An Inspection of the Life Cycle of Sustainable Construction Projects: Towards a Biomimicry-Based Road Map Integrating Circular Economy
Abstract
1. Introduction
- Environment: reduction in negative impacts on the environment through the selection of renewable materials, management and minimization of waste and adoption of practices for improvement and environmental protection;
- Economy: increased efficiency and growth through the efficient use of resources (materials, energy, water, etc.);
- Social: meeting the needs of the population and social groups involved in the construction process, guaranteeing the satisfaction of all interested parties, including the inhabitants of the project’s area of influence.
2. Inspection of the Methodologies Used for the Design of Sustainable Construction Projects
2.1. Literature Search Strategy
2.2. Comparative Analysis of the Phases and Metrics Considered in Sustainable Construction Projects
2.3. Applicability of the Biomimetic Approach and Circular Economy in Construction Projects
3. Materials and Methods
3.1. Conceptualization of a Frame of Reference with a View to Sustainability
3.1.1. Biomimetic and Circular Economy Approach
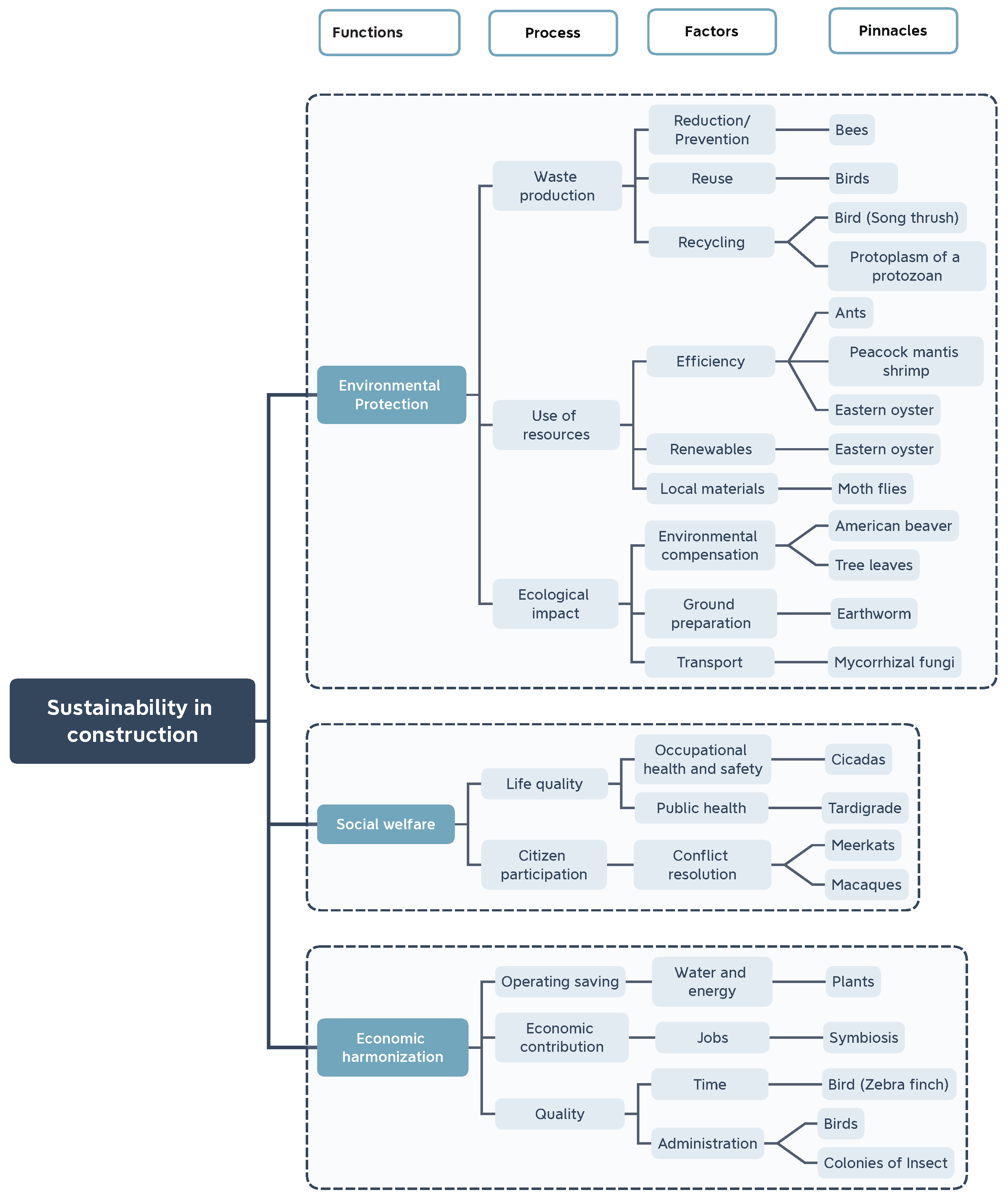
- (a)
- Environmental Protection
- Waste production: birds and bees were chosen. Birds handle construction as a complex process due to their experience and observation, which includes the efficient use of the materials at their disposal and the use of decomposed wood for their nests. Bees forge their hives with the principle of storing the greatest amount of honey with the least building material (wax).
- Resource Utilization: The sacworm was selected for using environmental materials such as twigs, leaves and silk to construct boxes with spiral patterns for protection. On the other hand, the oriental oyster was selected for its creation of a kind of cement from calcium carbonate with softer and stickier proteins; they withstand strong tides and manage to hold their colonies together.
- Ecological impact: beavers, tree leaves and earthworms were chosen. Beavers were chosen for being ecosystem engineers, managing to model entire landscapes including habitats and damaged streams by constructing their dams. Tree leaves can absorb organic compounds from the atmosphere and break them down to be less harmful. Lastly, earthworms are decomposers that add air and disperse nutrients in the soil as they dig; these consume dead organic material, such as leaves and roots and, after consuming it, they break it down and excrete it in the form of nutrients.
- (b)
- Social welfare
- Quality of life: For occupational safety and hygiene, we chose the pinnacle of cicadas, since they expel dirt and water through nanoscale protrusions surrounded by air pockets that attract water droplets. In public health, the tardigrade was selected for its characteristics of protection from extreme environmental conditions through cryptobiosis (i.e., quarantine).
- Conflict solving: Meerkats were selected because of how they manage conflicts—by taking turns in leadership—and macaques because they use a simple, clear and inclusive voting process to stay together as a group.
- (c)
- Economic harmonization
- Operational savings: Plants were chosen as the pinnacle, since their antenna of light capture allows it to be efficient from a quantum point of view, thanks to the high density of pigments and the design of long states of excitation. An addition reason for this selection is the ability, in Bromeliaceae, to capture water and nutrients in a storage tank through hydrophobic leaf surfaces.
- Economic contribution: The symbiosis was selected and the plant/ants agreement was taken as an example; plants provide shelter and other services, while the ant provides nutrients.
- Quality: For the management context, birds were selected for handling and identifying the construction process as complex. Speed and construction materials are also important to them, as they influence their ability to reproduce.
- “Regenerate” refers to the change to renewable materials and energies, the restoration of ecosystem health and the return of biologically recovered resources to the biosphere.
- “Sharing” is about sharing assets, driving reuse or second hand and prolonging the life of products through maintenance, durable design and upgrades.
- “Optimize” consists of increasing the performance or efficiency of a product, removing waste in the production and supply chain, and alludes to optimization.
- “Cycle” refers to remanufactured products or components, digested anaerobically, recycled materials and biochemicals extracted from organic waste.
- “Exchange” refers to replacing old materials with advanced non-renewable materials, applying new technologies and choosing new products or services.
3.1.2. Road Map Definition
- (a)
- Supporting technologies
- Construction orientation;
- Shape of construction;
- Natural lighting analysis;
- Water supply;
- Sustainable materials;
- Site and logistics management.
- It enables a more coordinated view and increases collaboration and understanding while reducing risks and associated costs.
- It provides visualization, analysis and comparison of possible alternatives to improve performance.
- It contains analytical tools necessary for stakeholders to decide which solution is the best to achieve in the short and long term.
- It supports the construction industry in the transition to sustainability, identifying green practices and patterns.
- (b)
- Project Management for Sustainable Construction
- Technical dimension, namely, the areas of knowledge relevant to the nature of the project to be executed for its proper fulfillment, given a team of professionals to apply it.
- Human dimension, namely, aspects that can condition the success or failure of the project among all stakeholders. These include coordination, negotiation, participation, motivation and integration.
- Management, namely, where the work of the various resources is integrated and reconciled decisively for the production and fulfillment of results.
3.2. Case Study Definition: Expert Assessment
- Job position (director, designer, engineer, project manager, or contractor).
- The sector to which they belonged (public, private, or independent).
- Years of experience (less than 5 years, from 5 to 10 years, from 10 to 20 years, or more than 20 years).
4. Results Analysis and Discussion
4.1. Application of the Biocircular Model to the Sustainable Construction Phases
- (a)
- Initiation
- (b)
- Planification
- (c)
- Design
- Increase in or maintenance of green space;
- Reuse, recycling or recovering of materials or parts of materials;
- Design for reduction in material, water and energy consumption;
- Avoidance of using materials that become hazardous waste;
- Consideration of the use of renewable energy;
- Adaptation of design options to environmentally impactful scenarios (waste production, emissions, etc.);
- Recovering of water and energy;
- Long-term planning for climate change risks and their effects;
- Modular design;
- Innovation capacity.
- (d)
- Construction
- Reuse of elements—building components, rubble, concrete, steel and wood;
- Having containers for waste sorting on site;
- Installation of efficient plumbing for water use;
- Purchase of nearby available material to reduce air pollution produced by vehicles;
- Reuse of excavation materials for backfill;
- Increase in or maintenance of green areas;
- Limitation of tree, soil and habitat disturbance.
- (e)
- Monitoring and control
- (f)
- Delivery
4.2. Application of the Biocircular Model to the Sustainable Construction Metrics
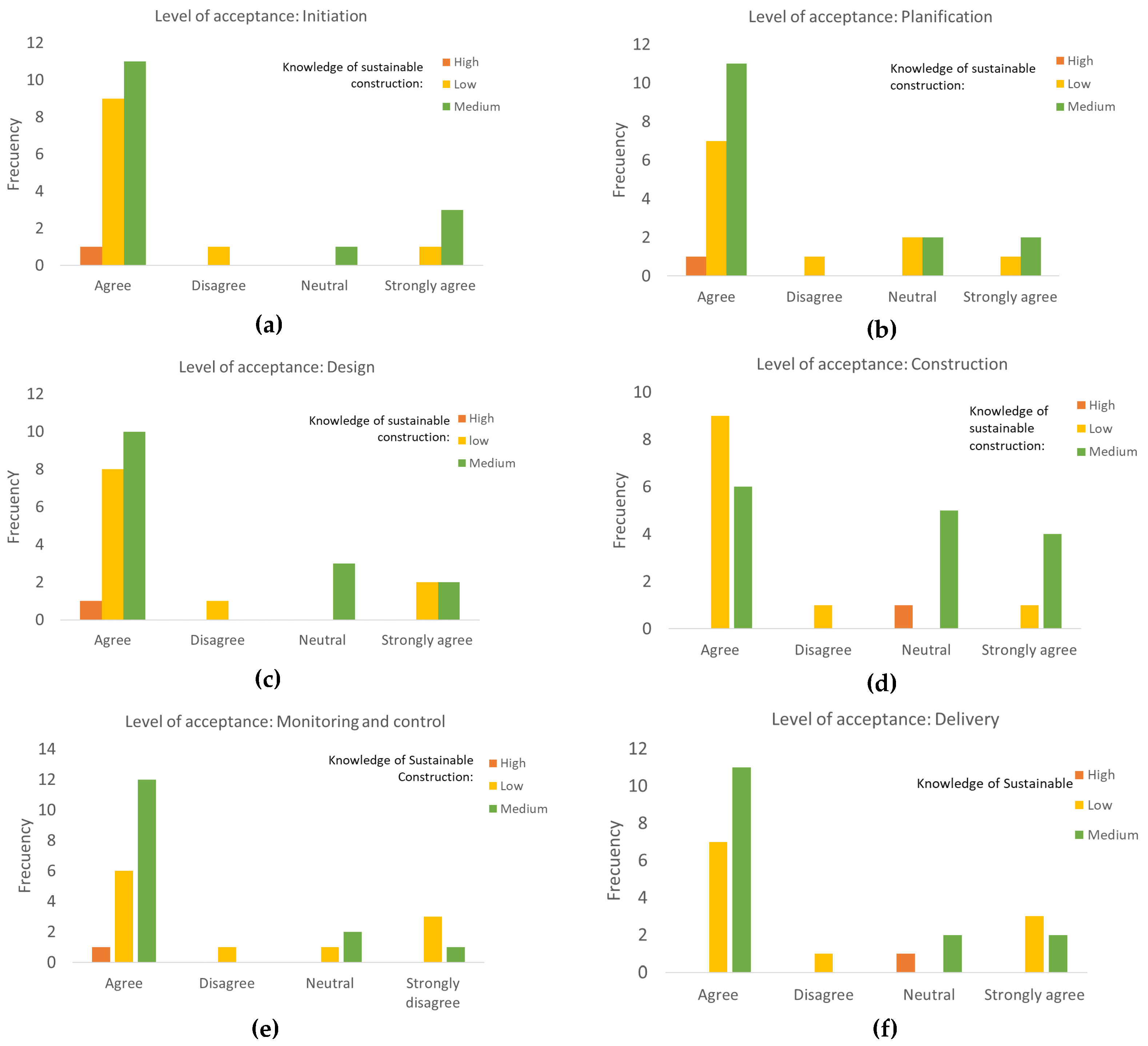
4.3. Experts Assessment to the Proposed Biocircular Model
- Give greater publicity to sustainable construction and circular economy issues, addressing designers, builders and investors;
- Consider design and material safety standards to be implemented;
- Present BIM opportunities in more depth (general aspects were included in the survey, but not the technology itself and its opportunities).
4.4. SWOT Analysis of Proposed Biocircular Model
5. Conclusions
- Give relevance to each stage of the sustainable construction process, mainly the earliest ones and those of follow-up and control, to take corrective measures and evaluate performances.
- Invest in green technologies for waste management, water and energy savings, as well as their sources.
- Maintain collaboration among all project stakeholders and ensure that they master the benefits of sustainability and circular economy.
Author Contributions
Funding
Institutional Review Board Statement
Informed Consent Statement
Data Availability Statement
Acknowledgments
Conflicts of Interest
References
- Helmy, S.E.; Aboulnaga, M.M. Future Cities: The Role of Biomimicry Architecture in Improving Livability in Megacities and Mitigating Climate Change Risks. In Sustainable Ecological Engineering Design; Springer International Publishing: Berlin/Heidelberg, Germany, 2020; pp. 35–49. [Google Scholar] [CrossRef]
- Robichaud, L.B.; Anantatmula, V.S. Greening Project Management Practices for Sustainable Construction. J. Manag. Eng. 2011, 27, 48–57. [Google Scholar] [CrossRef]
- Wen, B.; Musa, N.; Onn, C.C.; Ramesh, S.; Liang, L.; Wang, W. Evolution of sustainability in global green building rating tools. J. Clean. Prod. 2020, 259, 120912. [Google Scholar] [CrossRef]
- Phoya, S. Sustainable Construction Sites in Tanzania: Contractors’ Practices and Their Perspectives. Int. J. Constr. Eng. Manag. 2018, 7, 88096. [Google Scholar] [CrossRef]
- Liang, L.; Wen, B.; Musa, S.N.; Onn, C.C.; Ramesh, S.; Yan, J.; Wang, W. Rectify the performance of Green Building Rating Tool (GBRT) in sustainability: Evidence from ISO 21929-1. J. Clean. Prod. 2021, 278, 123378. [Google Scholar] [CrossRef]
- Secretaria Nacional de Energía. Un Sistema Energético en Transición—Plan Energético Nacional; Technical Report; Gobierno Nacional de Panamá: Panama City, Panama, 2017.
- Enshassi, A.; Ghoul, H.A.; AlKilani, S. Exploración de los factores de desarrollo sostenible durante las fases del ciclo de vida de los proyectos de construcción. Rev. Ing. Constr. 2018, 33, 51–68. [Google Scholar] [CrossRef][Green Version]
- Cruz, C.O.; Gaspar, P.; de Brito, J. On the concept of sustainable sustainability: An application to the Portuguese construction sector. J. Build. Eng. 2019, 25, 100836. [Google Scholar] [CrossRef]
- Silvius, G. Making Sense of Sustainable Project Management. Ann. Soc. Sci. Manag. Stud. 2019, 2, 106–109. [Google Scholar] [CrossRef]
- Chofreh, A.G.; Goni, F.A.; Malik, M.N.; Khan, H.H.; Klemeš, J.J. The imperative and research directions of sustainable project management. J. Clean. Prod. 2019, 238. [Google Scholar] [CrossRef]
- Al Rumaithi, K.H.; Beheiry, S.M. A framework for green project management processes in construction projects. Int. J. Sustain. Soc. 2016, 8, 126–144. [Google Scholar] [CrossRef]
- Chen Austin, M.; Garzola, D.; Delgado, N.; Jiménez, J.U.; Mora, D. Inspection of biomimicry approaches as an alternative to address climate-related energy building challenges: A framework for application in Panama. Biomimetics 2020, 5, 40. [Google Scholar] [CrossRef]
- Martínez-Perales, S.; Ortiz-Marcos, I.; Ruiz, J.J.; Lázaro, F.J. Using certification as a tool to develop sustainability in Project Management. Sustainability 2018, 10, 1408. [Google Scholar] [CrossRef]
- Borg, R.; Gonzi, R.D.; Borg, S.P. Building sustainably: A pilot study on the project manager’s contribution in delivering sustainable construction projects—A maltese and international perspective. Sustainability 2020, 12, 162. [Google Scholar] [CrossRef]
- Yu, M.; Zhu, F.; Yang, X.; Wang, L.; Sun, X. Integrating sustainability into construction engineering projects: Perspective of sustainable project planning. Sustainability 2018, 10, 784. [Google Scholar] [CrossRef]
- Atanda, J.O.; Öztürk, A. Social criteria of sustainable development in relation to green building assessment tools. Environ. Dev. Sustain. 2020, 22, 61–87. [Google Scholar] [CrossRef]
- Gower, R.; Schröder, P. Virtuous Circle: How the Circular Economy Can Create Jobs and Save Lives in Low and Middle-Income Countries; Institute of Development Studies and Tearfund: Brighton, UK, 2016; p. 28. [Google Scholar]
- Foster, G. Circular economy strategies for adaptive reuse of cultural heritage buildings to reduce environmental impacts. Resour. Conserv. Recycl. 2020, 152, 104507. [Google Scholar] [CrossRef]
- Pomares, J.C.; González, A.; Saura, P. Simple and Resistant Construction Built with Concrete Voussoirs for Developing Countries. J. Constr. Eng. Manag. 2018, 144, 04018076. [Google Scholar] [CrossRef]
- Hossain, M.U.; Ng, S.T.; Antwi-Afari, P.; Amor, B. Circular economy and the construction industry: Existing trends, challenges and prospective framework for sustainable construction. Renew. Sustain. Energy Rev. 2020, 130, 109948. [Google Scholar] [CrossRef]
- Bankar, M.; Jogdand, V. Feasibility Study of Adaptation of Biomimicry Approach in Green Building. In Proceedings of the E3S Web of Conferences, Pune City, India, 18–20 December 2019; Volume 170. [Google Scholar] [CrossRef]
- Pedersen Zari, M. Regenerative Urban Design and Ecosystem Biomimicry; Routledge: London, UK, 2018; p. 248. [Google Scholar] [CrossRef]
- Al-Tekreeti, M.S.; Beheiry, S.M. A decision matrix approach to green project management processes. World J. Sci. Technol. Sustain. Dev. 2016, 13, 174–189. [Google Scholar] [CrossRef]
- Mohammad, H.; Tun, U.; Onn, H. Development of a Green Project Management Model for Delivering Development of a Green Project Management Model for Delivering Environmentally Sustainable. Kuching, Malaysia, 23–27 August 2020. Available online: https://www.researchgate.net/publication/343682427 (accessed on 14 October 2021).
- Wibowo, M.A.; Handayani, N.U.; Mustikasari, A. Factors for implementing green supply chain management in the construction industry. J. Ind. Eng. Manag. 2018, 11, 651–679. [Google Scholar] [CrossRef]
- Oke, A.; Aghimien, D.; Aigbavboa, C.; Musenga, C. Drivers of sustainable construction practices in the Zambian construction industry. Energy Procedia 2019, 158, 3246–3252. [Google Scholar] [CrossRef]
- Czajkowska, A.; Ingaldi, M. Analysis of the impact of individual phases in the building process cycle on the environment with respect to the principles of sustainable development. In Proceedings of the IOP Conference Series: Earth and Environmental Science, International Conference on the Sustainable Energy and Environmental Development, Krakow, Poland, 14–17 November 2017; Volume 214. [Google Scholar] [CrossRef]
- Rauzana, A.; Dharma, W. Identification of Green Construction Factors in Construction. Int. J. Sci. Res. Eng. Dev. (IJSRED) 2020, 2, 178–183. [Google Scholar]
- Tam, C.M.; Tam, V.W.; Tsui, W.S. Green construction assessment for environmental management in the construction industry of Hong Kong. Int. J. Proj. Manag. 2004, 22, 563–571. [Google Scholar] [CrossRef]
- Mohammed, M.; Shafiq, N.; Abdallah, N.A.; Ayoub, M.; Haruna, A. A review on achieving sustainable construction waste management through application of 3R (reduction, reuse, recycling): A lifecycle approach. In Proceedings of the IOP Conference Series: Earth and Environmental Science, 2nd International Conference on Civil & Environmental Engineering, Langkawi, Malaysia, 20–21 November 2020; Volume 476. [Google Scholar] [CrossRef]
- Ogunmakinde, O.E.; Sher, W.D.; Maund, K.; Wipulanusat, W.; Panuwatwanich, K.; Stewart, R.A. Exploring the Relationships between Construction Phases and Sustainable Construction Principles. Emerg. Green Constr. Technol. Mater. 2017, 8, 57–68. [Google Scholar] [CrossRef]
- Tam, V.W.; Le, K.N. Sustainable Construction Technologies; Elsevier: Amsterdam, The Netherlands, 2019. [Google Scholar] [CrossRef]
- Setiawan, H.; Ervianto, W.I.; Han, A.L. Green Construction Capability Model (GCCM) for Contracting Companies. In Proceedings of the IOP Conference Series: Earth and Environmental Science, Central Europe towards Sustainable Building (CESB19), Prague, Czech Republic, 2–4 July 2019; Volume 290. [Google Scholar] [CrossRef]
- Yu, W.D.; Cheng, S.T.; Ho, W.C.; Chang, Y.H. Measuring the Sustainability of Construction Projects throughout Their Lifecycle: A Taiwan Lesson. Sustainability 2018, 10, 1523. [Google Scholar] [CrossRef]
- Armenia, S.; Dangelico, R.M.; Nonino, F.; Pompei, A. Sustainability Sustainable Project Management: A Conceptualization-Oriented Review and a Framework Proposal for Future Studies. Sustainability 2019, 11, 2664. [Google Scholar] [CrossRef]
- Kerzner, H. Project management case studies. Proj. Manag. Case Stud. 2017, 1–799. [Google Scholar] [CrossRef]
- Biomimicry-Institute. Biomimicry Design Toolbox.x—What Is Biomimicry? Available online: https://toolbox.biomimicry.org/es/ (accessed on 28 November 2021).
- El-Zeiny, R.M.A. Biomimicry as a Problem Solving Methodology in Interior Architecture. Procedia—Soc. Behav. Sci. 2012, 50, 502–512. [Google Scholar] [CrossRef]
- Araque, K.; Palacios, P.; Mora, D.; Chen Austin, M. Biomimicry-Based Strategies for Urban Heat Island Mitigation: A Numerical Case Study under Tropical Climate. Biomimetics 2021, 6, 48. [Google Scholar] [CrossRef] [PubMed]
- Badarnah, L. Towards the LIVING Envelope: Biomimetics for Building Envelope Adaptation; Bachelor of Architecture, Technion—Israel Institute of Technology: Haifa, Israel, 2012; Available online: http://citeseerx.ist.psu.edu/viewdoc/download?doi=10.1.1.859.1418&rep=rep1&type=pdf (accessed on 14 October 2021). [CrossRef]
- Martín-Gómez, C.; Zuazua-Ros, A.; Bermejo-Busto, J.; Baquero, E.; Miranda, R.; Sanz, C. Potential strategies offered by animals to implement in buildings’ energy performance: Theory and practice. Front. Archit. Res. 2019, 8, 17–31. [Google Scholar] [CrossRef]
- Mashwama, N.; Thwala, W.D.; Aigbavboa, C.O. Sustainable Construction Practices Challenges- A Stakeholders Perspective. In Proceedings of the Creative Construction Conference, Budapest, Hungary, 29 June–2 July 2019; pp. 746–752. [Google Scholar]
- Li, Y.; Xu, L.; Sun, T.; Ding, R. The impact of project environmental practices on environmental and organizational performance in the construction industry. Int. J. Manag. Proj. Bus. 2019, 13, 367–387. [Google Scholar] [CrossRef]
- Pomares, J.C.; Irles, R.; Segovia, E.; Ferrer, B. Acceleration and Deflection Analysis for Class C Edge Protection Systems in Construction Work. J. Constr. Eng. Manag. 2014, 140, 04014031. [Google Scholar] [CrossRef]
- Pomares, J.C.; Carrión, E.Á.; González, A.; Saez, P.I. Optimization on Personal Fall Arrest Systems. Experimental Dynamic Studies on Lanyard Prototypes. Int. J. Environ. Res. Public Health 2020, 17, 1107. [Google Scholar] [CrossRef] [PubMed]














| Elements | Occurrence * (%) | References |
|---|---|---|
| Impact minimization | 75 | [2,4,7,8,11,18,20,23,24,25,26,27,28,29,30] |
| Resources efficiency | 50 | [2,4,8,18,20,26,28,29,31,32] |
| Green aspects in each phase | 75 | [7,8,11,18,20,23,24,25,26,28,30,31,33] |
| Environment | 75 | [2,7,8,11,26,27,28,29,32,33,34,35] |
| Economy | 75 | [4,7,8,11,25,26,27,28,32,33,34,35] |
| Health | 25 | [7,11,25,27,28] |
| Energy | 50 | [7,11,20,25,26,27,32] |
| Safety | 25 | [7,11,27] |
| Social aspect | 75 | [4,7,8,25,26,27,28,32,33,34,35] |
| Waste | 50 | [7,8,18,25,26,29,30] |
| Triple Bottom Line | 50 | [4,7,8,26,27,28,32,33,34,35] |
| Phases | Biocircular Model Approach | |||
|---|---|---|---|---|
| Active (A) | Behavior (B) | Housing (H) | Share (S) | |
| Initiation | Organization among stakeholders on critical elements and productive capacity at the stage | Economic and social benefits of the project (opportunities to improve quality of life) | Considerations and scope | |
| Planification | Organization in construction and occupational safety in terms of quality, control and maintenance | Identification of actions to be achieved | Selection of materials for the circular economy considering costs and ecological footprint | |
| - | Planning of the work team in the areas of knowledge with responsibilities | |||
| Design | Integration of BIM as a decision-making tool, allowing the following to be performed: for energy design guidelines, environmental performance assessment, cost estimation according to the variety of design options, etc. | |||
| Effective communications among designers, clients, environmental specialists and government to ensure that all requirements are incorporated | - | - | ||
| Construction | Stakeholder meetings before project milestones are initiated or completed | - | - | |
| Compliance with occupational health and safety measures | - | - | ||
| Execution of the schedule of activities on time and compliance with quality standards | - | |||
| Collaborative emission monitoring among all members (including subcontractors) on-site through BIM and optimization of rolling equipment routes to decrease emissions | ||||
| Monitoring and control | Identification of issues through performance indicators and BIM, as well as management responsiveness. | Performance monitoring of measures related to the reduction oin emissions, solid waste, wastewater, material consumption and environmental risks. | ||
| Delivery | - | Compliance with environmental objectives, correct operability, delivery of maintenance descriptions and stakeholder satisfaction. | ||
| Reference | N° | Quantitative Indicators | Phases | Biocircular Model | ||||||||
|---|---|---|---|---|---|---|---|---|---|---|---|---|
| I | P | D | C | M | De | A | B | H | S | |||
| [8] | 1 | Job creation (N°) | * | * | * | * | ||||||
| 2 | Rate of return (cost-benefit) ($) | * | * | * | * | |||||||
| 3 | Net income ($) | * | * | * | * | * | ||||||
| 4 | Complaints (N°) | * | * | * | * | * | ||||||
| [28] | 5 | Training of staff in environmental awareness (N°) | * | * | * | * | * | * | ||||
| [29] | 6 | Monitoring and compliance inspections (N°) | * | * | * | * | * | |||||
| 7 | Equipment maintenance (N°) | * | * | * | * | * | * | |||||
| [34] | 8 | Amount of water saved (m) | * | * | * | * | * | |||||
| 9 | Amount of water recycled (m) | * | * | * | * | * | * | |||||
| 10 | Amount of energy savings (kWh) | * | * | * | * | |||||||
| [42] | 11 | Follow-up of the Environmental Management Plan, ratio of objectives reached | * | * | * | * | * | * | ||||
| Reference | N° | Qualitative Indicators (Yes/No) | Phases | Biocircular Model | ||||||||
|---|---|---|---|---|---|---|---|---|---|---|---|---|
| I | P | D | C | M | De | A | B | H | S | |||
| [4] | 1 | On-site waste separation | * | * | * | * | * | |||||
| 2 | Reuse of construction elements (earth, concrete, steel, wood and other components) | * | * | * | * | * | * | * | ||||
| 3 | Efficient plumbing systems for water use on construction sites | * | * | * | * | * | ||||||
| 4 | Reuse of excavation materials for backfill | * | * | * | * | * | * | * | ||||
| 5 | Use of local material to reduce emissions | * | * | * | * | * | * | * | ||||
| [8] | 6 | Habitat changes | * | * | * | * | ||||||
| [28] | 7 | Use of raw materials with recyclable content | * | * | * | * | * | * | ||||
| 8 | Installation of energy saving lamps | * | * | * | * | * | ||||||
| [29] | 9 | Coverage for air pollution reduction | * | * | * | |||||||
| 10 | Water reuse system | * | * | * | * | * | * | * | ||||
| [32] | 11 | Risk safety considerations | * | * | * | * | * | * | ||||
| [34] | 12 | Use of clean energy | * | * | * | |||||||
| 13 | Improvements in area services | * | * | * | * | |||||||
| 14 | Citizen participation | * | * | * | * | * | * | |||||
| 15 | Inclusive facilities | * | * | * | * | * | ||||||
| [42] | 16 | Stakeholder participation (requirements and interests) | * | * | * | * | * | * | * | * | ||
| 17 | Organizational culture | * | * | * | * | * | * | |||||
| 18 | Social responsibility | * | * | * | * | * | * | * | ||||
| 19 | Transparency in processes and policies | * | * | * | * | * | ||||||
| Strengths | Opportunities | ||
|---|---|---|---|
| 1. Automation in design estimation, costs and strategies (BIM) | 1. Focus on reduction in material and energy consumption | ||
| 2. Motivation to apply green technologies and methodologies | 2. Waste reuse, recovery and recycling | ||
| 3. Optimization of processes reducing environmental impacts | 3. Automation in design estimation, costs and strategies (BIM) | ||
| 4. Good reputation | 4. Cooperation with staff and suppliers to meet sustainable goals | ||
| 5. GHG emissions monitoring (GIS and BIM) | 5. Motivation to apply green technologies and methodologies | ||
| 6. Choosing quality and environmental design certifications | |||
| 7. Economic benefits from eco-efficient materials | |||
| 8. Training of personnel in environmental issues | |||
| 9. Reduction in contamination in physical media (air, soil and water) | |||
| 10. Waste reduction | |||
| 11. Reduce frequency of environmental accidents | |||
| 12. Improve the company’s operational capacity | |||
| 13. Improving personnel skills | |||
| 14. Socio-environmental responsibility | |||
| 15. GHG emissions monitoring (GIS and BIM) | |||
| Risks/Threats | Rank | Challenges | Rank |
| 1. Variation in material prices. | 3 | 1. Lack of knowledge of sustainable construction practices. | 5 |
| 2. Lack of technical knowledge. | 4 | 2. Lack of environment-friendly materials. | 4 |
| 3. Delay in decision making. | 3 | 3. Lack of accessible guidance. | 4 |
| 4. The price of the internship application. | 4 | 4. Resistance to change in the adoption of new practices. | 3 |
| 5. Lack of customer demand. | 4 | 5. The application price of sustainable practices. | 4 |
| 6. The fragmented nature of the industry. | 4 | 6. The customer is concerned about profitability. | 4 |
| 7. Poor management and communication. | 4 | 7. Lack of knowledge of the benefits. | 4 |
| 8. Time for implementation of new practices. | 4 | ||
| 9. Lack of government support. | 5 | ||
| 10. Human attitudes to change. | 5 | ||
| 11. Poor management and communication. | 4 |
Publisher’s Note: MDPI stays neutral with regard to jurisdictional claims in published maps and institutional affiliations. |
© 2021 by the authors. Licensee MDPI, Basel, Switzerland. This article is an open access article distributed under the terms and conditions of the Creative Commons Attribution (CC BY) license (https://creativecommons.org/licenses/by/4.0/).
Share and Cite
Beermann, K.; Chen Austin, M. An Inspection of the Life Cycle of Sustainable Construction Projects: Towards a Biomimicry-Based Road Map Integrating Circular Economy. Biomimetics 2021, 6, 67. https://doi.org/10.3390/biomimetics6040067
Beermann K, Chen Austin M. An Inspection of the Life Cycle of Sustainable Construction Projects: Towards a Biomimicry-Based Road Map Integrating Circular Economy. Biomimetics. 2021; 6(4):67. https://doi.org/10.3390/biomimetics6040067
Chicago/Turabian StyleBeermann, Kimberly, and Miguel Chen Austin. 2021. "An Inspection of the Life Cycle of Sustainable Construction Projects: Towards a Biomimicry-Based Road Map Integrating Circular Economy" Biomimetics 6, no. 4: 67. https://doi.org/10.3390/biomimetics6040067
APA StyleBeermann, K., & Chen Austin, M. (2021). An Inspection of the Life Cycle of Sustainable Construction Projects: Towards a Biomimicry-Based Road Map Integrating Circular Economy. Biomimetics, 6(4), 67. https://doi.org/10.3390/biomimetics6040067
