Are Ecosystem Services Replaceable by Technology Yet? Bio-Inspired Technologies for Ecosystem Services: Challenges and Opportunities
Abstract
1. Introduction
2. Objectives
3. Methods
3.1. Ecosystem Services: Overview, Terminology and Understanding
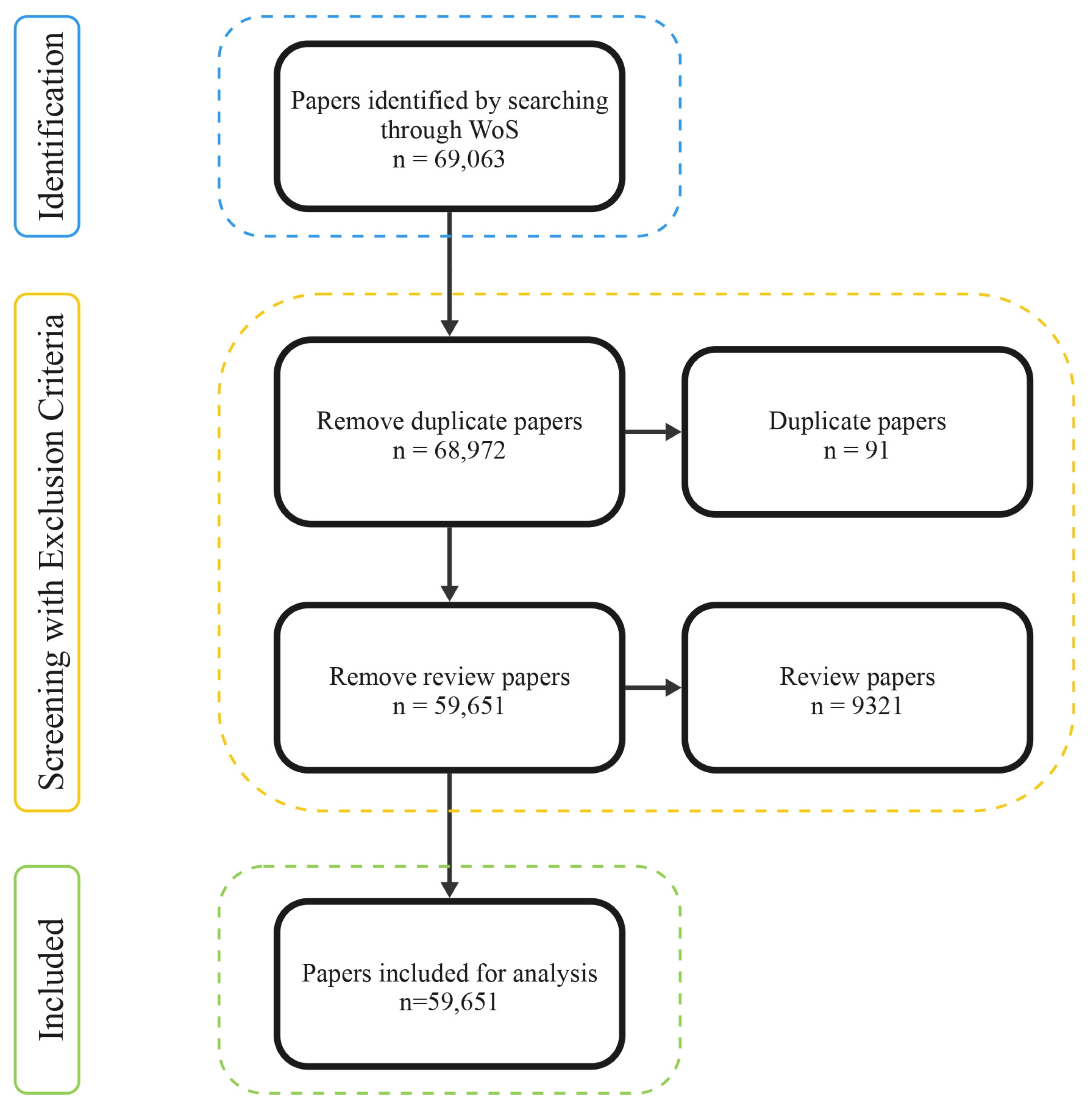
3.2. Ecosystem Services: Literature Analysis
3.3. Challenges
4. Results
4.1. Ecosystem Services: Overview
4.2. Ecosystem Service Technologies in Published Research Literature
Bio-Inspired ES Technologies Overview
4.3. Categorization: Support, Enhance, Replace
5. Discussion
Author Contributions
Funding
Data Availability Statement
Acknowledgments
Conflicts of Interest
Appendix A. Prompt Used for GPT-4.1
References
- Potts, S.G.; Biesmeijer, J.C.; Kremen, C.; Neumann, P.; Schweiger, O.; Kunin, W.E. Global pollinator declines: Trends, impacts and drivers. Trends Ecol. Evol. 2010, 25, 345–353. [Google Scholar] [CrossRef]
- Zattara, E.E.; Aizen, M.A. Global bee decline. BioRxiv 2019. [Google Scholar] [CrossRef]
- Dicks, L.V.; Breeze, T.D.; Ngo, H.T.; Senapathi, D.; An, J.; Aizen, M.A.; Basu, P.; Buchori, D.; Galetto, L.; Garibaldi, L.A.; et al. A global-scale expert assessment of drivers and risks associated with pollinator decline. Nat. Ecol. Evol. 2021, 5, 1453–1461. [Google Scholar] [CrossRef] [PubMed]
- Rodger, J.G.; Bennett, J.M.; Razanajatovo, M.; Knight, T.M.; van Kleunen, M.; Ashman, T.L.; Steets, J.A.; Hui, C.; Arceo-Gómez, G.; Burd, M.; et al. Widespread vulnerability of flowering plant seed production to pollinator declines. Sci. Adv. 2021, 7, eabd3524. [Google Scholar] [CrossRef]
- Wishner, K.F.; Seibel, B.A.; Roman, C.; Deutsch, C.; Outram, D.; Shaw, C.T.; Birk, M.A.; Mislan, K.A.S.; Adams, T.J.; Moore, D.; et al. Ocean deoxygenation and zooplankton: Very small oxygen differences matter. Sci. Adv. 2018, 4, eaau5180. [Google Scholar] [CrossRef]
- Wuepper, D.; Borrelli, P.; Finger, R. Countries and the global rate of soil erosion. Nat. Sustain. 2020, 3, 51–55. [Google Scholar] [CrossRef]
- Bennoune, K. Climate Change, Culture and Cultural Rights. 2020. Available online: https://www.ohchr.org/sites/default/files/Documents/Issues/CulturalRights/Call_ClimateChange/JMassey.pdf (accessed on 14 April 2025).
- IPCC. Climate Change 2023: Synthesis Report. Contribution of Working Groups I, II and III to the Sixth Assessment Report of the Intergovernmental Panel on Climate Change; Core Writing Team, Lee, H., Romero, J., Eds.; IPCC: Geneva, Switzerland, 2023; pp. 35–115. [Google Scholar] [CrossRef]
- Horn, E.; Bergthaller, H. The Anthropocene: Key Issues for the Humanities; Routledge: Oxfordshire, UK, 2019. [Google Scholar]
- Dijst, M.; Worrell, E.; Böcker, L.; Brunner, P.; Davoudi, S.; Geertman, S.; Harmsen, R.; Helbich, M.; Holtslag, A.A.; Kwan, M.P.; et al. Exploring urban metabolism—Towards an interdisciplinary perspective. Resour. Conserv. Recycl. 2018, 132, 190–203. [Google Scholar] [CrossRef]
- Pedersen Zari, M. Ecosystem services analysis: Mimicking ecosystem services for regenerative urban design. Int. J. Sustain. Built Environ. 2015, 4, 145–157. [Google Scholar] [CrossRef]
- Pedersen Zari, M. Regenerative Urban Design and Ecosystem Biomimicry; Routledge: Oxfordshire, UK, 2018. [Google Scholar]
- Pedersen Zari, M. Biomimetic urban and architectural design: Illustrating and leveraging relationships between ecosystem services. Biomimetics 2020, 6, 2. [Google Scholar] [CrossRef]
- Millennium Ecosystem Assessment. In Millennium Ecosystem Assessment; Millennium Ecosystem Assessment: Washington, DC, USA, 2001; Volume 2.
- Redford, K.H.; Adams, W.M. Payment for ecosystem services and the challenge of saving nature. Conserv. Biol. 2009, 23, 785–787. [Google Scholar] [CrossRef]
- Fitter, A.H. Are ecosystem services replaceable by technology? Environ. Resour. Econ. 2013, 55, 513–524. [Google Scholar] [CrossRef]
- Alberti, M. Cities That Think like Planets: Complexity, Resilience, and Innovation in Hybrid Ecosystems; University of Washington Press: Seattle, WA, USA, 2016. [Google Scholar]
- Dicks, H. A New Way of Valuing Nature: Articulating Biomimicry and Ecosystem Services. Environ. Ethics 2017, 39, 281. [Google Scholar] [CrossRef]
- Blanco-Canqui, H. Does biochar improve all soil ecosystem services? GCB Bioenergy 2021, 13, 291–304. [Google Scholar] [CrossRef]
- Drolet, J.L. Societal adaptation to climate change. In The Impacts of Climate Change; Elsevier: Amsterdam, The Netherlands, 2021; pp. 365–377. [Google Scholar]
- Berrang-Ford, L.; Siders, A.R.; Lesnikowski, A.; Fischer, A.P.; Callaghan, M.W.; Haddaway, N.R.; Mach, K.J.; Araos, M.; Shah, M.A.R.; Wannewitz, M.; et al. A systematic global stocktake of evidence on human adaptation to climate change. Nat. Clim. Change 2021, 11, 989–1000. [Google Scholar] [CrossRef]
- Dangles, O.; Casas, J. Ecosystem services provided by insects for achieving sustainable development goals. Ecosyst. Serv. 2019, 35, 109–115. [Google Scholar] [CrossRef]
- Zhang, Q.; Karkee, M.; Tabb, A. The use of agricultural robots in orchard management. In Robotics and Automation for Improving Agriculture; Burleigh Dodds Science Publishing: Cambridge, UK, 2019; pp. 187–214. [Google Scholar]
- Jacobs, S.; Porter, E.; Dowhaniuk, D.; Lipton, M.; Bazely, D.; Smith, M.A.; Zampaki, N.; Karpouzou, P.; Eggermont, M.; Helms, M.; et al. Can Manufactured Ecosystems fully replace ecosystem services? Zygote Q. 2024, 35, 40–53. [Google Scholar]
- Wanieck, K.; Smith, M.A.; Porter, E.; Zhang, J.; Dowhaniuk, D.; Jones, A.; Gillis, D.; Lipton, M.; Myrie, M.H.; Bazely, D.; et al. A Call for Bio-Inspired Technologies: Promises and Challenges for Ecosystem Service Replacement. Biomimetics 2025, 10, 578. [Google Scholar] [CrossRef]
- ISO 18458:2015; Biomimetics—Terminology, Concepts and Methodology. International Standards Organization: Geneva, Switzerland, 2015.
- Benyus, J.M. Biomimicry: Innovation Inspired by Nature; Morrow: New York, NY, USA, 1997. [Google Scholar]
- Frankić, A. Green Harbors Project: Biomimicry in action. In Biomimicry for Materials, Design and Habitats; Elsevier: Amsterdam, The Netherlands, 2022; pp. 529–556. [Google Scholar]
- Helms, M.; Vattam, S.S.; Goel, A.K. Biologically inspired design: Process and products. Des. Stud. 2009, 30, 606–622. [Google Scholar] [CrossRef]
- Hoeller, N.; Farnsworth, M.; Jacobs, S.; Chirazi, J.; Mead, T.; Goel, A.; Salustri, F. A systems view of bio-inspiration: Bridging the gaps. Insight 2016, 19, 36–40. [Google Scholar] [CrossRef]
- Fayemi, P.E.; Wanieck, K.; Zollfrank, C.; Maranzana, N.; Aoussat, A. Biomimetics: Process, tools and practice. Bioinspir. Biomim. 2017, 12, 011002. [Google Scholar] [CrossRef]
- Chirazi, J.; Wanieck, K.; Fayemi, P.E.; Zollfrank, C.; Jacobs, S. What do we learn from good practices of biologically inspired design in innovation? Appl. Sci. 2019, 9, 650. [Google Scholar] [CrossRef]
- Wanieck, K. Biomimetics for Technical Products and Innovation: An Overview for Applications; Springer essentials; Springer: Wiesbaden, Germany, 2022; ISBN 978-3-658-33149-8. [Google Scholar] [CrossRef]
- Rau, A.L.; Burkhardt, V.; Dorninger, C.; Hjort, C.; Ibe, K.; Keßler, L.; Kristensen, J.A.; McRobert, A.; Sidemo-Holm, W.; Zimmermann, H.; et al. Temporal patterns in ecosystem services research: A review and three recommendations. Ambio 2020, 49, 1377–1393. [Google Scholar] [CrossRef] [PubMed]
- Jafferis, N.T.; Helbling, E.F.; Karpelson, M.; Wood, R.J. Untethered flight of an insect-sized flapping-wing microscale aerial vehicle. Nature 2019, 570, 491–495. [Google Scholar] [CrossRef]
- Díaz, S.; Demissew, S.; Carabias, J.; Joly, C.; Lonsdale, M.; Ash, N.; Larigauderie, A.; Adhikari, J.R.; Arico, S.; Báldi, A.; et al. The IPBES Conceptual Framework—Connecting nature and people. Curr. Opin. Environ. Sustain. 2015, 14, 1–16. [Google Scholar] [CrossRef]
- Jacobs, S.R.; Nichol, E.C.; Helms, M.E. Where Are We Now and Where Are We Going? The BioM Innovation Database. J. Mech. Des. 2014, 136, 111101. [Google Scholar] [CrossRef]
- Wanieck, K.; Ritzinger, D.; Zollfrank, C.; Jacobs, S. Biomimetics: Teaching the tools of the trade. FEBS Open Bio 2020, 10, 2250–2267. [Google Scholar] [CrossRef]
- Daily, G.C. Introduction: What are ecosystem services. In Nature’s Services: Societal Dependence on Natural Ecosystems; Daily, G.C., Ed.; Island Press: Washington, DC, USA, 1997; Volume 1. [Google Scholar]
- Costanza, R.; d’Arge, R.; De Groot, R.; Farber, S.; Grasso, M.; Hannon, B.; Limburg, K.; Naem, S.; O’Neil, R.V.; Paruelo, J.; et al. The value of the world’s ecosystem services and natural capital. Nature 1997, 387, 253–260. [Google Scholar] [CrossRef]
- Bateman, I.J.; Mace, G.M.; Fezzi, C.; Atkinson, G.; Turner, K. Economic analysis for ecosystem service assessments. Environ. Resour. Econ. 2011, 48, 177–218. [Google Scholar] [CrossRef]
- Millennium Ecosystem Assessment. Ecosystems and Human Wellbeing: Synthesis; Island Press: Washington, DC, USA, 2005. [Google Scholar]
- Chiu, I.; Shu, L.H. Natural language analysis for biomimetic design. In Proceedings of the ASME 2004 International Design Engineering Technical Conferences and Computers and Information in Engineering Conference, Salt Lake City, UT, USA, 28 September–2 October 2004; Volume 46962, pp. 99–107. [Google Scholar]
- Vattam, S.; Helms, M.E.; Goel, A.K. Biologically-Inspired Innovation in Engineering Design: A Cognitive Study; Visualization and Usability Center, Georgia Institute of Technology: Atlanta, GA, USA, 2007. [Google Scholar]
- Daniel, T.C.; Muhar, A.; Arnberger, A.; Aznar, O.; Boyd, J.W.; Chan, K.M.; Costanza, R.; Elmqvist, T.; Flint, C.G.; Gobster, P.H.; et al. Contributions of cultural services to the ecosystem services agenda. Proc. Natl. Acad. Sci. USA 2012, 109, 8812–8819. [Google Scholar] [CrossRef]
- Gould, R.K.; Lincoln, N.K. Expanding the suite of Cultural Ecosystem Services to include ingenuity, perspective, and life teaching. Ecosyst. Serv. 2017, 25, 117–127. [Google Scholar] [CrossRef]
- Fischer, A.; Eastwood, A. Coproduction of ecosystem services as human–nature interactions—An analytical framework. Land Use Policy 2016, 52, 41–50. [Google Scholar] [CrossRef]
- Palomo, I.; Felipe-Lucia, M.R.; Bennett, E.M.; Martín-López, B.; Pascual, U. Disentangling the pathways and effects of ecosystem service co-production. In Advances in Ecological Research; Academic Press: Cambridge, MA, USA, 2016; Volume 54, pp. 245–283. [Google Scholar]
- Chan, K.M.A.; Satterfield, T.; Goldstein, J. Rethinking ecosystem services to better address and navigate cultural values. Ecol. Econ. 2012, 74, 8–18. [Google Scholar] [CrossRef]
- Zhang, J.; Baeckens, S.; Van Damme, R.; Wanieck, K. Overlooked sources of inspiration in biomimetic research. Sci. Rep. 2025, 15, 25590. [Google Scholar] [CrossRef]
- Jacobs, S.; Wanieck, K. Biom*: On becoming a teachable discipline. In Biomimicry for Materials, Design and Habitats; Elsevier: Amsterdam, The Netherlands, 2022; pp. 3–23. [Google Scholar]
- Reap, J.; Baumeister, D.; Bras, B. Holism, biomimicry and sustainable engineering. In Proceedings of the ASME International Mechanical Engineering Congress and Exposition, Orlando, FL, USA, 5–11 November 2005; Volume 42185, pp. 423–431. [Google Scholar]
- Nosonovsky, M. Cultural implications of biomimetics: Changing the perception of living and non-living. MOJ Appl. Bionics Biomech. 2018, 2, 230–236. [Google Scholar] [CrossRef]
- Xiao, C.; Seong, D. Research on the Application of Biomimetic Design in Art and Design. Biomimetics 2025, 10, 541. [Google Scholar] [CrossRef] [PubMed]
- Jatsch, A.S.; Jacobs, S.; Wommer, K.; Wanieck, K. Biomimetics for sustainable developments—A literature overview of trends. Biomimetics 2023, 8, 304. [Google Scholar] [CrossRef] [PubMed]
- Speck, O.; Speck, D.; Horn, R.; Gantner, J.; Sedlbauer, K.P. Biomimetic bio-inspired biomorph sustainable? An attempt to classify and clarify biology-derived technical developments. Bioinspir. Biomim. 2017, 12, 011004. [Google Scholar] [CrossRef]
- Möller, T.; Högner, A.E.; Schleussner, C.F.; Bien, S.; Kitzmann, N.H.; Lamboll, R.D.; Rogelj, J.; Donges, J.F.; Rockström, J.; Wunderling, N. Achieving net-zero greenhouse gas emissions critical to limit climate tipping risks. Nat. Commun. 2024, 15, 6192. [Google Scholar] [CrossRef]
- Lenau, T.A.; Metze, A.L.; Hesselberg, T. Paradigms for biologically inspired design. In Bioinspiration, Biomimetics, and Bioreplication VIII, Proceedings of the SPIE Smart Structures and Materials+Nondestructive Evaluation and Health Monitoring, Denver, CO, USA, 4–8 March 2018; SPIE: Bellingham, WA, USA, 2018; Volume 10593. [Google Scholar]
- Tchakarov, N.; Racca, L.; Peybernes, T.; Saint-Sardos, A. A Scientific Corpus and Search Engine for Biomimetics. SSRN Electron. J. 2023, 1. [Google Scholar] [CrossRef]
- Saint-Sardos, A.; Aish, A.; Tchakarov, N.; Bourgoin, T.; Petit, L.M.; Sun, J.S.; Vignes-Lebbe, R. Bioinspire-explore: Taxonomy-driven exploration of biodiversity data for bioinspired innovation. Biomimetics 2024, 9, 63. [Google Scholar] [CrossRef] [PubMed]
- Broeckhoven, C.; Winters, S. Biomimethics: A critical perspective on the ethical implications of biomimetics in technological innovation. Bioinspir. Biomim. 2023, 18, 053001. [Google Scholar] [CrossRef] [PubMed]




| Participant | Discipline | Synchronous Participation | Asynchronous Participation |
|---|---|---|---|
| Claudia Rivera | Earth and Space Sciences | ✔ | |
| Daniel Gillis | Mathematics and Statistics | ✔ | ✔ |
| Dave Dowhaniuk | Design and communication | ✔ | ✔ |
| Dawn Bazely | Plant ecology | ✔ | ✔ |
| Elizabeth Porter | Ecology | ✔ | ✔ |
| Emily Wolf | Biomimetics | ✔ | ✔ |
| Heather Clitheroe | Science Fiction | ✔ | |
| Karina Benessaiah | Human-environment geography; Ecosystem Services; Sustainability Science | ✔ | ✔ |
| Kristina Wanieck | Biomimetics | ✔ | ✔ |
| M. Alex Smith | Biodiversity | ✔ | |
| Marjan Eggermont | Engineering design | ✔ | |
| Mark Lipton | Media studies | ✔ | ✔ |
| Michael Helms | Engineering | ✔ | |
| Mindi Summers | Biology | ✔ | ✔ |
| Nikoleta Zampaki | Environmental Humanities | ✔ | |
| Peggy Karpouzou | Literary Theory and Cultural Criticism | ✔ | |
| Shoshanah Jacobs | Biomimetics and Education | ✔ | ✔ |
Disclaimer/Publisher’s Note: The statements, opinions and data contained in all publications are solely those of the individual author(s) and contributor(s) and not of MDPI and/or the editor(s). MDPI and/or the editor(s) disclaim responsibility for any injury to people or property resulting from any ideas, methods, instructions or products referred to in the content. |
© 2025 by the authors. Licensee MDPI, Basel, Switzerland. This article is an open access article distributed under the terms and conditions of the Creative Commons Attribution (CC BY) license (https://creativecommons.org/licenses/by/4.0/).
Share and Cite
Jacobs, S.; Zhang, J.; Wolf, E.; Porter, E.; Bohn, S.J.; Sparks, A.M.; Eggermont, M.; Summers, M.; Rivera Cárdenas, C.I.; Clitheroe, H.; et al. Are Ecosystem Services Replaceable by Technology Yet? Bio-Inspired Technologies for Ecosystem Services: Challenges and Opportunities. Biomimetics 2025, 10, 784. https://doi.org/10.3390/biomimetics10110784
Jacobs S, Zhang J, Wolf E, Porter E, Bohn SJ, Sparks AM, Eggermont M, Summers M, Rivera Cárdenas CI, Clitheroe H, et al. Are Ecosystem Services Replaceable by Technology Yet? Bio-Inspired Technologies for Ecosystem Services: Challenges and Opportunities. Biomimetics. 2025; 10(11):784. https://doi.org/10.3390/biomimetics10110784
Chicago/Turabian StyleJacobs, Shoshanah, Jindong Zhang, Emily Wolf, Elizabeth Porter, Shelby J. Bohn, Adam Maxwell Sparks, Marjan Eggermont, Mindi Summers, Claudia I. Rivera Cárdenas, Heather Clitheroe, and et al. 2025. "Are Ecosystem Services Replaceable by Technology Yet? Bio-Inspired Technologies for Ecosystem Services: Challenges and Opportunities" Biomimetics 10, no. 11: 784. https://doi.org/10.3390/biomimetics10110784
APA StyleJacobs, S., Zhang, J., Wolf, E., Porter, E., Bohn, S. J., Sparks, A. M., Eggermont, M., Summers, M., Rivera Cárdenas, C. I., Clitheroe, H., Gillis, D., Smith, M. A., Benessaiah, K., Jones, A., Davies, A., Helms, M., Bazely, D., Lipton, M., Dowhaniuk, D., ... Wanieck, K. (2025). Are Ecosystem Services Replaceable by Technology Yet? Bio-Inspired Technologies for Ecosystem Services: Challenges and Opportunities. Biomimetics, 10(11), 784. https://doi.org/10.3390/biomimetics10110784

