The Design of a Bioinspired Integrated Total Habitability Instrument for Planetary Exploration: A Review of Potential Sensing Technologies
Abstract
1. Introduction
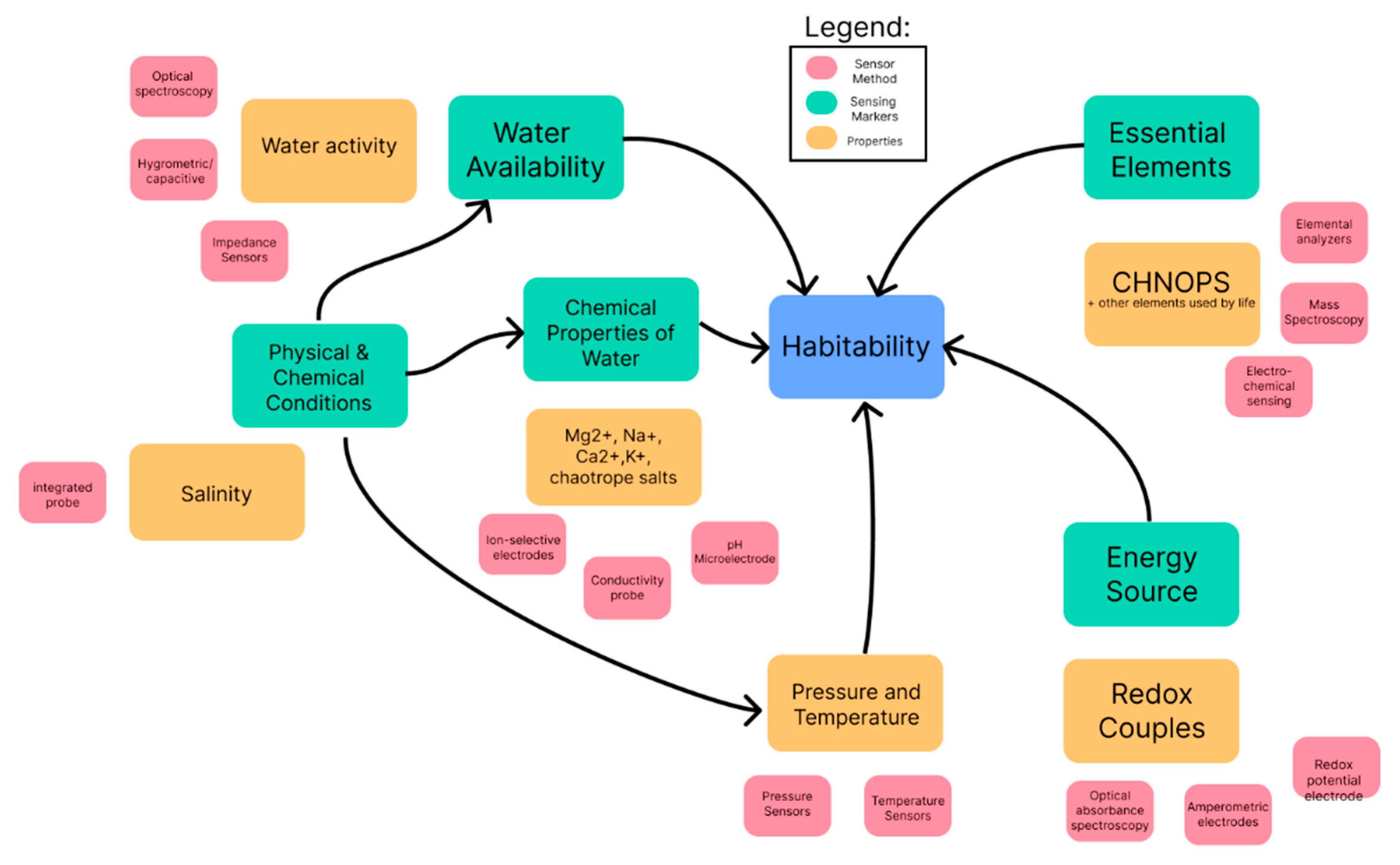
2. Habitability in Aqueous Environments
2.1. Water Bulk Properties
2.2. Ionic Environment
2.3. CHNOPS
2.4. Energy
2.5. Physical Extremes to Life: Temperature
2.6. Polyextremes
3. Sensing in Aqueous Environments
3.1. Water Bulk Properties
3.2. Water Activity
3.3. Ionic Strength
3.4. Ionic Environment
3.4.1. Potentiometric Sensors
3.4.2. pH Sensing
3.4.3. CHNOPS Elements
3.4.4. Energy Redox Couples
4. Deployment—Integration with Soft and Bioinspired Systems
5. A Total Habitability Instrument—Summary, Conclusions, and Conjecture
Author Contributions
Funding
Institutional Review Board Statement
Informed Consent Statement
Data Availability Statement
Conflicts of Interest
Abbreviations
| Beam-D | Biomimetic Engineering and Aerospace Mechatronics Design) |
| CE | Capillary electrophoresis |
| CHEMCAM | Chemistry and camera complex |
| CHNOPS | Carbon, Hydrogen, Nitrogen, Oxygen, Phosphorous, Sulphur |
| CMOS | Complementary metal–oxide semiconductor |
| EOA | Enceladus organics analyser |
| ERH | Equilibrium relative humidity |
| FETS | field effect transistor |
| INMS | Ion and neutral mass spectrometer |
| ISFETS | Ion-selective membrane field effect transistors |
| ISE | Ion-selective electrodes |
| ISO | International Organization for Standardization |
| ISM | Ion-selective membrane |
| IrOx | Iridium Oxide |
| JUICE | Jupiter icy moons explorer |
| LAKI | Life as we know it |
| LIBS | Laser-induced breakdown |
| LIF | Laser-induced fluorescence |
| MEMS | Microelectromechanical system |
| MOMA | Mars organic molecule analyser |
| MOSFET | Metal–oxide–semiconductor FET |
| MS | Mass spectrometer |
| PAHs | Polycyclic aromatic hydrocarbons |
| SERS | Surface-enhanced Raman spectroscopy |
| SPAD | Single-Photon Avalanche Diode |
| THI | Total habitability instrument |
| TRL | Technology Readiness Level |
| VDI | Verein Deutscher Ingenieure |
References
- Hoehler, T. An energy balance concept for habitability. Astrobiology 2007, 7, 824–838. [Google Scholar] [CrossRef]
- Lammer, H.; Bredehöft, J.; Coustenis, A.; Khodachenko, M.; Kaltenegger, L.; Grasset, O.; Prieur, D.; Raulin, F.; Ehrenfreund, P.; Yamauchi, M.; et al. What makes a planet habitable? Astron. Astrophys. Rev. 2009, 17, 181–249. [Google Scholar] [CrossRef]
- Cockell, C.; Bush, T.; Bryce, C.; Direito, S.; Fox-Powell, M.; Harrison, J.; Lammer, H.; Landenmark, H.; Martin-Torres, J.; Nicholson, N.; et al. Habitability: A Review. Astrobiology 2016, 16, 89–117. [Google Scholar] [CrossRef]
- Hallsworth, J.; Yakimov, M.; Golyshin, P.; Gillion, J.; D’Auria, G.; de Lima Alves, F.; La Cono, V.; Genovese, M.; McKew, B.; Hayes, S.; et al. Limits of life in MgCl2-containing environments: Chaotropicity defines the window. Environ. Microbiol. 2007, 9, 801–813. [Google Scholar] [CrossRef] [PubMed]
- Wackett, L.; Dodge, A.; Ellis, L. Microbial Genomics and the Periodic Table. Appl. Environ. Microbiol. 2004, 70, 647–655. [Google Scholar] [CrossRef] [PubMed]
- Seckbach, J. Life as We Know It; Springer: Dordrecht, The Netherlands, 2006. [Google Scholar]
- Lebre, P.; De Maayer, P.; Cowan, D. Xerotolerant bacteria: Surviving through a dry spell. Nat. Rev. Microbiol. 2017, 15, 285–296. [Google Scholar] [CrossRef] [PubMed]
- Epstein, W. The Roles and Regulation of Potassium in Bacteria. Prog. Nucleic Acid Res. Mol. Biol. 2003, 75, 293–320. [Google Scholar]
- Payler, S.; Biddle, J.; Lollar, B.; Fox-Powell, M.; Edwards, T.; Ngwenya, B.; Paling, S.; Cockell, C. An ionic limit to life in the deep subsurface. Front. Microbiol. 2019, 10, 426. [Google Scholar] [CrossRef]
- Fox-Powell, M.; Hallsworth, J.; Cousins, C.; Cockell, C. Ionic Strength Is a Barrier to the Habitability of Mars. Astrobiology 2016, 16, 427–442. [Google Scholar] [CrossRef]
- Haack, D.; Kaufmann, E.H.A. Simulating the evolution of brine-saturated regolith on Mars. Icarus 2025, 441, 116691. [Google Scholar] [CrossRef]
- Chevrier, V.F.; Slank, R.A. The elusive nature of Martian liquid brines. Proc. Natl. Acad. Sci. USA 2024, 121, 52. [Google Scholar] [CrossRef]
- Baker-Austin, C.; Dopson, M. Life in acid: pH homeostasis in acidophiles. Trends Microbiol. 2007, 15, 165–171. [Google Scholar] [CrossRef]
- Pikuta, E.V.; Hoover, R.; Tang, J. Microbial Extremophiles at the Limits of Life. Crit. Rev. Microbiol. 2007, 33, 183–209. [Google Scholar] [CrossRef]
- Duckworth, A.; Grant, W.; Jones, B.; Van Steenbergen, R. Phylogenetic diversity of soda lake alkaliphiles. FEMS Microbiol. Ecol. 1996, 19, 181–191. [Google Scholar] [CrossRef]
- Kim, B.; Gadd, G. Bacterial Physiology and Metabolism; Cambridge University Press: Cambridge, UK, 2008. [Google Scholar]
- Gadd, G. Metals, minerals and microbes: Geomicrobiology and bioremediation. Microbiology 2010, 156, 609–643. [Google Scholar] [CrossRef]
- Shock, E.; Holland, M. Quantitative habitability. Astrobiology 2007, 7, 839–851. [Google Scholar] [CrossRef] [PubMed]
- Hoehler, T.; Jørgensen, B. Microbial life under extreme energy limitation. Nat. Rev. Microbiol. 2013, 11, 83–94. [Google Scholar] [CrossRef] [PubMed]
- Jelen, B.; Giovannelli, D.; Falkowski, P. The Role of Microbial Electron Transfer in the Coevolution of the Biosphere and Geosphere. Annu. Rev. Microbiol. 2016, 70, 45–62. [Google Scholar] [CrossRef]
- Buettner, G.; Wagner, B.; Rodgers, V. Quantitative Redox Biology: An Approach to Understand the Role of Reactive Species in Defining the Cellular Redox Environment. Cell Biochem. Biophys. 2013, 67, 477–483. [Google Scholar] [CrossRef]
- Chevrier, V.; Rivera-Valentin, E. Formation of recurring slope lineae by liquid brines on present-day Mars. Geophys. Res. Lett. 2012, 39, L21202. [Google Scholar] [CrossRef]
- Takai, K.; Nakamura, K.; Toki, T.; Tsunogai, U.; Miyazaki, M.; Miyazaki, J.; Hirayama, H.; Nakagawa, S.; Nunoura, T.; Horikoshi, K. Cell proliferation at 122 °C and isotopically heavy CH4 production by a hyperthermophilic methanogen under high-pressure cultivation. Proc. Natl. Acad. Sci. USA 2008, 105, 10949–10954. [Google Scholar] [CrossRef]
- Mykytczuk, N.; Foote, S.; Omelon, C.; Southam, G.; Greer, C.; Whyte, L. Bacterial growth at −15 °C; molecular insights from the permafrost bacterium Planococcus halocryophilus Or1. ISME J. 2013, 7, 1211–1226. [Google Scholar] [CrossRef]
- Childs, P.; Greenwood, J.; Long, C. Review of temperature measurement. Rev. Sci. Instrum. 2000, 71, 2959–2978. [Google Scholar] [CrossRef]
- Sim, J.; Hyun, J.; Doh, I.; Ahn, B.; Kim, Y. Thin-film resistance temperature detector array for the measurement of temperature distribution inside a phantom. Metrologia 2018, 55, L5. [Google Scholar] [CrossRef]
- Mahadeva, S.; Yun, S.; Kim, J. Flexible humidity and temperature sensor based on cellulose-polypyrrole nanocomposite. Sens. Actuators A Phys. 2011, 165, 194–199. [Google Scholar] [CrossRef]
- Blasdel, N.; Wujcik, E.; Carletta, J.; Lee, K.; Monty, C. Fabric nanocomposite resistance temperature detector. IEEE Sens. J. 2015, 15, 300–306. [Google Scholar] [CrossRef]
- Gilichinsky, D.; Rivkina, E.; Shcherbakova, V.; Laurinavichuis, K.; Tiedje, J. Supercooled water brines within permafrost—An unknown ecological niche for microorganisms: A model for astrobiology. Astrobiology 2003, 3, 331–341. [Google Scholar] [CrossRef] [PubMed]
- Belilla, J.; Moreira, D.; Jardillier, L.; Reboul, G.; Benzerara, K.; López-García, J.; Bertolino, P.; López-Archilla, A.; López-García, P. Hyperdiverse archaea near life limits at the polyextreme geothermal Dallol area. Nat. Ecol. Evol. 2019, 3, 1552–1561. [Google Scholar] [CrossRef]
- Carrizo, D.; Sánchez-García, L.; Rodriguez, N.; Gómez, F. Lipid Biomarker and Carbon Stable Isotope Survey on the Dallol Hydrothermal System in Ethiopia. Astrobiology 2019, 19, 1474–1489. [Google Scholar] [CrossRef]
- Chin, J.; Megaw, J.; Magill, C.; Nowotarski, K.; Williams, J.; Bhaganna, P.; Linton, M.; Patterson, M.; Underwood, G.; Mswaka, A.; et al. Solutes determine the temperature windows for microbial survival and growth. Proc. Natl. Acad. Sci. USA 2010, 107, 7835–7840. [Google Scholar] [CrossRef]
- Ngugi, D.; Blom, J.; Stepanauskas, R.; Stingl, U. Diversification and niche adaptations of Nitrospina-like bacteria in the polyextreme interfaces of Red Sea brines. ISME J. 2016, 10, 1383–1399. [Google Scholar] [CrossRef] [PubMed]
- Dick, G. The microbiomes of deep-sea hydrothermal vents: Distributed globally, shaped locally. Nat. Rev. Microbiol. 2019, 17, 271–283. [Google Scholar] [CrossRef]
- Pérez, V.; Dorador, C.; Molina, V.; Yáñez, C.; Hengst, M. Rhodobacter sp. Rb3, an aerobic anoxygenic phototroph which thrives in the polyextreme ecosystem of the Salar de Huasco, in the Chilean Altiplano. Antonie Van Leeuwenhoek Int. J. Gen. Mol. Microbiol. 2018, 111, 1449–1465. [Google Scholar] [CrossRef] [PubMed]
- Harrison, J.P.; Dobinson, L.; Freeman, K.; McKenzie, R.; Wyllie, D.; Nixon, S.L.; Cockell, C.S. Aerobically respiring prokaryotic strains exhibit a broader temperature–pH–salinity space for cell division than anaerobically respiring and fermentative strains. J. R. Soc. Interface 2015, 12, 20150658. [Google Scholar] [CrossRef] [PubMed]
- Bartlett, D. Pressure effects on in vivo microbial processes. Biochim. Biophys. Acta (BBA)-Protein Struct. Mol. Enzymol. 2002, 1595, 367–381. [Google Scholar] [CrossRef]
- Schwendner, P.; Schuerger, A. Exploring microbial activity in low-pressure environments. Curr. Issues Mol. Biol. 2020, 38, 163–196. [Google Scholar] [CrossRef]
- Reyes, D.; Iossifidis, D.; Auroux, P.; Manz, A. Micro total analysis systems. 1. Introduction, theory, and technology. Anal. Chem. 2002, 74, 2623–2636. [Google Scholar] [CrossRef]
- Guijt, R.; Manz, A. Miniaturised total chemical-analysis systems (µTAS) that periodically convert chemical into electronic information. Sens. Actuators B Chem. 2018, 273, 1334–1345. [Google Scholar] [CrossRef]
- Skelley, A.; Scherer, J.; Aubrey, A.; Grover, W.; Ivester, R.; Ehrenfreund, P.; Grunthaner, F.; Bada, J.; Mathies, R. Development and evaluation of a microdevice for amino acid biomarker detection and analysis on Mars. Proc. Natl. Acad. Sci. USA 2005, 102, 1041–1046. [Google Scholar] [CrossRef]
- Nascetti, A.; Caputo, D.; Scipinotti, R.; de Cesare, G. Technologies for autonomous integrated lab-on-chip systems for space missions. Acta Astronaut. 2016, 128, 401–408. [Google Scholar] [CrossRef]
- Nascetti, A.; Mirasoli, M.; Marchegiani, E.; Zangheri, M.; Costantini, F.; Porchetta, A.; Iannascoli, L.; Lovecchio, N.; Caputo, D.; de Cesare, G.; et al. Integrated chemiluminescence-based lab-on-chip for detection of life markers in extraterrestrial environments. Biosens. Bioelectron. 2019, 123, 195–203. [Google Scholar] [CrossRef]
- Mathies, R.; Razu, M.; Kim, J.; Stockton, A.; Turin, P.; Butterworth, A. Feasibility of Detecting Bioorganic Compounds in Enceladus Plumes with the Enceladus Organic Analyzer. Astrobiology 2017, 17, 902–912. [Google Scholar] [CrossRef] [PubMed]
- Romero-Wolf, A.; Vance, S.; Maiwald, F.; Heggy, E.; Ries, P.; Liewer, K. A passive probe for subsurface oceans and liquid water in Jupiter’s icy moons. Icarus 2015, 248, 463–477. [Google Scholar] [CrossRef]
- Bruzzone, L.; Plaut, J.J.; Alberti, G.; Blankenship, D.D.; Bovolo, F.; Campbell, B.A.; Castelletti, D.; Gim, Y.; Ilisei, A.M.; Kofman, W.; et al. Jupiter ICY moon explorer (JUICE): Advances in the design of the radar for Icy Moons (RIME). In Proceedings of the International Geoscience and Remote Sensing Symposium (IGARSS), Milan, Italy, 26–31 July 2015; pp. 1257–1260. [Google Scholar]
- Moroz, V.I. Infrared spectrophotometry of the Moon and the Galilean satellites of Jupiter. Sov. Astron. 1966, 9, 999. [Google Scholar]
- Smith, B.; Soderblom, L.; Johnson, T.V.; Ingersoll, A.; Collins, S.; Shoemaker, E.; Hunt, G.; Masursky, H.; Carr, M.; Davies, M.; et al. The Jupiter system through the eyes of Voyager 1. Science 1979, 204, 951–972. [Google Scholar] [CrossRef] [PubMed]
- Anderson, J.; Lau, E.; Sjogren, W.; Schubert, G.; Moore, W. Europa’s differentiated internal structure: Inferences from two Galileo encounters. Science 1997, 276, 1236–1239. [Google Scholar] [CrossRef]
- Carr, M.; Belton, M.; Chapman, C.; Davies, M.; Geissler, P.; Greenberg, R.; McEwen, A.; Tufts, B.; Greeley, R.; Sullivan, R.; et al. Evidence for a subsurface ocean on Europa. Nature 1998, 391, 363–365. [Google Scholar] [CrossRef] [PubMed]
- Waite, J.; Lewis, W.; Kasprzak, W.; Anicich, V.; Block, B.; Cravens, T.; Fletcher, G.; Ip, W.H.; Luhmann, J.; McNutt, R.; et al. The Cassini ion and neutral mass spectrometer (INMS) investigation. Space Sci. Rev. 2004, 114, 113–231. [Google Scholar] [CrossRef]
- Porco, C.; Helfenstein, P.; Thomas, P.; Ingersoll, A.; Wisdom, J.; West, R.; Neukum, G.; Denk, T.; Wagner, R.; Roatsch, T.; et al. Cassini observes the active south pole of enceladus. Science 2006, 311, 1393–1401. [Google Scholar] [CrossRef]
- Farahani, H.; Wagiran, R.; Hamidon, M. Humidity Sensors Principle, Mechanism, and Fabrication Technologies: A Comprehensive Review. Sensors 2014, 14, 7881–7939. [Google Scholar] [CrossRef]
- Blank, T.; Eksperiandova, L.; Belikov, K. Recent trends of ceramic humidity sensors development: A review. Sens. Actuators B Chem. 2016, 228, 416–442. [Google Scholar] [CrossRef]
- Najeeb, M.; Ahmad, Z.; Shakoor, R. Organic Thin-Film Capacitive and Resistive Humidity Sensors: A Focus Review. Adv. Mater. Interfaces 2018, 5, 1800969. [Google Scholar] [CrossRef]
- Bai, M.; Seitz, W. A fiber optic sensor for water in organic solvents based on polymer swelling. Talanta 1994, 41, 993–999. [Google Scholar] [CrossRef]
- Zhang, W.; Webb, D. Polymer optical fiber grating as water activity sensor. Micro-Struct. Spec. Opt. Fibres III 2014, 9128, 91280F. [Google Scholar]
- Blyth, J.; Millington, R.; Mayes, A.; Frears, E.; Lowe, C. Holographic Sensor for Water in Solvents. Anal. Chem. 1996, 68, 1089–1094. [Google Scholar] [CrossRef] [PubMed]
- Wang, Y.; Shen, C.; Lou, W.; Shentu, F.; Zhong, C.; Dong, X.; Tong, L. Fiber optic relative humidity sensor based on the tilted fiber Bragg grating coated with graphene oxide. Appl. Phys. Lett. 2016, 109, 031107. [Google Scholar] [CrossRef]
- Presti, D.; Massaroni, C.; Schena, E. Optical Fiber Gratings for Humidity Measurements: A Review. IEEE Sens. J. 2018, 18, 9065–9074. [Google Scholar] [CrossRef]
- Black, W.; Santiago, M.; Zhu, S.; Stroock, A. Ex Situ and In Situ Measurement of Water Activity with a MEMS Tensiometer. Anal. Chem. 2019, 92, 716–723. [Google Scholar] [CrossRef]
- Pagay, V.; Santiago, M.; Sessoms, D.; Huber, E.; Vincent, O.; Pharkya, A.; Corso, T.; Lakso, A.; Stroock, A. A microtensiometer capable of measuring water potentials below -10 MPa. Lab Chip 2014, 14, 2806–2817. [Google Scholar] [CrossRef] [PubMed]
- Jaffrezic-Renault, N.; Dzyadevych, S.V. Conductometric microbiosensors for environmental monitoring. Sensors 2008, 8, 2569–2588. [Google Scholar] [CrossRef]
- Sheppard, N.; Tucker, R.; Wu, C. Electrical Conductivity Measurements Using Microfabricated Interdigitated Electrodes. Anal. Chem. 1993, 65, 1199–1202. [Google Scholar] [CrossRef]
- Mortensen, D.; Birkelund, K.; Hansen, O.; Thomsen, E.V.; Hyldg, A. Autonomous multi-sensor micro-system for measurement of ocean water salinity. Sens. Actuators A Phys. 2008, 147, 474–484. [Google Scholar]
- Jonsson, J.; Smedfors, K.; Nyholm, L.; Thornell, G. Towards Chip-Based Salinity Measurements for Small Submersibles and Biologgers. Int. J. Oceanogr. 2013, 2013, 529674. [Google Scholar] [CrossRef]
- Zhou, B.; Bian, C.; Tong, J.; Xia, S. Fabrication of a miniature multi-parameter sensor chip for water quality assessment. Sensors 2017, 17, 157. [Google Scholar] [CrossRef]
- Huang, X.; Mowlem, M.; Pascal, R.; Chamberlain, K.; Banks, C.; Morgan, H. A miniature high precision conductivity and temperature sensor system for ocean monitoring. IEEE Sens. J. 2010, 11, 3246–3252. [Google Scholar] [CrossRef]
- Kounaves, S.; Hecht, M.; West, S.; Morookian, J.; Young, S.; Quinn, R.; Grunthaner, P.; Wen, X.; Weilert, M.; Cable, C.; et al. The MECA wet chemistry laboratory on the 2007 Phoenix Mars Scout Lander. J. Geophys. Res. E Planets 2009, 114, 1–20. [Google Scholar] [CrossRef]
- Oiler, J.; Shock, E.; Hartnett, H.; Dombard, A.; Yu, H. Harsh environment sensor array-enabled hot spring mapping. IEEE Sens. J. 2014, 14, 3418–3425. [Google Scholar] [CrossRef]
- Fraustp da Silva, J.; Williams, R. The Biological Chemistry of the Elements: The Inorganic Chemistry of Life; Clarendon: Oxford, UK, 1997. [Google Scholar]
- Bartoszewicz, B.; Dąbrowska, S.; Lewenstam, A.; Migdalski, J. Calibration free solid contact electrodes with two PVC based membranes. Sens. Actuators B Chem. 2018, 274, 268–273. [Google Scholar] [CrossRef]
- Zhang, J.-R.; Rupakula, M.; Bellando, F.; Cordero Garcia, E.; Longo, J.; Wildhaber, F.; Herment, G.; Guerin, H.; Ionescu, A.M. All CMOS Integrated 3D-Extended Metal Gate ISFETs for pH and Multi-Ion (Na+, K+, Ca2+) sensing. In Proceedings of the IEEE International Electron Devices Meeting (IEDM), San Francisco, CA, USA, 7–11 December 2019. [Google Scholar]
- Weber, A.; O’Neil, G.; Kounaves, S. Solid Contact Ion-Selective Electrodes for in Situ Measurements at High Pressure. Anal. Chem. 2017, 89, 4803–4807. [Google Scholar] [CrossRef] [PubMed]
- Mosayebzadeh, Z.; Ansari, R.; Arvand, M. Preparation of a solid-state ion-selective electrode based on polypyrrole conducting polymer for magnesium ion. J. Iran. Chem. Soc. 2014, 11, 447–456. [Google Scholar] [CrossRef]
- Wang, L.; Cheng, Y.; Lamb, D.; Lesniewski, P.; Chen, Z.; Megharaj, M.; Naidu, R. Novel recalibration methodologies for ion-selective electrode arrays in the multi-ion interference scenario. J. Chemom. 2017, 31, e2870. [Google Scholar] [CrossRef]
- Park, J.; Salmi, M.; Wan Salim, W.; Rademacher, A.; Wickizer, B.; Schooley, A.; Benton, J.; Cantero, A.; Argote, P.; Ren, M.; et al. An autonomous lab on a chip for space flight calibration of gravity-induced transcellular calcium polarization in single-cell fern spores. Lab Chip 2017, 17, 1095–1103. [Google Scholar] [CrossRef]
- Qin, Y.; Kwon, H.; Howlader, M.; Deen, M. Microfabricated electrochemical pH and free chlorine sensors for water quality monitoring: Recent advances and research challenges. RSC Adv. 2015, 5, 69086–69109. [Google Scholar] [CrossRef]
- Masullo, L. Localization of single molecules with structured illumination and structured detection. Light Sci. Appl. 2025, 14, 347. [Google Scholar] [CrossRef] [PubMed]
- Bühlmann, P.; Chen, L.D. Ion-selective electrodes with ionophore-doped sensing membranes. In Supramolecular Chemistry: From Molecules to Nanomaterials; Wiley: Hoboken, NJ, USA, 2012; Volume 5. [Google Scholar]
- Jackson, D.; Nelson, P. Preparation and properties of some ion selective membranes: A review. J. Mol. Struct. 2019, 1182, 241–259. [Google Scholar] [CrossRef]
- Bakker, E.; Pretsch, E.; Ceresa, A. Selectivity of Potentiometric Ion Sensors. E. Anal. Chem. 1994, 66, 3021–3030. [Google Scholar] [CrossRef]
- Cattrall, R.; Hamilton, I. Coated-Wire Ion-Selective Electrodes. Anal. Chem. 1984, 43, 1905–1906. [Google Scholar] [CrossRef]
- Bobacka, J. Potential stability of all-solid-state ion-selective electrodes using conducting polymers as ion-to-electron transducers. Anal. Chem. 1999, 71, 4932–4937. [Google Scholar] [CrossRef]
- Bobacka, J.; Ivaska, A.; Lewenstam, A. Potentiometric Ion Sensors Based on Conducting Polymers. Electroanalysis 2003, 15, 366–374. [Google Scholar] [CrossRef]
- Hupa, E.; Vanamo, U.; Bobacka, J. Novel Ion-to-Electron Transduction Principle for Solid-Contact ISEs. Electroanalysis 2015, 27, 591–594. [Google Scholar] [CrossRef]
- Jaworska, E.; Kisiel, A.; Maksymiuk, K.; Michalska, A. Lowering the Resistivity of Polyacrylate Ion-Selective Membranes by Platinum Nanoparticles Addition. Anal. Chem. 2011, 83, 438–445. [Google Scholar] [CrossRef]
- Li, J.; Yin, T.; Qin, W. An effective solid contact for an all-solid-state polymeric membrane Cd2+-selective electrode: Three-dimensional porous graphene-mesoporous platinum nanoparticle composite. Sens. Actuators B Chem. 2017, 239, 438–446. [Google Scholar] [CrossRef]
- Boeva, Z.; Lindfors, T. Few-layer graphene and polyaniline composite as ion-to-electron transducer in silicone rubber solid-contact ion-selective electrodes. Sens. Actuators B Chem. 2015, 224, 624–631. [Google Scholar] [CrossRef]
- Crespo, G.; Macho, S.; Rius, F. Ion-selective electrodes using carbon nanotubes as ion-to-electron transducers. Anal. Chem. 2008, 80, 1316–1322. [Google Scholar] [CrossRef] [PubMed]
- Hu, J.; Zou, X.; Stein, A.; Bühlmann, P. Ion-selective electrodes with colloid-imprinted mesoporous carbon as solid contact. Anal. Chem. 2014, 86, 7111–7118. [Google Scholar] [CrossRef] [PubMed]
- Peshkova, M.; Sokalski, T.; Mikhelson, K.; Lewenstam, A. Obtaining Nernstian Response of a Ca2+-Selective Electrode in a Broad Concentration Range by Tuned Galvanostatic Polarization. Anal. Chem. 2008, 80, 9181–9187. [Google Scholar] [CrossRef]
- Van de Velde, L.; d’Angremont, E.; Olthuis, W. Solid contact potassium selective electrodes for biomedical applications—A review. Talanta 2016, 160, 56–65. [Google Scholar] [CrossRef]
- Crespo, G. Recent Advances in Ion-selective membrane electrodes for in situ environmental water analysis. Electrochim. Acta 2017, 245, 1023–1034. [Google Scholar] [CrossRef]
- Jaramillo, E.; Noell, A. Development of Miniature Solid Contact Ion Selective Electrodes for in situ Instrumentation. Electroanalysis 2020, 32, 1896–1904. [Google Scholar] [CrossRef]
- Bobacka, J.; Ivaska, A.; Lewenstam, A. Potentiometric Ion Sensors. Chem. Rev. 2008, 108, 329–351. [Google Scholar] [CrossRef]
- Bieg, C.; Fuchsberger, K.; Stelzle, M. Introduction to polymer-based solid-contact ion-selective electrodes—Basic concepts, practical considerations, and current research topics. Anal. Bioanal. Chem. 2017, 409, 45–61. [Google Scholar] [CrossRef] [PubMed]
- Bergveld, P. Short Communications: Development of an Ion-Sensitive Solid-State Device for Neurophysiological Measurements. IEEE Trans. Biomed. Eng. 1970, BME-17, 70–71. [Google Scholar] [CrossRef] [PubMed]
- Bausells, J.; Carrabina, J.; Errachid, A.; Merlos, A. Ion-sensitive field-effect transistors fabricated in a commercial CMOS technology. Sens. Actuators B Chem. 1999, 57, 56–62. [Google Scholar] [CrossRef]
- Ouremchi, M.; Boutahiri, A.E.; Farah, F.; Khadiri, K.E.; Qjidaa, H.; Lakhassassi, A.; Tahiri, A. Integrated ph-sensor for medical application in 180nm CMOS technology. In Proceedings of the 4th International Conference on Smart and Sustainable Technologies (SpliTech), Split, Croatia, 18–21 June 2019. [Google Scholar]
- Moser, N.; Leong, C.; Hu, Y.; Boutelle, M.; Georgiou, P. An ion imaging ISFET array for Potassium and Sodium detection. In Proceedings of the IEEE International Symposium on Circuits and Systems (ISCAS), Montreal, QC, Canada, 22–25 May 2016. [Google Scholar]
- Hu, Y.; Moser, N.; Georgiou, P. A 32 × 32 ISFET Chemical Sensing Array with Integrated Trapped Charge and Gain Compensation. IEEE Sens. J. 2017, 17, 5276–5284. [Google Scholar] [CrossRef]
- Niigata, K.; Narano, K.; Maeda, Y.; Ao, J. Temperature dependence of sensing characteristics of a pH sensor fabricated on AlGaN/GaN heterostructure. Jpn. J. Appl. Phys. 2014, 53, 11RD01. [Google Scholar] [CrossRef]
- Sohbati, M.; Toumazou, C. Dimension and shape effects on the ISFET performance. IEEE Sens. J. 2015, 15, 1670–1679. [Google Scholar] [CrossRef]
- Sardarinejad, A.; Maurya, D.; Khaled, M.; Alameh, K. Temperature effects on the performance of RuO2 thin-film pH sensor. Sens. Actuators A Phys. 2015, 233, 414–421. [Google Scholar] [CrossRef]
- Gaddour, A.; Dghais, W.; Hamdi, B.; Ben Ali, M. Temperature Compensation Circuit for ISFET Sensor. J. Low Power Electron. Appl. 2020, 10, 2. [Google Scholar] [CrossRef]
- Bhardwaj, R.; Sinha, S.; Sahu, N.; Majumder, S.; Narang, P.; Mukhiya, R. Modeling and simulation of temperature drift for ISFET-based pH sensor and its compensation through machine learning techniques. Int. J. Circuit Theory Appl. 2019, 47, 954–970. [Google Scholar] [CrossRef]
- Bergveld, P. Thirty years of ISFETOLOGY: What happened in the past 30 years and what may happen in the next 30 years. Sens. Actuators B Chem. 2003, 88, 1–20. [Google Scholar] [CrossRef]
- Moser, N.; Lande, T.; Toumazou, C.; Georgiou, P. ISFETs in CMOS and Emergent Trends in Instrumentation: A Review. IEEE Sens. J. 2016, 16, 6496–6514. [Google Scholar] [CrossRef]
- Haber, F.; Hlemensiewicz, Z. About electrical phase boundary forces. Z. Phys. Chem. 1909, 67, 385–431. [Google Scholar]
- Pucacco, L.; Carter, N. A glass-membrane pH microelectrode. Anal. Biochem. 1976, 73, 501–512. [Google Scholar] [CrossRef]
- McLaughlin, K.; Dickson, A.; Weisberg, S.; Coale, K.; Elrod, V.; Hunter, C.; Johnson, K.; Kram, S.; Kudela, R.; Martz, T.; et al. An evaluation of ISFET sensors for coastal pH monitoring applications. Reg. Stud. Mar. Sci. 2017, 12, 11–18. [Google Scholar] [CrossRef]
- Zorrilla, L.; Calvo, J. Monitoring system for ISFET and glass electrode behavior comparison. In Proceedings of the IEEE XXIV International Conference on Electronics, Electrical Engineering and Computing (INTERCON), Cusco, Peru, 15–18 August 2017. [Google Scholar]
- Johnson, K.; Jannasch, H.; Coletti, L.; Elrod, V.; Martz, T.; Takeshita, Y.; Carlson, R.; Connery, J. Deep-Sea DuraFET: A Pressure Tolerant pH Sensor Designed for Global Sensor Networks. Anal. Chem. 2016, 88, 3249–3256. [Google Scholar] [CrossRef]
- McLaughlin, K.; Nezlin, N.; Weisberg, S.; Dickson, A.; Booth, J.; Cash, C.; Feit, A.; Gully, J.; Johnson, S.; Latker, A.; et al. An evaluation of potentiometric pH sensors in coastal monitoring applications. Limnol. Oceanogr. Methods 2017, 15, 679–689. [Google Scholar] [CrossRef]
- Wu, Y.-C.; Wu, S.-J.; Lin, C.-H. Mass-produced polyethylene-terephthalate film coated with tantalum pentoxide for pH measurement under ISFET detection configuration. Microsyst. Technol. 2017, 23, 293–298. [Google Scholar] [CrossRef]
- Voigt, H.; Schitthelm, F.; Lange, T.; Kullick, T.; Ferretti, R. Diamond-like carbon-gate pH-ISFET. Sens. Actuators B Chem. 1997, 44, 441–445. [Google Scholar] [CrossRef]
- Marzouk, S.; Ufer, S.; Buck, R.; Johnson, T.; Dunlap, L.; Cascio, W. Electrodeposited iridium oxide pH electrode for measurement of extracellular myocardial acidosis during acute ischemia. Anal. Chem. 1998, 70, 5054–5061. [Google Scholar] [CrossRef]
- Ges, I.; Ivanov, B.; Schaffer, D.; Lima, E.; Werdich, A.; Baudenbacher, F. Thin-film IrOx pH microelectrode for microfluidic-based microsystems. Biosens. Bioelectron. 2005, 21, 248–256. [Google Scholar] [CrossRef] [PubMed]
- Yang, X.; Chiao, J. Integrated pH and Sodium Sensor Array Based on Iridium Oxide Film. In Proceedings of the IEEE Sensors, New Delhi, India, 28–31 October 2018. [Google Scholar]
- Hoffman, J.H.; Hodges, R.R., Jr.; Evans, D.E. Lunar orbital mass spectrometer experiment. In Proceedings of the Lunar and Planetary Science Conference Proceedings, Houston, TX, USA, 10–13 January 1972; Volume 3, p. 2205. [Google Scholar]
- Rushneck, D.; Diaz, A.V.; Howarth, D.; Rampacek, J.; Olson, K.; Dencker, W.; Smith, P.; McDavid, L.; Tomassian, A.; Harris, M.; et al. Viking gas chromatograph-mass spectrometer. Rev. Sci. Instrum. 1978, 49, 817–834. [Google Scholar] [CrossRef]
- Mahaffy, P.; Webster, C.; Cabane, M.; Conrad, P.; Coll, P.; Atreya, S.; Arvey, R.; Barciniak, M.; Benna, M.; Bleacher, L.; et al. The sample analysis at mars investigation and instrument suite. Space Sci. Rev. 2012, 170, 401–478. [Google Scholar] [CrossRef]
- Kasprzak, W.; Niemann, H.; Harpold, D.; Richards, J.; Manning, H.; Patrick, E.; Mahaffy, P. Cassini orbiter ion and neutral mass spectrometer instrument. Proc. SPIE-Int. Soc. Opt. Eng. 1996, 2803, 129–140. [Google Scholar]
- Niemann, H.; Atreya, S.; Demick, J.; Gautier, D.; Haberman, J.; Harpold, D.; Kasprzak, W.; Lunine, J.; Owen, T.; Raulin, F. Composition of Titan’s lower atmosphere and simple surface volatiles as measured by the Cassini-Huygens probe gas chromatograph mass spectrometer experiment. J. Geophys. Res. 2010, 115, E12006. [Google Scholar] [CrossRef]
- Vago, J.; Westall, F.; Teams, P.I.; Landing Site Selection Working Group; Coates, A.; Jaumann, R.; Korablev, O.; Ciarletti, V.; Mitrofanov, I.; Josset, J.L.; et al. Habitability on Early Mars and the Search for Biosignatures with the ExoMars Rover. Astrobiology 2017, 17, 471–510. [Google Scholar] [CrossRef]
- Grasset, O.; Dougherty, M.; Coustenis, A.; Bunce, E.; Erd, C.; Titov, D.; Blanc, M.; Coates, A.; Drossart, P.; Fletcher, L.; et al. JUpiter ICy moons Explorer (JUICE): An ESA mission to orbit Ganymede and to characterise the Jupiter system. Planet. Space Sci. 2013, 78, 1–21. [Google Scholar] [CrossRef]
- Howell, S.; Pappalardo, R. NASA’s Europa Clipper—A mission to a potentially habitable ocean world. Nat. Commun. 2020, 11, 1311. [Google Scholar] [CrossRef] [PubMed]
- Fan, X.; Jiao, B.; Zhou, X.; Zhang, W.; Ouyang, Z. Miniaturization of Mass Spectrometry Systems: An Overview of Recent Advancements and a Perspective on Future Directions. Anal Chem. 2025, 97, 9111–9125. [Google Scholar] [CrossRef]
- Denisov, E.; Damoc, E.; Lange, O.; Makarov, A. Orbitrap mass spectrometry with resolving powers above 1,000,000. Int. J. Mass Spectrom. 2012, 325–327, 80–85. [Google Scholar] [CrossRef]
- Arevalo, R.; Selliez, L.; Briois, C.; Carrasco, N.; Thirkell, L.; Cherville, B.; Colin, F.; Gaubicher, B.; Farcy, B.; Li, X.; et al. An Orbitrap-based laser desorption/ablation mass spectrometer designed for spaceflight. Rapid Commun. Mass Spectrom. 2018, 32, 1875–1886. [Google Scholar] [CrossRef] [PubMed]
- Kerman, S.; Luo, X.; Ding, Z.; Zhang, Z.; Deng, Z.; Qin, X.; Xu, Y.; Zhai, S.; Chen, C. Scalable miniature on-chip Fourier transform spectrometer for Raman spectroscopy. Light Sci. Appl. 2025, 14, 208. [Google Scholar] [CrossRef] [PubMed]
- Arevalo, R.; Ni, Z.; Danell, R. Mass spectrometry and planetary exploration: A brief review and future projection. J. Mass Spectrom. 2020, 55, e4454. [Google Scholar] [CrossRef]
- de Hoffmann, E. Mass Spectrometry. In Kirk-Othmer Encyclopedia of Chemical Technology; John Wiley Sons, Inc.: Hoboken, NJ, USA, 2005. [Google Scholar]
- Maurice, S.; Wiens, R.; Saccoccio, M.; Barraclough, B.; Gasnault, O.; Forni, O.; Mangold, N.; Baratoux, D.; Bender, S.; Berger, G.; et al. The ChemCam instrument suite on the Mars Science Laboratory (MSL) rover: Science objectives and mast unit description. Space Sci. Rev. 2012, 170, 95–166. [Google Scholar] [CrossRef]
- Donaldson, K.; Yan, X. A first simulation of soil-laser interaction investigation for soil characteristic analysis. Geoderma 2019, 337, 701–709. [Google Scholar] [CrossRef]
- Yan, X.T.; Donaldson, K.M.; Davidson, C.M.; Gao, Y.; Wu, H.; Houston, A.M.; Kisdi, A. Effects of sample pretreatment and particle size on the determination of nitrogen in soil by portable LIBS and potential use on robotic-borne remote Martian and agricultural soil analysis systems. RSC Adv. 2018, 8, 36886–36894. [Google Scholar] [CrossRef] [PubMed]
- Ellery, A.; Wynn-williams, D. Why Raman Spectroscopy on Mars?—A Case of the Right Tool for the Right Job. Astrobiology 2003, 3, 565–580. [Google Scholar] [CrossRef]
- Angel, S.; Gomer, N.; Sharma, S.; McKay, C.; Ames, N. Remote Raman spectroscopy for planetary exploration: A review. Appl. Spectrosc. 2012, 66, 137–150. [Google Scholar] [CrossRef] [PubMed]
- Zhang, X.; Hester, K.C.; Ussler, W.; Walz, P.M.; Peltzer, E.T.; Brewer, P.G. In situ Raman-based measurements of high dissolved methane concentrations in hydrate-rich ocean sediments. Geophys. Res. Lett. 2019, 38, 8. [Google Scholar] [CrossRef]
- Misra, A.; Acosta-Maeda, T.; Sandford, M.; Gasda, P.; Porter, J.; Sharma, S.; Lucey, P.; Garmire, D.; Zhou, J.; Oyama, T.; et al. Standoff Biofinder: Powerful search for life instrument for planetary exploration. In Proceedings of the Lidar Remote Sensing for Environmental Monitoring XVI, Honolulu, HI, USA, 24–26 September 2018; Volume 10779. [Google Scholar]
- Edwards, H.; Hutchinson, I.; Ingley, R. The ExoMars Raman spectrometer and the identification of biogeological spectroscopic signatures using a flight-like prototype. Anal. Bioanal. Chem. 2012, 404, 1723–1731. [Google Scholar] [CrossRef]
- Goesmann, F.; Brinckerhoff, W.; Raulin, F.; Goetz, W.; Danell, R.; Getty, S.; Siljeström, S.; Mißbach, H.; Steininger, H.; Arevalo, R.; et al. The Mars Organic Molecule Analyzer (MOMA) Instrument: Characterization of Organic Material in Martian Sediments. Astrobiology 2017, 17, 655–685. [Google Scholar] [CrossRef]
- Beegle, L.; Bhartia, R.; White, M.; Deflores, L.; Abbey, W.; Wu, Y.; Cameron, B.; Moore, J.; Fries, M.; Burton, A.; et al. SHERLOC: Scanning habitable environments with Raman luminescence for organics chemicals. In Proceedings of the 2015 IEEE Aerospace Conference, Big Sky, MT, USA, 7–14 March 2015. [Google Scholar] [CrossRef]
- Perez, R.; Newell, R.; Robinson, S.; Caïs, P.; Maurice, S.; Wiens, R.; Parès, L.; Bernardi, P.; Réess, J.M.; McCabe, K. The supercam instrument on the NASA Mars 2020 mission: Optical design and performance. In Proceedings of the International Conference on Space Optics—ICSO 2016, Biarritz, France, 18–21 October 2017. [Google Scholar]
- Jones, R.R.; Hooper, D.C.; Zhang, L.; Wolverson, D.; Valev, V.K. Raman Techniques: Fundamentals and Frontiers. Nanoscale. Res. Lett. 2019, 14, 231. [Google Scholar] [CrossRef]
- Pan, J.; Fang, P.; Fang, X.; Hu, T.; Fang, J.; Fang, Q. A low-cost palmtop high-speed capillary electrophoresis bioanalyzer with laser induced fluorescence detection. Sci. Rep. 2018, 8, 1791. [Google Scholar] [CrossRef]
- Nightingale, A.; Beaton, A.; Mowlem, M. Trends in microfluidic systems for in situ chemical analysis of natural waters. Sens. Actuators B Chem. 2015, 221, 1398–1405. [Google Scholar] [CrossRef]
- Daniel, A.; Laës, A.; Barus, C.; Beaton, A.; Blandfort, D.; Guigues, N.; Knockaert, M.; Munaron, D.; Salter, I.; Woodward, E.; et al. Toward a Harmonization for Using in situ Nutrient Sensors in the Marine Environment. Front. Mar. Sci. 2020, 6, 773. [Google Scholar] [CrossRef]
- Bresnahan, P.; Martz, T. Gas Diffusion Cell Geometry for a Microfluidic Dissolved Inorganic Carbon Analyzer. IEEE Sens. J. 2018, 18, 2211–2217. [Google Scholar] [CrossRef]
- Tweedie, M.; Sun, D.; Gajula, D.; Ward, B.; Maguire, P. The analysis of dissolved inorganic carbon in liquid using a microfluidic conductivity sensor with membrane separation of CO2. Microfluid. Nanofluidics 2020, 24, 37. [Google Scholar] [CrossRef]
- Beaton, A.; Cardwell, C.; Thomas, R.; Sieben, V.; Legiret, F.E.; Waugh, E.; Statham, P.; Mowlem, M.; Morgan, H. Lab-on-Chip Measurement of Nitrate and Nitrite for In Situ Analysis of Natural Waters. Environ. Sci. Technol. 2012, 46, 9548–9556. [Google Scholar] [CrossRef]
- Petroni, J.; Lucca, B.; Ferreira, V. Simple approach for the fabrication of screen-printed carbon-based electrode for amperometric detection on microchip electrophoresis. Anal. Chim. Acta 2017, 954, 88–96. [Google Scholar] [CrossRef]
- Chen, X.; Zhou, G.; Mao, S.; Chen, J. Rapid detection of nutrients with electronic sensors: A review. Environ. Sci. Nano 2018, 5, 837–862. [Google Scholar] [CrossRef]
- Gibbon-Walsh, K.; Sala’un, P.; van den Berg, C. Determination of manganese and zinc in coastal waters by anodic stripping voltammetry with a vibrating gold microwire electrode. Environ. Chem. 2011, 8, 475–484. [Google Scholar] [CrossRef]
- Ding, K.; Seyfried, W.; Tivey, M.; Bradley, A. In situ measurement of dissolved H2 and H2S in high-temperature hydrothermal vent fluids at the main endeavour field, Juan de Fuca Ridge. Earth Planet. Sci. Lett. 2001, 186, 417–425. [Google Scholar] [CrossRef]
- Wang, Q.; Zhang, J.M.; Li, S. Minreview: Recent advances in the development of gaseous and dissolved oxygen sensors. Instrum. Sci. Technol. 2019, 47, 19–50. [Google Scholar] [CrossRef]
- Zakharova, E.A.; Elesova, E.E.; Noskova, G.N.; Lu, M.; Compton, R.G. Direct Voltammetric Determination of Total Iron with a Gold Microelectrode Ensemble. Electroanalysis 2012, 24, 2061–2069. [Google Scholar] [CrossRef]
- Stozhko, N.; Inzhevatova, O.V.; Kolyadina, L. Determination of Iron in Natural and Drinking Waters by Stripping Voltammetry. Zhurnal Anal. Khimii 2005, 60, 747–752. [Google Scholar] [CrossRef]
- Lawrence, N.; Deo, R.; Wang, J. Electrochemical determination of hydrogen sulfide at carbon nanotube modified electrodes. Anal. Chim. Acta 2004, 517, 131–137. [Google Scholar] [CrossRef]
- Badea, M.; Amine, A.; Palleschi, G.; Moscone, D.; Volpe, G.; Curulli, A. New electrochemical sensors for detection of nitrites and nitrates. J. Electroanal. Chem. 2001, 509, 66–72. [Google Scholar] [CrossRef]
- Gartia, M.; Braunschweig, B.; Chang, T.; Moinzadeh, P.; Minsker, B.; Agha, G.; Wieckowski, A.; Keefer, L.; Liu, G. The microelectronic wireless nitrate sensor network for environmental water monitoring. J. Environ. Monit. 2012, 14, 3068–3075. [Google Scholar] [CrossRef]
- Luther, G.; Brendel, P.; Lewis, B.; Sundby, B.; Lefrançois, L.; Silverberg, N.; Nuzzio, D. Simultaneous measurement of O2, Mn, Fe, I−, and S(-II) in marine pore waters with a solid-state voltammetric microelectrode. Limnol. Oceanogr. 1998, 43, 325–333. [Google Scholar] [CrossRef]
- Kokkinos, C.; Economou, A. Microfabricated chip integrating a bismuth microelectrode array for the determination of trace cobalt(II) by adsorptive cathodic stripping voltammetry. Sens. Actuators B Chem. 2016, 229, 362–369. [Google Scholar] [CrossRef]
- Jena, B.; Raj, C. Gold nanoelectrode ensembles for the simultaneous electrochemical detection of ultratrace arsenic, mercury, and copper. Anal. Chem. 2008, 80, 4836–4844. [Google Scholar] [CrossRef]
- Punrat, E.; Chuanuwatanakul, S.; Kaneta, T.; Motomizu, S.; Chailapakul, O. Method development for the determination of arsenic by sequential injection/anodic stripping voltammetry using long-lasting gold-modified screen-printed carbon electrode. Talanta 2013, 116, 1018–1025. [Google Scholar] [CrossRef]
- Clark, L.; Wolf, R.; Granger, D.; Taylor, Z. Continuous recording of blood oxygen tensions by polarography. J. Appl. Physiol. 1953, 6, 189–193. [Google Scholar] [CrossRef]
- Revsbech, N. An oxygen microsensor with a guard cathode. Limnol. Oceanogr. 1989, 34, 474–478. [Google Scholar] [CrossRef]
- Wenzhöfer, F.; Holby, O.; Glud, R.; Nielsen, H.; Gundersen, J. In situ microsensor studies of a shallow water hydrothermal vent at Milos, Greece. Mar. Chem. 2000, 69, 43–54. [Google Scholar] [CrossRef]
- Suzuki, H.; Sugama, A.; Kojima, N. Miniature Clark-type oxygen electrode with a three-electrode configuration. Sens. Actuators B. Chem. 1990, 2, 297–303. [Google Scholar] [CrossRef]
- Suzuki, H. Microfabrication of chemical sensors and biosensors for environmental monitoring. Mater. Sci. Eng. C 2000, 12, 55–61. [Google Scholar] [CrossRef]
- Wu, C.C.; Yasukawa, T.; Shiku, H.; Matsue, T. Fabrication of miniature Clark oxygen sensor integrated with microstructure. Sens. Actuators B Chem. 2005, 110, 342–349. [Google Scholar] [CrossRef]
- Han, J.; Kim, S.; Choi, J.; Kang, S.; Pak, Y.; Pak, J. Development of multi-well-based electrochemical dissolved oxygen sensor array. Sens. Actuators B Chem. 2020, 306, 127465. [Google Scholar] [CrossRef]
- Gepner, M.; Mack, J.; Stokes, A. A standardized platform for translational advances in fluidic soft systems. Device 2025, 3, 100800. [Google Scholar] [CrossRef]
- Kano, T.; Kanouchi, D.; Aonuma, H.; Clark, E.G.; Ishiguro, A. Decentralized Control Mechanism for Determination of Moving Direction in Brittle Stars With Penta-Radially Symmetric Body. Front. Neurorobotics 2019, 13, 66. [Google Scholar] [CrossRef]
- Kaipa, K.; Onal, C.; Jovanovic, V.; Djuric, A.; Luo, M.; Bowers, M.; Popovic, M. Bioinspired Robotics. In Biomechatronics, 2nd ed.; Academic Press: Cambridge, MA, USA, 2019. [Google Scholar] [CrossRef]
- Kulkarni, M.; Edward, S.; Golecki, T.; Kaehr, B.; Golecki, H. Soft robots built for extreme environments. Soft Sci. 2025, 5, 12. [Google Scholar] [CrossRef]
- Zhang, Y.; Li, P.; Quan, J.; Li, L.; Zhang, G.; Zhou, D. Progress, challenges, and prospects of soft robotics for space applications. Adv. Intell. Syst. 2023, 5, 202200071. [Google Scholar] [CrossRef]
- Mahon, S.T.; Buchoux, A.; Sayed, M.E.; Teng, L.; Stokes, A.A. Soft Robots for Extreme Environments: Removing Electronic Control. In Proceedings of the 2019 2nd IEEE International Conference on Soft Robotics (RoboSoft), Seoul, Republic of Korea, 14–18 April 2019; pp. 782–787. [Google Scholar]
- Speck, T.; Poppinga, S.; Speck, O.; Tauber, F. Bio-inspired life-like motile materials systems: Changing the boundaries between living and technical systems in the Anthropocene. Anthr. Rev. 2021, 9, 237–256. [Google Scholar] [CrossRef]
- Vihar, B.; Hanisch, F.; Baumgartner, W. Neutral glycans from sandfish skin can reduce friction of polymers. J. R. Soc. Interface 2016, 13, 20160103. [Google Scholar] [CrossRef]
- Naclerio, N.; Karsai, A.; Murray-Cooper, M.; Ozkan-Aydin, Y.; Aydin, E.; Goldman, D.; Hawkes, E. Controlling subterranean forces enables a fast, steerable, burrowing soft robot. Sci Robot. 2021, 6, eabe2922. [Google Scholar] [CrossRef]
- Guillard, F.; Forterre, Y.; Pouliquen, O. Lift forces in granular media. Phys. Fluids 2014, 26, 043301. [Google Scholar] [CrossRef]
- Maladen, R.D.; Ding, Y.; Umbanhowar, P.B.; Kamor, A.; Goldman, D.I. Mechanical models of sandfish locomotion reveal principles of high-performance subsurface sandswimming. J. R. Soc. Interface 2011, 8, 1332–1345. [Google Scholar] [CrossRef]
- Chopra, S.; Vasile, D.; Jadhav, S.; Tolley, M.T.; Gravish, N. Toward Robotic Sensing and Swimming in Granular Environments using Underactuated Appendages. Adv. Intell. Syst. 2023, 5, 2200404. [Google Scholar] [CrossRef]
- Sandoval, J.A.; Jadhav, S.; Quan, H.; Deheyn, D.D.; Tolley, M.T. Reversible adhesion to rough surfaces both in and out of water, inspired by the clingfish suction disc. Bioinspir. Biomim. 2019, 14, 066016. [Google Scholar] [CrossRef] [PubMed]
- Kim, S.; Laschi, C.; Trimmer, B. Soft robotics: A bioinspired evolution in robotics. Trends Biotechnol. 2013, 31, 287–294. [Google Scholar] [CrossRef]
- Foster-Hall, W.; Harvey, D.; Akmeliawati, R. Soft Robotics for Space Applications: Towards a Family of Locomotion Platforms. In Proceedings of the 2024 IEEE 7th International Conference on Soft Robotics (RoboSoft), San Diego, CA, USA, 14–17 April 2024; pp. 698–704. [Google Scholar]
- Taylor, D.; Dirks, J.H. Shape optimization in exoskeletons and endoskeletons: A biomechanics analysis. J. R. Soc. Interface 2012, 9, 3480–3489. [Google Scholar] [CrossRef]
- Fraga, M.C.; Vega, C.S. How does rapid burial work? New insights from experiments with echinoderms. Adv. Intell. Syst. 2024, 67, e12698. [Google Scholar] [CrossRef]
- Heydari, S.; Johnson, A.; Ellers, O.; McHenry, M.J.; Kanso, E. Sea star inspired crawling and bouncing. J. R. Soc. Interface 2020, 17, 20190700. [Google Scholar] [CrossRef]
- Isava, M. Razor clam-inspired burrowing in dry soil. Int. J. Non-Linear Mech. 2016, 81, 30–39. [Google Scholar] [CrossRef]
- Mack, J.; Gepner, M.; Giorgio-Serchi, F.; Stokes, A.A. An Optimised Spider-Inspired Soft Actuator for Extraterrestrial Exploration. Biomimetics 2025, 10, 455. [Google Scholar] [CrossRef] [PubMed]
- Hu, D.; Giorgio-Serchi, F.; Zhang, S.; Yang, Y. Stretchable e-skin and transformer enable high-resolution morphological reconstruction for soft robots. Nat. Mach. Intell. 2023, 5, 261–272. [Google Scholar] [CrossRef]
- Hegde, C.; Su, J.; Tan, J.M.R.; He, K.; Chen, X.; Magdassi, S. Sensing in Soft Robotics. ACS Nano 2023, 17, 16. [Google Scholar] [CrossRef]
- Qu, J.; Gong, C.; Zhang, L.; Shen, F.; Zhang, X.; Li, A.; Ma, H.; Han, L.; Wang, X.; Wu, X. Advanced Flexible Sensing Technologies for Soft Robots. Adv. Funct. Mater. 2024, 34, 29. [Google Scholar] [CrossRef]
- Zhou, X.; Cao, W. Flexible and Stretchable Carbon-Based Sensors and Actuators for Soft Robots. Nanomaterials 2023, 13, 316. [Google Scholar] [CrossRef]
- Kim, H.; Kim, D.; Kim, J.; Lee, Y.; Shin, M.; Kim, J.; Bossuyt, F.; Lee, G.H.; Lee, B.; Taylor, W.; et al. Advances and perspectives in fiber-based electronic devices for next-generation soft systems. Npj Flex. Electron. 2025, 9, 84. [Google Scholar] [CrossRef]
- Hegde, C.; Liu, W.; Fidan, I. Soft touchless sensors and touchless sensing for soft robots. Front. Robot. AI 2024, 11, 1224216. [Google Scholar] [CrossRef] [PubMed]
- Nemitz, M. Pellet Printing for Soft Devices. Engrxiv 2025. Engrxiv 2025.07.18.259935v2. [Google Scholar]
- Dou, J.; Yang, Y.; Baljit, S.; Bin, M.; Zhijiang, L.; Jianming, X.; Yan, H. Discussion: Embracing microfluidics to advance environmental science and technology. Sci. Total Environ. 2024, 937, 173597. [Google Scholar] [CrossRef]
- Pouyanfar, N.; Harofte, S.; Soltani, M.; Siavashy, S.; Asadian, E.; Ghorbani-Bidkorbeh, F.; Keçili, R.; Hussain, C. Artificial intelligence-based microfluidic platforms for the sensitive detection of environmental pollutants: Recent advances and prospects. Trends Environ. Anal. Chem. 2022, 34, e00160. [Google Scholar] [CrossRef]
- Mesquita, P.; Liyuan, G.; Yang, L. Low-cost microfluidics: Towards affordable environmental monitoring and assessment. Front. Lab Chip Technol. 2022, 1, 1074009. [Google Scholar] [CrossRef]
- Krakos, A. Correction to: Lab-on-chip technologies for space research—Current trends and prospects. Microchim. Acta 2024, 191, 86. [Google Scholar] [CrossRef] [PubMed]
- Krakos, A. Lab-on-chip technologies for space research—Current trends and prospects. Mikrochim. Acta 2023, 191, 31. [Google Scholar] [CrossRef]
- Cinti, S.; Singh, S.; Covone, G.; Tonietti, L.; Ricciardelli, A.; Cordone, A.; Iacono, R.; Mazzoli, A.; Moracci, M.; Rotundi, A.; et al. Reviewing the state of biosensors and lab-on-a- chip technologies: Opportunities for extreme environments and space exploration. Front. Microbiol. 2023, 14, 1215529. [Google Scholar] [CrossRef]
- Meersman, M.F.L.; Cazaux, S.M.; Jovanova, J. Alien Carousel: In Situ life detection on icy moons with a single-actuator holographic microfluidic platform. Frontiers in Astronomy and Space Sciences. Front. Astron. Space Sci. 2025, 12, 1635332. [Google Scholar] [CrossRef]
- Śniadek, P.; Krakos, A.; Graja, A.; Kawa, B.; Walczak, R.; Dziuban, J. Autonomous, miniature research station (lab-payload) for the nanosatellite biological mission: LabSat. Sci. Rep. 2025, 15, 30898. [Google Scholar] [CrossRef]
- Arevalo, R. Tricorder Tech: Small Chip To Search For Signs of Extraterrestrial Life. Astrobiology 2025, 25, 1–4. [Google Scholar]
- Liao, Z.; Wang, J.; Zhang, P.; Zhang, Y.; Miao, Y.; Gao, S.; Deng, Y.; Geng, L. Recent advances in microfluidic chip integrated electronic biosensors for multiplexed detection. Biosens. Bioelectron. 2018, 121, 272–280. [Google Scholar] [CrossRef] [PubMed]
- Hausrath, E.M.; Sullivan, R.; Goreva, Y.; Zorzano, M.P.; Vaughan, A.; Cousin, A.; Siljeström, S.; Sharma, S.K.; Shumway, A.O.; Kizovski, T.; et al. Collection and In Situ Analyses of Regolith Samples by the Mars 2020 Rover: Implications for Their Formation and Alteration History. J. Geophys. Res. Planets 2025, 130, e2023JE008046. [Google Scholar] [CrossRef]
- Cornejo, J.; Weitzenfeld, A.B.J.G.C.C. Aerospace Bionic Robotics: BEAM-D Technical Standard of Biomimetic Engineering Design Methodology Applied to Mechatronics Systems. Biomimetics 2025, 10, 668. [Google Scholar] [CrossRef] [PubMed]
- Hendrix, A.; Hurford, T.; Barge, L.; Bland, M.; Bowman, J.; Brinckerhoff, W.; Buratti, B.; Cable, M.; Castillo-Rogez, J.; Collins, G.; et al. The NASA Roadmap to Ocean Worlds. Astrobiology 2019, 19, 1–27. [Google Scholar] [CrossRef]
- Aguzzi, J.; Flexas, M.; Fl’ogel, S.; Lo Iacono, C.; Tangherlini, M.; Costa, C.; Marini, S.; Bahamon, N.; Martini, S.; Fanelli, E.; et al. Exo-Ocean Exploration with Deep-Sea Sensor and Platform Technologies. Astrobiology 2020, 20, 897–915. [Google Scholar] [CrossRef]


| Ion | Examples of Biological Functions | Examples of Sensor |
|---|---|---|
| Na+ | Osmotic balance, maintaining electrolytic balances, stability of molecules and structures | ISE with silver nanoparticles as solid contact [72]; ISFET array [73] |
| K+ | Osmotic balance, maintaining electrolytic balances, stability of molecules and structures | ISE with silver nanoparticles as solid contact [72]; ISE with microporous carbon as solid contact [74]; ISFET array [73] |
| Mg2+ | Stability of molecules and structures; essential cation pair for anions, e.g., phosphates | Solid contact pencil graphite electrodes with polypyrrole conducting polymer as solid contact [75]; carbon paste solid contact electrodes [76] |
| Ca2+ | Outer cell membranes and coats in prokaryotes; wider array of functions in advanced eukaryotes and multicellular organisms | ISE array for cubesat experiment [77]; ISFET array [73] |
| Cl− | Osmotic balance, maintaining electrolytic balances, stability of molecules and structures | Amperometric electrochemical sensors [78]; ISE with silver nanoparticles as solid contact [72] |
| Sensing Technology | Sensing Target | Technology Development | Minimum Size | Integration Capability |
|---|---|---|---|---|
| Glass electrodes | pH, some cations | Established | Order of ∼10 cm, plus readout instrument | Low |
| Liquid junction polymermembrane ISE | Major cations, e.g., K+, Mg2+, Ca2+ | Established | Order of ∼10 cm, plus readout instrument | Low |
| Solid contact ISE | Major ions, e.g., K+, Mg2+, Ca2+ | Some commercial availability, highly active research | Order of 10– 100 microns, miniaturised readout instrumentation | High |
| ISFET | Major cations, e.g., K+, Mg2+, Ca2+, pH | Commercial availability, highly active research | Order of <10 microns, miniaturised readout instrumentation | High |
| Chemical | Biological Redox Process | Examples of Electrochemical Sensor (Reference) |
|---|---|---|
| H2 | Methanogenesis and H2 oxidation | Gold- and ceramic-based electrodes for measurement at high temperature and pressure [156] |
| CO2 | Methanogenisis | Potentiometric measurements with ion-selective electrodes |
| O2 | Several chemolithotrophic and chemoorganotrophic processes | Clark type sensors [157] and citations therein |
| Fe(III) | Fe reduction | Gold-modified carbon microelectrode ensemble [158] Thick-film-modified graphite electrode [159] |
| H2S | Oxidation of reduced S- species | Gold- and ceramic-based electrodes for measurement at high temperature and pressure [156] Carbon nanotube-modified glassy electrodes [160] |
| NO2− | Nitrite oxidation and anoxic ammonium oxidation | Cellulose-modified platinum electrodes [161] |
| NO3− | Nitrate reduction | Cellulose-modified platinum electrodes [161] Silver microelectrode with miniaturised sensing system [162] |
| Fe(II) | Fe oxidation | Au/Hg microelectrodes [163] Gold-modified carbon microelectrode ensemble [158] |
| Co | Trace metal oxidations and trace metal reductions | Bismuth microelectrode array [164] |
| As | Trace metal oxidations and trace metal reductions | Gold nanoelectrode ensembles [165] Gold-modified carbon screen-printed electrodes [166] |
| Mn | Trace metal oxidations and trace metal reductions | Voltammetric microelectrodes [163] Vibrating gold microwires [155] |
Disclaimer/Publisher’s Note: The statements, opinions and data contained in all publications are solely those of the individual author(s) and contributor(s) and not of MDPI and/or the editor(s). MDPI and/or the editor(s) disclaim responsibility for any injury to people or property resulting from any ideas, methods, instructions or products referred to in the content. |
© 2025 by the authors. Licensee MDPI, Basel, Switzerland. This article is an open access article distributed under the terms and conditions of the Creative Commons Attribution (CC BY) license (https://creativecommons.org/licenses/by/4.0/).
Share and Cite
Donaldson, K.; Mack, J.; Shang, Y.; Underwood, I.; Cockell, C. The Design of a Bioinspired Integrated Total Habitability Instrument for Planetary Exploration: A Review of Potential Sensing Technologies. Biomimetics 2025, 10, 742. https://doi.org/10.3390/biomimetics10110742
Donaldson K, Mack J, Shang Y, Underwood I, Cockell C. The Design of a Bioinspired Integrated Total Habitability Instrument for Planetary Exploration: A Review of Potential Sensing Technologies. Biomimetics. 2025; 10(11):742. https://doi.org/10.3390/biomimetics10110742
Chicago/Turabian StyleDonaldson, Karen, Jonah Mack, Yuchen Shang, Ian Underwood, and Charles Cockell. 2025. "The Design of a Bioinspired Integrated Total Habitability Instrument for Planetary Exploration: A Review of Potential Sensing Technologies" Biomimetics 10, no. 11: 742. https://doi.org/10.3390/biomimetics10110742
APA StyleDonaldson, K., Mack, J., Shang, Y., Underwood, I., & Cockell, C. (2025). The Design of a Bioinspired Integrated Total Habitability Instrument for Planetary Exploration: A Review of Potential Sensing Technologies. Biomimetics, 10(11), 742. https://doi.org/10.3390/biomimetics10110742

