A Decomposition-Based Evolutionary Algorithm with Neighborhood Region Domination
Abstract
1. Introduction
2. Related Work
2.1. MOPs
- Pareto dominance
- 2.
- Pareto optimal
- 3.
- Pareto set (PS)
- 4.
- Pareto front (PF)
2.2. Evolution of MOEA
2.3. MOEA/D
2.4. MOEA/D Variants
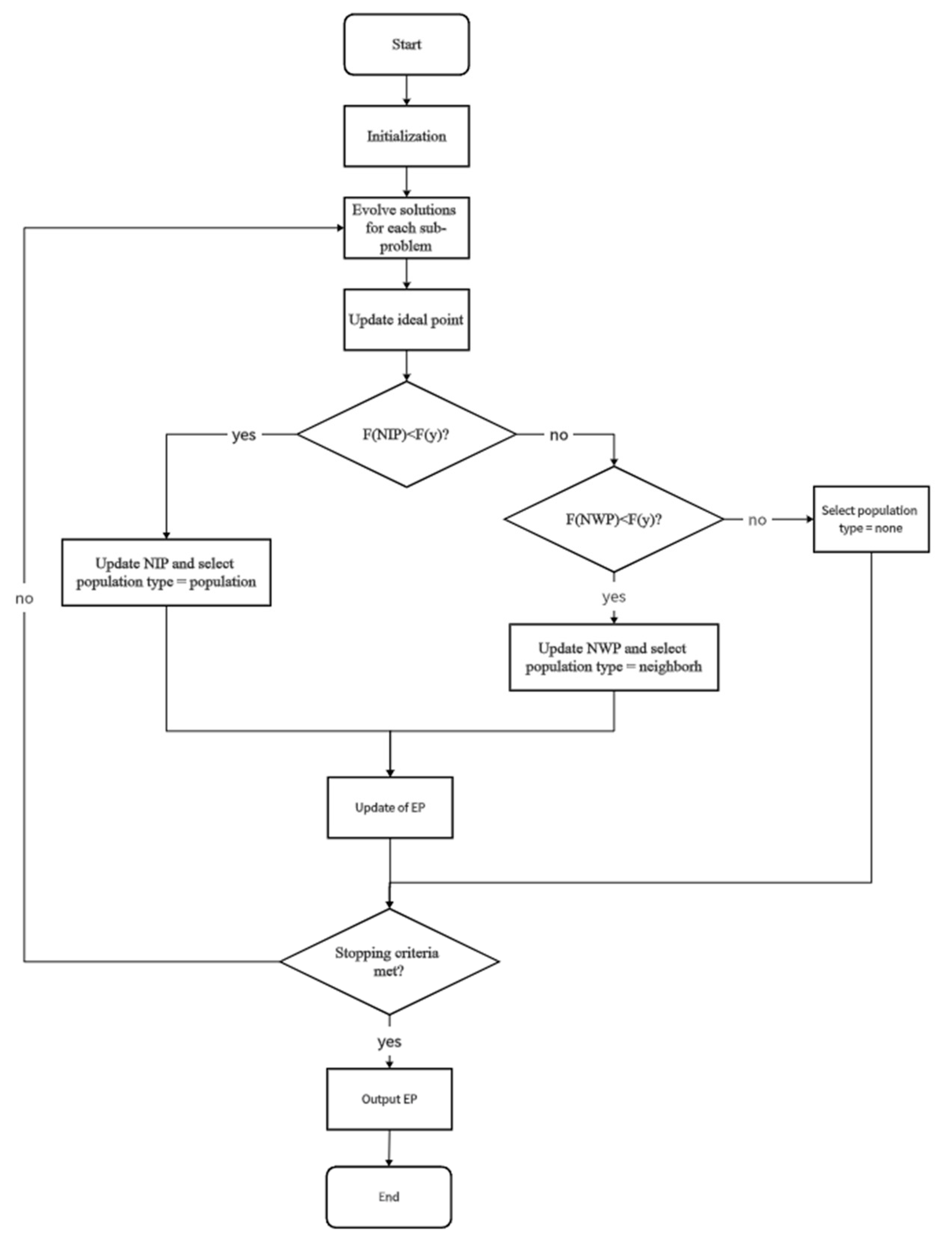
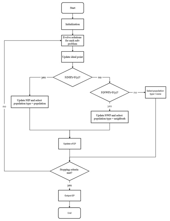
3. MOEA/D-NRD
3.1. The Fundamental Idea
3.2. MOEA/D-NRD
| Algorithm 1: MOEA/D-NRD |
| Input: • MOP(1); • a stopping criterion; • N: the number of subproblems considered in MOEA/D; • a uniform spread of N weight vectors: ; • T: the number of the weight vectors in the neighborhood of each weight vector, Output: EP 1: Initialization; 2: While not stopping criteria met do: 3: Solution construction; 4: Update ideal point, neighborhood ideal point, and neighborhood worst point; 5: Select reference population; 6: Update of EP; 7: End while |
| Algorithm 2: Select reference population |
| Input: • y: a new solution • IP: ideal point • NIP: neighborhood ideal point • NWP: neighborhood worst point Output: population type 1: if then population type = population end for 2: else if then population type = neighborh end for 3: else population type = none end for |
4. Results
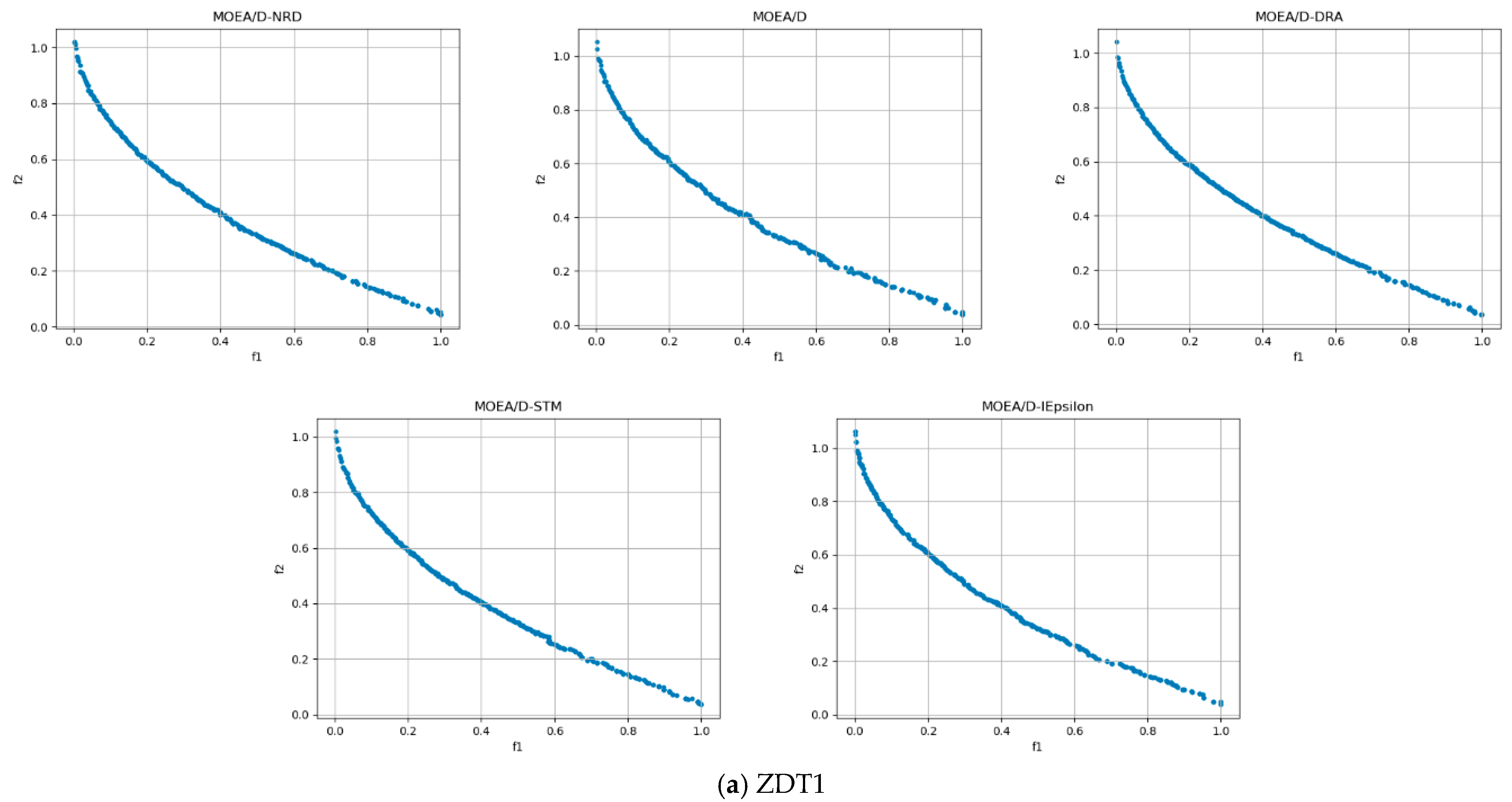
4.1. Comparison Function and Test Function
4.2. Performance Metrics
4.3. Test Results
5. Conclusions
Author Contributions
Funding
Institutional Review Board Statement
Data Availability Statement
Conflicts of Interest
References
- Deb, K.; Agrawal, S.; Pratap, A.; Meyarivan, T. A Fast Elitist Non-dominated Sorting Genetic Algorithm for Multi-objective Optimization: NSGA-II. In International Conference on Parallel Problem Solving from Nature; Springer: Berlin/Heidelberg, Germany, 2000; pp. 849–858. [Google Scholar]
- Fang, P.; Yang, J.; Liao, Q.; Zhong, R.Y.; Yuchen, J. Flexible worker allocation in aircraft final assembly line using multi-objective evolutionary algorithms. IEEE Trans. Ind. Inform. 2020, 17, 7468–7478. [Google Scholar] [CrossRef]
- Zitzler, E.; Laumanns, M.; Thiele, L. SPEA2: Improving the Strength Pareto Evolutionary Algorithm; ETH Zurich, Computer Engineering and Networks Laboratory (TIK): Zurich, Switzerland, 2001. [Google Scholar]
- Coello Coello, C.; Salazar Lechuga, M. MOPSO: A Proposal for Multiple Objective Particle Swarm Optimization. In Proceedings of the Congress on Evolutionary Computation (CEC’2002), Honolulu, HI, USA, 12–17 May 2002; pp. 1051–1056. [Google Scholar]
- Mirjalili, S.; Saremi, S.; Mirjalili, S.M.; Coelho, L.d.S. Multi-objective grey wolf optimizer: A novel algorithm for multi-criterion optimization. Expert Syst. Appl. 2016, 47, 106–119. [Google Scholar] [CrossRef]
- Zhang, Q.; Li, H. MOEA/D: A Multiobjective Evolutionary Algorithm Based on Decomposition. IEEE Trans. Evol. Comput. 2008, 11, 712–731. [Google Scholar] [CrossRef]
- Herrera, F.; Lozano, M.; Verdegay, J.L. Tackling Real-Coded Genetic Algorithms: Operators and Tools for Behavioural Analysis. Artif. Intell. Rev. 1998, 12, 265–319. [Google Scholar] [CrossRef]
- Reyes-Sierra, M.; Coello Coello, C. Fitness inheritance in multi-objective particle swarm optimization. In Proceedings of the 2005 IEEE Swarm Intelligence Symposium, 2005. SIS 2005, Pasadena, CA, USA, 8–10 June 2005; pp. 116–123. [Google Scholar]
- Nebro, A.J.; Durillo, J.J.; Garcia-Nieto, J.; Coello Coello, C.; Luna, F.; Alba, E. SMPSO: A new PSO-based metaheuristic for multi-objective optimization. In Proceedings of the 2009 IEEE Symposium on Computational Intelligence in Multi-Criteria Decision-Making(MCDM), Nashville, TN, USA, 30 March–2 April 2009; pp. 66–73. [Google Scholar]
- Akopov, A.S.; Beklaryan, L.A.; Beklaryan, A.L. Cluster-Based Optimization of an Evacuation Process Using a Parallel Bi-Objective Real-Coded Genetic Algorithm. Cybern. Inf. Technol. 2020, 20, 45–63. [Google Scholar] [CrossRef]
- Kumar, A.; Pant, S.; Ram, M.; Negi, G. Multi-Objective Optimization of Complex Bridge Network by MOPSO-CD. In Proceedings of the 2022 International Conference on Advances in Computing, Communication and Materials (ICACCM), Dehradun, India, 10–11 November 2022; pp. 1–6. [Google Scholar]
- Li, H.; Zhang, Q. Multiobjective optimization problems with complicated Pareto sets, MOEA/D and NSGA-II. IEEE Trans. Evol. Comput. 2009, 13, 284–302. [Google Scholar] [CrossRef]
- Zhang, Q.; Liu, W.; Li, H. The performance of a new version of MOEA/D on CEC09 unconstrained MOP test instances. In Proceedings of the 2009 IEEE Congress on Evolutionary Computation, Trondheim, Norway, 18–21 May 2009; pp. 203–208. [Google Scholar]
- Zhao, S.; Suganthan, P.N.; Zhang, Q. Decomposition-Based Multiobjective Evolutionary Algorithm with an Ensemble of Neighborhood Sizes. IEEE Trans. Evol. Comput. 2012, 16, 442–446. [Google Scholar] [CrossRef]
- Liu, Z.; Gao, Y.; Zhang, W.; Wang, X.; Yuan, L. Decomposition with ensemble neighborhood size multi-objective adaptive differential evolutionary algorithm. Control Theory Appl. 2014, 31, 1492–1501. (In Chinese) [Google Scholar]
- Wang, Z.; Zhang, Q.; Gong, M.; Zhou, A. A replacement strategy for balancing convergence and diversity in MOEA/D. In Proceedings of the 2014 IEEE Congress on Evolutionary Computation (CEC), Beijing, China, 6–11 July 2014; pp. 2132–2139. [Google Scholar]
- Li, K.; Zhang, Q.; Kwong, S.; Li, M.; Wang, R. Stable Matching-Based Selection in Evolutionary Multiobjective Optimization. IEEE Trans. Evol. Comput. 2014, 18, 909–923. [Google Scholar]
- Wang, Z.; Zhang, Q.; Zhou, A.; Gong, M.; Jiao, L. Adaptive Replacement Strategies for MOEA/D. IEEE Trans. Cybern. 2016, 46, 474–486. [Google Scholar] [CrossRef] [PubMed]
- Geng, H.; Han, W.; Ding, Y.; Zhou, S. Improved MOEA/D algorithm based on adaptive neighborhood strategy. Comput. Eng. 2019, 45, 161–168. (In Chinese) [Google Scholar]
- Fan, Z.; Li, W.; Cai, X.; Huang, H.; Fang, Y.; You, Y.; Mo, J.; Wei, C.; Goodman, E. An Improved Epsilon Constraint-handling Method in MOEA/D for CMOPs with Large Infeasible Regions. Soft Comput. 2019, 23, 12491–12510. [Google Scholar] [CrossRef]
- Xu, M.; Zhang, M.; Cai, X.; Zhang, G. Adaptive neighbourhood size adjustment in MOEA/D-DRA. Int. J. Bio-Inspired Comput. 2021, 17, 14. [Google Scholar] [CrossRef]
- Zitzler, E.; Deb, K.; Thiele, L. Comparison of Multiobjective Evolutionary Algorithms: Empirical Results. Evol. Comput. 2000, 8, 173–195. [Google Scholar] [CrossRef] [PubMed]
- Deb, K.; Thiele, L.; Laumanns, M.; Zitzler, E. Scalable multi-objective optimization test problems. In Proceedings of the 2002 Congress on Evolutionary Computation, Honolulu, HI, USA, 12–17 May 2002; pp. 825–830. [Google Scholar]














| Problem | Objective Functions | Variable Bounds |
|---|---|---|
| ZDT1 | ||
| ZDT2 | ||
| ZDT3 | ||
| ZDT4 |
| Problem | Objective Functions | Variable Bounds |
|---|---|---|
| DTLZ1 | ||
| DTLZ2 | ||
| DTLZ3 | ||
| DTLZ4 | ||
| DTLZ5 | ||
| DTLZ6 | ||
| DTLZ7 |
| MOEA/D-NRD | MOEA/D | MOEA/D-DRA | MOEA/D-STM | MOEA/D-IEpsilon | |
|---|---|---|---|---|---|
| ZDT1 | 9.05E-4(2.70E-4) | 9.21E-4(2.42E-4) | 8.72E-4(2.46E-4) | 1.45E-3(1.25E-3) | 9.14E-4(2.42E-4) |
| ZDT2 | 2.50E-4(8.79E-5) | 9.81E-4(4.70E-4) | 7.40E-4(3.67E-4) | 2.55E-3(4.60E-3) | 9.73E-4(4.66E-4) |
| ZDT3 | 7.62E-4(2.84E-4) | 8.82E-4(3.05E-4) | 8.05E-4(3.14E-4) | 1.01E-3(8.14E-4) | 8.79E-4(3.05E-4) |
| ZDT4 | 1.20E-2(6.11E-3) | 1.30E-2(5.51E-3) | 1.45E-2(6.74E-3) | 1.32E-2(5.48E-3) | 1.30E-2(5.53E-3) |
| DTLZ1 | 4.12E-4(6.10E-4) | 7.23E-4(2.07E-3) | 5.95E-4(1.54E-3) | 1.26E-3(2.23E-3) | 7.44E-4(2.07E-3) |
| DTLZ2 | 4.07E-4(9.44E-6) | 4.10E-4(9.56E-6) | 3.97E-4(9.00E-6) | 4.04E-4(9.16E-6) | 4.26E-4(9.04E-6) |
| DTLZ3 | 2.17E-2(3.92E-2) | 1.25E-1(2.47E-1) | 6.24E-2(1.46E-1) | 1.92E-1(2.01E-1) | 1.25E-1(2.47E-1) |
| DTLZ4 | 4.77E-4(3.10E-5) | 5.20E-4(2.15E-4) | 4.74E-4(3.47E-5) | 8.23E-4(1.75E-3) | 6.59E-4(1.99E-4) |
| DTLZ5 | 4.51E-4(1.56E-5) | 4.64E-4(1.30E-5) | 4.60E-4(1.26E-5) | 4.63E-4(8.83E-6) | 2.09E-4(1.17E-5) |
| DTLZ6 | 7.24E-4(3.12E-5) | 7.31E-4(2.32E-5) | 7.38E-4(2.59E-5) | 7.18E-4(3.41E-5) | 2.65E-4(2.59E-5) |
| DTLZ7 | 4.66E-3(5.68E-3) | 4.85E-3(5.58E-3) | 6.46E-3(7.56E-3) | 4.00E-3(5.93E-3) | 4.69E-3(5.68E-3) |
| +/−/≈ | - | 3/0/8 | 2/1/8 | 3/1/7 | 5/2/4 |
| MOEA/D-NRD | MOEA/D | MOEA/D-DRA | MOEA/D-STM | MOEA/D-IEpsilon | |
|---|---|---|---|---|---|
| ZDT1 | 9.52E-4(7.25E-4) | 9.60E-4(7.18E-4) | 8.29E-4(7.11E-4) | 8.57E-4(5.55E-4) | 9.43E-4(7.13E-4) |
| ZDT2 | 2.35E-4(2.14E-4) | 8.97E-4(5.78E-4) | 6.79E-4(5.30E-4) | 9.62E-4(6.43E-4) | 8.86E-4(5.71E-4) |
| ZDT3 | 7.58E-4(5.56E-4) | 8.94E-4(6.60E-4) | 6.86E-4(5.36E-4) | 7.46E-4(4.81E-4) | 8.90E-4(6.57E-4) |
| ZDT4 | 1.12E-2(7.15E-3) | 1.34E-2(8.15E-3) | 1.49E-2(9.27E-3) | 1.25E-2(8.46E-3) | 1.32E-2(8.14E-3) |
| DTLZ1 | 2.78E-4(2.58E-4) | 2.78E-4(2.51E-4) | 2.56E-4(2.49E-4) | 2.72E-4(2.59E-4) | 3.01E-4(2.83E-4) |
| DTLZ2 | 4.05E-4(4.00E-4) | 4.09E-4(4.05E-4) | 3.98E-4(3.92E-4) | 4.02E-4(3.98E-4) | 4.24E-4(4.19E-4) |
| DTLZ3 | 1.86E-3(1.19E-3) | 2.87E-2(1.70E-3) | 2.35E-3(9.63E-4) | 1.05E-1(2.48E-2) | 2.85E-2(1.67E-3) |
| DTLZ4 | 4.77E-4(4.63E-4) | 4.73E-4(4.59E-4) | 4.79E-4(4.57E-4) | 4.59E-4(4.51E-4) | 6.26E-4(5.95E-4) |
| DTLZ5 | 4.54E-4(4.35E-4) | 4.63E-4(4.55E-4) | 4.61E-4(4.53E-4) | 4.61E-4(4.58E-4) | 2.08E-4(2.01E-4) |
| DTLZ6 | 7.36E-4(7.22E-4) | 7.36E-4(7.32E-4) | 7.36E-4(7.28E-4) | 7.36E-4(6.67E-4) | 2.64E-4(2.51E-4) |
| DTLZ7 | 3.19E-3(2.36E-3) | 3.31E-3(2.65E-3) | 3.23E-3(2.77E-3) | 2.20E-3(2.00E-3) | 3.14E-3(2.49E-3) |
| MOEA/D-NRD | MOEA/D | MOEA/D-DRA | MOEA/D-STM | MOEA/D-IEpsilon | |
|---|---|---|---|---|---|
| ZDT1 | 6.25E-1(1.23E-2) | 6.24E-1(1.11E-2) | 6.26E-1(1.11E-2) | 6.32E-1(1.34E-2) | 6.25E-1(1.11E-2) |
| ZDT2 | 3.22E-1(3.56E-3) | 2.91E-1(1.78E-2) | 3.00E-1(1.53E-2) | 2.69E-1(6.94E-2) | 2.92E-1(1.74E-2) |
| ZDT3 | 4.77E-1(1.31E-2) | 4.71E-1(1.43E-2) | 4.75E-1(1.53E-2) | 4.83E-1(1.54E-2) | 4.72E-1(1.43E-2) |
| ZDT4 | 2.46E-1(1.65E-1) | 2.23E-1(1.28E-1) | 1.99E-1(1.70E-1) | 2.43E-1(1.41E-1) | 2.26E-1(1.29E-1) |
| DTLZ1 | 7.85E-1(5.07E-2) | 7.61E-1(1.56E-1) | 7.66E-1(1.53E-1) | 6.81E-1(2.61E-1) | 7.58E-1(1.55E-1) |
| DTLZ2 | 4.05E-1(2.10E-3) | 4.04E-1(2.12E-3) | 4.07E-1(1.97E-3) | 4.05E-1(2.18E-3) | 4.05E-1(2.20E-3) |
| DTLZ3 | 2.16E-1(1.54E-1) | 1.18E-1(1.57E-1) | 1.97E-1(1.73E-1) | 6.34E-2(1.29E-1) | 1.20E-1(1.60E-1) |
| DTLZ4 | 3.94E-1(5.09E-3) | 3.92E-1(1.44E-2) | 3.97E-1(4.23E-3) | 3.81E-1(7.78E-2) | 3.93E-1(1.46E-2) |
| DTLZ5 | 9.30E-2(1.28E-4) | 9.29E-2(1.38E-4) | 9.30E-2(1.15E-4) | 9.31E-2(1.06E-4) | 9.49E-2(1.08E-4) |
| DTLZ6 | 9.43E-2(1.37E-4) | 9.43E-2(1.02E-4) | 9.43E-2(1.06E-4) | 9.44E-2(1.48E-4) | 9.64E-2(7.06E-5) |
| DTLZ7 | 2.20E-1(3.05E-2) | 2.12E-1(2.54E-2) | 2.13E-1(2.83E-2) | 2.57E-1(2.38E-2) | 2.19E-1(2.65E-2) |
| +/−/≈ | - | 3/0/8 | 1/2/8 | 2/2/7 | 3/2/6 |
| MOEA/D-NRD | MOEA/D | MOEA/D-DRA | MOEA/D-STM | MOEA/D-IEpsilon | |
|---|---|---|---|---|---|
| ZDT1 | 6.23E-1(6.16E-1) | 6.21E-1(6.17E-1) | 6.30E-1(6.22E-1) | 6.37E-1(6.26E-1) | 6.22E-1(6.18E-1) |
| ZDT2 | 3.22E-1(3.21E-1) | 2.96E-1(2.84E-1) | 3.02E-1(2.85E-1) | 2.94E-1(2.79E-1) | 2.96E-1(2.84E-1) |
| ZDT3 | 4.79E-1(4.72E-1) | 4.72E-1(4.64E-1) | 4.79E-1(4.60E-1) | 4.86E-1(4.73E-1) | 4.72E-1(4.64E-1) |
| ZDT4 | 2.41E-1(8.54E-2) | 2.28E-1(1.26E-1) | 1.32E-1(3.86E-2) | 2.41E-1(1.33E-1) | 2.29E-1(1.26E-1) |
| DTLZ1 | 7.97E-1(7.93E-1) | 7.97E-1(7.90E-1) | 8.00E-1(7.98E-1) | 7.97E-1(7.91E-1) | 7.93E-1(7.89E-1) |
| DTLZ2 | 4.05E-1(4.03E-1) | 4.04E-1(4.03E-1) | 4.07E-1(4.06E-1) | 4.06E-1(4.04E-1) | 4.04E-1(4.03E-1) |
| DTLZ3 | 2.73E-1(0.00E+0) | 0.00E+0(0.00E+0) | 2.08E-1(0.00E+0) | 0.00E+0(0.00E+0) | 0.00E+0(0.00E+0) |
| DTLZ4 | 3.93E-1(3.91E-1) | 3.94E-1(3.93E-1) | 3.96E-1(3.94E-1) | 3.96E-1(3.96E-1) | 3.96E-1(3.93E-1) |
| DTLZ5 | 9.30E-2(9.30E-2) | 9.30E-2(9.28E-2) | 9.30E-2(9.29E-2) | 9.31E-2(9.30E-2) | 9.49E-2(9.49E-2) |
| DTLZ6 | 9.43E-2(9.43E-2) | 9.43E-2(9.43E-2) | 9.43E-2(9.42E-2) | 9.43E-2(9.43E-2) | 9.64E-2(9.64E-2) |
| DTLZ7 | 2.15E-1(1.92E-1) | 2.14E-1(1.88E-1) | 2.15E-1(1.94E-1) | 2.65E-1(2.44E-1) | 2.14E-1(1.96E-1) |
| MOEA/D-NRD | MOEA/D | MOEA/D-DRA | MOEA/D-STM | MOEA/D-IEpsilon | |
|---|---|---|---|---|---|
| ZDT1 | 408 | 400 | 437 | 7035 | 2675 |
| ZDT2 | 652 | 370 | 397 | 7014 | 1859 |
| ZDT3 | 421 | 406 | 430 | 6980 | 2042 |
| ZDT4 | 395 | 380 | 390 | 6256 | 1261 |
| DTLZ1 | 725 | 695 | 708 | 11,655 | 15,860 |
| DTLZ2 | 733 | 725 | 734 | 11,991 | 13,656 |
| DTLZ3 | 757 | 726 | 735 | 11,419 | 5170 |
| DTLZ4 | 733 | 719 | 732 | 11,911 | 12,836 |
| DTLZ5 | 733 | 727 | 735 | 11,498 | 9660 |
| DTLZ6 | 729 | 723 | 728 | 11,648 | 10,797 |
| DTLZ7 | 699 | 694 | 706 | 11,536 | 10,373 |
Disclaimer/Publisher’s Note: The statements, opinions and data contained in all publications are solely those of the individual author(s) and contributor(s) and not of MDPI and/or the editor(s). MDPI and/or the editor(s) disclaim responsibility for any injury to people or property resulting from any ideas, methods, instructions or products referred to in the content. |
© 2025 by the authors. Licensee MDPI, Basel, Switzerland. This article is an open access article distributed under the terms and conditions of the Creative Commons Attribution (CC BY) license (https://creativecommons.org/licenses/by/4.0/).
Share and Cite
Ma, H.; Ning, J.; Zheng, J.; Zhang, C. A Decomposition-Based Evolutionary Algorithm with Neighborhood Region Domination. Biomimetics 2025, 10, 19. https://doi.org/10.3390/biomimetics10010019
Ma H, Ning J, Zheng J, Zhang C. A Decomposition-Based Evolutionary Algorithm with Neighborhood Region Domination. Biomimetics. 2025; 10(1):19. https://doi.org/10.3390/biomimetics10010019
Chicago/Turabian StyleMa, Hongfeng, Jiaxu Ning, Jie Zheng, and Changsheng Zhang. 2025. "A Decomposition-Based Evolutionary Algorithm with Neighborhood Region Domination" Biomimetics 10, no. 1: 19. https://doi.org/10.3390/biomimetics10010019
APA StyleMa, H., Ning, J., Zheng, J., & Zhang, C. (2025). A Decomposition-Based Evolutionary Algorithm with Neighborhood Region Domination. Biomimetics, 10(1), 19. https://doi.org/10.3390/biomimetics10010019

