An Improved Human Evolution Optimization Algorithm for Unmanned Aerial Vehicle 3D Trajectory Planning
Abstract
1. Introduction
2. 3D Path Planning Model for UAVS
2.1. Environment Modeling
2.2. Generation of Flight Trajectory
- (a)
- Zeroth-order basis function (0th order).
- (b)
- First-order basis function (1st order).
- (c)
- Second-order basis function (2nd order).
- (d)
- Third-order basis function (3rd order).
3. Multi-Constraint Path Cost Model
3.1. Altitude Constraint
3.2. Position Constraint
3.3. Maximum Turning Angle Constraint
3.4. Maximum Climb Angle Constraint
3.5. Path Length Cost
3.6. Objective Function
4. Improved Human Evolutionary Optimization Algorithm for UAV Path Planning
4.1. Human Evolutionary Optimization Algorithm
4.1.1. Population Initialization
4.1.2. Exploration Phase
4.1.3. Development Phase
4.2. Improved Human Evolution Optimization Algorithm
4.2.1. Integration of Logistic Chaotic Mapping and Opposition-Based Learning Strategy in Population Initialization
4.2.2. Guidance Factor
4.2.3. Adaptive t-Distribution Perturbation Strategy
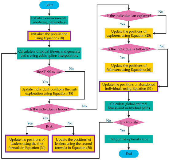
4.2.4. Overall Framework for Path Planning, Based on the IHEOA
5. Simulation and Validation
5.1. Algorithm Testing
- The traditional Human Evolutionary Optimization Algorithm (HEOA);
- The HEOA with each of the three strategies applied individually:
- (a)
- Chaotic Logistic and Backward Learning Human Evolutionary Optimization Algorithm (CLB-HEOA);
- (b)
- Guidance Factor Human Evolutionary Optimization Algorithm (GF-HEOA);
- (c)
- Adaptive t-distribution Human Evolutionary Optimization Algorithm (ATD-HEOA).
- The Improved Human Evolutionary Optimization Algorithm (IHEOA), which integrates all three strategies.
5.2. Simulation Calculation and Validation
6. Conclusions
Author Contributions
Funding
Data Availability Statement
Conflicts of Interest
References
- Yang, L.; Qi, J.; Xiao, J.; Yong, X. A literature review of UAV 3D path planning. In Proceedings of the 11th World Congress on Intelligent Control and Automation, Shenyang, China, 29 June–4 July 2014; IEEE: New York, NY, USA, 2014; pp. 2376–2381. [Google Scholar]
- Sun, C.C.; Jan, G.E.; Leu, S.W.; Yang, K.C.; Chen, Y.C. Near-Shortest Path Planning on a Quadratic Surface with O (n\log n) Time. IEEE Sens. J. 2015, 15, 6079–6080. [Google Scholar] [CrossRef]
- Yu, Z.; Si, Z.; Li, X.; Wang, D.; Song, H. A novel hybrid particle swarm optimization algorithm for path planning of UAVs. IEEE Internet Things J. 2022, 9, 22547–22558. [Google Scholar] [CrossRef]
- Penin, B.; Giordano, P.R.; Chaumette, F. Minimum-time trajectory planning under intermittent measurements. IEEE Robot. Autom. Lett. 2018, 4, 153–160. [Google Scholar] [CrossRef]
- Masehian, E.; Habibi, G. Robot path planning in 3D space using binary integer programming. Int. J. Comput. Inf. Eng. 2007, 1, 1255–1260. [Google Scholar]
- Gong, Q.; Lewis, L.R.; Ross, I.M. Pseudospectral motion planning for autonomous vehicles. J. Guid. Control. Dyn. 2009, 32, 1039–1045. [Google Scholar] [CrossRef]
- Noto, M.; Sato, H. A method for the shortest path search by extended Dijkstra algorithm. In Proceedings of the SMC 2000 Conference Proceedings, 2000 IEEE International Conference on Systems, Man and Cybernetics. ‘Cybernetics Evolving to Systems, Humans, Organizations, and Their Complex Interactions’, (Cat. No. 0), Nashville, TN, USA, 8–11 October 2000; IEEE: New York, NY, USA, 2000; Volume 3, pp. 2316–2320. [Google Scholar]
- Cai, Y.; Xi, Q.; Xing, X.; Gui, H.; Liu, Q. Path planning for UAV tracking target based on improved A-star algorithm. In Proceedings of the 2019 1st International Conference on Industrial Artificial Intelligence (IAI), Shenyang, China, 23–27 July 2019; IEEE: New York, NY, USA, 2019; pp. 1–6. [Google Scholar]
- Ren, X.; Tan, L.; Jiaqi, S.; Lian, X. Multi-target UAV path planning based on improved RRT algorithm. J. Phys. Conf. Ser. 2021, 1786, 012038. [Google Scholar] [CrossRef]
- Karaman, S.; Walter, M.R.; Perez, A.; Frazzoli, E.; Teller, S. Anytime motion planning using the RRT. In Proceedings of the 2011 IEEE International Conference on Robotics and Automation, Shanghai, China, 9–13 May 2011; IEEE: New York, NY, USA, 2011; pp. 1478–1483. [Google Scholar]
- Pan, Z.; Zhang, C.; Xia, Y.; Xiong, H.; Shao, X. An improved artificial potential field method for path planning and formation control of the multi-UAV systems. IEEE Trans. Circuits Syst. II Express Briefs 2021, 69, 1129–1133. [Google Scholar] [CrossRef]
- Gasparetto, A.; Boscariol, P.; Lanzutti, A.; Vidoni, R. Path planning and trajectory planning algorithms: A general overview. In Motion and Operation Planning of Robotic Systems: Background and Practical Approaches; Springer: Cham, Switzerland, 2015; pp. 3–27. [Google Scholar]
- Kesavan, V.; Kamalakannan, R.; Sudhakarapandian, R.; Sivakumar, P. Heuristic and meta-heuristic algorithms for solving medium and large scale sized cellular manufacturing system NP-hard problems: A comprehensive review. Mater. Today Proc. 2020, 21, 66–72. [Google Scholar] [CrossRef]
- Tang, J.; Liu, G.; Pan, Q. A review on representative swarm intelligence algorithms for solving optimization problems: Applications and trends. IEEE/CAA J. Autom. Sin. 2021, 8, 1627–1643. [Google Scholar] [CrossRef]
- Deng, L.; Chen, H.; Zhang, X.; Liu, H. Three-dimensional path planning of UAV based on improved particle swarm optimization. Mathematics 2023, 11, 1987. [Google Scholar] [CrossRef]
- Zhang, R.; Li, S.; Ding, Y.; Qin, X.; Xia, Q. UAV path planning algorithm based on improved Harris Hawks optimization. Sensors 2022, 22, 5232. [Google Scholar] [CrossRef] [PubMed]
- Kumar, R.; Singh, L.; Tiwari, R. Novel reinforcement learning guided enhanced variable weight grey wolf optimization (RLV-GWO) algorithm for multi-UAV path planning. Wirel. Pers. Commun. 2023, 131, 2093–2123. [Google Scholar] [CrossRef]
- Dewangan, R.K.; Saxena, P. Three-dimensional route planning for multiple unmanned aerial vehicles using Salp Swarm Algorithm. J. Exp. Theor. Artif. Intell. 2023, 35, 1059–1078. [Google Scholar] [CrossRef]
- Wang, W.; Ye, C.; Tian, J. SGGTSO: A Spherical Vector-Based Optimization Algorithm for 3D UAV Path Planning. Drones 2023, 7, 452. [Google Scholar] [CrossRef]
- Chen, H.; Liang, Y.; Meng, X. A UAV Path Planning Method for Building Surface Information Acquisition Utilizing Opposition-Based Learning Artificial Bee Colony Algorithm. Remote Sens. 2023, 15, 4312. [Google Scholar] [CrossRef]
- Wu, X.J.; Xu, L.; Zhen, R.; Wu, X.L. Global and local moth-flame optimization algorithm for UAV formation path planning under multi-constraints. Int. J. Control. Autom. Syst. 2023, 21, 1032–1047. [Google Scholar] [CrossRef]
- Qadir, Z.; Zafar, M.H.; Moosavi, S.K.R.; Le, K.N.; Mahmud, M.P. Autonomous UAV path-planning optimization using metaheuristic approach for predisaster assessment. IEEE Internet Things J. 2021, 9, 12505–12514. [Google Scholar] [CrossRef]
- Qadir, Z.; Zafar, M.H.; Moosavi, S.K.R.; Le, K.N.; Tam, V.W. Optimizing UAV path for disaster management in smart cities using metaheuristic algorithms. In Computational Intelligence for Unmanned Aerial Vehicles Communication Networks; Springer International Publishing: Cham, Switzerland, 2022; pp. 225–244. [Google Scholar]
- Lian, J.; Hui, G. Human evolutionary optimization algorithm. Expert Syst. Appl. 2024, 241, 122638. [Google Scholar] [CrossRef]
- Zhang, D.; Wang, Z.; Sun, F. Somersault Foraging and Elite Opposition-Based Learning Dung Beetle Optimization Algorithm. Appl. Sci. 2024, 14, 8624. [Google Scholar] [CrossRef]
- Ma, W.; Yu, T.; Wang, Z.; Li, X. A novel image encryption scheme based on Logistic cosine cascade maps. Phys. Scr. 2023, 98, 035225. [Google Scholar] [CrossRef]
- Yin, S.; Luo, Q.; Du, Y.; Zhou, Y. DTSMA: Dominant swarm with adaptive t-distribution mutation-based slime mould algorithm. Math. Biosci. Eng. 2022, 19, 2240–2285. [Google Scholar] [CrossRef] [PubMed]
- Kanso, A.; Smaoui, N. Logistic chaotic maps for binary numbers generations. Chaos Solitons Fractals 2009, 40, 2557–2568. [Google Scholar] [CrossRef]
- Xu, B.; Ye, X.; Wang, G.; Huang, Z.; Zhang, C. A Fractional-Order Improved Quantum Logistic Map: Chaos, 0–1 Testing, Complexity, and Control. Axioms 2023, 12, 94. [Google Scholar] [CrossRef]
- Yao, X.; Liu, Y.; Lin, G. Evolutionary programming made faster. IEEE Trans. Evol. Comput. 1999, 3, 82–102. [Google Scholar]
- Liang, J.J.; Qu, B.Y.; Suganthan, P.N. Problem Definitions and Evaluation Criteria for the CEC 2014 Special Session and Competition on Single Objective Real-Parameter Numerical Optimization; Zhengzhou China and Technical Report; Computational Intelligence Laboratory, Zhengzhou University: Zhengzhou, China; Nanyang Technological University: Singapore, 2013; Volume 635, p. 2014. [Google Scholar]










| Test Function | Range | Dim | Min |
|---|---|---|---|
| [−100, 100] | 30 | 0 | |
| [−100, 100] | 30 | 0 | |
| [−100, 100] | 30 | 0 | |
| [−10, 10] | 30 | 0 | |
| [−30, 30] | 30 | 0 | |
| [−100, 100] | 30 | 0 | |
| [−600, 600] | 30 | 0 | |
| [−32, 32] | 30 | 0 | |
| [−500, 500] | 30 | −418.98 × Dimn | |
| [−5.12, 5.12] | 30 | 0 | |
| [−50, 50] | 30 | 0 | |
| [−50, 50] | 30 | 0 |
| Function | Algorithm | Max | Min | Mean | Std |
|---|---|---|---|---|---|
| F1 | HEOA | 2.4671 × 10−42 | 6.4189 × 10−60 | 8.2541 × 10−44 | 2.0284 × 10−85 |
| CLB-HEOA | 1.1609× 10−49 | 4.5065× 10−61 | 4.07× 10−51 | 4.4814× 10−100 | |
| GF-HEOA | 9.9379× 10−43 | 2.5677 × 10−58 | 4.5576 × 10−44 | 3.4901× 10−86 | |
| ATD-HEOA | 4.0677 × 10−41 | 1.0292 × 10−59 | 2.2295 × 10−42 | 6.3724 × 10−83 | |
| IHEOA | 2.877× 10−49 | 3.3071× 10−63 | 1.1365× 10−50 | 2.7964× 10−99 | |
| F2 | HEOA | 1.9976 × 10−13 | 6.7804 × 10−17 | 4.1112 × 10−14 | 3.414 × 10−27 |
| CLB-HEOA | 6.2768× 10−15 | 2.9536× 10−21 | 1.133× 10−15 | 4.6406 × 10−30 | |
| GF-HEOA | 1.3973 × 10−13 | 2.9685 × 10−18 | 2.2098 × 10−14 | 1.3222 × 10−27 | |
| ATD-HEOA | 3.0482 × 10−13 | 1.0939 × 10−18 | 3.6453e × 10−14 | 4.5548 × 10−27 | |
| IHEOA | 5.6437 × 10−14 | 1.2262 × 10−21 | 3.1744 × 10−15 | 1.2394 × 10−28 | |
| F3 | HEOA | 3.8118 | 0.0030566 | 0.71778 | 0.92185 |
| CLB-HEOA | 0.051593 | 0.00091299 | 0.0096948 | 0.00016792 | |
| GF-HEOA | 3.0127 | 0.00624 | 0.62317 | 0.7349 | |
| ATD-HEOA | 2.2905 | 0.0038808 | 0.57117 | 0.47301 | |
| IHEOA | 0.018145 | 0.00083686 | 0.0052024 | 2.1021 × 10−5 | |
| F4 | HEOA | 9.8708 × 10−19 | 6.1505 × 10−30 | 3.8224 × 10−20 | 3.2889 × 10−38 |
| CLB-HEOA | 2.2279 × 10−26 | 1.1079 × 10−30 | 2.1019 × 10−27 | 2.3734 × 10−53 | |
| GF-HEOA | 8.1551 × 10−18 | 3.2226 × 10−28 | 2.7634 × 10−19 | 2.2146 × 10−36 | |
| ATD-HEOA | 1.1513 × 10−17 | 1.8408 × 10−28 | 4.0084 × 10−19 | 4.4091 × 10−36 | |
| IHEOA | 1.8897 × 10−26 | 2.7243 × 10−30 | 1.3491 × 10−27 | 1.3596e × 10−53 | |
| F5 | HEOA | 7.7192 | 0.66277 | 3.5703 | 3.1852 |
| CLB-HEOA | 31.0691 | 0.90662 | 23.5837 | 101.8833 | |
| GF-HEOA | 17.585 | 0.52163 | 4.0238 | 17.5317 | |
| ATD-HEOA | 7.6471 | 0.59903 | 2.7355 | 2.5589 | |
| IHEOA | 28.7074 | 0.2009 | 22.4317 | 113.3637 | |
| F6 | HEOA | 4.7411 × 10−58 | 9.462 × 10−64 | 1.9048 × 10−59 | 7.4756 × 10−117 |
| CLB-HEOA | 8.6414 × 10−59 | 4.1181 × 10−64 | 5.8003 × 10−60 | 2.7256 × 10−118 | |
| GF-HEOA | 9.6796 × 10−59 | 1.5808 × 10−63 | 5.2782 × 10−60 | 3.3653 × 10−118 | |
| ATD-HEOA | 1.1483 × 10−58 | 3.792 × 10−64 | 1.1657 × 10−59 | 8.3052 × 10−118 | |
| IHEOA | 7.6197 × 10−58 | 1.9773 × 10−64 | 2.8487 × 10−59 | 1.9244 × 10−116 | |
| F7 | HEOA | 0.76937 | 0 | 0.062458 | 0.021827 |
| CLB-HEOA | 0.24705 | 0 | 0.019838 | 0.0028784 | |
| GF-HEOA | 0.59618 | 0 | 0.069215 | 0.015512 | |
| ATD-HEOA | 0.20018 | 0 | 0.033655 | 0.0032499 | |
| IHEOA | 0.19416 | 0 | 0.044784 | 0.0029706 | |
| F8 | HEOA | 8.7773 × 10−10 | 8.8818 × 10−16 | 4.2869 × 10−11 | 2.5869 × 10−20 |
| CLB-HEOA | 4.4409 × 10−15 | 8.8818 × 10−16 | 1.0066 × 10−15 | 4.2073 × 10−31 | |
| GF-HEOA | 5.0744 × 10−9 | 8.8818 × 10−16 | 3.1493 × 10−10 | 1.1986 × 10−18 | |
| ATD-HEOA | 2.9568 × 10−10 | 8.8818 × 10−16 | 2.4698 × 10−11 | 3.9662 × 10−21 | |
| IHEOA | 8.8818 × 10−16 | 8.8818 × 10−16 | 8.8818 × 10−16 | 0 | |
| F9 | HEOA | −5186.0789 | −7214.4156 | −6399.6368 | 284560.8141 |
| CLB-HEOA | −5330.2659 | −8485.4688 | −6377.8938 | 413384.7838 | |
| GF-HEOA | −5431.8474 | −8376.8827 | −6627.6507 | 455791.5401 | |
| ATD-HEOA | −5047.1905 | −7693.3983 | −6366.0274 | 563576.1488 | |
| IHEOA | −4232.1402 | −8055.6087 | −6451.858 | 739154.4281 | |
| F10 | HEOA | 51.999 | 0 | 31.3531 | 62.6883 |
| CLB-HEOA | 34.3729 | 0 | 17.7222 | 249.3872 | |
| GF-HEOA | 56.9311 | 30.0542 | 32.5621 | 32.6846 | |
| ATD-HEOA | 45.8477 | 0 | 30.2301 | 83.1312 | |
| IHEOA | 32.1328 | 0 | 13.3742 | 242.1269 | |
| F11 | HEOA | 1.753 | 3.2624 × 10−5 | 0.50867 | 0.20728 |
| CLB-HEOA | 0.0017046 | 1.6485 × 10−5 | 0.00025621 | 1.1817 × 10−7 | |
| GF-HEOA | 3.5513 | 0.0068053 | 0.59293 | 0.71235 | |
| ATD-HEOA | 3.2479 | 0.0029736 | 0.5052 | 0.44449 | |
| IHEOA | 0.85798 | 2.1422 × 10−5 | 0.02874 | 0.024529 | |
| F12 | HEOA | 0.0079455 | 0.00052817 | 0.0026944 | 3.3177 × 10−6 |
| CLB-HEOA | 0.08862 | 0.00016096 | 0.0053714 | 0.00026034 | |
| GF-HEOA | 0.010214 | 0.00034436 | 0.0035122 | 5.0556 × 10−6 | |
| ATD-HEOA | 0.011387 | 0.0002815 | 0.0028263 | 6.0678 × 10−6 | |
| IHEOA | 0.011539 | 0.00015535 | 0.00233 | 5.7731 × 10−6 |
| Environmental Model | Index | GA | PSO | GWO | ABC | HEOA | IHEOA |
|---|---|---|---|---|---|---|---|
| 10 peaks Population Size: 50 Iterations: 60 | Best | 254.7174 | 241.4031 | 241.5485 | 249.8837 | 241.416 | 241.1713 |
| Mean | 269.4059 | 244.8603 | 246.6655 | 279.5257 | 244.7827 | 243.6999 | |
| Std | 58.5727 | 5.5188 | 45.8681 | 406.6695 | 21.2761 | 26.7268 | |
| 15th-Best | / | / | / | / | 241.6463 | 241.21 | |
| Invnum-path | 0 | 0 | 0 | 0 | 0 | 0 | |
| Valid-rate | 100% | 100% | 100% | 100% | 100% | 100% | |
| 20 peaks Population Size: 50 Iterations: 100 | Best | 260.6816 | 248.6233 | 255.7319 | 258.6905 | 248.8133 | 246.748 |
| Mean | 284.1838 | 253.3283 | 278.6418 | 326.9237 | 255.5482 | 250.4231 | |
| Std | 103.2585 | 23.4995 | 318.1155 | 2809.3019 | 243.6555 | 217.6289 | |
| 25th-Best | / | / | / | / | 248.8168 | 247.8806 | |
| Invnum-path | 0 | 0 | 0 | 0 | 0 | 0 | |
| Valid-rate | 100% | 100% | 100% | 100% | 100% | 100% | |
| 30 peaks Population Size: 50 Iterations: 100 | Best | 263.5978 | 244.0122 | 247.5378 | 254.9542 | 244.0805 | 243.6575 |
| Mean | 284.0755 | 250.0702 | 272.4083 | 342.7798 | 247.2184 | 244.5365 | |
| Std | 172.4511 | 155.9033 | 1402.9837 | 8937.3567 | 2814.974 | 1105.5438 | |
| 25th-Best | / | / | / | / | 246.5352 | 244.0971 | |
| Invnum-path | 0 | 3 | 1 | 2 | 1 | 0 | |
| Valid-rate | 100% | 90% | 97% | 93% | 97% | 100% |
Disclaimer/Publisher’s Note: The statements, opinions and data contained in all publications are solely those of the individual author(s) and contributor(s) and not of MDPI and/or the editor(s). MDPI and/or the editor(s) disclaim responsibility for any injury to people or property resulting from any ideas, methods, instructions or products referred to in the content. |
© 2025 by the authors. Licensee MDPI, Basel, Switzerland. This article is an open access article distributed under the terms and conditions of the Creative Commons Attribution (CC BY) license (https://creativecommons.org/licenses/by/4.0/).
Share and Cite
Wang, X.; Zhou, S.; Wang, Z.; Xia, X.; Duan, Y. An Improved Human Evolution Optimization Algorithm for Unmanned Aerial Vehicle 3D Trajectory Planning. Biomimetics 2025, 10, 23. https://doi.org/10.3390/biomimetics10010023
Wang X, Zhou S, Wang Z, Xia X, Duan Y. An Improved Human Evolution Optimization Algorithm for Unmanned Aerial Vehicle 3D Trajectory Planning. Biomimetics. 2025; 10(1):23. https://doi.org/10.3390/biomimetics10010023
Chicago/Turabian StyleWang, Xue, Shiyuan Zhou, Zijia Wang, Xiaoyun Xia, and Yaolong Duan. 2025. "An Improved Human Evolution Optimization Algorithm for Unmanned Aerial Vehicle 3D Trajectory Planning" Biomimetics 10, no. 1: 23. https://doi.org/10.3390/biomimetics10010023
APA StyleWang, X., Zhou, S., Wang, Z., Xia, X., & Duan, Y. (2025). An Improved Human Evolution Optimization Algorithm for Unmanned Aerial Vehicle 3D Trajectory Planning. Biomimetics, 10(1), 23. https://doi.org/10.3390/biomimetics10010023

