Abstract
Although the existence of Quakers in Virginia is well known, the best recent surveys of Virginia history devote only passing attention to them, mostly in the context of expanding religious freedoms during the revolutionary era. Few discuss the Quakers themselves or the nature of Quaker settlements although notably, Warren Hofstra, Larry Gragg, and others have studied aspects of the Backcountry Quaker experience. Recent Quaker historiography has reinterpreted the origins of the Quaker faith and the role of key individuals in the movement, including the roles of Quaker women. Numerous studies address Quaker women collectively. Few, however, examine individual families or women of different generations within a single family, and Robynne Rogers Healey has argued for “more biographies of less well-known Quaker women”. This essay uses a four-generation genealogical case study of the Quaker Bowater-Wright family to analyze the development of the Quaker faith in the Virginia backcountry and the lower South and its spread into the Old Northwest. In the backcountry environment, with its geographically isolated settlements and widely dispersed population, early Quaker migrants found fertile ground for both their economic and religious activities. The way of life that developed there differed significantly from the hierarchical Anglican structure of the Tidewater region and the more vocal evangelical groups with their independent congregational structure in the southern backcountry. This article argues that Quaker women played a critical role in shaping Quaker migration and institutional growth in eighteenth and nineteenth century America. It also suggests that the Quaker institutional structure reinforced family connections by creating a close bond that united southern Quakers across a great geographical area.
1. Introduction
Historians debate the extent to which colonial America may or may not have provided opportunities to women that they lacked in the nineteenth-century, which is when the “Cult of Domesticity” largely shut them off from public activities and confined them to a separate sphere of private domestic activity. Scholars focusing on the history of religious experience argue that religious life has always provided women with opportunities for self-expression and, sometimes, empowerment that were lacking from other aspects of their lives. Particularly during the Great Awakening of the middle-eighteenth century and in the evangelical congregations spawned by that event, women worshipped alongside men and often assumed leadership positions within congregations. While this change represented an important point of departure from mainstream practices within the Church of England (and earlier, the Catholic Church) in the colonies, the radical sects emerging a century earlier from the English Civil War had similarly proclaimed the equality of persons and had given women an enlarged share of religious authority. By contrast, however, while the evangelical movements of the Great Awakening quickly became mainstream during and after the Revolutionary crisis, those emerging from the English Civil War became controversial and oppressed.
This paper examines one family who made the transition from the Church of England to the Society of Friends during the seventeenth-century and follows four generations of its descendants. It argues that the radical Quaker beliefs about gender equality led to sustained change concerning the domestic and public roles of women, as evidenced by three generations of these Quaker women. Mary Bowater Wright, two of her daughters, one daughter-in-law, and two granddaughters were all Quaker ministers and missionaries, women who played important roles not only within their families but also beyond the domestic confines of society at large (Hopewell Friends Committee 1936). The Wrights were part of a social and religious network that linked Quaker families in England, Pennsylvania, the Virginia and Carolina backcountry, and, ultimately, the midwestern United States; as such, they, especially several key female members of the group, played an important role in expanding the Quaker movement and, in the process, settling the lower south and “old northwest.”
2. Materials and Methods
2.1. Literature Review
Over the past quarter of a century, historians have reexamined many aspects of Quaker history. Early scholars like Arnold Lloyd and Frederick Tolles, and earlier still, Rufus Jones, chronicled the development of the faith (Jones 1923; Lloyd 1950; Tolles 1953). Writing in the 1950s, Tolles described the transformation of the Quaker movement from “a loose, informal fellowship of religious enthusiasts into a rigid, ordered, and disciplined ecclesiastical body” between 1669 and 1738 (Tolles 1953), and Tolles’ classic Meeting House and Counting House analyzed how the success of the “holy experiment” (the Quaker attempt to establish a community in which to practice their religious ideals) in Pennsylvania inadvertently undermined the spiritual integrity of the Quaker movement there (Tolles 1948).
Recent Quaker historiography since the 1990s has examined the origins of the Quaker faith and the role of key individuals in the movement, including the contributions of Quaker women. Richard Greaves, writing about the origins of the movement in terms of seventeenth-century Protestant sectarianism, has argued that from an initial view of members of the Society of Friends as dangerous sectaries, “Quaker success in commerce and industry [during the 1660s and 1670s] coupled with the renunciation of violence and plotting paved the road to respectability” (Greaves 2001). Carla Pestana discussed the outspoken, confrontational style of the first generation of Quakers, including women like Mary Dyer, and the Quaker transformation during the Restoration era into peaceful quietists (Pestana 1991; Pestana 1993). Fox’s 1672 visit to the colonies and those of later Quaker missionaries like John Bowater came as part of a campaign to create greater theological unity and the unity of purpose among widely scattered Quakers. Pestana has also suggested that the first phase of this effort was to recast the more confrontational Quakers of the 1650s as passive martyrs for their faith (Pestana 1993). Richard Allen and Rosemary Moore have focused on the development of Quaker faith and practice under the later Stuarts, the “Second Period” of Quakerism. Allen, Moore, and their co-authors examined Quakers in England, America, and continental Europe, looking at politics, law, business, and lifestyle in this later period (Allen and Moore 2018). Other historians have examined causes for the opposition to Quakers rooted in their violation of the Anglican emphasis on Christian sociability (Klein 1997), the centrality of the idea of covenant to early Quaker theology (Gwyn 1995), and the social, cultural, and economic importance of the transatlantic commercial networks of which Quaker merchants were a part (Glaisyer 2004).
In addition to reevaluating the contours of the Quaker movement itself, recent scholars have also revisited the role of key figures within the movement. While early historians focused on the role of George Fox, Fox’s centrality has become a subject of historiographical debate. Larry Ingle portrayed Fox as the central figure in early Quakerism (Ingle 1992; Ingle 1994). Barbour and Frost emphasized Fox’s pre-eminent role while also recognizing the contributions of other founders (Barbour and Frost 1988). Bonnelyn Young Kunze, in contrast, insisted that Fox must be contextualized as one of many important founders of the Society of Friends and accused Ingle of vastly underestimating the role of Fox’s future wife, Margaret Fell, in shaping the movement, both before and after their marriage in 1669 (Kunze 1994; Kunze 1995). Kunze’s work augments the classic treatment of Fell (Ross 1949) and is one of the many recent studies to focus on the role of Quaker women.
Indeed, the role of Quaker women has been a central part of historiographical discussion over the past two decades (Daniels et al. 2018). Mary Maples Dunn authored pioneering works that set the stage for future investigation (Dunn 1978, 1989). Phyllis Mack has analyzed the complicated role of women in seventeenth-century Quakerism and has contextualized women’s activism in her studies. Mack argued that the establishment of women’s only meetings in 1671 provided some women, especially respectable married women (“Mothers in Israel”), a formalized public influence over many Quaker concerns, including women’s business activities and the regulation of sexual activities and marriage (which necessarily involved men as well). She suggested, however, that, despite relative gender equality, women ministers were seen as less significant than male ministers, although this initial involvement prepared them for activism in a number of philanthropic and reform movements later on (Mack 1993, 2005). Christine Heyrman and Richard Godbeer have discussed connections between Quakerism and witchcraft in colonial Massachusetts (Heyrman 1984; Godbeer 1992), suggesting that active participation in or sympathy with the Quaker movement might have opened the door to accusations of witchcraft. Rebecca Larson studied female ministers who were active in the British Atlantic before the Revolution, examining the interconnections between the public life of these women and their private family roles and relationships (Larson 1999). While Allen and Moore also discussed the role of women, they did so within the context of chapters devoted to specific topics, such as law and business, noting that “the decision was made not to have a separate chapter on the position of women in Quakerism but rather to include them and their important roles in the various chapters as appropriate” (Allen and Moore 2018). Daniels noted that despite considerable interest in Quaker women, few studies exist of individual families or women of different generations within a single family (Daniels et al. 2018), and Robynne Rogers Healey has argued for “more biographies of less well-known Quaker women” (Healey 2018).
Looking specifically at Pennsylvania, Maryland, and Virginia, Thomas Sugrue and Karen Guenther have examined the role of Quakers in the region’s frontier settlements. Thomas Sugrue researched the cultural attitudes of the first Pennsylvania Quaker settlers as well as demographic changes in the region in which John Bowater and his sister Mary Bowater Wright settled. Sugrue noted the rapid population growth of early Pennsylvania, of which the Bowater immigrants were part: 8000 inhabitants in 1690 (seven years after John Bowater arrived); 21,000 in 1700; 28,000 in 1710 (five years after Mary Bowater Wright arrived); 37,000 in 1720; and 49,000 in 1730. Sugrue argued that settlers favored a decentralized settlement pattern unlike the town-based New England model, which led to an increased demand for land, a widely dispersed population, and rapid westward settlement (Sugrue 1992). Karen Guenther examined the impact that non-English, non-Quaker immigrants to the region had on Quaker areas, often leaving the inhabitants an “ethnic and religious minority” (Guenther 2003). As will be examined later, the depictions of Pennsylvania settlement by Sugrue and Guenther partially explains why Quaker families like the Wrights would leave the Quaker colony for the newly opened frontier regions of Maryland and Virginia (Guenther 2003; Sugrue 1992). In particular, Guenther examined the geographical mobility of members of the New Garden Monthly Meeting in Chester County, the meeting which served the Wright family, and suggested that members of the Exeter and New Garden monthly Meetings were particularly mobile compared to other Pennsylvania Quakers (Guenther 2003).
In the following pages, this essay will examine the Bowater and Wright families in terms of the development of the Quaker faith in the seventeenth century and the growth and expansion of the movement in the eighteenth century. The article responds to the calls of Daniels and Healey and uses family reconstitution techniques to document and interpret the descendants of John Bowater and his daughter Mary Bowater Wright across several generations. In addition to secondary literature and published excerpts from Quaker meeting minutes, it draws from local county records, meeting histories, individual memoirs, and Quaker writings (Bowater 1705; Whiting 1708; Besse 1753; Routh 1822; O’Neall 1892; Hinshaw 1936–1950; Hopewell Friends Committee 1936; Tracey and Dern 1987; Kerns 1995; O’Dell 1995; Baldwin 2000; Daniels et al. 2018; Healey 2018). Mary Bowater Wright, her daughters, and her granddaughters emerge as key figures in the spread of Quakerism into western Virginia, the lower South, and the Old Northwest (McCormick 1984; Hintz 1986; Johnson 1997).
2.2. Setting
The story begins in England in the mid seventeenth-century and ends in Ohio and Indiana a century and a half later, with a remarkable tale in between. John Bowater (1630–1705), the father of Mary Wright, had been born in the parish of Bromsgrove in Worcestershire in England’s West Country. As a young man, he converted from the Anglican faith to the more radical Quaker beliefs after coming into contact with the teachings of George Fox, who had established the sect in 1652.
The appeal of Fox’s teachings for a man of Bowater’s background in the 1650s is understandable. The Quakers were one of many dissenting sects to emerge in Civil War England, and most of these groups drew adherents from the middling and lower social orders because of their comparatively egalitarian (or “leveling”) ideology. As Fox’s beliefs evolved, he came to think that ordinary laymen could receive the Holy Spirit. Rather than the divines trained at Oxford or Cambridge, these untrained laymen could lead a congregation, with each man ultimately becoming his own minister. Early Quakers originally met in whatever locations were available to them, erecting meeting houses for their worship and the conduct of meeting business when circumstances later allowed. They soon formed an infrastructure that consisted of men’s and women’s monthly, quarterly, and yearly meetings, engaging largely in silent worship that afforded them the opportunity for divine conversation with God. The earliest Quakers were outspoken and boisterous, and the sect soon acquired a reputation for promoting dangerous political ideas because their belief in the equality of persons and the absence of a need for a trained clergy could be extended to justify overturning the social and political divisions that were at the core of society in much of the Anglo-American world. Although the Quakers later adopted a more peaceful demeanor and theology, the contemporary understanding of early Quaker ideas in the early years of the group’s history resulted in the persecution, imprisonment, and public punishment of converts to the Society of Friends, many of whom were in turn driven from their local communities and, ultimately, from England itself (Lloyd 1950; Tolles 1953; Gwyn 1995; Ingle 1992, 1994; Barbour and Frost 1988; Kunze 1995; Ross 1949; Greaves 2001; Klein 1997).
John Bowater belonged to a family of prosperous yeomen and tradesmen who had lived in Bromsgrove for generations. He originally worked in Bromsgrove as a nailer as his father had, but in the late 1650s, when he fell under Fox’s influence, he ran afoul of Worcestershire authorities (Besse 1753; Baldwin 2000). This incident launched Bowater on a path that would characterize the rest of his life, shaped by his religious faith and his desire to spread that faith to others. Influenced by the transatlantic missionary voyages of Fox and other Quaker founders, in 1677 and 1678, Bowater traveled to America, visiting members of the Society of Friends in New England, New York, New Jersey, Maryland, Delaware, and even Virginia (Bowater 1705; Besse 1753; Baldwin 2000; Futhey and Cope 1881). Bowater’s travels and travails are outlined in more detail in Appendix A, but it is worth noting here that an early Quaker memorial emphasized the effect that
he had in those Remote Parts, for the spreading the Blessed Truth and Gospel of the Grace of God, and of our Lord Jesus Christ; and the opening Peoples Eyes and Understandings, and so turning them from Darkness unto the true Light ….(Bowater 1705)
During his two years in America, “God was pleased eminently to Preserve him in his Travels, by sea and by land, through Hardships and Jeopardies” (Bowater 1705). Altogether, Bowater traveled along approximately 600 miles of the North American coast from near Boston in Massachusetts to the southern Chesapeake Bay in Virginia.
Upon returning to England, Bowater settled in Spittlefields in the parish of Stepney, Middlesex (today in eastern London), where he was again arrested and imprisoned for two years in Fleet Prison in London. The arrests may have been linked to political and religious instability at the time, for many Quaker arrests occurred in the wake of the Exclusion Crisis between 1679 and 1681 and then after the ascent of James II to England’s throne in 1685. After his release, Bowater remained in Spittlefields as a Quaker minister and pamphleteer, writing a series of influential published sermons that attracted wide notice in London and beyond (Baldwin 2000; Kinney 1997).
John Bowater married twice. His first wife, Ann, died at Bromsgrove in 1679; her maiden name is unknown. Their sons John and Thomas were born in 1652 and 1655 and may have accompanied their father on his journey to America as young adults in the 1670s. Thomas permanently settled in Pennsylvania in 1683, later belonging to monthly meetings in Chester County. The younger John also emigrated to Pennsylvania in 1684, where he joined the Philadelphia Monthly Meeting. Both men were lifelong Quakers although John Bowater, Jr., similar to his father, seems to have been an influential member of the Society of Friends, becoming a minister at Middletown in Chester County and then serving as the dominant figure at the Bowater Friends Meeting (Smith 1862; Baldwin 2000).
Upon his release from prison, the elder John Bowater married Mary Maunder, a fellow member of the Society of Friends and the daughter of a Worcestershire husbandmen; she was twenty years his junior, and the marriage produced only one surviving child, a daughter, Mary, who was born on 3 February 1688/89 in Spittlefields (Baldwin 2000).
Mary Bowater grew up under the jurisdiction of the London and Middlesex Quarterly Meeting, attending services at the Quaker meeting house on Wheeler Street. Her father’s ministerial career was near its zenith during these years, and it is also when he published a number of sermons and introduced a collection of Fox’s writings (Baldwin 2000; Heacock 1950). It was thus in an atmosphere of intense religious devotion that Mary spent her early years, but the deaths of her mother and father within a month of one another in early 1705 (John died on 20 January and Mary on 10 February) altered Mary’s life profoundly. Her closest living relatives were her two brothers in America, and, accordingly, six months after John and Mary Maunder Bowater died, young Mary Bowater, then sixteen years old, obtained permission to travel to America and subsequently became a member of the Philadelphia Monthly Meeting (Baldwin 2000; Sugrue 1992; Guenther 2003).
2.3. Pennsylvania and Maryland
For the next two years, Mary probably lived with her brother John Bowater, also a Quaker minister, until she married James Wright in late 1708. Ten years her senior, Wright had been reared a strict Quaker in New Jersey and Pennsylvania. She and James lived for the next two decades in Chester County, Pennsylvania as members of the New Garden Monthly Meeting in southeastern Chester County before settling in Frederick County, Maryland at the Monocacy settlement sometime between 1727 and 1731 (Baldwin 2000). Mary and James Wright became influential members of the Quaker settlement in Monocacy, and it may have been there that the couple began exercising their abilities as “public friends” much like Mary’s father and brother. Because of the nature of meeting organization, the Wrights remained members of the Chester Monthly Meeting in Pennsylvania despite living at Monocacy in Maryland, and it was from Chester that they transferred their membership to Hopewell in Virginia. The Hopewell Meeting was then under the authority of the Philadelphia Yearly Meeting but later was placed under the authority of the Baltimore Yearly Meeting.
Unlike most other Christian religious movements in the Anglo-American world, the early Friends allowed women considerable freedom of religious expression. Since God communicated with humans through “divine conversation,” he moved equally in women as well as in men, and women thus had liberty to testify concerning their experiences and to work to spread the Quaker faith (Mack 1993, 2005; Dunn 1978, 1989). Historian Norman Risjord has suggested that the Puritan Anne Hutchinson in her religious beliefs approximated the Quaker faith before Fox formally established it, and Hutchinson’s associate Mary Dyer became an early example of a female Quaker minister and missionary, being martyred for her faith in Massachusetts in 1660 (Risjord 2001). Women like Hutchinson and Dyer were following in the footsteps of prophetesses and teachers in the English countryside although their actions were viewed as radical by almost all groups except for the Quakers and other extreme dissenting sects in seventeenth-century England. Among the American Quakers, who, similar to their English counterparts, had separate men’s and women’s meetings, female ministers served important functions in the women’s meetings, supervising the religious well-being of local Quaker women while also overseeing administrative matters such as granting of certificates of removal, approving requests to marry, and regulating local disputes (often involving charges of sexual improprieties or some other deviation from Quaker belief) when they arose (Larson 1999; Wulf 2000). However, such activity was not without danger. As Mary Dyer’s example shows, Quaker women were liable to accusations ranging from heresy to witchcraft that, in extreme cases, could lead to imprisonment and execution (Heyrman 1984; Pestana 1991; Godbeer 1992).
The Wright residence at Monocacy was comparatively brief but important. Both James and Mary Wright became leading residents of the Quaker settlement, and James Wright also became known as a Quaker minister during these years (Tracey and Dern 1987; Hopewell Friends Committee 1936; Kerns 1995). Tracey and Dern referred to Wright as the “beloved Quaker leader” at Monocacy. Despite his prominence in the faith, there are evidentiary problems documenting the Wrights’ movements. The Quaker settlement at Monocacy was settled prior to 1725 by Josiah and Henry Ballenger, formerly of New Jersey, both of whom were to become sons-in-law of James Wright. Tracey and Dern suggested that James Wright was living at Monocacy in 1734 (he was still renting land there in that year) and possibly as late as 1736. Hopewell Friends, however, claimed that he may have been part of the original Quaker contingent to settle between 1730 and 1732 in the Shenandoah Valley. It may be that he moved back and forth between the two locations before permanently relocating to Virginia. Kerns settled on the date 1735 but listed James Wright as among the initial families in the Hopewell area (Tracey and Dern 1987; Hopewell Friends Committee 1936; Kerns 1995).
In any case, it is clear that by the early 1730s, the Wrights had become aware of another Quaker settlement further afield in Virginia’s newly opened Shenandoah Valley, a region that was beginning to attract not only Quaker migrants but also Scots-Irish, German, Welsh, and English ones. The promise of large tracts of affordable, fertile land in the newly settled area contrasted with the overcrowding that was occurring in the oldest settled regions of eastern Pennsylvania, and living in a community primarily peopled by their religious brethren also probably seemed attractive. The exact date of his family’s migration is unclear, but James Wright is remembered as a founding elder of the Hopewell Monthly Meeting just north of Winchester in Frederick County and was apparently living there when the meeting was formally organized in 1734 (if not earlier). Local legend at the Hopewell Meeting suggested that Wright and his son-in-law Henry Ballinger were among the initial group of seventy families, many of them interrelated, whom Alexander Ross and Morgan Bryan led into the area in the early 1730s, and Virginia Quakers referred to Wright as one of the “Fathers of the Colony” (Hopewell Friends Committee 1936; Guenther 2003; Wells 1972).
Along with Jacob Littler, Wright later acquired a tract of 438 acres on the eastern slope of Apple Pie Ridge. Littler was Alexander Ross’ son-in-law (Hopewell Friends Committee 1936), and Josiah and Henry Ballinger married Wright’s daughters. Guenther noted the role kinship ties played among Quaker migration, citing the work of Darrett and Anita Rutman on colonial settlement patterns that stressed this factor (Guenther 2003; Rutman and Rutman 1984). Wells also emphasized the importance of extended kinship ties in studying Quaker marriage patterns in the eighteenth century (Wells 1972), as does Baldwin (Baldwin 1997; Baldwin 2000).
For the next three decades, although missionary activities took them further afield, the Hopewell Meeting would be the center of the Wrights’ religious activities, and several of their children, grandchildren, and in-laws would remain under its authority until the end of the century. Among these were Mary Wright Ballenger (1708–1800), Martha Wright Mendenhall (1713–1794), Thomas Wright (1720–1765), Isaac Wright (1723–1777), Sarah Wright Pickering (1727–aft. 1789), and Lydia Wright Rogers (1730–1778). Daughter Ann Wright Pugh (1725–1808) moved to South Carolina but later returned to Virginia, where she reunited with the Hopewell Meeting and remained there until she died.
2.4. Early Virginia Quakers
From the early 1730s until about 1760, the Hopewell Monthly Meeting was the focal point in the lives of James and Mary Wright; they lived and worshipped in those environs for longer than any other single location in their lives, and many of the Wrights’ children and grandchildren remained active members of the meeting into the early nineteenth-century. In addition to his activities as a traveling minister, Wright served as meeting elder, served on numerous committees within the meeting, and represented Hopewell at quarterly and annual meetings elsewhere (Hopewell Friends Committee 1936). Movement to Hopewell permanently changed the future of the Wright family, but the family’s continued presence in the neighborhood also altered the trajectory of the meeting’s history as well as the future of backcountry Quakers across the coming decades (Hopewell Friends Committee 1936).
Hopewell Friends, an early meeting history, credited James Wright and his wife Mary with being principal members of the Hopewell Meeting. A section called “Eminent Friends” discussed the Wrights along with Evan Thomas as being the most important members of the founding generation at Hopewell. The chapter chronicled more than a dozen important ministers, elders, and supporters of the Hopewell Meeting. The Wright family was the only family for whom several generations of contributing members were discussed, and Mary Bowater Wright and her daughter Martha Wright Mendenhall were the only eighteenth-century women to be specifically considered. In addition to Hopewell Friends, extracts of the Hopewell Monthly Meeting Minutes published by Hinshaw help to document the centrality of the Wrights to the Hopewell Meeting (Hopewell Friends Committee 1936; Hinshaw 1936–1950).
Hopewell was by no means the earliest Quaker presence in Virginia. Quakers Josiah Cole and Thomas Thurston had traveled to Virginia from Gloucestershire, England as early as 1657, and George Fox (1624–1691) himself visited the colony in 1672. Fox’s 1672 visit and those of later Quaker missionaries like John Bowater came as part of a campaign to create greater theological unity and unity of purpose among widely scattered Quakers. Carla Pestana argues that the first phase of this effort was to recast the more confrontational Quakers of the 1650s as passive martyrs for their faith (Pestana 1993). Taking advantage of the fluidity caused by the Civil War in England, the Quakers found fertile soil in Virginia. Cole remarked to the Quaker missionary Margaret Fell (Fox’s future wife) that “The living power of the Lord” had gone with them into the Tidewater and that “there is likely to be a great gathering there” (Jones 1923). At the time of the Virginia Yearly Meeting’s organization in 1672, George Fox commented that “many people of considerable quality in the world’s account” had fallen into the Quaker orbit in the Chesapeake region, but after the 1670s, the Tidewater Quakers increasingly experienced religious persecution to the extent that their numbers declined significantly. While small meetings survived into the eighteenth-century in the York, Isle of Wight, and Henrico counties, during the restoration years, many Virginia Quakers opted to move north into Maryland’s comparatively more tolerant climate or, towards the end of the century, south to meetings established on in Perquimans and Pasquotank Counties along North Carolina’s Albemarle Sound. (Meetings under the authority of the Virginia Yearly Meeting included: Chuckatuck-Nansemond (bef. 1672–discontinued 1737); Curles-Henrico (bef. 1699–discontinued 1840); Warwick-York-Denbigh (bef. 1702–discontinued c. 1723); Pagan Creek (bef. 1702–1752); Surry (bef. 1702-); Levy Neck (bef. 1702-); Western Branch, Lower (1737-); Black Water (1752-); Upper Gravelly Run (1800-); Cedar Creek (1737-); Camp Creek (1747-); South River (1757-); Goose Creek (1794-). Because of its remote location, Hopewell was placed under the authority of the Baltimore Yearly Meeting rather than the Virginia Yearly Meeting.)
The opening of backcountry lands in the early eighteenth-century brought new waves of immigrants (Mitchell 1977; Gragg 1980; Frantz 2001; Hofstra 2006). Many came south from New England and Pennsylvania, while others came either directly from Northern Ireland or Germany or from those locations via short residences in other northern colonies. In counties such as Frederick and Augusta, recent German and Scots-Irish immigrants mixed with Puritan and Quaker migrants from northern colonies. Throughout its history, the area constituted what historians Warren Hofstra and Robert Mitchell have termed “a distinct southern landscape west of Virginia’s Blue Ridge that had more in common with Pennsylvania and the western Carolinas than with New England, the Chesapeake Tidewater, or the Carolina Lowcountry. Although less familiar to historians of these regions, this landscape was more influential in the formation of America’s nineteenth-century settlement fabric.” According to Hofstra and Mitchell, “Dispersed family-farm settlements and household economies that were predicated on diversified agriculture marked the first phase” of settlement. “Widespread exchanges of goods and services produced a high degree of community self-sufficiency, but rural settlements generated no significant tendencies toward centralization”, which might have led to the formation of towns or larger communities (Hofstra and Mitchell 1993). In such an environment, with its geographically isolated settlements and widely dispersed population, early Quaker migrants found fertile ground for both their economic and religious activities. Many acquired substantial tracts of land with which to support themselves and their families, while the less orthodox character of the region provided the opportunity to worship in relative freedom as well as to draw in new converts from the county’s transient population.
Although the Hopewell Monthly Meeting—sometimes called Opequon for the similarly named settlement along Opequon Creek several miles southward—was not officially organized until 1734, regional historians speculate that the meeting’s founding families began to arrive in about 1730, homesteading tracts before formally acquiring legal title to them through the patent process. Alexander Ross and Morgan Bryan, Irish immigrants who had originally settled in Pennsylvania, applied for a 100,000-acre tract in present-day Frederick County in 1730 and led approximately seventy families to the settlement between 1730 and 1734; Ross and Bryan patented the land on which the meeting was later established, the name Hopewell having been chosen by the Pennsylvanians among the contingent in honor of the settlement from which many of them had come. Thus, while the Quaker institutional structure meant that the Wrights remained attached to meetings in Maryland and Pennsylvania until the Hopewell meeting was officially organized, local evidence suggests they were living along the Shenandoah Valley by the early 1730s (Hopewell Friends Committee 1936; O’Dell 1995; Kerns 1995).
Fire destroyed the early minutes of the Hopewell Meeting in 1759, an unfortunate date given the deaths of James and Mary Wright at about this time. Surviving Hopewell records do indicate that the Wrights “traveled widely” in the exercise of the ministry with certificates from the Hopewell Meeting authorizing their activities (Hopewell Friends Committee 1936). Both James and Mary Wright served as ministers at Hopewell, and the meeting history recorded that through “their lives and characters [they] gained a reputation for steadfastly upholding the truth” and were “highly regarded among Friends” (Hopewell Friends Committee 1936). Evidence suggests that they visited settlements throughout southwestern Virginia and western North Carolina, regions where their children and grandchildren actively pursued the ministry (Hopewell Friends Committee 1936). Over the course of the next century, at least thirty meetings of worship and preparatory meetings were placed under the oversight of Hopewell, including all of northern Virginia, all of present-day West Virginia, parts of southwestern Pennsylvania, and the Monocacy Meeting in Maryland. In this way, Hopewell in this way be regarded as perhaps the pivotal Quaker meeting in the southern backcountry, a cornerstone for the Quaker faith in the South and Old Northwest during the century after the meeting’s foundation (Hopewell Friends Committee 1936).
James and Mary Wright and their family fostered much of this activity, both as ministers and missionaries during the eighteenth-century as well as meeting leaders during the long migrations of the later eighteenth and early nineteenth centuries. Martha Wright Mendenhall, the couple’s older daughter, began a sixty-two-year ministry in 1732; in 1794, she died at Martinsburg in present-day West Virginia, still within the care of the Hopewell Meeting, and her son James Mendenhall (1751–1816) also became a Quaker minister in the area. Hopewell Meeting Minutes eulogized Martha as “an able minister of the Gospel…[who] visited the meetings of friends in other parts of this continent….being humble and meek in deportment, she was beloved by most who knew her” (Hopewell Friends Committee 1936). While Martha was the only child of James and Mary Wright to actively pursue the ministry, seven of the other Wright children were still actively involved with the Hopewell Meeting in the years between 1764 and 1801. The other Wright children eventually left Hopewell—ultimately settling as far away as South Carolina, but none left the Quaker faith. In the immediate environs of Hopewell, James Wright, Jr., and his wife Lydia became prominent members of the Fairfax Monthly Meeting about forty miles southeast of Hopewell; informally established in about 1733 under the watch-care of the Hopewell Meeting, the Meeting became officially organized in 1744. Henry Ballenger and his wife Hannah Wright also transferred their membership to the Fairfax Monthly Meeting at about that time before moving further south. John Wright, another son, moved to Hopewell with his parents but returned to Monocacy as a young adult where he married Rachel Wells; the two remained in Monocacy for several years with John and Rachel becoming overseers of the men’s and women’s meetings, respectively, at Monocacy in 1745. After Four years, they received certificates to join a meeting in Orange County, Virginia, becoming charter members when the Fairfax Monthly Meeting formally organized shortly afterwards. After another two years, John and Rachel received certificates to relocate to the Cane Creek Monthly Meeting in the newly settled western region of Orange County, North Carolina, where the Ballengers joined them (Dowless 1989).
James and Mary Wright and family played a leading role in Hopewell affairs during their years as meeting members. Wright lived on the eastern slope of Apple Pie Ridge five miles north of Winchester, very near to the location of the Hopewell meeting. In the years immediately preceding the French and Indian War, when native bands raided many of the frontier settlements, the Wrights’ neighborhood came under assault. Their residence in Frederick County was significant, for nearby Winchester—established in the 1740s—served as a garrison town that functioned as a point of departure for Edward Braddock’s northward campaign (Braddock’s Army quartered at Mary Wright Ballenger’s farm on 3 May 1755) and was frequently visited by the young Colonel George Washington, whose Virginia Regiment was headquartered there (Hofstra and Mitchell 1993). In 1756, residents of Frederick County complained that the “Indian Enimy … are dayly Ravaging our frontier & Commiting their accustomed Cruelties on the Inhabitants.” Several of the Hopewell Friends were driven from their homes. One family lost their home to fire, but none of the meeting members was killed. The plight of the Hopewell Friends came to the attention of the Meeting for Sufferings of the Philadelphia Yearly Meeting, which established a standing committee of influential Friends to assist any members of the Society who might suffer loss on account of the war or their refusal to take part in military operations. In November 1757, Jesse Pugh and Isaac Hollingsworth of the Hopewell Monthly Meeting produced a list of the “famalys of frds that were Likely to Suffer for want of Some Reliefe.” for the Meeting for Sufferings. Several of those listed had “Been drove from home almost two years” and were “not likely To Get home again”, while some of those who had returned home “Do Stand in need of Some Help.” The committee listed eleven families that needed assistance. Here, the interrelatedness of the Quaker families in the Hopewell neighborhood, itself a function of the larger kin migration from Pennsylvania and Maryland into Virginia, was apparent. Of the families listed, four of those families were those of the children of James and Mary Wright, and the six others were families of in-laws connected to the Wright children and grandchildren through marriage. Above all, for the others who had suffered loss, the commissioners who compiled the list stressed the needs of “our Ancient friends James Wright and his wife [who] Are Much Reduced [,] being driven from their Habitation and are unable to Labour for a Livelyhood.” James Wright was then eighty years old. The Meeting for Sufferings promptly appropriated fifty pounds for the relief of Hopewell members and stipulated that ten pounds be allowed to James and Mary Wright in recognition of their age, the extent of their services to the Society, and their inability to support themselves otherwise. The second largest appropriations, four pounds each, went to James Wright, Jr., and to Thomas and Ann Wright Pugh, while the other sufferers, younger and better able to support themselves, received two or three pounds each.
Significantly, the Meeting of Sufferings also questioned whether the Hopewell Friends had fairly acquired title to their lands, noting that it was not “safe or prudent to remain in the possession of lands not fairly purchased of those that had a native right in it.” When they did not receive a response, they sent a committee in 1758 to investigate. This was the beginning of a four decades long discussion about Indian claims, culminating with a payment to the “Native Owners of the Lands” in 1795 (Hopewell Friends Committee 1936).
James and Mary Bowater Wright may have been among the refugees who fled the neighborhood to escape the local violence, for two of their children and their families relocated at this time. However, age, debility, and poor circumstances probably meant that the Wrights remained in nearby Frederick County, dependent on the support and the generosity of other friends during this trying time. For James Wright, it was the final phase in a long and active life; he died the following year, and his wife Mary died shortly afterwards. Several of their children and many of their grandchildren remained in the community and were active members of the Hopewell Meeting into the early nineteenth century, and the legacy of James and Mary Wright remained powerful in meeting history. Several years after his death, a biographer described him:
James Wright, an elder of the Hopewell Monthly Meeting, was one of the first settlers in that part of Virginia. He was a sober, honest man, grave in manners, and solid and weighty in his conversation. He was diligent in the attendance of his religious meetings, exemplary in humble waiting therein, and of a sound mind and judgment. He was cautious of giving just offense to any one, and was earnestly concerned for the unity of the brethren, and the peace of the church. ‘He appeared,’ say his friends, concerning him, ‘for some time before his last illness, as one who had finished his day’s work, and who was waiting for his change.’ He departed this life Fifth month 15th, 1759, in the 83rd year of his age.(The Friend 1859)
Although many Wrights remained at Hopewell, the uncertain years of the 1750s marked another transition for the family, as members of the younger generation moved further south and west, marking another phase of our tale.
3. The Wright Connections
Beginning in the late 1740s, members of the Wright—Bowater—Ballenger family group began moving further south. Quakers had lived in eastern North Carolina since the late seventeenth-century, but the opening of the Carolina backcountry attracted a new generation of Quaker migrants from Virginia and the middle colonies. John and Rachel Wells Wright had left the Fairfax Monthly Meeting and settled in Orange County, North Carolina in about 1748; they were among the first members of the Cane Creek Monthly Meeting there when it was organized and belonged to the meeting, where Rachel was a prominent minister for two almost two decades.
In South Carolina, a small but significant early Quaker presence at Charleston had yielded to a growing Quaker population in the Piedmont and backcountry, where Friends established a meeting in Kershaw District in the middle of the eighteenth century. This meeting, called Fredericksburg (and sometimes Wateree) Monthly Meeting—which members of the Wright family joined as early as 1762—lasted until 1782, but it too began to decline as Quakers from Virginia and North Carolina began organizing in the western portion of the colony during the 1760s. The Bush River Monthly Meeting in what became Newberry County was the first and largest of these meetings. Bush River was established in 1770 followed by Wrightsborough (in eastern Georgia) in 1773, Cane Creek in Union County in 1799, and Piney Grove in Marlborough County in 1802. These areas were the primary loci of Quaker activity in South Carolina and Georgia between 1750 and 1820.
Bush River grew out of a series of smaller informal meetings created as Quakers entered the area throughout the decade. As historian Stephen Weeks commented, the Bush River meeting became “the most important in South Carolina”, functioning as the center of Quaker activity throughout the region (Weeks 1896; Drake 1950). The meeting exercised a significant role in western South Carolina for the next five decades before it declined in the early nineteenth century.
The lure of North and South Carolina was complex, drawing migrants of all ages and backgrounds. Irish-born Morgan Bryan, for instance, cofounder of the Ross–Bryan settlement where Hopewell Meeting was located, left Virginia in 1748 when he was seventy-seven and led a group of families to the forks of the Yadkin River in what was then Anson County, North Carolina. Bryan died there in 1763 at the age of ninety-two. Kerns speculated that Bryan’s appeal for settlers drew many Frederick County residents into North Carolina in the late 1740s and 1750s, where they mixed with Quaker families coming directly from Pennsylvania (Kerns 1995). Squire Boone, originally from Devonshire in England, left Pennsylvania for North Carolina in 1750 with his wife Sarah. Their daughter Mary—sister of the famed hunter Daniel Boone—married Bryan’s son William before settling in Kentucky (Kerns 1995).
Land available on easy terms from the colonial governments drew less wealthy migrants from the Virginia and Pennsylvania backcountry, and the Great Philadelphia Wagon Road provided an easy conduit to the region through which migrants might travel easily and relatively safely. Families experiencing distress along the Virginia frontier at the outset of the French and Indian War often chose to relocate further south to less troubled areas. Moreover, the ability to practice their faith with less discrimination in newly settled communities was also important for some migrants. The Carolinas were more ethnically and religiously diverse than most of Virginia, and in neither colony was gentry dominance or the Anglican Church as secure as they were in Virginia. Ample, affordable lands; a more diverse population, both ethnically and economically; relative security; and greater possibilities for freedom of religious expression all likely contributed to the steady stream of migrants from western Virginia and Pennsylvania into the lower South between 1740 and 1775.
What is clear from the early Quaker minutes, however, is that migration from one meeting to another was not severing a link or closing a door but was instead creating a new network of continuing connections. The individual Quaker meetings were part of larger quarterly and yearly meetings, and the meetings retained correspondence with one another, creating a greater sense of cultural cohesiveness among the early Southern Quakers than did the circumstances among other migrants. Once meetings were established, the early members and those who subsequently joined obtained license to do so from the meetings to which they had earlier belonged. This not only included the physical transfer of membership but also included the transfer of family records—births, marriages, and deaths—from one meeting to another. Quaker marriage customs meant that marriages often took place between individuals belonging to two different meetings (individuals who were often already related by blood or marriage), further strengthening the network of connections. As Karen Guenther has observed, when “Quakers moved into the interior of the province, they consciously maintained familiar institutions to ease the process of adapting to new environs” (Guenther 2003).
Because these factors probably tended to create a strong, cohesive identity (in addition to theological matters that united them), early southern Friends frequently returned for short times or extended periods to the meetings of which they had earlier been members. Members of the family of John and Rachel Wright periodically traveled from Bush River in South Carolina to Cane Creek in North Carolina, and members of the Wright, Pugh, and McCool families in South Carolina also returned to Hopewell in Virginia—a distance of almost 400 miles (McCormick 1984; Hintz 1986; Johnson 1997). Thomas Pugh and his wife, Ann Wright McCool, had moved from Hopewell in Virginia to Bush River in South Carolina in about 1777. After twenty years and after rearing their families in South Carolina, Gabriel McCool and his elderly widowed mother Ann Wright Pugh obtained permission to travel from South Carolina to Virginia in 1798. Ann—also described as a minister in some records—eventually transferred her membership and remained in Virginia despite the presence of a large number of younger family members in South Carolina, while Gabriel returned south for a time (Kerns 1995; O’Dell 1995).
4. The Old Northwest: Ohio and Beyond
After 1800, however, Southern Quakers began organizing a much larger and more permanent exodus from Virginia and the Carolinas to meetings in Ohio and Indiana. The Society of Friends had opposed slavery since the seventeenth-century. Many southern Friends, however, had compromised on the matter, and more than a few—including Alexander Ross, founder of the Ross–Bryan settlement at Hopewell—owned slaves during the eighteenth-century (Hopewell Friends Committee 1936; Drake 1950). Beginning in the 1740s, John Woolman, a Quaker merchant from Pennsylvania, articulated a critique of the institution that appeared more fully in his later publications, Some Considerations on the Keeping of Negroes (1754) and Some Considerations on Keeping Negroes, Part Second (1762). Woolman traveled throughout the colonies voicing his opposition to slavery and eventually visited England, where he died in 1772, in an effort to recruit antislavery support (Plank 2012).
Most southern Quakers in the later eighteenth century opposed the institution but were still able to live peacefully along the Carolina frontier during the decades when it seemed that slavery might be in decline. The invention of the cotton gin in 1793, however, breathed new life into the institution, requiring greater compromises from Friends who were now surrounded by ever-increasing numbers of slaves and slaveholders. Ohio and Indiana, organized through the Northwest Ordinance of 1787, existed as territories where slavery’s expansion was legally blocked. Accordingly, the region became fertile territory for Friends wishing to leave the South and organize beyond the bounds of slavery (Weeks 1896; Drake 1950; Opper 1975).
Between 1802 and 1807, the Bush River Monthly Meeting in South Carolina—the region’s largest and most significant Quaker center—issued more than one hundred certificates of departure for Quaker families migrating to Ohio. This depleted the membership at Bush River so much so that the meeting was virtually abandoned in 1808 but not formally discontinued (“laid down”) until 1822 (Hinshaw 1936–1950). Gabriel McCool, who had escorted his elderly mother to Virginia in 1798, obtained permission in 1806 to move his family (including his wife and cousin, John and Rachel Wright’s daughter Elizabeth) to the Miami Monthly Meeting in Ohio. Azariah Pugh and his wife Sophia Wright—another of John and Rachel’s daughters—also transferred their membership from Bush River to Miami in 1804. Between 1803 and 1806, three other Pugh families left Bush River, two transferring to the Miami meeting and one settling across the Ohio River in southwestern Pennsylvania, and many of their Wright, Cook, Ballenger, Hollingsworth, and Pugh kin came soon afterwards. By 1820, at least twenty of the adult grandchildren of James and Mary Bowater Wright, their spouses, and families had settled in Ohio and Indiana (Hinshaw 1936–1950). (Not all of the Wrights left Bush River. In 1809, the few remaining members of the Bush River and Cane Creek Monthly Meetings were joined to New Garden Monthly Meeting by order of the New Garden Quarterly Meeting. William and Mary Wright and their children were still members of Bush River in 1808. William, Nathan, and John Mills Wright were still members when the meeting was laid down in 1822, as were Rachel and Sophia Wright. Abstracts from the Cane Creek MM, Guilford Co., NC (Hinshaw 1936–1950), document family relationships. John Wright, son of James and Mary, born 11-4-1716, Chester Co., PA; married Rachel Wells, daughter of Joseph and Margaret Wells, born 3-27-1720, Prince George’s Co., MD. Children born between 1738 and 1748 were born in Prince George’s County, MD, or Frederick Co., VA, and those born between 1749 and 1758 were born in Orange County. Children of John and Rachel were: William (1738-); Mary (1739-; m. Joel Brooks); Joseph (1740-); Margaret (1742-; m. John Hamner and then Joseph Hollingsworth); Charity (1745-; m. Isaac Cook); Rachel (1747-; m. John Coate); John (1748-); Sarah (1749-; m. James Brooks); Hannah (1751-; m. James Farmer); James (1753-); Susannah (1755-; m. Isaac Hollingsworth); Elizabeth (1756-; m. Gabriel McCool); Nathan (1758-). Rachel Wright, “a friend of the Ministry, wife of John, one of the first beginners of a meeting at Bush River,” died 12-23-1771, aged about 52 years. Note that dates are in the Quaker style, in which, until 1752, January was the eleventh month and December was the tenth month. January became the first month in 1752.)
Activity such as this represented some of the earliest Quaker migration into the Old Northwest. Writing of the Quaker settlement in Ohio, historian Harlow Lindley commented that “the membership of the Quakers in Ohio came very largely from Hopewell and Old South Monthly Meetings in Virginia; Cane Creek, New Garden … [and other] monthly meetings in [west central] North Carolina; and Bush River in South Carolina” (Lindley 1986). Immigrants coming directly from Hopewell tended to settle in the northeastern part of the state. Early migrants from Virginia and Pennsylvania first crossed the Appalachian Mountains, establishing two meetings in the southwestern corner of Pennsylvania that served as the “official base for the establishment of regular meetings in Ohio.” George Harlan became the first known Quaker migrant to the region, settling on the little Miami River in Warren County in 1796. There were two other families who joined him later in 1796, with a larger party following in 1797. A group of Hopewell Friends settled at High Bank, and a group of North Carolina Friends settled at Salt Creek, both in 1798. As late as 1800, these small bands represented the only Quaker presence in the Ohio territory, but the movement intensified following 1800, with additional settlements being established west of the Ohio River. Migrants from Bush River established a settlement near Waynesville in 1799 and were joined by a contingent (mostly comprising the Wrights and their kin) from Hopewell in Virginia and western North Carolina the following year, leading to the establishment of a volunteer meeting for worship—comprising twelve families—at Waynesville in 1801 (which was certified under the authority of the Westland Monthly Meeting in western Pennsylvania). The Quakers established Miami Monthly Meeting nearby in 1801, and from these origins grew the meetings of Ohio west of the Hocking River, including what later became the West Branch Quarterly Meeting further north in Ohio, the Whitewater Quarterly Meeting in eastern Indiana, and all of the later Friends meetings in Indiana and farther west (Lindley 1923, 1986).
Growth of the Miami Monthly Meeting—drawing heavily from Bush River in South Carolina, Cane Creek in North Carolina, and Hopewell in Virginia—was phenomenal. Between 1804 and 1807, the meeting received 367 removal certificates, which added 1697 people to its membership. Given the physical centrality of the meeting, its membership drew not just from the immediate locality (Warren County) but from the surrounding countryside, including the present-day Ohio counties of Clinton, Highland, Greene, Montgomery, Miami and Preble, and Wayne County, Indiana. It was from these beginnings that the significant Quaker presence in Ohio, Indiana, and the much of modern Midwest was born (Hinshaw 1936–1950). (The table shown as Table A1 below includes a partial listing of Wright–Bowater family members who were among the first generation of migrants to Ohio, Indiana, and Illinois.)
5. Conclusions
Between 1650 and 1820, four generations of the family of John Bowater and his daughter Mary Wright worked to spread of the Quaker faith from England into Maryland, Pennsylvania, the Carolinas, Ohio, and Indiana; Mary’s granddaughter Charity Cook would take the migration full circle, traveling twice from South Carolina to England and Ireland on missionary trips before permanently setting in Ohio in her old age. It is of no doubt the powerful religious message promoted by the Society of Friends sustained them all against the hardships they encountered—first, arrest and imprisonment in England; later, the rigors of frontier life, local prejudice; and finally, the cultural ethos of a region whose way of life clashed fundamentally with their religious beliefs, driving them beyond the Ohio River into the Old Northwest.
Beyond the sustaining message of their religious beliefs, two additional but related factors aided Mary Bowater Wright’s family in their activities along the southern frontier. The first was the egalitarian Quaker belief concerning gender which allowed women in the Wright family to work alongside their husbands, formally as ministers and missionaries or informally as helpmeets and partners, in their migrations and activities during this period. Mary Bowater Wright labored alongside her husband, probably serving as conduit linking the teachings of her minister father and brother with the next two generations of her family while also creating a nurturing space for younger family members to discern their spiritual callings. Her daughter Martha Wright Mendenhall, daughter-in-law Rachel Wells Wright, and granddaughters Charity Wright Cook and Susannah Wright Hollingsworth followed in the same tradition.
Charity Wright Cook (1745–1822) traveled through Pennsylvania, New Jersey, Virginia, and Ohio and visited England and Ireland during the course of a long ministry. John Belton O’Neall (1793–1863), an eminent South Carolina jurist who was reared a Quaker, described Charity and her sister Susannah: “In the women’s meeting, on the preacher’s bench, under their immense white beavers, I recall the full round faces and forms of the sisters, Charity Cook and Susannah Hollingsworth. Both wives, both mothers of large families, still felt it was their duty to preach ‘Jesus and him crucified’”. O’Neal described Cook as “a gifted woman. She travelled the States extensively, and twice visited England and Ireland” (O’Neall 1892), where she traveled in 1797 and 1799 (Routh 1822). Charity Cook and her family moved from Bush River to the Miami Monthly Meeting in Ohio and finally, near the end of her life, was a member of the Caesar’s Creek Monthly Meeting when she died in 1822. In 1809, Quaker John Simpson described her as being in “a pretty good state of health for a woman of her years,” commenting that she had “been enabled to travel through this cold winter season, which I have thought might be an encouraging example to others to press forward in their religious duty.” Charity Cook’s travels rivaled those of her great-grandfather John Bowater more than a century earlier and followed in the tradition of her grandmother Mary Bowater Wright and her daughters. (Carole Troxler discussed a controversy that arose early in Charity’s life at the Cane Creek Monthly Meeting. The event divided the Cane Creek Monthly Meeting and the local community, feeding into the divisions that accelerated the Regulator Movement in North Carolina. Charity’s mother, the Quaker minister Rachel Wright, defended her daughter and likewise accused Jehu Stuart of raping her (Troxler 2011).)
The second critical factor that aided Mary Bowater Wright’s family in their activities along the southern frontier was the overlapping importance of family and denominational structure within the Quaker belief system. Monthly and quarterly meetings existed under the authority of regional yearly meetings; as migrants carried the faith into new areas, they retained a formal institutional connection with parent meetings until the newer meetings matured and acquired independent recognition, and, even then, they retained a sibling-like connection with older meetings, linked together by a common relationship with quarterly or yearly meetings. This meant that throughout the southern backcountry—an area with a mix of migrants from different regions, ethnicities, and religions—early Quakers possessed an institutional structure that operated as a safety-valve, protecting them against the worst potential ramifications of frontier isolation.
Operating in conjunction with this institutional structure, the importance of kinship and family ties within Quaker communities similarly functioned to reinforce a sense of solidarity, purpose, cohesion, and safety among Quaker migrants. In other circumstances, immigrants heading south and west often lost touch with friends and relations in parent communities; in addition to the family bond, Friends retained formal institutional connections with the relatives that they had left behind, and the theological beliefs of Quakers and the institutional structure of the monthly, quarterly, and yearly meetings (in addition to ministers meetings, meetings for sufferings, and other business meetings) connected them across time and distance. Institutional structure and theology worked to reinforce the natural family bond, creating a tight sense of community, cohesiveness, and purpose. Historians who criticize Quaker “tribalism” comment negatively on this aspect of Quaker culture for shutting out outsiders and for isolating Friends from other ethnic and social groups who did not join their fellowship (Middleton 2007), but I would suggest that this aspect of Quaker belief created a close bond that united southern Quakers far more than the loose Anglican structure of other regions (other than perhaps in the heart of the Tidewater region surrounding Williamsburg) or the independent congregational structure of many other dissenting sects along the frontier did.
This aspect of Quaker belief and culture meant that the peaceful Friends who left Virginia and who settled in the Carolinas or later in Ohio and Indiana remained in almost constant contact with friends, neighbors, and family in the parent meetings of Virginia, particularly in the hugely important pioneer congregation at Hopewell. In terms of Virginia historiography in particular, this community of overlapping relationships and religious bonds, inter-colonial and even transatlantic by its very nature, challenges us also to comprehend this Virginia, which is different from the hierarchical world of the Tidewater or other more vocal evangelicals like the Baptists and Presbyterians, and yet is also essential to understanding the backcountry and the southern frontier during the late colonial and early national periods. Women like Mary Bowater Wright, her daughter Martha Wright Mendenhall, and her granddaughter Charity Wright Cook played a critical role in creating and sustaining this culture (Billings et al. 1986; Heinemann et al. 2007; Isaac 1982; Beeman 1985).
Funding
This research received no external funding.
Institutional Review Board Statement
Not applicable.
Informed Consent Statement
Not applicable.
Conflicts of Interest
The author declares no conflict of interest.
Appendix A
Historical Accounts of John Bowater (Digital images of these works are available at Eighteenth Century Collections On-Line)
John Whiting’s A catalogue of Friends books; written by many of the people, called Quakers, from the beginning or first appearance of the said people (London: J. Sowle, 1708) showed that John Boweter (of Bromsgrove in Worcestershire) after of London authored three tracts. It also noted that he “died in London, the 16th of the 11th Mo. 1704” (Whiting 1708). Whiting listed Boweter’s works as follows:
- A Salutation of Love from a Prisoner for the Testimony of Jesus Christ (1679);
- Something concerning the proceedings of Tho. Wilmate, Vicar of Bromsgrove, against him—with Salutation, &. c. (1681);
- Christian Epistles, Travels, and Sufferings of that antient Servant of Christ John Boweter (1705).
John Bowater’s Christian Epistles Travels and Sufferings of that Ancient Servant of Christ, John Boweter; Who departed this Life, the 16th of the 11th Month, 1704, Aged about 75 years was posthumously published at London and “Printed and Sold, by T. Sowle, in Whitehart-Court in Gracious-Street, 1705.” Its preface, dated 21st day, 3rd month, 1705, at London, provided a brief narrative of John Bowater’s life that provides many details of his life and activities:
‘And this our Ancient and Faithful Brother, John Bowater, after he was concerned in a Publick Testimony in the Gospel-Ministry; he was called to Travel beyond the Seas, into America, and several Parts thereof, in the year 1677, and 1678, as New-York, Long-Island, Road-Island, New-England, New-Jersey, Maryland, Dellaware, Virginia, &c., visiting many Places and Meetings, which he had in those Remote Parts, for the spreading the Blessed Truth and Gospel of the Grace of God, and of our Lord Jesus Christ; and the opening Peoples Eyes and Understandings, and so turning them from Darkness unto the true Light; and from the Power of Satan, unto God; and for strengthening Friends in the Truth and Faith in Christ Jesus his Light and Power; and God was pleased eminently to Preserve him in his Travels, by Sea and by Land, through divers Hardships and Jeopardies, unto his safe return for England, his Native Countrey.
After which, he underwent Imprisonment in the County Goal at Worcester, and removed to the Fleet-Prison, at London, for his faithful Christian Testimony, and tender Conscience towards our Blessed Lord Jesus Christ, for non Payment of Tythes; as being perswaded the same not Payable, in this Gospel-Day, by Divine Law, but abrogated by Christ Jesus.
It appeared by the said John Bowater’s own brief Relation, that he was more kindly used by the Poor Indians in America, than by some pretended Christians here in England, after his return.
The Indians entertained him in their Wigwams (the best of their Habitations or Lodgings) but these Christians in their Cold Goals, under confinement, as they did many other of his Brethren and Friends in those times.
After his great Travels, Hardships, and Jeopardies for the Gospel’s sake, and Love to poor Souls in the American Parts of the World, in the said Years, 1677 and 1678, to be Entertained with Prisons and Confinement in England, from the year 1679, and continuing a Prisoner for Several years after, in Worcester County Goal, and to the Fleet-Prison in London, at the same Suit (as appears by his Account, and the Dates of some of his Epistles, Writ in Prison) which was but Hard Treatment, and no Christian Entertainment, by his Persecuting pretended Christians: Yet the Lord sustained him, and carried him through all his Sufferings, and much good Service, for above Twenty Years after: And when his Testimony was finished, the Lord brought him to his Peaceable and Joyful End.
God, who is no Respecter of Persons, hath been, and is pleased to make use of Poor, Low, and Mean Instruments in his Work and Service in the Gospel of his dear Son, Jesus Christ; that his Glorious Power might be manifest, and Strength made perfect in Weakness; and that out of the Mouth of Babes, he might ordain Strength, and confound the Wisdom of the World, and of all Flesh, and that no Flesh may Glory in his Prescence.
And tho’ this our Deceased Brother, was but low and poor in this World, as to external Enjoyments; yet he was rich in Faith, and in true Love: he was of an unblameable Innocent Life and Conversation; he preached well, both in Doctrine and Practice: He was found in Faith, in Charity, and Patience; and his Love sincere and constant to his Brethren, with whom he continued in true Union and sweet Communion to the End. He was a Man of Truth and Peace, and followed those things which made for Peace.
He was sound in Judgment, and in his Ministry; and sincerely preached Jesus Christ, in the simplicity of the Gospel, according to his Gift and Ability received of Christ; not in Affectation, or Emulation, or for Popularity, to gain Applause, or the Affections of the People to himself; but to the manifest in their Consciences, in the sight of God and his holy Truth, for their Conversion to the same. He did not make Merchandize of the Word of God, or his Ministry; but being low in the World, he laboured with his hands for an honest (though mean) Livelihood. He often, in tender Love and Compassion visited the Sick, with fervent Prayer and Supplication for them; being truly endued with the Spirit and Gift of Prayer, and considering his real and good Service to Truth and Friends; his being taken away, is our Loss, tho’ it his Gain.
The simplicity and plainness of his Ministry and following Epistles, do not be[--]k School-Education, but great Sincerety, Faith, Resolution, Constancy, and the Love in our Lord Jesus Christ; and not being furnished with Humane Learning, did not hinder him for being with Jesus; And therefore the following Epistles are worthy of the Serious Reading and Notice of all Friends Professing the Light, the Truth, and Faith of Christ Jesus; to whom be Glory and Dominion, for Ever and Ever.
The Epistles include several different letters written by John Bowater that altogether comprise fifty-four pages, among them copies of the above works from 1679 and 1681 (the latter written while Bowater was “a Prisoner at the Fleet-Prison, and … one that loves the good of Sion, and desireth the Prosperity of Israel, and prayeth, that Truth and Righteousness may be set up in the Earth”) (Bowater 1705).
Added to Bowater’s epistles was a list of “Names of Places and Friends in America, where John Boweter was (for the most part) Received, and had Meetings and Service for the Lord, in the Gospel of Peace.” These included (Bowater 1705):
- New York (Long Island, Gravesand, Flushing, Oyster-Bay);
- Rhode-Island;
- New-England (Sandwich, Sittuate, Boston, Salem, Duxbery, Mountinicock, Westchester upon the Main);
- New-Jersey (Shrewsberry, Burlington, Upland, Marylandside, Salem in Jarsey);
- Maryland (Delaware Town, Choptanck, Tuckahow, Kent-Island, West-Shore, Rode River, West-River, Herring-Creek, East-Shore, Kent-Island, Tuckahoe, Little Choptank, Miles River, West-River and Rudge, South-River, Herring-Creek);
- Virginia (The Clifts, Pauxon, King’s Creek, James-River in Virginia, James River, Chuckatuck, Pagan-Creek, Southward, Nansemum, Accamack, Pongaleg, by Accamack Shore, Pocamock Bay, Annamesia, Mody-Creek in Accamack, Savidge-Neck, Nesswatakes, Ocahanack, Mody-Creek, Annamessiah) (There was no clear separation between Virginia and Maryland in the narrative. Herring-Creek is in Maryland. The Clifts may refer to the land on which Clifts Plantation that was later located in Westmoreland County, and “Pauxon” may refer to Poquoson in York County. King’s Creek is also in York County. It is possible, however, that The Clifts, Pauxon, and King’s Creek refer to locations in Maryland. From “James River in Virginia”, all locations appear to have been in Virginia, with the possible exception of “Annamessiah,” which may refer to Annamessex on Maryland’s lower Eastern Shore).
Other than “James-River in Virginia,” Virginia was not mentioned by name, but the locations after Herring-Creek all seem to have been Virginia placenames. A list of individuals and Meetings who received Bowater during his travels to these locations was attached. Ranging from northern Massachusetts to southern Virginia, Bowater traversed more than six hundred miles of North America, which included the majority of British settlements.
Figure A1.
This genealogical chart shows the family connections among four generations of Quaker ministers in the Bowater and Wright families. John Bowater visited America as a Quaker minister in the 1670s. His son John Bowater, Jr., became a minister in Pennsylvania. James Wright was an Elder of the Hopewell Monthly Meeting in Frederick County, Virginia, and he and his wife Mary traveled extensively on Quaker business in the Virginia backcountry. Martha Wright Mendenhall was a minister for sixty-two years; her sister-in-law, Rachel Wells Wright, was a minister for a quarter of a century prior to her death in South Carolina in 1771. Charity Wright Cook and Susannah Wright Hollingsworth traveled throughout South Carolina, North Carolina, Virginia, Pennsylvania, Ohio, and Indiana, and Cook made two voyages to England and Ireland as well. Jonathan Wright remained in Frederick County, Virginia, serving as a minister at the Hopewell Monthly Meeting.
Figure A1.
This genealogical chart shows the family connections among four generations of Quaker ministers in the Bowater and Wright families. John Bowater visited America as a Quaker minister in the 1670s. His son John Bowater, Jr., became a minister in Pennsylvania. James Wright was an Elder of the Hopewell Monthly Meeting in Frederick County, Virginia, and he and his wife Mary traveled extensively on Quaker business in the Virginia backcountry. Martha Wright Mendenhall was a minister for sixty-two years; her sister-in-law, Rachel Wells Wright, was a minister for a quarter of a century prior to her death in South Carolina in 1771. Charity Wright Cook and Susannah Wright Hollingsworth traveled throughout South Carolina, North Carolina, Virginia, Pennsylvania, Ohio, and Indiana, and Cook made two voyages to England and Ireland as well. Jonathan Wright remained in Frederick County, Virginia, serving as a minister at the Hopewell Monthly Meeting.

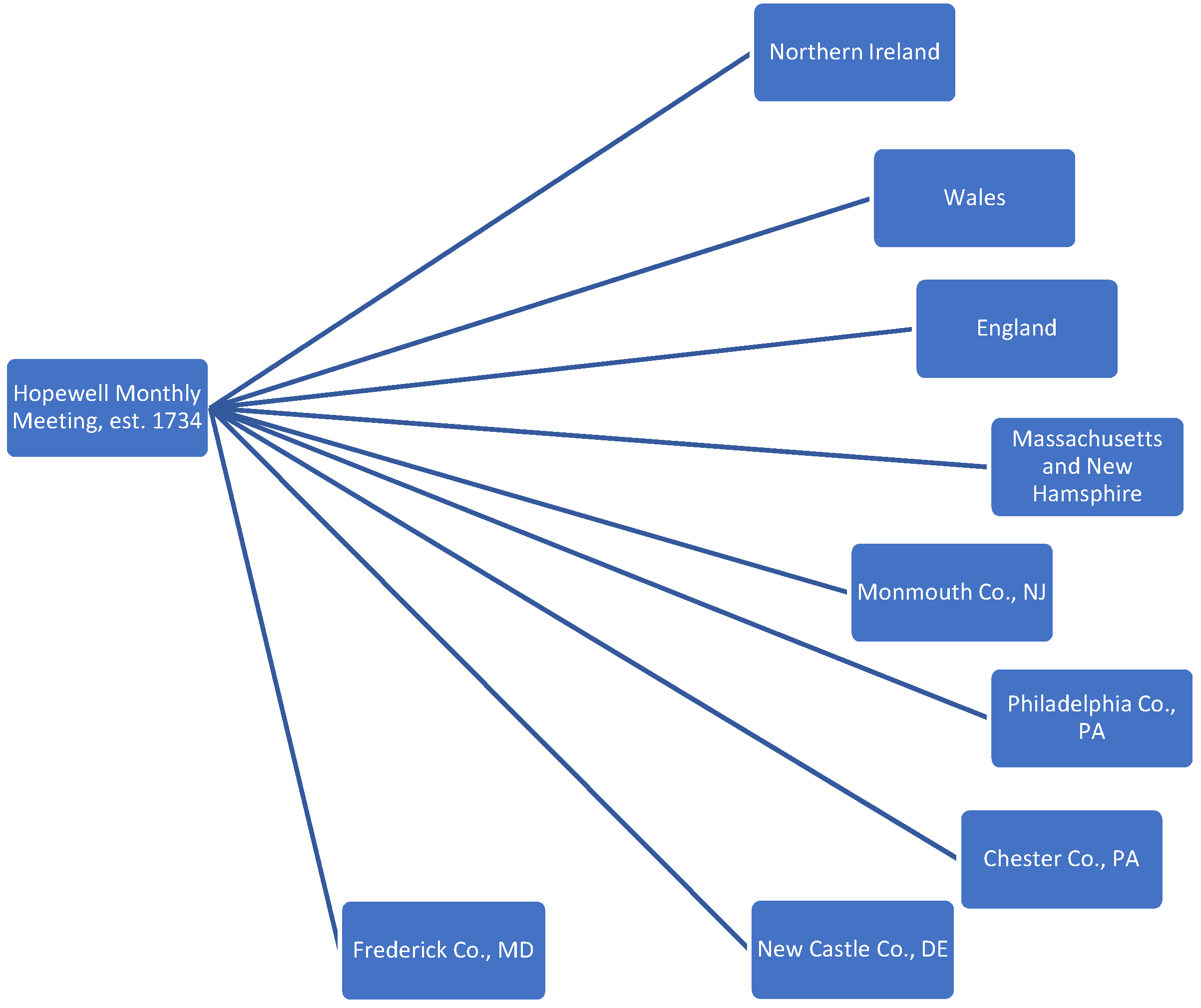
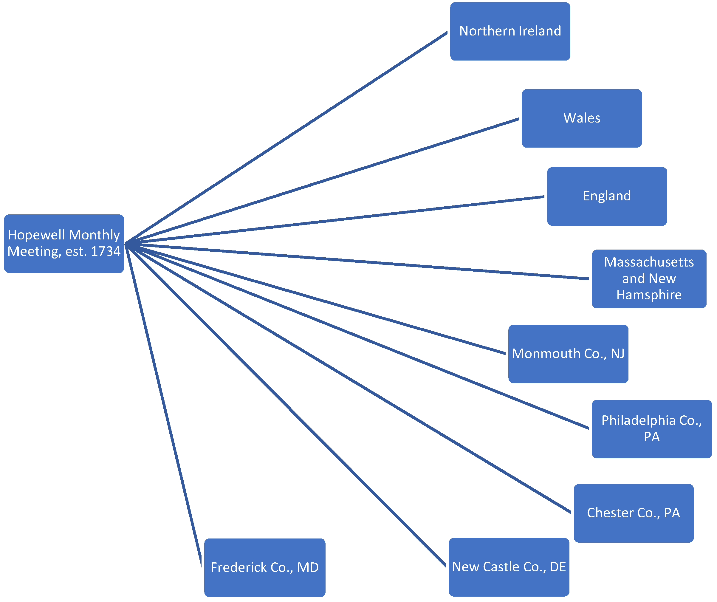
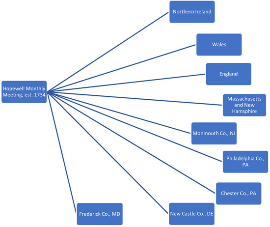
Figure A2.
Origins of Principal Members of Hopewell Monthly Meeting, c. 1734–c. 1770.
Figure A2.
Origins of Principal Members of Hopewell Monthly Meeting, c. 1734–c. 1770.

Figure A3.
Migration destinations of the members of Hopewell Monthly Meeting, c. 1734–c. 1830.
Figure A3.
Migration destinations of the members of Hopewell Monthly Meeting, c. 1734–c. 1830.

Figure A4.
This map shows Wright family residences and migrations between about 1700 and about 1820.
Figure A4.
This map shows Wright family residences and migrations between about 1700 and about 1820.

Table A1.
The table presents a partial listing of Wright-Bowater family members who were among the first generation of migrants to Ohio, Indiana, and Illinois.
Table A1.
The table presents a partial listing of Wright-Bowater family members who were among the first generation of migrants to Ohio, Indiana, and Illinois.
| Name | Dates | Place of Death |
|---|---|---|
| Jemima Haworth Wright | 1746–1828 | Highland Co., OH |
| Jacob Pickering | 1746–1832 | Harrison Co., OH |
| Gabriel McCool | 1751–c. 1825 | Miami Co., OH |
| Mary Wright Tatcher | 1752–1836 | Highland Co., OH |
| Josiah Rogers | 1752–Aft. 1807 | Belmont Co., OH |
| James Wright | 1753–1812 | Clinton Co., OH |
| Alice Pugh | 1754–1821 | Warren Co., OH |
| Charity Wright Cook | 1755–1822 | Clinton Co., OH |
| Susannah Wright Hollingsworth | 1755–1830 | West Milton, OH |
| Sarah Haworth Wright | 1756–1831 | Clinton Co., OH |
| Elizabeth Wright McCool | 1756–c. 1825 | Miami Co., OH |
| Elizabeth Pugh Jay | 1755–1821 | Miami Co., OH |
| Thomas Wright, Jr. | 1756–1818 | Clinton Co., OH |
| Nathan Wright | 1756–Aft. 1800 | Clinton Co., OH |
| Edward Wright | 1757–1801 | Ross Co., OH |
| Ann Pugh Dillon | 1764–1842 | Tazewell Co., IL |
| Isaac Wright | 1764–1844 | Howard Co., IN |
| Rachel Pugh Jenkins | 1770–c. 1806 | Belmont Co., OH |
| Lydia Rogers Bevan | 1773–1865 | Clinton Co., OH |
References
- Allen, Richard C., and Rosemary Moore. 2018. The Quakers, 1656–1723: The Evolution of an Alternative Community. State College: Penn State Press. [Google Scholar]
- Baldwin, Stewart. 1997. Quaker Marriage Certificates: Using Witness Lists in Genealogical Research. The American Genealogist 72: 225–43. [Google Scholar]
- Baldwin, Stewart. 2000. John and Thomas Bowater and their sister Mary (Bowater) Wright: Early Quaker Immigrants to Pennsylvania. The American Genealogist 75: 40–46, 117–23. [Google Scholar]
- . Barbour, Hugh, and Jerry W. Frost. 1988. The Quakers. New York: Greenwood Press. [Google Scholar]
- Beeman, Richard R. 1985. The Evolution of the Southern Backcountry A Case Study of Lunenburg County, Virginia, 1746–1832. Philadelphia: University of Pennsylvania Press. [Google Scholar]
- Besse, Joseph. 1753. A Collection of the Sufferings of the People Called Quakers for the Testimony of a Good Conscience from the Time of Their Being First Distinguished by That Name in the Year 1650 to the Time of the Act Commonly Called the Act of Toleration Granted to Protestant Dissenters in the First Year of the Reign of King William the Third and Queen Mary in the Year 1689. London: Luke Hinde. [Google Scholar]
- Billings, Warren M., John E. Selby, and Thad W. Tate. 1986. Colonial Virginia: A History. A History of the American Colonies. Millwood: KTO Press. [Google Scholar]
- Bowater, John. 1705. Christian Epistles Travels and Sufferings of That Ancient Servant of Christ, John Boweter; Who Departed this Life, the 16th of the 11th Month, 1704, Aged about 75 Years. London: T. Sowle. [Google Scholar]
- Daniels, C. Wess, Robynne Rogers Healey, and Jon R. Kershner. 2018. Quaker Studies: An Overview: The Current State of the Field. Leiden: Brill. [Google Scholar]
- Dowless, Donald Vernon. 1989. The Quakers of North Carolina, 1672–1789. Ph.D. dissertation, Baylor University, Waco, TX, USA. [Google Scholar]
- Drake, Thomas E. 1950. Quakers and Slavery in America. New Haven: Yale University Press. [Google Scholar]
- Dunn, Mary Maples. 1978. Saints and Sisters: Congregational and Quaker Women in the Early Colonial Period. American Quarterly 30: 582–601. [Google Scholar] [CrossRef]
- Dunn, Mary Maples. 1989. Latest Light on Women of Light. In Witness for Change: Quaker Women over Three Centuries. Edited by Elisabeth Potts Brown and Susan Mosher Stuard. New Brunswick: Rutgers University Press. [Google Scholar]
- Frantz, John B. 2001. The Religious Development of the Early German Settlers in ‘Greater Pennsylvania’: The Shenandoah Valley of Virginia. Pennsylvania History 68: 66–100. [Google Scholar]
- Futhey, J. Smith, and Gilbert Cope. 1881. The History of Chester County. Philadelphia: L. H. Everts. [Google Scholar]
- Glaisyer, Natasha. 2004. Networking: Trade and Exchange in the Eighteenth Century British Empire. The Historical Journal 47: 451–46. [Google Scholar] [CrossRef]
- Godbeer, Richard. 1992. The Devil’s Dominion: Magic and Witchcraft in Early New England. New York and Cambridge: Cambridge University Press. [Google Scholar]
- Gragg, Larry Dale. 1980. Migration in Early America: The Virginia Quaker Experience. Ann Arbor: UMI Research Press. [Google Scholar]
- Greaves, Richard L. 2001. ’Sober and Useful Inhabitants’? Changing Conceptions of the Quakers in Early Modern Britain. Albion: A Quarterly Journal Concerned with British Studies 33: 24–50. [Google Scholar]
- Guenther, Karen. 2003. ’A Restless Desire’: Geographic Mobility and Members of the Exeter Monthly Meeting, Berks County, PA, 1710–1789. Pennsylvania History 70: 331–60. [Google Scholar]
- Gwyn, Douglas. 1995. The Covenant Crucified: Quakers and the Rise of Capitalism. Wallingford: Pendle Hill Publications. [Google Scholar]
- Heacock, Roger Lee. 1950. The Ancestors of Charles Clement Heacock: 1851–1914. Baldwin Park: Bulletin. [Google Scholar]
- Healey, Robynne Rogers. 2018. Diversity and Complexity in Quaker History. In Quaker Studies: An Overview: The Current State of the Field. Edited by C. Wess Daniels, Robynne Rogers Healey and Jon R. Kershner. Boston and Leiden: Brill. [Google Scholar]
- Heinemann, Ronald L., John G. Kolp, Anthony S. Parent Jr., and William G. Shade. 2007. Old Dominion, New Commonwealth: A History of Virginia, 1607–2007. Charlottesville: University of Virginia. [Google Scholar]
- Heyrman, Christine Heyrman. 1984. Specters of Subversion, Societies of Friends: Dissent and the Devil in Colonial Essex County, Massachusetts. In Saints and Revolutionaries: Essays on Early American History. Edited by David D. Hall, John M. Murrin and Thad W. Tate. New York: Norton. [Google Scholar]
- Hinshaw, W. W. 1936–1950. Encyclopedia of American Quaker Genealogy. Ann Arbor: Edwards Brothers, 6 vols.
- Hintz, Alex M. 1986. The Wrightsborough Quaker Town and Township in Georgia. In Quaker Records in Georgia: Wrightsborough, 1772–1793, Friendsborough, 1776–1777. Edited by R. S. Davis Jr. Roswell: W. H. Wolfe, pp. 10–14. [Google Scholar]
- Hofstra, Warren R. 2006. The planting of New Virginia: Settlement and landscape in the Shenandoah Valley. Baltimore: Johns Hopkins University Press. [Google Scholar]
- Hofstra, Warren, and Robert D. Mitchell. 1993. Town and Country in Backcountry Virginia: Winchester and the Shenandoah Valley, 1730–1800. Journal of Southern History 59: 619–46. [Google Scholar] [CrossRef]
- Hopewell Friends Committee. 1936. Hopewell Friends history, 1734–1934. Strasburg: Shenandoah Pub. House. [Google Scholar]
- Ingle, H. Larry. 1992. George Fox, Millenarian. Albion: A Quarterly Journal Concerned with British Studies 24: 261–78. [Google Scholar] [CrossRef]
- Ingle, H. Larry. 1994. First among Friends: George Fox and the Creation of Quakerism. New York: Oxford University Press. [Google Scholar]
- Isaac, Rhys. 1982. The Transformation of Virginia: Community, Religion, and Authority, 1740–1790. Chapel Hill: Published for the Institute of Early American History and Culture, Williamsburg: University of North Carolina Press. [Google Scholar]
- Johnson, George Lloyd, Jr. 1997. The Frontier in South Carolina: South Carolina Backcountry, 1736–1800. Westport: Greenwood Press. [Google Scholar]
- Jones, Rufus. 1923. The Quakers in the American Colonies. London: MacMillan. [Google Scholar]
- Kerns, Wilmer L. 1995. Frederick County, Virginia: Settlement and Some First Families of Back Creek Valley, 1730–1830. Baltimore: Gateway Press. [Google Scholar]
- Kinney, Byron W. 1997. John Bowater, Early Quaker Minister. The Bromsgrove Rousler 12: 18–26. [Google Scholar]
- Klein, Lawrence E. 1997. Sociability, Solitude, and Enthusiasm. Huntington Library Quarterly 60: 153–77. [Google Scholar] [CrossRef]
- Kunze, Bonnelyn Young. 1994. Margaret Fell and the Rise of Quakerism. London: Palgrave Macmillan UK. [Google Scholar]
- Kunze, Bonnelyn Young. 1995. First Among Friends. The American Historical Review 100: 897–98. [Google Scholar] [CrossRef]
- Larson, Rebecca. 1999. Daughters of Light: Quaker Women Preaching and Prophesying in the Colonies and Abroad, 1700–1775. New York: Alfred A. Knopf. [Google Scholar]
- Lindley, Harlow. 1923. A Century of the Indiana Yearly Meeting. Bulletin of Friends Historical Society of Philadelphia 12: 3–22. [Google Scholar]
- Lindley, Harlow. 1986. The Quaker Settlement of Ohio. In Ohio Source Records. Baltimore: Genealogical Publishing Company, pp. 6–10. [Google Scholar]
- Lloyd, Arnold. 1950. Quaker Social History, 1669–1738, etc. [With Plates.]. London: Longman, Green, & Co. [Google Scholar]
- Mack, Phyllis. 1993. Visionary Women: Ecstatic Prophecy in Seventeenth-Century England. Berkeley: University of California Press. [Google Scholar]
- Mack, Phyllis. 2005. Religion, Feminism, and the Problem of Agency: Reflections on Eighteenth Century Quakerism. In Women, Gender, and the Enlightenment. Edited by Sarah Knott and Barbara Taylor. London: Palgrave Macmillan, pp. 434–60. [Google Scholar]
- McCormick, JoAnne. 1984. The Quakers of Colonial South Carolina, 1670–1807. Ph.D. dissertation, University of South Carolina, Columbia, SC, USA. [Google Scholar]
- Middleton, Richard. 2007. Colonial America: A History, 1565–1776. Malden: Blackwell. [Google Scholar]
- Mitchell, Robert D. 1977. Commercialism and Frontier: Perspectives on the Early Shenandoah Valley. Charlottesville: University Press of Virginia. [Google Scholar]
- O’Dell, Cecil. 1995. Pioneers of Old Frederick Co., VA. Marceline: Walsworth Publishing Company. [Google Scholar]
- O’Neall, John Belton. 1892. The annals of Newberry: In 2 Parts. Newberry: Aull and Houseal. [Google Scholar]
- Opper, Peter Kent. 1975. North Carolina Quakers: Reluctant Slaveholders. The North Carolina Historical Review 52: 37–58. [Google Scholar]
- Pestana, Carla Gardina. 1991. Quakers and Baptists in Colonial Massachusetts. Cambridge: Cambridge University Press. [Google Scholar]
- Pestana, Carla Gardina. 1993. The Quaker Executions as Myth and History. Journal of American History 80: 441–69. [Google Scholar] [CrossRef]
- Plank, Geoffrey. 2012. John Woolman’s Path to the Peaceable Kingdom: A Quaker in the British Empire. Philadelphia: University of Pennsylvania Press. [Google Scholar]
- Risjord, Norman. 2001. Representative Americans: The Colonists, 2nd ed. Lanham: Rowman and Littlefield, Publishers. [Google Scholar]
- Ross, Isabel. 1949. Margaret Fell, Mother of Quakerism. London: Longmans, Green. [Google Scholar]
- Routh, Martha. 1822. Memoir of the Life, Travels, and Religious Experience of Martha Routh, Written by Herself, or Compiled from Her Own Narrative. York: Alexander. [Google Scholar]
- Rutman, Darrett, and Anita H. Rutman. 1984. A Place in Time: Middlesex Co., VA, 1650–1750. New York: Norton. [Google Scholar]
- Smith, George. 1862. History of Delaware County, Pennsylvania. Philadelphia: H. B. Ashmead. [Google Scholar]
- Sugrue, Thomas J. 1992. The Peopling and Depeopling of Early Pennsylvania: Indians and Colonists, 1680–1720. The Pennsylvania Magazine of History and Biography 116: 3–31. [Google Scholar]
- The Friend. 1859. Biographical Sketches of Ministers and Elders and other concerned members of the yearly meeting of Philadelphia. The Friend 9: 413. [Google Scholar]
- Tolles, Frederick B. 1948. Meeting House and Counting House: The Quaker Merchants of Colonial Philadelphia, 1682–1763. Chapel Hill: University of North Carolina Press. [Google Scholar]
- Tolles, Frederick B. 1953. Quaker History Enters Its Fourth Century. William and Mary Quarterly 3rd Series 10: 247–53. [Google Scholar] [CrossRef]
- Tracey, Grace L., and John P. Dern. 1987. Pioneers of Old Monocacy: The Early Settlement of Frederick Co., MD, 1721–1743. Baltimore: Genealogical Publishing Company. [Google Scholar]
- Troxler, Carole Watterson. 2011. Farming Dissenters: The Regulator Movement in Piedmont North Carolina; Raleigh: Office of Archives and History, North Carolina Department of Cultural Resources.
- Weeks, Stephen B. 1896. Southern Quakers and Slavery: A Study in Institutional History. Baltimore: Johns Hopkins Press. [Google Scholar]
- Wells, Robert V. 1972. Quaker Marriage Patterns in Colonial Perspective. William and Mary Quarterly 3rd Series 29: 415–42. [Google Scholar] [CrossRef]
- Whiting, John. 1708. A Catalogue of Friends Books; Written by Many of the People, Called Quakers, from the Beginning or First Appearance of the Said People. London: J. Sowle. [Google Scholar]
- Wulf, Karin. 2000. Not All Wives: Women of Colonial Philadelphia. Ithaca: Cornell University Press. [Google Scholar]
Publisher’s Note: MDPI stays neutral with regard to jurisdictional claims in published maps and institutional affiliations. |
© 2021 by the author. Licensee MDPI, Basel, Switzerland. This article is an open access article distributed under the terms and conditions of the Creative Commons Attribution (CC BY) license (https://creativecommons.org/licenses/by/4.0/).