Why Do Workers Take Safety Risks?—A Conceptual Model for the Motivation Underpinning Perverse Agency
Abstract
1. Introduction
2. Background Literature
2.1. Occupational Health and Safety in Manufacturing Industry Work
2.2. Motivation
2.3. Mental Health and Motivation
2.4. Causes of Voluntary Exposure to Risk
2.5. Contemporary Issues in Occupational Health and Safety (OHS) Research
3. Methods
3.1. Purpose
3.2. Methodology
4. Results: Risk, Agency, and Safety & Health (RASH) Model
4.1. Overview Model
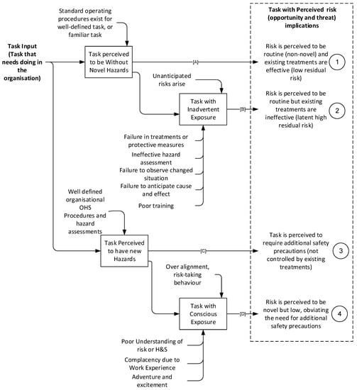
4.2. Process 1: Worker Evaluates Risky Task
4.2.1. A: Low Task Novelty—Low Residual Risk
4.2.2. B: Low Task Novelty—High Residual Risk
4.2.3. C: High Task Novelty—High Residual Risk
4.2.4. D: High Task Novelty-Low Residual Risk
4.3. Process 2: Motivation Arises towards the Task
4.4. Intrinsic Motivation
4.4.1. A: Personality
4.4.2. B: Personal Worldview
4.4.3. C: Self-Efficacy
4.4.4. D: Dark Triad
4.4.5. E: Ethical Considerations
4.5. Extrinsic Motivation
4.5.1. A: Organisational Reward and Incentives
4.5.2. B: Worker Evaluates Personal Benefit to Achieving the Objectives
4.5.3. C: Development of Workplace Culture and Group Mentality
4.5.4. D: Worker Determines What the Organisation Expects to Be Done
4.5.5. E: Alignment Decisions
4.6. Process 3: Workers Determine Approach
4.6.1. Personal Judgement
4.6.2. Resource Determination
4.7. Process 4: Perverse Agency
Perverse agency is application of poor judgement whereby the protagonist persists (by showing decisiveness, action, and commitment) with an unwise course of action and willing assumption (personal acceptance) of risk that others would consider unreasonable, to achieve what they feel is a good objective.
4.8. Process 5: Worker Executes the Task
4.9. Process 6: OHS Outcome
5. Discussion
5.1. Summary
5.2. Original Contributions
5.3. Implications for Practitioners
5.4. Limitations of the Work
5.5. Implications for Further Research
6. Conclusions
Author Contributions
Conflicts of Interest
References
- Rigas, F.; Konstandinidou, M.; Centola, P.; Reggio, G.T. Safety analysis and risk assessment in a new pesticide production line. J. Loss Prev. Process Ind. 2003, 16, 103–109. [Google Scholar] [CrossRef]
- Siu, N. Risk assessment for dynamic systems: An overview. Reliab. Eng. Syst. Saf. 1994, 43, 43–73. [Google Scholar] [CrossRef]
- Tugnoli, A.; Khan, F.; Amyotte, P.; Cozzani, V. Safety assessment in plant layout design using indexing approach: Implementing inherent safety perspective: Part 1—Guideword applicability and method description. J. Hazard. Mater. 2008, 160, 100–109. [Google Scholar] [CrossRef] [PubMed]
- Chander, H.; Garner, J.; Wade, C.; Knight, A. Postural control in workplace safety: Role of occupational footwear and workload. Safety 2017, 3, 18. [Google Scholar] [CrossRef]
- Heydaryan, S.; Suaza Bedolla, J.; Belingardi, G. Safety design and development of a human-robot collaboration assembly process in the automotive industry. Appl. Sci. 2018, 8, 344. [Google Scholar] [CrossRef]
- Roussel, S.; King, N.J. Safety Management System-Workplace Activities at Toyota Motor Manufacturing, TEXAS, Inc. In Proceedings of the ASME 2012 International Mechanical Engineering Congress and Exposition (IMECE), Houston, TX, USA, 9–15 November 2012; American Society of Mechanical Engineers: Houston, TX, USA, 2012; pp. 467–473. [Google Scholar]
- Lind, S.; Nenonen, S.; Kivisto-Rahnasto, J. Safety risk assessment in industrial maintenance. J. Qual. Maint. Eng. 2008, 14, 205–217. [Google Scholar] [CrossRef]
- Kaassis, B.; Badri, A. Development of a preliminary model for evaluating occupational health and safety risk management maturity in small and medium-sized enterprises. Safety 2018, 4, 5. [Google Scholar] [CrossRef]
- Blair, E.; Seo, D.-C. Safety training. Prof. Saf. 2007, 52, 42. [Google Scholar]
- Wogalter, M.S.; Conzola, V.C.; Smith-Jackson, T.L. Research-based guidelines for warning design and evaluation. Appl. Ergon. 2002, 33, 219–230. [Google Scholar] [CrossRef]
- Stanton, N.A. Handbook of Human Factors and Ergonomics Methods; CRC Press: Boca Raton, FL, USA, 2005. [Google Scholar]
- Reason, J. Human Error; Cambridge University Press: Cambridge, UK, 1990. [Google Scholar]
- Mulcahy, M.B.; Boylan, C.; Sigmann, S.; Stuart, R. Using bowtie methodology to support laboratory hazard identification, risk management, and incident analysis. J. Chem. Health Saf. 2017, 24, 14–20. [Google Scholar] [CrossRef]
- Ehlers, S.; Ehlers, U.C.; Ryeng, E.O.; McCormack, E.; Khan, F. Assessing the safety effects of cooperative intelligent transport systems: A bowtie analysis approach. Accid. Anal. Prev. 2017, 99, 125–141. [Google Scholar] [CrossRef] [PubMed]
- Smith, D.; Veitch, B.; Khan, F.; Taylor, R. Understanding industrial safety: Comparing fault tree, bayesian network, and fram approaches. J. Loss Prev. Process Ind. 2017, 45, 88–101. [Google Scholar] [CrossRef]
- Nanda, S.K.; Tripathy, D.P.; Patra, S.K. A sugeno fuzzy model for noise induced hearing loss in the mining industry. Noise Vib. Worldw. 2008, 39, 25–36. [Google Scholar] [CrossRef]
- WHO. WHO: Occupational Health. Available online: http://www.who.int/topics/occupational_health/en/ (accessed on 7 June 2018).
- Whittaker, J.D.; Robinson, T.; Acharya, A.; Singh, D.; Smith, M. Noise-induced hearing loss in small-scale metal industry in nepal. J. Laryngol. Otol. 2014, 128, 871–880. [Google Scholar] [CrossRef] [PubMed]
- Bull, N. Mandatory use of eye protection prevents eye injuries in the metal industry. Occup. Med. 2007, 57, 605–606. [Google Scholar] [CrossRef] [PubMed]
- Murray, J.; Davies, T.; Rees, D. Occupational lung disease in the south african mining industry: Research and policy implementation. J. Public Health Policy 2011, 32, S65–S79. [Google Scholar] [CrossRef] [PubMed]
- Borton, C. Industrial Dust Diseases. Available online: www.patient.info/doctor/industrial-dust-diseases (accessed on 7 June 2018).
- Li, Y.; Wang, H. Quantitative area risk assessment and safety planning on chemical industry parks. In Proceedings of the 2013 International Conference on Quality, Reliability, Risk, Maintenance, and Safety Engineering (QR2MSE), Chengdu, China, 15–18 July 2013; pp. 413–418. [Google Scholar]
- Institute of Medicine; National Research Council; Panel on Musculoskeletal Disorders and the Workplace. Musculoskeletal Disorders and the Workplace: Low Back and Upper Extremities; National Academy Press: Washington, DC, USA, 2001. [Google Scholar]
- Bazzini, G.; Capodaglio, E.M.; Mancin, D. The shoe industry and the musculoskeletal system. G. Ital. Med. Lav. Ergon. 2012, 34, 24–28. [Google Scholar] [PubMed]
- Dupont, J.P. Hearing Loss: Classification, Causes, and Treatment; Nova Biomedical Books: New York, NY, USA, 2011. [Google Scholar]
- Worksafe. Worksafe New Zealand: Why Be Safe. Available online: http://manufacturing.worksafe.govt.nz/ (accessed on 7 June 2018).
- Vroom, V. Work and Motivation; John Wiley: New York, NY, USA, 1964. [Google Scholar]
- Renko, M.; Kroeck, K.G.; Bullough, A. Expectancy theory and nascent entrepreneurship. Small Bus. Econ. 2012, 39, 667–684. [Google Scholar] [CrossRef]
- Guzzo, R.A. Types of rewards, cognitions, and work motivation. Acad. Manag. Rev. 1979, 4, 75–86. [Google Scholar] [CrossRef]
- Presslee, A.; Vance, T.W.; Webb, R.A. The effects of reward type on employee goal setting, goal commitment, and performance. Account. Rev. 2013, 88, 1805–1831. [Google Scholar] [CrossRef]
- Bénabou, R.; Tirole, J. Intrinsic and extrinsic motivation. Rev. Econ. Stud. 2003, 70, 489–520. [Google Scholar] [CrossRef]
- Monteiro de Castro, M.L.; Reis Neto, M.T.; Ferreira, C.A.A.; Gomes, J.F.d.S. Values, motivation, commitment, performance and rewards: Analysis model. Bus. Process Manag. J. 2016, 22, 1139–1169. [Google Scholar] [CrossRef]
- Kleinbeck, U.; Fuhrmann, H. Effects of a psychologically based management system on work motivation and productivity. Appl. Psychol. Int. Rev. 2000, 49, 596–610. [Google Scholar] [CrossRef]
- Zheng, H.; Li, D.; Hou, W. Task design, motivation, and participation in crowdsourcing contests. Int. J. Electron. Commer. 2011, 15, 57–88. [Google Scholar] [CrossRef]
- Alhassan, R.K.; Spieker, N.; van Ostenberg, P.; Ogink, A.; Nketiah-Amponsah, E.; de Wit, T.F.R. Association between health worker motivation and healthcare quality efforts in ghana. Hum. Resour. Health 2013, 11, 37. [Google Scholar] [CrossRef] [PubMed]
- Solovieva, S.; Lallukka, T.; Virtanen, M.; Viikari-Juntura, E. Psychosocial factors at work, long work hours, and obesity: A systematic review. Scand. J. Work Environ. Health 2013, 39, 241–258. [Google Scholar] [CrossRef] [PubMed]
- Princeton University “Mental Health”. Available online: http://wordnetweb.princeton.edu/perl/webwn?s=mental+health&sub=Search+WordNet&o2=&o0=1&o8=1&o1=1&o7=&o5=&o9=&o6=&o3=&o4=&h= (accessed on 7 June 2018).
- Westgaard, R.H.; Winkel, J. Occupational musculoskeletal and mental health: Significance of rationalization and opportunities to create sustainable production systems—A systematic review. Appl. Ergon. 2011, 42, 261–296. [Google Scholar] [CrossRef] [PubMed]
- NZ Govt. Health and safety at Work Act 2015. Public Act 2015. Available online: http://www.legislation.govt.nz/act/public/2015/0070/latest/DLM5976660.html (accessed on 7 June 2018).
- Bevilacqua, M.; Ciarapica, F.E.; Mazzuto, G.; Paciarotti, C. Visual management implementation and evaluation through mental workload analysis. In Proceedings of the 11th IFAC Workshop on Intelligent Manufacturing Systems (IMS), Sao Paulo, Brazil, 22–24 May 2013; IFAC Secretariat: Sao Paulo, Brazil, 2013; pp. 294–299. [Google Scholar]
- Kumudini, D.V.G.; Higuchi, Y.; Theppitak, C.; Lai, V.; Movahed, M.; Izumi, H.; Kumashiro, M. Effects of mental capacity on work ability in middle-aged factory workers: A field study. In Proceedings of the 2nd East Asian Ergonomics Federation Symposium (EAEFS), Hsinchu, Taiwan, 4–8 October 2011; CRC Press: Hsinchu, Taiwan, 2012; pp. 73–79. [Google Scholar]
- Clarke, S.; Cooper, C.L.; Ebrary, I. Managing the Risk of Workplace Stress: Health and Safety Hazards; Routledge: London, UK; New York, NY, USA, 2004. [Google Scholar]
- Tuarob, S.; Tucker, C.S.; Kumara, S.; Giles, C.L.; Pincus, A.L.; Conroy, D.E.; Ram, N. How are you feeling? A personalized methodology for predicting mental states from temporally observable physical and behavioral information. J. Biomed. Inform. 2017, 68, 1–19. [Google Scholar] [CrossRef] [PubMed]
- Biron, C.; Burke, R.J. Creating Healthy Workplaces: Stress Reduction, Improved Well-Being, and Organizational Effectiveness, 2nd ed.; Gower Pub: Burlington, VT, USA, 2014. [Google Scholar]
- Butler, D. Psychiatric injury in workplace: Direction for cases involving stress or bullying. Torts Law J. 2006, 14, 124–134. [Google Scholar]
- Herring, M.P.; Campbell, M.J.; Sheehan, R.B. Associations between motivation and mental health in sport: A test of the hierarchical model of intrinsic and extrinsic motivation. Front. Psychol. 2018, 9, 707. [Google Scholar]
- Ramos, R.; Güntert, S.; Brauchli, R.; Bauer, G.; Wehner, T.; Hämmig, O. Exploring the interaction between volunteering status, paid job characteristics and quality of volunteers’ motivation on mental health. VOLUNTAS Int. J. Volunt. Nonprofit Organ. 2016, 27, 790–809. [Google Scholar] [CrossRef]
- Waters, V.L. Motivation and decision making. Okla. Nurse 2009, 54, 5–6. [Google Scholar] [PubMed]
- Marie, L.; Ellen, M.; Bénédicte, C. Why are occupational health and safety training approaches not effective? Understanding young worker learning processes using an ergonomic lens. Saf. Sci. 2014, 68, 250–257. [Google Scholar]
- Job, J.; Smith, D.; Safe Work Australia. Motivations, Attitudes, Perceptions and Skills:What They Said about Work Health and Safety in 2010. Available online: www.safeworkaustralia.gov.au (accessed on 9 March 2018).
- Ozigbo, N.C. The implications of human resources management and organizational culture adoption on knowledge management practices in nigerian oil and gas industry. Commun. IIMA 2012, 12, 91–104. [Google Scholar]
- May, D.R.; Gilson, R.L.; Harter, L.M. The psychological conditions of meaningfulness, safety and availability and the engagement of the human spirit at work. J. Occup. Organ. Psychol. 2004, 77, 11–37. [Google Scholar] [CrossRef]
- Sauter, S.L.; Murphy, L.R.; Hurrell, J.J. Prevention of work-related psychological disorders: A national strategy proposed by the national institute for occupational safety and health (niosh). Am. Psychol. 1990, 45, 1146–1158. [Google Scholar] [CrossRef] [PubMed]
- Reiss, S. Multifaceted nature of intrinsic motivation: The theory of 16 basic desires. Rev. Gen. Psychol. 2004, 8, 179–193. [Google Scholar] [CrossRef]
- Higgins, D.M.; Peterson, J.B.; Pihl, R.O.; Lee, A.G.M. Prefrontal cognitive ability, intelligence, big five personality, and the prediction of advanced academic and workplace performance. J. Personal. Soc. Psychol. 2007, 93, 298–319. [Google Scholar] [CrossRef] [PubMed]
- Rundmo, T.; Hale, A.R. Managers’ attitudes towards safety and accident prevention. Saf. Sci. 2003, 41, 557–574. [Google Scholar] [CrossRef]
- Danièle, C.; Jean-Pierre, B. Occupational health and safety management in small size enterprises: An overview of the situation and avenues for intervention and research. Saf. Sci. 2003, 41, 301–318. [Google Scholar]
- Živković, S.; Ivanova, T. Organizational culture as one of the main factors for the successful safety management. Serbian J. Manag. 2016, 11, 69–80. [Google Scholar] [CrossRef]
- Banerjee, A.V. A simple model of herd behavior. Q. J. Econ. 1992, 107, 797–817. [Google Scholar] [CrossRef]
- O’Toole, M. The relationship between employees’ perceptions of safety and organizational culture. J. Saf. Res. 2002, 22, 231–243. [Google Scholar] [CrossRef]
- Pons, D.J. Pike river mine disaster: Systems-engineering and organisational contributions. Safety 2016, 2, 1–26. [Google Scholar] [CrossRef]
- Filiz, E.; Battaglio, R.P. Personality and decision-making in public administration: The five-factor model in cultural perspective. Int. Rev. Adm. Sci. 2017, 83, 3–22. [Google Scholar] [CrossRef]
- Goldberg, L.R. The structure of phenotypic personality traits. Am. Psychol. 1993, 48, 26–34. [Google Scholar] [CrossRef] [PubMed]
- Beus, J.M.; Dhanani, L.Y.; McCord, M.A. A meta-analysis of personality and workplace safety: Addressing unanswered questions. J. Appl. Psychol. 2015, 100, 481–498. [Google Scholar] [CrossRef] [PubMed]
- Richardson, M.; Abraham, C. Conscientiousness and achievement motivation predict performance. Eur. J. Personal. 2009, 23, 589–605. [Google Scholar] [CrossRef]
- DeJoy, D.M. Theoretical models of health behavior and workplace self-protective behavior. J. Saf. Res. 1996, 27, 61–72. [Google Scholar] [CrossRef]
- Ormrod, J.E. Educational Psychology: Developing Learners, 5th ed.; Pearson/Merrill Prentice Hall: Upper Saddle River, NJ, USA, 2006. [Google Scholar]
- Hepler, T.J.; Feltz, D.L. Path analysis examining self-efficacy and decision-making performance on a simulated baseball task. Res. Quarterl. Exerc. Sport 2012, 83, 55–64. [Google Scholar] [CrossRef] [PubMed]
- Hu, X.; Griffin, M.; Yeo, G.; Kanse, L.; Hodkiewicz, M.; Parkes, K. A new look at compliance with work procedures: An engagement perspective. Saf. Sci. 2018, 105, 46–54. [Google Scholar] [CrossRef]
- Chen, C.-F.; Chen, S.-C. Measuring the effects of safety management system practices, morality leadership and self-efficacy on pilots’ safety behaviors: Safety motivation as a mediator. Saf. Sci. 2014, 62, 376–385. [Google Scholar] [CrossRef]
- Chughtai, A.A. Creating safer workplaces: The role of ethical leadership. Saf. Sci. 2015, 73, 92–98. [Google Scholar] [CrossRef]
- Huang, J.L.; Ford, J.K. Driving locus of control and driving behaviors: Inducing change through driver training. Transp. Res. Part F Traffic Psychol. Behav. 2012, 15, 358–368. [Google Scholar] [CrossRef]
- Lee, C. Exploring the characteristics of organizational factors on safety climate in taiwan. In Proceedings of the 2011 International Conference on Information Technology for Manufacturing Systems (ITMS), Shanghai, China, 7–8 May 2011; Trans Tech Publications: Shanghai, China, 2011; pp. 662–667. [Google Scholar]
- Paulhus, D.L.; Williams, K.M. The dark triad of personality: Narcissism, machiavellianism, and psychopathy. J. Res. Personal. 2002, 36, 556–563. [Google Scholar] [CrossRef]
- Vernon, P.A.; Villani, V.C.; Vickers, L.C.; Harris, J.A. A behavioral genetic investigation of the dark triad and the big 5. Personal. Individ. Differ. 2008, 44, 445–452. [Google Scholar] [CrossRef]
- Goodboy, A.K.; Martin, M.M. The personality profile of a cyberbully: Examining the dark triad. Comput. Hum. Behav. 2015, 49, 1–4. [Google Scholar] [CrossRef]
- Burtverde, V.; Chraif, M.; Aniei, M.; Mihil, T. The incremental validity of the dark triad in predicting driving aggression. Accid. Anal. Prev. 2016, 96, 1–11. [Google Scholar] [CrossRef] [PubMed]
- Kern, L.; Geneau, A.; Laforest, S.; Dumas, A.; Tremblay, B.; Goulet, C.; Lepage, S.; Barnett, T.A. Risk perception and risk-taking among skateboarders. Saf. Sci. 2014, 62, 370–375. [Google Scholar] [CrossRef]
- Patankar, M.S.; Brown, J.P.; Treadwell, M.D. Safety Ethics: Cases from Aviation, Healthcare, and Occupational and Environmental Health; Ashgate: Aldershot, UK; Burlington, VT, USA, 2005. [Google Scholar]
- IPENZ. IPENZ Code of Ethical Conduct. Available online: https://www.engineeringnz.org/resources/code-ethical-conduct/ 2016 (accessed on 7 June 2018).
- Schneider, B.; Gonzalez-Roma, V.; Ostroff, C.; West, M.A. Organizational climate and culture: Reflections on the history of the constructs in the journal of applied psychology. J. Appl. Psychol. 2017, 102, 468–482. [Google Scholar] [CrossRef] [PubMed]
- Hofmann, D.A.; Burke, M.J.; Zohar, D. 100 years of occupational safety research: From basic protections and work analysis to a multilevel view of workplace safety and risk. J. Appl. Psychol. 2017, 102, 375–388. [Google Scholar] [CrossRef] [PubMed]
- Di Fabio, A. Positive healthy organizations: Promoting well-being, meaningfulness, and sustainability in organizations. Front. Psychol. 2017, 8, 1938. [Google Scholar] [CrossRef] [PubMed]
- Zohar, D. A group-level model of safety climate: Testing the effect of group climate on microaccidents in manufacturing jobs. J. Appl. Psychol. 2000, 85, 587–596. [Google Scholar] [CrossRef] [PubMed]
- Tam, V.W.Y.; Fung, I.W.H. Behavior, attitude, and perception toward safety culture from mandatory safety training course. J. Prof. Issues Eng. Educ. Pract. 2012, 138, 207–213. [Google Scholar] [CrossRef]
- Floyd, H.L. A systems safety approach to occupational electrical safety. IEEE Trans. Ind. Appl. 2015, 51, 1284–1288. [Google Scholar] [CrossRef]
- Atombo, C.; Wu, C.Z.; Tettehfio, E.O.; Nyamuame, G.Y.; Agbo, A.A. Safety and health perceptions in work-related transport activities in ghanaian industries. Saf. Health Work 2017, 8, 175–182. [Google Scholar] [CrossRef] [PubMed]
- Griffin, M.A.; Cordery, J.; Soo, C. Dynamic safety capability: How organizations proactively change core safety systems. Organ. Psychol. Rev. 2016, 6, 248–272. [Google Scholar] [CrossRef]
- Kim, Y.H.; Park, J.S.; Park, M.J. Creating a culture of prevention in occupational safety and health practice. Saf. Health Work 2016, 7, 89–96. [Google Scholar] [CrossRef] [PubMed]
- Edwards, J.R.D.; Davey, J.; Armstrong, K. Returning to the roots of culture: A review and re-conceptualisation of safety culture. Saf. Sci. 2013, 55, 70–80. [Google Scholar] [CrossRef]
- Wu, T.C.; Li, C.C.; Shu, Y.H. Measuring safety culture in departments of electrical and electronic engineering at universities. In Proceedings of the 10th UICEE Annual Conference on Engineering Education, Bangkok, Thailand, 19–23 March 2007; pp. 229–232. [Google Scholar]
- Dov, Z. Safety climate and beyond: A multi-level multi-climate framework. Saf. Sci. 2008, 46, 376–387. [Google Scholar] [CrossRef]
- Cooper, M.D.; Phillips, R.A. Exploratory analysis of the safety climate and safety behavior relationship. J. Saf. Res. 2004, 35, 497–512. [Google Scholar] [CrossRef] [PubMed]
- Johnson, S.E. The predictive validity of safety climate. J. Saf. Res. 2007, 38, 511–521. [Google Scholar] [CrossRef] [PubMed]
- Gyekye, S.A. Occupational safety management: The role of causal attribution. Int. J. Psychol. 2010, 45, 405–416. [Google Scholar] [CrossRef] [PubMed]
- Han, J.; LaMarra, D.; Vapiwala, N. Applying lessons from social psychology to transform the culture of error disclosure. Med. Educ. 2017, 51, 996–1001. [Google Scholar] [CrossRef] [PubMed]
- Reiman, T.; Oedewald, P.; Rollenhagen, C. Characteristics of organizational culture at the maintenance units of two nordic nuclear power. Reliab. Eng. Syst. Saf. 2005, 89, 331–345. [Google Scholar] [CrossRef]
- Reader, T.W.; O’Connor, P. The deepwater horizon explosion: Non-technical skills, safety culture, and system complexity. J. Risk Res. 2014, 17, 405–424. [Google Scholar] [CrossRef]
- Reiman, T.; Oedewald, P. Assessment of complex sociotechnical systems-theoretical issues concerning the use of organizational culture and organizational core task concepts. Saf. Sci. 2007, 45, 745–768. [Google Scholar] [CrossRef]
- Lindhout, P.; Reniers, G. What about nudges in the process industry? Exploring a new safety management tool. J. Loss Prev. Process Ind. 2017, 50, 243–256. [Google Scholar] [CrossRef]
- Bandura, A. Human agency in social cognitive theory. Am. Psychol. 1989, 44, 1175–1184. [Google Scholar] [CrossRef] [PubMed]
- Snyder, C.R.; Lopez, S.J. Handbook of Positive Psychology; Oxford University Press: New York, NY, USA, 2005. [Google Scholar]
- Bandura, A. Self-efficacy. Harv. Ment. Health Lett. 1997, 13, 4. [Google Scholar]
- Bandura, A. Social cognitive theory: An agentic perspective. Asian J. Soc. Psychol. 1999, 2, 21–41. [Google Scholar] [CrossRef]
- Williams, D.M. Outcome expectancy and self-efficacy: Theoretical implications of an unresolved contradiction. Personal. Soc. Psychol. Rev. 2010, 14, 417–425. [Google Scholar] [CrossRef] [PubMed]
- Hewson, M. Encyclopedia of Case Study Research; SAGE Publications, Inc.: Thousand Oaks, CA, USA, 2012; pp. 13–16. [Google Scholar]
- Judge, T.A.; Jackson, C.L.; Shaw, J.C.; Scott, B.A.; Rich, B.L. Self-efficacy and work-related performance: The integral role of individual differences. J. Appl. Psychol. 2007, 92, 107–127. [Google Scholar] [CrossRef] [PubMed]
- Zinn, J.O. The meaning of risk-taking key concepts and dimensions. J. Risk Res. 2017, 1–15. [Google Scholar] [CrossRef]
- Herkowitz, H.N. The International Society for Study of the Lumbar Spine. In The Lumbar Spine, 3rd ed.; Lippincott Williams & Wilkins: Philadelphia, PA, USA, 2004. [Google Scholar]
- Üstün, T.B. Measuring Health and Disability: Manual for Who Disability Assessment Schedule Whodas 2.0; World Health Organization: Geneva, Switzerland, 2010. [Google Scholar]
- Stone, R.W. Industrial accident prevention. H. W. Heinrich. Soc. Serv. Rev. 1931, 5, 323–324. [Google Scholar] [CrossRef]
- Abdelhamid, T.S.; Everett, J.G. Identifying root causes of construction accidents. J. Constr. Eng. Manag. 2000, 126, 52–60. [Google Scholar] [CrossRef]
- Reason, J. Human error: Models and management. BMJ 2000, 320, 768–770. [Google Scholar] [CrossRef] [PubMed]
- Perneger, T.V. The swiss cheese model of safety incidents: Are there holes in the metaphor? BMC Health Serv. Res. 2005, 5, 71. [Google Scholar] [CrossRef] [PubMed]
- Bonsu, J. A systems approach to mining safety: An application of the swiss cheese model. J. S. Afr. Inst. Min. Metall. 2016, 116, 776–784. [Google Scholar] [CrossRef]
- De Ruijter, A.; Guldenmund, F. The bowtie method: A review. Saf. Sci. 2016, 88, 211–218. [Google Scholar] [CrossRef]
- Hale, A.R.; Ale, B.J.M.; Goossens, L.H.J.; Heijer, T.; Bellamy, L.J.; Mud, M.L.; Roelen, A.; Baksteen, H.; Post, J.; Papazoglou, I.A.; et al. Modeling accidents for prioritizing prevention. Reliab. Eng. Syst. Saf. 2007, 92, 1701–1715. [Google Scholar] [CrossRef]
- Kanes, R.; Ramirez Marengo, M.C.; Abdel-Moati, H.; Cranefield, J.; Vechot, L. Developing a framework for dynamic risk assessment using bayesian networks and reliability data. J. Loss Prev. Process Ind. 2017, 50, 142–153. [Google Scholar] [CrossRef]
- McLeod, R.W. Human factors in barrier management: Hard truths and challenges. Process Saf. Environ. Prot. 2017, 110, 31–42. [Google Scholar] [CrossRef]
- Royle, D. Making process safety personal. In Proceedings of the Hazards 27, Birmingham, UK, 10–12 May 2017; Institution of Chemical Engineers: Birmingham, UK, 2017. [Google Scholar]










© 2018 by the authors. Licensee MDPI, Basel, Switzerland. This article is an open access article distributed under the terms and conditions of the Creative Commons Attribution (CC BY) license (http://creativecommons.org/licenses/by/4.0/).
Share and Cite
Ji, Z.; Pons, D.; Pearse, J. Why Do Workers Take Safety Risks?—A Conceptual Model for the Motivation Underpinning Perverse Agency. Safety 2018, 4, 24. https://doi.org/10.3390/safety4020024
Ji Z, Pons D, Pearse J. Why Do Workers Take Safety Risks?—A Conceptual Model for the Motivation Underpinning Perverse Agency. Safety. 2018; 4(2):24. https://doi.org/10.3390/safety4020024
Chicago/Turabian StyleJi, Zuzhen, Dirk Pons, and John Pearse. 2018. "Why Do Workers Take Safety Risks?—A Conceptual Model for the Motivation Underpinning Perverse Agency" Safety 4, no. 2: 24. https://doi.org/10.3390/safety4020024
APA StyleJi, Z., Pons, D., & Pearse, J. (2018). Why Do Workers Take Safety Risks?—A Conceptual Model for the Motivation Underpinning Perverse Agency. Safety, 4(2), 24. https://doi.org/10.3390/safety4020024

