Understanding the Mechanism Through Which Safety Management Systems Influence Safety Performance in Nigerian Power and Electricity Distribution Companies
Abstract
1. Introduction
2. Literature Review
2.1. Safety Performance
2.2. Safety Management Systems
2.3. Safety Management Systems and Safety Performance
2.3.1. Management Commitment
2.3.2. Employee Involvement
2.3.3. Safety Communication
2.3.4. Safety Champions
2.3.5. Safety Training
2.3.6. Government Regulations
2.4. Working Conditions and Safety Performance
2.5. Safety Management Systems and Working Conditions
2.6. Working Conditions as Mediators in the Relationship Between an SMS and Safety Performance
2.7. Underpinning the Theory of This Study
3. Materials and Methods
3.1. Research Design
3.2. Population and Sample
3.3. Survey Instrument
3.3.1. Management Commitment to Safety
- Employee Involvement
- Safety Communication
- Safety Training
- Safety Champion
- Government Regulations
3.3.2. Working Conditions
- Safety Performance
3.4. Data Collection Procedure
3.5. Data Analysis
4. Results
4.1. Demographic and Descriptive Results
4.2. Common Method Variance
4.3. Measurement Model Evaluation
4.3.1. Assessment of Construct Reliability for First-Order Constructs
| Construct | Item | Loading | Composite Reliability | AVE |
|---|---|---|---|---|
| Worker satisfaction | CWS1 | 0.915 | 0.932 | 0.820 |
| CWS2 | 0.894 | |||
| CWS3 | 0.908 | |||
| Co-worker support | CWSP1 | 0.971 | 0.985 | 0.941 |
| CWSP2 | 0.961 | |||
| CWSP4 | 0.978 | |||
| CWSP5 | 0.971 | |||
| Environmental conditions and occupational hazards | ECOH1 | 0.800 | 0.923 | 0.632 |
| ECOH2 | 0.836 | |||
| ECOH3 | 0.772 | |||
| ECOH4 | 0.770 | |||
| ECOH5 | 0.745 | |||
| ECOH6 | 0.852 | |||
| ECOH7 | 0.783 | |||
| Employee involvement | EI1 | 0.781 | 0.940 | 0.661 |
| EI2 | 0.828 | |||
| EI3 | 0.812 | |||
| EI4 | 0.781 | |||
| EI5 | 0.853 | |||
| EI6 | 0.873 | |||
| EI7 | 0.763 | |||
| EI8 | 0.803 | |||
| Government regulations | GR1 | 0.856 | 0.948 | 0.822 |
| GR3 | 0.902 | |||
| GR4 | 0.931 | |||
| GR5 | 0.934 | |||
| Management commitment to safety | MCS1 | 0.757 | 0.949 | 0.649 |
| MCS10 | 0.749 | |||
| MCS2 | 0.778 | |||
| MCS3 | 0.852 | |||
| MCS4 | 0.779 | |||
| MCS5 | 0.805 | |||
| MCS6 | 0.851 | |||
| MCS7 | 0.864 | |||
| MCS8 | 0.776 | |||
| MCS9 | 0.833 | |||
| Safety communication | SC1 | 0.798 | 0.932 | 0.774 |
| SC2 | 0.891 | |||
| SC3 | 0.926 | |||
| SC4 | 0.899 | |||
| Safety champion | SCH1 | 0.903 | 0.941 | 0.729 |
| SCH2 | 0.903 | |||
| SCH3 | 0.800 | |||
| SCH4 | 0.820 | |||
| SCH5 | 0.880 | |||
| SCH6 | 0.809 | |||
| Safety compliance | SCOM1 | 0.912 | 0.934 | 0.824 |
| SCOM2 | 0.932 | |||
| SCOM3 | 0.879 | |||
| Safety incentives | SI1 | 0.849 | 0.926 | 0.714 |
| SI2 | 0.817 | |||
| SI3 | 0.871 | |||
| SI4 | 0.838 | |||
| SI5 | 0.850 | |||
| Safety outcomes | SOUT1 | 0.914 | 0.933 | 0.822 |
| SOUT2 | 0.912 | |||
| SOUT3 | 0.893 | |||
| Safety participation | SP1 | 0.926 | 0.926 | 0.715 |
| SP2 | 0.848 | |||
| SP3 | 0.874 | |||
| SP4 | 0.778 | |||
| SP5 | 0.794 | |||
| Safety training | ST2 | 0.850 | 0.961 | 0.781 |
| ST3 | 0.765 | |||
| ST4 | 0.919 | |||
| ST5 | 0.913 | |||
| ST6 | 0.935 | |||
| ST7 | 0.896 | |||
| ST8 | 0.899 | |||
| Work pressure | WP1 | 0.924 | 0.953 | 0.835 |
| WP2 | 0.909 | |||
| WP3 | 0.888 | |||
| WP4 | 0.933 |
| Construct | 1 | 2 | 3 | 4 | 5 | 6 | 7 | 8 | 9 | 10 | 11 | 12 | 13 | 14 |
|---|---|---|---|---|---|---|---|---|---|---|---|---|---|---|
| 1 Co-worker support | ||||||||||||||
| 2 Worker satisfaction | 0.683 | |||||||||||||
| 3 Employee involvement | 0.558 | 0.615 | ||||||||||||
| 4 Environmental conditions and occupational hazards | 0.673 | 0.668 | 0.557 | |||||||||||
| 5 Government regulations | 0.584 | 0.604 | 0.464 | 0.581 | ||||||||||
| 6 Management commitment to safety | 0.578 | 0.538 | 0.673 | 0.566 | 0.452 | |||||||||
| 7 Safety champion | 0.651 | 0.605 | 0.608 | 0.677 | 0.653 | 0.640 | ||||||||
| 8 Safety communication | 0.610 | 0.603 | 0.642 | 0.662 | 0.648 | 0.625 | 0.720 | |||||||
| 9 Safety incentives | 0.650 | 0.670 | 0.625 | 0.654 | 0.507 | 0.579 | 0.566 | 0.623 | ||||||
| 10 Safety participation | 0.560 | 0.611 | 0.666 | 0.624 | 0.450 | 0.516 | 0.582 | 0.562 | 0.643 | |||||
| 11 Safety compliance | 0.648 | 0.597 | 0.570 | 0.623 | 0.554 | 0.585 | 0.629 | 0.617 | 0.710 | 0.625 | ||||
| 12 Safety outcomes | 0.393 | 0.543 | 0.429 | 0.414 | 0.331 | 0.377 | 0.374 | 0.381 | 0.457 | 0.383 | 0.449 | |||
| 13 Safety training | 0.569 | 0.580 | 0.628 | 0.544 | 0.614 | 0.597 | 0.699 | 0.651 | 0.504 | 0.558 | 0.617 | 0.373 | ||
| 14 Work pressure | 0.378 | 0.552 | 0.404 | 0.423 | 0.431 | 0.384 | 0.448 | 0.515 | 0.500 | 0.418 | 0.480 | 0.448 | 0.465 |
4.3.2. Assessment of Formative Measurement Model
| Weights | Standard Deviation (STDEV) | T Statistics (|O/STDEV|) | p Values | VIF | |
|---|---|---|---|---|---|
| Working Condition | |||||
| Co-worker support → Working condition | 0.322 | 0.014 | 23.204 | 0.000 | 2.321 |
| Work pressure → Working condition | 0.221 | 0.017 | 12.722 | 0.000 | 1.444 |
| Environmental conditions and occupational hazards → Working condition | 0.383 | 0.018 | 21.083 | 0.000 | 2.220 |
| Safety incentives → Working condition | 0.312 | 0.015 | 21.278 | 0.000 | 2.136 |
| Safety performance | |||||
| Safety participation → Safety performance | 0.448 | 0.023 | 19.804 | 0.000 | 2.072 |
| Safety compliance → Safety performance | 0.288 | 0.016 | 17.745 | 0.000 | 2.243 |
| Safety outcomes → Safety performance | 0.235 | 0.020 | 11.732 | 0.000 | 1.396 |
| Worker satisfaction → Safety performance | 0.293 | 0.016 | 18.787 | 0.000 | 2.449 |
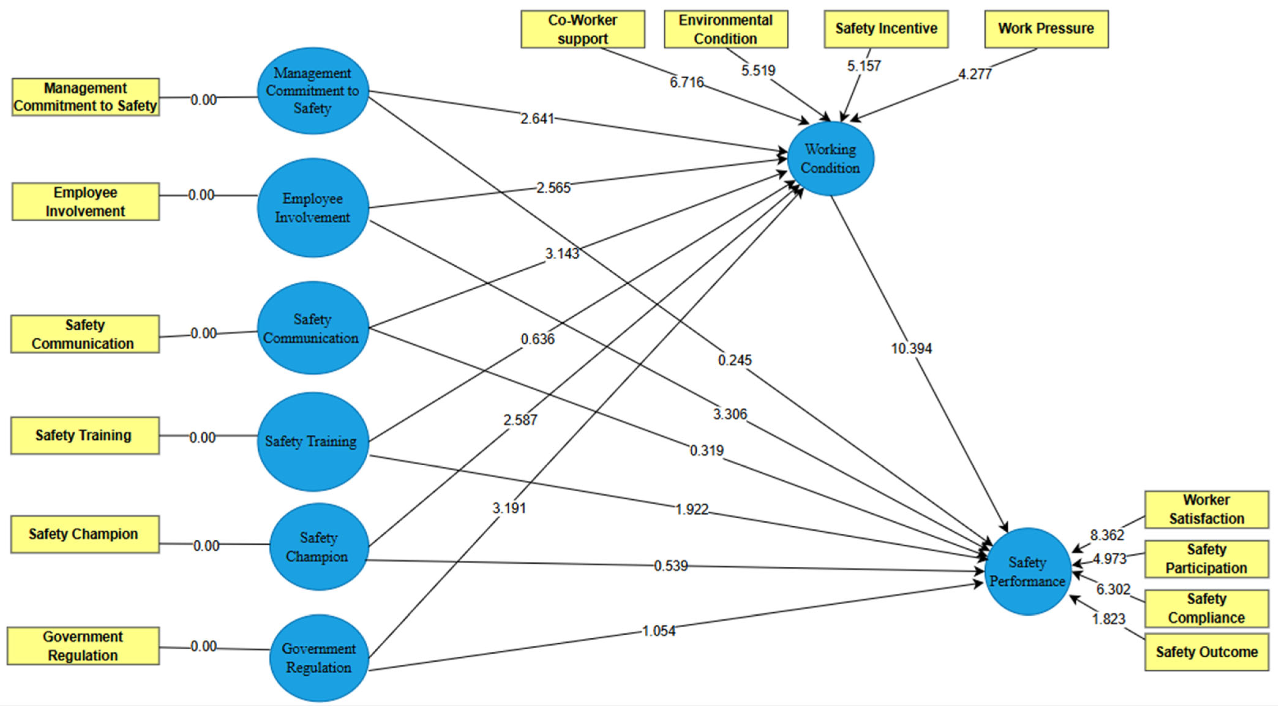
4.4. Hypothesized Model
4.5. Mediation Analysis
5. Discussion
6. Conclusions, Implications, Limitations, and Directions for Future Research
6.1. Managerial Implications
6.2. Theoretical Implications
6.3. Limitations of This Study and Directions for Future Research
6.4. Conclusions
Author Contributions
Funding
Institutional Review Board Statement
Informed Consent Statement
Data Availability Statement
Conflicts of Interest
References
- Subramaniam, C.; Johari, J.; Mashi, M.S.; Mohamad, R. The influence of safety leadership on nurses’ safety behavior: The mediating role of safety knowledge and motivation. J. Saf. Res. 2023, 84, 117–128. [Google Scholar] [CrossRef]
- Hamdan, M.; Jaaffar, A.H.; Khraisat, O.; Issa, M.R.; Jarrar, M.T. The Association of Transformational Leadership on Safety Practices Among Nurses: The Mediating Role of Patient Safety Culture. Risk Manag. Healthc. Policy 2024, 17, 1687–1700. [Google Scholar] [CrossRef]
- Bautista-Bernal, I.; Quintana-García, C.; Marchante-Lara, M. Safety culture, safety performance, and financial performance. A longitudinal study. Saf. Sci. 2024, 172, 106409. [Google Scholar] [CrossRef]
- Mashi, M.S.; Subramaniam, C.; Johari, J. The effect of management commitment to safety, and safety communication and feedback on safety behavior of nurses: The moderating role of consideration of future safety consequences. Int. J. Hum. Resour. Manag. 2020, 31, 2565–2594. [Google Scholar] [CrossRef]
- International Labour Organization. A Safe and Healthy Working Environment: A Fundamental Principle and Right at Work; International Labour Office: Geneva, Switzerland, 2022; Available online: https://www.ilo.org/sites/default/files/wcmsp5/groups/public/%40ed_protect/%40protrav/%40safework/documents/publication/wcms_903140.pdf (accessed on 20 October 2024).
- Adetunji, K.; Misnan, M.S.; Ismail, M.Z.; Rahim, F.N.A.; Abdul-Samad, Z. Approaches to Improving Occupational Health and Safety of the Nigerian Construction Industry. In Risk Management in Construction-Recent Advances; IntechOpen: Rijeka, Croatia, 2024. [Google Scholar]
- Tappura, S.; Haapavirta, R.; Jääskeläinen, A. Designing a map for measuring and managing safety performance. Int. J. Occup. Saf. Ergon. 2023, 29, 613–626. [Google Scholar] [CrossRef] [PubMed]
- Arooj, A.; Majid, M.; Alam, A.; Bilal, M.F. Assessment of workplace safety climate among power sector employees: A comparative study of cross-culture employer in Pakistan. PLoS ONE 2022, 17, e0272976. [Google Scholar] [CrossRef] [PubMed]
- Ayamolowo, O.J.; Buraimoh, E.; Salau, A.O.; Dada, J.O. Nigeria electricity power supply system: The past, present and the future. In Proceedings of the 2019 IEEE PES/IAS PowerAfrica, Abuja, Nigeria, 20–23 August 2019; pp. 64–69. [Google Scholar]
- Baby, T.; Madhu, G.; Renjith, V.R. Occupational electrical accidents: Assessing the role of personal and safety climate factors. Saf. Sci. 2021, 139, 105229. [Google Scholar] [CrossRef]
- World Bank. State of Electricity Access Report; World Bank Group: Washington, DC, USA, 2017. [Google Scholar]
- Liu, Y.; Dong, K.; Dong, X.; Taghizadeh-Hesary, F. Towards a sustainable electricity industry in China: An appraisal of the efficacy of environmental policies. Util. Policy 2024, 86, 101700. [Google Scholar] [CrossRef]
- National Bureau of Statistics. Quarterly Gross Domestic Product Report: Q4 2021. Abuja, Nigeria. Available online: https://www.nigerianstat.gov.ng/elibrary/read/1241137#:~:text=Nigeria%20Gross%20Domestic%20Product%20(GDP,2020%20under%20the%20Covid%20pandemic (accessed on 2 March 2023).
- Arifin, K.; Ali, M.X.M.; Abas, A.; Ahmad, M.A.; Ahamad, M.A.; Sahimi, A.S. The influence of hazard control and prevention towards safety behaviours and safety outcomes in coal-fired power plants using PLS-SEM. J. Saf. Res. 2023, 86, 376–389. [Google Scholar] [CrossRef]
- Nigerian Electricity Regulatory Commission. Third Quarter 2023 Report. Abuja, Nigeria. Available online: https://nerc.gov.ng/wp-content/uploads/2024/02/NERCThirdQuarter2023Report.pdf (accessed on 15 June 2024).
- Ibrahim, A. Workplace Accidents Claim Lives of 335 Electricity Workers in Five Years. 2022. Available online: https://businessday.ng/news/article/workplace-accidents-claim-lives-of-335-electricity-workers-in-five-years/ (accessed on 7 July 2023).
- Pessemier, W. Improving Safety Performance by Understanding Perceptions of Risk and Improving Safety Management Systems; Public Entity Risk Institute: Fairfax, VA, USA, 2008. [Google Scholar]
- Khalid, U.; Sagoo, A.; Benachir, M. Safety Management System (SMS) framework development–Mitigating the critical safety factors affecting Health and Safety performance in construction projects. Saf. Sci. 2021, 143, 105402. [Google Scholar] [CrossRef]
- Kim, N.K.; Rahim, N.F.A.; Iranmanesh, M.; Foroughi, B. The role of the safety climate in the successful implementation of safety management systems. Saf. Sci. 2019, 118, 48–56. [Google Scholar] [CrossRef]
- Bird, F.E., Jr.; Germain, G.L. Practical Loss Control Leadership, Revised ed.; Det Norske Veritas: Loganville, GA, USA, 1985. [Google Scholar]
- Fernández-Muñiz, B.; Montes-Peon, J.M.; Vazquez-Ordas, C.J. Safety management system: Development and validation of a multidimensional scale. J. Loss Prev. Process Ind. 2007, 20, 52–68. [Google Scholar] [CrossRef]
- Moosa, M.H.; Oriet, L.P. Factors affecting safety performance in the construction industry: An empirical study using structural equation modelling. Int. J. Occup. Saf. Ergon. 2022, 28, 779–789. [Google Scholar] [CrossRef]
- Janackovic, G.; Stojiljkovic, E.; Grozdanovic, M. Selection of key indicators for the improvement of occupational safety system in electricity distribution companies. Saf. Sci. 2020, 125, 103654. [Google Scholar] [CrossRef]
- Stolzer, A.; Halford, C.; Goglia, J. Safety Management Systems in Aviation; Routledge: London, UK, 2015. [Google Scholar]
- International Energy Agency. World Energy Outlook 2022. Available online: https://www.iea.org/reports/world-energy-outlook-2022 (accessed on 22 June 2024).
- Saleem, F.; Malik, M.I. Safety management and safety performance nexus: Role of safety consciousness, safety climate, and responsible leadership. Int. J. Environ. Res. Public Health 2022, 19, 13686. [Google Scholar] [CrossRef]
- Zohar, D. Safety climate: Conceptualization, measurement, and improvement. In The Oxford Handbook of Organizational Climate and Culture; Oxford University Press: Oxford, UK, 2014; pp. 317–334. [Google Scholar]
- Forteza, F.J.; Carretero-Gomez, J.M.; Sese, A. Occupational risks, accidents on sites and economic performance of construction firms. Saf. Sci. 2017, 94, 61–76. [Google Scholar] [CrossRef]
- Mohammadi, A.; Tavakolan, M. Modeling the effects of production pressure on safety performance in construction projects using system dynamics. J. Saf. Res. 2019, 71, 273–284. [Google Scholar] [CrossRef] [PubMed]
- Magalhães, M.C.R.; Jordão, F.; Costa, P. The mediator role of the perceived working conditions and safety leadership on the relationship between safety culture and safety performance: A case study in a Portuguese construction company. Análise Psicológica 2022, 40, 81–99. [Google Scholar] [CrossRef]
- Tong, R.; Wang, X.; Wang, L.; Hu, X. A dual perspective on work stress and its effect on unsafe behaviors: The mediating role of fatigue and the moderating role of safety climate. Process Saf. Environ. Prot. 2022, 165, 929–940. [Google Scholar] [CrossRef]
- Ta, M.T.D.; Kim, T.E.; Gausdal, A.H. Leadership styles and safety performance in high-risk industries: A systematic review. Saf. Reliab. 2022, 41, 10–44. [Google Scholar] [CrossRef]
- He, A.; Xu, S.; Fu, G. Study on the basic problems of safety culture. Procedia Eng. 2012, 43, 245–249. [Google Scholar] [CrossRef]
- Sawacha, E.; Naoum, S.; Fong, D. Factors affecting safety performance on construction sites. Int. J. Proj. Manag. 1999, 17, 309–315. [Google Scholar] [CrossRef]
- Huang, Y.H.; Ho, M.; Smith, G.S.; Chen, P.Y. Safety climate and self-reported injury: Assessing the mediating role of employee safety control. Accid. Anal. Prev. 2006, 38, 425–433. [Google Scholar] [CrossRef]
- Glendon, A.I.; McKenna, E.F. Human Safety and Risk Management; Chapman and Hall: London, UK, 1995. [Google Scholar]
- Bayram, M.; Ünğan, M.C.; Ardıç, K. The relationships between OHS prevention costs, safety performance, employee satisfaction and accident costs. Int. J. Occup. Saf. Ergon. 2016, 23, 285–296. [Google Scholar] [CrossRef] [PubMed]
- Neal, A.; Griffin, M.A.; Hart, P.M. The impact of organizational climate on safety climate and individual behavior. Saf. Sci. 2000, 34, 99–109. [Google Scholar] [CrossRef]
- Borman, W.C.; Motowidlo, S.M. Expanding the criterion domain to include elements of contextual performance. In Personnel Selection in Organizations; Jossey-Bass: San Francisco, CA, USA, 1993. [Google Scholar]
- Fernández-Muñiz, B.; Montes-Peón, J.M.; Vázquez-Ordás, C.J. The role of safety leadership and working conditions in safety performance in process industries. J. Loss Prev. Process Ind. 2017, 50, 403–415. [Google Scholar] [CrossRef]
- Braunger, P.; Korunka, C.; Kubicek, B.; Frank, H.; Lueger, M. The perspective of safety engineers on safety climate. Hum. Factors Ergon. Manuf. Serv. Ind. 2015, 25, 198–210. [Google Scholar] [CrossRef]
- Bunner, J.; Prem, R.; Korunka, C. How work intensification relates to organization-level safety performance: The mediating roles of safety climate, safety motivation, and safety knowledge. Front. Psychol. 2018, 9, 2575. [Google Scholar] [CrossRef]
- Arnold, P.K.; Hartley, L.R. Policies and practices of transport companies that promote or hinder the management of driver fatigue. Transp. Res. Part F Traffic Psychol. Behav. 2001, 4, 1–17. [Google Scholar] [CrossRef]
- Tappura, S. The Management of Occupational Health and Safety: Managers’ Perceptions of the Challenges, Necessary Support and Organisational Measures to Support Managers. Ph.D. Thesis, Tampere University, Tampere, Finland, 2017. [Google Scholar]
- Grimaldi, J.V. The measurement of safety engineering performance. J. Saf. Res. 1970, 2, 137–159. [Google Scholar]
- Christian, M.S.; Bradley, J.C.; Wallace, J.C.; Burke, M.J. Workplace safety: A meta-analysis of the roles of person and situation factors. J. Appl. Psychol. 2009, 94, 1103–1127. [Google Scholar] [CrossRef] [PubMed]
- Fernández-Muñiz, B.F.; Montes-Peón, J.M.; Vázquez-Ordás, C.J. Safety leadership, risk management and safety performance in Spanish firms. Saf. Sci. 2014, 70, 295–307. [Google Scholar] [CrossRef]
- Martínez-Córcoles, M.; Gracia, F.; Tomás, I.; Peiró, J.M. Leadership and employees’ perceived safety behaviours in a nuclear power plant: A structural equation model. Saf. Sci. 2011, 49, 1118–1129. [Google Scholar] [CrossRef]
- Fernández-Muñiz, B.; Montes-Peón, J.M.; Vázquez-Ordás, C.J. Safety climate in OHSAS 18001-certified organisations: Antecedents and consequences of safety behaviour. Accid. Anal. Prev. 2012, 45, 745–758. [Google Scholar] [CrossRef]
- Tappura, S.; Jääskeläinen, A.; Pirhonen, J. Creation of satisfactory safety culture by developing its key dimensions. Saf. Sci. 2022, 154, 105849. [Google Scholar] [CrossRef]
- Mziwao, S.; Mbogo, C.J. Contribution of Employee’s Job Satisfaction on Organization Performance: A Case Study of Mkombozi Bank, Dar es Salaam. Int. J. Eng. Bus. Manag. 2022, 6, 12–19. [Google Scholar] [CrossRef]
- Shabani, T.; Jerie, S.; Shabani, T. The impact of occupational safety and health programs on employee productivity and organisational performance in Zimbabwe. Saf. Extrem. Environ. 2023, 5, 293–304. [Google Scholar] [CrossRef]
- Bayram, M.; Ünğan, M.C. The relationships between OHS prevention costs, OHSMS practices, employee satisfaction, OHS performance and accident costs. Total Qual. Manag. Bus. Excell. 2018, 31, 1325–1344. [Google Scholar] [CrossRef]
- Bayram, M.; Arpat, B.; Ozkan, Y. Safety priority, safety rules, safety participation and safety behaviour: The mediating role of safety training. Int. J. Occup. Saf. Ergon. 2022, 28, 2138–2148. [Google Scholar] [CrossRef]
- Liu, X.; Huang, G.; Huang, H.; Wang, S.; Xiao, Y.; Chen, W. Safety climate, safety behavior, and worker injuries in the Chinese manufacturing industry. Saf. Sci. 2015, 78, 173–178. [Google Scholar] [CrossRef]
- Lyubykh, Z.; Gulseren, D.; Turner, N.; Barling, J.; Seifert, M. Shared transformational leadership and safety behaviours of employees, leaders, and teams: A multilevel investigation. J. Occup. Organ. Psychol. 2022, 95, 431–458. [Google Scholar] [CrossRef]
- Turner, N.; Barling, J.; Dawson, J.F.; Deng, C.; Parker, S.K.; Patterson, M.G.; Stride, C.B. Human resource management practices and organizational injury rates. J. Saf. Res. 2021, 78, 69–79. [Google Scholar] [CrossRef] [PubMed]
- Fulmer, C.A.; Ostroff, C. Convergence and emergence in organizations: An integrative framework and review. J. Organ. Behav. 2016, 37, S122–S145. [Google Scholar] [CrossRef]
- Ali, M.X.M.; Arifin, K.; Abas, A.; Ahmad, M.A.; Khairil, M.; Cyio, M.B.; Samad, M.A.; Lampe, I.; Mahfudz, M.; Ali, M.N. Systematic literature review on indicators use in safety management practices among utility industries. Int. J. Environ. Res. Public Health 2022, 19, 6198. [Google Scholar] [CrossRef]
- Naji, G.M.A.; Isha, A.S.N.; Mohyaldinn, M.E.; Leka, S.; Saleem, M.S.; Rahman, S.M.N.B.S.A.; Alzoraiki, M. Impact of safety culture on safety performance; mediating role of psychosocial hazard: An integrated modelling approach. Int. J. Environ. Res. Public Health 2021, 18, 8568. [Google Scholar] [CrossRef]
- Sampaio, P.; Saraiva, P.; Domingues, P. Management systems: Integration or addition? Int. J. Qual. Reliab. Manag. 2012, 29, 402–424. [Google Scholar] [CrossRef]
- Marchiori, M.; Demartini, P.; Albano, V.; Barbini, F.M. Occupational health and safety management system effectiveness: Reflections from theory and insights from practice. Int. J. Environ. Health 2017, 8, 164–184. [Google Scholar] [CrossRef]
- Li, Y.; Guldenmund, F.W. Safety management systems: A broad overview of the literature. Saf. Sci. 2018, 103, 94–123. [Google Scholar] [CrossRef]
- Otitolaiye, V.O.; Abd Aziz, F.S. Bibliometric analysis of safety management system research (2001–2021). J. Saf. Res. 2024, 88, 111–124. [Google Scholar] [CrossRef]
- Vinodkumar, M.N.; Bhasi, M. Safety management practices and safety behaviour: Assessing the mediating role of safety knowledge and motivation. Accid. Anal. Prev. 2010, 42, 2082–2093. [Google Scholar] [CrossRef]
- Fernández-Muñiz, B.; Montes-Peón, J.M.; Vázquez-Ordás, C.J. Relation between occupational safety management and firm performance. Saf. Sci. 2009, 47, 980–991. [Google Scholar] [CrossRef]
- Otitolaiye, V.O.; Abd Aziz, F.S.; Munauwar, M.; Omer, F. The Relationship between Organizational Safety Culture and Organization Safety Performance: The Mediating Role of Safety Management System. Int. J. Occup. Saf. Health 2021, 11, 148–157. [Google Scholar] [CrossRef]
- OHSAS 18001:2007; Occupational Health and Safety Management Systems-Requirements. British Standards Institution: London, UK, 2007.
- ISO 45001:2018; Occupational Health and Safety Management Systems-Requirements with Guidance for Use. International Organization for Standardization: Geneva, Switzerland, 2018.
- ILO-OSH 2001; Guidelines on Occupational Safety and Health Management Systems. International Labour Organization: Geneva, Switzerland, 2001.
- Heras-Saizarbitoria, I.; Boiral, O.; Arana, G.; Allur, E. OHSAS 18001 Certification and Work Accidents: Shedding Light on the Connection. J. Saf. Res. 2019, 68, 33–40. [Google Scholar] [CrossRef]
- Viswanathan, K.; Johnson, M.S.; Toffel, M.W. Do Safety Management System Standards Indicate Safer Operations? Evidence from the OHSAS 18001 Occupational Health and Safety Standard. Saf. Sci. 2024, 171, 106383. [Google Scholar] [CrossRef]
- Goerlandt, F.; Li, J.; Reniers, G. The landscape of safety management systems research: A scientometric analysis. J. Saf. Sci. Resil. 2022, 3, 189–208. [Google Scholar] [CrossRef]
- Santos-Reyes, J.; Beard, A.N. A systemic approach to safety management on the british railway system. Civ. Eng. Environ. Syst. 2003, 20, 1–21. [Google Scholar] [CrossRef]
- Clarke, S. Safety culture on the UK railway network. Work. Stress 1998, 12, 285–292. [Google Scholar] [CrossRef]
- Vassie, L.H.; Lucas, W.R. An assessment of health and safety management within working groups in the UK manufacturing sector. J. Saf. Res. 2001, 32, 479–490. [Google Scholar] [CrossRef]
- Dewi, A.I.; Wardani, E. Occupational health and safety management system and work-related accidents among hospital nurses. Enfermería Clínica 2022, 32, S6–S10. [Google Scholar] [CrossRef]
- Chong, H.C.; Ramayah, T.; Subramaniam, C. The relationship between critical success factors, internal control and safety performance in the Malaysian manufacturing sector. Saf. Sci. 2018, 104, 179–188. [Google Scholar]
- Hu, X.; Yeo, G.; Griffin, M. More to safety compliance than meets the eye: Differentiating deep compliance from surface compliance. Saf. Sci. 2020, 130, 104852. [Google Scholar] [CrossRef]
- Alruqi, W.M.; Hallowell, M.R.; Techera, U. Safety climate dimensions and their relationship to construction safety performance: A meta-analytic review. Saf. Sci. 2018, 109, 165–173. [Google Scholar] [CrossRef]
- Vredenburgh, A.G. Organizational safety: Which management practices are most effective in reducing employee injury rates? J. Saf. Res. 2002, 33, 259–276. [Google Scholar] [CrossRef]
- Bayram, M. Safety training and competence, employee participation and involvement, employee satisfaction, and safety performance: An empirical study on occupational health and safety management system implementing manufacturing firms. Alphanumeric J. 2019, 7, 301–318. [Google Scholar] [CrossRef]
- Cavallone, M.; Palumbo, R. Delving into the soft side of TQM: An analysis of the implications of employee involvement on management practices. TQM J. 2022, 34, 1096–1115. [Google Scholar] [CrossRef]
- Mashi, M.S.; Subramaniam, C.; Johari, J.; Suleiman Abubakar, S. Understanding safety management practices and safety performance amid coronavirus (COVID-19) pandemic among nurses in public hospitals. Int. J. Public Adm. 2023, 46, 716–727. [Google Scholar] [CrossRef]
- O’Toole, M. The Relationship between Employees’ Perceptions of Safety and Organizational Culture. J. Saf. Res. 2002, 33, 231–243. [Google Scholar] [CrossRef] [PubMed]
- Ali, H.; Azimah Chew Abdullah, N.; Subramaniam, C. Management practice in safety culture and its influence on workplace injury: An industrial study in Malaysia. Disaster Prev. Manag. Int. J. 2009, 18, 470–477. [Google Scholar] [CrossRef]
- Mearns, K.; Whitaker, S.M.; Flin, R. Safety climate, safety management practice and safety performance in offshore environments. Saf. Sci. 2003, 41, 641–680. [Google Scholar] [CrossRef]
- Jones, C. Challenging the Traditional Approach to Safety Management and How Leadership Behavior Affects Safety Performance. RasGas Company Ltd., Ras Laffan City, State of Qatar. Available online: https://www.iapg.org.ar/WGC09/admin/archivosNew/Special%20Projects/4.%20IGU%20Best%20Practices/4.%20IGU%20Best%20Practices%20FINAL%20-%20CD%20contents/8.%20LNG%20-%20Challenging%20the%20traditional%20approach%20to%20safety%20management.pdf (accessed on 8 May 2025).
- Hofmann, D.A.; Morgeson, F.P. Safety-related behavior as a social exchange: The role of perceived organizational support and leader–member exchange. J. Appl. Psychol. 1999, 84, 286. [Google Scholar] [CrossRef]
- Hendy, J.; Barlow, J. The role of the organizational champion in achieving health system change. Soc. Sci. Med. 2012, 74, 348–355. [Google Scholar] [CrossRef] [PubMed]
- Soo, S.; Berta, W.; Baker, G.R. Role of champions in the implementation of patient safety practice change. Healthc. Q. 2009, 12, 123–128. [Google Scholar] [CrossRef]
- Meng, X.; Zhai, H.; Chan, A.H. Development of scales to measure and analyse the relationship of safety consciousness and safety citizenship behaviour of construction workers: An empirical study in China. Int. J. Environ. Res. Public Health 2019, 16, 1411. [Google Scholar] [CrossRef]
- Onyebeke, L.C.; Papazaharias, D.M.; Freund, A.; Dropkin, J.; McCann, M.; Sanchez, S.H.; Hashim, D.; Meyer, J.D.; Lucchini, R.G.; Zuckerman, N.C. Access to properly fitting personal protective equipment for female construction workers. Am. J. Ind. Med. 2016, 59, 1032–1040. [Google Scholar] [CrossRef]
- Hou, Y.; Khokhar, M.; Khan, M.; Islam, T.; Haider, I. Put safety first: Exploring the role of health and safety practices in improving the performance of SMEs. SAGE Open 2021, 11, 21582440211032173. [Google Scholar] [CrossRef]
- Saksvik, P.Ø.; Torvatn, H.; Nytrø, K. Systematic occupational health and safety work in Norway: A decade of implementation. Saf. Sci. 2003, 41, 721–738. [Google Scholar] [CrossRef]
- Zhu, W.; Chen, J.; Liang, X.; Li, D.; Chen, K. Government regulations, benefit perceptions, and safe production behaviors of family farms––a survey based on Jiangxi Province, China. J. Clean. Prod. 2024, 450, 141824. [Google Scholar] [CrossRef]
- Comberti, L.; Demichela, M.; Baldissone, G.; Luzzi, R.; Fois, G. The Impact of Regulation on Occupational Safety–A Regional Study for Italian Food Industry. Chem. Eng. Trans. 2018, 67, 397–402. [Google Scholar]
- Nahrgang, J.D.; Morgeson, F.P.; Hofmann, D.A. Safety at work: A meta-analytic investigation of the link between job demands, job resources, burnout, engagement, and safety outcomes. J. Appl. Psychol. 2011, 96, 71–94. [Google Scholar] [CrossRef]
- Vranjes, I.; Notelaers, G.; Salin, D. Putting workplace bullying in context: The role of high-involvement work practices in the relationship between job demands, job resources, and bullying exposure. J. Occup. Health Psychol. 2022, 27, 136. [Google Scholar] [CrossRef]
- Bottani, E.; Monica, L.; Vignali, G. Safety management systems: Performance differences between adopters and non-adopters. Saf. Sci. 2009, 47, 155–162. [Google Scholar] [CrossRef]
- Granerud, R.L.; Rocha, R.S. Organisational learning and continuous improvement of health and safety in certified manufacturers. Saf. Sci. 2011, 49, 1030–1039. [Google Scholar] [CrossRef]
- Judge, T.A.; Larsen, R.J. Dispositional affect and job satisfaction: A review and theoretical extension. Organ. Behav. Hum. Decis. Process. 2001, 86, 67–98. [Google Scholar] [CrossRef]
- Famakin, I.O.; Aigbavboa, C.; Molusiwa, R. Exploring challenges to implementing health and safety regulations in a developing economy. Int. J. Constr. Manag. 2023, 23, 89–97. [Google Scholar] [CrossRef]
- Masa′deh, R.E.; Obeidat, B.Y.; Tarhini, A. A Jordanian empirical study of the associations among transformational leadership, transactional leadership, knowledge sharing, job performance, and firm performance: A structural equation modelling approach. J. Manag. Dev. 2016, 35, 681–705. [Google Scholar] [CrossRef]
- Mitropoulos, P.; Abdelhamid, T.S.; Howell, G.A. Systems model of construction accident causation. J. Constr. Eng. Manag. 2005, 131, 816–825. [Google Scholar] [CrossRef]
- Rachmad, R.; Moeis, A.O.; Komarudin, K. The Role of Safety Leadership, Safety Objective, and Working Conditions in Safety Performance in Pharmaceutical Industries: A Conceptual Model. In Proceedings of the 4th Asia Pacific Conference on Research in Industrial and Systems Engineering, Depok, Indonesia, 25 May 2021; pp. 611–616. [Google Scholar]
- Bevilacqua, M.; Ciarapica, F.E.; De Sanctis, I. How to successfully implement OHSAS 18001: The Italian case. J. Loss Prev. Process Ind. 2016, 44, 31–43. [Google Scholar] [CrossRef]
- Da Silva, S.L.C.; Amaral, F.G. Critical factors of success and barriers to the implementation of occupational health and safety management systems: A systematic review of literature. Saf. Sci. 2019, 117, 123–132. [Google Scholar] [CrossRef]
- Vinodkumar, M.N.; Bhasi, M. A study on the impact of management system certification on safety management. Saf. Sci. 2011, 49, 498–507. [Google Scholar] [CrossRef]
- Yiu, N.S.; Chan, D.W.; Shan, M.; Sze, N.N. Implementation of safety management system in managing construction projects: Benefits and obstacles. Saf. Sci. 2019, 117, 23–32. [Google Scholar] [CrossRef]
- Battaglia, M.; Passetti, E.; Frey, M. Occupational health and safety management in municipal waste companies: A note on the Italian sector. Saf. Sci. 2015, 72, 55–65. [Google Scholar] [CrossRef]
- Gallie, D.; Zhou, Y. Employee Involvement, Work Engagement and Skill Development; European Foundation for the Improvement of Living and Working Conditions (Eurofound): Dublin, Ireland, 2020; WPEF19061.
- Zohar, D.; Polachek, T. Discourse-based intervention for modifying supervisory communication as leverage for safety climate and performance improvement: A randomized field study. J. Appl. Psychol. 2014, 99, 113. [Google Scholar] [CrossRef] [PubMed]
- Zahiri Harsini, A.; Ghofranipour, F.; Sanaeinasab, H.; Amin Shokravi, F.; Bohle, P.; Matthews, L.R. Factors associated with unsafe work behaviours in an Iranian petrochemical company: Perspectives of workers, supervisors, and safety managers. BMC Public Health 2020, 20, 1192. [Google Scholar] [CrossRef]
- Hopkins, W.J. Soft obligations and hard realities: Regional disaster risk reduction in Europe and Asia. In The Cambridge Handbook of Disaster Risk Reduction and International Law; Cambridge University Press: Cambridge, UK, 2019; pp. 219–238. [Google Scholar]
- Petrou, P.; Demerouti, E.; Schaufeli, W.B. Crafting the change: The role of employee job crafting behaviors for successful organizational change. J. Manag. 2018, 44, 1766–1792. [Google Scholar] [CrossRef]
- Zara, J.; Nordin, S.M.; Isha, A.S.N. Influence of communication determinants on safety commitment in a high-risk workplace: A systematic literature review of four communication dimensions. Front. Public Health 2023, 11, 1225995. [Google Scholar] [CrossRef]
- Tappura, S.; Jääskeläinen, A. Measuring the outcomes of safety training. In Human Systems Engineering and Design III, Proceedings of the 3rd International Conference on Human Systems Engineering and Design (IHSED2020): Future Trends and Applications, Juraj Dobrila University of Pula, Pula, Croatia, 22–24 September 2020; Springer International Publishing: Cham, Switzerland, 2021; Volume 3, pp. 265–270. [Google Scholar]
- Tappura, S.; Jääskeläinen, A.; Pirhonen, J. Performance Implications of Safety Training. In Advances in Safety Management and Human Performance, Proceedings of the AHFE 2021 Virtual Conferences on Safety Management and Human Factors, and Human Error, Reliability, Resilience, and Performance, Virtual, USA, 25–29 July 2021; Springer International Publishing: Cham, Switzerland, 2021; pp. 295–301. [Google Scholar]
- Santos, W.J.; Graham, I.D.; Lalonde, M.; Demery Varin, M.; Squires, J.E. The effectiveness of champions in implementing innovations in health care: A systematic review. Implement. Sci. Commun. 2022, 3, 80. [Google Scholar] [CrossRef]
- Langford, D.; Rowlinson, S.; Sawacha, E. Safety behaviour and safety management: Its influence on the attitudes of workers in the UK construction industry. Eng. Constr. Archit. Manag. 2000, 7, 133–140. [Google Scholar] [CrossRef]
- Tang, C.S.; Zhou, S. Research advances in environmentally and socially sustainable operations. Eur. J. Oper. Res. 2012, 223, 585–594. [Google Scholar] [CrossRef]
- Jordanoska, A. Regulatory enforcement against organizational insiders: Interactions in the pursuit of individual accountability. Regul. Gov. 2021, 15, 298–316. [Google Scholar] [CrossRef]
- Madsen, C.U.; Thorsen, S.V.; Hasle, P.; Laursen, L.L.; Dyreborg, J. Differences in occupational health and safety efforts between adopters and non-adopters of certified occupational health and safety management systems. Saf. Sci. 2022, 152, 105794. [Google Scholar] [CrossRef]
- Fan, D.; Yeung, A.C.; Yiu, D.W.; Lo, C.K. Safety regulation enforcement and production safety: The role of penalties and voluntary safety management systems. Int. J. Prod. Econ. 2022, 248, 108481. [Google Scholar] [CrossRef]
- Montoya, A.K.; Hayes, A.F. Two-condition within-participant statistical mediation analysis: A path-analytic framework. Psychol. Methods 2017, 22, 6–27. [Google Scholar] [CrossRef] [PubMed]
- Cohen, J. Statistical Power Analysis for the Behavioral Sciences; Routledge: London, UK, 2013. [Google Scholar]
- Mazur, A. Model of OHS management systems in an excellent company. In Universal Access in Human-Computer Interaction. Access to the Human Environment and Culture, Proceedings of the 9th International Conference, UAHCI 2015, Held as Part of HCI International 2015, Los Angeles, CA, USA, 2–7 August 2015; Proceedings, Part IV. Springer: Cham, Switzerland, 2015; Volume 9, pp. 456–467. [Google Scholar]
- Górny, A. The Use of Quality Tools to Improve the Risk Management Cycle in the Shaping of the Work Environment. In Advances in Manufacturing III; International Scientific—Technical Conference MANUFACTURING; Springer: Cham, Switzerland, 2022; pp. 12–22. [Google Scholar]
- Di Fabio, A.; Peiró, J.M. Human Capital Sustainability Leadership to promote sustainable development and healthy organizations: A new scale. Sustainability 2018, 10, 2413. [Google Scholar] [CrossRef]
- De Oliveira, O.J. Guidelines for the integration of certifiable management systems in industrial companies. J. Clean. Prod. 2013, 57, 124–133. [Google Scholar] [CrossRef]
- Austin, L.C.; Kovacs, D.C.; Thorne, S.; Moody, J.R.K. Using grounded theory and mental modeling to understand influences on electricians’ safety decisions: Toward an integrated theory of why electricians work energized. Saf. Sci. 2020, 130, 104826. [Google Scholar] [CrossRef]
- Sadeghi-Yarandi, M.; Torabi-Gudarzi, S.; Asadi, N.; Golmohammadpour, H.; Ahmadi-Moshiran, V.; Taheri, M.; Ghasemi-Koozekonan, A.; Soltanzadeh, A.; Alimohammadi, B. Development of a novel Electrical Industry Safety Risk Index (Eisri) in the electricity power distribution industry based on fuzzy analytic hierarchy process (Fahp). Heliyon 2023, 9, e13155. [Google Scholar] [CrossRef]
- McGrath, J.E. Social Psychology: A Brief Introduction; Holt, Rinehart and Winston: New York, NY, USA, 1964. [Google Scholar]
- Bartsch, S.; Weber, E.; Büttgen, M.; Huber, A. Leadership matters in crisis-induced digital transformation: How to lead service employees effectively during the COVID-19 pandemic. J. Serv. Manag. 2021, 32, 71–85. [Google Scholar] [CrossRef]
- Ilgen, D.R.; Hollenbeck, J.R.; Johnson, M.; Jundt, D. Teams in organizations. Annu. Rev. Psychol. 2005, 56, 517–543. [Google Scholar] [CrossRef] [PubMed]
- Cohen, S.G.; Bailey, D.E. What makes teams work: Group effectiveness research from the shop floor to the executive suite. J. Manag. 1997, 23, 239–290. [Google Scholar] [CrossRef]
- Gladstein, D.L. Groups in context: A model of task group effectiveness. Adm. Sci. Q. 1984, 29, 499–517. [Google Scholar] [CrossRef]
- Dietl, J.E.; Derksen, C.; Keller, F.M.; Schmiedhofer, M.; Lippke, S. Psychosocial Processes in Healthcare Workers: How Individuals’ Perceptions of Interpersonal Communication Is Related to Patient Safety Threats and Higher-Quality Care. Int. J. Environ. Res. Public Health 2023, 20, 5698. [Google Scholar] [CrossRef]
- Herre, C. Promoting Team Effectiveness: How Leaders and Learning Processes Influences Team Outcomes. Ph.D. Dissertation, Université de Fribourg, Fribourg, Switzerland, 2010. [Google Scholar]
- Edmondson, A. Psychological safety and learning behavior in work teams. Adm. Sci. Q. 1999, 44, 350–383. [Google Scholar] [CrossRef]
- Sekaran, U.; Bougie, R. Research Methods for Business: A Skill Building Approach; John Wiley & Sons: New York, NY, USA, 2016. [Google Scholar]
- Krejcie, R.V.; Morgan, D.W. Sample size determination table. Educ. Psychol. Meas. 1970, 30, 607–610. [Google Scholar] [CrossRef]
- Bartlett, J.E.; Kotrlik, J.; Higgins, C.C. Organizational research: Determining organizational research: Determining appropriate sample size in survey research appropriate sample size in survey research. Inf. Technol. Learn. Perform. J. 2001, 19, 43–50. [Google Scholar]
- Dedobbeleer, N.; Béland, F. A safety climate measure for construction sites. J. Saf. Res. 1991, 22, 97–103. [Google Scholar] [CrossRef]
- Ahmad Nazri, A.A. Factors Influencing the Implementation of Occupational Safety and Health for the Electronics and Electrical Manufacturing Firms in Penang. Master’s Thesis, MBA Operational Management, University of Science Malaysia, Georgetown, Malaysia, 1998. [Google Scholar]
- Brown, K.A.; Willis, P.G.; Prussia, G.E. Predicting safe employee behavior in the steel industry: Development and test of a sociotechnical model. J. Oper. Manag. 2000, 18, 445–465. [Google Scholar] [CrossRef]
- Seo, D.C. An explicative model of unsafe work behavior. Saf. Sci. 2005, 43, 187–211. [Google Scholar] [CrossRef]
- Likert, R. A Technique for the Measurement of Attitudes. Arch. Psychol. 1932, 140, 1–55. [Google Scholar]
- Harman, H.H. Modern Factor Analysis; University of Chicago Press: Chicago, IL, USA, 1976. [Google Scholar]
- Hair, J.F., Jr.; Hult, G.T.M.; Ringle, C.M.; Sarstedt, M.; Danks, N.P.; Ray, S. Partial Least Squares Structural Equation Modeling (PLS-SEM) Using R: A Workbook; Springer International Publishing: Cham, Switzerland, 2021. [Google Scholar]
- Podsakoff, P.M.; MacKenzie, S.B.; Lee, J.Y.; Podsakoff, N.P. Common method biases in behavioral research: A critical review of the literature and recommended remedies. J. Appl. Psychol. 2003, 88, 879. [Google Scholar] [CrossRef]
- Hair, J., Jr.; Sarstedt, M.; Hopkins, L.; GKuppelwieser, V. Partial least squares structural equation modeling (PLS-SEM) An emerging tool in business research. Eur. Bus. Rev. 2014, 26, 106–121. [Google Scholar] [CrossRef]
- Henseler, J.; Ringle, C.M.; Sarstedt, M. A new criterion for assessing discriminant validity in variance-based structural equation modeling. J. Acad. Mark. Sci. 2015, 43, 115–135. [Google Scholar] [CrossRef]
- Diamantopoulos, A.; Siguaw, J.A. Formative versus reflective indicators in organizational measure development: A comparison and empirical illustration. Br. J. Manag. 2006, 17, 263–282. [Google Scholar] [CrossRef]
- Preacher, K.J.; Hayes, A.F. SPSS and SAS procedures for estimating indirect effects in simple mediation models. Behav. Res. Methods Instrum. Comput. 2004, 36, 717–731. [Google Scholar] [CrossRef]
- Cohen, J. Statistical Power Analysis for the Behavioral Sciences, 2nd ed.; Erlbaum: Hillsdale, NJ, USA, 1988. [Google Scholar]
- Geisser, S. A predictive approach to the random effect model. Biometrika 1974, 61, 101–107. [Google Scholar] [CrossRef]
- Hajmohammad, S.; Vachon, S. Safety culture: A catalyst for sustainable development. J. Bus. Ethics 2014, 123, 263–281. [Google Scholar] [CrossRef]
- Bayram, M. The management commitment to OHS, employee satisfaction and safety performance: An empirical study. Int. J. Latest Eng. Manag. Res. 2018, 3, 63–71. [Google Scholar]
- Saata, M.Z.M.; Mashib, M.S.; Subramaniamc, C.; Shamsudind, F.M. The Relationship between Management Practices and Safety Performance in Manufacturing SMEs: The Moderating Role of Proactive Personality. Int. J. Acad. Res. Bus. Soc. Sci. 2024, 14, 1585–1619. [Google Scholar]
- Job, A.; Silva, I.; Moreira, T. Test of a safety culture model from a management perspective. Rev. Bras. Gest. Neg. 2020, 22, 250–270. [Google Scholar] [CrossRef]
- Gümüş, R.; Ayhan, M.; Gümüş, B. Safety climate in marble industry and its influence on safety performance and occupational accidents. Arch. Environ. Occup. Health 2023, 78, 48–59. [Google Scholar] [CrossRef]
- Shea, C.M. A conceptual model to guide research on the activities and effects of innovation champions. Implement. Res. Pract. 2021, 2, 2633489521990443. [Google Scholar] [CrossRef]
- Ghahramani, A.; Ebrahimi, M.; Hajaghazadeh, M. Development and psychometric evaluation of an occupational health and safety performance tool for manufacturing companies. Heliyon 2023, 9, e17343. [Google Scholar] [CrossRef] [PubMed]
- Ghahramani, A. Factors that influence the maintenance and improvement of OHSAS 18001 in adopting companies: A qualitative study. J. Clean. Prod. 2016, 137, 283–290. [Google Scholar] [CrossRef]
- Shi, X. Have government regulations improved workplace safety?: A test of the asynchronous regulatory effects in China’s coal industry, 1995–2006. J. Saf. Res. 2009, 40, 207–213. [Google Scholar] [CrossRef] [PubMed]
- Rasmussen, K.; Glasscock, D.J.; Hansen, O.N.; Carstensen, O.; Jepsen, J.F.; Nielsen, K.J. Worker participation in change processes in a Danish industrial setting. Am. J. Ind. Med. 2006, 49, 767–779. [Google Scholar] [CrossRef]
- Abatan, A.; Jacks, B.S.; Ugwuanyi, E.D.; Nwokediegwu, Z.Q.S.; Obaigbena, A.; Daraojimba, A.I.; Lottu, O.A. The role of environmental health and safety practices in the automotive manufacturing industry. Eng. Sci. Technol. J. 2024, 5, 531–542. [Google Scholar] [CrossRef]
- Lingard, H.; Pirzadeh, P.; Oswald, D. Talking safety: Health and safety communication and safety climate in subcontracted construction workgroups. J. Constr. Eng. Manag. 2019, 145, e1651. [Google Scholar] [CrossRef]
- Robson, L.S.; Stephenson, C.M.; Schulte, P.A.; Amick, B.C., 3rd; Irvin, E.L.; Eggerth, D.E.; Chan, S.; Bielecky, A.R.; Wang, A.M.; Heidotting, T.L.; et al. A systematic review of the effectiveness of occupational health and safety training. Scand. J. Work. Environ. Health 2012, 38, 193–208. [Google Scholar] [CrossRef] [PubMed]
- Zavalkoff, S.; Korah, N.; Quach, C. Presence of a physician safety champion is associated with a reduction in urinary catheter utilization in the pediatric intensive care unit. PLoS ONE 2015, 10, e0144222. [Google Scholar] [CrossRef]
- Strauss-Raats, P. Temporary safety. Regulating working conditions in temporary agency work. Saf. Sci. 2019, 112, 213–222. [Google Scholar] [CrossRef]
- Akin, G.C.; Olcay, Z.F.; Yildrim, M.; Tasdemir, D.C.; Yildiz, A.; Szarpak, L.; Chmielewski, J.; Chirico, F. Effects of occupational safety performance on work engagement of emergency workers: Mediating role of job satisfaction. Disaster Emerg. Med. J. 2024, 9, 23–35. [Google Scholar] [CrossRef]
- Tawfeeq, O.M.; Thiruchelvam, S.A.; Abidin, I.B.Z. Impact of Safety Management Practices on Safety Performance in Workplace Environment: A Case Study in Iraqi Electricity Production Industry. Eng. Technol. Appl. Sci. Res. 2024, 14, 13539–13546. [Google Scholar] [CrossRef]
- Bennouna, A.; Boughaba, A.; Mouda, M.; Djabou, S. Examining the mediating effect of job satisfaction on the relationship between leader-member exchange and safety behavior among Algerian healthcare workers. Leadersh. Health Serv. 2024, 37, 112–129. [Google Scholar] [CrossRef] [PubMed]
- Al-Bsheish, M. The mediation role of safety training between risk perception and safety behaviors among non-medical hospital staff. Int. J. Innov. Res. Sci. Stud. 2024, 7, 27–35. [Google Scholar] [CrossRef]
- Onubi, H.O.; Yusof, N.A.; Hassan, A.S.; Bahdad, A.A.S. Analysing the mediating effect of economic performance on the relationship between green construction practices and health and safety performance in Nigeria. Environ. Sci. Pollut. Res. 2021, 28, 36598–36610. [Google Scholar] [CrossRef]

| H+ | Relationship | Β | Standard Error | T Values | p Values | Confidence Interval Lower | Confidence Interval Upper | Result |
|---|---|---|---|---|---|---|---|---|
| H1 | Management commitment to safety → Safety performance | 0.014 | 0.056 | 0.245 | 0.403 | −0.073 | 0.104 | Not Significant |
| H2 | Employee involvement → Safety performance | 0.181 | 0.055 | 3.306 | 0.001 ** | 0.077 | 0.256 | Significant |
| H3 | Safety communication → Safety performance | −0.019 | 0.060 | 0.319 | 0.375 | −0.108 | 0.083 | Not Significant |
| H4 | Safety champion → Safety performance | 0.034 | 0.063 | 0.539 | 0.295 | −0.075 | 0.135 | Not Significant |
| H5 | Safety training → Safety performance | 0.111 | 0.058 | 1.922 | 0.028 * | 0.021 | 0.214 | Significant |
| H6 | Government regulations → Safety performance | 0.063 | 0.060 | 1.054 | 0.146 | −0.043 | 0.153 | Not Significant |
| H7 | Working condition → Safety performance | 0.603 | 0.058 | 10.394 | 0.000 ** | 0.518 | 0.713 | Significant |
| H8 | Management commitment to safety → Working condition | 0.166 | 0.063 | 2.641 | 0.004 * | 0.065 | 0.268 | Significant |
| H9 | Employee involvement → Working condition | 0.170 | 0.066 | 2.565 | 0.005 * | 0.068 | 0.279 | Significant |
| H10 | Safety communication → Working condition | 0.217 | 0.069 | 3.143 | 0.001 ** | 0.094 | 0.326 | Significant |
| H11 | Safety training → Working condition | 0.047 | 0.074 | 0.636 | 0.263 | −0.089 | 0.167 | Not Significant |
| H12 | Safety champion → Working condition | 0.201 | 0.078 | 2.587 | 0.005 * | 0.073 | 0.308 | Significant |
| H13 | Government regulations → Working condition | 0.200 | 0.063 | 3.191 | 0.001 ** | 0.096 | 0.313 | Significant |
| H+ | Relationship | Β | Standard Error | T Values | p Values | Confidence Interval Lower | Confidence Interval Upper | Result |
|---|---|---|---|---|---|---|---|---|
| H14 | Management commitment to safety → Working condition → Safety performance | 0.100 | 0.040 | 2.491 | 0.013 * | 0.026 | 0.180 | Significant |
| H15 | Employee involvement → Working condition → Safety performance | 0.103 | 0.043 | 2.359 | 0.019 * | 0.029 | 0.199 | Significant |
| H16 | Safety communication → Working condition → Safety performance | 0.131 | 0.042 | 3.120 | 0.002 * | 0.058 | 0.219 | Significant |
| H17 | Safety champion → Working condition → Safety performance | 0.121 | 0.046 | 2.647 | 0.008 * | 0.043 | 0.215 | Significant |
| H18 | Safety training → Working condition → Safety performance | 0.029 | 0.047 | 0.609 | 0.543 | −0.063 | 0.118 | Not Significant |
| H19 | Government regulations → Working condition → Safety performance | 0.120 | 0.040 | 3.001 | 0.003 * | 0.041 | 0.201 | Significant |
Disclaimer/Publisher’s Note: The statements, opinions and data contained in all publications are solely those of the individual author(s) and contributor(s) and not of MDPI and/or the editor(s). MDPI and/or the editor(s) disclaim responsibility for any injury to people or property resulting from any ideas, methods, instructions or products referred to in the content. |
© 2025 by the authors. Licensee MDPI, Basel, Switzerland. This article is an open access article distributed under the terms and conditions of the Creative Commons Attribution (CC BY) license (https://creativecommons.org/licenses/by/4.0/).
Share and Cite
Otitolaiye, V.O.; Abd Aziz, F.S. Understanding the Mechanism Through Which Safety Management Systems Influence Safety Performance in Nigerian Power and Electricity Distribution Companies. Safety 2025, 11, 98. https://doi.org/10.3390/safety11040098
Otitolaiye VO, Abd Aziz FS. Understanding the Mechanism Through Which Safety Management Systems Influence Safety Performance in Nigerian Power and Electricity Distribution Companies. Safety. 2025; 11(4):98. https://doi.org/10.3390/safety11040098
Chicago/Turabian StyleOtitolaiye, Victor Olabode, and Fadzli Shah Abd Aziz. 2025. "Understanding the Mechanism Through Which Safety Management Systems Influence Safety Performance in Nigerian Power and Electricity Distribution Companies" Safety 11, no. 4: 98. https://doi.org/10.3390/safety11040098
APA StyleOtitolaiye, V. O., & Abd Aziz, F. S. (2025). Understanding the Mechanism Through Which Safety Management Systems Influence Safety Performance in Nigerian Power and Electricity Distribution Companies. Safety, 11(4), 98. https://doi.org/10.3390/safety11040098

