Perspective Shape-from-Shading Problem: A Unified Convergence Result for Several Non-Lambertian Models
Abstract
:1. Introduction
2. Preliminary Materials and Models
2.1. Setup and Notation
2.2. Reflectance Models
2.2.1. Lambertian Model
2.2.2. Oren–Nayar Model
2.2.3. Phong Model
2.2.4. Blinn–Phong Model
2.3. Reflectance Models in a Unified Formulation
2.4. Viscosity Solutions of Hamilton–Jacobi Equations
- −
- −
3. Convergence Result
3.1. Numerical Discretization
3.2. Proof of the Convergence Result
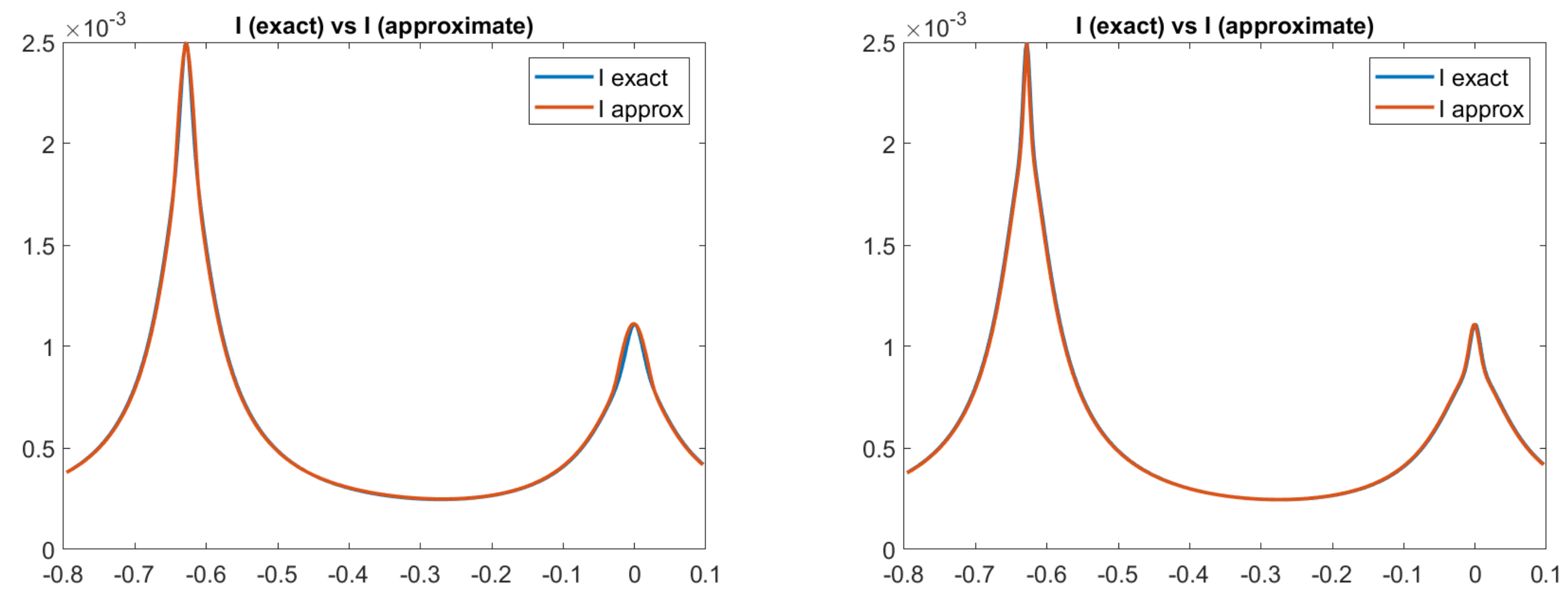
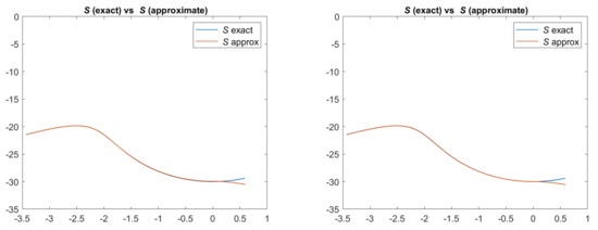
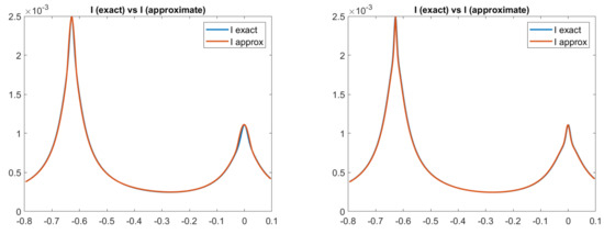
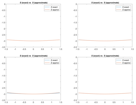
4. Numerical Simulations
5. Conclusions
Funding
Informed Consent Statement
Acknowledgments
Conflicts of Interest
References
- Diggelen, J.V. A Photometric Investigation of the Slopes and Heights of the Ranges of Hills in the Maria of the Moon. Bull. Astron. Inst. Neth. 1951, 11, 283–290. [Google Scholar]
- Rindfleisch, T. Photometric Method for Lunar Topography. Photogramm. Eng. 1966, 32, 262–277. [Google Scholar]
- Horn, B.K.P. Shape from Shading: A Method for Obtaining the Shape of a Smooth Opaque Object from One View. Ph.D. Thesis, MIT, Cambridge, MA, USA, 1970. [Google Scholar]
- Horn, B.; Brooks, M. The Variational Approach to Shape from Shading. Comput. Vis. Graph. Image Process. 1986, 33, 174–208. [Google Scholar] [CrossRef] [Green Version]
- Horn, B.; Brooks, M. Shape from Shading; MIT Press: Cambridge, MA, USA, 1989. [Google Scholar]
- Rouy, E.; Tourin, A. A Viscosity Solutions Approach to Shape-From-Shading. SIAM J. Numer. Anal. 1992, 29, 867–884. [Google Scholar] [CrossRef]
- Lions, P.L.; Rouy, E.; Tourin, A. Shape-from-shading, viscosity solutions and edges. Numer. Math. 1993, 64, 323–353. [Google Scholar] [CrossRef]
- Bruss, A. The Image Irradiance Equation: Its Solution and Application; Technical Report ai-tr-623; Massachusetts Institute of Technology: Cambridge, MA, USA, 1981. [Google Scholar]
- Barles, G. Solutions de Viscosité des Équations de Hamilton-Jacobi; Mathematics & Applications; Springer: Paris, France, 1994; Volume 17, p. x+194. [Google Scholar]
- Crandall, M.; Ishii, H.; Lions, P. User’s Guide to Viscosity Solutions of Second Order Partial Differential Equations. Bull. Am. Math. Soc. 1992, 27, 1–67. [Google Scholar] [CrossRef] [Green Version]
- Bardi, M.; Capuzzo-Dolcetta, I. Optimal Control and Viscosity Solutions of Hamilton-Jacobi-Bellman Equations; Modern Birkhäuser Classics, Birkhäuser: Boston, MA, USA, 2008. [Google Scholar]
- Mecca, R.; Falcone, M. Uniqueness and approximation of a Photometric Shape-from-Shading model. SIAM J. Imaging Sci. 2013, 6, 616–659. [Google Scholar] [CrossRef] [Green Version]
- Tozza, S.; Mecca, R.; Duocastella, M.; Del Bue, A. Direct Differential Photometric Stereo Shape Recovery of Diffuse and Specular Surfaces. J. Math. Imaging Vis. 2016, 56, 57–76. [Google Scholar] [CrossRef] [Green Version]
- Chambolle, A. A uniqueness result in the theory of stereo vision: Coupling Shape from Shading and binocular information allows unambiguous depth reconstruction. Annales de l’Istitute Henri Poincaré 1994, 11, 1–16. [Google Scholar] [CrossRef] [Green Version]
- Prados, E.; Faugeras, O.D. “Perspective shape from shading” and viscosity solutions. In Proceedings of the Ninth IEEE International Conference on Computer Vision, Nice, France, 13–16 October 2003; Volume 2, pp. 826–831. [Google Scholar] [CrossRef] [Green Version]
- Tankus, A.; Sochen, N.; Yeshurun, Y. A new perspective [on] shape-from-shading. In Proceedings of the Ninth IEEE International Conference on Computer Vision, Nice, France, 13–16 October 2003; Volume 2, pp. 862–869. [Google Scholar] [CrossRef] [Green Version]
- Tankus, A.; Sochen, N.A.; Yeshurun, Y. Shape-from-Shading Under Perspective Projection. Int. J. Comput. Vis. 2005, 63, 21–43. [Google Scholar] [CrossRef]
- Prados, E.; Faugeras, O. Shape From Shading: A well-posed problem? In Proceedings of the International Conference on Computer Vision and Pattern Recognition CVPR05, San Diego, CA, USA, 20–25 June 2005; Volume 2, pp. 870–877. [Google Scholar] [CrossRef] [Green Version]
- Okatani, T.; Deguchi, K. Shape Reconstruction from an Endoscope Image by Shape from Shading Technique for a Point Light Source at the Projection Center. Comput. Vis. Image Underst. 1997, 66, 119–131. [Google Scholar] [CrossRef]
- Phong, B. Illumination for Computer Generated Pictures. Commun. ACM 1975, 18, 311–317. [Google Scholar] [CrossRef] [Green Version]
- Blinn, J. Models of Light Reflection for Computer Synthesized Pictures. Comput. Graph. 1977, 11, 192–198. [Google Scholar] [CrossRef]
- Oren, M.; Nayar, S. Generalization of Lambert’s Reflectance Model. In Proceedings of the 21st Annual Conference on Computer Graphics and Interactive Techniques (SIGGRAPH ’94), Orlando, FL, USA, 24–29 July 1994; pp. 239–246. [Google Scholar]
- Ahmed, A.; Farag, A. A New Formulation for Shape from Shading for Non-Lambertian Surfaces. In Proceedings of the IEEE Conference on Computer Vision and Pattern Recognition (CVPR), New York, NY, USA, 17–22 June 2006; pp. 1817–1824. [Google Scholar]
- Ahmed, A.; Farag, A. Shape from Shading Under Various Imaging Conditions. In Proceedings of the IEEE International Conference on Computer Vision and Pattern Recognition CVPR’07, Minneapolis, MN, USA, 18–23 June 2007; pp. X1–X8. [Google Scholar]
- Vogel, O.; Breuß, M.; Weickert, J. Perspective Shape from Shading with Non-Lambertian Reflectance. In Pattern Recognition; Lecture Notes in Computer Science; Rigoll, G., Ed.; Springer: Berlin/Heidelberg, Germany, 2008; Volume 5096, pp. 517–526. [Google Scholar] [CrossRef]
- Ju, Y.; Tozza, S.; Breuß, M.; Bruhn, A.; Kleefeld, A. Generalised Perspective Shape from Shading with Oren-Nayar Reflectance. In Proceedings of the 24th British Machine Vision Conference (BMVC 2013), Bristol, UK, 9–13 September 2013; BMVA Press: Bristol, UK, 2013; pp. 42.1–42.11. [Google Scholar]
- Tozza, S.; Falcone, M. Analysis and Approximation of Some Shape–from-Shading Models for Non-Lambertian Surfaces. J. Math. Imaging Vis. 2016, 55, 153–178. [Google Scholar] [CrossRef] [Green Version]
- Prados, E.; Faugeras, O.; Camilli, F. Shape from Shading: A Well-Posed Problem? Technical Report 5297; INRIA: Le Chesnay-Rocquencourt, France, 2004. [Google Scholar]
- Camilli, F.; Tozza, S. A Unified Approach to the Well-Posedness of Some Non-Lambertian Models in Shape-from-Shading Theory. SIAM J. Imaging Sci. 2017, 10, 26–46. [Google Scholar] [CrossRef] [Green Version]
- Zhang, R.; Tsai, P.S.; Cryer, J.; Shah, M. Shape from Shading: A Survey. IEEE Trans. Pattern Anal. Mach. Intell. 1999, 21, 690–706. [Google Scholar] [CrossRef] [Green Version]
- Durou, J.D.; Falcone, M.; Sagona, M. Numerical methods for shape-from-shading: A new survey with benchmarks. Comput. Vis. Image Underst. 2008, 109, 22–43. [Google Scholar] [CrossRef]
- Barles, G.; Souganidis, P. Convergence of approximation schemes for fully nonlinear second order equations. Asymptot. Anal. 1991, 4, 271–283. [Google Scholar] [CrossRef]
- Oren, M.; Nayar, S. Generalization of the Lambertian Model and Implications for Machine Vision. Int. J. Comput. Vis. 1995, 14, 227–251. [Google Scholar] [CrossRef]
- Sethian, J.A. Level Set Methods and Fast Marching Methods: Evolving Interfaces in Computational Geometry, Fluid Mechanics, Computer Vision, and Materials Science, 2nd ed.; Cambridge University Press: Cambridge, UK, 1999. [Google Scholar]
- Crandall, M.G.; Majda, A. Monotone difference approximations for scalar conservation laws. Math. Comput. 1980, 34, 1–21. [Google Scholar] [CrossRef]
- Breuß, M.; Cristiani, E.; Durou, J.D.; Falcone, M.; Vogel, O. Perspective Shape from Shading: Ambiguity Analysis and Numerical Approximations. SIAM J. Imaging Sci. 2012, 5, 311–342. [Google Scholar] [CrossRef] [Green Version]








Publisher’s Note: MDPI stays neutral with regard to jurisdictional claims in published maps and institutional affiliations. |
© 2022 by the author. Licensee MDPI, Basel, Switzerland. This article is an open access article distributed under the terms and conditions of the Creative Commons Attribution (CC BY) license (https://creativecommons.org/licenses/by/4.0/).
Share and Cite
Tozza, S. Perspective Shape-from-Shading Problem: A Unified Convergence Result for Several Non-Lambertian Models. J. Imaging 2022, 8, 36. https://doi.org/10.3390/jimaging8020036
Tozza S. Perspective Shape-from-Shading Problem: A Unified Convergence Result for Several Non-Lambertian Models. Journal of Imaging. 2022; 8(2):36. https://doi.org/10.3390/jimaging8020036
Chicago/Turabian StyleTozza, Silvia. 2022. "Perspective Shape-from-Shading Problem: A Unified Convergence Result for Several Non-Lambertian Models" Journal of Imaging 8, no. 2: 36. https://doi.org/10.3390/jimaging8020036
APA StyleTozza, S. (2022). Perspective Shape-from-Shading Problem: A Unified Convergence Result for Several Non-Lambertian Models. Journal of Imaging, 8(2), 36. https://doi.org/10.3390/jimaging8020036
