Color Image Enhancement Focused on Limited Hues
Abstract
1. Introduction
2. Limited Hue-Focused Chroma Enhancement in CIELAB Color Space
2.1. Conversion from RGB Color Space to CIELAB Color Space
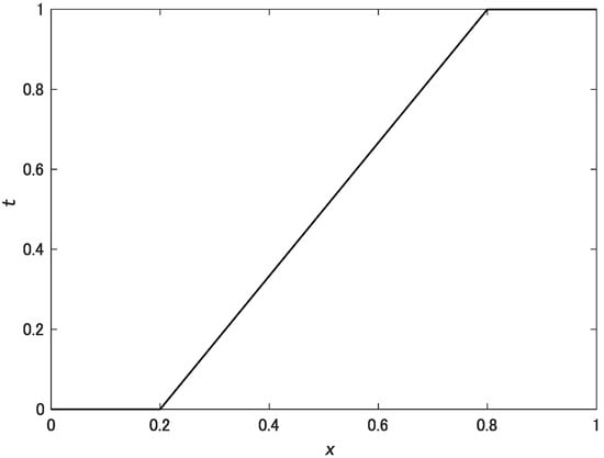
2.2. Hue-Based Weight Function for Chroma Enhancement
2.3. Adjustment of the Degree of Chroma Enhancement Considering Current Chroma
3. Experimental Results
3.1. Food Image Enhancement
3.2. Other Applications
3.3. Computational Load
4. Conclusions
Author Contributions
Funding
Institutional Review Board Statement
Informed Consent Statement
Data Availability Statement
Conflicts of Interest
References
- Naik, S.K.; Murthy, C.A. Hue-preserving color image enhancement without gamut problem. IEEE Trans. Image Process. 2003, 12, 1591–1598. [Google Scholar] [CrossRef] [PubMed]
- Yang, S.; Lee, B. Hue-preserving gamut mapping with high saturation. Electron. Lett. 2013, 49, 1221–1222. [Google Scholar] [CrossRef]
- Nikolova, M.; Steidl, G. Fast hue and range preserving histogram specification: Theory and new algorithms for color image enhancement. IEEE Trans. Image Process. 2014, 23, 4087–4100. [Google Scholar] [CrossRef] [PubMed]
- Kamiyama, M.; Taguchi, A. Hue-preserving color image processing with a high arbitrariness in RGB color space. IEICE Trans. Fundam. 2017, 100, 2256–2265. [Google Scholar] [CrossRef]
- Kinoshita, Y.; Kiya, H. Hue-correction scheme based on constant-hue plane for deep-learning-based color-image enhancement. IEEE Access 2020, 8, 9540–9550. [Google Scholar] [CrossRef]
- Inoue, K.; Jiang, M.; Hara, K. Hue-preserving saturation improvement in RGB color cube. J. Imaging 2021, 7, 150. [Google Scholar] [CrossRef] [PubMed]
- Kurokawa, R.; Yamato, K.; Hasegawa, M. Near hue-preserving reversible contrast and saturation enhancement using histogram shifting. IEICE Trans. Inf. Syst. 2022, 105, 54–64. [Google Scholar] [CrossRef]
- Zhou, D.; He, G.; Xu, K.; Liu, C. A two-stage hue-preserving and saturation improvement color image enhancement. algorithm without gamut problem. IET Image Process. 2022, 1–8. [Google Scholar] [CrossRef]
- Chien, C.L.; Tseng, D.C. Color image enhancement with exact HSI color model. Int. J. Innov. Comput. Inf. Control. 2011, 7, 6691–6710. [Google Scholar]
- Taguchi, A.; Hoshi, Y. Color image enhancement in HSI color space without gamut problem. IEICE Trans. Fundam. 2015, 98, 792–795. [Google Scholar] [CrossRef]
- Kinoshita, Y.; Kiya, H. Hue-correction scheme considering CIEDE2000 for color-image enhancement including deep-learning-based algorithms. APSIPA Trans. Signal Inf. Process. 2020, 9, 1–10. [Google Scholar] [CrossRef]
- Li, G.; Rana, M.A.; Sun, J.; Song, Y. Real-time image enhancement with efficient dynamic programming. Multimed. Tools Appl. 2020, 79, 1–21. [Google Scholar] [CrossRef]
- The Code for the Dynamic Programming Approach Developed for the Enhancement of Color Images. Available online: https://github.com/yinglei2020/YingleiSong (accessed on 15 September 2022).
- Azetsu, T.; Suetake, N. Hue-preserving image enhancement in CIELAB color space considering color gamut. Opt. Rev. 2019, 26, 283–294. [Google Scholar] [CrossRef]
- Azetsu, T.; Suetake, N. Chroma enhancement in CIELAB color space using a lookup table. Designs 2021, 5, 32. [Google Scholar] [CrossRef]
- The Code for Chroma Enhancement in CIELAB Color Space Using a Lookup Table. Available online: https://github.com/ta850-z/color_image_enhancement (accessed on 21 May 2021).
- Mizokami, Y.; Werner, J.S.; Crognale, M.A.; Webster, M.A. Nonlinearities in color coding: Compensating color appearance for the eye’s spectral sensitivity. J. Vis. 2006, 6, 283–294. [Google Scholar] [CrossRef] [PubMed]
- Fairchild, M.D.; Pirrotta, E. Predicting the lightness of chromatic object colors using CIELAB. Color Res. Appl. 1991, 16, 385–393. [Google Scholar] [CrossRef]
- Nayatani, Y. A colorimetric explanation of the Helmholtz-Kohlrausch effect. Color Res. Appl. 1998, 23, 374–378. [Google Scholar] [CrossRef]
- Fairchild, M.D. Color Appearance Models, 3rd ed.; Wiley: Chichester, UK, 2013. [Google Scholar]
- SnapDish. Available online: https://snapdish.co (accessed on 10 May 2021).
- CIE Publication, Colorimetry, no. 15; CIE Central Bureau: Vienna, Austria, 2004.
- Wang, Z.; Bovik, A.C.; Sheikh, H.R.; Simoncelli, E.P. Image quality assessment: From error visibility to structural similarity. IEEE Trans. Image Process. 2004, 13, 600–612. [Google Scholar] [CrossRef] [PubMed]
- Engeldrum, P.G. Psychometric Scaling: A Toolkit for Imaging Systems Development; Imcotek Press: Winchester, UK, 2000. [Google Scholar]
- Takagi, H. Practical statistical tests machine learning-III: Significance tests for human subjective tests. Inst. Syst. Control. Inf. Eng. 2014, 58, 514–520. (In Japanese) [Google Scholar]








| Ave | Std | Ave | Std | ||
|---|---|---|---|---|---|
| Proposed method using Equation (6) | (b1) | 0.003 | 0.033 | 8.186 | 10.942 |
| (b2) | 0.001 | 0.003 | 3.849 | 7.585 | |
| (b3) | 0.001 | 0.023 | 5.063 | 6.331 | |
| (b4) | 0.005 | 0.051 | 4.202 | 7.976 | |
| (b5) | 0.002 | 0.021 | 7.449 | 14.096 | |
| (b6) | 0.004 | 0.070 | 13.136 | 11.835 | |
| (b7) | 0.020 | 0.160 | 10.727 | 12.332 | |
| The method in Ref. [2] using histogram equalization | (c1) | 0.104 | 0.218 | −4.558 | 3.517 |
| (c2) | 0.057 | 0.074 | −4.124 | 3.367 | |
| (c3) | 0.078 | 0.120 | −4.154 | 3.315 | |
| (c4) | 0.364 | 0.728 | −3.982 | 8.227 | |
| (c5) | 0.084 | 0.135 | −2.096 | 6.152 | |
| (c6) | 0.227 | 0.393 | −7.997 | 6.841 | |
| (c7) | 0.517 | 0.996 | −6.995 | 6.180 | |
| The method in Ref. [6] using histogram equalization | (d1) | 0.104 | 0.218 | −4.546 | 3.533 |
| (d2) | 0.054 | 0.068 | −4.007 | 3.446 | |
| (d3) | 0.087 | 0.118 | −3.937 | 3.551 | |
| (d4) | 0.266 | 0.586 | −0.143 | 8.605 | |
| (d5) | 0.263 | 0.584 | 0.764 | 7.378 | |
| (d6) | 0.305 | 0.417 | −6.947 | 8.024 | |
| (d7) | 0.369 | 0.700 | −4.943 | 7.690 | |
| The method in Refs. [12,13] | (e1) | 0.434 | 1.329 | −0.961 | 3.029 |
| (e2) | 0.411 | 1.259 | −1.130 | 4.859 | |
| (e3) | 0.473 | 1.335 | −1.492 | 4.246 | |
| (e4) | 1.112 | 2.783 | 7.764 | 8.496 | |
| (e5) | 0.093 | 0.260 | −4.449 | 5.866 | |
| (e6) | 0.770 | 1.776 | −3.361 | 5.128 | |
| (e7) | 0.476 | 1.327 | 0.666 | 6.274 | |
| b | c | d | e | ||
|---|---|---|---|---|---|
| Number | 1 | 0.939 | 0.714 | 0.714 | 0.751 |
| 2 | 0.973 | 0.341 | 0.341 | 0.300 | |
| 3 | 0.973 | 0.576 | 0.576 | 0.480 | |
| 4 | 0.952 | 0.468 | 0.469 | 0.378 | |
| 5 | 0.925 | 0.607 | 0.603 | 0.580 | |
| 6 | 0.896 | 0.760 | 0.761 | 0.806 | |
| 7 | 0.881 | 0.841 | 0.835 | 0.848 |
| b | c | d | e | ||
|---|---|---|---|---|---|
| Number | 1 | 1.167 | −0.625 | −0.708 | 0.167 |
| 2 | 0.750 | −0.375 | −0.417 | 0.042 | |
| 3 | 1.042 | −0.250 | −0.125 | −0.667 | |
| 4 | 0.250 | −0.875 | −0.250 | 0.875 | |
| 5 | 0.708 | −0.375 | 0.417 | −0.750 | |
| 6 | 0.625 | −0.375 | −0.292 | 0.042 | |
| 7 | 0.917 | −0.667 | −0.750 | 0.500 |
| b | c | d | e | ||
|---|---|---|---|---|---|
| Number | 1 | 1.69 | 0.25 | 0.33 | 2.71 |
| 2 | 6.25 | 0.69 | 1.10 | 21.04 | |
| 3 | 6.26 | 0.68 | 1.01 | 21.07 | |
| 4 | 5.10 | 0.60 | 0.84 | 14.89 | |
| 5 | 5.11 | 0.64 | 0.90 | 19.47 | |
| 6 | 5.00 | 0.62 | 0.87 | 16.99 | |
| 7 | 2.64 | 0.36 | 0.49 | 5.59 |
Publisher’s Note: MDPI stays neutral with regard to jurisdictional claims in published maps and institutional affiliations. |
© 2022 by the authors. Licensee MDPI, Basel, Switzerland. This article is an open access article distributed under the terms and conditions of the Creative Commons Attribution (CC BY) license (https://creativecommons.org/licenses/by/4.0/).
Share and Cite
Azetsu, T.; Suetake, N.; Kohashi, K.; Handa, C. Color Image Enhancement Focused on Limited Hues. J. Imaging 2022, 8, 315. https://doi.org/10.3390/jimaging8120315
Azetsu T, Suetake N, Kohashi K, Handa C. Color Image Enhancement Focused on Limited Hues. Journal of Imaging. 2022; 8(12):315. https://doi.org/10.3390/jimaging8120315
Chicago/Turabian StyleAzetsu, Tadahiro, Noriaki Suetake, Keisuke Kohashi, and Chisa Handa. 2022. "Color Image Enhancement Focused on Limited Hues" Journal of Imaging 8, no. 12: 315. https://doi.org/10.3390/jimaging8120315
APA StyleAzetsu, T., Suetake, N., Kohashi, K., & Handa, C. (2022). Color Image Enhancement Focused on Limited Hues. Journal of Imaging, 8(12), 315. https://doi.org/10.3390/jimaging8120315

