A Regularization Method for Landslide Thickness Estimation
Abstract
1. Introduction
- Development of a robust numerical framework for landslide thickness estimation based on mass conservation principles.
- Implementation of a regularization approach based on the Balancing Principle for automatically estimating the landslide thickness and the regularization parameter.
- Creation of a reproducible synthetic landslide dataset for algorithm validation.
- Demonstration of the method’s effectiveness through application to real landslide data [31].
2. The Mathematical Framework
2.1. Physical Model and Mass Conservation
2.2. Discrete Formulation
- The coefficient matrix A is ill-conditioned and depends on noisy observations . The right-hand side is affected by noise due to measurement errors.
- Large-scale data: Typical datasets cover several square kilometers at a resolution ranging from 1 to 10 m, leading to large-scale problems.
- Difficulties in evaluating the performance of numerical methods due to the lack of readily available synthetic data and the absence of a simple, standardized computational tool.
- To address these issues, we propose an automatic regularization method, detailed in the following paragraph, coupled with a synthetic dataset for validation, as described in Section 3.
2.3. The Regularization Method
| Algorithm 1 Fixed-point method for landslide thickness estimation. |
Input : Forward operator matrix : Right-hand side vector (elevation change data) : Tolerance for convergence : Maximum GP iterations : Balancing parameter : Threshold value in (10) Output : Estimated landslide thickness : Optimal regularization parameter
|
3. The Synthetic Landslide Data
4. Numerical Results
4.1. Experimental Setting
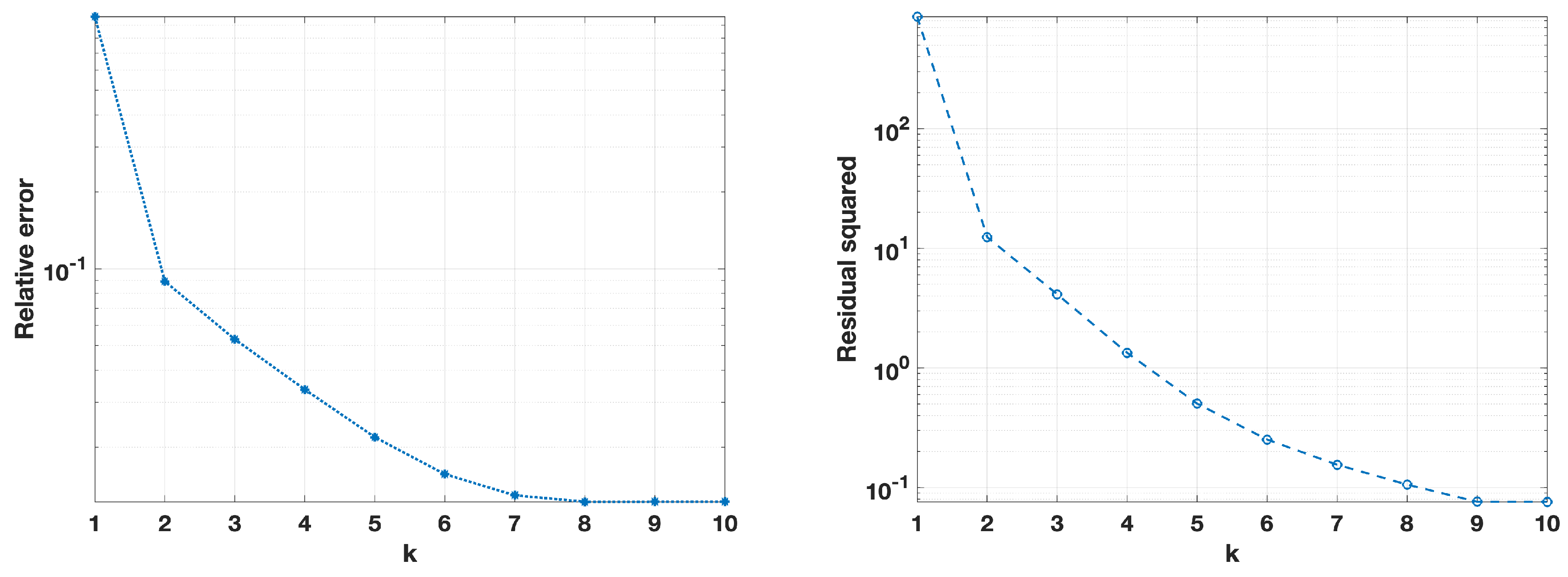
4.2. Results on the Synthetic Landslide Data
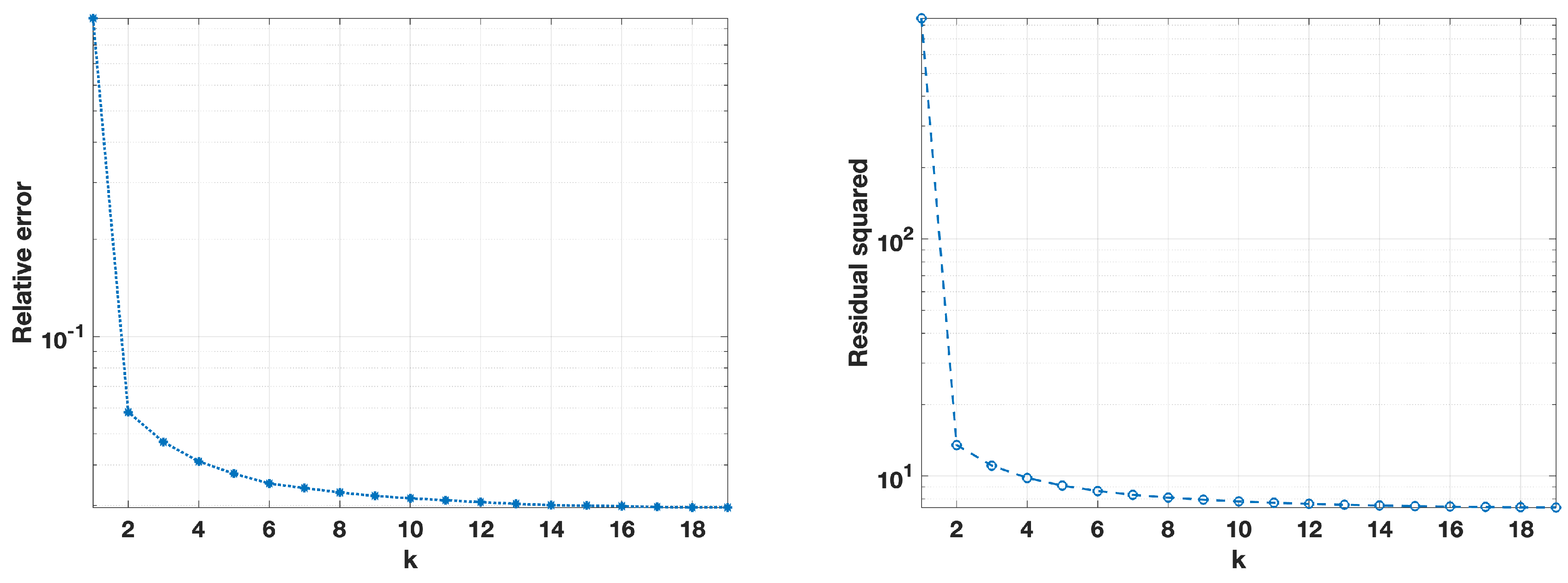
4.3. Analysis of a Real Dataset
5. Conclusions
Author Contributions
Funding
Institutional Review Board Statement
Informed Consent Statement
Data Availability Statement
Conflicts of Interest
Appendix A. Description of the Synthetic Data
| Material | Constitutive Model | Cohesion | Friction Angle |
|---|---|---|---|
| Landslide | Mohr–Coulomb | 0.5 kPa | 25° |
| Stable slope | Mohr–Coulomb | 8 kPa | 35° |
References
- Froude, M.J.; Petley, D.N. Global fatal landslide occurrence from 2004 to 2016. Nat. Hazards Earth Syst. Sci. 2018, 18, 2161–2181. [Google Scholar] [CrossRef]
- Jaboyedoff, M.; Carrea, D.; Derron, M.H.; Oppikofer, T.; Penna, I.M.; Rudaz, B. A review of methods used to estimate initial landslide failure surface depths and volumes. Eng. Geol. 2020, 267, 105478. [Google Scholar] [CrossRef]
- Fell, R.; Corominas, J.; Bonnard, C.; Cascini, L.; Leroi, E.; Savage, W.Z. Guidelines for landslide susceptibility, hazard and risk zoning for land use planning. Eng. Geol. 2008, 102, 85–98. [Google Scholar] [CrossRef]
- Chigira, M.; Tsou, C.Y.; Matsushi, Y.; Hiraishi, N.; Matsuzawa, M. Topographic precursors and geological structures of deep-seated catastrophic landslides caused by Typhoon Talas. Geomorphology 2013, 201, 479–493. [Google Scholar] [CrossRef]
- Dewitte, O.; Demoulin, A. Morphometry and kinematics of landslides inferred from precise DTMs in West Belgium. Nat. Hazards Earth Syst. Sci. 2005, 5, 259–265. [Google Scholar] [CrossRef]
- Nikolaeva, E.; Walter, T.; Shirzaei, M.; Zschau, J. Landslide observation and volume estimation in central Georgia based on L-band InSAR. Nat. Hazards Earth Syst. Sci. 2014, 14, 675–688. [Google Scholar] [CrossRef]
- Jaboyedoff, M.; Couture, R.; Locat, P. Structural analysis of Turtle Mountain (Alberta) using digital elevation model: Toward a progressive failure. Geomorphology 2009, 103, 5–16. [Google Scholar] [CrossRef]
- Jaboyedoff, M.; Derron, M.H. Methods to estimate the surfaces geometry and uncertainty of landslide failure surface. In Proceedings of the Engineering Geology for Society and Territory—Volume 2: Landslide Processes; Springer: Berlin/Heidelberg, Germany, 2015; pp. 339–343. [Google Scholar]
- Hungr, O.; McDougall, S. Two numerical models for landslide dynamic analysis. Comput. Geosci. 2009, 35, 978–992. [Google Scholar] [CrossRef]
- Chen, H.X.; Zhang, L.M. A physically-based distributed cell model for predicting regional rainfall-induced shallow slope failures. Eng. Geol. 2014, 176, 79–92. [Google Scholar] [CrossRef]
- Iverson, R.M.; George, D.L. A depth-averaged debris-flow model that includes the effects of evolving dilatancy. I. Physical basis. Proc. R. Soc. A Math. Phys. Eng. Sci. 2014, 470, 20130819. [Google Scholar] [CrossRef]
- Booth, A.M.; Lamb, M.P.; Avouac, J.P.; Delacourt, C. Landslide velocity, thickness, and rheology from remote sensing: La Clapière landslide, France. Geophys. Res. Lett. 2013, 40, 4299–4304. [Google Scholar] [CrossRef]
- Metternicht, G.; Hurni, L.; Gogu, R. Remote sensing of landslides: An analysis of the potential contribution to geo-spatial systems for hazard assessment in mountainous environments. Remote Sens. Environ. 2005, 98, 284–303. [Google Scholar] [CrossRef]
- Booth, A.M. Landslide Hazards. In Remote Sensing for Characterization of Geohazards and Natural Resources; Springer: Berlin/Heidelberg, Germany, 2024; pp. 417–442. [Google Scholar]
- Donati, D.; Rabus, B.; Engelbrecht, J.; Stead, D.; Clague, J.; Francioni, M. A robust sar speckle tracking workflow for measuring and interpreting the 3d surface displacement of landslides. Remote Sens. 2021, 13, 3048. [Google Scholar] [CrossRef]
- Brunsden, D. Some geomorphological considerations for the future development of landslide models. Geomorphology 1999, 30, 13–24. [Google Scholar] [CrossRef]
- Ito, K.; Jin, B.; Takeuchi, T. A Regularization Parameter for Nonsmooth Tikhonov Regularization. SIAM J. Sci. Comput. 2011, 33, 1415–1438. [Google Scholar] [CrossRef]
- Scherzer, O.; Grasmair, M.; Grossauer, H.; Haltmeier, M.; Lenzen, F. Variational Methods in Imaging; Springer: Berlin/Heidelberg, Germany, 2009; Volume 167. [Google Scholar]
- Bertero, M.; Boccacci, P.; Ruggiero, V. Inverse Imaging with Poisson Data: From Cells to Galaxies; IOP Publishing: Bristol, UK, 2018. [Google Scholar]
- Landi, G.; Zama, F.; Bortolotti, V. A New Hybrid Inversion Method for 2D Nuclear Magnetic Resonance Combining TSVD and Tikhonov Regularization. J. Imaging 2021, 7, 18. [Google Scholar] [CrossRef]
- Morozov, V.A. Methods for Solving Incorrectly Posed Problems; Springer Science & Business Media: Berlin/Heidelberg, Germany, 2012. [Google Scholar]
- Hansen, P.C. Rank-Deficient and Discrete Ill-Posed Problems: Numerical Aspects of Linear Inversion; SIAM: Philadelphia, PA, USA, 1998. [Google Scholar]
- Golub, G.H.; Heath, M.; Wahba, G. Generalized cross-validation as a method for choosing a good ridge parameter. Technometrics 1979, 21, 215–223. [Google Scholar] [CrossRef]
- Ito, K.; Jin, B.; Takeuchi, T. Multi-parameter Tikhonov regularization—An augmented approach. Chin. Ann. Math. Ser. B 2014, 35, 383–398. [Google Scholar] [CrossRef]
- Bortolotti, V.; Landi, G.; Zama, F. An automatic pixel-wise multi-penalty approach to image restoration. J. Imaging 2023, 9, 249. [Google Scholar] [CrossRef]
- Bortolotti, V.; Landi, G.; Zama, F. Uniform multi-penalty regularization for linear ill-posed inverse problems. arXiv 2023, arXiv:2309.14163. [Google Scholar]
- Cundall, P.A.; Strack, O.D.L. A discrete numerical model for granular assemblies. Géotechnique 1979, 29, 47–65. [Google Scholar] [CrossRef]
- Lu, Y.; Tan, Y.; Li, X. Stability analyses on slopes of clay-rock mixtures using discrete element method. Eng. Geol. 2018, 244, 116–124. [Google Scholar] [CrossRef]
- Liu, X.; Zhao, C.; Zhang, Q.; Yin, Y.; Lu, Z.; Samsonov, S.; Yang, C.; Wang, M.; Tomás, R. Three-dimensional and long-term landslide displacement estimation by fusing C- and L-band SAR observations: A case study in Gongjue County, Tibet, China. Remote Sens. Environ. 2021, 267, 112745. [Google Scholar] [CrossRef]
- Zhu, W.; Yang, L.; Cheng, Y.; Liu, X.; Zhang, R. Active thickness estimation and failure simulation of translational landslide using multi-orbit InSAR observations: A case study of the Xiongba landslide. Int. J. Appl. Earth Obs. Geoinf. 2024, 129, 103801. [Google Scholar] [CrossRef]
- Donati, D.; Stead, D.; Rabus, B.; Engelbrecht, J.; Clague, J.J.; Newman, S.D.; Francioni, M. Characterization of the Fels Landslide (Alaska) Using Combined Terrestrial, Aerial, and Satellite Remote Sensing Data. Remote Sens. 2023, 16, 117. [Google Scholar] [CrossRef]
- Booth, A.M.; Roering, J.J.; Rempel, A.W. Topographic signatures and a general transport law for deep-seated landslides in a landscape evolution model. J. Geophys. Res. Earth Surf. 2013, 118, 603–624. [Google Scholar] [CrossRef]
- Barzilai, J.; Borwein, J.M. Two-point step size gradient methods. IMA J. Numer. Anal. 1988, 8, 141–148. [Google Scholar] [CrossRef]
- Bonettini, S.; Prato, M. New convergence results for the scaled gradient projection method. Inverse Probl. 2015, 31, 095008. [Google Scholar] [CrossRef]
- Rhinoceros 3D, Rhinoceros: Software, Robert McNeel & Associates. Available online: https://www.rhino3d.com/ (accessed on 23 November 2024).
- Itasca Consulting Group. Griddle: Software for Mesh Generation. Available online: https://itascasoftware.com/products/griddle/ (accessed on 23 November 2024).
- Itasca Consulting Group. 3DEC: 3-Dimensional Distinct Element Code. 2024. Available online: https://www.itascainternational.com/software/3dec/ (accessed on 23 November 2024).
- Newman, S.D. Deep-Seated Gravitational Slope Deformations near the Trans-Alaska Pipeline East-Central Alaska Range; Library and Archives Canada, Bibliotheque et Archives Canada: Ottawa, ON, Canada, 2013. [Google Scholar]
- QGIS Development Team. QGIS: A Free and Open Source Geographic Information System. Available online: https://www.qgis.org/project/overview/ (accessed on 23 November 2024).
- Hungr, O.; Leroueil, S.; Picarelli, L. The Varnes classification of landslide types, an update. Landslides 2014, 11, 167–194. [Google Scholar] [CrossRef]
- Cundall, P. A computer model for simulating progressive large scale movements in blocky system. Proc. Int. Symp. Rock Fract. 1971, 8, 129–136. Available online: https://cir.nii.ac.jp/crid/1574231876066779904 (accessed on 23 November 2024).













| Noise | Relative Error | Final Parameter | Fixed-Point Iterations | Total GP Iterations | Time |
|---|---|---|---|---|---|
| s | |||||
| 0.1 | 11 | 3422 | 1.17 | ||
| 0.07 | 9 | 2557 | 0.96 | ||
| 0.05 | 19 | 4814 | 1.63 | ||
| 0.01 | 10 | 5048 | 1.79 | ||
| 0.001 | 8 | 5026 | 1.80 | ||
| 0.0001 | 8 | 5334 | 1.74 |
Disclaimer/Publisher’s Note: The statements, opinions and data contained in all publications are solely those of the individual author(s) and contributor(s) and not of MDPI and/or the editor(s). MDPI and/or the editor(s) disclaim responsibility for any injury to people or property resulting from any ideas, methods, instructions or products referred to in the content. |
© 2024 by the authors. Licensee MDPI, Basel, Switzerland. This article is an open access article distributed under the terms and conditions of the Creative Commons Attribution (CC BY) license (https://creativecommons.org/licenses/by/4.0/).
Share and Cite
Borgatti, L.; Donati, D.; Hu, L.; Landi, G.; Zama, F. A Regularization Method for Landslide Thickness Estimation. J. Imaging 2024, 10, 314. https://doi.org/10.3390/jimaging10120314
Borgatti L, Donati D, Hu L, Landi G, Zama F. A Regularization Method for Landslide Thickness Estimation. Journal of Imaging. 2024; 10(12):314. https://doi.org/10.3390/jimaging10120314
Chicago/Turabian StyleBorgatti, Lisa, Davide Donati, Liwei Hu, Germana Landi, and Fabiana Zama. 2024. "A Regularization Method for Landslide Thickness Estimation" Journal of Imaging 10, no. 12: 314. https://doi.org/10.3390/jimaging10120314
APA StyleBorgatti, L., Donati, D., Hu, L., Landi, G., & Zama, F. (2024). A Regularization Method for Landslide Thickness Estimation. Journal of Imaging, 10(12), 314. https://doi.org/10.3390/jimaging10120314

