Abstract
This paper analyzes the relationship between urban waste recycling and innovation systems in Europe. Data from the Global Innovation Index for 34 European countries in the period 2013–2022 were used. To analyze the characteristics of European countries in terms of waste recycling capacity, the k-Means algorithm optimized with the Elbow method and the Silhouette Coefficient was used. The results show that the optimal number of clusters is three. Panel data results show that waste recycling increases with domestic market scale, gross capital formation, and the diffusion of Information and Communication Technologies (ICTs), while it decreases with the infrastructure index, business sophistication index, and the average expenditure on research and development of large companies.
1. Introduction
The imperative for sustainable waste management has become increasingly critical in the contemporary world, driven by the growing awareness of environmental degradation and the pressing need to mitigate the adverse impacts of waste on ecosystems. Within this context, the European Union (EU) has been a global leader in implementing stringent policies and innovative practices aimed at enhancing recycling rates and promoting the circular economy. Recycling has emerged as a pivotal component of sustainable waste management, offering a viable solution to reduce landfill use, conserve natural resources, and lower greenhouse gas emissions [1]. In Europe, the push towards higher recycling rates has been underscored by the EU’s ambitious waste management directives, such as the Waste Framework Directive and the Circular Economy Action Plan [2,3].
These policies set stringent recycling targets and promote the adoption of practices that prioritize waste reduction, reuse, and recycling. Technological innovation plays a crucial role in enhancing the efficiency and effectiveness of recycling processes. Advanced technologies, including automated sorting systems, smart waste bins, and data analytics, have revolutionized waste management, enabling more accurate and efficient collection, sorting, and processing of recyclable materials [4]. Countries that have successfully integrated these technologies into their waste management systems have achieved higher recycling rates, demonstrating the positive impact of innovation on recycling performance.
This study employs a mixed-methods approach, combining quantitative data analysis with qualitative case studies to provide a holistic understanding of the factors influencing European recycling rates. The quantitative analysis uses statistical methods to examine the relationship between technological innovation, policy frameworks, and recycling rates across different countries. Data are sourced from reputable databases, including Eurostat [5] and the Global Innovation Index [6], ensuring the reliability and validity of the findings. The qualitative component includes case studies of selected European countries that exemplify high, moderate, and low recycling rates. These case studies offer in-depth insights into the specific practices, challenges, and successes experienced by each country, providing valuable contextual information that complements the quantitative analysis. Preliminary findings indicate a positive correlation between the adoption of advanced waste management technologies and higher recycling rates. Countries such as Germany, Sweden, and the Netherlands, which have invested heavily in innovative recycling technologies, exhibit some of the highest recycling rates in Europe [7,8].
These nations have implemented comprehensive waste management systems that leverage technology to optimize the collection, sorting, and processing of recyclable materials. Conversely, countries with lower recycling rates, such as Bulgaria and Romania, face significant challenges, including inadequate infrastructure, limited public awareness, and insufficient policy support. These barriers hinder the effective implementation of recycling programs, highlighting the need for targeted interventions to enhance recycling performance. The study also underscores the critical role of policy frameworks in driving recycling outcomes. EU directives have been instrumental in setting high standards for waste management, compelling member states to adopt stringent recycling targets and practices [9,10,11,12,13,14,15]. However, the effectiveness of these policies varies across countries, influenced by factors such as governance, economic conditions, and public engagement. The relationship between recycling rates, technological innovation, and waste management practices in Europe is complex and multifaceted. While technological advancements have significantly improved recycling performance in several countries, achieving high recycling rates requires a holistic approach that integrates policy support, public awareness, and robust infrastructure [16,17].
This paper delves into the intricate relationship among recycling rates, technological innovation, and waste management practices across various European countries, offering a comprehensive analysis of the current state and future prospects of recycling in the region. The aim of the study is to explore the multifaceted dynamics that influence recycling rates in European countries, particularly focusing on the interplay between technological advancements and waste management strategies. By examining the recycling performance of different nations within the EU, this research study seeks to identify key drivers and barriers that shape recycling practices, thereby providing valuable insights for policymakers, industry stakeholders, and researchers dedicated to fostering sustainable waste management solutions. Thus, the primary objective of this paper is to analyze the factors contributing to the varying recycling rates across European countries. Specifically, the research aim is to assess the impact of technological advancements on recycling rates by examining how adopting innovative technologies in waste management systems influences the efficiency and effectiveness of recycling processes. The study also compares the recycling performance of different European countries through a comparative analysis, highlighting best practices and providing benchmarks that can guide other nations in improving their recycling systems. Furthermore, it evaluates the role of policy frameworks in shaping recycling outcomes by analyzing the impact of EU regulations and national policies on recycling rates, and identifying how legislative measures can support or impede recycling efforts [18,19]
The article continues as follows: Section 2 presents the literature review, Section 3 shows the metric characteristics of the dataset used and contains the description of the variables, Section 4 shows the clustering with the k-Means algorithm, Section 5 analyses the econometric model, Section 6 presents the policy implications, and Section 7 offers a conclusion.
2. Literature Review
Below, a literature review is presented to introduce the topic within the EU context.
Circular Economy and Waste Management. The authors of [20] provide an insightful overview of the waste hierarchy framework, focusing on the circularity in construction and demolition waste management in Europe. In [21], the authors discuss strategic developments within the waste management framework, highlighting essential policy implications. Ref. [22] analyzes two decades of research on waste management in the circular economy, utilizing bibliometric and content analyses to identify key trends and gaps. The authors of [23] explore the application of information technologies in managing construction and demolition waste, underscoring emerging trends and innovations. Ref. [24] draws lessons from Shenzhen, China, to develop efficient circularity in construction and demolition waste management in rapidly emerging economies. The authors of [25] identify critical factors for enhancing the circular economy in waste management, emphasizing the need for integrated policy frameworks. In [26], the authors compare European countries’ performances in transitioning towards the circular economy, providing valuable benchmarks. Ref. [27] explores the dynamic and causality interrelationships between municipal solid waste recycling, economic growth, carbon emissions, and energy efficiency. The authors of [28] critically analyze circular economy policies and imaginaries in Europe, offering a theoretical framework. In [29], the authors examine the implementation of circular economy paradigms in the agri-food supply chain, highlighting food waste prevention technologies. The authors of [30] review factors contributing to effective waste management strategies focused on reduce, reuse, and recycle principles. Ref. [31] explores perspectives on integrating Industry 4.0 with the circular economy. The authors of [32] conducted a systematic literature review on circular economy initiatives in the EU, identifying key drivers and barriers.
E-Waste and Technological Perspectives. In [33], the authors focus on the behavioral changes necessary for the circular economy, specifically targeting electronic waste management in the EU, highlighting the importance of public engagement and policy initiatives. Ref. [34] provides a review of global e-waste management trends, legislation, contemporary issues, and future challenges, emphasizing the critical role of legislation in shaping effective e-waste management practices. In [35], the authors discuss the generation, recycling, and resource recovery of electronic waste, providing a technological perspective on current trends and advancements in this field. The authors of [36] examine e-waste management in India, detailing current trends, regulations, challenges, and strategies, and underscore the regulatory framework necessary to tackle the e-waste problem in developing countries. Ref. [37] reviews recycling processes, environmental and occupational health hazards, and potential solutions in e-waste management, drawing attention to the health risks associated with improper e-waste handling. In [38], the authors provide a comprehensive analysis of global e-waste legislation, comparing regulatory approaches across different countries and their effectiveness in managing e-waste. Ref. [39] explores how blockchain and multi-sensor-driven artificial intelligence can transform the circular economy of plastic waste, presenting innovative technological solutions to waste management. The authors of [40] review the application of remote sensing technologies in coastal and marine environmental management, demonstrating how advanced technologies can support holistic environmental management practices. Ref. [41] discusses bioenergy and bio-products from bio-waste within the context of the modern circular economy, highlighting current research trends and future outlooks. Ref. [42] analyzes the design of circular business models for sustainability in the circular economy, offering insights into the dynamics of sustainable business practices. The authors of [43] examine the impact of financial development on CO2 emissions using a spatial econometric analysis, illustrating the interplay between economic development and environmental sustainability. Ref [44] critically assesses the sociotechnical imaginaries of low-carbon waste-energy futures in the UK, questioning the accountability of techno-market solutions. The authors of [45] trace the evolution of life cycle assessment in European policies over three decades, showing the increasing integration of life cycle thinking into policy frameworks. The authors [46] reviews social factors influencing household waste separation, identifying good practices to improve recycling performance in urban areas. In [47], the authors analyze the determinants influencing individuals’ decisions to recycle e-waste in Romania, providing insights into behavioral factors that can enhance recycling rates. The authors of [48] discuss the chemical aspects, current status, and challenges of expanding plastic recycling technologies, highlighting the need for advancements in chemical recycling to tackle plastic waste. Ref. [49] provides a technical review and Technology Readiness Level (TRL) assessment of technologies for the chemical recycling of household plastics, stressing the potential and limitations of these technologies in managing plastic waste. Ref. [50] explores beyond mechanical recycling, proposing new methods to give plastic waste a second life, thereby emphasizing the importance of innovative recycling techniques. The authors of [51] review the production, characterization, and application of hydro chars for wastewater treatment, showcasing the potential of hydro char as a sustainable material in environmental management. Ref. [52] delves into bio-based and biodegradable polymers, discussing the state-of-the-art, challenges, and emerging trends in developing sustainable polymer alternatives. Ref. [53] focuses on the anaerobic digestion of livestock manure in cold regions, examining technological advancements and their global impacts, which are crucial for sustainable waste management in agriculture. The article by the authors of [54] investigates the impact of environmental technology, taxes, and carbon emissions on incineration practices in EU countries, highlighting the significant role of regulatory and technological advancements in shaping waste management. The authors of [55] employ Spectral Granger Causality Analysis and Artificial Neural Networks to explore the relationship between innovation, income, and waste disposal operations in Korea, offering a sophisticated methodological approach and unique insights into the influence of economic and technological factors on waste management. Ref. [56] examines the nexus between information technology and environmental pollution in OECD countries through a novel machine-learning algorithm, emphasizing the potential for IT to mitigate environmental impacts and providing a forward-looking perspective on leveraging technological advancements to address pollution challenges in developed economies. Ref. [57] investigates the role of digital technologies in transforming waste recycling within Industry 4.0, pushing toward a digitalization-based circular economy in Indonesia. The authors of [58] use data-driven bibliometric analysis to assess municipal solid waste management within a circular economy context. The authors of [59] review near-zero-waste processing of low-grade, complex primary ores and secondary raw materials in Europe, pointing out technology development trends. Ref. [60] presents a case study from Indonesia on using Industry 4.0-based sustainable circular economy approaches for smart waste management systems. The authors of [61] explore innovative solutions for smart waste management, demonstrating how citizen engagement and advanced technologies can enhance system efficiency. In [62], the authors review sustainable food waste management policies towards a circular bioeconomy, identifying limitations and opportunities for technological advancements.
Environmental Impacts and Policies. The authors of [63] examine the current status, challenges, and future perspectives of technologies for municipal solid waste management, highlighting the technological advancements and their implications. In [64], the authors provide a comparative analysis of China’s municipal solid waste management and technologies with international regions, focusing on treatment and resource utilization. The authors of [65] conduct a life cycle assessment of municipal solid waste landfills in Europe, emphasizing the environmental impacts and supporting decision-making processes. Ref. [66] explores the environmental consequences of population, affluence, and technological progress in European countries from a Malthusian perspective, addressing the implications of economic growth on waste generation. Ref. [67] analyzes the policy and driving factors of solid waste management in China from 2004 to 2019, providing insights into the effectiveness of policy interventions. The authors of [68] discuss energy transition scenarios in the EU Green Deal context, focusing on the required policies, societal attitudes, and technological developments. Ref. [69] reviews the characteristics, management strategy, and role of municipal solid waste-to-energy routes in the circular economy, identifying the benefits and limitations of waste-to-energy technologies. The authors of [70] discuss global trends and impacts of municipal solid waste, highlighting the growing waste generation and its environmental implications. Ref. [71] provides a critical review of resource recovery from municipal wastewater treatment plants, identifying market supply potentials, technologies, and bottlenecks. Ref. [72] reviews municipal solid waste management and landfilling technologies, discussing current practices and future advancements. The authors of [73] examine the fate and removal of antibiotics and antibiotic resistance genes using biological wastewater treatment technologies, addressing public health concerns. The authors of [74] explore the role of financial development and technological innovation towards sustainable development in Pakistan, highlighting the interaction between economic factors and environmental sustainability. Ref. [75] analyzes waste-to-energy generation technologies in developing economies, using a multi-criteria analysis for sustainability assessment. Ref. [76] reviews end-of-life material recycling for solar photovoltaic panels, emphasizing the need for sustainable recycling technologies. The authors of [77] discuss bridging the gap between circular economy and climate change mitigation policies through eco-innovations and the Quintuple Helix Model. The authors of [78] provide a bibliometric study on the global evolution of research on green energy and environmental technologies, identifying key research trends. Ref. [79] investigates the Environmental Kuznets Curve (EKC) in Europe, examining the relationship between per-capita ecological footprint and CO2 emissions. The authors of [80] discuss the role of wastewater treatment in reducing marine microplastics, addressing a critical environmental issue. Ref. [81] analyzes the European commitment to COP21 and the role of energy consumption, FDI, trade, and economic complexity in sustaining economic growth. The authors of [82] review recent developments in renewable and sustainable energy systems, highlighting key challenges and future perspectives. Ref. [83] examines resource-efficient eco-innovations for a circular economy, presenting evidence from EU firms. The authors of [84] discuss strategies to minimize plastic waste, energy, and environmental footprints related to COVID-19. Ref. [85] provides insights from the Pan-European hackathon ‘EUvsVirus’ on open innovation in the face of the COVID-19 grand challenge. Ref. [86] addresses the challenges of technological change for sustainability in the green economy transition. The authors of [87] analyze definitional issues and the employment of young people in green jobs across three EU countries. The authors of [88] discuss food waste valorization and circular economy concepts in insect production and processing. In [89], the authors review circular economy definitions, propose a comprehensive definition centered on organizational resource optimization, and emphasizes the impact of digitalization in shaping a new managerial approach to circular economy. The authors of [90] review state-of-the-art technologies and future perspectives for the treatment of municipal solid waste incineration fly ash, addressing critical environmental concerns. Ref. [91] investigates the carbon dioxide-neutralizing effects of energy innovation on international tourism in EU-5 countries, applying the EKC hypothesis to demonstrate how technological advancements can mitigate environmental impacts in the tourism sector. The authors of [92] compare European countries, focusing on the relationship between technology transfer, climate change mitigation, and environmental patents, highlighting their positive impact on sustainability and economic growth. The authors of [93] examine the significant effects of the COVID-19 pandemic on energy demand and consumption, discussing both the challenges and the emerging opportunities for improving energy efficiency and resilience. The authors of [94] analyze the twin transition towards industry 4.0 technologies, providing desk-research analysis and practical use cases in Europe to illustrate how these technologies can drive sustainability and industrial innovation. In [95], the authors conduct a systematic literature review on sustainable tourism development and competitiveness, offering insights into the factors that influence the sustainable growth of tourism industries while maintaining competitiveness. The authors of [96] assess the intricate relationship between waste generation, economic wealth, and GHG emissions in Switzerland, proposing policy recommendations to optimize municipal solid waste management within a circular economy framework. Their insights provide valuable guidance for enhancing sustainability practices. Ref. [97] examines the link between municipal solid waste and greenhouse gas emissions in Switzerland, offering empirical evidence that underscores the environmental impact of waste management practices. Ref. [98] analyzes the drivers and barriers to circular economy practices in the building sector through stakeholder interviews in five European countries. The authors of [99] analyze policy impacts on municipal solid waste management in Shanghai using a system dynamics model. The authors of [100] review the evolution and alternative uses of agricultural waste, offering a global perspective. Ref. [101] discusses the technical challenges and opportunities in realizing a circular economy for waste photovoltaic modules. The authors of [102] review conventional and emerging approaches to fruit and vegetable waste management. In [103], the authors emphasize the critical need for balanced biosphere management in agricultural waste, advocating for integrated approaches to ensure environmental sustainability. The authors of [104] discuss the zero-waste approach, promoting systems that prioritize reducing, reusing, and recycling materials. The authors of [105] and [106] address the significant disruptions caused by the COVID-19 pandemic on waste management practices, identifying new challenges and opportunities for improving resilience. Ref. [107] examines the relationship between waste generation, economic wealth, and greenhouse gas (GHG) emissions in Denmark, addressing the pivotal concern of sustainable waste management in wealthier nations like Denmark.
A summary of the relevant literature by macro-theme is shown in Table 1 below.
Table 1.
Literature by macro-themes.
3. Theoretical Background and Relevant Variables
Intuitively, higher levels of innovation within a country can be expected to lead to more efficient and effective waste management systems, including increased recycling rates. This relationship stems from several interrelated factors that link innovation to improved environmental practices. First, innovation drives the development of advanced technologies that can transform waste management processes. In countries that prioritize research and development (R&D), significant investments are made into finding new ways to process, sort, and recycle waste materials more efficiently. These technological innovations often lead to improvements in the speed, accuracy, and cost-effectiveness of recycling systems. For example, innovations such as automated waste sorting systems powered by artificial intelligence and robotics can enhance the separation of recyclables from non-recyclable waste, reducing contamination rates and increasing the overall recycling yield. Furthermore, advancements in material sciences can lead to the development of more recyclable materials or methods for reusing materials that were previously deemed non-recyclable. Beyond technological advances, innovation is closely tied to shifts in policy and governance. Highly innovative countries tend to implement forward-thinking environmental policies that encourage sustainable practices. Governments in such countries often create incentives for recycling, such as financial rewards for households that separate recyclables from general waste or penalties for excessive waste generation. These policies are typically supported by robust infrastructure that makes recycling both convenient and economically viable. For example, innovation in logistics and urban planning can result in more efficient waste collection systems, which reduce the costs and logistical challenges associated with recycling. By promoting a circular economy, these policies encourage not only the act of recycling but also the design of products that are easier to recycle and more sustainable throughout their lifecycle. Additionally, innovation often brings about broader cultural and societal shifts, particularly in terms of attitudes toward sustainability and environmental responsibility [3,108,109].
In countries where innovation thrives, there is typically a greater emphasis on education and awareness about environmental issues, leading to higher levels of public engagement with recycling initiatives. The societal embrace of green technologies and sustainable practices tends to occur alongside broader technological advancements. For instance, as new technologies make recycling more accessible and efficient, the general population becomes more willing to adopt these practices. Public behavior shifts as people become more conscious of the environmental impact of waste and are given the tools to contribute to more sustainable waste management efforts. In this way, innovation fosters a culture where sustainability is not only encouraged but also facilitated through the availability of cutting-edge solutions that make individual participation in recycling easier and more impactful. Thus, innovation acts as a catalyst that enhances both the technological and social aspects of recycling. It enables countries to build more sophisticated waste management systems and foster a culture of sustainability, resulting in higher recycling rates and more effective use of resources. The symbiotic relationship between innovation and environmental policy, technology, and public behavior underscores the importance of innovation in driving sustainable development, particularly in the realm of municipal waste management. Countries that succeed in fostering innovation are better equipped to tackle environmental challenges, such as the rising volume of waste, through improved recycling processes that not only reduce environmental harm but also contribute to a more circular and resource-efficient economy [110,111,112].
Theoretical background. To properly analyze the relationship between innovation and recycling rates, it is essential to ground this connection within the framework of several well-established theoretical models. By doing so, we can gain a deeper understanding of how innovation at the national level influences the ability of countries to improve their recycling performance and manage waste sustainably. One prominent theoretical framework that helps explain this relationship is the EKC. The EKC hypothesis suggests that during the early stages of economic growth, countries tend to experience a rise in environmental degradation as industrial activity increases and resource consumption becomes more intense. In this phase, economic growth often comes at the expense of environmental quality, including poor waste management practices and low recycling rates. However, as countries continue to grow and reach higher income levels, they tend to invest more in innovation and technology, which can shift their focus toward addressing environmental concerns. This turning point, often referred to as the “inverted-U” shape of the EKC, implies that after a certain threshold of economic development and innovation is achieved, nations begin to prioritize environmental sustainability [113].
This shift leads to improved waste management strategies, including more efficient recycling systems. The EKC suggests that innovation not only drives economic growth but also fosters the development of advanced technologies that mitigate environmental impacts, including those related to municipal waste and recycling. At the post-turning point, countries may implement policies and technologies that improve recycling rates as part of a broader strategy to enhance environmental quality. In parallel, Innovation Systems Theory provides another key lens through which to understand the relationship between national innovation efforts and recycling rates [114,115,116].
According to this theory, the national innovation system of a country consists of a complex network of policies, institutions, business dynamics, and research entities that collectively promote technological progress. In this context, innovation systems are critical for fostering eco-innovations—technological and organizational innovations aimed at reducing environmental harm. Countries with strong national innovation systems are more likely to drive advances in green technologies, including those related to waste management and recycling. For instance, technological developments in material recovery facilities (MRFs), waste-to-energy conversion, and biodegradable materials are all examples of how innovation can directly contribute to higher recycling rates. Additionally, innovation systems encourage cross-sectoral collaborations, where private enterprises, academic institutions, and government agencies work together to develop and implement sustainable waste management practices. By promoting such synergies, innovation systems not only boost technological capacity but also create an enabling environment for the adoption of cutting-edge solutions that make recycling more efficient and widespread. Another important theoretical framework that sheds light on the diffusion of recycling technologies is the diffusion of innovations theory. This theory explains how new ideas, technologies, and practices spread through societies over time. In the context of recycling, countries that are at the forefront of innovation often act as early adopters of advanced waste management technologies. These early adopters are typically characterized by strong investments in R&D, which enable them to experiment with and implement state-of-the-art recycling techniques, such as automated waste sorting, chemical recycling, and advanced packaging solutions that reduce waste. As these innovations prove successful, they gradually spread to other parts of society, including businesses, households, and local governments. Over time, the widespread adoption of such technologies has led to significant improvements in recycling rates. The Diffusion of Innovations Theory emphasizes the role of communication networks, social systems, and institutional support in accelerating the adoption of new technologies. In countries that invest heavily in innovation, recycling technologies may become widely accepted more quickly as the benefits of these technologies become apparent to the public, industries, and policymakers. The gradual spread of these innovations not only improves recycling rates but also encourages broader shifts toward sustainability [83,117].
In summary, the relationship between national innovation and recycling rates can be framed through several theoretical lenses, each of which highlights different aspects of this complex interaction. The EKC illustrates the broader economic dynamics that lead countries to prioritize environmental improvements, including recycling, once they reach higher levels of innovation and income. Innovation Systems Theory underscores the importance of national policies, institutions, and business collaborations in promoting technological advances that improve recycling practices. Meanwhile, the diffusion of innovations theory focuses on how these advanced technologies spread through society, driving the adoption of better waste management practices and ultimately raising recycling rates. Taken together, these theoretical frameworks help explain why countries that invest in innovation are better positioned to enhance their recycling rates and manage municipal waste more sustainably.
However, it is worth mentioning the illegal export of waste, which is often declared as economic goods.
Variables of the model. The following section presents the variables and descriptive statistics (see Table 2).
Table 2.
Variables’ description.
Theoretical justifications. Below, we delve into the specific variables within the proposed model that are likely to play a critical role in their relationship with the key variable of interest (Recycling). These variables are selected based on both theoretical foundations and practical implications, as each one potentially influences recycling rates in distinct ways. To justify their inclusion in the model, we explore in depth the theoretical and practical reasons that make these variables essential for estimating and improving recycling performance. The most critical variables are the following:
- Business Sophistication Index: analyzing the recycling rate of municipal waste in relation to the Business Sophistication Index is important because business sophistication significantly influences a country’s capacity for efficient waste management, innovation, and sustainable practices. Countries with more sophisticated businesses tend to adopt advanced technologies and invest in R&D, which leads to more efficient recycling processes. These businesses are also more likely to incorporate corporate social responsibility (CSR) initiatives, focusing on sustainability and waste reduction, thereby contributing to higher recycling rates. Moreover, sophisticated businesses often collaborate with governments through public-private partnerships, helping to improve recycling infrastructure and comply with environmental regulations. This collaboration between the private sector and public entities enhances recycling systems, increasing waste collection and processing efficiency. Furthermore, businesses that operate within a circular economy framework, where resources are reused and recycled, play a vital role in reducing waste generation and promoting resource efficiency. In addition, companies in countries with high business sophistication often integrate sustainability into their global competitiveness strategies, using green practices as part of their branding. This can drive both consumer behavior and industry standards toward increased recycling, reinforcing the link between business sophistication and municipal waste recycling rates [139,140].
- Global R&D companies: the relationship between top-ranked firms’ recycling quota and R&D expenditures can be understood through several underlying theories. Innovation and eco-innovation theory suggests that higher R&D spending leads to technological advancements that improve recycling processes, such as more efficient sorting methods or new ways to recycle complex materials. This innovation enhances firms’ ability to meet recycling quotas. In circular economy theory, R&D is crucial in helping firms transition from linear to circular models by developing products and processes that facilitate recycling and resource reuse, thus supporting recycling quota achievement. From the Resource-Based View (RBV), a firm’s competitive advantage comes from its unique resources, such as technology developed through sustained R&D investment. This enables top firms to optimize recycling practices, helping them meet or exceed quotas. Additionally, R&D often aligns with CSR strategies focused on sustainability, driving firms to invest in technologies that reduce waste and improve recycling efficiency. Overall, these theories show that R&D investment leads to innovations that enhance a firm’s ability to meet recycling quotas, either by improving technology and processes or by supporting sustainability goals [141,142].
- Gross capital formation: analyzing the relationship between Gross Capital Formation (GCF) and the recycling rate of municipal waste is important because GCF reflects a country’s investment in infrastructure, including waste management systems. Higher GCF indicates that resources are being directed toward expanding or upgrading recycling facilities, improving waste collection systems, and integrating advanced recycling technologies. This, in turn, enhances the capacity to recycle municipal waste more effectively. The distinction between Gross and Net Capital Formation is relevant, as GCF represents total investment, while Net Capital Formation accounts for depreciation. A country with high GCF but low Net Capital Formation may only maintain existing infrastructure, limiting its ability to improve recycling rates. In contrast, high Net Capital Formation indicates genuine growth and expansion, which can lead to better recycling systems and higher recycling rates. Recycling infrastructure is capital-intensive, requiring significant investment in facilities and technology. By analyzing GCF, we can assess whether a country’s economic growth is aligned with sustainable practices, including the expansion of recycling infrastructure. High GCF, particularly when coupled with a focus on sustainability, helps promote a circular economy and increases recycling performance [130,143,144].
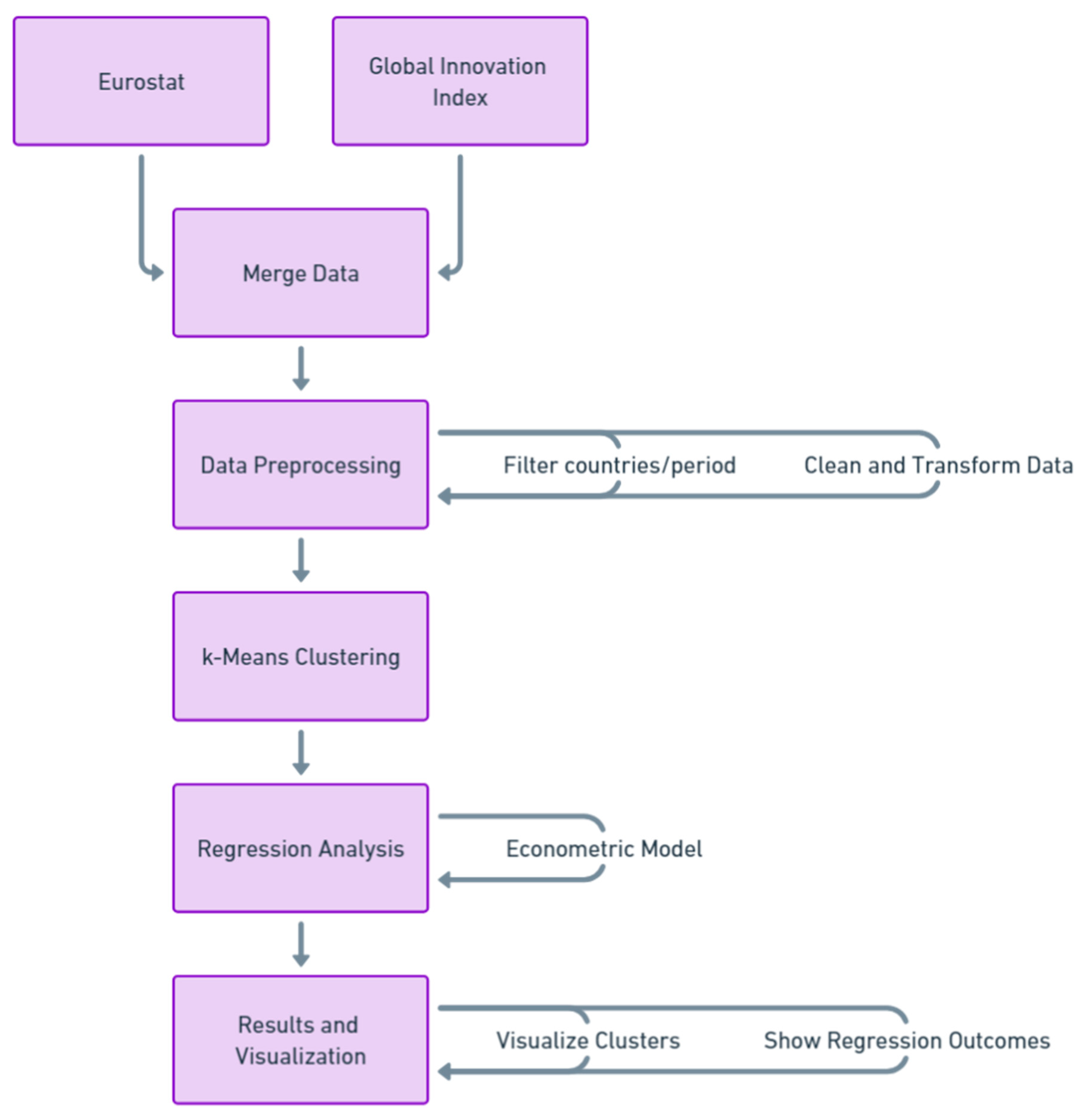
Descriptive Statistics. The dataset consists of seven relevant variables: Recycling, BSI, DMS, GRDC, GCF, ICT, and II. Mean values indicate that ICT (71.08) has the highest average score, followed by II (53.77) and BSI (43.10). Conversely, GRDC (28.86) and Recycling (34.48) have the lowest averages. Standard Deviation values reveal the variability within each category. GRDC exhibits the highest variability (34.28), indicating significant fluctuations in its data points. In contrast, II (7.632) and GCF (11.37) show the lowest variability, suggesting more consistent data. Moreover, variables like DMS and GRDC show a maximum value of 100.0, reflecting exceptional performance at their best instances, whereas categories like Recycling (70.30) and II (69.90) have more moderate maximum values. The high variability in GRDC suggests that this category could benefit from targeted interventions to improve consistency. ICT, with its high mean and median, represents a strong performer, but attention to maintaining this performance is crucial. The zero medians and minimum values in variables like GRDC and GCF indicate potential issues that need addressing to avoid underperformance (see Figure 1).
Figure 1.
Workflow of the research.
Figure 1 provides the study workflow.
One of the model’s limitations is that the decision to recycle is not truly a voluntary choice for citizens or businesses. In reality, recycling is predominantly undertaken in response to regulatory interventions; without such regulations, neither the general population nor productive organizations would likely prioritize recycling. The argument that companies opt for dumping over recycling due to cost minimization is valid, as businesses typically seek the most cost-efficient waste disposal methods to maximize profits. However, government regulations—such as fines and mandatory recycling targets—play a critical role in altering the cost-benefit equation by making dumping more expensive. These regulations compel companies to internalize environmental costs, thus encouraging the adoption of more sustainable waste management practices. Nonetheless, the claim that businesses only recycle under regulatory pressure overlooks several important factors. Market and reputational incentives, particularly the increasing consumer demand for sustainable products and the rise of CSR initiatives, also drive companies to embrace recycling voluntarily. Companies like Patagonia and Unilever have effectively leveraged sustainability initiatives to gain competitive advantages, demonstrating that recycling can enhance both brand value and market positioning. Moreover, technological advancements have significantly reduced the costs associated with recycling, making it more accessible and economically feasible even in the absence of regulatory mandates. The growing prominence of circular economy models, wherein waste is viewed as a valuable resource, enables firms to derive economic benefits from recycling by recovering and reusing materials. This challenges the traditional assumption that recycling is inherently more costly than dumping. Furthermore, the long-term risks associated with dumping—such as future regulatory penalties, environmental cleanup costs, and reputational damage—provide additional incentives for businesses to pre-emptively adopt sustainable waste management practices. Companies that invest in recycling today can mitigate these risks and position themselves as leaders in sustainability, aligning their operations with both environmental objectives and long-term profitability. In conclusion, while regulations remain fundamental drivers of recycling, companies are increasingly influenced by market dynamics, technological advancements, and the need to avoid long-term risks. As a result, recycling has evolved into a strategic business decision that extends beyond mere regulatory compliance [145,146,147].
4. Cluster Analysis
Motivations for using k-Means algorithm. Clustering with the k-Means algorithm is proposed in what follows, in which the k-Means algorithm is applied to the Recycling variable. Cluster analysis, especially through the use of the k-Means algorithm, is a powerful method for analyzing the recycling rates of municipal waste across European countries due to its ability to group countries based on similar characteristics. This method provides significant advantages, both in terms of uncovering insights about the factors influencing recycling rates and in shaping effective waste management strategies across regions. One of the main motivations for using cluster analysis is its capacity to reveal hidden patterns within the data. Various factors, such as government policies, public participation, infrastructure investment, and technological advancements, influence municipal recycling rates. These factors often interact in complex ways, making it difficult to draw clear conclusions from raw data alone. Cluster analysis groups countries with similar profiles, allowing for the identification of trends and patterns that may not be immediately apparent [148]. For instance, countries with similar levels of recycling infrastructure investment or waste management policies may fall into the same cluster, revealing the shared characteristics that contribute to their recycling performance. These insights help policymakers understand what drives recycling success or failure in different contexts. Another crucial motivation is the potential for benchmarking. Once countries are grouped into clusters, it becomes easier to compare their recycling performance within these groups [149]. Countries that perform particularly well within their cluster can serve as benchmarks for others, offering examples of effective practices and policies that lower-performing countries in the same cluster can adopt [150].
For example, a country that has successfully increased its recycling rates through targeted public awareness campaigns might provide a model for other countries in the same cluster, where public engagement remains a challenge. By identifying benchmark countries, cluster analysis enables practical, real-world solutions to be applied to regions with similar profiles, improving the overall recycling performance of the cluster. Cluster analysis also plays a critical role in shaping evidence-based policy development. Waste management challenges vary widely across European countries, and a one-size-fits-all approach to policy would be ineffective. Cluster analysis provides a way to segment countries based on their unique recycling characteristics, enabling the design of more targeted and context-specific policies [151]. For example, one cluster might consist of countries that lack adequate recycling infrastructure, requiring policies focused on investment and development, while another cluster might include countries where infrastructure exists but public participation is low, necessitating behavioral or educational interventions. By tailoring policies to the specific needs of each cluster, policymakers can address the root causes of recycling inefficiencies and increase the overall effectiveness of their efforts. In addition, cluster analysis is highly valuable for monitoring trends over time. By applying the k-Means algorithm repeatedly, researchers and policymakers can track changes in recycling performance across Europe and observe how countries move between clusters [152]. This dynamic tracking provides insights into which regions are improving their waste management practices and which are falling behind. For example, a country that moves from a lower-performing cluster to a higher-performing one over time may have implemented successful policies or technologies that could serve as examples for other countries. Conversely, countries that stagnate or regress can be identified early, allowing policymakers to intervene with corrective measures. Thus, cluster analysis not only provides a snapshot of current recycling performance but also allows for ongoing monitoring and adaptation of policies [153].
Furthermore, the method simplifies complex data by reducing it into meaningful groups. Waste management involves numerous variables—ranging from economic investment in recycling infrastructure to cultural attitudes toward sustainability—and this complexity can be overwhelming when trying to analyze it comprehensively. Cluster analysis helps to distinguish these variables into distinct clusters, where countries with similar recycling challenges or successes are grouped together. This grouping makes the data more interpretable, providing policymakers and researchers with clearer insights into how different factors interact to influence recycling outcomes. Instead of dealing with an overwhelming number of individual data points, decision-makers can focus on strategies that are most relevant to the particular needs of each cluster. Overall, the motivations for using cluster analysis in the context of analyzing municipal recycling rates across European countries are clear. By uncovering hidden patterns, facilitating benchmarking, supporting tailored policy development, enabling dynamic trend monitoring, and simplifying complex data, cluster analysis provides a comprehensive and practical approach to improving recycling performance across regions. Its ability to segment countries based on similar characteristics allows for more focused and effective interventions, leading to more sustainable waste management outcomes [154].
Silhouette Coefficient vs. Elbow Method. Since the k-Means algorithm is unsupervised, it is necessary to identify tools capable of optimizing the number of clusters. In this case, we compare two methods, namely the Silhouette Coefficient and the Elbow Method. The Silhouette Coefficient identifies the number of clusters in k = 2, while the Elbow method indicates that the optimal number of clusters is k = 3. The choice of k = 3 seems more appropriate as it allows us to better represent the differences between several different countries. Given the choice between using k = 2, as suggested by the Silhouette method, and k = 3, as indicated by the Elbow method, we ultimately choose k = 3. Our decision is based on the belief that k = 3 better captures the diversity and heterogeneity present among European countries. While the Silhouette method points to k = 2, this number of clusters is insufficient to fully represent the variety of European countries, particularly when considering factors related to waste management. With only two clusters, it becomes difficult to reflect the nuanced differences in how countries manage waste. On the other hand, k = 3, as recommended by the Elbow method, provides a clearer and more accurate grouping that aligns more closely with the observed diversity. This allows for a more meaningful interpretation of the data and the differences among countries, making k = 3 the more appropriate choice for this analysis (see Figure 2).
Figure 2.
k-Means algorithm optimization.
From the cluster analysis, we have obtained three distinct clusters, each with its unique characteristics. These clusters are described in detail in what follows (see Figure 3).
Figure 3.
k-Means clusterization results.
Cluster 0: Countries with moderate recycling rates. This cluster includes Finland, Slovenia, Ireland, Norway, Spain, France, and Italy. These nations are characterized by their moderate recycling rates of municipal waste. This cluster represents countries that have made significant strides in recycling but still have room for improvement to reach the levels of the highest-performing nations. Finland has a well-established recycling system, particularly in urban areas. The country has implemented policies to reduce waste generation and promote recycling. However, Finland still faces challenges in rural areas where recycling infrastructure may not be as developed. The Finnish government continues to work towards improving recycling rates through public awareness campaigns and investing in recycling technologies. Slovenia has shown considerable progress in recent years, transitioning from a low recycling rate to becoming one of the better performers in its region. The implementation of robust waste management policies and community engagement initiatives has been pivotal. Despite these advances, Slovenia’s recycling rates are moderate when compared to the top performers in Europe, indicating potential for further enhancement. Ireland’s recycling efforts have grown significantly, particularly after the introduction of the Waste Management Act and the National Waste Prevention Programme. The country has improved its recycling infrastructure and public participation in recycling programs. Nevertheless, Ireland faces ongoing challenges, such as the need for better waste segregation at the source and for a reduction in landfill dependency. Norway is known for its environmental consciousness and has implemented various measures to boost recycling. The country has a deposit return system for bottles and cans, which has been highly successful. However, municipal waste recycling in Norway is moderate, partly due to high levels of waste incineration. Efforts are ongoing to enhance recycling rates and reduce incineration. Spain has made improvements in recycling, driven by EU regulations and national policies. There is significant variation in recycling rates across different regions of Spain, with some areas performing better than others. Overall, Spain’s recycling rate is moderate, and there is potential to increase it further by harmonizing practices across all regions. France has implemented several initiatives to improve recycling rates, including extended producer responsibility (EPR) schemes and nationwide recycling programs. The country has seen gradual improvements in recycling performance. However, challenges remain in achieving higher recycling rates, particularly in densely populated urban areas where waste generation is high. Italy’s recycling rates vary widely between regions, with the northern parts of the country performing much better than the southern regions. National efforts to standardize recycling practices and enhance public awareness are underway. Despite these efforts, Italy’s overall recycling rate remains moderate, with significant potential for improvement. Cluster 0 represents countries with moderate recycling rates. These countries have established waste management systems and are making progress, but they still have areas that require attention to reach higher recycling performance levels. The countries in this cluster demonstrate a commitment to improving recycling but face specific challenges that need to be addressed through targeted policies, infrastructure investments, and public education campaigns. By continuing to focus on these areas, the countries in Cluster 0 can enhance their recycling rates and contribute more effectively to environmental sustainability and resource conservation [25,154,155,156].
Cluster 1: Leading countries with high recycling rates. This cluster includes Belgium, Sweden, Austria, the Netherlands, Luxembourg, Switzerland, Denmark, and Germany. These nations are characterized by their high recycling rates of municipal waste. This cluster represents countries that have achieved significant success in recycling, often setting benchmarks for others to follow. These countries are leaders in municipal waste recycling, with advanced waste management systems and robust policies that support high recycling rates. Belgium has one of the highest recycling rates in Europe, largely due to its efficient waste management policies and public participation. The country has implemented an EPR scheme, which places the onus on producers to manage the disposal of their products. Belgium also benefits from a well-organized curbside collection system and advanced sorting facilities. Public awareness campaigns and strict regulations have further bolstered recycling efforts, making Belgium a model for other countries. Sweden is renowned for its comprehensive waste management system, which includes an extensive recycling infrastructure and a strong focus on waste-to-energy conversion. The country’s deposit-return scheme for beverage containers has been particularly successful. Sweden’s approach to recycling includes a high level of public engagement, with citizens actively participating in waste separation at the source. The government continuously invests in new technologies to improve recycling efficiency and reduce environmental impact. Austria consistently ranks among the top countries in Europe for recycling rates. The country’s success can be attributed to its stringent waste management laws, efficient recycling programs, and high public awareness. Austria has an effective collection system for various types of waste, including organic waste, which is composted or used for biogas production. The government’s commitment to environmental sustainability has fostered a recycling culture permeating all levels of society. The Netherlands is a pioneer in waste management, with an impressive recycling rate supported by a well-developed infrastructure. The country has adopted a circular economy approach, focusing on reducing waste and promoting the reuse of materials. The Dutch government has implemented policies encouraging recycling and discouraging landfill use through high taxes. Advanced waste sorting facilities and innovative recycling technologies have helped the Netherlands maintain its position as a leader in municipal waste recycling. Luxembourg, despite its small size, has achieved remarkable success in recycling. The country has implemented comprehensive waste management strategies that include recycling, composting, and waste-to-energy processes. Public participation is high, thanks to effective awareness campaigns and convenient recycling facilities. Luxembourg’s government continues to invest in improving recycling infrastructure and promoting sustainable waste management practices. Switzerland boasts one of the highest recycling rates globally, with a well-organized waste management system that includes recycling, composting, and incineration with energy recovery. The Swiss government has implemented strict regulations that mandate recycling for various materials, supported by a strong public awareness campaign. The country’s efficient collection systems and state-of-the-art sorting facilities ensure high recycling performance. Denmark is another top performer in waste recycling, with a comprehensive waste management system emphasizing recycling and energy recovery. The country has invested heavily in waste-to-energy plants, which convert non-recyclable waste into energy. Denmark’s recycling programs are supported by strong public participation and government policies that promote sustainability. The country continuously seeks to innovate and improve its waste management practices. Germany is often considered a global leader in recycling, with one of the highest recycling rates in the world. The country’s success is built on its strict waste management regulations, advanced recycling technologies, and robust public participation. Germany’s dual system for packaging waste, which separates the collection and recycling processes, has been particularly effective. The government’s commitment to a circular economy has driven continuous improvements in recycling practices. Cluster 1 represents countries with high recycling rates. These countries are leaders in municipal waste recycling, characterized by advanced waste management systems, robust policies, and high levels of public participation. The nations in this cluster have implemented comprehensive waste management strategies, including recycling, composting, and waste-to-energy processes. Their success represents a benchmark for other countries striving to improve their recycling rates. The continued investment in recycling infrastructure, innovation in waste management technologies, and effective public awareness campaigns have ensured that these countries remain at the forefront of global recycling efforts. By maintaining their commitment to sustainability and continuously improving their practices, the countries in Cluster 1 set a high standard for environmental stewardship and resource conservation [157,158,159,160].
Cluster 2: Countries with lower recycling rates. This cluster includes Iceland, Bulgaria, Czechia, Slovakia, Romania, Latvia, Poland, Estonia, Malta, Hungary, Greece, Lithuania, Cyprus, and Portugal. These nations might be facing significant challenges in waste management and consequently have lower performance in recycling municipal waste compared to their peers. Iceland, despite its commitment to environmental sustainability, faces unique challenges in waste management due to its geographic isolation and small population. Recycling rates in Iceland are relatively low, partly because the country has to export most recyclable materials, which incurs high costs. Additionally, the infrastructure for waste sorting and recycling is still developing, although there is a strong national commitment to improve these systems. Bulgaria has struggled with low recycling rates, primarily due to inadequate infrastructure and a lack of public awareness. The country is working to align its waste management practices with EU standards, but progress has been slow. Efforts to increase recycling rates include implementing new waste management policies and investing in recycling facilities, but substantial improvements are still needed. Czechia has made some progress in recent years, but its recycling rates remain lower than the EU average. The country faces challenges such as insufficient recycling infrastructure and limited public participation in recycling programs. Initiatives to improve waste management practices are underway, focusing on increasing recycling capacity and enhancing public education about the importance of recycling. Slovakia’s recycling rates are relatively low, and the country faces challenges similar to those of other Eastern European nations. Limited infrastructure, lack of incentives for recycling, and insufficient public awareness contribute to these low rates. Slovakia is working on improving its waste management system through various reforms and investments, aiming to boost recycling rates and reduce landfill dependency. Romania is one of the countries with the lowest recycling rates in the EU. Challenges include inadequate infrastructure, lack of effective waste management policies, and low public awareness. The Romanian government has been taking steps to improve the situation by introducing new regulations and investing in recycling facilities, but significant progress is still required to achieve higher recycling rates. Latvia faces several obstacles in improving its recycling rates, including limited infrastructure and public participation. The country has been focusing on enhancing its waste management practices by implementing new policies and increasing investments in recycling technologies. However, these efforts are still in the early stages, and much work remains to be done. Poland has a relatively low recycling rate, facing challenges such as inadequate infrastructure and insufficient public awareness. The country is working to improve its waste management system through legislative reforms and investments in recycling facilities. Poland aims to align its practices with EU standards, but achieving significant improvements will take time and sustained effort. Estonia’s recycling rates are low, primarily due to limited infrastructure and public engagement in recycling programs. The government is focusing on improving waste management practices and increasing public awareness about recycling. Investments in recycling facilities and new policies are expected to boost recycling rates in the coming years. Malta faces unique challenges in waste management due to its small size and high population density. Recycling rates are relatively low, and the country struggles with limited space for waste processing facilities. Malta is working on improving its waste management system by investing in new technologies and promoting public awareness campaigns. Hungary has made some progress in waste management, but its recycling rates remain low compared to other EU countries. Challenges include insufficient infrastructure and public participation in recycling programs. The Hungarian government is implementing new policies and investing in recycling facilities to improve recycling rates. Greece has relatively low recycling rates, facing challenges such as inadequate infrastructure and limited public engagement in recycling programs. The country is working on improving its waste management system through legislative reforms and investments in recycling technologies. Public awareness campaigns are also being conducted to encourage more participation in recycling. Lithuania’s recycling rates are low, with challenges including limited infrastructure and public awareness. The country is focusing on enhancing its waste management practices through new policies and investments in recycling facilities. Public education campaigns are also being conducted to increase participation in recycling programs. Cyprus faces challenges in improving its recycling rates, including inadequate infrastructure and low public awareness. The government is working on implementing new waste management policies and investing in recycling technologies. Public awareness campaigns are also being conducted to encourage more participation in recycling. Portugal’s recycling rates are relatively low, with challenges including insufficient infrastructure and public engagement. The country is working on improving its waste management system through legislative reforms and investments in recycling facilities. Public education campaigns are also being conducted to increase participation in recycling programs. Cluster 2 represents countries with lower recycling rates. These countries face significant challenges in waste management, including inadequate infrastructure, lack of effective policies, and low public awareness. Efforts are being made to improve recycling rates in these nations through new policies, investments in recycling facilities, and public education campaigns. However, substantial progress is still required to achieve higher recycling rates and align with the performance of leading countries. By addressing these challenges and continuing to invest in waste management improvements, the countries in Cluster 2 can enhance their recycling rates and contribute to environmental sustainability [161,162,163,164].
A graphical description of the distribution of the countries among clusters is given in Figure 4.
Figure 4.
Distribution of countries among clusters.
In summary, while the countries in Cluster 1 serve as exemplars of excellence and set a benchmark for others to aspire to, the countries in Cluster 0 and Cluster 2 reveal that there is still significant room for improvement. Cluster 1 nations, such as Belgium, Sweden, and Germany, have established themselves as leaders in municipal waste recycling through advanced waste management systems, robust policies, and high levels of public participation. These countries not only demonstrate the feasibility of achieving high recycling rates but also provide valuable insights and best practices that can guide other nations in their efforts to enhance recycling performance. On the other hand, countries in Cluster 0, including Finland, Slovenia, and Ireland, have made considerable progress, but still face specific challenges that need to be addressed. For instance, while Finland boasts a well-established recycling system in urban areas, it struggles with underdeveloped infrastructure in rural regions. Similarly, Ireland and Slovenia have improved their recycling rates through effective waste management policies and community engagement, yet they need to enhance waste segregation at the source and reduce their dependency on landfills. Countries in Cluster 2, such as Iceland, Bulgaria, and Romania, are at the beginning of their journey towards effective waste management and face more significant obstacles. These include inadequate infrastructure, limited public awareness, and less effective waste management policies. However, these countries are actively working towards aligning their practices with EU standards by implementing new regulations, investing in recycling facilities, and conducting public education campaigns. Continuous investments in recycling infrastructure, targeted policies, and comprehensive public awareness campaigns are crucial for all countries to improve their recycling rates. By focusing on these areas, nations can significantly enhance their waste management systems. This, in turn, will contribute more effectively to environmental sustainability and resource conservation, ultimately fostering a more sustainable future for all. Through collective efforts and shared knowledge, countries can bridge the gap between current practices and the desired state of high recycling performance, ensuring that environmental stewardship becomes a global priority.
5. Panel Data Estimates
This section reports the results of panel data models to estimate the level of recycling of municipal waste with respect to the characteristics of innovation systems in the European context. The econometric analysis is conducted through the application of the Fixed Effects (FE) and Random Effects (RE) models. The following equation was estimated:
where I = 34 and T = 2013, …, 2022.
The results are shown in Table 3.
Table 3.
Results of panel data estimates.
Positive relationship between Recycling and DMS. In Europe, the positive relationship between the recycling rate of municipal waste and the domestic market scale, measured in billion USD purchasing power parity dollars (PPP$), is clearly evident. This relationship can be analyzed through the intertwined economic, environmental, and social dimensions that contribute to the continent’s sustainable development and economic prosperity. Economically, Europe’s large domestic markets, characterized by high consumption levels, have significantly benefited from robust recycling practices. The EU has set ambitious targets for waste management, leading to substantial investments in recycling infrastructure. Countries like Germany, the Netherlands, and Sweden, which have some of the highest recycling rates globally, also possess strong domestic markets. These nations have invested in advanced recycling technologies, creating efficient systems that convert waste into valuable resources. This not only reduces the need for raw material imports but also stabilizes supply chains, ensuring a steady supply of materials for industries. By fostering a circular economy, these countries enhance their economic resilience and competitiveness, reducing production costs and driving economic growth. Environmentally, Europe’s commitment to recycling has yielded significant benefits, reinforcing the positive relationship with market scale. High recycling rates reduce landfill usage and lower greenhouse gas emissions, contributing to the EU’s goals for climate neutrality. The environmental benefits of high recycling rates contribute to healthier ecosystems, which are crucial for sustainable economic activities. A cleaner environment supports tourism, agriculture, and other industries dependent on natural resources, thus expanding the domestic market scale. Furthermore, the EU’s emphasis on sustainability attracts global investors and consumers who prioritize environmental responsibility, boosting Europe’s market attractiveness. Socially, Europe’s high recycling rates have positively impacted public health and community well-being, further strengthening the domestic market. Effective waste management reduces pollution, leading to cleaner air and water, which in turn lowers healthcare costs and enhances the quality of life. This creates a more productive and stable workforce, essential for economic growth. Public awareness campaigns and education on recycling have fostered a culture of sustainability across Europe. Citizens are more conscious of their consumption patterns, supporting local markets and sustainable products. This societal shift not only drives demand for green products but also encourages businesses to adopt eco-friendly practices, promoting innovation and economic development. Moreover, European policies and regulations play a crucial role in reinforcing the positive relationship between recycling rates and market scale. The EU’s legislative framework incentivizes businesses to engage in recycling and use recycled materials, providing financial benefits such as tax breaks and subsidies. These policies stimulate economic activity by reducing operational costs for businesses and encouraging innovation in recycling technologies. For example, the European Green Deal aims to transform the EU into a modern, resource-efficient economy with no net emissions of greenhouse gases by 2050. Such initiatives attract investments in green technologies and sustainable industries, further expanding the domestic market [165,166,167].
Positive relationship between Recycling and GCF. The positive relationship between the recycling rate of municipal waste and GCF as a percentage of GDP in Europe is a compelling illustration of how environmental sustainability and economic growth can be mutually reinforcing. This relationship can be explored through the lenses of economic efficiency, resource utilization, and policy impacts. In Europe, the recycling rate of municipal waste is a critical indicator of the region’s commitment to sustainable development. High recycling rates signify efficient waste management systems, which directly impact GCF. GCF, encompassing investments in infrastructure, machinery, and technology, benefits significantly from robust recycling practices. When municipal waste is effectively recycled, it reduces the need for raw materials, lowering production costs for businesses. This cost reduction can lead to increased profitability and, consequently, higher levels of reinvestment in capital goods. For instance, European countries with high recycling rates, such as Germany and Sweden, demonstrate significant investments in advanced recycling technologies and infrastructure, fueling further economic growth. Moreover, high recycling rates contribute to the circular economy, a model that emphasizes the reuse, refurbishment, and recycling of materials. This economic model aligns with the principles of GCF by promoting sustainable investments. In a circular economy, materials recovered from municipal waste are reintegrated into the production process, reducing dependency on finite natural resources. This not only conserves resources but also drives innovation and technological advancements, as businesses invest in new methods to recycle and reuse materials more efficiently. These innovations often require substantial capital investments, thereby boosting GCF. The environmental benefits of high recycling rates also support economic stability and growth, essential for sustained capital formation. By reducing landfill use and lowering greenhouse gas emissions, recycling mitigates environmental risks that can lead to economic disruptions. For example, climate change-induced weather events can damage infrastructure and disrupt supply chains, necessitating significant capital expenditure for repairs and adaptations. Effective recycling reduces these risks, creating a more stable economic environment conducive to long-term investments. Furthermore, European policies aimed at increasing recycling rates directly influence GCF. Compliance with these regulations often requires significant capital investments from both the public and private sectors. Governments invest in waste management infrastructure, while businesses invest in technologies and processes to comply with regulations. These investments are reflected in GCF as a percentage of GDP, showcasing the direct link between recycling rates and capital formation. Additionally, the recycling industry itself is a substantial contributor to GCF. The development and expansion of recycling facilities, the creation of new technologies for waste processing, and the establishment of markets for recycled materials all require significant capital investment. In Europe, the recycling sector has grown considerably, driven by both policy incentives and market demand for sustainable products. This growth translates into increased capital formation as the industry invests in expanding its capabilities and improving efficiency. Social and economic benefits derived from high recycling rates also play a role in enhancing GCF. High recycling rates lead to job creation in the recycling and waste management sectors, improving employment rates and economic stability. Increased employment and economic stability boost consumer confidence and spending, further stimulating economic growth and encouraging businesses to invest in capital goods. In conclusion, the positive relationship between the recycling rate of municipal waste and GCF as a percentage of GDP in Europe is evident through multiple channels. Efficient recycling practices lower production costs, promote resource conservation, drive innovation, and foster a stable economic environment. European policies aimed at increasing recycling rates necessitate substantial capital investments, further boosting GCF. The recycling industry itself contributes significantly to capital formation, illustrating how sustainable practices can drive economic growth. Thus, high recycling rates are integral to fostering a sustainable and robust economy in Europe, exemplifying the synergy between environmental sustainability and economic development [164,168,169,170,171].
Positive relationship between Recycling and ICT. The positive relationship between the recycling rate of municipal waste and ICTs in Europe is evident in various economic, environmental, and social dimensions. The integration of ICT into waste management practices has led to significant improvements in recycling rates across European countries, demonstrating a clear and beneficial connection between these two domains. Firstly, ICT enhances the efficiency and effectiveness of recycling programs. In Europe, advanced ICT systems are employed to manage and monitor waste collection, sorting, and processing. Smart bins equipped with sensors can detect when they are full and signal for collection, optimizing collection routes and reducing fuel consumption and emissions. This not only lowers operational costs but also ensures that recyclable materials are collected promptly, preventing contamination and improving the overall quality of recycled materials. For instance, cities like Amsterdam and Barcelona have implemented such smart waste management systems, leading to higher recycling rates and more efficient waste processing. Moreover, ICT facilitates better data collection and analysis, which is crucial for improving recycling rates. European municipalities leverage data analytics to track waste generation patterns, identify areas with low recycling participation, and develop targeted awareness campaigns. By analyzing data from various sources, including smart bins, collection trucks, and recycling facilities, authorities can make informed decisions to enhance recycling strategies. This data-driven approach has been instrumental in increasing recycling rates in many European countries, as it allows for more precise and effective waste management policies. ICT also plays a significant role in raising public awareness and engagement in recycling activities. Mobile apps and online platforms provide residents with information on how to recycle correctly, the location of recycling centers, and collection schedules. These tools make it easier for citizens to participate in recycling programs, thereby increasing recycling rates. In countries like Germany and Sweden, the use of digital platforms to educate and engage the public has contributed to their high recycling rates. Furthermore, social media campaigns and digital initiatives help spread awareness about the environmental benefits of recycling, fostering a culture of sustainability. The integration of ICT into recycling processes also encourages innovation in waste management technologies. European companies are at the forefront of developing cutting-edge recycling technologies, such as automated sorting systems that use artificial intelligence and machine learning to accurately separate different types of recyclable materials. These technologies increase the efficiency and accuracy of recycling operations, reducing the amount of waste sent to landfills and enhancing the recovery of valuable materials. This innovation is supported by a strong ICT infrastructure, which provides the necessary tools and platforms for R&D in the recycling industry. Additionally, ICT enables better coordination and collaboration among various stakeholders in the recycling ecosystem. Governments, waste management companies, and recyclers can share information and resources more effectively through digital platforms, leading to more cohesive and integrated recycling programs. This collaborative approach is evident in European countries where public-private partnerships and cross-border collaborations have been successful in improving recycling rates. The EU’s circular economy initiatives, supported by ICT, have fostered cooperation among member states, driving advancements in recycling technologies and practices across the continent [172,173,174].
Negative relationship between Recycling and BSI. In examining the relationship between the recycling rate of municipal waste and the Business Sophistication Index in Europe, one might argue that a negative correlation exists due to several underlying economic, infrastructural, and policy-related factors. Firstly, the Business Sophistication Index measures the quality of a country’s overall business networks and the quality of operations and strategies of companies within it. Higher levels of business sophistication often require substantial investment in innovation, technology, and efficient business practices. However, these investments might not always align with high recycling rates. For instance, in highly sophisticated business environments, companies might prioritize profitability and technological advancements that do not necessarily include sustainable waste management practices. High business sophistication can sometimes lead to greater production of complex and non-recyclable waste due to advanced manufacturing processes and the use of specialized materials that are challenging to recycle. Secondly, in many European countries with high business sophistication, the focus on rapid industrial and economic growth can overshadow environmental considerations like recycling. Businesses driven by innovation and competitiveness may prioritize cost reduction and efficiency over investment in comprehensive recycling programs. This is especially relevant in highly competitive industries where margins are slim and the emphasis is on rapid product turnover and consumption. Consequently, businesses might opt for cheaper disposal methods rather than investing in recycling, particularly if the regulatory framework does not mandate or incentivize high recycling rates. Furthermore, the negative relationship can also be attributed to the disparity in regulatory environments across Europe. In some countries with high business sophistication, regulations may not be stringent enough to enforce high recycling rates. Businesses operating in such environments might lack the necessary regulatory push to implement effective recycling practices. Additionally, sophisticated businesses might leverage their influence to lobby against stringent recycling regulations, viewing them as potential obstacles to their operational efficiency and profitability. Another contributing factor is the complexity of recycling advanced materials used in sophisticated industries. High-tech industries, prevalent in regions with high business sophistication, often use materials that are difficult to recycle due to their composite nature or hazardous components. For instance, electronic waste, which is prevalent in highly developed business environments, poses significant recycling challenges. The lack of suitable recycling technology for these materials can lead to lower overall recycling rates, despite the presence of sophisticated business operations. Moreover, high business sophistication often correlates with a consumer culture that favors frequent product upgrades and replacements, leading to higher waste generation. This consumer behavior, driven by marketing and innovation cycles, results in an increased volume of waste that is difficult to manage effectively through recycling alone. For example, the fashion and electronics industries, both highly sophisticated, generate substantial waste that is not easily recyclable due to the rapid turnover of products. In conclusion, the negative relationship between the recycling rate of municipal waste and the Business Sophistication Index in Europe can be attributed to several factors. These include a focus on profitability and innovation over sustainability, inadequate regulatory frameworks, the complexity of recycling advanced materials, and consumer behaviors driven by rapid product turnover. While business sophistication brings numerous economic benefits, it can also create challenges for achieving high recycling rates [65,139,175,176,177].
The negative relationship between Recycling and GRDC. In the context of Europe, the relationship between the recycling rate of municipal waste and the average expenditure of the top three global R&D companies presents several negative aspects that warrant consideration. This negative relationship can be attributed to economic, strategic, and operational factors that influence both waste management policies and corporate R&D investment decisions. Economically, high recycling rates in Europe can lead to increased operational costs for global R&D companies. These companies often prioritize cost efficiency to maximize their research budgets and foster innovation. However, stringent recycling regulations in Europe can impose additional costs on businesses, particularly those in the manufacturing and technology sectors. Compliance with recycling mandates requires substantial investment in waste management systems, recycling technologies, and regulatory reporting. These expenses can divert funds away from R&D activities, reducing the overall expenditure available for innovation. Consequently, global R&D companies may perceive Europe’s high recycling rates as a financial burden, potentially discouraging them from expanding their operations or investing heavily in the region. Strategically, the focus on high recycling rates in Europe can shift corporate priorities away from R&D innovation. European governments often emphasize environmental sustainability and circular economy principles, leading to policies prioritizing waste reduction and recycling. While these policies are essential for environmental protection, they can inadvertently divert attention and resources from R&D initiatives. Companies may allocate more resources to meeting recycling targets and compliance requirements rather than investing in cutting-edge R&D. This shift in strategic focus can hinder the growth of R&D activities as companies prioritize regulatory compliance over innovation-driven projects. Operationally, the complexity of managing high recycling rates can pose challenges for global R&D companies in Europe. The intricate logistics of sorting, collecting, and processing recyclable materials requires specialized infrastructure and expertise. Global R&D companies, especially those with extensive operations across multiple regions, may struggle to adapt to Europe’s stringent recycling standards. The operational burden of implementing comprehensive recycling programs can strain corporate resources, leading to inefficiencies and reduced productivity. As a result, companies may experience operational disruptions that negatively impact their R&D efforts, as resources are diverted to manage recycling logistics rather than research initiatives. Furthermore, the negative relationship between recycling rates and R&D expenditure is evident in the competitive landscape of the global market. Europe’s stringent recycling regulations can create a challenging business environment for global R&D companies, making it less attractive compared to regions with more lenient waste management policies. Companies may opt to relocate their R&D operations to regions with lower regulatory burdens, where they can allocate more resources to innovation rather than compliance. This relocation can lead to a decline in Europe’s attractiveness as a hub for R&D investment, further exacerbating the negative relationship between recycling rates and R&D expenditure. Additionally, the emphasis on high recycling rates in Europe can lead to regulatory uncertainties that deter R&D investment. Frequent changes in recycling policies, varying regulations across European countries, and the complexity of compliance can create an unpredictable business environment. Global R&D companies, which thrive on stability and predictability, may view these uncertainties as risks to their investment strategies. As a result, they may reduce their R&D expenditure in Europe, opting for regions with more stable regulatory frameworks. The negative relationship between the recycling rate of municipal waste and the average expenditure of the top three global R&D companies in Europe is driven by economic, strategic, and operational factors. The financial burden of compliance, the shift in corporate priorities, operational complexities, competitive disadvantages, and regulatory uncertainties all contribute to this negative dynamic [153,178,179,180].
Negative relationship between Recycling and II. In Europe, the relationship between the recycling rate of municipal waste and the infrastructure index can be argued to be negative due to several factors. Despite the continent’s general reputation for environmental consciousness and advanced infrastructure, various nuances highlight a paradoxical scenario where higher recycling rates are sometimes inversely related to infrastructure quality. Firstly, high recycling rates in Europe often stem from stringent environmental policies and societal behaviors rather than from the quality of physical infrastructure. Countries like Germany and Sweden boast high recycling rates due to strong governmental regulations and public adherence to recycling norms. However, these high recycling rates do not necessarily correlate with superior infrastructure. In some cases, older infrastructure systems are still in use but are supplemented by robust public participation and effective policy frameworks. Thus, their recycling success can be attributed more to regulatory and social factors than to the infrastructure index. Economically, the development of recycling infrastructure can sometimes divert resources from other critical infrastructural projects. European countries with limited budgets may prioritize recycling initiatives due to EU mandates and environmental goals, potentially neglecting broader infrastructure development like transportation, energy, or digital networks. This diversion can lead to an infrastructure index that does not fully reflect the country’s recycling capabilities. For example, while Italy has made significant strides in increasing its recycling rates, its broader infrastructure, particularly in the southern regions, remains underdeveloped. The focus on meeting EU recycling targets can strain financial resources, leaving other infrastructural areas lagging. Moreover, the complexity and high costs associated with modern recycling facilities can present challenges. Advanced recycling plants require significant investment, specialized technology, and continuous maintenance. For countries with already strained infrastructure budgets, this can lead to a scenario where recycling rates improve at the expense of other infrastructure development. For instance, Eastern European countries like Bulgaria and Romania have made improvements in recycling rates due to EU funding and directives. However, their overall infrastructure indices remain low, reflecting broader infrastructural deficiencies that high recycling rates cannot mitigate. From an operational perspective, the efficiency of recycling programs can sometimes reveal underlying infrastructure issues. High recycling rates necessitate efficient collection, sorting, and processing systems. In some European countries, achieving high recycling rates involves compensating for infrastructural inefficiencies through increased labor or lower-tech solutions, which might not be reflected in the infrastructure index. For example, Greece has seen improvements in recycling rates through community-driven initiatives and informal recycling sectors rather than through modernized infrastructure, indicating a potential negative relationship between recycling success and overall infrastructure quality. Additionally, the focus on improving recycling rates can sometimes overshadow the need for comprehensive waste management infrastructure. High recycling rates may lead to the assumption that the waste management system is efficient, potentially masking deficiencies in other areas, such as waste-to-energy facilities or landfill management. This can result in a skewed perception of infrastructure quality, where high recycling rates give a false sense of overall infrastructure robustness. Spain, for example, has improved its recycling rates significantly, but still faces challenges in waste management infrastructure that are not captured by recycling statistics alone. Lastly, the urban-rural divide in Europe can exacerbate the negative relationship between recycling rates and the infrastructure index. Urban areas with better waste management systems and higher recycling rates often contrast sharply with rural areas that lack such infrastructure. This disparity can lead to an overall infrastructure index that does not align with the recycling achievements of urban centers. Countries like Poland exhibit this divide, where metropolitan areas show high recycling rates while rural regions struggle with basic waste management infrastructure. While Europe showcases impressive recycling rates, the relationship between these rates and the infrastructure index is complex and often negative. Factors such as economic resource allocation, operational challenges, policy-driven successes, and urban-rural disparities contribute to this paradox. High recycling rates, driven by stringent regulations and societal behaviors, do not necessarily equate to superior infrastructure, highlighting the nuanced and sometimes contradictory nature of this relationship in Europe [120,152,181,182].
6. Policy Implications
Our findings highlight several critical policy implications. These implications address the need for enhanced regulatory frameworks, investment in technological advancements, public awareness campaigns, and international cooperation to improve recycling rates and waste management practices in Europe. However, the effectiveness of these policies varies significantly across member states. To bridge this gap, it is essential to harmonize national policies with EU directives, ensuring consistency and coherence in waste management practices. Countries with lower recycling rates, such as Bulgaria and Romania, need targeted interventions to align their waste management systems with EU standards. This can be achieved by developing comprehensive national strategies that include stringent recycling mandates, incentives for compliance, and penalties for non-compliance. Additionally, periodic review and adjustment of these policies will ensure they remain relevant and effective in addressing emerging waste management challenges [151,183].
Technological innovation is a critical driver of improved recycling rates. Countries with advanced waste management technologies, such as Germany, Sweden, and the Netherlands, exhibit higher recycling rates. Therefore, increasing investment in technology is imperative for enhancing recycling performance across Europe. Governments should allocate funds to R&D in waste management technologies. This includes the development of automated sorting systems, smart waste bins, and data analytics tools that optimize waste collection and processing. Public-private partnerships can play a relevant role in fostering innovation by combining governmental support with private sector expertise and resources. Moreover, countries with lower recycling rates can benefit from technology transfer and capacity-building initiatives. For instance, successful models from high-performing countries can be adapted and implemented in countries with underdeveloped waste management systems. This not only enhances recycling rates but also promotes technological parity across Europe [184,185].
Public awareness and participation are pivotal to the success of recycling programs. High recycling rates in countries like Germany and Sweden are partly attributed to strong public engagement and awareness campaigns. Therefore, increasing public awareness about the importance of recycling and how to participate effectively is crucial. Educational campaigns should be tailored to address specific local contexts and cultural attitudes towards waste. Utilizing various media platforms, including social media, television, and community outreach programs, can help disseminate information widely. Additionally, incorporating recycling education into school curricula can instill sustainable practices from a young age. Governments can also introduce incentives to encourage public participation. For example, deposit-return schemes for beverage containers have proven successful in several European countries. Similar initiatives can be expanded to other recyclable materials to motivate citizens to recycle more consistently [161,186].
Infrastructural inadequacies are a significant barrier to effective waste management, particularly in countries with lower recycling rates. Ensuring that all regions, including rural and underserved areas, have access to adequate recycling infrastructure is essential. Investments in waste management infrastructure should focus on establishing and upgrading recycling facilities, collection centers, and sorting plants. Governments can provide financial assistance and subsidies to municipalities and private entities to build and maintain these facilities. Additionally, implementing efficient collection systems, such as curbside recycling and community drop-off points, can enhance accessibility and convenience for residents. The transition to a circular economy is integral to achieving sustainable waste management. This approach emphasizes reducing waste generation, reusing materials, and recycling resources to create a closed-loop system. Policies promoting circular economy practices can significantly enhance recycling rates and resource efficiency. Governments should encourage businesses to adopt circular economy models by providing incentives for sustainable practices and green innovation. This can include tax breaks, grants, and subsidies for companies that prioritize resource conservation and waste reduction in their operations. Additionally, implementing EPR schemes, where producers are accountable for the entire lifecycle of their products, can drive industry-wide changes towards sustainability [187,188].
Waste management is a global challenge that requires international cooperation and collaboration. European countries can benefit from sharing best practices, technologies, and policy approaches to improve recycling rates collectively. The EU can play a pivotal role in facilitating this cooperation by establishing platforms for dialogue and knowledge exchange among member states. Joint research initiatives and cross-border projects can help address common challenges and develop innovative solutions. For example, collaborative efforts to develop standardized recycling technologies and processes can ensure consistency and efficiency across Europe. Furthermore, international agreements and treaties on waste management can enhance regulatory alignment and prevent illegal waste exports and dumping. The continuous monitoring and evaluation of recycling policies and practices are essential to ensure their effectiveness and identify areas for improvement. Governments should establish comprehensive data collection and reporting systems to track recycling rates, waste generation, and the impact of various initiatives. Regular audits and assessments can provide valuable insights into the performance of waste management programs and highlight successful strategies that can be scaled up or replicated. Additionally, engaging independent bodies and experts in the evaluation process can ensure transparency and objectivity [172,189].
Based on these results, governments should adopt a multi-faceted approach to enhance waste management through policy measures that promote both technological innovation and increased recycling capacity. Governments should provide financial incentives for companies to invest in advanced waste recycling technologies, such as automated sorting systems and smart waste bins, which have proven to increase recycling rates. Furthermore, the government should strengthen its infrastructure index by improving waste management facilities and networks, ensuring the efficient collection and processing of recyclable materials. Regulatory frameworks should be updated to include stringent recycling targets and extend producer responsibility (EPR) schemes, which obligate manufacturers to manage the disposal of their products. Public awareness campaigns that educate citizens about waste segregation can also play a key role in driving higher recycling rates. Additionally, integrating digital technologies such as data analytics in waste management will enhance efficiency and foster a more sustainable waste management system.
The policy implications derived from the analysis of recycling rates and technological innovation in European waste management underscore the need for a multifaceted approach. Strengthening regulatory frameworks, investing in technological advancements, enhancing public awareness, addressing infrastructure gaps, promoting circular economy practices, facilitating international cooperation, and implementing robust monitoring and evaluation mechanisms are all crucial steps towards achieving higher recycling rates and sustainable waste management in Europe (see Figure 5).
Figure 5.
Policy implications.
7. Conclusions
The aim of this study is to explore the factors influencing recycling rates in European countries, focusing on the role of technological advancements and waste management strategies. By examining recycling performance across the EU, the research seeks to identify key drivers and barriers shaping recycling practices, offering insights for policymakers, industry stakeholders, and researchers. The study assesses how technological innovations impact recycling efficiency and effectiveness, and evaluates economic, social, and policy-related factors influencing recycling success. Through a comparative analysis of different countries, the study highlights best practices and benchmarks, aiming to inform the development of effective policies and practices to enhance recycling rates and promote environmental sustainability in Europe. The article investigates the intricate relationship between urban waste recycling and technological innovation systems across 34 European countries, utilizing data spanning from 2013 to 2022 acquired from Eurostat and the Global Innovation Index. To thoroughly analyze the waste recycling capacities of these European nations, the study employs the k-means clustering algorithm, which was optimized using the Elbow method and the Silhouette Coefficient. The analysis determined that the optimal number of clusters for categorizing these countries is three. This clustering approach provided a nuanced understanding of the varying characteristics and performances in waste recycling among the different European countries. Furthermore, the study applied econometric techniques—specifically, the panel data model with Fixed Effects and Random Effects—to delve deeper into the factors influencing recycling rates. The econometric analysis revealed that waste recycling rates tend to increase with larger domestic market scales, higher levels of GCF, and the widespread diffusion of information and communication technologies. These factors are indicative of more robust economic frameworks and advanced technological infrastructures that facilitate better waste management practices. Conversely, the results show that higher infrastructure index scores, business sophistication index levels, and average expenditures in R&D by large companies are associated with lower recycling rates. This counterintuitive finding suggests that, in highly developed and sophisticated business environments, the focus on innovation and complex infrastructures might not always align with sustainable waste management practices. The paper also discusses the policy implications of these findings, emphasizing the need for harmonized regulatory frameworks across the EU to improve recycling rates, particularly in countries with lower performance. The study advocates for increased investment in technological innovations, including automated sorting systems and smart waste bins, through public-private partnerships and technology transfer initiatives. Additionally, it underscores the importance of enhancing public awareness and engagement through educational campaigns and incentives like deposit-return schemes. Addressing infrastructural inadequacies, especially in rural and underserved areas, is crucial, requiring investments in recycling facilities and efficient collection systems. The insights from this study are aimed at informing policymakers and stakeholders about effective measures to enhance recycling performance and promote environmental sustainability across Europe.
Author Contributions
Conceptualization, L.L., A.C., F.A., A.L. and C.M.; methodology, L.L., A.C., F.A., A.L. and C.M.; software, L.L., A.C., F.A., A.L. and C.M.; validation, L.L., A.C., F.A., A.L. and C.M.; formal analysis, L.L., A.C., F.A., A.L. and C.M.; investigation, L.L., A.C., F.A., A.L. and C.M.; resources, L.L., A.C., F.A., A.L. and C.M.; data curation, L.L., A.C., F.A., A.L. and C.M.; writing—original draft preparation, L.L., A.C., F.A., A.L. and C.M.; writing—review and editing, L.L., A.C., F.A., A.L. and C.M.; visualization, L.L., A.C., F.A., A.L. and C.M.; supervision, L.L., A.C., F.A., A.L. and C.M.; project administration, L.L., A.C., F.A., A.L. and C.M.; funding acquisition, L.L., A.C., F.A., A.L. and C.M. All authors have read and agreed to the published version of the manuscript.
Funding
Collective research and development project entitled: “Analisi delle principali Economie Europee sulla gestione efficiente ed integrata delle politiche industriali innovative: dal quadro giuridico allo sviluppo economico sostenibile”. Institution: Dipartimento di Scienze Giuridiche d’Impresa, Università LUM “Giuseppe Degennaro”. Technical and Scientific Supervision and Management: prof. Lucio Laureti and prof. Alberto Costantiello. Project Submission Date: February 2024.
Data Availability Statement
Data are available in a publicly accessible repository. Eurostat, link: https://ec.europa.eu/eurostat/statistics-explained/index.php?title=Municipal_waste_statistics accessed on 1 August 2024; Global Innovation Index, link: https://www.wipo.int/web/global-innovation-index accessed on 1 August 2024.
Conflicts of Interest
The authors declare no conflicts of interest.
Abbreviations
| COP21 | 21st Conference of the Parties to the United Nations Framework Convention on Climate Change |
| BSI | Business sophistication index |
| CO2 | Carbon Dioxide |
| DMS | Domestic market scale |
| EKC | Environmental Kuznets Curve |
| EU | European Union |
| EPR | Extended producer responsibility |
| FDI | Foreign Direct Investment |
| GCI | Global Competitiveness Index |
| GRDC | Global R&D companies, average expenditure top 3 |
| GCF | Gross capital formation |
| GDP | Gross Domestic Product |
| ICT | Information and communication technologies (ICTs) |
| II | Infrastructure index |
| PPP | Purchasing Power Parity |
| Recycling | Recycling rate of municipal waste |
| R&D | Research and Development |
| TRL | Technology Readiness Level |
| UK | United Kingdom |
References
- Turner, D.A.; Williams, I.D.; Kemp, S. Greenhouse gas emission factors for recycling of source-segregated waste materials. Resour. Conserv. Recycl. 2015, 105, 186–197. [Google Scholar] [CrossRef]
- Araya, M.N. A review of effective waste management from an EU, national, and local perspective and its influence: The management of biowaste and anaerobic digestion of municipal solid waste. J. Environ. Prot. 2018, 9, 652–670. [Google Scholar] [CrossRef]
- Aldieri, L.; Ioppolo, G.; Vinci, C.P.; Yigitcanlar, T. Waste recycling patents and environmental innovations: An economic analysis of policy instruments in the USA, Japan and Europe. Waste Manag. 2019, 95, 612–619. [Google Scholar] [CrossRef]
- Babaremu, K.; Adediji, A.; Olumba, N.; Okoya, S.; Akinlabi, E.; Oyinlola, M. Technological Advances in Mechanical Recycling Innovations and Corresponding Impacts on the Circular Economy of Plastics. Environments 2024, 11, 38. [Google Scholar] [CrossRef]
- Eurostat. Municipal Waste Statistics. 2024. Available online: https://ec.europa.eu/eurostat/statistics-explained/index.php?title=Municipal_waste_statistics (accessed on 1 August 2024).
- Global Innovation Index. Global Innovation Index. 2024. Available online: https://www.wipo.int/portal/en/index.html (accessed on 1 August 2024).
- Ghaffar, S.H.; Burman, M.; Braimah, N. Pathways to circular construction: An integrated management of construction and demolition waste for resource recovery. J. Clean. Prod. 2020, 244, 118710. [Google Scholar] [CrossRef]
- Noll, D.; Wiedenhofer, D.; Miatto, A.; Singh, S.J. The expansion of the built environment, waste generation and EU recycling targets on Samothraki, Greece: An island’s dilemma. Resour. Conserv. Recycl. 2019, 150, 104405. [Google Scholar] [CrossRef]
- European Parliament; Council of the European Union. Directive 94/62/EC of 20 December 1994 on packaging and packaging waste. Off. J. Eur. Union 1994, L365, 10–23. [Google Scholar]
- European Parliament; Council of the European Union. Directive 1999/31/EC of 26 April 1999 on the landfill of waste. Off. J. Eur. Union 1999, L182, 1–19. [Google Scholar]
- European Parliament; Council of the European Union. Directive 2000/53/EC of 18 September 2000 on end-of-life vehicles. Off. J. Eur. Union 2000, L269, 34–43. [Google Scholar]
- European Parliament; Council of the European Union. Directive 2006/66/EC of 6 September 2006 on batteries and accumulators and waste batteries and accumulators and repealing Directive 91/157/EEC. Off. J. Eur. Union 2006, L266, 1–14. [Google Scholar]
- European Parliament; Council of the European Union. Directive 2008/98/EC of the European Parliament and of the Council of 19 November 2008 on waste and repealing certain Directives (Waste Framework Directive). Off. J. Eur. Union 2008, L312, 3–30. [Google Scholar]
- European Parliament; Council of the European Union. Directive 2012/19/EU of 4 July 2012 on waste electrical and electronic equipment (WEEE). Off. J. Eur. Union 2012, L197, 38–71. [Google Scholar]
- European Parliament; Council of the European Union. Directive (EU) 2019/904 of the European Parliament and of the Council of 5 June 2019 on the reduction of the impact of certain plastic products on the environment. Off. J. Eur. Union 2019, L155, 1–19. [Google Scholar]
- Bassi, S.A.; Christensen, T.H.; Damgaard, A. Environmental performance of household waste management in Europe-An example of 7 countries. Waste Manag. 2017, 69, 545–557. [Google Scholar] [CrossRef]
- Ibănescu, D.; Gavrilescu, D.C.; Teodosiu, C.; Fiore, S. Assessment of the waste electrical and electronic equipment management systems profile and sustainability in developed and developing European Union countries. Waste Manag. 2017, 73, 39–53. [Google Scholar] [CrossRef]
- Tallentire, C.W.; Steubing, B. The environmental benefits of improving packaging waste collection in Europe. Waste Manag. 2020, 103, 426–436. [Google Scholar] [CrossRef]
- Larrain, M.; Van Passel, S.; Thomassen, G.; Van Gorp, B.; Nhu, T.T.; Huysveld, S.; Van Geem, K.M.; De Meester, S.; Billen, P. Techno-economic assessment of mechanical recycling of challenging post-consumer plastic packaging waste. Resour. Conserv. Recycl. 2021, 170, 105607. [Google Scholar] [CrossRef]
- Zhang, C.; Hu, M.; Di Maio, F.; Sprecher, B.; Yang, X.; Tukker, A. An overview of the waste hierarchy framework for analyzing the circularity in construction and demolition waste management in Europe. Sci. Total Environ. 2022, 803, 149892. [Google Scholar] [CrossRef]
- Zorpas, A.A. Strategy development in the framework of waste management. Sci. Total Environ. 2020, 716, 137088. [Google Scholar] [CrossRef]
- Ranjbari, M.; Saidani, M.; Esfandabadi, Z.S.; Peng, W.; Lam, S.S.; Aghbashlo, M.; Quatraro, F.; Tabatabaei, M. Two decades of research on waste management in the circular economy: Insights from bibliometric, text mining, and content analyses. J. Clean. Prod. 2021, 314, 128009. [Google Scholar] [CrossRef]
- Li, C.Z.; Zhao, Y.; Xiao, B.; Yu, B.; Tam, V.W.; Chen, Z.; Ya, Y. Research trend of the application of information technologies in construction and demolition waste management. J. Clean. Prod. 2020, 263, 121458. [Google Scholar] [CrossRef]
- Bao, Z.; Lu, W. Developing efficient circularity for construction and demolition waste management in fast emerging economies: Lessons learned from Shenzhen, China. Sci. Total Environ. 2020, 724, 138264. [Google Scholar] [CrossRef]
- Salmenperä, H.; Pitkänen, K.; Kautto, P.; Saikku, L. Critical factors for enhancing the circular economy in waste management. J. Clean. Prod. 2021, 280, 124339. [Google Scholar] [CrossRef]
- Marino, A.; Pariso, P. Comparing European countries’ performances in the transition towards the Circular Economy. Sci. Total Environ. 2020, 729, 138142. [Google Scholar] [CrossRef]
- Razzaq, A.; Sharif, A.; Najmi, A.; Tseng, M.L.; Lim, M.K. Dynamic and causality interrelationships from municipal solid waste recycling to economic growth, carbon emissions and energy efficiency using a novel bootstrapping autoregressive distributed lag. Resour. Conserv. Recycl. 2021, 166, 105372. [Google Scholar] [CrossRef]
- Kovacic, Z.; Strand, R.; Völker, T. The Circular Economy in Europe: Critical Perspectives on Policies and Imaginaries; Taylor & Francis: Abingdon, UK, 2020; p. 208. [Google Scholar]
- Ciccullo, F.; Cagliano, R.; Bartezzaghi, G.; Perego, A. Implementing the circular economy paradigm in the agri-food supply chain: The role of food waste prevention technologies. Resour. Conserv. Recycl. 2021, 164, 105114. [Google Scholar] [CrossRef]
- Kabirifar, K.; Mojtahedi, M.; Wang, C.; Tam, V.W. Construction and demolition waste management contributing factors coupled with reduce, reuse, and recycle strategies for effective waste management: A review. J. Clean. Prod. 2020, 263, 121265. [Google Scholar] [CrossRef]
- Massaro, M.; Secinaro, S.; Dal Mas, F.; Brescia, V.; Calandra, D. Industry 4.0 and circular economy: An exploratory analysis of academic and practitioners’ perspectives. Bus. Strategy Environ. 2021, 30, 1213–1231. [Google Scholar] [CrossRef]
- Mhatre, P.; Panchal, R.; Singh, A.; Bibyan, S. A systematic literature review on the circular economy initiatives in the European Union. Sustain. Prod. Consum. 2021, 26, 187–202. [Google Scholar] [CrossRef]
- Parajuly, K.; Fitzpatrick, C.; Muldoon, O.; Kuehr, R. Behavioral change for the circular economy: A review with focus on electronic waste management in the EU. Resour. Conserv. Recycl. X 2020, 6, 100035. [Google Scholar] [CrossRef]
- Shittu, O.S.; Williams, I.D.; Shaw, P.J. Global E-waste management: Can WEEE make a difference? A review of e-waste trends, legislation, contemporary issues and future challenges. Waste Manag. 2021, 120, 549–563. [Google Scholar]
- Rene, E.R.; Sethurajan, M.; Ponnusamy, V.K.; Kumar, G.; Dung, T.N.B.; Brindhadevi, K.; Pugazhendhi, A. Electronic waste generation, recycling and resource recovery: Technological perspectives and trends. J. Hazard. Mater. 2021, 416, 125664. [Google Scholar] [CrossRef]
- Arya, S.; Kumar, S. E-waste in India at a glance: Current trends, regulations, challenges and management strategies. J. Clean. Prod. 2020, 271, 122707. [Google Scholar] [CrossRef]
- Ahirwar, R.; Tripathi, A.K. E-waste management: A review of recycling process, environmental and occupational health hazards, and potential solutions. Environ. Nanotechnol. Monit. Manag. 2021, 15, 100409. [Google Scholar] [CrossRef]
- Patil, R.A.; Ramakrishna, S. A comprehensive analysis of e-waste legislation worldwide. Environ. Sci. Pollut. Res. 2020, 27, 14412–14431. [Google Scholar] [CrossRef]
- Chidepatil, A.; Bindra, P.; Kulkarni, D.; Qazi, M.; Kshirsagar, M.; Sankaran, K. From trash to cash: How blockchain and multi-sensor-driven artificial intelligence can transform circular economy of plastic waste? Adm. Sci. 2020, 10, 23. [Google Scholar] [CrossRef]
- Mahrad, B.E.; Newton, A.; Icely, J.D.; Kacimi, I.; Abalansa, S.; Snoussi, M. Contribution of remote sensing technologies to a holistic coastal and marine environmental management framework: A review. Remote Sens. 2020, 12, 2313. [Google Scholar] [CrossRef]
- Jain, A.; Sarsaiya, S.; Awasthi, M.K.; Singh, R.; Rajput, R.; Mishra, U.C.; Chen, J.; Shi, J. Bioenergy and bio-products from bio-waste and its associated modern circular economy: Current research trends, challenges, and future outlooks. Fuel 2022, 307, 121859. [Google Scholar] [CrossRef]
- Awan, U.; Sroufe, R. Sustainability in the circular economy: Insights and dynamics of designing circular business models. Appl. Sci. 2022, 12, 1521. [Google Scholar] [CrossRef]
- Lv, Z.; Li, S. How financial development affects CO2 emissions: A spatial econometric analysis. J. Environ. Manag. 2021, 277, 111397. [Google Scholar] [CrossRef]
- Levidow, L.; Raman, S. Sociotechnical imaginaries of low-carbon waste-energy futures: UK techno-market fixes displacing public accountability. Soc. Stud. Sci. 2020, 50, 609–641. [Google Scholar] [CrossRef] [PubMed]
- Sala, S.; Amadei, A.M.; Beylot, A.; Ardente, F. The evolution of life cycle assessment in European policies over three decades. Int. J. Life Cycle Assess. 2021, 26, 2295–2314. [Google Scholar] [CrossRef]
- Knickmeyer, D. Social factors influencing household waste separation: A literature review on good practices to improve the recycling performance of urban areas. J. Clean. Prod. 2020, 245, 118605. [Google Scholar] [CrossRef]
- Delcea, C.; Crăciun, L.; Ioanăș, C.; Ferruzzi, G.; Cotfas, L.A. Determinants of individuals’ E-waste recycling decision: A case study from Romania. Sustainability 2020, 12, 2753. [Google Scholar] [CrossRef]
- Li, H.; Aguirre-Villegas, H.A.; Allen, R.D.; Bai, X.; Benson, C.H.; Beckham, G.T.; Bradshaw, S.L.; Brown, J.L.; Brown, R.C.; Cecon, V.S.; et al. Expanding plastics recycling technologies: Chemical aspects, technology status and challenges. Green Chem. 2022, 24, 8899–9002. [Google Scholar] [CrossRef]
- Solis, M.; Silveira, S. Technologies for chemical recycling of household plastics–A technical review and TRL assessment. Waste Manag. 2020, 105, 128–138. [Google Scholar] [CrossRef]
- Vollmer, I.; Jenks, M.J.; Roelands, M.C.; White, R.J.; Van Harmelen, T.; De Wild, P.; van Der Laan, G.P.; Meirer, F.; Keurentjes, J.T.; Weckhuysen, B.M. Beyond mechanical recycling: Giving new life to plastic waste. Angew. Chem. Int. Ed. 2020, 59, 15402–15423. [Google Scholar] [CrossRef] [PubMed]
- Azzaz, A.A.; Khiari, B.; Jellali, S.; Ghimbeu, C.M.; Jeguirim, M. Hydrochars production, characterization and application for wastewater treatment: A review. Renew. Sustain. Energy Rev. 2020, 127, 109882. [Google Scholar] [CrossRef]
- RameshKumar, S.; Shaiju, P.; O’Connor, K.E. Bio-based and biodegradable polymers-State-of-the-art, challenges and emerging trends. Curr. Opin. Green Sustain. Chem. 2020, 21, 75–81. [Google Scholar] [CrossRef]
- Yao, Y.; Huang, G.; An, C.; Chen, X.; Zhang, P.; Xin, X.; Shen, J.; Agnew, J. Anaerobic digestion of livestock manure in cold regions: Technological advancements and global impacts. Renew. Sustain. Energy Rev. 2020, 119, 109494. [Google Scholar] [CrossRef]
- Imran, M.; Jijian, Z.; Sharif, A.; Magazzino, C. Evolving waste management: The impact of environmental technology, taxes, and carbon emissions on incineration in EU countries. J. Environ. Manag. 2024, 364, 121440. [Google Scholar] [CrossRef] [PubMed]
- Mele, M.; Magazzino, C.; Schneider, N.; Gurrieri, A.R.; Golpîra, H. Innovation, Income, and Waste Disposal Operations in Korea: Evidence from a Spectral Granger Causality Analysis and Artificial Neural Networks Experiments. Econ. Politica J. Anal. Institutional Econ. 2022, 39, 427–459. [Google Scholar] [CrossRef]
- Magazzino, C.; Mele, M.; Morelli, G.; Schneider, N. The nexus between information technology and environmental pollution: Application of a new machine learning algorithm to OECD countries. Util. Policy 2021, 72, 101256. [Google Scholar] [CrossRef]
- Kurniawan, T.A.; Othman MH, D.; Hwang, G.H.; Gikas, P. Unlocking digital technologies for waste recycling in Industry 4.0 era: A transformation towards a digitalization-based circular economy in Indonesia. J. Clean. Prod. 2022, 357, 131911. [Google Scholar] [CrossRef]
- Tsai, F.M.; Bui, T.D.; Tseng, M.L.; Lim, M.K.; Hu, J. Municipal solid waste management in a circular economy: A data-driven bibliometric analysis. J. Clean. Prod. 2020, 275, 124132. [Google Scholar] [CrossRef]
- Spooren, J.; Binnemans, K.; Björkmalm, J.; Breemersch, K.; Dams, Y.; Folens, K.; González-Moya, M.; Horckmans, L.; Komnitsas, K.; Kurylak, W.; et al. Near-zero-waste processing of low-grade, complex primary ores and secondary raw materials in Europe: Technology development trends. Resour. Conserv. Recycl. 2020, 160, 104919. [Google Scholar] [CrossRef]
- Fatimah, Y.A.; Govindan, K.; Murniningsih, R.; Setiawan, A. Industry 4.0 based sustainable circular economy approach for smart waste management system to achieve sustainable development goals: A case study of Indonesia. J. Clean. Prod. 2020, 269, 122263. [Google Scholar] [CrossRef]
- Pardini, K.; Rodrigues, J.J.; Diallo, O.; Das, A.K.; de Albuquerque VH, C.; Kozlov, S.A. A smart waste management solution geared towards citizens. Sensors 2020, 20, 2380. [Google Scholar] [CrossRef]
- Mak, T.M.; Xiong, X.; Tsang, D.C.; Iris, K.M.; Poon, C.S. Sustainable food waste management towards circular bioeconomy: Policy review, limitations and opportunities. Bioresour. Technol. 2020, 297, 122497. [Google Scholar] [CrossRef]
- Khan, S.; Anjum, R.; Raza, S.T.; Bazai, N.A.; Ihtisham, M. Technologies for municipal solid waste management: Current status, challenges, and future perspectives. Chemosphere 2022, 288, 132403. [Google Scholar] [CrossRef]
- Ding, Y.; Zhao, J.; Liu, J.W.; Zhou, J.; Cheng, L.; Zhao, J.; Shao, Z.; Iris, Ç.; Pan, B.; Li, X.; et al. A review of China’s municipal solid waste (MSW) and comparison with international regions: Management and technologies in treatment and resource utilization. J. Clean. Prod. 2021, 293, 126144. [Google Scholar] [CrossRef]
- Sauve, G.; Van Acker, K. The environmental impacts of municipal solid waste landfills in Europe: A life cycle assessment of proper reference cases to support decision making. J. Environ. Manag. 2020, 261, 110216. [Google Scholar] [CrossRef] [PubMed]
- Pham, N.M.; Huynh TL, D.; Nasir, M.A. Environmental consequences of population, affluence and technological progress for European countries: A Malthusian view. J. Environ. Manag. 2020, 260, 110143. [Google Scholar] [CrossRef] [PubMed]
- Guo, W.; Xi, B.; Huang, C.; Li, J.; Tang, Z.; Li, W.; Ma, C.; Wu, W. Solid waste management in China: Policy and driving factors in 2004–2019. Resour. Conserv. Recycl. 2021, 173, 105727. [Google Scholar] [CrossRef]
- Hainsch, K.; Löffler, K.; Burandt, T.; Auer, H.; del Granado, P.C.; Pisciella, P.; Zwickl-Bernhard, S. Energy transition scenarios: What policies, societal attitudes, and technology developments will realize the EU Green Deal? Energy 2022, 239, 122067. [Google Scholar] [CrossRef]
- Hoang, A.T.; Varbanov, P.S.; Nižetić, S.; Sirohi, R.; Pandey, A.; Luque, R.; Ng, K.H. Perspective review on Municipal Solid Waste-to-energy route: Characteristics, management strategy, and role in circular economy. J. Clean. Prod. 2022, 359, 131897. [Google Scholar] [CrossRef]
- Chen DM, C.; Bodirsky, B.L.; Krueger, T.; Mishra, A.; Popp, A. The world’s growing municipal solid waste: Trends and impacts. Environ. Res. Lett. 2020, 15, 074021. [Google Scholar] [CrossRef]
- Kehrein, P.; Van Loosdrecht, M.; Osseweijer, P.; Garfí, M.; Dewulf, J.; Posada, J. A critical review of resource recovery from municipal wastewater treatment plants–market supply potentials, technologies and bottlenecks. Environ. Sci. Water Res. Technol. 2020, 6, 877–910. [Google Scholar] [CrossRef]
- Nanda, S.; Berruti, F. Municipal solid waste management and landfilling technologies: A review. Environ. Chem. Lett. 2021, 19, 1433–1456. [Google Scholar] [CrossRef]
- Zhu, T.T.; Su, Z.X.; Lai, W.X.; Zhang, Y.B.; Liu, Y.W. Insights into the fate and removal of antibiotics and antibiotic resistance genes using biological wastewater treatment technology. Sci. Total Environ. 2021, 776, 145906. [Google Scholar] [CrossRef]
- Abbasi, K.R.; Hussain, K.; Haddad, A.M.; Salman, A.; Ozturk, I. The role of financial development and technological innovation towards sustainable development in Pakistan: Fresh insights from consumption and territory-based emissions. Technol. Forecast. Soc. Chang. 2022, 176, 121444. [Google Scholar] [CrossRef]
- Khan, I.; Kabir, Z. Waste-to-energy generation technologies and the developing economies: A multi-criteria analysis for sustainability assessment. Renew. Energy 2020, 150, 320–333. [Google Scholar] [CrossRef]
- Chowdhury, M.S.; Rahman, K.S.; Chowdhury, T.; Nuthammachot, N.; Techato, K.; Akhtaruzzaman, M.; Tiong, S.K.; Sopian, K.; Amin, N. An overview of solar photovoltaic panels’ end-of-life material recycling. Energy Strategy Rev. 2020, 27, 100431. [Google Scholar] [CrossRef]
- Durán-Romero, G.; López, A.M.; Beliaeva, T.; Ferasso, M.; Garonne, C.; Jones, P. Bridging the gap between circular economy and climate change mitigation policies through eco-innovations and Quintuple Helix Model. Technol. Forecast. Soc. Chang. 2020, 160, 120246. [Google Scholar] [CrossRef]
- Tan, H.; Li, J.; He, M.; Li, J.; Zhi, D.; Qin, F.; Zhang, C. Global evolution of research on green energy and environmental technologies: A bibliometric study. J. Environ. Manag. 2021, 297, 113382. [Google Scholar] [CrossRef]
- Altıntaş, H.; Kassouri, Y. Is the environmental Kuznets Curve in Europe related to the per-capita ecological footprint or CO2 emissions? Ecol. Indic. 2020, 113, 106187. [Google Scholar] [CrossRef]
- Freeman, S.; Booth, A.M.; Sabbah, I.; Tiller, R.; Dierking, J.; Klun, K.; Rotter, A.; Ben-David, E.; Javidpour, J.; Angel, D.L. Between source and sea: The role of wastewater treatment in reducing marine microplastics. J. Environ. Manag. 2020, 266, 110642. [Google Scholar] [CrossRef]
- Doğan, B.; Balsalobre-Lorente, D.; Nasir, M.A. European commitment to COP21 and the role of energy consumption, FDI, trade and economic complexity in sustaining economic growth. J. Environ. Manag. 2020, 273, 111146. [Google Scholar] [CrossRef] [PubMed]
- Moustakas, K.; Loizidou, M.; Rehan, M.; Nizami, A.S. A review of recent developments in renewable and sustainable energy systems: Key challenges and future perspective. Renew. Sustain. Energy Rev. 2020, 119, 109418. [Google Scholar] [CrossRef]
- Cainelli, G.; D’Amato, A.; Mazzanti, M. Resource efficient eco-innovations for a circular economy: Evidence from EU firms. Res. Policy 2020, 49, 103827. [Google Scholar] [CrossRef]
- Klemeš, J.J.; Van Fan, Y.; Tan, R.R.; Jiang, P. Minimising the present and future plastic waste, energy and environmental footprints related to COVID-19. Renew. Sustain. Energy Rev. 2020, 127, 109883. [Google Scholar] [CrossRef]
- Bertello, A.; Bogers, M.L.; De Bernardi, P. Open innovation in the face of the COVID-19 grand challenge: Insights from the Pan-European hackathon ‘EUvsVirus’. RD Manag. 2022, 52, 178–192. [Google Scholar] [CrossRef]
- Söderholm, P. The green economy transition: The challenges of technological change for sustainability. Sustain. Earth 2020, 3, 6. [Google Scholar] [CrossRef]
- Sulich, A.; Rutkowska, M. Green jobs, definitional issues, and the employment of young people: An analysis of three European Union countries. J. Environ. Manag. 2020, 262, 110314. [Google Scholar] [CrossRef] [PubMed]
- Ojha, S.; Bußler, S.; Schlüter, O.K. Food waste valorisation and circular economy concepts in insect production and processing. Waste Manag. 2020, 118, 600–609. [Google Scholar] [CrossRef] [PubMed]
- Alhawari, O.; Awan, U.; Bhutta, M.K.S.; Ülkü, M.A. Insights from circular economy literature: A review of extant definitions and unravelling paths to future research. Sustainability 2021, 13, 859. [Google Scholar] [CrossRef]
- Zhang, Y.; Wang, L.; Chen, L.; Ma, B.; Zhang, Y.; Ni, W.; Tsang, D.C. Treatment of municipal solid waste incineration fly ash: State-of-the-art technologies and future perspectives. J. Hazard. Mater. 2021, 411, 125132. [Google Scholar] [CrossRef]
- Balsalobre-Lorente, D.; Driha, O.M.; Leitão, N.C.; Murshed, M. The carbon dioxide neutralizing effect of energy innovation on international tourism in EU-5 countries under the prism of the EKC hypothesis. J. Environ. Manag. 2021, 298, 113513. [Google Scholar] [CrossRef]
- Ferreira, J.J.; Fernandes, C.I.; Ferreira, F.A. Technology transfer, climate change mitigation, and environmental patent impact on sustainability and economic growth: A comparison of European countries. Technol. Forecast. Soc. Chang. 2020, 150, 119770. [Google Scholar] [CrossRef]
- Jiang, P.; Van Fan, Y.; Klemeš, J.J. Impacts of COVID-19 on energy demand and consumption: Challenges, lessons and emerging opportunities. Appl. Energy 2021, 285, 116441. [Google Scholar] [CrossRef]
- Ortega-Gras, J.J.; Bueno-Delgado, M.V.; Cañavate-Cruzado, G.; Garrido-Lova, J. Twin transition through the implementation of industry 4.0 technologies: Desk-research analysis and practical use cases in Europe. Sustainability 2021, 13, 13601. [Google Scholar] [CrossRef]
- Streimikiene, D.; Svagzdiene, B.; Jasinskas, E.; Simanavicius, A. Sustainable tourism development and competitiveness: The systematic literature review. Sustain. Dev. 2021, 29, 259–271. [Google Scholar] [CrossRef]
- Magazzino, C.; Falcone, P.M. Assessing the relationship among waste generation, wealth, and GHG emissions in Switzerland: Some policy proposals for the optimization of the municipal solid waste in a circular economy perspective. J. Clean. Prod. 2022, 351, 131555. [Google Scholar] [CrossRef]
- Magazzino, C.; Mele, M.; Schneider, N. The relationship between municipal solid waste and greenhouse gas emissions: Evidence from Switzerland. Waste Manag. 2020, 113, 508–520. [Google Scholar] [CrossRef] [PubMed]
- Giorgi, S.; Lavagna, M.; Wang, K.; Osmani, M.; Liu, G.; Campioli, A. Drivers and barriers towards circular economy in the building sector: Stakeholder interviews and analysis of five European countries policies and practices. J. Clean. Prod. 2022, 336, 130395. [Google Scholar] [CrossRef]
- Xiao, S.; Dong, H.; Geng, Y.; Tian, X.; Liu, C.; Li, H. Policy impacts on Municipal Solid Waste management in Shanghai: A system dynamics model analysis. J. Clean. Prod. 2020, 262, 121366. [Google Scholar] [CrossRef]
- Duque-Acevedo, M.; Belmonte-Ureña, L.J.; Cortés-García, F.J.; Camacho-Ferre, F. Agricultural waste: Review of the evolution, approaches and perspectives on alternative uses. Glob. Ecol. Conserv. 2020, 22, e00902. [Google Scholar] [CrossRef]
- Farrell, C.C.; Osman, A.I.; Doherty, R.; Saad, M.; Zhang, X.; Murphy, A.; Harrison, J.; Vennard, A.S.M.; Kumaravel, V.; Al-Muhtaseb, A.; et al. Technical challenges and opportunities in realising a circular economy for waste photovoltaic modules. Renew. Sustain. Energy Rev. 2020, 128, 109911. [Google Scholar] [CrossRef]
- Esparza, I.; Jiménez-Moreno, N.; Bimbela, F.; Ancín-Azpilicueta, C.; Gandía, L.M. Fruit and vegetable waste management: Conventional and emerging approaches. J. Environ. Manag. 2020, 265, 110510. [Google Scholar] [CrossRef]
- Andreichenko, A.; Andreichenko, S.; Smentyna, N. Ensuring Biosphere Balance in the Context of Agricultural Waste Management. Philos. Cosmol. 2021, 26, 46. [Google Scholar] [CrossRef]
- Awasthi, A.K.; Cheela, V.S.; D’Adamo, I.; Iacovidou, E.; Islam, M.R.; Johnson, M.; Miller, T.R.; Parajuly, K.; Parchomenko, A.; Radhakrishan, L.; et al. Zero waste approach towards a sustainable waste management. Resour. Environ. Sustain. 2021, 3, 100014. [Google Scholar] [CrossRef]
- Kulkarni, B.N.; Anantharama, V. Repercussions of COVID-19 pandemic on municipal solid waste management: Challenges and opportunities. Sci. Total Environ. 2020, 743, 140693. [Google Scholar] [CrossRef] [PubMed]
- Van Fan, Y.; Jiang, P.; Hemzal, M.; Klemeš, J.J. An update of COVID-19 influence on waste management. Sci. Total Environ. 2021, 754, 142014. [Google Scholar] [CrossRef]
- Magazzino, C.; Mele, M.; Schneider, N.; Sarkodie, S.A. Waste generation, Wealth and GHG emissions from the waste sector: Is Denmark on the path towards Circular Economy? Sci. Total Environ. 2021, 755, 142510. [Google Scholar] [CrossRef]
- Peters, S.; Samarasinghe, K. Waste Management practices: Innovation, waste to energy and e-EPR. In An Introduction to Circular Economy; Springer: Singapore, 2021; pp. 287–301. [Google Scholar]
- Gaeta, G.L.; Ghinoi, S.; Silvestri, F.; Tassinari, M. Innovation in the solid waste management industry: Integrating neoclassical and complexity theory perspectives. Waste Manag. 2021, 120, 50–58. [Google Scholar] [CrossRef]
- Li, L.; Msaad, H.; Sun, H.; Tan, M.X.; Lu, Y.; Lau, A.K. Green innovation and business sustainability: New evidence from energy intensive industry in China. Int. J. Environ. Res. Public Health 2020, 17, 7826. [Google Scholar] [CrossRef]
- Shao, X.; Zhong, Y.; Liu, W.; Li, R. Modeling the effect of green technology innovation and renewable energy on carbon neutrality in N-11 countries. J. Environ. Manag. 2021, 296, 113189. [Google Scholar] [CrossRef]
- Wang, K.H.; Umar, M.; Akram, R.; Caglar, E. Is technological innovation making world “Greener”? An evidence from changing growth story of China. Technol. Forecast. Soc. Chang. 2021, 165, 120516. [Google Scholar] [CrossRef]
- Magazzino, C.; Gallegati, M.; Giri, F. The Environmental Kuznets Curve in a long-term perspective: Parametric vs semi-parametric models. Environ. Impact Assess. Rev. 2023, 98, 106973. [Google Scholar] [CrossRef]
- Boubellouta, B.; Kusch-Brandt, S. Testing the environmental Kuznets Curve hypothesis for E-waste in the EU28+ 2 countries. J. Clean. Prod. 2020, 277, 123371. [Google Scholar] [CrossRef]
- Gormus, S.; Aydin, M. Revisiting the environmental Kuznets curve hypothesis using innovation: New evidence from the top 10 innovative economies. Environ. Sci. Pollut. Res. 2020, 27, 27904–27913. [Google Scholar] [CrossRef] [PubMed]
- Huang, R.; Tian, J. Dynamic scenario analysis of science and technology innovation to support Chinese cities in achieving the “Double Carbon” goal: A case study of Xi’an City. Int. J. Environ. Res. Public Health 2022, 19, 15039. [Google Scholar] [CrossRef] [PubMed]
- Hoang, N.H.; Fogarassy, C. Sustainability evaluation of municipal solid waste management system for Hanoi (Vietnam)—Why to choose the ‘Waste-to-Energy’concept. Sustainability 2020, 12, 1085. [Google Scholar] [CrossRef]
- Folz, D.H. Municipal recycling performance: A public sector environmental success story. Public Adm. Rev. 1999, 59, 336–345. [Google Scholar] [CrossRef]
- Deus, R.M.; Bezerra, B.S.; Battistelle RA, G. Solid waste indicators and their implications for management practice. Int. J. Environ. Sci. Technol. 2019, 16, 1129–1144. [Google Scholar] [CrossRef]
- Ríos, A.M.; Picazo-Tadeo, A.J. Measuring environmental performance in the treatment of municipal solid waste: The case of the European Union-28. Ecol. Indic. 2021, 123, 107328. [Google Scholar] [CrossRef]
- Vesal, S.M.; Nazari, M.; Hosseinzadeh, M.; Shamsaddini, R.; Nawaser, K. The Relationship between ”Labor Market Efficiency” and ”Business Sophistication” in Global Competitiveness. Int. J. Bus. Manag. 2013, 8, 83. [Google Scholar] [CrossRef]
- Rahayu GH, N.N. Correlation between technological readiness and business sophistication in global competitiveness. J. Ind. Eng. Halal Ind. 2020, 1, 110–120. [Google Scholar]
- Benítez-Márquez, M.D.; Sánchez-Teba, E.M.; Coronado-Maldonado, I. An alternative index to the global competitiveness index. PLoS ONE 2022, 17, e0265045. [Google Scholar] [CrossRef]
- Karacan, R.; Kilickan, Z. Investigation the Correlation between Purchasing Power Parity, Per Capita Gross Domestic Product and the Price Level Indices with Panel Data Analysis: Evidence from New Zealand, USA, Germany, Canada and Turkey. Int. J. Econ. Financ. Issues 2018, 8, 15–19. [Google Scholar]
- Nathaniel, O. Validity of Purchasing Power Parity (PPP) Hypothesis in the Ecowas (1980–2017). Emerg. Econ. Stud. 2019, 5, 141–156. [Google Scholar] [CrossRef]
- Monadjemi, M.; Lodewijks, J. International Evidence on Purchasing Power Parity: A Study of High and Low Inflation Countries. J. Econ. Manag. Sci. 2021, 4, 1–6. [Google Scholar] [CrossRef]
- Normile, D. China narrows US lead in R&D spending. Science 2018, 362, 276. [Google Scholar] [PubMed]
- Hernández, H.; Grassano, N.; Tübke, A.; Potters, L.; Gkotsis, P.; Vezzani, A. The 2018 EU Industrial R&D Investment Scoreboard; No. EUR, 29450; European Commission: Brussels, Belgium, 2018. [Google Scholar]
- Honcharenko, D.O. New Approaches to the Assessment of Foreign Trade in High-Tech Pharmaceuticals. Stat. Ukr. Stat. Ukr. 2020, 1, 35–41. [Google Scholar] [CrossRef]
- Södersten, C.J.; Wood, R.; Hertwich, E.G. Environmental impacts of capital formation. J. Ind. Ecol. 2018, 22, 55–67. [Google Scholar] [CrossRef]
- Topcu, E.; Altinoz, B.; Aslan, A. Global evidence from the link between economic growth, natural resources, energy consumption, and gross capital formation. Resour. Policy 2020, 66, 101622. [Google Scholar] [CrossRef]
- Aslan, A.; Altinoz, B. The impact of natural resources and gross capital formation on economic growth in the context of globalization: Evidence from developing countries on the continent of Europe, Asia, Africa, and America. Environ. Sci. Pollut. Res. 2021, 28, 33794–33805. [Google Scholar] [CrossRef]
- Albiman, M.; Sulong, Z. Information and communication technology, production and economic growth: A theoretical nexus. Int. J. Acad. Res. Bus. Soc. Sci. 2018, 8, 642–657. [Google Scholar] [CrossRef]
- Pradhan, R.P.; Arvin, M.B.; Nair, M.S.; Hall, J.H.; Bennett, S.E. Sustainable economic development in India: The dynamics between financial inclusion, ICT development, and economic growth. Technol. Forecast. Soc. Chang. 2021, 169, 120758. [Google Scholar] [CrossRef]
- Asrani, C.; Kar, A.K. Diffusion and adoption of digital communications services in India. Inf. Technol. Dev. 2022, 28, 488–510. [Google Scholar] [CrossRef]
- Chen, M.; Wang, M.; Yang, Z.; Li, M.; Tang, Y.; Wang, Y.; Wang, P. Quality Infrastructure for the New Material Industry. Chin. J. Eng. Sci. 2020, 22, 137. [Google Scholar] [CrossRef]
- Wu, J.; Zhang, Y.; Shi, Z. Crafting a Sustainable Next Generation Infrastructure: Evaluation of China’s New Infrastructure Construction Policies. Sustainability 2021, 13, 6245. [Google Scholar] [CrossRef]
- Du, X.; Zhang, H.; Han, Y. How Does New Infrastructure Investment Affect Economic Growth Quality? Empirical Evidence from China. Sustainability 2022, 14, 3511. [Google Scholar] [CrossRef]
- Giannakitsidou, O.; Giannikos, I.; Chondrou, A. Ranking European countries on the basis of their environmental and circular economy performance: A DEA application in MSW. Waste Manag. 2020, 109, 181–191. [Google Scholar] [CrossRef]
- Parte, L.; Alberca, P. Circular economy and business models: Managing efficiency in waste recycling firms. Bus. Soc. 2024, 63, 1426–1461. [Google Scholar] [CrossRef]
- Agovino, M.; Matricano, D.; Garofalo, A. Waste Management and competitiveness of firms in Europe: A stochastic frontier approach. Waste Manag. 2020, 102, 528–540. [Google Scholar]
- Hysa, E.; Kruja, A.; Rehman, N.U.; Laurenti, R. Circular economy innovation and environmental sustainability impact on economic growth: An integrated model for sustainable development. Sustainability 2020, 12, 4831. [Google Scholar] [CrossRef]
- Rahman, Z.U.; Ahmad, M. Modeling the relationship between gross capital formation and CO2 (a) symmetrically in the case of Pakistan: An empirical analysis through NARDL approach. Environ. Sci. Pollut. Res. 2019, 26, 8111–8124. [Google Scholar] [CrossRef]
- Pasara, M.T.; Garidzirai, R. Causality effects among gross capital formation, unemployment and economic growth in South Africa. Economies 2020, 8, 26. [Google Scholar] [CrossRef]
- Avilés-Palacios, C.; Rodríguez-Olalla, A. The sustainability of waste management models in circular economies. Sustainability 2021, 13, 7105. [Google Scholar] [CrossRef]
- Kuo, T.C.; Hsu, N.Y.; Wattimena, R.; Hong, I.H.; Chao, C.J.; Herlianto, J. Toward a circular economy: A system dynamic model of recycling framework for aseptic paper packaging waste in Indonesia. J. Clean. Prod. 2021, 301, 126901. [Google Scholar] [CrossRef]
- Islam, M.T.; Iyer-Raniga, U.; Trewick, S. Recycling perspectives of circular business models: A review. Recycling 2022, 7, 79. [Google Scholar] [CrossRef]
- Gomonov, K.; Ratner, S.; Lazanyuk, I.; Revinova, S. Clustering of EU countries by the level of circular economy: An object-oriented approach. Sustainability 2021, 13, 7158. [Google Scholar] [CrossRef]
- Papagiannis, F.; Gazzola, P.; Burak, O.; Pokutsa, I. A European household waste management approach: Intelligently clean Ukraine. J. Environ. Manag. 2021, 294, 113015. [Google Scholar] [CrossRef] [PubMed]
- Sharma, N.; Litoriya, R.; Sharma, A. Application and analysis of K-means algorithms on a decision support framework for municipal solid waste management. In Advanced Machine Learning Technologies and Applications: Proceedings of the AMLTA 2020, Jaipur, India, 13–15 February 2020; Springer: Singapore, 2021; pp. 267–276. [Google Scholar]
- Taušová, M.; Mihaliková, E.; Čulková, K.; Stehlíková, B.; Tauš, P.; Kudelas, D.; Štrba, Ľ. Recycling of communal waste: Current state and future potential for sustainable development in the EU. Sustainability 2019, 11, 2904. [Google Scholar] [CrossRef]
- Pantcheva, R.; Mengov, G. Recycling rate in Europe: Econometric modeling and dART clustering analysis. In Proceedings of the 2022 International Conference Automatics and Informatics (ICAI), Varna, Bulgaria, 6–8 October 2022; pp. 179–182. [Google Scholar]
- Khomenko, L.M.; Rosokhata, A.S.; Nesterenko, V.I. Waste Management in European Countries: Indicators, Clustering, and Socioeconomic Implications. In Proceedings of the 3rd International Interdisciplinary Scientific Conference Digitalization and Sustainability for Development Management: Economic, Social, and Environmental Aspects, London, UK, 14–15 October 2023. [Google Scholar]
- Byrne, S.; O’Regan, B. Attitudes and actions towards recycling behaviours in the Limerick, Ireland region. Resour. Conserv. Recycl. 2014, 87, 89–96. [Google Scholar] [CrossRef]
- Kalčíková, G.; Žgajnar Gotvajn, A. Plastic pollution in Slovenia: From plastic waste management to research on microplastics. In Plastics in the Aquatic Environment—Part I: Current Status and Challenges; Springer International Publishing: Cham, Switzerland, 2019; pp. 307–322. [Google Scholar]
- Qureshi, M.S.; Oasmaa, A.; Pihkola, H.; Deviatkin, I.; Tenhunen, A.; Mannila, J.; Minkkinen, H.; Pohjakallio, M.; Laine-Ylijoki, J. Pyrolysis of plastic waste: Opportunities and challenges. J. Anal. Appl. Pyrolysis 2020, 152, 104804. [Google Scholar] [CrossRef]
- Dijkgraaf, E.; Gradus, R. An EU recycling target: What does the Dutch evidence tell us? Environ. Resour. Econ. 2017, 68, 501–526. [Google Scholar] [CrossRef]
- Van Eygen, E.; Laner, D.; Fellner, J. Circular economy of plastic packaging: Current practice and perspectives in Austria. Waste Manag. 2018, 72, 55–64. [Google Scholar] [CrossRef]
- Warrings, R.; Fellner, J. How to increase recycling rates. The case of aluminium packaging in Austria. Waste Manag. Res. 2021, 39, 53–62. [Google Scholar]
- Picuno, C.; Van Eygen, E.; Brouwer, M.T.; Kuchta, K.; Thoden van Velzen, E.U. Factors shaping the recycling systems for plastic packaging waste—A comparison between Austria, Germany and The Netherlands. Sustainability 2021, 13, 6772. [Google Scholar] [CrossRef]
- Stoeva, K.; Alriksson, S. Influence of recycling programmes on waste separation behaviour. Waste Manag. 2017, 68, 732–741. [Google Scholar] [CrossRef] [PubMed]
- Rybova, K. Do sociodemographic characteristics in waste management matter? Case study of recyclable generation in the Czech Republic. Sustainability 2019, 11, 2030. [Google Scholar] [CrossRef]
- Mager, M.; Traxler, I.; Fischer, J.; Finger, D.C. Potential analysis of the plastics value chain for enhanced recycling rates: A case study in Iceland. Recycling 2022, 7, 73. [Google Scholar] [CrossRef]
- Šimková, Z.; Bednárová, L. Municipal Waste in Slovakia as a Potential for the Circular Economy. Mod. Manag. Rev. 2022, 27, 59–68. [Google Scholar] [CrossRef]
- Pomberger, R.; Sarc, R.; Lorber, K.E. Dynamic visualisation of municipal waste management performance in the EU using Ternary Diagram method. Waste Manag. 2017, 61, 558–571. [Google Scholar] [CrossRef] [PubMed]
- Sastre, S.; Llopart, J.; Ventosa, I.P. Mind the gap: A model for the EU recycling target applied to the Spanish regions. Waste Manag. 2018, 79, 415–427. [Google Scholar] [CrossRef]
- Abis, M.; Bruno, M.; Kuchta, K.; Simon, F.G.; Grönholm, R.; Hoppe, M.; Fiore, S. Assessment of the synergy between recycling and thermal treatments in municipal solid waste management in Europe. Energies 2020, 13, 6412. [Google Scholar] [CrossRef]
- Gardiner, R.; Hajek, P. Impact of GDP, capital and employment on waste generation—The case of France, Germany and UK regions. In Proceedings of the 8th International Conference on E-business, Management and Economics, Birmingham, UK, 27–29 October 2017; pp. 94–97. [Google Scholar]
- Datsyuk, P.; Mikhaylov, A.; Pinter, G. Group correlation analysis of socio-economic indicators and the volume of collected E-waste in European countries. Environ. Res. Commun. 2023, 5, 115004. [Google Scholar] [CrossRef]
- Azwardi, A.; Imago, A.M.; Wijaya, W.A. The concept of waste management on economic development in the European Union. Int. J. Energy Econ. Policy 2023, 13, 1–6. [Google Scholar] [CrossRef]
- Traven, L.; Kegalj, I.; Šebelja, I. Management of municipal solid waste in Croatia: Analysis of current practices with performance benchmarking against other European Union member states. Waste Manag. Res. 2018, 36, 663–669. [Google Scholar] [CrossRef] [PubMed]
- Malinauskaite, J.; Jouhara, H.; Czajczyńska, D.; Stanchev, P.; Katsou, E.; Rostkowski, P.; Thorne, R.J.; Colon, J.; Ponsá, S.; Al-Mansour, F.; et al. Municipal solid waste management and waste-to-energy in the context of a circular economy and energy recycling in Europe. Energy 2017, 141, 2013–2044. [Google Scholar] [CrossRef]
- Castillo-Giménez, J.; Montañés, A.; Picazo-Tadeo, A.J. Performance and convergence in municipal waste treatment in the European Union. Waste Manag. 2019, 85, 222–231. [Google Scholar] [CrossRef] [PubMed]
- Magazzino, C.; Porrini, D.; Fusco, G.; Schneider, N. Investigating the link among ICT, electricity consumption, air pollution, and economic growth in EU countries. Energy Sources Part B Econ. Plan. Policy 2021, 16, 976–998. [Google Scholar] [CrossRef]
- Halkos, G.; Petrou, K.N. Assessing 28 EU member states’ environmental efficiency in national waste generation with DEA. J. Clean. Prod. 2019, 208, 509–521. [Google Scholar] [CrossRef]
- Bayar, Y.; Gavriletea, M.D.; Sauer, S.; Paun, D. Impact of municipal waste recycling and renewable energy consumption on CO2 emissions across the European Union (EU) member countries. Sustainability 2021, 13, 656. [Google Scholar] [CrossRef]
- Valenćiková, M.; Fandel, P. Assessing waste management efficiency in the European Union: A focus on the Slovak Republic. Ecocycles 2023, 9, 7–25. [Google Scholar] [CrossRef]
- Troschinetz, A.M.; Mihelcic, J.R. Sustainable recycling of municipal solid waste in developing countries. Waste Manag. 2009, 29, 915–923. [Google Scholar] [CrossRef]
- Bartolacci, F.; Paolini, A.; Quaranta, A.G.; Soverchia, M. The relationship between good environmental practices and financial performance: Evidence from Italian waste management companies. Sustain. Prod. Consum. 2018, 14, 129–135. [Google Scholar] [CrossRef]
- Colangelo, F.; Navarro, T.G.; Farina, I.; Petrillo, A. Comparative LCA of concrete with recycled aggregates: A circular economy mindset in Europe. Int. J. Life Cycle Assess. 2020, 25, 1790–1804. [Google Scholar] [CrossRef]
- Grazhdani, D. Assessing the variables affecting on the rate of solid waste generation and recycling: An empirical analysis in Prespa Park. Waste Manag. 2016, 48, 3–13. [Google Scholar] [CrossRef] [PubMed]
- Soukiazis, E.; Proença, S. The determinants of waste generation and recycling performance across the Portuguese municipalities–A simultaneous equation approach. Waste Manag. 2020, 114, 321–330. [Google Scholar] [CrossRef] [PubMed]
- Banacu, C.S.; Busu, M.; Ignat, R.; Trica, C.L. Entrepreneurial innovation impact on recycling municipal waste. A panel data analysis at the EU level. Sustainability 2019, 11, 5125. [Google Scholar] [CrossRef]
- Sarc, R.; Curtis, A.; Kandlbauer, L.; Khodier, K.; Lorber, K.E.; Pomberger, R. Digitalisation and intelligent robotics in value chain of circular economy oriented waste management–A review. Waste Manag. 2019, 95, 476–492. [Google Scholar] [CrossRef]
- Borchard, R.; Zeiss, R.; Recker, J. Digitalization of waste management: Insights from German private and public waste management firms. Waste Manag. Res. 2022, 40, 775–792. [Google Scholar] [CrossRef]
- Mahapatra, K.; Dadvar, A.; Mainali, B. Recycling behaviour in a multicultural urban area in Sweden. J. Constr. Mater. 2021, 15, 221–225. [Google Scholar] [CrossRef]
- DiGiacomo, A.; Wu DW, L.; Lenkic, P.; Fraser, B.; Zhao, J.; Kingstone, A. Convenience improves composting and recycling rates in high-density residential buildings. J. Environ. Plan. Manag. 2018, 61, 309–331. [Google Scholar] [CrossRef]
- Hage, O.; Sandberg, K.; Söderholm, P.; Berglund, C. The regional heterogeneity of household recycling: A spatial-econometric analysis of Swedish plastic packing waste. Lett. Spat. Resour. Sci. 2018, 11, 245–267. [Google Scholar] [CrossRef]
- Ziglio LA, I.; Ribeiro, W.C. Socioenvironmental networks and international cooperation: The Global Alliance for Recycling and Sustainable Development-GARSD. Sustain. Debate 2019, 10, 396–425. [Google Scholar] [CrossRef]
Disclaimer/Publisher’s Note: The statements, opinions and data contained in all publications are solely those of the individual author(s) and contributor(s) and not of MDPI and/or the editor(s). MDPI and/or the editor(s) disclaim responsibility for any injury to people or property resulting from any ideas, methods, instructions or products referred to in the content. |
© 2024 by the authors. Licensee MDPI, Basel, Switzerland. This article is an open access article distributed under the terms and conditions of the Creative Commons Attribution (CC BY) license (https://creativecommons.org/licenses/by/4.0/).




