Synergistic Experimental and Computational Strategies for MXene-Based Zinc-Ion Batteries
Abstract
1. Introduction
2. MXene-Based Materials for Zinc-Ion Storage Applications
2.1. Design Philosophy of MXene-Based Cathodes
2.1.1. MXene Used as an Active Material for the Cathode
2.1.2. MXene-Derived Cathode Materials
2.1.3. MXene-Cathode Composite Materials
2.2. Effect Mechanism of MXene Materials for Anode
2.2.1. Interfacial Engineering of Anode
2.2.2. Structural Optimization for Anode
2.2.3. MXene-Based Zinc Metal-Free Anode
3. Theoretical Calculation Strategies
3.1. Theoretical Investigation of MXene Cathode
3.1.1. Surface Chemistry and Defect Engineering for Cathode
3.1.2. MXene-Based Composite for Cathode Design
3.2. Atomistic Modeling of MXene Anodes
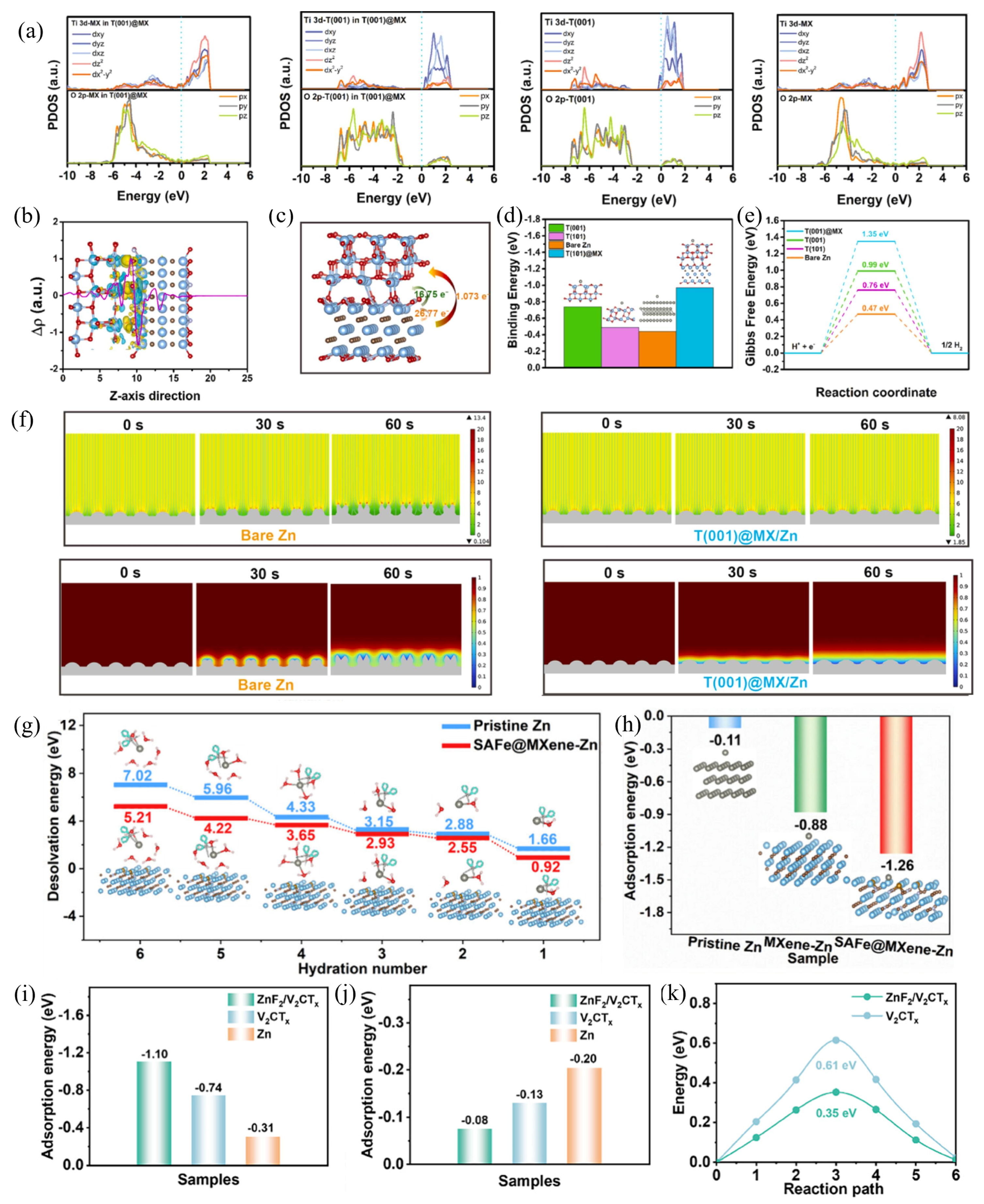
3.2.1. Surface Chemistry and Doping Strategy for Anode
3.2.2. MXene-Based Composites for Anode Design
4. Conclusions and Outlook
Author Contributions
Funding
Institutional Review Board Statement
Data Availability Statement
Conflicts of Interest
References
- Degen, F.; Winter, M.; Bendig, D.; Tübke, J. Energy consumption of current and future production of lithium-ion and post lithium-ion battery cells. Nat. Energy 2023, 8, 1284–1295. [Google Scholar]
- Li, M.; Lu, J.; Chen, Z.; Amine, K. 30 Years of Lithium-Ion Batteries. Adv. Mater. 2018, 30, 1800561. [Google Scholar]
- Mayyas, A.; Steward, D.; Mann, M. The case for recycling: Overview and challenges in the material supply chain for automotive li-ion batteries. Sustain. Mater. Technol. 2019, 19, e00087. [Google Scholar] [CrossRef]
- Li, M.; Chen, T.; Song, S.; Li, Y.; Bae, J. HKUST-1@IL-Li Solid-state Electrolyte with 3D Ionic Channels and Enhanced Fast Li(+) Transport for Lithium Metal Batteries at High Temperature. Nanomaterials 2021, 11, 736. [Google Scholar] [CrossRef] [PubMed]
- Arbizzani, C.; Gabrielli, G.; Mastragostino, M. Thermal stability and flammability of electrolytes for lithium-ion batteries. J. Power Sources 2011, 196, 4801–4805. [Google Scholar] [CrossRef]
- Han, W.; Lee, H.; Liu, Y.; Kim, Y.; Chu, H.; Liu, G.; Yang, W. Toward highly reversible aqueous zinc-ion batteries: Nanoscale-regulated zinc nucleation via graphene quantum dots functionalized with multiple functional groups. Chem. Eng. J. 2023, 452, 139090. [Google Scholar] [CrossRef]
- Blanc, L.E.; Kundu, D.; Nazar, L.F. Scientific Challenges for the Implementation of Zn-Ion Batteries. Joule 2020, 4, 771–799. [Google Scholar] [CrossRef]
- Hao, J.; Li, B.; Li, X.; Zeng, X.; Zhang, S.; Yang, F.; Liu, S.; Li, D.; Wu, C.; Guo, Z. An In-Depth Study of Zn Metal Surface Chemistry for Advanced Aqueous Zn-Ion Batteries. Adv. Mater. 2020, 32, 2003021. [Google Scholar]
- Li, X.; Huang, Z.; Shuck, C.E.; Liang, G.; Gogotsi, Y.; Zhi, C. MXene chemistry, electrochemistry and energy storage applications. Nat. Rev. Chem. 2022, 6, 389–404. [Google Scholar] [CrossRef]
- Nan, J.; Guo, X.; Xiao, J.; Li, X.; Chen, W.; Wu, W.; Liu, H.; Wang, Y.; Wu, M.; Wang, G. Nanoengineering of 2D MXene-Based Materials for Energy Storage Applications. Small 2021, 17, 1902085. [Google Scholar] [CrossRef]
- Li, K.; Liang, M.; Wang, H.; Wang, X.; Huang, Y.; Coelho, J.; Pinilla, S.; Zhang, Y.; Qi, F.; Nicolosi, V.; et al. 3D MXene Architectures for Efficient Energy Storage and Conversion. Adv. Funct. Mater. 2020, 30, 2000842. [Google Scholar] [CrossRef]
- Zhang, L.; Shi, J.; Niu, K.; Jia, P.; Gao, Y.; Gao, G. First-Principles Studies on High-Entropy Ti0.75V0.75Cr0.75Mo0.75C2 MXene Nanosheets as Anode Materials in Zinc-Ion Batteries. ACS Appl. Nano Mater. 2023, 6, 20812–20822. [Google Scholar] [CrossRef]
- Saharan, S.; Ghanekar, U.; Meena, S. Sulphur-decorated Ti3C2 MXene structures as high-capacity electrode for Zn-ion batteries: A DFT study. Nanoscale 2025, 17, 7898–7907. [Google Scholar] [PubMed]
- Luo, H.; Jiang, J.; Arramel; Li, M.; Sun, K.; Zheng, Y. Working mechanism of MXene as the anode protection layer of aqueous zinc-ion batteries. J. Colloid Interface Sci. 2024, 654, 289–299. [Google Scholar] [PubMed]
- Cao, F.; Zhang, Y.; Wang, H.; Khan, K.; Tareen, A.K.; Qian, W.; Zhang, H.; Ågren, H. Recent Advances in Oxidation Stable Chemistry of 2D MXenes. Adv. Mater. 2022, 34, 2107554. [Google Scholar] [CrossRef] [PubMed]
- Wang, C.; Yang, Y.; Zhang, S.; Yang, Z.; Song, Y.; Tang, Z.; Sang, T.-Y.; Wan, F.; Sun, S.; Chen, W. The impact of surface functional groups on MXene anode protective layer in aqueous zinc-ion batteries: Understanding the mechanism. J. Energy Storage 2024, 94, 112360. [Google Scholar] [CrossRef]
- Liu, Z.; Li, X.; He, J.; Wang, Q.; Zhu, D.; Yan, Y.; Chen, Y. Is proton a charge carrier for δ-MnO2 cathode in aqueous rechargeable magnesium-ion batteries? J. Energy Chem. 2022, 68, 572–579. [Google Scholar] [CrossRef]
- Liu, G.; Huang, H.; Bi, R.; Xiao, X.; Ma, T.; Zhang, L. K+ pre-intercalated manganese dioxide with enhanced Zn2+ diffusion for high rate and durable aqueous zinc-ion batteries. J. Mater. Chem. A 2019, 7, 20806–20812. [Google Scholar]
- Ding, S.; Zhang, M.; Qin, R.; Fang, J.; Ren, H.; Yi, H.; Liu, L.; Zhao, W.; Li, Y.; Yao, L.; et al. Oxygen-Deficient β-MnO2@Graphene Oxide Cathode for High-Rate and Long-Life Aqueous Zinc Ion Batteries. Nano-Micro Lett. 2021, 13, 173. [Google Scholar]
- Liu, Y.; Wu, X. Hydrogen and sodium ions co-intercalated vanadium dioxide electrode materials with enhanced zinc ion storage capacity. Nano Energy 2021, 86, 106124. [Google Scholar] [CrossRef]
- Chen, D.; Rui, X.; Zhang, Q.; Geng, H.; Gan, L.; Zhang, W.; Li, C.; Huang, S.; Yu, Y. Persistent zinc-ion storage in mass-produced V2O5 architectures. Nano Energy 2019, 60, 171–178. [Google Scholar] [CrossRef]
- Li, Q.; Rui, X.; Chen, D.; Feng, Y.; Xiao, N.; Gan, L.; Zhang, Q.; Yu, Y.; Huang, S. A High-Capacity Ammonium Vanadate Cathode for Zinc-Ion Battery. Nano-Micro Lett. 2020, 12, 67. [Google Scholar] [CrossRef] [PubMed]
- Yang, Q.; Mo, F.; Liu, Z.; Ma, L.; Li, X.; Fang, D.; Chen, S.; Zhang, S.; Zhi, C. Activating C-Coordinated Iron of Iron Hexacyanoferrate for Zn Hybrid-Ion Batteries with 10 000-Cycle Lifespan and Superior Rate Capability. Adv. Mater. 2019, 31, 1901521. [Google Scholar] [CrossRef] [PubMed]
- Kasiri, G.; Glenneberg, J.; Bani Hashemi, A.; Kun, R.; La Mantia, F. Mixed copper-zinc hexacyanoferrates as cathode materials for aqueous zinc-ion batteries. Energy Storage Mater. 2019, 19, 360–369. [Google Scholar] [CrossRef]
- Cui, H.; Wang, T.; Huang, Z.; Liang, G.; Chen, Z.; Chen, A.; Wang, D.; Yang, Q.; Hong, H.; Fan, J.; et al. High-Voltage Organic Cathodes for Zinc-Ion Batteries through Electron Cloud and Solvation Structure Regulation. Angew. Chem. Int. Ed. 2022, 61, e202203453. [Google Scholar] [CrossRef]
- Li, D.; Guo, Y.; Zhang, C.; Chen, X.; Zhang, W.; Mei, S.; Yao, C.-J. Unveiling Organic Electrode Materials in Aqueous Zinc-Ion Batteries: From Structural Design to Electrochemical Performance. Nano-Micro Lett. 2024, 16, 194. [Google Scholar] [CrossRef]
- Liu, Y.; Wu, X. Strategies for constructing manganese-based oxide electrode materials for aqueous rechargeable zinc-ion batteries. Chin. Chem. Lett. 2022, 33, 1236–1244. [Google Scholar] [CrossRef]
- Guo, Y.; Jiang, H.; Liu, B.; Wang, X.; Zhang, Y.; Sun, J.; Wang, J. Better engineering layered vanadium oxides for aqueous zinc-ion batteries: Going beyond widening the interlayer spacing. SmartMat 2024, 5, e1231. [Google Scholar] [CrossRef]
- Guo, Z.; Ma, Y.; Dong, X.; Huang, J.; Wang, Y.; Xia, Y. An Environmentally Friendly and Flexible Aqueous Zinc Battery Using an Organic Cathode. Angew. Chem. Int. Ed. 2018, 57, 11737–11741. [Google Scholar] [CrossRef]
- Tie, Z.; Liu, L.; Deng, S.; Zhao, D.; Niu, Z. Proton Insertion Chemistry of a Zinc–Organic Battery. Angew. Chem. Int. Ed. 2020, 59, 4920–4924. [Google Scholar] [CrossRef]
- Wang, X.; Liu, Y.; Wei, Z.; Hong, J.; Liang, H.; Song, M.; Zhou, Y.; Huang, X. MXene-Boosted Imine Cathodes with Extended Conjugated Structure for Aqueous Zinc-Ion Batteries. Adv. Mater. 2022, 34, e2206812. [Google Scholar] [CrossRef]
- Cui, H.; Ma, L.; Huang, Z.; Chen, Z.; Zhi, C. Organic materials-based cathode for zinc ion battery. SmartMat 2022, 3, 565–581. [Google Scholar] [CrossRef]
- Liu, Y.; Wang, S.; Huang, Z.; Yang, X.; Zhang, R.; Liu, X.; Lu, S.; Ma, X. Recent advances and promise of zinc-ion energy storage devices based on MXenes. J. Mater. Sci. 2022, 57, 13817–13844. [Google Scholar] [CrossRef]
- Chen, X.; Wang, Z.; Xue, S.; Guan, W.; Gao, L.; Ma, T.; Ren, X.; Liu, A.; Li, X. MXene-based materials: Potential high-performance electrodes for aqueous ion batteries. J. Mater. Chem. A 2024, 12, 30944–30970. [Google Scholar] [CrossRef]
- Li, X.; Li, M.; Yang, Q.; Li, H.; Xu, H.; Chai, Z.; Chen, K.; Liu, Z.; Tang, Z.; Ma, L.; et al. Phase Transition Induced Unusual Electrochemical Performance of V2CTX MXene for Aqueous Zinc Hybrid-Ion Battery. ACS Nano 2020, 14, 541–551. [Google Scholar] [CrossRef]
- Bai, Y.; Liang, W.; Zhang, H. Advancements and perspectives: MXene-based materials for high-performance aqueous zinc-ion batteries. Chem. Commun. 2025, 61, 12643–12663. [Google Scholar] [CrossRef] [PubMed]
- Sha, D.; Lu, C.; He, W.; Ding, J.; Zhang, H.; Bao, Z.; Cao, X.; Fan, J.; Dou, Y.; Pan, L.; et al. Surface Selenization Strategy for V2CTx MXene toward Superior Zn-Ion Storage. ACS Nano 2022, 16, 2711–2720. [Google Scholar] [CrossRef]
- Li, Z.; Wei, Y.; Liu, Y.; Yan, S.; Wu, M. Dual Strategies of Metal Preintercalation and In Situ Electrochemical Oxidization Operating on MXene for Enhancement of Ion/Electron Transfer and Zinc-Ion Storage Capacity in Aqueous Zinc-Ion Batteries. Adv. Sci. 2023, 10, e2206860. [Google Scholar] [CrossRef]
- Liu, Y.; Jiang, Y.; Hu, Z.; Peng, J.; Lai, W.; Wu, D.; Zuo, S.; Zhang, J.; Chen, B.; Dai, Z.; et al. In-Situ Electrochemically Activated Surface Vanadium Valence in V2C MXene to Achieve High Capacity and Superior Rate Performance for Zn-Ion Batteries. Adv. Funct. Mater. 2021, 31, 2008033. [Google Scholar] [CrossRef]
- Tian, Y.; An, Y.; Wei, H.; Wei, C.; Tao, Y.; Li, Y.; Xi, B.; Xiong, S.; Feng, J.; Qian, Y. Micron-Sized Nanoporous Vanadium Pentoxide Arrays for High-Performance Gel Zinc-Ion Batteries and Potassium Batteries. Chem. Mater. 2020, 32, 4054–4064. [Google Scholar] [CrossRef]
- Averianov, T.; Matthews, K.; Zhang, X.; Nguyen, H.T.K.; Zhang, Y.; Gogotsi, Y.; Pomerantseva, E. Operation of MXene-Derived Zinc-Preintercalated Bilayered Vanadium Oxide Cathode in Aqueous Zn-Ion Batteries. ACS Appl. Energy Mater. 2025, 8, 12695–12711. [Google Scholar] [CrossRef] [PubMed]
- Zhu, X.; Cao, Z.; Li, X.-L.; Pei, L.; Jones, J.; Zhou, Y.-N.; Dong, P.; Wang, L.; Ye, M.; Shen, J. Ion-intercalation regulation of MXene-derived hydrated vanadates for high-rate and long-life Zn-Ion batteries. Energy Storage Mater. 2022, 45, 568–577. [Google Scholar] [CrossRef]
- Wang, Z.; Zhang, M.; Ma, W.; Zhu, J.; Song, W. Application of Carbon Materials in Aqueous Zinc Ion Energy Storage Devices. Small 2021, 17, 2100219. [Google Scholar] [CrossRef] [PubMed]
- Yang, J.; Yao, G.; Li, Z.; Zhang, Y.; Wei, L.; Niu, H.; Chen, Q.; Zheng, F. Highly Flexible K-Intercalated MnO2/Carbon Membrane for High-Performance Aqueous Zinc-Ion Battery Cathode. Small 2023, 19, 2205544. [Google Scholar] [CrossRef]
- Wang, J.; Liu, Z.; Wang, H.-G.; Cui, F.; Zhu, G. Integrated pyrazine-based porous aromatic frameworks/carbon nanotube composite as cathode materials for aqueous zinc ion batteries. Chem. Eng. J. 2022, 450, 138051. [Google Scholar] [CrossRef]
- Shi, M.; Wang, B.; Shen, Y.; Jiang, J.; Zhu, W.; Su, Y.; Narayanasamy, M.; Angaiah, S.; Yan, C.; Peng, Q. 3D assembly of MXene-stabilized spinel ZnMn2O4 for highly durable aqueous zinc-ion batteries. Chem. Eng. J. 2020, 399, 125627. [Google Scholar] [CrossRef]
- Shi, M.; Wang, B.; Chen, C.; Lang, J.; Yan, C.; Yan, X. 3D high-density MXene@MnO2 microflowers for advanced aqueous zinc-ion batteries. J. Mater. Chem. A 2020, 8, 24635–24644. [Google Scholar] [CrossRef]
- Zhu, X.; Cao, Z.; Wang, W.; Li, H.; Dong, J.; Gao, S.; Xu, D.; Li, L.; Shen, J.; Ye, M. Superior-Performance Aqueous Zinc-Ion Batteries Based on the In Situ Growth of MnO2 Nanosheets on V2CTX MXene. ACS Nano 2021, 15, 2971–2983. [Google Scholar] [CrossRef]
- Meng, P.; Wang, W.; Shang, J.; Liu, P.; Xu, H.; Wang, Q.; Wang, S.; Wang, F.; Wang, X. 2D VS2 @MXene Based Zinc Ion Batteries with SPANI-Contained Electrolyte Enables Dendrite-Free Anode for Stable Cycling. Small Methods 2023, 7, e2201471. [Google Scholar] [CrossRef]
- Wang, Y.; Song, J.; Wong, W.Y. Constructing 2D Sandwich-like MOF/MXene Heterostructures for Durable and Fast Aqueous Zinc-Ion Batteries. Angew. Chem. Int. Ed. Engl. 2023, 62, e202218343. [Google Scholar] [CrossRef]
- Liu, H.; Jiang, L.; Cao, B.; Du, H.; Lu, H.; Ma, Y.; Wang, H.; Guo, H.; Huang, Q.; Xu, B.; et al. Van der Waals Interaction-Driven Self-Assembly of V2O5 Nanoplates and MXene for High-Performing Zinc-Ion Batteries by Suppressing Vanadium Dissolution. ACS Nano 2022, 16, 14539–14548. [Google Scholar] [CrossRef]
- Zhang, M.; Xu, W.; Han, X.; Fan, H.; Chen, T.; Yang, Y.; Gao, Y.; Zheng, C.; Yang, Y.; Xiong, T.; et al. Unveiling The Mechanism of The Dendrite Nucleation and Growth in Aqueous Zinc Ion Batteries. Adv. Energy Mater. 2024, 14, 2303737. [Google Scholar] [CrossRef]
- Zhang, Q.; Luan, J.; Tang, Y.; Ji, X.; Wang, H. Interfacial Design of Dendrite-Free Zinc Anodes for Aqueous Zinc-Ion Batteries. Angew. Chem. Int. Ed. 2020, 59, 13180–13191. [Google Scholar] [CrossRef] [PubMed]
- Cao, J.; Zhang, D.; Gu, C.; Wang, X.; Wang, S.; Zhang, X.; Qin, J.; Wu, Z.-S. Manipulating Crystallographic Orientation of Zinc Deposition for Dendrite-free Zinc Ion Batteries. Adv. Energy Mater. 2021, 11, 2101299. [Google Scholar] [CrossRef]
- Bayaguud, A.; Fu, Y.; Zhu, C. Interfacial parasitic reactions of zinc anodes in zinc ion batteries: Underestimated corrosion and hydrogen evolution reactions and their suppression strategies. J. Energy Chem. 2022, 64, 246–262. [Google Scholar] [CrossRef]
- Kao, C.-C.; Ye, C.; Hao, J.; Shan, J.; Li, H.; Qiao, S.-Z. Suppressing Hydrogen Evolution via Anticatalytic Interfaces toward Highly Efficient Aqueous Zn-Ion Batteries. ACS Nano 2023, 17, 3948–3957. [Google Scholar] [CrossRef]
- Liu, X.; Guo, Y.; Ning, F.; Liu, Y.; Shi, S.; Li, Q.; Zhang, J.; Lu, S.; Yi, J. Fundamental Understanding of Hydrogen Evolution Reaction on Zinc Anode Surface: A First-Principles Study. Nano-Micro Lett. 2024, 16, 111. [Google Scholar] [CrossRef]
- Liu, M.; Zhang, L.; Rostami, J.; Zhang, T.; Matthews, K.; Chen, S.; Fan, W.; Zhu, Y.; Chen, J.; Huang, M.; et al. Tough MXene-Cellulose Nanofibril Ionotronic Dual-Network Hydrogel Films for Stable Zinc Anodes. ACS Nano 2025, 19, 13399–13413. [Google Scholar] [CrossRef]
- Zhang, J.; Pan, L.; Jia, L.; Dong, J.; You, C.; Han, C.; Tian, N.; Cheng, X.; Tang, B.; Guan, Q.; et al. Delocalized Electron Engineering of MXene-Immobilized Atomic Catalysts toward Fast Desolvation and Dendritic Inhibition for Low-Temperature Zn Metal Batteries. Nano Lett. 2025, 25, 3756–3765. [Google Scholar] [CrossRef]
- Zhang, N.; Huang, S.; Yuan, Z.; Zhu, J.; Zhao, Z.; Niu, Z. Direct Self-Assembly of MXene on Zn Anodes for Dendrite-Free Aqueous Zinc-Ion Batteries. Angew. Chem. Int. Ed. Engl. 2021, 60, 2861–2865. [Google Scholar] [CrossRef]
- Zhu, X.; Li, X.; Essandoh, M.L.K.; Tan, J.; Cao, Z.; Zhang, X.; Dong, P.; Ajayan, P.M.; Ye, M.; Shen, J. Interface engineering with zincophilic MXene for regulated deposition of dendrite-free Zn metal anode. Energy Storage Mater. 2022, 50, 243–251. [Google Scholar] [CrossRef]
- Zeng, X.; Meng, X.; Jiang, W.; Ling, M.; Yan, L.; Liang, C. In-situ constructing polyacrylamide interphase enables dendrite-free zinc anode in aqueous batteries. Electrochim. Acta 2021, 378, 138106. [Google Scholar] [CrossRef]
- Zhang, Q.; Luan, J.; Fu, L.; Wu, S.; Tang, Y.; Ji, X.; Wang, H. The Three-Dimensional Dendrite-Free Zinc Anode on a Copper Mesh with a Zinc-Oriented Polyacrylamide Electrolyte Additive. Angew. Chem. Int. Ed. 2019, 58, 15841–15847. [Google Scholar] [CrossRef] [PubMed]
- Xu, W.; Zhao, K.; Huo, W.; Wang, Y.; Yao, G.; Gu, X.; Cheng, H.; Mai, L.; Hu, C.; Wang, X. Diethyl ether as self-healing electrolyte additive enabled long-life rechargeable aqueous zinc ion batteries. Nano Energy 2019, 62, 275–281. [Google Scholar] [CrossRef]
- Du, Y.; Li, Y.; Xu, B.B.; Liu, T.X.; Liu, X.; Ma, F.; Gu, X.; Lai, C. Electrolyte Salts and Additives Regulation Enables High Performance Aqueous Zinc Ion Batteries: A Mini Review. Small 2022, 18, 2104640. [Google Scholar] [CrossRef] [PubMed]
- Sun, C.; Wu, C.; Gu, X.; Wang, C.; Wang, Q. Interface Engineering via Ti3C2Tx MXene Electrolyte Additive toward Dendrite-Free Zinc Deposition. Nanomicro Lett. 2021, 13, 89. [Google Scholar] [CrossRef]
- Zhou, J.; Xie, M.; Wu, F.; Mei, Y.; Hao, Y.; Li, L.; Chen, R. Encapsulation of Metallic Zn in a Hybrid MXene/Graphene Aerogel as a Stable Zn Anode for Foldable Zn-Ion Batteries. Adv. Mater. 2022, 34, e2106897. [Google Scholar] [CrossRef] [PubMed]
- Li, Y.; Pang, Z.; Ghani, A.; Little, J.M.; Wang, L.; Yang, H.; Zhao, Y.; Chen, P.Y. Gradient Structural and Compositional Design of Conductive MXene Aerogels for Stable Zn Metal Anodes. Adv. Energy Mater. 2023, 13, 2301557. [Google Scholar] [CrossRef]
- Lu, H.; Hu, J.; Zhang, Y.; Zhang, K.; Yan, X.; Li, H.; Li, J.; Li, Y.; Zhao, J.; Xu, B. 3D Cold-Trap Environment Printing for Long-Cycle Aqueous Zn-Ion Batteries. Adv. Mater. 2023, 35, e2209886. [Google Scholar] [CrossRef]
- Xiong, T.; Zhang, Y.; Wang, Y.; Lee, W.S.V.; Xue, J. Hexagonal MoO3 as a zinc intercalation anode towards zinc metal-free zinc-ion batteries. J. Mater. Chem. A 2020, 8, 9006–9012. [Google Scholar] [CrossRef]
- Tian, Y.; An, Y.; Wei, C.; Xi, B.; Xiong, S.; Feng, J.; Qian, Y. Recent Advances and Perspectives of Zn-Metal Free “Rocking-Chair”-Type Zn-Ion Batteries. Adv. Energy Mater. 2021, 11, 2002529. [Google Scholar] [CrossRef]
- Liu, Y.; Huang, M.; Xiong, F.; Zhu, J.; An, Q. Improved zinc-ion storage performance of the metal-free organic anode by the effect of binder. Chem. Eng. J. 2022, 428, 131092. [Google Scholar] [CrossRef]
- Zhang, R.; Xu, H.; Li, Z.; Dou, H.; Zhang, X. Regulation of Ion Transport Behavior in Layer-by-Layer Assembled Polymer/MXene Heterostructure Anodes for Metal-Free Aqueous Zinc Ion Batteries. Adv. Funct. Mater. 2025, 35, 2424649. [Google Scholar] [CrossRef]
- Zhao, B.; Wang, S.; Yu, Q.; Wang, Q.; Wang, M.; Ni, T.; Ruan, L.; Zeng, W. A flexible, heat-resistant and self-healable “rocking-chair” zinc ion microbattery based on MXene-TiS2 (de)intercalation anode. J. Power Sources 2021, 504, 230076. [Google Scholar] [CrossRef]
- Chen, C.; Wang, T.; Zhao, X.; Wu, A.; Li, S.; Zhang, N.; Qu, X.; Jiao, L.; Liu, Y. Customizing Hydrophilic Terminations for V2CTx MXene Toward Superior Hybrid-Ion Storage in Aqueous Zinc Batteries. Adv. Funct. Mater. 2024, 34, 2308508. [Google Scholar] [CrossRef]
- Wu, B.; Li, M.; Mazánek, V.; Liao, Z.; Ying, Y.; Oliveira, F.M.; Dekanovsky, L.; Jan, L.; Hou, G.; Antonatos, N. In Situ Vanadium-Deficient Engineering of V2C MXene: A Pathway to Enhanced Zinc-Ion Batteries. Small Methods 2024, 8, 2301461. [Google Scholar]
- Zhu, Y.; Zhao, R.; Xu, Y.; Chen, W.; Hu, Z.; Xi, L.; Xie, Y.; Hou, H.; Liu, T.; Amine, K. Anion Vacancies Coupling with Heterostructures Enable Advanced Aerogel Cathode for Ultrafast Aqueous Zinc-Ion Storage. Adv. Mater. 2025, 37, 2419582. [Google Scholar] [CrossRef]
- Zhai, H.; Liu, H.; Zhang, Y.; Wen, J.; Yang, W.; Xu, H.; Yan, X.; Peng, W.; Liu, J. Freestanding 1T MoS2@ MXene hybrid film with strong interfacial interaction for highly reversible zinc ions storage. J. Mater. Sci. Technol. 2024, 188, 183–190. [Google Scholar] [CrossRef]
- Sun, Y.; Wang, C.; Natsuki, J.; Zu, Y.; Wang, Z.; Nie, W.; Natsuki, T. MXene-induced V2O5 structural modulation enables fast ion transport in zinc-ion batteries. Chem. Eng. J. 2025, 522, 167664. [Google Scholar] [CrossRef]
- Wu, Z.-H.; Yang, Z.-Q.; Yu, Y.-X. In situ synthesis of VO2 containing high-valent vanadium via surface oxidation of V2C MXene for robust near-interface reactions in aqueous zinc-ion batteries. Chem. Eng. J. 2025, 511, 162146. [Google Scholar]
- Fan, Y.; Yao, X.; Wang, G.; Xie, Y.; Wu, T.; Zhou, N.; Wei, Y.; Qu, G. Interlayer Spacing Optimization Combined with Zinc-Philic Engineering Fostering Efficient Zn2+ Storage of V2CTx MXenes for Aqueous Zinc-Ion Batteries. Small 2025, 21, 2408930. [Google Scholar] [CrossRef] [PubMed]
- Guan, X.; Zhang, J.; Zhu, E.; Li, R.; Yang, L.; Liu, B.; Zhang, H.; Yin, P.; Wang, G. Electron Distribution Regulation of Nanoparticle Assembled Hollow Structured Fe3O4@ ZnFe2O4@ NC/Mo2TiC2Tx for High-Performance Aqueous Zinc-Ion Batteries. Adv. Funct. Mater. 2025, 35, 2418960. [Google Scholar]
- Liu, W.; Zong, H.; Li, M.; Zeng, Z.; Gong, S.; Yu, K.; Zhu, Z. Ta4C3-modulated MOF-derived 3D crosslinking network of VO2 (B)@ Ta4C3 for high-performance aqueous zinc ion batteries. ACS Appl. Mater. Interfaces 2023, 15, 13554–13564. [Google Scholar] [PubMed]
- Ma, X.; Han, K.; Li, H.; Song, L.; Lin, Y.; Lin, L.; Liu, Y.; Zhao, Y.; Yang, Z.; Huang, W. Stepwise MXene and MOF conversion assisted ultrathin dual-carbon-protected V2O3 nanosheets for ultrafast and durable Zn-ion storage. Energy Environ. Sci. 2025, 18, 897–909. [Google Scholar]
- Liu, Z.; Li, X.; Li, Z.; Ma, L.; Wang, Y.; Ye, C.; Ye, M.; Shen, J. Stable dendrite-free Zn anode with Janus MXene-Ag interfacial bifunctional protective layer for aqueous zinc-ion batteries. Chem. Eng. J. 2024, 479, 147412. [Google Scholar]
- Li, X.; Li, M.; Luo, K.; Hou, Y.; Li, P.; Yang, Q.; Huang, Z.; Liang, G.; Chen, Z.; Du, S. Lattice matching and halogen regulation for synergistically induced uniform zinc electrodeposition by halogenated Ti3C2 MXenes. ACS Nano 2021, 16, 813–822. [Google Scholar] [CrossRef]
- Li, Y.; Zhu, Q.; Xu, M.; Zang, B.; Wang, Y.; Xu, B. Cu-modified Ti3C2Cl2 MXene with zincophilic and hydrophobic characteristics as a protective coating for highly stable Zn anode. Adv. Funct. Mater. 2023, 33, 2213416. [Google Scholar]
- Hu, J.; Li, Y.; Liu, X.; Dong, Y.; Wan, G.; Chen, Y.; Li, D.; Ma, H.; Du, X.; Fu, Y. Robust Zn metal anode by a Ti3C2Tx MXene/acrylonitrile–butadiene–styrene terpolymer composite coating. Chem. Eng. J. 2025, 510, 161929. [Google Scholar] [CrossRef]
- Zhen, M.; Li, K.; Zhang, C.; Zhao, Q.; An, C.; Li, H.; Guo, S.-Q.; Ma, T. TiO2-x@ MXenes with highly exposed (001) crystal facet and overlap orbitals for ultra-stable and kinetics-enhanced aqueous zinc-ion batteries. Nano Energy 2025, 144, 111401. [Google Scholar] [CrossRef]
- Gao, X.; Liu, Y.; Shen, M.; Liu, X.; Zhao, Y.; Hou, L.; Yuan, C. Gas-Phase Conversion Promising Controlled Construction of Functional ZnF2/V2CTx for Stabilizing Zn Metal Anodes Toward Aqueous Zinc-Ion Batteries. Adv. Funct. Mater. 2025, 35, 2503212. [Google Scholar] [CrossRef]
- Wang, T.; Yao, K.; Li, K.; Yu, J.S. Influence of MXene-assisted multifunctional interface on zinc deposition toward highly reversible dendrite-free zinc anodes. Energy Storage Mater. 2023, 62, 102921. [Google Scholar] [CrossRef]
- Bu, F.; Sun, Z.; Zhou, W.; Zhang, Y.; Chen, Y.; Ma, B.; Liu, X.; Liang, P.; Zhong, C.; Zhao, R. Reviving Zn0 dendrites to electroactive Zn2+ by mesoporous MXene with active edge sites. J. Am. Chem. Soc. 2023, 145, 24284–24293. [Google Scholar] [CrossRef]
- Huang, X.; Tian, Y.; Ma, X.; Zheng, Y.; Zhang, L.; Chao, Y.; Wang, L.; Cui, X. Promoting Migration Kinetic of Desolvated Zn2+ by Functional Interlayer Toward Superior Zn Metal Anode. Small 2025, 21, 2500503. [Google Scholar] [CrossRef]
- Chen, Y.; Chen, X.; Xu, X.; Liu, H.; Guo, C.; Li, X.; Pu, J.; Gong, W.; Liu, Y.; Xue, P. Synergistically enhancing ion migration kinetics and inducing orientation deposition for dendrite-free aqueous zinc-ion batteries. Energy Storage Mater. 2024, 71, 103676. [Google Scholar] [CrossRef]
- Liu, X.; Chung, K.Y.; Yang, Q.; Fang, C.; Deng, S.; Han, J.; Lu, J.; Xu, B. MXene quantum dots enable self-repairing and anti-corrosive interphase for high-performance zinc anode. Mater. Today 2025, 87, 103–113. [Google Scholar] [CrossRef]














| Strategy | Mechanism | Advantage | Limitation |
|---|---|---|---|
| Interfacial Protection Layers |
|
|
|
| Electrolyte Additives |
|
|
|
| Anodes Structural Optimization |
|
|
|
| Zinc Metal-Free Anodes |
|
|
|
Disclaimer/Publisher’s Note: The statements, opinions and data contained in all publications are solely those of the individual author(s) and contributor(s) and not of MDPI and/or the editor(s). MDPI and/or the editor(s) disclaim responsibility for any injury to people or property resulting from any ideas, methods, instructions or products referred to in the content. |
© 2025 by the authors. Licensee MDPI, Basel, Switzerland. This article is an open access article distributed under the terms and conditions of the Creative Commons Attribution (CC BY) license.
Share and Cite
Li, M.; Song, S. Synergistic Experimental and Computational Strategies for MXene-Based Zinc-Ion Batteries. Batteries 2026, 12, 8. https://doi.org/10.3390/batteries12010008
Li M, Song S. Synergistic Experimental and Computational Strategies for MXene-Based Zinc-Ion Batteries. Batteries. 2026; 12(1):8. https://doi.org/10.3390/batteries12010008
Chicago/Turabian StyleLi, Man, and Seunghyun Song. 2026. "Synergistic Experimental and Computational Strategies for MXene-Based Zinc-Ion Batteries" Batteries 12, no. 1: 8. https://doi.org/10.3390/batteries12010008
APA StyleLi, M., & Song, S. (2026). Synergistic Experimental and Computational Strategies for MXene-Based Zinc-Ion Batteries. Batteries, 12(1), 8. https://doi.org/10.3390/batteries12010008

