Abstract
The superconducting magnet energy storage (SMES) has become an increasingly popular device with the development of renewable energy sources. The power fluctuations they produce in energy systems must be compensated with the help of storage devices. A toroidal SMES magnet with large capacity is a tendency for storage energy because it has great energy density and low stray field. A key component in the creation of these superconducting magnets is the material from which they are made. The present work describes a comparative numerical analysis with finite element method, of energy storage in a toroidal modular superconducting coil using two types of superconducting material with different properties bismuth strontium calcium copper oxide (BSCCO) and yttrium barium copper oxide (YBCO). Regarding the design of the modular torus, it was obtained that for a 1.25 times increase of the critical current for the BSCCO superconducting material compared with YBCO, the dimensions of the BSCCO torus were reduced by 7% considering the same stored energy. Also, following a numerical parametric analysis, it resulted that, in order to maximize the amount of energy stored, the thickness of the torus modules must be as small as possible, without exceeding the critical current. Another numerical analysis showed that the energy stored is maximum when the major radius of the torus is minimum, i.e., for a torus as compact as possible.
1. Introduction
The increasing use of renewable energy sources during the last two decades has increased the importance of research and development of energy storage systems. Intermittent sources such as wind and solar do not always generate energy at the same rate as the energy in cities is consumed. This evolution, from energy systems governed by traditional fossil fuels to renewable energies systems, introduces load imbalances between supply and demand [1,2]. A superconducting magnetic energy storage (SMES) system provides a high amount of stored energy inside its magnetic field and releases the stored energy when it is required. Such a pure inductive superconducting coil (SC) can be designed for high power density depending on coil dimensions and inductance based on the prerequisite of application. A 600 kJ height temperature superconductor (HTS) superconducting magnetic energy storage system has been developed for power system stabilization and power quality compensation as a national project in Korea [3]. The magnet was a single solenoid type and consisted of 22 double-pancake coils. The operating temperature was 20 K, achieved by a conduction cooling system with two Gifford–McMahon (GM) cryo-coolers. However, recently, the operating tests have been completed successfully. The development of a higher energy capacity SMES system was required to meet economic feasibility and practicality in a power grid. Therefore, the target for the energy capacity was adopted 2.5 MJ [4]. The amount of energy stored in superconducting coils is influenced by two factors: the geometry of the coil and the nature of the material from which it is made. In the papers [5,6,7], the solenoidal and toroidal geometries for different superconducting coils are analyzed. After these studies, it was found that considering the toroidal geometry, the perpendicular magnetic field is much lower than for solenoidal geometry and the values of the stray field are lower in the case of toroidal geometry. The paper [8] presents an optimization of the solenoidal geometry to obtain a maximum amount of stored energy. Regarding the nature of the material from which a superconducting magnet is made, we distinguish two categories: low temperature superconducting (LTS) materials and high temperature superconducting (HTS) materials. LTS material operates at low temperatures (<15 K) and is characterized by a low critical magnetic field. Type II superconductors (HTS materials) are capable of carrying high currents in a high magnetic field. One of their inconveniences is making pieces of short lengths, and as far as the cables are concerned, the challenges are related to maneuverability due to the fact that they are brittle, being ceramic materials [9,10].
A problem encountered with these materials is their anisotropy. This can be described as a non-linearity of the respective material, which is influenced by the magnetic field and the current density flowing through the conductor described by the critical current (Jc) as a function of magnetic field (B) at different temperatures Jc(B, T). More precisely, the critical current density of a HTS material is influenced by parallel and perpendicular components of the magnetic fields, and also by the critical temperature. If one of these parameters exceeds critical values established by experimental measurements, the superconducting state disappears. Shi and Liang [11] present a comparative analysis of anisotropy both in its own field and in perpendicular and parallel magnetic fields. Therefore, in superconducting wires, the current densities are not uniformly distributed because of the screening currents that affect them. They present different methods for determining anisotropy. Determining the J(B) characteristics of superconducting materials is not easy task. In [12] Nugteren presents an empirical relationship for calculating the critical current.
New superconductive materials have been developed in recent years. In [13] the newly found two-dimensional monolayer Janus transition metal sulfhydrate material, NbSH, is described. It presents intrinsic superconducting behavior. The superconducting critical temperature is about 6.1 K under normal conditions, which is found to be very sensitive to stress. Subjected to a small compressive strain of 1.08%, the superconducting critical temperature increases to 9.3 K. In [14] an intensive studied type II cuprate superconducting is described. It is the high-pressure and high-temperature synthesized CuBa2Ca3Cu4O10+δ (Cu-1234) that has a relatively high superconducting transition temperature Tc of about 116 K at the ambient pressure, low crystallographic anisotropy and absence of toxic elements. It has a high value of the critical current density Jc of about 104 A/cm2 at 77 K. The above features make the Cu-1234 a promising high-temperature superconductor (HTS) from a practical perspective. In a power grid, many problems occur, such as power outages, high power losses, voltage sags and low voltage stability, which are caused by the variable nature of renewable power generation and the large variations in load demand. In order to solve them, a distribution system has been designed in [15], using both short- and long-term energy storage systems composed of a super-conducting magnetic energy storage (SMES) and a pumped-hydro energy storage (PHES). The paper presents a metaheuristic-based optimization method to find the optimal size of a hybrid solar PV-biogas generator with SMES–PHES in the distribution system, and also a financial evaluation.
The present work describes a comparative numerical analysis of energy storage using two types of superconducting material, BSCCO and YBCO, considering a modular toroidal coil. The design stages of the considered superconducting coil are presented together with a diagram of the numerical validation algorithm for the magnetic energy storage problem. Then, a finite element numerical analysis that validates the design data is described together with a parametric analysis. Finally, certain discussions related to the obtained results are presented, followed by the conclusions.
2. Toroidal Superconducting Coil
Designing superconducting coils used in magnetic storage is based on two main elements:
- -
- Coil geometry;
- -
- Stored energy.
The geometry of the coil is shown in Figure 1. The configuration is a 16 modules torus. As geometric data we have:
Figure 1.
Geometric parameters.
- R—Major coil radius;
- r—Inner radius of a module;
- g—Thickness of a module;
- h—Height of a module.
The toroidal coil was designed in a modular fashion for manufacturing reasons; a torus made of 16 modules was proposed. Figure 1 shows this geometry. A module is characterized by the inner radius r, the thickness g and height h. The coil itself is characterized by the number of modules and the radius R of an imaginary circle that passes through the center of each module. The dimensions for r, R and h were considered as initial parameters analyzing the literature in the field of superconducting magnetic energy storage systems [16].
The stored magnetic energy in a coil (), in which an electrical current I flows, is half of the integral over the whole space of the (Magnetic flux density) by the (magnetic field) product described by Equation (1)). In the absence of magnetic material (i.e., with μr ≠ 1) in the considered space, Equation (1) can be simplified as Equation (2). The stored energy can also be expressed as a function of the current I and of the inductance L (Equation (3), if the circuit can be considered as purely inductive, which is a first approximation the case for a superconducting winding.
An important problem is the minimization of the superconductor length Lc. It can be expressed using the following parameters: stored magnetic energy , peak value of the magnetic flux density , internal radius r, I the operating current and the relative magnetic permeability of the vacuum. The following expression was obtained for the superconductor length Lc [17]:
This expression is based on a simple mathematical model considering a continuous toroid. Because analytical expressions for modular SMES are still in development, we used Equation (4) for a rough validation of the numerical values for the toroid superconductor lengths obtained from the Comsol simulations. Also, we used it to emphasize the efficiency of our algorithm, indicated by the decrease in the relative error. In order to minimize we can take the derivatives with respect to r or k and obtain the values for r or k and Rout, respectively.
2.1. Modularity of the Toroidal Magnet
When second generation (2G) HTS materials are considered, toroidal geometry is generally used. Since toroid minimizes the perpendicular component of the magnetic field on the conductor, a lower material requirement can be expected due to the drastic dependence of its critical current density (Jc) vs. B performance on the orientation of the field. BSCCO 2223 HTS has a critical temperature of about 110 K, which is about 20 K higher than BSCCO 2212. The second-generation (2G) HTS materials were based on thin films of an yttrium barium copper oxide YBa2Cu3O3, or YBCO-123 [18]. One of the most important constraint for the SMES design systems is the dimensions of the modular coils so they could be transported by conventional rail over the highways or integrated with other technological instruments. These short solenoids, must be assembled into a toroidal ring of a certain major diameter after they are delivered to the location. The most compact toroid is the most efficient. Considering the solenoid geometry, the current carrying capacity is reduced by the transverse field at the coil’s ends. This problem is avoided in a toroid. There is no edge effect and the B field is only longitudinal in a perfect torus [19,20,21].
2.2. YBCO vs. BISCCO 2223 Superconductors
To carry out a comparative numerical study on the magnetic energy stored in a modular torus, we consider two superconducting materials, BSCCO 2223 and YBCO, at 22 K. These two superconductors are the most studied cuprate superconductors.
YBCO was the first superconductor found to have a critical temperature above the boiling point of nitrogen at 77 K. Many YBCO compounds have the general formula YBa2Cu3O7−x (also known as Y123). It is a second generation (2G) HTS materials based on thin films of an yttrium barium copper oxide YBa2Cu3O3. It was discovered in 1987 by Paul Chu at the University of Houston. It shows the highest critical temperature Tc of 93 K. YBCO is highly studied as it is the cleanest and most ordered crystal and shows strong electron–electron interaction. At 77 K the 2G wire keeps its critical current density Jc at much higher magnetic fields than the 1G wire. The high-temperature superconductor YBCO is a promising candidate for high-field-magnet generation as it has high-critical temperature and an upper critical field over 100 T. The 2G wire has a significantly different architecture compared to the 1G wire. Unlike the 1G wire, the 2G wire did not employ noble metals like silver, which is still the main drawback for achieving a low-cost 1G wire. The main benefits of 2G wires are the perspective of two to three times cost reduction due to the higher critical current (Ic) and a lower manufacturing cost using automation [22]. In 2021, SuperOx, a Russian and Japanese company, developed a new manufacturing process for making YBCO wire for fusion reactors, drastically improving the production capacity. They used a plasma-laser deposition process on an electro polished substrate to make 12 mm width tape and then splice it into 3 mm tape [22].
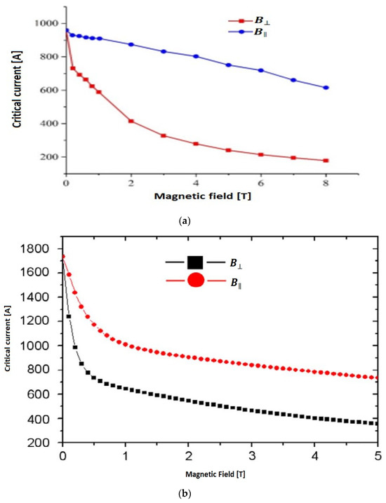
The BSCCO superconductor (Bismuth Strontium Calcium Copper Oxide) is a type of cuprate superconductor having the generalized chemical formula Bi2Sr2Can−1CunO2n+4+x, the most studied compound being when n = 2. It was the first high-temperature superconductor that did not contain a rare earth element, and it is a type-II superconductor. BSCCO was a new class of superconductor discovered around 1988 by Hiroshi Maeda and colleagues at the National Research Institute for Metals in Japan [23]. It has a critical temperature of 108 K. Typical tapes of 4 mm width and 0.2 mm thickness support a current of 200 A at 77 K, reaching a critical current density in the Bi-2223 filaments of 5 kA/mm2. This value increases rapidly as the temperature is lower so that many applications are implemented at 30–35 K, even the critical temperature Tc is 108 K. For BSSCO, the most commonly used method is to enclose the ceramic grains in a silver or silver-alloy matrix through a process called “Powder In Tube”. BSCCO powder is placed in silver or silver-alloy tubes. These tubes are then drawn to obtain small wires, which are stacked together and laminated to obtain a tape. The tape is then submitted to heat treatment for the BSCCO to obtain superconducting characteristics. Figure 2a,b show the structure of a tape for the two superconducting materials. The previously mentioned materials also present a disadvantage due to the presence of the magnetic anisotropy. More precisely, their superconducting state is strongly influenced by the direction of the generated magnetic field. When the field direction is perpendicular to the c-axis, the critical field reaches its peak value. As the angle between the field direction and the c axis is gradually reduced, the critical current drops. Figure 3 shows both the axes a, b and c as well as the vector representation of perpendicular and parallel magnetic field in a module of the modular torus [24]. Figure 4a,b illustrate the critical currents as functions of magnetic fields at a temperature of 20 K for previously described superconductors. Table 1 shows the critical values of the materials used in designing the energy storage coil. In practice, the effect of anisotropy must be considered when design the SMES coil. The superconducting wire is rotated at an angle of 360 degrees to create a torus module. Thus, when a current is passed through it, the direction of the magnetic field created by it changes from being parallel to the axis of the coil to perpendicular. Thus, the angle between the lines of the magnetic field and the axis is reduced from 90 degrees to 0 and vice versa. The values of the magnetic field must thus remain below the critical value, but very close to it for high efficiency operation [25].
Figure 2.
(a) Superconductor tape YBCO [26] (b) Superconductor tape BSCCO [27].
Figure 3.
Perpendicular and parallel magnetic field.
Figure 4.
(a) Critical current as a function of magnetic field for YBCO at 20 K [28]; (b) Critical current as a function of magnetic field for BSCCO at 20 K [29].
Table 1.
Critical values of superconducting materials.
3. SMES Design
SMES design is a key component in the case of magnetic energy storage because the amount of energy stored is directly influenced by the arrangement of the components that make up a modular torus. The distances between the modules, the radii of the modules, and their thicknesses can influence the default leakage flux values and the amount of stored energy. For this reason, finding an optimal design of superconducting coils is a main issue. Thus, in order to achieve the geometry of the toroidal coil, a well-defined algorithm must be followed, which must then be tested for validation [30,31,32,33].
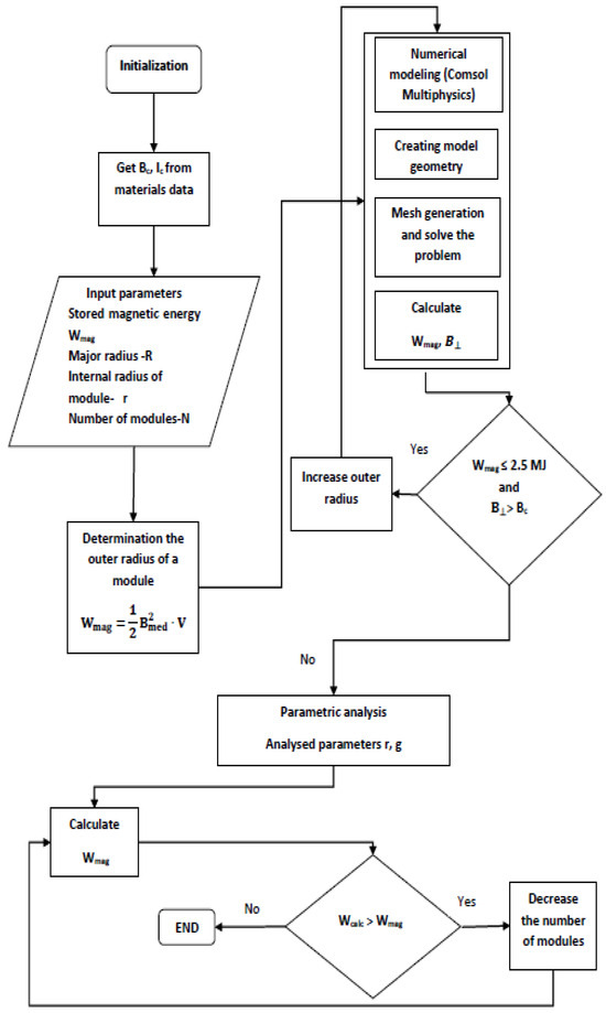
3.1. Algorithm Chart
Figure 5 shows the algorithm for determining the parameters of the modular torus and a numerical way to verify it. The initialization of the problem consists of choosing the type of superconducting material used to make the toroidal coil. Using the curves of critical current (Ic) as a function of magnetic field (B) at different temperatures Ic(B) for YBCO and BSCCO, the values for the maximum magnetic field and the supply current are obtained. These values must be chosen below the critical values of the respective material. In the present case, the maximum value of the 2T magnetic field is imposed for both materials, and the current values for YBCO is I = 400 A for BSCCO is 500 A. The next step consists of introducing the initial data into the problem (stored energy, radius of the modular coil, number of modules and the height of a module). With these data, and using the relationship for the magnetic energy (the imposed value of the stored magnetic energy Wmag = 2.5 MJ), the value of the external radius of the toroidal coil module (Rout) is obtained. This is composed of the inner radius r and the thickness of the module g (Rout = r + g). Using the previous geometrical and electrical data, a numerical verification of the stored magnetic energy and of the perpendicular magnetic field is performed. The numerical verification means a Comsol simulation. If these numerical values, verify the condition (Wmag ≤ 2.5 MJ and B_⊥ < Bc) then the next step is followed. It consists of a parametric analysis to choose the best possible performance of the coil. Otherwise, the external radius r of the coil module is increased. Regarding the parametric analysis, it is based on two parameters: r and g. Their variation is carried out over a range of 0–40 mm for g and 0–70 for r. These combinations of the two parameters are chosen so that the volume of the superconducting material remains constant and the stored magnetic energy is calculated for these values. If a lower energy value is obtained than the one imposed, the algorithm ends. Otherwise, the number of modules is reduced by one unit and the stored energy is calculated again until a value closed to the required one is reached. In this case, the algorithm provides the geometric data of the coil with the best efficiency.
Figure 5.
Algorithm of the problem.
3.2. Numerical Modelling
To implement the previously presented algorithm, a numerical modeling is performed. Using the graphs from Figure 4a,b we fixed the values for the current and for the magnetic flux density created by the coil so that the critical value is not exceeded. Table 2 contains the value for the stored energy and the geometric parameters of the coil.
Table 2.
Toroidal coil parameters [16].
The next step represents the determination for the volume of the superconducting material required to obtain the necessary amount of stored energy. With the help of relation (5), the volume of the superconductor used is calculated.
Having known the required volume of the superconductor, the outer radius of the modules can be calculated, and thus, the geometry of the torus can be completed. The following values for the outer radius (Rout = r + g) are obtained
YBCO - Rout = 590 mm
BSCCO - Rout = 560 mm
To validate the previously obtained results, a 3D numerical model is created using the Comsol Multiphysics ver. 5.6 software. Many numerical models for simulating the electromagnetic behavior of superconductors have been developed, based on different formulations. We can express the problem directly in terms of the field variables (e.g., the magnetic field H and/or the electric field E) or in terms of combination of electric or magnetic potentials. (A-V, T-A, T-V) [34,35]. The idea behind the T-A approach is to solve the current vector potential T only in the superconducting domain, while the magnetic vector potential A is solved for the whole domain. It is efficient for simulating HTS tapes in electrical machines. An interesting analysis of the strategies of coupling the H and T-A formulations and the advanced methods are described in [36].
H formulation is related with simulating the time-dependent electromagnetic behavior of superconducting applications in Comsol Multiphysics. One of the limitations of the H formulation is its computational speed for problems that contain large numbers of superconducting tapes (or coil turns), especially in the case of HTS-coated conductors, described by having a very high aspect ratio, which leads to a high number of degrees of freedom (DOFs) [37]. For 3D eddy currents computation, other numerical methods are used, such as the Minimum Electro-Magnetic Entropy Production (MEMEP) method and the Volume Integral Method [38].
In this paper, we used a magnetic vector potential formulation on the whole domain, implemented in a dedicated AC/DC module to solve a problem of magneto-statics described by on the solution of a Poisson equation (Equation (6)). The analysis is performed considering the toroidal coil being in a superconducting state:
where is the current density and A is the magnetic vector potential (Wb/m).
Finally, to obtain a full description of the problem, boundary conditions must be specified at material interfaces and physical boundaries. In the present case, an infinite air domain has been considered at which magnetic insulation can be applied (). Figure 6 shows the magnetic flux density distribution inside the coil (a) with the YBCO material, (b) with the BSCCO material.
Figure 6.
Magnetic flux density distribution. (a) YBCO. (b) BSCCO.
The maximum magnetic flux density is at the center of the inner part of the magnet, as expected, and its value is lower than the constraint value, and, . It can also be observed that in the case of the BSCCO material, the thickness of the coil module is 30 mm smaller than the YBCO module, the amount of stored energy being approximately the same. The reduction of this size is due to the fact that the BSCCO material can be supplied with a current greater with 100 A compared to the YBCO material. Figure 7a shows the graph of the magnetic field perpendicular to the toroidal coil (the component that affect significantly the superconducting state). It can be seen that the maximum value is lower than the imposed magnetic field. Figure 7b shows the parallel component of the magnetic field. This has much lower values than the perpendicular component. In Table 3, the length of the conductor is calculated and it is related with the energy stored according to each material. For YBCO, 16 modules toroidal coils were obtained at 2.26 Km of the conductor/module, and for BSSCO, 16 modules toroidal coils were obtained at 1.75 Km of the conductor/module. Analyzing the literature [39,40] we may consider that these lengths are achievable in practice.

Figure 7.
(a) Perpendicular magnetic field for both materials; (b) Parallel magnetic field for both materials.
Table 3.
Numerical results for energy storage-16 modules.
3.3. Parametric Analysis
A parametric sweep is a systematic analysis technique that involves varying multiple input parameters within a defined range and observing the resulting changes in the simulation outcomes. In COMSOL Multiphysics, this process enables users to explore the effects of parameter variations on the model’s behavior, optimize designs, and understand the sensitivity of the system. In this case, the parametric analysis is used to obtain the optimal configuration for the torus module presented at point 3.2.
Thus, a variation of the internal and external radius will be achieved for modules keeping the superconductor volume constant. A decrease of the thickness of the module will be achieved by up to 50 mm and also an increase of the inner radius r with up to 70 mm. The values of the stored magnetic energy as function of the inner radius r and of the thickness g are presented in Figure 8a,b.

Figure 8.
Stored magnetic energy vs. (a) r [mm] and (b) g[mm]
From Figure 8a,b it can be seen that the stored magnetic energy increases when the internal radius of the module increases and its thickness decreases. In other words, a thin module stores a larger amount of energy. The maximum energy value is 3.23 MJ for YBCO and 3.36 MJ for BSCCO. In order to obtain the value of 2.5 MJ proposed initially, the number of modules should be reduced, maintaining the new values for the internal radius and the thickness of the module.
4. Results
The simulations were performed considering both YBCO and BSCCO materials being in a superconducting state at temperatures of 20 K. For the initial parameters of the YBCO material r = 200 mm g = 390, we obtain a value of the stored magnetic energy of 2.48 MJ. Following the parametric analysis, in which the superconductor volume is kept constant for the r = 265.14 mm g = 350 mm configuration, a value of the stored energy of 3.23 MJ is obtained and, therefore, the stored energy increased with = 0.75 MJ.
Considering the superconducting material BSSCO (16 modules) the magnetic stored energy value was = 2.53 MJ for the initial configuration with r = 200 mm and g = 360. For the configuration r = 267.5 mm and g = 320 mm, a value of = 3.36 MJ is obtained, higher with 0.83 MJ than the initial one. Table 4 contains the values presented on top.
Table 4.
Numerical results.
Following the algorithm from Figure 5 and the parametric analysis, we obtained, for YBCO torus, an energy of 3.23 MJ, considering a thickness of the modules of 350 mm. In order to obtain the stored energy at the imposed value, the number of modules is reduced to 15, keeping the geometric configuration. The new value of the stored energy is 2.88 MJ, higher than the constraint. For the torus with 14 modules, the magnetic energy value obtained is 2.55 MJ, very close to the imposed one. Regarding the length of the conductor, a decrease is observed of 12.48% of the length from the value of 36.19 km to 31.67 km.
In the case of the BSCCO torus, for the initial configuration with the inner radius 200 mm and the outer radius 560 mm, we obtained an energy of 2.53 MJ with 28.14 km of the conductor. After the parametric analysis, it was found that in order to obtain the same amount of stored energy, we can use 14 modules with a total length of the conductor of 24.64 km, which means a decrease of 12.43%. Table 5 shows the initial and final dimensions of the toroidal coil for both materials.
Table 5.
Initial and final values.
The obtained values in the final step indicate an improvement regarding the length of the superconductor. For YBCO, the final length represents 87.51% from the initial one, which is a percentage discount of 12.49% and a physical discount of 4.52 Km. For BSCCO, the final length represents 87.56% from the initial one, which is a percentage discount of 12.44% and a physical discount of 3.5 Km. So, there is a higher physical discount for BSCCO that indicates a financial discount, because the cost of the superconductor is a significant component in the overall financial budget of a SMES. The relative errors were also calculated for the initial and final design of the toroidal coil. The parametric analysis led to the significant reduction of them.
Energy vs. Number of Modules
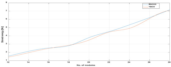
The amount of energy stored in a modular torus is limited by the number of modules from which the torus is made. In the present case, for the initial geometric configuration, the maximum number of modules is 28. Figure 9 shows the influence of the number of modules on the stored magnetic energy and also the influence on the length of the conductor. It can be seen that, when the number of modules is doubled, the energy increases almost 3.3 times. Figure 10 shows the specific energy dependence vs. the number of modules.
Figure 9.
Stored energy depending on the number of modules.
Figure 10.
Specific energy of modular toroid.
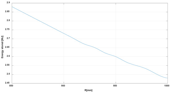
Another parameter that is involved in the toroid design is the major radius R of the torus. In order to study the influence of R on the stored energy, we considered 16 modules and performed a parametric analysis with a step of 10 mm, the range of variation being from 1000 mm to 800 mm (the smallest possible). The graph from Figure 11 shows this variation. A 13% higher value was obtained for the stored energy for the most compact torus, which is in good agreement with results from the literature [14].
Figure 11.
Influence of major radius in stored magnetic energy.
5. Discussions
This work presents a design algorithm and a finite element numerical analysis of a modular toroidal superconducting magnet considering two types of superconducting materials, YBCO and BSCCO. We found that, considering the same stored amount of energy for both materials, because the critical current for BSCCO is with 25% higher compared to YBCO, the thickness was reduced by 7% for BSCCO, which for the transport of such device is very important. From the point of view of the geometric data, it was previously found that a compact torus, that is, with a minimum distance between modules, stores the largest amount of energy. For the minimum distance between modules of 6 mm, considering a major radius of 850 mm, a stored energy value of 2.88 MJ is obtained, 16% higher than for the initial radius of 1000 mm. This is explained by the fact that, the modules being connected in series, at a minimum distance between the modules the stray field is the smallest and the magnetic coupling between the modules is stronger. As the number of modules increases the behavior of the modular toroidal coil approaches the ideal toroidal coil. But this value of the major radius is influenced by the height of a module. The inner and outer radius of the torus modules were also discussed.
For this study, a parametric analysis was carried out with two parameters, the internal radius and the thickness of the torus module. This variation of the thickness g over a range of 0-40 mm was carried out so that the volume of the superconductor remained constant for both materials. A maximum value of 3.23 MJ was obtained for the stored energy in the case of the YBCO material, respectively 3.36 MJ for BSCCO in the torus configuration with 16 modules, values that correspond to the smallest thickness of the module. In order to store an initially established amount of energy, a torus configuration with 14 modules was taken into account, which means a decrease in the length of the conductor by 14% in the case of YBCO and by 16% in the case of BSCCO.
It should be noted that a modular torus with the thinnest modules stores a maximum energy, but this is limited by the values of the critical magnetic fields for the material from which it is made. This thinning also leads to an increase in the value of the inner radius of the module, which leads to a limitation of the number of modules. For the initial geometric data of the problem, the maximum number of modules is 28 and the corresponding stored energy is 7.08 MJ. If we use 12 modules, we have 1.43 MJ for the YBCO superconductor. For the other material, the increase was from 1.55MJ for 12 modules to 7.55 MJ in configuration with 28 modules. In conclusion, a compromise must be found between the amount of energy stored, the geometric dimensions of the torus and, last but not least, the economic aspects. In a future study, all these aspects will be treated in an optimization analysis of the modular architecture, combined with a magneto thermal analysis, in order to obtain an optimal construction approach.
6. Conclusions
In the current work, a magnetic energy storage study was carried out using two superconducting materials. The study was carried out starting from a modular toroidal configuration. Its design was carried out with the following electrical, magnetical and geometrical data: the amount of stored energy, the peak value of magnetic field, the value of the operating current, the radius of the torus, the inner radius of the module, the height of the module and the number of modules. With the help of a finite element method (FEM) analysis, the values of the stored energy were compared with those imposed initially. Then, a parametric analysis was performed varying the thickness of the modulus and the inner radius with the constraint of constant volume of used superconducting material. We found out that when the thickness of the modulus decreases, the stored energy increases its value. Another parametric analysis focused on the influence of the number of modules and the influence of the value of the radius of the coil on the amount of stored energy. As a conclusion, it was reached that, in order to maximize the amount of stored energy, the radius of the coil should be as small as possible (compact coil). Also, the number of modules should be the maximum allowed by the considered geometry, and the thickness of the module should be minimum, but respecting the constraints of the design.
More precisely, a compromise must be found among the amount of energy stored, the geometric dimensions of the torus and the economic aspects.
Author Contributions
All authors contributed equally to this work. All authors have read and agreed to the published version of the manuscript.
Funding
This research received no external funding.
Institutional Review Board Statement
Not applicable.
Informed Consent Statement
Not applicable.
Data Availability Statement
The data sources used are indicated in the article.
Acknowledgments
This study is realized under stage at the Doctoral School of Electronics, Telecommunications and Information Technology, University Polytechnic of Bucharest (Romania), contract number SD04/35/2018.
Conflicts of Interest
The authors declare no conflict of interest.
References
- Lee, C.-C.; Hsin, Y.-M.; Dai, S.-C.; Kuo, C.-C. Optimal Modeling for Dynamic Response of Energy Storage Systems. Appl. Sci. 2023, 13, 4943. [Google Scholar] [CrossRef]
- Chandel, T.A. Hybrid Energy Storage Systems for Renewable Energy Integration and Application. In AI Techniques for Renewable Source Integration and Battery Charging Methods in Electric Vehicle Applications; IGI Global: Hershey, PA, USA, 2023. [Google Scholar] [CrossRef]
- Park, M.J.; Kwak, S.Y.; Lee, S.W.; Kim, W.S.; Hahn, S.Y.; Choi, K.D.; Hand, J.H.; Lee, J.K.; Jung, H.K.; Seong, K.C.; et al. Designing of Superconducting Magnets for a 600 KJ SMES. Prog. Supercond. 2006, 8, 113–118. [Google Scholar]
- Park, C.; Song, J.-B.; Lee, H.; Choi, K. Design of HTS magnets for a 2.5 MJ SMES. IEEE Trans. Appl. Supercond. 2009, 19, 1985–1988. [Google Scholar]
- Jubleanu, R.; Cazacu, D.; Bizon, N. Hybrid energy storage–a brief overview. In Proceedings of the 13th International Conference on Electronics, Computers and Artificial Intelligence (ECAI), Pitesti, Romania, 1–3 July 2021; pp. 1–15. [Google Scholar]
- Xia, Y.; Song, M.; Ma, T. Electro-Magnetic Design of a 3MJ YBCO Magnet. IOP Conf. Ser. Mater. Sci. Eng. 2020, 768, 062096. [Google Scholar] [CrossRef]
- Morandi, A.; Fabbri, M.; Gholizad, B.; Grilli, F.; Sirois, F.; Zermeno, V.M.R. Design and comparison of a 1-MW/5-s HTS SMES with toroidal and solenoidal geometry. IEEE Trans. Appl. Supercond. 2016, 26, 5700606. [Google Scholar] [CrossRef]
- Mukherjee, P.; Rao, V.V. Optimization of HTS Superconducting Solenoid Magnet Dimensions for Maximum Energy Density. J. Supercond. Nov. Magn. 2020, 33, 2649–2656. [Google Scholar] [CrossRef]
- Uglietti, D. A review on commercial HTS materials for large magnets: From wires and tapes to cables and conductors. Supercond. Sci. Technol. 2019, 32, 053001. [Google Scholar] [CrossRef]
- Tsuchiya, K.; Kikuchi, A.; Terashima, A.; Norimoto, K.; Uchida, M.; Tawada, M.; Masuzawa, M.; Ohuchi, N.; Wang, X.; Takao, T.; et al. Critical current measurement of commercial REBCO conductors at 4.2 K. Cryogenics 2017, 85, 1–7. [Google Scholar] [CrossRef]
- Shi, S.; Liang, R. Numerical Analysis of REBCO High-Temperature Superconducting (HTS) Coils Based on Screening Effect. J. Supercond. Nov. Magn. 2022, 35, 3487–3496. [Google Scholar] [CrossRef]
- van Nugteren, J. High Temperature Superconductor Accelerator Magnets. Ph.D. Thesis, Universiteit Twente, Enschede, The Netherlands, 10 November 2016. [Google Scholar]
- Li, Y.; Pu, C.; Zhou, D. Structure, Stability, and Superconductivity of Two-Dimensional Janus NbSH Monolayers: A First-Principle Investigation. Molecules 2023, 28, 5522. [Google Scholar] [CrossRef]
- Lynnyk, A.; Puzniak, R.; Shi, L.; Zhao, J.; Jin, C. Superconducting State Properties of CuBa2Ca3Cu4O10+δ. Materials 2023, 16, 5111. [Google Scholar] [CrossRef] [PubMed]
- Agajie, T.F.; Fopah-Lele, A.; Ali, A.; Amoussou, I.; Khan, B.; Elsisi, M.; Nsanyuy, W.B.; Mahela, O.P.; Álvarez, R.M.; Tanyi, E. Integration of Superconducting Magnetic Energy Storage for Fast-Response Storage in a Hybrid Solar PV-Biogas with Pumped-Hydro Energy Storage Power Plant. Sustainability 2023, 15, 10736. [Google Scholar] [CrossRef]
- Dimitrov, I.K.; Zhang, X.; Solovyov, V.F.; Chubar, O.; Li, Q. Rapid and Semi-analytical Design and Simulation of a Toroidal Magnet Made with YBCO and MgB2 Superconductors. IEEE Trans. Appl. Supercond. 2015, 25, 5701208. [Google Scholar] [CrossRef]
- Lieurance, D.W. Global cost optimization of 1–10 MWh toroidal SMES. IEEE Trans. Appl. Supercond. 1997, 7, 14–17. [Google Scholar] [CrossRef]
- Sunwong, P.; Higgins, J.S.; Tsui, Y.; Raine, M.J.; Hampshire, D.P. The critical current density of grain boundary channels in polycrystalline HTS and LTS superconductors in magnetic fields. Supercond. Sci. Technol. 2013, 26, 095006. [Google Scholar] [CrossRef]
- Hassenzahl, W.V.; Hazelton, D.W.; Johnson, B.K.; Komarek, P.; Noe, M.; Reis, C.T. Electric power applications of superconductivity. Proc. IEEE 2004, 92, 1655–1674. [Google Scholar] [CrossRef]
- Noguchi, S.; Ishiyama, A.; Akita, S.; Kasahara, H.; Tatsuta, Y.; Kouso, S. An optimal configuration design method for HTS-SMES coils. IEEE Trans. Appl. Supercond. 2005, 15, 1927–1930. [Google Scholar] [CrossRef]
- Tixador, P. Superconducting magnetic energy storage: Status and perspective. In Proceedings of the IEEE/CSC & ESAS European Superconductivity News Forum, 2008. Available online: https://snf.ieeecsc.org/abstracts/cr5-superconducting-magnetic-energy-storage-status-and-perspective (accessed on 10 July 2023).
- Molodyk, A.; Samoilenkov, S.; Markelov, A.; Degtyarenko, P.; Lee, S.; Petrykin, V.; Gaifullin, M.; Mankevich, A.; Vavilov, A.; Sorbom, B.; et al. Development and large volume production of extremely high current density YBa2Cu3O7 superconducting wires for fusion. Sci. Rep. 2021, 11, 2084. [Google Scholar] [CrossRef] [PubMed]
- Maeda, H.; Tanaka, Y.; Fukutomi, M.; Asano, T. A New High-Tc Oxide Superconductor without a Rare Earth Element. Jpn. J. Appl. Phys. 1988, 27, L209. [Google Scholar] [CrossRef]
- Zimmermann, A.W. Design of a High Temperature Superconducting Coil for Energy Storage Applications; Faculty of Engineering and Physical Sciences: Southampton, UK, 2021. [Google Scholar]
- Strickland, N.M.; Wimbush, S.C. The Magnetic-Field Dependence of Critical Current: What We Really Need to Know. In IEEE Transactions on Applied Superconductivity; IEEE: Southampton, UK, 2017; Volume 27, pp. 1–5. [Google Scholar] [CrossRef]
- Turrioni, D.; Barzi, E.; Lamm, M.J.; Yamada, R.; Zlobin, A.V.; Kikuchi, A. Study of HTS Wires at High Magnetic Fields. Appl. Supercond. IEEE Trans. 2009, 19, 3057–3060. [Google Scholar] [CrossRef]
- Osamura, K. Standardization of Test Methods for Practical Superconducting Wires. In Proceedings of the IEEE/CSC & ESAS European Superconductivity News Forum, No. 33, January 2015. Available online: https://snf.ieeecsc.org/abstracts/st446-standardization-test-methods-practical-superconducting-wires (accessed on 10 July 2023).
- Zheng, J.; Peng, S.S.; Li, W.Y.; Dai, Y.J. Magnet design of 10MJ multiple solenoids SMES. IOP Conf. Ser. Earth Environ. Sci. 2019, 233, 032026. [Google Scholar] [CrossRef]
- Yi, K.-P.; Ro, J.-S.; Lee, S.; Lee, J.-K.; Seong, K.-C.; Choi, K.; Jung, H.-K.; Hahn, S. A Design Methodology for Toroid-Type SMES Using Analytical and Finite-Element Method. IEEE Trans. Appl. Supercond. 2013, 23, 4900404. [Google Scholar] [CrossRef]
- Cazacu, D.; Jubleanu, R. Superconducting Magnetic Energy Storage in Power Grids-Chapter 2 Overview of SMES Technology; The Institution of Engineering and Technology: London, UK, 2022; ISBN 978-1-83953-500-0. e-ISBN 978-1-83953-501-7. [Google Scholar] [CrossRef]
- Cazacu, D.; Jubleanu, R.; Bizon, N.; Monea, C. Comparative numerical analysis of the stored magnetic energy in cylindrical and toroidal superconducting magnetic coils. In Proceedings of the 11th International Conference on Electronics, Computers and Artificial Intelligence (ECAI), Pitesti, Romania, 27–29 June 2019; pp. 1–5. [Google Scholar]
- Jubleanu, R.; Cazacu, D.; Bizon, N. Theoretical and Numerical Aspects Concerning the Stress in a Superconducting Solenoid. In Proceedings of the 2020 IEEE 26th International Symposium for Design and Technology in Electronic Packaging (SIITME), Pitesti, Romania, 21–24 December 2020; pp. 430–433. [Google Scholar] [CrossRef]
- Jubleanu, R.; Cazacu, D.; Bizon, N. Stress in cylindrical and toroidal superconducting coils. In Proceedings of the 2020 12th International Conference on Electronics, Computers and Artificial Intelligence (ECAI), Bucharest, Romania, 25–27 June 2020; pp. 1–6. [Google Scholar] [CrossRef]
- Sirois, F.; Grilli, F. Potential and limits of numerical modelling for supporting the development of HTS devices. arXiv 2017, arXiv:1412.2312v3. [Google Scholar] [CrossRef]
- Dutoit, B.; Grilli, F.; Sirois, F. Numerical Modeling of Superconducting Applications; World Scientific Series in Applications of Superconductivity and Related Phenomena; World Scientific Publishing Company: Singapore, 2023. [Google Scholar]
- Berrospe-Juarez, E.; Trillaud, F.; Zermeño, V.M.R.; Grilli, F. Advanced electromagnetic modeling of large-scale high-temperature superconductor systems based on H and T-A formulations. Supercond. Sci. Technol. 2021, 34, 044002. [Google Scholar] [CrossRef]
- Huber, F.; Song, W.; Zhang, M.; Grilli, F. The T-A formulation: An efficient approach to model the macroscopic electromagnetic behaviour of HTS coated conductor applications. Supercond. Sci. Technol. 2022, 35, 043003. [Google Scholar] [CrossRef]
- Kapolka, M.; Zermeno, V.M.R.; Zou, S.; Morandi, A.; Ribani, P.L.; Pardo, E.; Grilli, F. 3D Modeling of the Magnetization of Superconducting Rectangular-Based Bulks and Tape Stacks. arXiv 2017, arXiv:1709.09548v2. [Google Scholar]
- Usoskin, A.; Betz, U.; Gnilsen, J.; Noll-Baumann, S.; Schlenga, K. Long-length YBCO coated conductors for ultra-high field applications: Gaining engineering current density via pulsed laser deposition/alternating beam-assisted deposition route. Supercond. Sci. Technol. 2019, 32, 094005. [Google Scholar] [CrossRef]
- Kagiyama, T.; Kobayashi, S.-I.; Yamazaki, K.; Kikuchi, M.; Yamade, S.; Nakashima, T.; Hayashi, K.; Sato, K.-I.; Shimoyama, J.-I.; Kitaguchi, H. Recent R&D progress on DI-BSCCO wires with high critical current properties. Phys. Procedia 2012, 27, 256–259. [Google Scholar]
Disclaimer/Publisher’s Note: The statements, opinions and data contained in all publications are solely those of the individual author(s) and contributor(s) and not of MDPI and/or the editor(s). MDPI and/or the editor(s) disclaim responsibility for any injury to people or property resulting from any ideas, methods, instructions or products referred to in the content. |
© 2023 by the authors. Licensee MDPI, Basel, Switzerland. This article is an open access article distributed under the terms and conditions of the Creative Commons Attribution (CC BY) license (https://creativecommons.org/licenses/by/4.0/).