Next Article in Journal
The Effect of Incentives on Facilitating User Engagement with Succulent Retailers’ Social Media Pages
Next Article in Special Issue
Fine Mapping and Candidate Gene Analysis of the Gv1 Locus Controlling Green-Peel Color in Eggplant (Solanum melongena L.)
Previous Article in Journal
Asexual Propagation of Greek Salvia officinalis L. Populations Selected for Ornamental Use
 
 
Font Type:
Arial Georgia Verdana
Font Size:
Aa Aa Aa
Line Spacing:
Column Width:
Background:
Article

Functional Analysis of SmMYB39 in Salt Stress Tolerance of Eggplant (Solanum melongena L.)

College of Horticulture and Landscape Architecture, Yangzhou University, Yangzhou 225009, China
*
Author to whom correspondence should be addressed.
Horticulturae 2023, 9(8), 848; https://doi.org/10.3390/horticulturae9080848
Submission received: 26 June 2023 / Revised: 17 July 2023 / Accepted: 24 July 2023 / Published: 25 July 2023
(This article belongs to the Special Issue Breeding by Design: Advances in Vegetables)

Abstract

Eggplant (Solanum melongena L.), a widely cultivated vegetable of the Solanaceae family, faces significant challenges in growth and yield due to soil salinization. This study aimed to investigate the functional role of the transcription factor SmMYB39 in salt stress tolerance in eggplant. This investigation was conducted through the utilization of bioinformatics analysis, quantitative real-time polymerase chain reaction (qRT-PCR), subcellular localization, validation of transcriptional activation activity, Virus-Induced Gene Silencing (VIGS), and protein interactome analysis. Bioinformatics analysis revealed that SmMYB39 has the closest relationship with SlMYB41, and its promoter contains multiple stress-responsive elements. qRT-PCR results demonstrated that SmMYB39 was significantly upregulated after 12 h of salt stress. Subcellular localization results indicated that the SmMYB39 protein is localized in the nucleus and exhibits transcriptional activation activity. Using VIGS, we observed that silencing of SmMYB39 led to reduced salt stress tolerance in eggplant. In addition, we have conducted research on the protein interactome of SmMYB39. In conclusion, our study demonstrates that SmMYB39 is a crucial transcription factor involved in salt stress response and has the potential to enhance salt tolerance in eggplant.

1. Introduction

Eggplant (Solanum melongena L.), a vegetable belonging to the Solanaceae family, is cultivated worldwide. In recent years, improper crop rotation and excessive fertilizer use have exacerbated soil salinization and alkalinization [1]. This has resulted in severe impacts on the growth and development of plants, becoming a significant limiting factor for greenhouse crop production [2]. Specifically for eggplant, soil salinization has a detrimental effect on both vegetative and reproductive growth stages. During the vegetative growth phase, it manifests as reduced leaf expansion, plant height, and stem diameter, leading to weakened growth vigor. Additionally, it also affects the fruit setting rate and individual fruit quality during the reproductive growth phase, ultimately resulting in decreased yield and quality [3]. As a consequence, soil salinization has become a bottleneck factor in restricting the development of eggplant production. Therefore, it is of utmost importance to conduct research on the salt tolerance mechanisms of eggplant and breed new salt-tolerant varieties.
MYB (Myeloblastosis) transcription factors are one of the most widely distributed transcription factors in eukaryotes, playing crucial roles in plant responses to various abiotic stresses, including high salinity, drought, and extreme temperatures [4]. When plants are subjected to stress, including nutrient deficiency and biotic stress, it can induce the specific binding of MYB proteins to cis-elements in the promoter regions of downstream target genes. This binding activates or inhibits the transcriptional expression of these genes, thereby regulating plant stress tolerance. MYB transcription factors consist of 1 to 4 repeated units forming the MYB domain, with each repeat composed of 50 to 53 amino acids [5]. The MYB domain adopts a helix–turn–helix structure, which contains a highly conserved DNA-binding domain [6]. Based on the number of imperfect repeats (R) within this domain, MYB transcription factors are classified into four classes: those containing 1R domain (1R-MYB/MYB-related) [7], those containing 2R domains (R2R3-MYB) [8], those containing 3R domains (R1R2R3-MYB) [5], and those containing 4R domains (4R-MYB). Among which, 1R-MYB is translated as a telomere-binding protein, primarily involved in regulating chromosomal stability and cellular morphogenesis [9]. R2R3-MYB is a widely distributed class of transcription factors that regulate the biosynthesis of secondary metabolites, participate in various stress responses, and respond to hormone signaling [10]. R1R2R3-MYB is relatively less abundant in plant cells but is widely distributed in animal and fungal cells, mainly involved in cell differentiation processes and responses to certain stresses [11]. 4R-MYB has been found only in a few plant species, and its function remains unclear.
MYB transcription factors exert their functions by binding to cis-regulatory elements in the promoter regions of genes. The cis-regulatory elements recognized by MYB transcription factors are referred to as “MBS” (MYB-binding sites). SbMYB44 could bind to the “TAACTG” sequence present in the promoters of many stress-responsive genes and activate their expression [12]. A MYB binding site with the sequence “TAACTG” was discovered in the promoter region of the stress-responsive gene OsIMP in rice (Oryza sativa) [13]. Research findings revealed that the MYB3R1 protein in mulberry (Morus alba) can bind to the “CAACGG” sequence within the promoter region of polyphenol oxidase 1 (MnPPO1), thereby facilitating its expression [14]. In addition to directly regulating target gene expression by binding to cis-regulatory elements, some MYB transcription factors can interact with bHLH transcription factors, regulating the expression of downstream target genes [15]. MYB transcription factors can also form ternary complexes, known as “MBW,” with bHLH and WD40 transcription factors, regulating certain anthocyanin biosynthesis pathways [16]. MYB transcription factors play important roles in plant responses to both biotic and abiotic stresses. Previous studies have found that some MYB transcription factors regulate salt tolerance by the abscisic acid (ABA) signaling pathway and modulating ABA biosynthesis. Yang et al. found that under salt stress, the seed germination of high-expression lines of OsMYB2 in rice is more sensitive to ABA compared to the wild type, indicating the involvement of ABA in the response mechanism of rice OsMYB2 to salt stress. The upregulation of OsMYB2 expression under salt stress confirms its responsiveness to salt stress. Furthermore, OsMYB2 can enhance salt tolerance by increasing the expression of stress-responsive genes, such as OsLEA3, OsRab16A, and OsDREB2A [17]. R1 identified in castor bean (Ricinus communis) has been confirmed as a MYB transcription factor participating in the ABA-mediated salt stress response pathway [18]. Additionally, studies have found that MYB transcription factors can respond to salt stress by regulating the reactive oxygen species (ROS) balance. For example, AtMYB49 in Arabidopsis thaliana activates the expression of downstream peroxidase genes to enhance plant salt tolerance [19], and overexpression of the SlMYB102 gene in tomato (Solanum lycopersicum L.) helps accumulate a large amount of ROS scavenging enzymes, reducing the rate of ROS generation and improving tomato’s tolerance to salt stress [20]. In addition, MYB transcription factors can respond to salt stress by activating osmotic regulation-related genes. The overexpression of the OsMYB2 gene in rice, as mentioned earlier, leads to metabolic changes in plants, including an increase in the content of soluble sugars and free proline, which are involved in plant osmotic regulation. This indicates that MYB transcription factors play a role in regulating osmolytes to enhance plant osmotic regulation capacity. GhMYB73 responds to salt stress by activating the expression of downstream osmotic stress-responsive genes such as AtNHK1, AtSOS3, and AtP5CS1 [17]. It is evident that MYB transcription factors play a crucial role in a plant’s response to salt stress and have significant research value in studying plant stress tolerance mechanisms.
In previous studies, we utilized high-throughput sequencing technology to detect the transcriptome of salt-tolerant eggplant (ML41) seedlings, at 0 and 24 h under high salt stress conditions [21]. Through the analysis of transcriptome sequencing data, we discovered a gene that showed a significant induction of expression in response to salt stress. Sequence analysis revealed that this gene belongs to the MYB transcription factor family, and we named it SmMYB39 [22]. However, the specific function of this gene remains unclear. To investigate the role of SmMYB39 in salt stress response in eggplant, we conducted transcript expression level detection, subcellular localization, transcriptional self-activation verification, and VIGS experiments. The results revealed that SmMYB39 is localized in the cell nucleus and exhibits transcriptional self-activation activity, suggesting a positive regulatory role in the salt stress response of eggplant. In conclusion, our study provides evidence supporting the crucial role of the transcription factor SmMYB39 in the response to salt stress and highlights its potential to enhance salt tolerance in eggplant.

2. Materials and Methods

2.1. Plant Materials and Treatments

The plant materials used in this experiment were of the salt-tolerant eggplant variety “ML41” and N. benthamiana. ML41 seeds were sterilized and treated with gibberellic acid (500 mg/L) for germination. The germinated seeds were sown on moist filter paper in petri dishes and placed in a growth chamber for cultivation. The growth chamber was maintained under a photoperiod of 16 h of light (800 µmol m−2 s−1) and 8 h of darkness, with a temperature of 25 °C and relative humidity maintained at 60–70%. After germination, the seedlings were transplanted into seedling trays and then transferred to small pots after the expansion of cotyledons for further growth. The plants were grown at 25 °C and a photoperiod of 16 h (800 µmol m−2 s−1) light and 8 h dark until they reached the 4–6 leaf stage for subsequent experiments. N. benthamiana seeds were vernalized and directly sown in small pots. After germination, the seedlings were transplanted into seedling pots and placed in a growth chamber under a photoperiod of 16 h light (800 µmol m−2 s−1) and 8 h dark. The plants were grown at 25 °C and a photoperiod of 16 h light (800 µmol m−2 s−1) and 8 h dark until they reached the 6–8 leaf stage for later experiments. For the salt treatment, the roots of 4–6 leaf-stage eggplant seedlings were immersed in a 150 mM NaCl solution for 12 h, with ddH2O treatment used as a control. After the treatment, the eggplant roots were washed with ddH2O, frozen in liquid nitrogen, and stored at −80 °C for subsequent analysis [21].

2.2. Bioinformatic Analysis of SmMYB39

Based on the analysis of transcriptomic data from the ML41 eggplant, we have identified a gene that is significantly upregulated under salt stress. The full-length sequence of this gene was obtained by searching the Eggplant Genome Database “http://eggplant-hq.cn/Eggplant/home/index (accessed on 23 May 2023)”, and it was named SmMYB39 (Smechr0701996). The conserved domains within the amino acid sequence of SmMYB39 were analyzed using the SMART online tool “http://smart.embl-heidelberg.de/ (accessed on 25 May 2023)”. Multiple sequence alignments between SmMYB39 and homologous genes from other species were performed using the BLAST online tool “https://blast.ncbi.nlm.nih.gov/Blast.cgi (accessed on 25 May 2023)”, and an evolutionary tree was constructed using DNAMAN 10 “https://www.lynnon.com/ (accessed on 25 May 2023)”. The construction of the phylogenetic tree utilized the maximum likelihood method, with a bootstrap value set at 1000. The cis-acting elements on the promoter region of SmMYB39 were predicted using the PlantCARE online tool “https://bioinformatics.psb.ugent.be/webtools/plantcare/html/ (accessed on 27 May 2023)”.

2.3. Subcellular Localization

To validate the subcellular localization of SmMYB39, an N. benthamiana transient overexpression system was employed. The subcellular localization method mentioned in previous studies was employed [21]. SmMYB39 was cloned into the pBinGFP2 plant overexpression vector, resulting in a fusion construct with 35S:SmMYB39-GFP. The constructed plasmid was then transformed into the Agrobacterium tumefaciens strain GV3101. The suspension formulation used for Agrobacterium consists of the following components: 10 mM MES, 10 mM MgCl2, 200 mM acetosyringone; pH = 5.4. The experimental materials selected were healthy strains of N. benthamiana. The bacterial fluid of GV3101 cells harboring 35S:H2B-RFP constructs was mixed with cells carrying 35S:SmMYB39-GFP or 35S:GFP constructs at a ratio of 1:1. Using a sterile syringe, the leaves of N. benthamiana were injected on the abaxial surface with mixed bacterial fluid, respectively, avoiding the leaf veins. This process was repeated three times to ensure replicates. The injected N. benthamiana leaves were then cultured in a growth chamber under appropriate light conditions for 48 h. Afterward, the leaves were cut into suitable-sized leaf segments and immersed in a solution of 4’,6-diamidino-2-phenylindole (DAPI) for staining. The leaf segments were incubated at 37 °C for 1 h, followed by rinsing with sterile water. Subsequently, the leaf segments were mounted on glass slides and observed using a confocal laser scanning microscope (LSM 880NLO; Leica Microsystems, Wetzlar, Germany) to visualize the fluorescence signals of the expressed gene and determine the subcellular localization of SmMYB39.

2.4. SmMYB39 Transcriptional Activation Activity Validation

Based on our previous research, we employed the yeast GAL4 system to assess the transcriptional activation activity [21]. The open reading frame (ORF) of SmMYB39 was amplified by PCR and cloned into the pGBKT7 bait vector using molecular cloning techniques. The resulting plasmid, pGBKT7-SmMYB39, was transformed into the Y187 yeast strain along with the pGADT7 empty vector. The transformed yeast cells were then plated on solid yeast peptone dextrose adenine (YPDA) medium lacking tryptophan (Trp) and incubated at 30 °C for approximately 2 days. Subsequently, the pGBKT7-SmMYB39 plasmid and empty vector were co-transformed into yeast cells and spread on solid YPDA medium supplemented with X-α-Gal, but deficient in both tryptophan and histidine (Trp/His). Positive clones displaying a blue color indicated transcriptional activation activity.

2.5. Functional Analysis of SmMYB39 Based on VIGS Method

The VIGS method was based on previous studies [23,24]. A specific 300 bp DNA fragment derived from the full-length ORF of SmMYB39 was PCR amplified. The amplified fragment was then cloned into the entry vector pDONR207 using molecular cloning techniques. Subsequently, the cloned fragment was transferred from the entry vector pDONR207 into the destination vector pTRV2 [21]. The pTRV2-iSmMYB39 construct was transformed into the Agrobacterium tumefaciens strain GV3101. Positive clones were propagated by inoculating the bacterial suspension in 5 mL liquid LB medium containing kanamycin and rifampicin and incubating at 28 °C with agitation at 220 rpm for 3–5 h. The suspension was then centrifuged at room temperature at 8000 rpm for 10 min, the supernatant was discarded, and the bacterial pellet was resuspended in an appropriate volume of infiltration medium. The concentration of the bacterial suspension was adjusted to OD600 = 0.8. The pTRV2-iSmMYB39, pTRV2, and pTRV2-SmPDS constructs were mixed in a 1:1 ratio with pTRV1, and the mixture was incubated at 28 °C with gentle agitation at 60 rpm for 3 h [23]. For the experiment, young leaves at the pre-expanded stage of ML41 eggplant variety were used. Using a sterile syringe, the bacterial suspension was injected into the abaxial surface of the leaves. The plants were then placed in a growth chamber at 16 °C in the dark for 48 h, followed by transfer to a growth chamber with a temperature of 28 °C and a light cycle of 16 h light (800 µmol m−2 s−1) and 8 h darkness. After approximately 15 days, obvious whitening symptoms were observed in the positive control plants injected with pTRV2-SmPDS, indicating successful silencing. RNA was extracted from the leaves of pTRV2-SmMYB39 silenced plants and pTRV2 negative control plants. The efficiency of SmMYB39 silencing was evaluated using quantitative real-time PCR (qRT-PCR) [21].

2.6. qRT-PCR Assay

The qRT-PCR assay was conducted following previously established protocols to evaluate the expression levels of the selected genes at the transcript level [25]. In order to ensure the robustness and reliability of the results, four independent biological replicates were employed to determine the transcript expression levels of the target genes.

2.7. Statistical Calculations

The statistical analysis data were processed using Microsoft Office Excel 2019 and IBM SPSS Statistics 26. The differences between samples were tested using one-way analysis of variance (ANOVA) and Tukey’s test (p < 0.01) [21].

3. Results

3.1. Expression Patterns of SmMYB39 in Response to Salt Stress

To investigate the expression patterns of SmMYB39 in response to salt stress, the gene expression was analyzed using two different approaches: FPKM values obtained from transcriptome data [21] and relative gene expression measured by quantitative real-time polymerase chain reaction (qRT-PCR). Firstly, the FPKM values of SmMYB39 at 0 h and 24 h of salt stress were examined. The FPKM values showed a significant difference between the two time points, indicating a dynamic regulation of SmMYB39 expression under salt stress. At 0 h, the expression level was relatively low, while at 24 h, the FPKM value increased to approximately 40-fold higher than the baseline level (Figure 1A). The statistical difference in expression between the two time points was confirmed by statistical analysis. Secondly, qRT-PCR analysis was performed to validate the expression patterns of SmMYB39 under salt stress at different time intervals (0, 3, 6, 12, 24, and 36 h). The relative gene expression levels were determined and plotted accordingly (Figure 1B). The results demonstrated a distinctive trend with an initial increase followed by a decrease in expression. At 12 h, SmMYB39 exhibited the highest expression level, reaching a value approximately 50-fold higher than the control. The subsequent time points, 3, 6, and 24 h, displayed expression levels around 8-fold higher. In contrast, the expression levels at 0 h and 36 h were relatively lower. Statistical analysis revealed significant differences among the time points, indicating the time-dependent regulation of SmMYB39 expression under salt stress.

3.2. Sequence, Phylogenetic and Promoter Analysis of SmMYB39

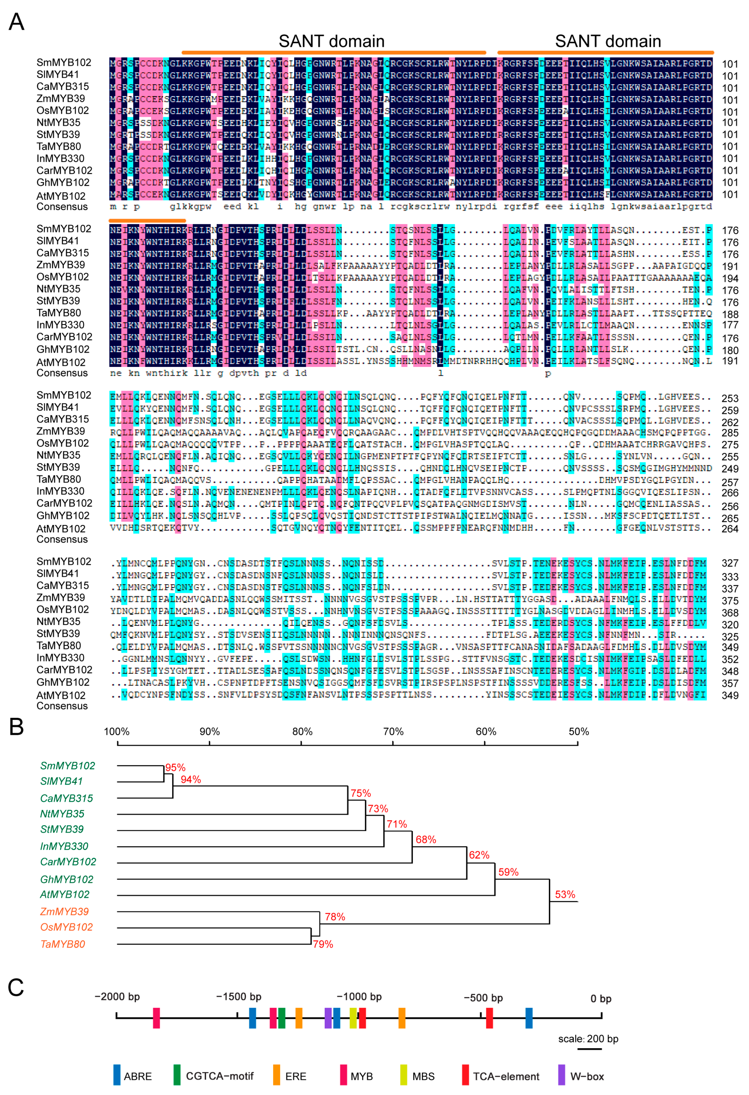
Through searching the Eggplant Database, the gene sequence of SmMYB39 was obtained, and homologous genes with high similarity were collected. Analyses were performed on the conserved domains of the amino acid sequence of SmMYB39, multiple sequence alignment, phylogenetic tree construction, and cis-regulatory elements in the promoter sequence. The results revealed that SmMYB39 possesses two conserved SANT domains (Figure 2A). Additionally, through multiple sequence alignment and phylogenetic tree construction of the amino acid sequences, it was found that SmMYB39 was the most closely related to tomato’s SlMYB41 (Figure 2B). Utilizing the PlantCARE online tool to predict cis-regulatory elements in the promoter sequence of SmMYB39, multiple stress-responsive elements were discovered, including two ABA-responsive elements (ABRE), one jasmonic acid (JA)-responsive element (CGTCA-motif), two ethylene (ET)-responsive elements (ERE), two MYB transcription factor binding elements (MYB), two drought-induced MYB transcription factor binding elements (MBS), two salicylic acid (SA)-responsive elements (TCA-element), and one WRKY transcription factor binding element (Figure 2C). These findings indicated that SmMYB39 was likely to be involved in the response of eggplant to salt stress by responding to hormone signals.

3.3. Nuclear Localization of SmMYB39

To investigate the subcellular localization of SmMYB39 and its functional role in plant cells, the fusion of SmMYB39 with the pBinGFP2 plant expression vector was performed. This vector contained the 35S promoter and the GFP reporter gene (Figure 3A). The recombinant constructs, 35S:SmMYB39-GFP and 35S:GFP (control), were co-infiltrated into N. benthamiana epidermal cells along with a nuclear localization marker (35S:H2B-RFP), using Agrobacterium-mediated transformation. Confocal laser scanning microscopy was employed for visualization. The results revealed that the fluorescence signals of SmMYB39-GFP and H2B-RFP co-localized specifically within the nuclei of the N. benthamiana epidermal cells. In contrast, the fluorescence signal of the control group (GFP) was distributed throughout the entire cell, indicating that SmMYB39 localizes to the nucleus (Figure 3B).

3.4. SmMYB39 Exhibits Transcriptional Activation Activity

To investigate the transcriptional activation activity of SmMYB39, the yeast GAL4 system was employed for transcriptional activation assays. The yeast cells were transformed with pGBKT7-SmMYB39 and the empty pGBKT7 vector, leading to the formation of colonies on YPDA solid medium lacking Trp. Additionally, the yeast cells were inoculated on YPDA solid medium containing X-α-Gal but lacking Trp and His. The yeast cells carrying pGBKT7-SmMYB39 exhibited robust growth on the aforementioned medium and formed blue colonies, whereas the yeast cells carrying pGBKT7 could not survive. These findings indicated the transcriptional activation activity of SmMYB39 (Figure 4).
Figure 2. Sequence and phylogenetic analysis of SmMYB39. (A) Comparison results of SmMYB39 and its highly homologous MYB protein amino acid sequences. Proteins from Solanum lycopersicum L. (SlMYB41); Capsicum annuum L. (CaMYB315); Zea mays L. (ZmMYB39); Oryza sativa L. (OsMYB102); Nicotiana tabacum (NtMYB35); Solanum tuberosum (StMYB39); Triticum aestivum (TaMYB80); Ipomoea nil (InMYB330); Daucus carrot (CarMYB102); Gossypium hirsutum (GhMYB102); Arabidopsis thaliana (AtMYB102). The red line denotes the SANT domain. (B) The phylogenetic tree was showed 11 other MYB proteins that showed high homology with SmMYB39. (C) Analysis of cis-regulatory elements in the promoter sequence of SmMYB39.
Figure 2. Sequence and phylogenetic analysis of SmMYB39. (A) Comparison results of SmMYB39 and its highly homologous MYB protein amino acid sequences. Proteins from Solanum lycopersicum L. (SlMYB41); Capsicum annuum L. (CaMYB315); Zea mays L. (ZmMYB39); Oryza sativa L. (OsMYB102); Nicotiana tabacum (NtMYB35); Solanum tuberosum (StMYB39); Triticum aestivum (TaMYB80); Ipomoea nil (InMYB330); Daucus carrot (CarMYB102); Gossypium hirsutum (GhMYB102); Arabidopsis thaliana (AtMYB102). The red line denotes the SANT domain. (B) The phylogenetic tree was showed 11 other MYB proteins that showed high homology with SmMYB39. (C) Analysis of cis-regulatory elements in the promoter sequence of SmMYB39.
Horticulturae 09 00848 g002
Figure 3. Subcellular localization of SmMYB39. (A) Construction of SmMYB39 vector. (B) 35S:SmMYB39-GFP and 35S:GFP were co-infiltrated into N. benthamiana epidermal cells along with a nuclear localization marker (35S:H2B-RFP) using Agrobacterium-mediated transformation. Results were visualized using confocal microscopy 48 h after transformation. Bars = 50 μm.
Figure 3. Subcellular localization of SmMYB39. (A) Construction of SmMYB39 vector. (B) 35S:SmMYB39-GFP and 35S:GFP were co-infiltrated into N. benthamiana epidermal cells along with a nuclear localization marker (35S:H2B-RFP) using Agrobacterium-mediated transformation. Results were visualized using confocal microscopy 48 h after transformation. Bars = 50 μm.
Horticulturae 09 00848 g003
Figure 4. Verification of SmMYB39 transcriptional activation activity. Growth of yeast cells transformed with pGBKT7-SmMYB39 and the empty pGBKT7 vector in medium lacking Trp and His, supplemented with X-α-Gal. Colonies of pGBKT7-SmMYB39 exhibited a blue color, while the empty vector control did not show any blue color, indicating the transcriptional activation activity of SmMYB39. BD: binding domain.
Figure 4. Verification of SmMYB39 transcriptional activation activity. Growth of yeast cells transformed with pGBKT7-SmMYB39 and the empty pGBKT7 vector in medium lacking Trp and His, supplemented with X-α-Gal. Colonies of pGBKT7-SmMYB39 exhibited a blue color, while the empty vector control did not show any blue color, indicating the transcriptional activation activity of SmMYB39. BD: binding domain.
Horticulturae 09 00848 g004

3.5. Silencing of SmMYB39 Reduced Eggplant Tolerance to Salt Stress

Gene silencing refers to the process by which the expression of specific genes is suppressed or inhibited, leading to a decrease or absence of their corresponding protein or RNA production [26]. To further investigate the function of SmMYB39 in salt stress response in eggplant, VIGS was employed to silence SmMYB39.The Agrobacterium infiltration solution mentioned in Section 2.5 was injected into the leaves of ML41 seedlings at the 2–4 leaf stage. When eggplant leaves infected with TRV:SmPDS Agrobacterium exhibited whitening, the silencing efficiency of SmMYB39 under salt stress was detected using qRT-PCR for TRV:SmMYB39 and TRV:00 plants (with four biological replicates for each treatment). Compared to the control plants (TRV:00), the expression level of SmMYB39 in the root system of eggplants silenced for SmMYB39 (TRV:SmMYB39) was significantly reduced by approximately 97%. The salt stress treatment method mentioned in Section 2.1 was used to treat the eggplant seedlings in each group. The results showed that after 12 h of salt stress treatment, the silenced plants exhibited more severe wilting symptoms and a lower survival rate compared to the control plants, indicating that the silencing of SmMYB39 reduced the salt tolerance of ML41 (Figure 5B,C).

3.6. Analysis Interaction Network of SmMYB39 in Eggplant

To further investigate the function of SmMYB39, the interaction network in eggplant was predicted and analyzed using STEING v11.5 “https://version-11-5.string-db.org/” (accessed on 12 June 2023). The analysis revealed that SmMYB39 interacts with other proteins in eggplant (Figure 6). SmMYB39 showed interactions with serine/threonine-protein kinases (Smechr0600214.1, Smechr0603008.1, Smechr0800498.1, Smechr1000803.1), proteins associated with thiosulfate sulfurtransferase activity and ubiquitinyl hydrolase activity (Smechr0100346.1, Smechr0202180.1), and proteins related to the SWI/SNF complex and anaerobic respiration (Smechr0101466.1, Smechr0402591.1). Additionally, the proteins Smechr0800498.1, Smechr1000803.1, and Smechr0603008.1 that interact with SmMYB39 show co-occurence across genomes. According to the predicted interacting proteins’ KEGG pathways, their potential involvement was indicated in the citrate cycle (TCA cycle), nicotinate and nicotinamide metabolism, 2-oxocarboxylic acid metabolism, alanine, aspartate and glutamate metabolism, and MAPK signaling pathway. The results of the STEING local network cluster analysis suggested that these interacting proteins might have a role in the citrate cycle, pyruvate metabolism, and the metabolic process of uridine triphosphate (UTP).

4. Discussion

MYB transcription factors play important roles in the response of Solanaceae plants to biotic and abiotic stresses. Research findings have indicated that the fruit-specific expression of SlMYB1 improved the tomato fruit quality and resistance to B. cinerea [27]. The impact of ectopic expression of MdoMYB121 under salt stress on tomato seedlings was investigated by researchers. The response of tomato seedlings to high salt concentrations was determined based on seed germination and seedling growth. The results showed that overexpression of MdoMYB121 increased the salt tolerance of seed germination and early seedling development. Subsequently, the effects of ectopic expression of MdoMYB121 on adult tomatoes under salt, drought, and cold conditions were tested. The results showed that transgenic MdoMYB121 tomato plants exhibited lower electrolyte leakage and malondialdehyde (MDA) levels, and higher accumulation of the osmoprotectant proline under salt, drought, and low temperature stress. It is hypothesized that MdoMYB121 can reduce membrane damage and promote the accumulation of protective compounds against environmental stress [28]. ARS1 encodes an R1-MYB-type transcription factor whose expression is influenced by leaf salt content. Identification of silenced and overexpressing ARS1 tomato transgenic lines confirmed that this gene can regulate water loss through transpiration under salt stress [29]. Tomato plants overexpressing MYB49 exhibited reduced accumulation of reactive oxygen species (ROS), malondialdehyde (MDA) content, and relative electrolyte leakage under salt and drought stress. The activities of peroxidase, superoxide dismutase, chlorophyll content, and photosynthetic rate increased. As a positive regulator, SlMYB49 can enhance tomato’s ability to scavenge ROS, inhibit cell membrane damage and cell death, and protect chloroplasts, thereby improving salt stress resistance [30]. After the transfer of the TaPIMP1 gene into tobacco, the transgenic tobacco plants overexpressing TaPIMP1 showed improved salt tolerance compared to the non-transformed tobacco host plant [31]. A MYB gene, SpMYB, was isolated from tomato. Transgenic tobacco plants overexpressing SpMYB exhibited improved salt and drought tolerance compared to the wild type [32]. However, to our knowledge, there is limited research on the involvement of MYB transcription factors in the response to salt stress in eggplant. In this study, a significant upregulation of the transcription factor SmMYB39 was observed after 12 h of salt stress. This rapid upregulation response may represent a mechanism employed by plants to adapt to salt stress by enhancing the expression of specific genes in order to cope with environmental pressures. To gain a deeper understanding of the functionality of SmMYB39, sequence and phylogenetic analyses were conducted, revealing the genetic evolutionary relationships and conserved domains of SmMYB39. We found that SmMYB39 shares a conserved SANT domain with its closely related MYB transcription factors. The SANT (SWI3, ADA2, N-CoR, and TFIIIB) domain is a highly conserved DNA-binding domain commonly found in various transcription factors across different organisms [33]. These findings provide important insights into the function and regulatory mechanisms of SmMYB39 in eggplant. In addition, the nuclear localization of SmMYB39 has been confirmed, and it exhibits transcriptional activation activity, which is crucial for the functional role of transcription factors. This indicates its ability to bind downstream gene expression or interact with other transcription factors. VIGS experiments have demonstrated that suppressing the expression of SmMYB39 reduces eggplant’s tolerance to salt stress, validating the critical role of SmMYB39 in eggplant’s response to salt stress.
Various studies have shown that plant hormones play a crucial role in regulating plants’ adaptive growth under stress conditions. Transcriptomic and metabolomic analyses under salt stress in cotton have revealed that ABA is a key salt-responsive biomarker for salt tolerance [34]. Jasmonic acid (JA) also influences plant responses to non-biological stresses such as salt stress. In the study of alfalfa, JA was found to regulate the expression of genes related to energy supply and antioxidant capacity at the transcriptional and post-transcriptional levels following salt stress [35]. Additionally, studies have discovered that salicylic acid (SA), polyamines (PA), and ETI-mediated ethylene synthesis and signaling can regulate salt tolerance in tomatoes. This pathway controls AOX activity and initiates the tomato antioxidant defense system through hormone regulation, thereby enabling plants to cope with the adverse effects of salt stress [36]. In this study, we analyzed the promoter region of SmMYB39 and identified numerous response elements for ABA, JA, ET, and SA, indicating the potential involvement of SmMYB39 in hormone signaling in eggplant’s salt stress defense response. Furthermore, we found complex connections between SmMYB39 and proteins such as CBL proteins, L-aspartate oxidase, BRM (ATP-dependent helicase), and MAPK (mitogen-activated protein kinase) family proteins in eggplant. CBL proteins are closely related to plant salt tolerance. They are a class of calcium sensors widely present in plants, participating in calcium signaling transduction and ion channel regulation by forming complexes with CIPKs (CBL-interacting protein kinases) [37]. Under salt stress conditions, the activity of CBL protein-CIPK complexes is activated to regulate plant ion balance and salt tolerance response [38]. L-aspartate oxidase is an oxidoreductase that converts L-aspartate to α-ketoglutarate, generating hydrogen peroxide [39]. Hydrogen peroxide is considered an important signaling molecule in plants, activating and regulating a series of stress-responsive genes and signaling pathways. BRM protein, an ATPase, has been found to play a role in ABA-mediated drought stress response in Arabidopsis [40]. Moreover, the Arabidopsis mutant BRM-3 has been found to produce more transcripts of PP2C genes under salt stress, which are responsive to salt stress in Arabidopsis [41]. The MAPK family is a highly conserved group of serine/threonine protein kinases widely present in eukaryotes and involved in various cellular signaling pathways. Transcriptomic data in ginger (Zingiber officinale Roscoe) under salt stress revealed that differentially expressed genes activate MAPK signaling pathways in response to salt stress [42]. We speculate that SmMYB39 may interact with the aforementioned proteins, activating salt stress defense-related genes and promoting the transmission of stress-related hormone pathways, thereby enhancing eggplant’s resistance to salt stress. However, this speculation requires further experimental verification. It is important to note that although our study establishes the positive regulatory role of SmMYB39 in eggplant salt tolerance, there are still many unresolved questions that require further investigation. For instance, a deeper understanding of the regulatory relationships between SmMYB39 and other genes, as well as the detailed mechanisms of its regulatory pathways, is needed. In conclusion, our study identifies the positive regulatory role of SmMYB39 in eggplant’s response to salt stress, providing a reference for further research on the mechanisms of salt stress resistance in eggplants.

5. Conclusions

This study identified a salt stress-responsive gene, SmMYB39, in eggplant and discovered its positive regulatory role in the root response to salt stress. In general, this study provides the first identification and validation of the important role of the eggplant MYB transcription factor in response to salt stress, which will contribute to further elucidating the regulatory mechanism of SmMYB39 in eggplant’s stress response. Our research findings have provided valuable information for the study of salt tolerance in eggplant breeding within the field of vegetable molecular breeding. Further investigations can build upon these findings to explore in depth the functionality and regulatory mechanisms of SmMYB39, thereby offering a theoretical basis for the development of salt-tolerant vegetable varieties and breeding strategies aimed at enhancing crop salt tolerance.

Author Contributions

All authors contributed experimental design oversight. X.Y. contributed the plant materials. Z.J. and L.S. designed the experiments. Z.J. and L.D. performed the experiments. L.Z. and X.X. analyzed the data. Z.J. and J.H. wrote the paper. All authors have read and agreed to the published version of the manuscript.

Funding

The work was supported by the Postgraduate Research & Practice Innovation Program of Jiangsu Province (SJCX22_1789). The funder had no role in study design, data analysis, or preparation of the manuscript.

Data Availability Statement

No new data were created or analyzed in this study. Data sharing is not applicable to this article.

Conflicts of Interest

The authors declare that they have no competing interest.

References

  1. Behera, T.K.; Krishna, R.; Ansari, W.A.; Aamir, M.; Kumar, P.; Kashyap, S.P.; Pandey, S.; Kole, C. Approaches Involved in the Vegetable Crops Salt Stress Tolerance Improvement: Present Status and Way Ahead. Front. Plant Sci. 2021, 12, 787292. [Google Scholar] [CrossRef]
  2. Wu, R.; Sun, H.; Xue, J.; Yan, D.; Liu, Y.; Gui, D.; Wang, X.; Yang, J. Acceleration of soil salinity accumulation and soil degradation due to greenhouse cultivation: A survey of farmers’ practices in China. Environ. Monit. Assess. 2020, 192, 399. [Google Scholar] [CrossRef]
  3. Hannachi, S.; Signore, A.; Mechi, L. Alleviation of Associated Drought and Salinity Stress’ Detrimental Impacts on an Eggplant Cultivar (‘Bonica F1’) by Adding Biochar. Plants 2023, 12, 1399. [Google Scholar] [CrossRef] [PubMed]
  4. Maisuria, H.J.; Dhaduk, H.L.; Kumar, S.; Sakure, A.A.; Thounaojam, A.S. Physiological and gene expression responses involved in teak (Tectona grandis L.) seedlings exposed to osmotic and salt stressors. Mol. Biol. Rep. 2023, 50, 4875–4886. [Google Scholar] [CrossRef] [PubMed]
  5. Ambawat, S.; Sharma, P.; Yadav, N.R.; Yadav, R.C. MYB transcription factor genes as regulators for plant responses: An overview. Physiol. Mol. Biol. Plants. 2013, 19, 307–321. [Google Scholar] [CrossRef]
  6. Kranz, H.D.; Denekamp, M.; Greco, R.; Jin, H.; Leyva, A.; Meissner, R.C.; Petroni, K.; Urzainqui, A.; Bevan, M.; Martin, C.; et al. Towards functional characterisation of the members of the R2R3-MYB gene family from Arabidopsis thaliana. Plant J. 1998, 16, 263–276. [Google Scholar] [CrossRef]
  7. Rosinski, J.A.; Atchley, W.R. Molecular evolution of the Myb family of transcription factors: Evidence for polyphyletic origin. J. Mol. Evol. 1998, 46, 74–83. [Google Scholar] [CrossRef] [PubMed]
  8. Dubos, C.; Stracke, R.; Grotewold, E.; Weisshaar, B.; Martin, C.; Lepiniec, L. MYB transcription factors in Arabidopsis. Trends Plant Sci. 2010, 15, 573–581. [Google Scholar] [CrossRef] [PubMed]
  9. Bilaud, T.; Koering, C.E.; Binet-Brasselet, E.; Ancelin, K.; Pollice, A.; Gasser, S.M.; Gilson, E. The telobox, a Myb-related telomeric DNA binding motif found in proteins from yeast, plants and human. Nucleic Acids Res. 1996, 24, 1294–1303. [Google Scholar] [CrossRef]
  10. Albert, N.W.; Griffiths, A.G.; Cousins, G.R.; Verry, I.M.; Williams, W.M. Anthocyanin leaf markings are regulated by a family of R2R3-MYB genes in the genus Trifolium. N. Phytol. 2015, 205, 882–893. [Google Scholar] [CrossRef]
  11. Uemura, O.; Okada, Y.; Ando, H.; Guedj, M.; Higashijima, S.; Shimazaki, T.; Chino, N.; Okano, H.; Okamoto, H. Comparative functional genomics revealed conservation and diversification of three enhancers of the isl1 gene for motor and sensory neuron-specific expression. Dev. Biol. 2005, 278, 587–606. [Google Scholar] [CrossRef]
  12. Shukla, P.S.; Agarwal, P.; Gupta, K.; Agarwal, P.K. Molecular characterization of an MYB transcription factor from a succulent halophyte involved in stress tolerance. AoB Plants 2015, 7, plv054. [Google Scholar] [CrossRef]
  13. Zhang, R.X.; Qin, L.J.; Zhao, D.G. Overexpression of the OsIMP Gene Increases the Accumulation of Inositol and Confers Enhanced Cold Tolerance in Tobacco through Modulation of the Antioxidant Enzymes’ Activities. Genes 2017, 8, 179. [Google Scholar] [CrossRef] [PubMed]
  14. Liu, D.; Meng, S.; Xiang, Z.; Yang, G.; He, N. An R1R2R3 MYB Transcription Factor, MnMYB3R1, Regulates the Polyphenol Oxidase Gene in Mulberry (Morus notabilis). Int. J. Mol. Sci. 2019, 20, 2602. [Google Scholar] [CrossRef]
  15. Fernandez-Calvo, P.; Chini, A.; Fernandez-Barbero, G.; Chico, J.M.; Gimenez-Ibanez, S.; Geerinck, J.; Eeckhout, D.; Schweizer, F.; Godoy, M.; Franco-Zorrilla, G.M.; et al. The Arabidopsis bHLH transcription factors MYC3 and MYC4 are targets of JAZ repressors and act additively with MYC2 in the activation of jasmonate responses. Plant Cell. 2011, 23, 701–715. [Google Scholar] [CrossRef]
  16. Zhang, B.; Schrader, A. TRANSPARENT TESTA GLABRA 1-Dependent Regulation of Flavonoid Biosynthesis. Plants 2017, 6, 65. [Google Scholar] [CrossRef] [PubMed]
  17. Yang, A.; Dai, X.; Zhang, W.H. A R2R3-type MYB gene, OsMYB2, is involved in salt, cold, and dehydration tolerance in rice. J. Exp. Bot. 2012, 63, 2541–2556. [Google Scholar] [CrossRef] [PubMed]
  18. Han, B.; Xu, W.; Ahmed, N.; Yu, A.; Wang, Z.; Liu, A. Changes and Associations of Genomic Transcription and Histone Methylation with Salt Stress in Castor Bean. Plant Cell Physiol. 2020, 61, 1120–1133. [Google Scholar] [CrossRef]
  19. Zhang, P.; Wang, R.; Yang, X.; Ju, Q.; Li, W.; Lu, S.; Tran, L.P.; Xu, J. The R2R3-MYB transcription factor AtMYB49 modulates salt tolerance in Arabidopsis by modulating the cuticle formation and antioxidant defence. Plant Cell Environ. 2020, 43, 1925–1943. [Google Scholar] [CrossRef]
  20. Zhang, X.; Chen, L.; Shi, Q.; Ren, Z. SlMYB102, an R2R3-type MYB gene, confers salt tolerance in transgenic tomato. Plant Sci. 2020, 291, 110356. [Google Scholar] [CrossRef]
  21. Shen, L.; Zhao, E.; Liu, R.; Yang, X. Transcriptome Analysis of Eggplant under Salt Stress: AP2/ERF Transcription Factor SmERF1 Acts as a Positive Regulator of Salt Stress. Plants 2022, 11, 2205. [Google Scholar] [CrossRef]
  22. Maron, L. An MYB-family transcription factor with suber powers. Plant J. 2020, 102, 429–430. [Google Scholar] [CrossRef]
  23. Shen, L.; Yang, S.; Yang, F.; Guan, D.; He, S. CaCBL1 Acts as a Positive Regulator in Pepper Response to Ralstonia solanacearum. Mol. Plant Microbe Interact. 2020, 33, 945–957. [Google Scholar] [CrossRef]
  24. Choi, D.S.; Hwang, I.S.; Hwang, B.K. Requirement of the cytosolic interaction between PATHOGENESIS-RELATED PROTEIN10 and LEUCINE-RICH REPEAT PROTEIN1 for cell death and defense signaling in pepper. Plant Cell. 2012, 24, 1675–1690. [Google Scholar] [CrossRef] [PubMed]
  25. Shen, L.; Liu, Z.; Yang, S.; Yang, T.; Liang, J.; Wen, J.; Liu, Y.; Li, J.; Shi, L.; Tang, Q.; et al. Pepper CabZIP63 acts as a positive regulator during Ralstonia solanacearum or high temperature-high humidity challenge in a positive feedback loop with CaWRKY40. J. Exp. Bot. 2016, 67, 2439–2451. [Google Scholar] [CrossRef] [PubMed]
  26. Zhang, Y.; Niu, N.; Li, S.; Liu, Y.; Xue, C.; Wang, H.; Liu, M.; Zhao, J. Virus-Induced Gene Silencing (VIGS) in Chinese Jujube. Plants 2023, 12, 2115. [Google Scholar] [CrossRef]
  27. Yin, Z.; Liu, J.; Zhao, H.; Chu, X.; Liu, H.; Ding, X.; Lu, C.; Wang, X.; Zhao, X.; Li, Y.; et al. SlMYB1 regulates the accumulation of lycopene, fruit shape, and resistance to Botrytis cinerea in tomato. Hortic. Res. 2023, 10, uhac282. [Google Scholar] [CrossRef] [PubMed]
  28. Cao, Z.H.; Zhang, S.Z.; Wang, R.K.; Zhang, R.F.; Hao, Y.J. Genome wide analysis of the apple MYB transcription factor family allows the identification of MdoMYB121 gene confering abiotic stress tolerance in plants. PLoS ONE 2013, 8, e69955. [Google Scholar] [CrossRef]
  29. Campos, J.F.; Cara, B.; Perez-Martin, F.; Pineda, B.; Egea, I.; Flores, F.B.; Fernandez-Garcia, N.; Capel, J.; Moreno, V.; Angosto, T.; et al. The tomato mutant ars1 (altered response to salt stress 1) identifies an R1-type MYB transcription factor involved in stomatal closure under salt acclimation. Plant Biotechnol. J. 2016, 14, 1345–1356. [Google Scholar] [CrossRef]
  30. Cui, J.; Jiang, N.; Zhou, X.; Hou, X.; Yang, G.; Meng, J.; Luan, Y. Tomato MYB49 enhances resistance to Phytophthora infestans and tolerance to water deficit and salt stress. Planta 2018, 248, 1487–1503. [Google Scholar] [CrossRef]
  31. Liu, H.; Zhou, X.; Dong, N.; Liu, X.; Zhang, H.; Zhang, Z. Expression of a wheat MYB gene in transgenic tobacco enhances resistance to Ralstonia solanacearum, and to drought and salt stresses. Funct. Integr. Genom. 2011, 11, 431–443. [Google Scholar] [CrossRef]
  32. Li, J.B.; Luan, Y.S.; Yin, Y.L. SpMYB overexpression in tobacco plants leads to altered abiotic and biotic stress responses. Gene 2014, 547, 145–151. [Google Scholar] [CrossRef]
  33. Tollefsbol, T.O. Handbook of Epigenetics: The New Molecular and Medical Genetics, 2nd ed.; An Imprint of Elsevier; Academic Press: London, UK, 2017. [Google Scholar]
  34. Han, M.; Cui, R.; Wang, D.; Huang, H.; Rui, C.; Malik, W.A.; Wang, J.; Zhang, H.; Xu, N.; Liu, X.; et al. Combined transcriptomic and metabolomic analyses elucidate key salt-responsive biomarkers to regulate salt tolerance in cotton. BMC Plant Biol. 2023, 23, 245. [Google Scholar] [CrossRef] [PubMed]
  35. Yang, T.; Tian, M.; Gao, T.; Wang, C.; Wang, X.; Chen, C.; Yang, W. Genome-wide transcriptomic analysis identifies candidate genes involved in jasmonic acid-mediated salt tolerance of alfalfa. Peer J. 2023, 11, e15324. [Google Scholar] [CrossRef]
  36. Yadav, P.; Ansari, M.W.; Kaula, B.C.; Rao, Y.R.; Al Meselmani, M.; Siddiqui, Z.H.; Kumar, S.B.; Rani, V.; Sarkar, A.; Rakwal, R.; et al. Regulation of ethylene metabolism in tomato under salinity stress involving linkages with important physiological signaling pathways. Plant Sci. 2023, 334, 111736. [Google Scholar] [CrossRef] [PubMed]
  37. Adavi, S.; Pandesha, P.H.; Jagadhesan, B.; Jha, S.K.; Chinnusamy, V.; Sathee, L. Nitrate supply regulates tissue calcium abundance and transcript level of Calcineurin B-like (CBL) gene family in wheat. Plant Physiol. Biochem. 2023, 199, 107724. [Google Scholar] [CrossRef] [PubMed]
  38. Zhang, X.X.; Ren, X.L.; Qi, X.T.; Yang, Z.M.; Feng, X.L.; Zhang, T.; Wang, H.-J.; Liang, P.; Jiang, Q.-Y.; Yang, W.-J.; et al. Evolution of the CBL and CIPK gene families in Medicago: Genome-wide characterization, pervasive duplication, and expression pattern under salt and drought stress. BMC Plant Biol. 2022, 22, 512. [Google Scholar] [CrossRef]
  39. Becker, I.; Eckhardt, M. An enzymatic fluorimetric assay for determination of N-acetylaspartate. Anal. Biochem. 2023, 667, 115083. [Google Scholar] [CrossRef]
  40. Han, S.K.; Wu, M.F.; Cui, S.; Wagner, D. Roles and activities of chromatin remodeling ATPases in plants. Plant J. 2015, 83, 62–77. [Google Scholar] [CrossRef]
  41. Nguyen, N.H.; Jung, C.; Cheong, J.J. Chromatin remodeling for the transcription of type 2C protein phosphatase genes in response to salt stress. Plant Physiol. Biochem. 2019, 141, 325–331. [Google Scholar] [CrossRef]
  42. Wu, J.; Liang, X.; Lin, M.; Lan, Y.; Xiang, Y.; Yan, H. Comprehensive analysis of MAPK gene family in Populus trichocarpa and physiological characterization of PtMAPK3-1 in response to MeJA induction. Physiol. Plant. 2023, 175, e13869. [Google Scholar] [CrossRef] [PubMed]
Figure 1. The expression level of SmMYB39 under salt stress in eggplant was evaluated. Data are means ± standard deviation from four biological replicates. Different capital letters between samples denote significant differences according to one-way ANOVA and Tukey’s test (p < 0.01). The error bars represent the standard deviation. (A) FPKM values of SmMYB39 at 0 h and 24 h of salt stress. (B) Relative gene expression levels of SmMYB39 at different time intervals under salt stress.
Figure 1. The expression level of SmMYB39 under salt stress in eggplant was evaluated. Data are means ± standard deviation from four biological replicates. Different capital letters between samples denote significant differences according to one-way ANOVA and Tukey’s test (p < 0.01). The error bars represent the standard deviation. (A) FPKM values of SmMYB39 at 0 h and 24 h of salt stress. (B) Relative gene expression levels of SmMYB39 at different time intervals under salt stress.
Horticulturae 09 00848 g001
Figure 5. Effects of SmMYB39 silencing on eggplant responses to salt stress (TRV:SmMY39, SmMYB39-silenced; TRV:00, control). (A) Silencing efficiency of SmMYB39 in plants under salt stress based on a qPCR assay. (B) Phenotype of SmMYB39-silenced and control plants challenged with salt stress at 12 h post-treatment. There were no significant differences in the phenotype of plants between TRV:SmMY39 and TRV:00 when no salt stress treatment was applied. After 12 h of salt stress, the TRV:SmMY39 plants exhibited more severe wilting compared to TRV:00. (C) Survival frequencies of SmMYB39-silenced and control plants subjected to salt stress at 12 h post-treatment.
Figure 5. Effects of SmMYB39 silencing on eggplant responses to salt stress (TRV:SmMY39, SmMYB39-silenced; TRV:00, control). (A) Silencing efficiency of SmMYB39 in plants under salt stress based on a qPCR assay. (B) Phenotype of SmMYB39-silenced and control plants challenged with salt stress at 12 h post-treatment. There were no significant differences in the phenotype of plants between TRV:SmMY39 and TRV:00 when no salt stress treatment was applied. After 12 h of salt stress, the TRV:SmMY39 plants exhibited more severe wilting compared to TRV:00. (C) Survival frequencies of SmMYB39-silenced and control plants subjected to salt stress at 12 h post-treatment.
Horticulturae 09 00848 g005
Figure 6. Interaction network of SmMYB39 protein in response to salt stress in eggplant. Nodes represent different proteins in eggplant. Blue lines indicating interactions predicted from homologous genes in other species, red lines indicating interactions that have been experimentally validated, green lines indicating interactions predicted using text mining methods, and purple lines indicating the presence of homology between the connected proteins.
Figure 6. Interaction network of SmMYB39 protein in response to salt stress in eggplant. Nodes represent different proteins in eggplant. Blue lines indicating interactions predicted from homologous genes in other species, red lines indicating interactions that have been experimentally validated, green lines indicating interactions predicted using text mining methods, and purple lines indicating the presence of homology between the connected proteins.
Horticulturae 09 00848 g006
Disclaimer/Publisher’s Note: The statements, opinions and data contained in all publications are solely those of the individual author(s) and contributor(s) and not of MDPI and/or the editor(s). MDPI and/or the editor(s) disclaim responsibility for any injury to people or property resulting from any ideas, methods, instructions or products referred to in the content.

Share and Cite

MDPI and ACS Style

Jiang, Z.; Shen, L.; He, J.; Du, L.; Xia, X.; Zhang, L.; Yang, X. Functional Analysis of SmMYB39 in Salt Stress Tolerance of Eggplant (Solanum melongena L.). Horticulturae 2023, 9, 848. https://doi.org/10.3390/horticulturae9080848

AMA Style

Jiang Z, Shen L, He J, Du L, Xia X, Zhang L, Yang X. Functional Analysis of SmMYB39 in Salt Stress Tolerance of Eggplant (Solanum melongena L.). Horticulturae. 2023; 9(8):848. https://doi.org/10.3390/horticulturae9080848

Chicago/Turabian Style

Jiang, Zheng, Lei Shen, Jie He, Lihui Du, Xin Xia, Longhao Zhang, and Xu Yang. 2023. "Functional Analysis of SmMYB39 in Salt Stress Tolerance of Eggplant (Solanum melongena L.)" Horticulturae 9, no. 8: 848. https://doi.org/10.3390/horticulturae9080848

APA Style

Jiang, Z., Shen, L., He, J., Du, L., Xia, X., Zhang, L., & Yang, X. (2023). Functional Analysis of SmMYB39 in Salt Stress Tolerance of Eggplant (Solanum melongena L.). Horticulturae, 9(8), 848. https://doi.org/10.3390/horticulturae9080848

Note that from the first issue of 2016, this journal uses article numbers instead of page numbers. See further details here.

Article Metrics

Back to TopTop