Identification of Fruit Traits Related QTLs and a Candidate Gene, CaBRX, Controlling Locule Number in Pepper (Capsicum annuum L.)
Abstract
:1. Introduction
2. Materials and Methods
2.1. Plant Materials, Mapping Population
2.2. Statistical Analysis of the Phenotyping Data
2.3. Linkage Map Construction
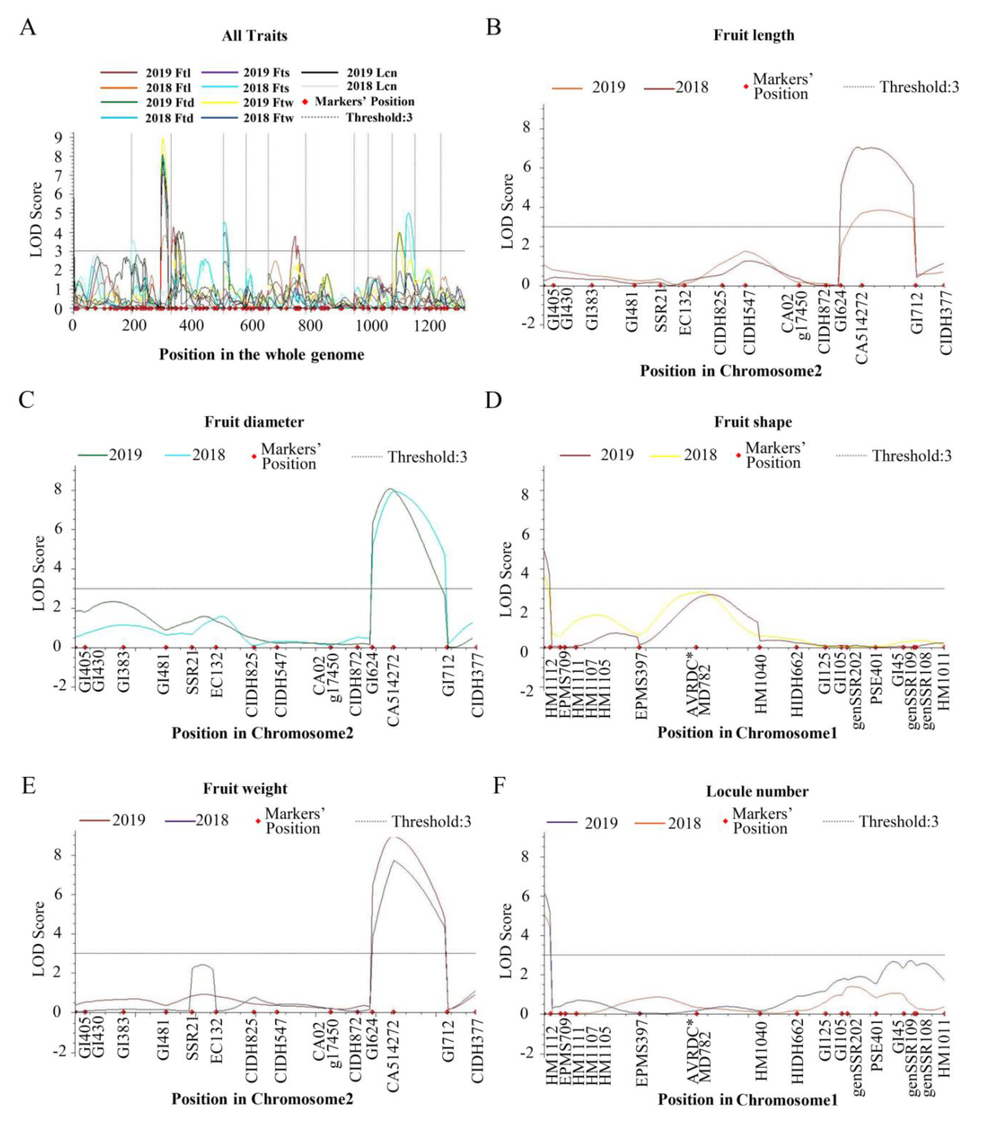
2.4. QTLs Mapping
2.5. Candidate Genes Selection and Analysis
2.6. RNA Extraction and qRT-PCR Analysis of the Candidate Gene
2.7. VIGS of Candidate Gene in Pepper
2.8. Statistical Analysis
3. Results
3.1. Phenotypic Variations of Fruit Traits
3.2. Genetic Linkage Map
3.3. QTL Analysis for Fruit Traits
3.4. Prediction and Analysis of Candidate Genes for the Locule Number
3.5. VIGS of Candidate Genes in Cv. GS6
4. Discussion
5. Conclusions
Supplementary Materials
Author Contributions
Funding
Institutional Review Board Statement
Informed Consent Statement
Data Availability Statement
Conflicts of Interest
References
- Qin, C.; Yu, C.; Shen, Y.; Fang, X.; Chen, L.; Min, J.; Cheng, J.; Zhao, S.; Xu, M.; Luo, Y.; et al. Whole-genome sequencing of cultivated and wild peppers provides insights into Capsicum domestication and specialization. Proc. Natl. Acad. Sci. USA 2014, 111, 5135–5140. [Google Scholar] [CrossRef] [PubMed] [Green Version]
- Pereira-Dias, L.; Vilanova, S.; Fita, A.; Prohens, J.; Rodríguez-Burruezo, A. Genetic diversity, population structure, and rela-tionships in a collection of pepper (Capsicum spp.) landraces from the Spanish centre of diversity revealed by genotyping-by-sequencing (GBS). Hortic. Res. 2019, 6, 54. [Google Scholar] [CrossRef] [PubMed] [Green Version]
- Kim, S.; Park, M.; Yeom, S.-I.; Kim, Y.-M.; Lee, J.M.; Lee, H.-A.; Seo, E.; Choi, J.; Cheong, K.; Kim, K.-T.; et al. Genome sequence of the hot pepper provides insights into the evolution of pungency in Capsicum species. Nat. Genet. 2014, 46, 270–278. [Google Scholar] [CrossRef] [PubMed]
- FAO. FAOSTAT Statistics Database. 2019. Available online: http://www.fao.org/faostat/ (accessed on 1 August 2020).
- Rao, G.U.; Ben Chaim, A.; Borovsky, Y.; Paran, I. Mapping of yield-related QTLs in pepper in an interspecific cross of Capsicum annuum and C. frutescens. Theor. Appl. Genet. 2003, 106, 1457–1466. [Google Scholar] [CrossRef]
- Ben Chaim, A.; Paran, I.; Grube, R.C.; Jahn, M.; Van Wijk, R.; Peleman, J. QTL mapping of fruit-related traits in pepper (Capsicum annuum). Theor. Appl. Genet. 2001, 102, 1016–1028. [Google Scholar] [CrossRef]
- Palloix, A.; Barchi, L.; Lefebvre, V.; Sage-Palloix, A.-M.; Lanteri, S. QTL analysis of plant development and fruit traits in pepper and performance of selective phenotyping. Theor. Appl. Genet. 2009, 118, 1157–1171. [Google Scholar]
- Zygier, S.; Chaim, A.B.; Efrati, A.; Kaluzky, G.; Borovsky, Y.; Paran, I. QTLs mapping for fruit size and shape in chromosomes 2 and 4 in pepper and a comparison of the pepper QTL map with that of tomato. Theor. Appl. Genet. 2005, 111, 437–445. [Google Scholar] [CrossRef]
- Van Der Knaap, E.; Tanksley, S.D. The making of a bell pepper-shaped tomato fruit: Identification of loci controlling fruit morphology in Yellow Stuffer tomato. Theor. Appl. Genet. 2003, 107, 139–147. [Google Scholar] [CrossRef]
- Tsaballa, A.; Pasentsis, K.; Darzentas, N.; Tsaftaris, A.S. Multiple evidence for the role of an Ovate-like gene in determining fruit shape in pepper. BMC Plant Biol. 2011, 11, 46. [Google Scholar] [CrossRef] [Green Version]
- Chunthawodtiporn, J.; Hill, T.; Stoffel, K.; Van Deynze, A. Quantitative Trait Loci Controlling Fruit Size and Other Horticultural Traits in Bell Pepper (Capsicum annuum). Plant Genome 2018, 11, 160125. [Google Scholar] [CrossRef] [Green Version]
- Arjun, K.; Dhaliwal, M.S.; Jindal, S.K.; Fakrudin, B. Mapping of fruit length related QTLs in interspecific cross (Capsicum annuum L. × Capsicum galapagoense Hunz.) of chilli. Breed. Sci. 2018, 68, 219–226. [Google Scholar] [CrossRef] [PubMed] [Green Version]
- Muños, S.; Ranc, N.; Botton, E.; Bérard, A.; Rolland, S.; Duffé, P.; Carretero, Y.; Le Paslier, M.-C.; Delalande, C.; Bouzayen, M.; et al. Increase in Tomato Locule Number Is Controlled by Two Single-Nucleotide Polymorphisms Located Near WUSCHEL. Plant Physiol. 2011, 156, 2244–2254. [Google Scholar] [CrossRef] [PubMed] [Green Version]
- Li, H.; Sun, M.-H.; Qi, M.-F.; Xing, J.; Xu, T.; Liu, H.-T.; Li, T.-L. Alteration of SlYABBY2b gene expression impairs tomato ovary locule number and endogenous gibberellin content. J. Zhejiang Univ. Sci. B 2018, 19, 445–457. [Google Scholar] [CrossRef]
- Liu, X.; Kim, Y.J.; Müller, R.; Yumul, R.E.; Liu, C.; Pan, Y.; Cao, X.; Goodrich, J.; Chen, X. AGAMOUS Terminates Floral Stem Cell Maintenance in Arabidopsis by Directly Repressing WUSCHEL through Recruitment of Polycomb Group Proteins. Plant Cell 2011, 23, 3654–3670. [Google Scholar] [CrossRef] [PubMed] [Green Version]
- Schoof, H.; Lenhard, M.; Haecker, A.; Mayer, K.; Jürgens, G.; Laux, T. The Stem Cell Population of Arabidopsis Shoot Meristems Is Maintained by a Regulatory Loop between the CLAVATA and WUSCHEL Genes. Cell 2000, 100, 635–644. [Google Scholar] [CrossRef] [Green Version]
- Lee, J.-Y.; Baum, S.F.; Alvarez, J.; Patel, A.; Chitwood, D.H.; Bowman, J.L. Activation of CRABS CLAW in the Nectaries and Carpels of Arabidopsis. Plant Cell 2005, 17, 25–36. [Google Scholar] [CrossRef] [Green Version]
- Barrero, L.S.; Cong, B.; Wu, F.; Tanksley, S.D. Developmental characterization of the fasciated locus and mapping of Arabidopsis candidate genes involved in the control of floral meristem size and carpel number in tomato. Genome 2006, 49, 991–1006. [Google Scholar] [CrossRef]
- Chu, Y.; Jang, J.; Huang, Z.; van der Knaap, E. Tomato locule number and fruit size controlled by natural alleles of lc and fas. Plant Direct. 2019, 3, e00142. [Google Scholar] [CrossRef] [Green Version]
- Zhang, X.-F.; Wang, G.-Y.; Dong, T.-T.; Chen, B.; Du, H.-S.; Li, C.-B.; Zhang, F.-L.; Zhang, H.-Y.; Xu, Y.; Wang, Q.; et al. High-density genetic map construction and QTL mapping of first flower node in pepper (Capsicum annuum L.). BMC Plant Biol. 2019, 19, 167. [Google Scholar] [CrossRef]
- Sugita, T.; Semi, Y.; Sawada, H.; Utoyama, Y.; Hosomi, Y.; Yoshimoto, E.; Maehata, Y.; Fukuoka, H.; Nagata, R.; Ohyama, A. Development of simple sequence repeat markers and construction of a high-density linkage map of Capsicum annuum. Mol. Breed. 2013, 31, 909–920. [Google Scholar] [CrossRef]
- Li, W.; Cheng, J.; Wu, Z.; Qin, C.; Tan, S.; Tang, X.; Cui, J.; Zhang, L.; Hu, K. An InDel-based linkage map of hot pepper (Capsicum annuum). Mol. Breed. 2015, 35, 1–10. [Google Scholar] [CrossRef]
- Zhao, Y.; Liu, Y.; Zhang, Z.; Cao, Y.; Yu, H.; Ma, W.; Zhang, B.; Wang, R.; Gao, J.; Wang, L. Fine mapping of the major anthracnose resistance QTL AnRGO5 in Capsicum chinense ‘PBC932’. BMC Plant Biol. 2020, 20, 189. [Google Scholar] [CrossRef] [PubMed]
- IPGRI; AVRDC; CATIE. Descriptors for Capsicum (Capsicum spp.); International Plant Genetic Resources Institute: Rome, Italy; The Asian Vegetable Research and Development Center: Taipei, Taiwan; Centro Agronómico Tropical de Investigación y Enseñanza: Turrialba, Costa Rica, 1995. [Google Scholar]
- Tan, S.; Cheng, J.; Zhang, L.; Qin, C.; Nong, D.-G.; Li, W.-P.; Tang, X.; Wu, Z.-M.; Hu, K.-L. Construction of an Interspecific Genetic Map Based on InDel and SSR for Mapping the QTLs Affecting the Initiation of Flower Primordia in Pepper (Capsicum spp.). PLoS ONE 2015, 10, e0119389. [Google Scholar] [CrossRef] [PubMed]
- Zhang, X.-F.; Sun, H.-H.; Xu, Y.; Chen, B.; Yu, S.-C.; Geng, S.-S.; Wang, Q. Development of a large number of SSR and InDel markers and construction of a high-density genetic map based on a RIL population of pepper (Capsicum annuum L.). Mol. Breed. 2016, 36, 1–10. [Google Scholar] [CrossRef]
- Guo, G.; Zhang, G.; Pan, B.; Diao, W.; Liu, J.; Ge, W.; Gao, C.; Zhang, Y.; Jiang, C.; Wang, S. Development and Application of InDel Markers for Capsicum spp. Based on Whole-Genome Re-Sequencing. Sci. Rep. 2019, 9, 3691. [Google Scholar] [CrossRef] [PubMed]
- Allen, G.C.; Flores-Vergara, M.A.; Krasynanski, S.; Kumar, S.; Thompson, W. A modified protocol for rapid DNA isolation from plant tissues using cetyltrimethylammonium bromide. Nat. Protoc. 2006, 1, 2320–2325. [Google Scholar] [CrossRef]
- Kosambi, D.D. The Estimation of Map Distances from Recombination Values. Ann. Eugen. 1943, 12, 172–175. [Google Scholar] [CrossRef]
- Li, H.; Ribaut, J.-M.; Li, Z.; Wang, J. Inclusive composite interval mapping (ICIM) for digenic epistasis of quantitative traits in biparental populations. Theor. Appl. Genet. 2008, 116, 243–260. [Google Scholar] [CrossRef]
- Liu, F.; Yu, H.; Deng, Y.; Zheng, J.; Liu, M.; Ou, L.; Yang, B.; Dai, X.; Ma, Y.; Feng, S.; et al. PepperHub, an Informatics Hub for the Chili Pepper Research Community. Mol. Plant 2017, 10, 1129–1132. [Google Scholar] [CrossRef]
- Ma, X.; Gai, W.; Qiao, Y.; Ali, M.; Wei, A.; Luo, D.; Li, Q. Identification of CBL and CIPK gene families and functional char-acterization of CaCIPK1 under Phytophthora capsici in pepper (Capsicum annuum L.). BMC Genom. 2019, 20, 775. [Google Scholar] [CrossRef]
- Park, M.; Lee, J.-H.; Han, K.; Jang, S.; Han, J.; Lim, J.-H.; Jung, J.-W.; Kang, B.-C. A major QTL and candidate genes for capsaicinoid biosynthesis in the pericarp of Capsicum chinense revealed using QTL-seq and RNA-seq. Theor. Appl. Genet. 2019, 132, 515–529. [Google Scholar] [CrossRef] [PubMed]
- Han, K.; Lee, H.-Y.; Ro, N.-Y.; Hur, O.-S.; Lee, J.-H.; Kwon, J.-K.; Kang, B.-C. QTL mapping and GWAS reveal candidate genes controlling capsaicinoid content in Capsicum. Plant Biotechnol. J. 2018, 16, 1546–1558. [Google Scholar] [CrossRef] [PubMed] [Green Version]
- Illa-Berenguer, E.; Van Houten, J.; Huang, Z.; Van Der Knaap, E. Rapid and reliable identification of tomato fruit weight and locule number loci by QTL-seq. Theor. Appl. Genet. 2015, 128, 1329–1342. [Google Scholar] [CrossRef]
- Chunthawodtiporn, J. Breeding for Phytophthora Capsici Resistance: Study in QTL Analysis for Disease Resistance and Horti-Cultural Traits in Bell Pepper (Capsicum annuum). Ph.D. Thesis, University of California, Davis, CA, USA, 2016. [Google Scholar]
- Han, K.; Jeong, H.-J.; Yang, H.-B.; Kang, S.-M.; Kwon, J.-K.; Kim, S.; Choi, D.; Kang, B.-C. An ultra-high-density bin map facilitates high-throughput QTL mapping of horticultural traits in pepper (Capsicum annuum). DNA Res. 2016, 23, 81–91. [Google Scholar] [CrossRef] [PubMed] [Green Version]
- Lippman, Z.; Tanksley, S.D. Dissecting the Genetic Pathway to Extreme Fruit Size in Tomato Using a Cross Between the Small-Fruited Wild Species Lycopersicon pimpinellifolium and L. esculentum var. Giant. Heirloom. Genetics 2001, 158, 413–422. [Google Scholar] [CrossRef]
- Cong, B.; Barrero, L.S.; Tanksley, S.D. Regulatory change in YABBY-like transcription factor led to evolution of extreme fruit size during tomato domestication. Nat. Genet. 2008, 40, 800–804. [Google Scholar] [CrossRef]
- Mouchel, C.F.; Briggs, G.C.; Hardtke, C.S. Natural genetic variation in Arabidopsis identifies BREVIS RADIX, a novel regulator of cell proliferation and elongation in the root. Genes Dev. 2004, 18, 700–714. [Google Scholar] [CrossRef] [Green Version]
- Briggs, G.C.; Mouchel, C.F.; Hardtke, C.S. Characterization of the Plant-Specific BREVIS RADIX Gene Family Reveals Limited Genetic Redundancy Despite High Sequence Conservation. Plant Physiol. 2006, 140, 1306–1316. [Google Scholar] [CrossRef] [Green Version]
- Beuchat, J.; Li, S.; Ragni, L.; Shindo, C.; Kohn, M.H.; Hardtke, C.S. A hyperactive quantitative trait locus allele of Arabidopsis BRX contributes to natural variation in root growth vigor. Proc. Natl. Acad. Sci. USA 2010, 107, 8475–8480. [Google Scholar] [CrossRef] [Green Version]
- Choi, D.; Kim, J.H.; Kende, H. Whole Genome Analysis of the OsGRF Gene Family Encoding Plant-Specific Putative Transcription Activators in Rice (Oryza sativa L.). Plant Cell Physiol. 2004, 45, 897–904. [Google Scholar] [CrossRef] [Green Version]
- Piya, S.; Liu, J.; Burch-Smith, T.; Baum, T.J.; Hewezi, T. A role for Arabidopsis growth-regulating factors 1 and 3 in growth–stress antagonism. J. Exp. Bot. 2020, 71, 1402–1417. [Google Scholar] [CrossRef] [PubMed]
- Sun, P.; Zhang, W.; Wang, Y.; He, Q.; Shu, F.; Liu, H.; Wang, J.; Wang, J.; Yuan, L.; Deng, H. OsGRF4 controls grain shape, panicle length and seed shattering in rice. J. Integr. Plant Biol. 2016, 58, 836–847. [Google Scholar] [CrossRef] [PubMed] [Green Version]
- Li, S.; Gao, F.; Xie, K.; Zeng, X.; Cao, Y.; Zeng, J.; He, Z.; Ren, Y.; Li, W.; Deng, Q.; et al. The OsmiR396c-OsGRF4-OsGIF1 regulatory module determines grain size and yield in rice. Plant Biotechnol. J. 2016, 14, 2134–2146. [Google Scholar] [CrossRef] [PubMed]
- Li, H.; Qi, M.; Sun, M.; Liu, Y.; Liu, Y.; Xu, T.; Li, Y.; Li, T. Tomato Transcription Factor SlWUS Plays an Important Role in Tomato Flower and Locule Development. Front. Plant Sci. 2017, 8, 457. [Google Scholar] [CrossRef] [Green Version]





| Trait | Mean of Parents and F1 | Mean | Var | Skew | Kurt | ||||||
|---|---|---|---|---|---|---|---|---|---|---|---|
| GS6 | Qiemen | F1 | F2 | F2:3 | F2 | F2:3 | F2 | F2:3 | F2 | F2:3 | |
| Ftl (mm) | 35.36 ± 3.95 | 61.71 ± 9.32 | 64.27 ± 8.33 | 55.12 ± 8.99 | 53.29 ± 8.91 | 80.75 | 79.5 | 0.43 | 0.35 | 0.41 | −0.01 |
| Ftd (mm) | 12.87 ± 2.28 | 68.27 ± 11.95 | 26.14 ± 2.31 | 26.51 ± 5.84 | 29.62 ± 5.86 | 34.07 | 34.3 | 1.23 | 0.72 | 2.93 | 0.23 |
| Fts | 2.80 ± 0.36 | 0.92 ± 0.14 | 2.46 ± 0.28 | 2.18 ± 0.47 | 1.89 ± 0.39 | 0.22 | 0.15 | 0.07 | 0.3 | −0.34 | −0.21 |
| Ftw (g) | 2.72 ± 0.86 | 114.79 ± 43.74 | 16.53 ± 4.00 | 13.99 ± 6.2 | 16.57 ± 6.93 | 38.38 | 48.08 | 1.53 | 1.22 | 3.51 | 1.94 |
| Lcn | 3.00 ± 0.59 | 3.81 ± 0.66 | 3.10 ± 0.62 | 2.96 ± 0.4 | 2.87 ± 0.33 | 0.16 | 0.11 | 0.25 | 0.12 | 0.20 | −0.06 |
| Trait | Population | Ftw | Ftl | Ftd | Fts | Lcn |
|---|---|---|---|---|---|---|
| Ftw | F2 | 1 | ||||
| F2:3 | 1 | |||||
| Ftl | F2 | 0.562 ** | 1 | |||
| F2:3 | 0.603 ** | 1 | ||||
| Ftd | F2 | 0.832 ** | 0.282 ** | 1 | ||
| F2:3 | 0.895 ** | 0.329 ** | 1 | |||
| Fts | F2 | −0.365 ** | 0.458 ** | −0.676 ** | 1 | |
| F2:3 | −0.321 ** | 0.498 ** | −0.613 ** | 1 | ||
| Lcn | F2 | 0.277 ** | −0.171 * | 0.312 ** | −0.435 ** | 1 |
| F2:3 | 0.146 * | −0.210 ** | 0.250 ** | −0.435 ** | 1 |
| Chromosome | Map Length (cM) | Number of Markers | Marker Density (cM) |
|---|---|---|---|
| 1 | 196.50 | 17 | 11.56 |
| 2 | 133.26 | 14 | 9.52 |
| 3 | 176.82 | 15 | 11.79 |
| 4 | 75.58 | 6 | 12.60 |
| 5 | 75.88 | 9 | 8.43 |
| 6 | 125.49 | 10 | 12.55 |
| 7 | 163.43 | 10 | 16.34 |
| 8 | 47.58 | 3 | 15.86 |
| 9 | 80.24 | 7 | 11.46 |
| 10 | 77.63 | 6 | 12.94 |
| 11 | 85.99 | 8 | 10.75 |
| 12 | 82.32 | 6 | 13.72 |
| Total | 1320.72 | 111 | 11.90 |
| QTL | Year | LOD | PVE (%) | Additive Effects | Dominance Effect | Peak (cM) | Marker Interval | |
|---|---|---|---|---|---|---|---|---|
| Left (cM) | Right (cM) | |||||||
| Ftl | ||||||||
| ftl2.1 | 2018 | 3.84 | 10.42 | −4.25 | 0.26 | 112 | CA514272(105.98) | GI712(123.72) |
| 2019 | 3.78 | 16.26 | −2.29 | 3.60 | 105 | GI624(99.78) | CA514272(105.98) | |
| ftl3.1 | 2018 | 3.60 | 9.82 | −2.92 | 3.65 | 8 | PSE048(0) | SSR30(13.63) |
| ftl6.1 | 2019 | 3.78 | 7.54 | −2.29 | 3.60 | 90 | genSSR3420(60.45) | GI1469(90.57) |
| Ftd | ||||||||
| ftd1.1 | 2019 | 3.01 | 4.46 | −1.82 | −1.82 | 0 | HM1112(0) | EPMS709(3.18) |
| ftd2.1 | 2018 | 7.96 | 13.28 | −3.35 | −0.74 | 106 | CA514272(105.98) | GI712(123.72) |
| 2019 | 8.07 | 14.26 | −3.47 | −0.11 | 105 | GI624(99.78) | CA514272(105.98) | |
| ftd4.1 | 2018 | 4.50 | 8.26 | −2.45 | −0.07 | 3 | PSE087(0) | CIDH671(19.88) |
| ftd10.1 | 2018 | 4.99 | 11.16 | −2.94 | −0.39 | 56 | GI2361(48.61) | GI2434(77.63) |
| ftd10.2 | 2019 | 3.97 | 9.98 | −2.92 | −0.79 | 26 | GI2241(14.48) | CAMS179(38.50) |
| Fts | ||||||||
| fts1.1 | 2018 | 3.77 | 7.99 | 0.18 | 0.10 | 0 | HM1112(0) | EPMS709(3.18) |
| 2019 | 4.98 | 12.23 | 0.19 | −0.01 | 0 | HM1112(0) | EPMS709(3.18) | |
| fts2.1 | 2018 | 3.54 | 8.91 | 0.18 | −0.03 | 7 | GI430(3.31) | GI383(16.09) |
| fts10.1 | 2018 | 4.44 | 9.58 | 0.15 | −0.15 | 49 | GI2361(48.61) | GI2434(77.63) |
| Ftw | ||||||||
| ftw2.1 | 2018 | 7.71 | 15.19 | −3.6 | −0.37 | 106 | CA514272(105.98) | GI712(123.72) |
| 2019 | 8.93 | 16.43 | −4.59 | −0.96 | 106 | CA514272(105.98) | GI712(123.72) | |
| ftw3.1 | 2019 | 3.05 | 5.86 | −2.45 | 1.50 | 23 | GI1059(17.64) | genSSR1930(33.50) |
| ftw4.1 | 2018 | 3.98 | 9.52 | −2.44 | −1.21 | 5 | PSE087(0) | CIDH671(19.88) |
| ftw10.1 | 2019 | 4.03 | 11.88 | −3.84 | −2.3 | 23 | GI2241(14.48) | CAMS179(38.50) |
| Lcn | ||||||||
| lcn1.1 | 2018 | 5.04 | 11.98 | −0.20 | −0.03 | 0 | HM1112(0) | EPMS709(3.18) |
| 2019 | 6.19 | 14.31 | −0.18 | −0.01 | 0 | HM1112(0) | EPMS709(3.18) | |
| lcn3.1 | 2019 | 3.67 | 8.81 | 0.13 | 0 | 20 | GI1059(17.64) | genSSR1930(33.50) |
Publisher’s Note: MDPI stays neutral with regard to jurisdictional claims in published maps and institutional affiliations. |
© 2022 by the authors. Licensee MDPI, Basel, Switzerland. This article is an open access article distributed under the terms and conditions of the Creative Commons Attribution (CC BY) license (https://creativecommons.org/licenses/by/4.0/).
Share and Cite
Ma, X.; Qiao, Y.-M.; Li, Y.; Yu, Y.-N.; Gong, Z.-H. Identification of Fruit Traits Related QTLs and a Candidate Gene, CaBRX, Controlling Locule Number in Pepper (Capsicum annuum L.). Horticulturae 2022, 8, 146. https://doi.org/10.3390/horticulturae8020146
Ma X, Qiao Y-M, Li Y, Yu Y-N, Gong Z-H. Identification of Fruit Traits Related QTLs and a Candidate Gene, CaBRX, Controlling Locule Number in Pepper (Capsicum annuum L.). Horticulturae. 2022; 8(2):146. https://doi.org/10.3390/horticulturae8020146
Chicago/Turabian StyleMa, Xiao, Yi-Ming Qiao, Yang Li, Ya-Nan Yu, and Zhen-Hui Gong. 2022. "Identification of Fruit Traits Related QTLs and a Candidate Gene, CaBRX, Controlling Locule Number in Pepper (Capsicum annuum L.)" Horticulturae 8, no. 2: 146. https://doi.org/10.3390/horticulturae8020146
APA StyleMa, X., Qiao, Y.-M., Li, Y., Yu, Y.-N., & Gong, Z.-H. (2022). Identification of Fruit Traits Related QTLs and a Candidate Gene, CaBRX, Controlling Locule Number in Pepper (Capsicum annuum L.). Horticulturae, 8(2), 146. https://doi.org/10.3390/horticulturae8020146

