Next Article in Journal
Functional Analysis of Glucose-6-Phosphate Translocator PoGPT1 in Embryogenic Callus Formation of Tree Peony
Next Article in Special Issue
The Process of Creating a New Brand Name for a Fruit Variety: A Review and Suggested Improvements
Previous Article in Journal
Effects of 1−MCP on Storage Quality and Enzyme Activity of Petals of Edible Rose Cultivar ‘Dianhong’ at Low Temperatures
 
 
Font Type:
Arial Georgia Verdana
Font Size:
Aa Aa Aa
Line Spacing:
Column Width:
Background:
Article

Environmental and Health Factors as Organic Fruit Purchase Drivers and the Mediating Role of Price and Effort

by
Gonzalo Llanos-Herrera
1,
Alejandro Vega-Muñoz
2,*,
Guido Salazar-Sepúlveda
3,
Nicolás Contreras-Barraza
4 and
Miseldra Gil-Marín
5
1
School of Economics and Business, Universidad Finis Terrae, Santiago 7501015, Chile
2
Instituto de Investigación y Postgrado, Facultad de Ciencias de la Salud, Universidad Central de Chile, Santiago 8330507, Chile
3
Departamento de Ingeniería Industrial, Facultad de Ingeniería, Universidad Católica de la Santísima Concepción, Concepción 4090541, Chile
4
Facultad de Economía y Negocios, Universidad Andres Bello, Viña Del Mar 2531015, Chile
5
Public Policy Observatory, Universidad Autónoma de Chile, Santiago 7500912, Chile
*
Author to whom correspondence should be addressed.
Horticulturae 2022, 8(10), 955; https://doi.org/10.3390/horticulturae8100955
Submission received: 13 September 2022 / Revised: 6 October 2022 / Accepted: 13 October 2022 / Published: 15 October 2022

Abstract

This article analyzes the organic fruit consumption behavior associated with environmental and health care. The literature review focused on the relationship between attitudes and perceptions of health care through the organic food consumption, and on the other hand, the association between the organic products consumer behavior and environmental care. The methodology included a theoretical relationship model proposed, considering different constructs provided by previous literature to measure motivations, fears and attitudes associated with the intention to purchase organic fruit, once the methods that confirm their validity and reliability were applied to evaluate seven direct relationship hypotheses, three indirect relationship hypotheses and two moderation hypotheses. As result, nine hypotheses are supported, being health and environmental motivations drivers of the attitude towards organic fruit and the intention to purchase organic fruit, intention that is reinforced by the positive attitude towards these foods but is moderated by the perceived price and the purchase effort.

1. Introduction

The perception of organic fruits depends on consumers’ experiences with the product, and in the case of fruits these are distinguished as healthy, nutritious, attractive, and tasty. The price, the consumption culture and the preparation diversification are also considered as important aspects [1,2,3]. In the case of preferences for organic products, given their nutritional properties, the information that labels can provide, such as the specifications and healthy qualities of the food, acquires a special value, especially for young and informed consumers [4,5,6,7].
The healthy benefits of organic fruit are mainly reflected by its contribution to dietary adjustments, given its efficiency in weight control, with a long-term consumption, which becomes more necessary as people grow older [6,7,8,9]. Considering the nutritional contributions provided by organic fruits, consumers prefer this healthy food, as occurs with the positive attitude in the case of the Mediterranean diet. Another aspect that influences a favorable attitude and the intention to purchase these foods are the governmental promotion policies and an easy access to these products’ distribution channels [10,11,12,13,14,15,16].
This understanding of the positive health effects of consuming organic fruits compared to non-organic fruits is one of the factors driving consumers to purchase them [17,18,19,20,21,22,23,24,25,26]. It becomes possible to segment the organic fruit consumer market into consumers informed about the organic food properties, as well as their search for variety and quality [27,28].
In this regard, organic certification can contribute to improving this product awareness, although studies show that consumers are still poorly informed about the certification types and their benefits. These advances in organic fruit labeling and packaging have a positive value in increasing food diversification [22,29,30,31]. In addition, the organic food consumption has a positive impact on the environmental care, which contributes to the waste reduction due to the new technologies that benefit the processing and reuse of food, mitigating the effects of climate change and generating local economies for the communities [23,32,33,34,35,36,37]. On the other hand, conventional foods usually have high sugars, artificial flavors, and colorings compared to healthy menus that have beneficial properties such as high fiber content and omega 3. Thus, among the main benefits that drive the healthy food consumption is the health risk reduction in diabetes, cholesterol, and heart problems, in addition to the freshness properties reported through organic labels and the variety of products for consumption at farmers’ markets [17,22,24,32,38,39]. A major consumer concern is the pesticide effects on non-organic fruit and their impacts on health and the environment, encouraging decisions to purchase organic fruit [20,40].
Also, the non-availability of nutritious products is perceived by consumers, with taste, portion size and accessibility being factors that impede the healthy food consumption in the adult population. In addition, there is widespread inexperience with organic products, the information dissemination on labels, the pesticide use, shopping places, ease of purchasing products in their current markets, irregular supply from certified suppliers and perishable nature, causing confusion in the appropriate prices to be paid for these foods [21,27,29,38,41,42].
Finally, price awareness is another important factor that can inhibit or trigger the organic fruit consumption, being sensitive to the current economic crisis and the sanitary effect due to COVID-19. The benefits of consuming organic products and the differentiation of these products in the market are the most effective ways to increase their consumption.; [27,28,30,43,44].
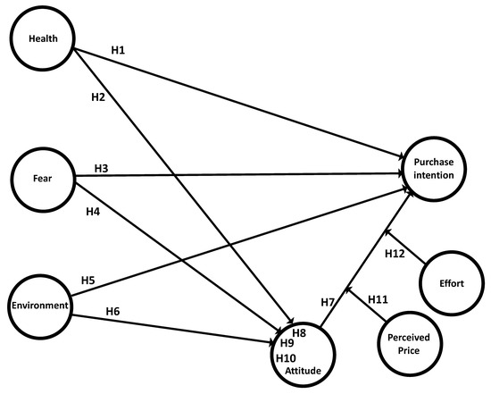
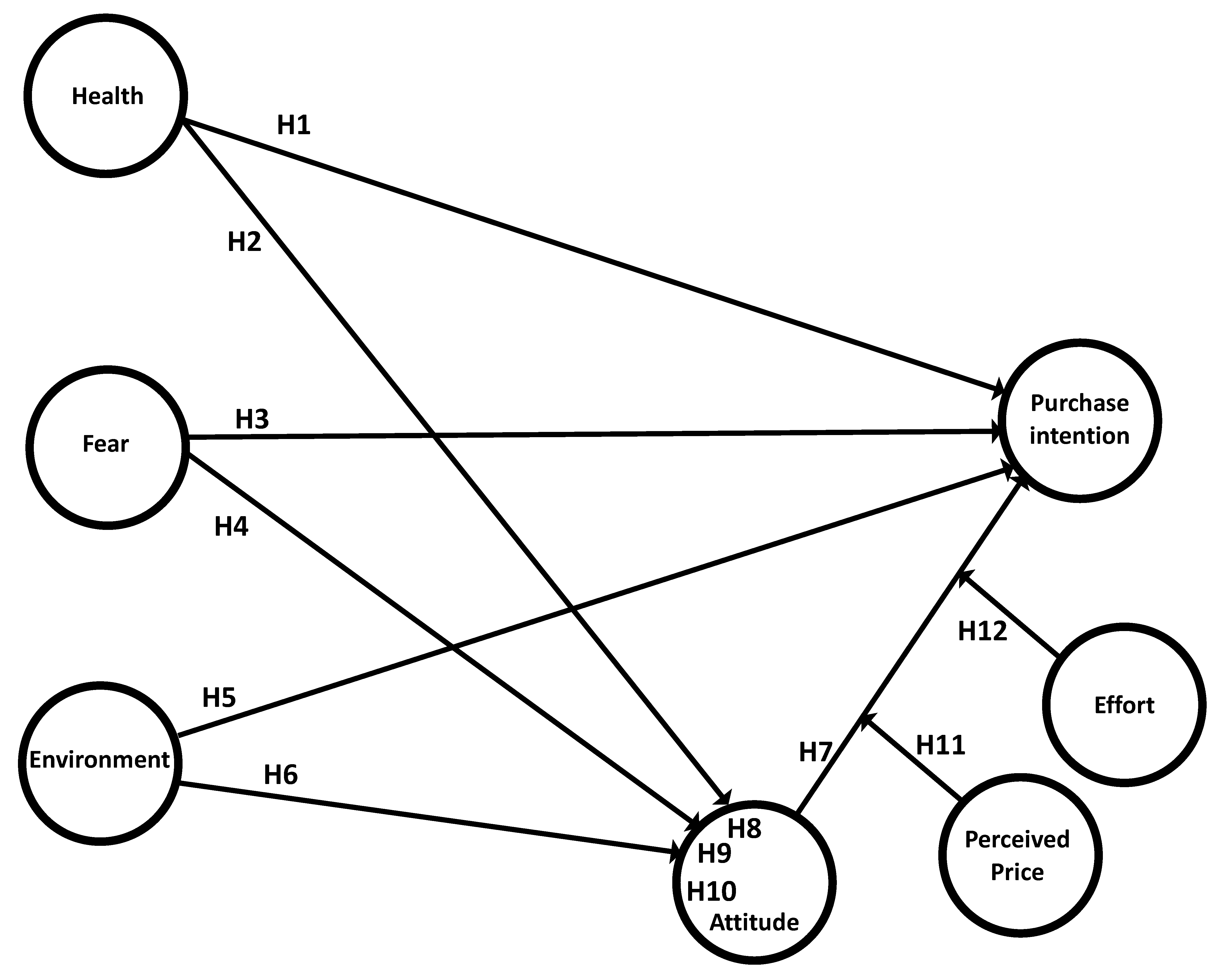
Therefore, we propose a conceptual relationship model whose hypotheses (H1–H12) can be seen in Figure 1.
Figure 1 contains in detail direct relationship hypotheses: H1, H2, H3, H4, H5, H6. Indirect mediated relationship hypotheses: H8, H9 and H10. Moderation hypotheses: H11 and H12.
Direct relationship hypothesis:
H1. 
Health has a positive impact on organic fruit purchase intention.
H2. 
Health has a positive impact on attitude towards organic fruit.
H3. 
Consumer fear towards conventional products has a positive impact on purchase intention for organic fruit.
H4. 
Consumer fear towards conventional products has a positive impact on attitude towards organic fruit.
H5. 
Environmental motivations have a positive impact on the intention to purchase organic fruit.
H6. 
Environmental motivations have a positive impact on attitude towards organic fruit.
H7. 
Positive attitude toward organic fruit has a positive impact on purchase intention.
Indirect relationship hypothesis:
H8. 
The relationship between consumer fear and purchase intention is mediated by attitude toward organic fruit.
H9. 
The relationship between health and purchase intention is mediated by attitude toward organic fruit.
H10. 
The relationship between environmental motivations and purchase intention is mediated by attitude toward organic fruit.
Moderation hypothesis:
H11. 
The attitude toward organic fruit effect on purchase intention is moderated by perceived price. Thus, the higher the perceived price, the greater the attitude effect on purchase intention.
H12. 
The attitude effect toward organic fruit on purchase intention is moderated by effort. Thus, the greater the effort, the greater the attitude effect on purchase intention.

2. Materials and Methods

The measurement instrument used was selected through a previous systematic review work [45], which has contrasted among 184 papers published in Web of Science the model proposed by Jose & Kuriakose [25] (See Appendix A), to provide validity and reliability in the measurement, surpassing in statistical terms other reviewed articles that measure the organic fruit consumer behavior [20,40,46].
Thus, the Jose & Kuriakose [25] scale integrates the constructs that allow studying this consumption behavior, proposed by Scarpa & Thiene [47] (fear), Steptoe et al. [48] (health), Gil et al. [49] (environmental motivations), Steptoe et al. [48] (perceived price), Dickieson et al. [50] and Lichtenstein & Burton [51] (purchase effort). Finally, according to Jose & Kuriakose [25] for Attitude we asked about the importance assigned to organic fruit based on Magnusson et al., [52], and for purchase intention we used the item “who will buy organic fruit in the future” based on Ajzen [53].
The instrument was applied online in a self-reported mode (See Appendix A), in a population residing in the Santiago of Chile Province between April and May 2022, using a sampling procedure by convenience. Once the responses were collected, a first debugging analysis was carried out, going from an initial sample of 464 individuals to 458 (Data in Supplementary Materials, Table S1: OFCB2.xlsx). The sample obtained was composed of about 80% of people under 35 years of age. Most of them, approximately 53%, reported identifying with the female gender, while approximately 44% did so with the male gender. Eighty-three percent reported being single while approximately 16% reported being married. In terms of education level, almost 42% had university studies, 23% had technical studies and 30% had secondary education. More than 40% had children under 12 years of age in the household. See Table 1.
We then proceeded with the application of the Kolmogorov-Smirnov and Shapiro-Wilks tests, and the PLS-SEM analysis, as recommended by Hair et al. [54]. The procedure was performed using the statistical analysis application [55] SmartPLS v3.3.9, taking into consideration the research purpose and the sample particularities.
Thus, the general model was tested, which is shown in the Results section. Initially, for the evaluation of the measurement model, the outer loadings indicators were considered, the criterion used to be values equal to or greater than 0.7. On the other hand, in the AVEs, results above 0.5.
The cultural difference in the origin of the sample was considered, considering the differences between the Indian culture and the Chilean culture, from which the sample was extracted for this analysis, especially in terms of masculinity, indulgence, and long-term orientation [56], giving an opening to the statistical elimination of unsupported items.
Specifically, the variance-based SEM procedure was used, based on Partial Least Squares (PLS), to estimate the relationship between the constructs and their predictive powers proposed in the model [57,58]. The choice of this method was considered appropriate, considering a relatively small sample and non-normality in the data obtained [59,60]. Also, the PLS methodology has increased its use, given its technical advantages, in different areas, such as management, business and marketing [61,62].
The SmartPLS software, version 3.3.9 [55], was used for these analyses. Thus, the Dijkstra and Henseler [63] Consistent PLS algorithm procedure was used, considering relevant, given the reflective nature of the constructs considered, a maximum of 1000 iterations, a stopping criterion of 1 × 10−7 and centroid weighting scheme considering the existence of unidimensional constructs [64].
For measurement model evaluation, in terms of reliability and internal consistency, Cronbach’s Alpha (>0.8), Rho A (>0.7) and composite reliability (CR, >0.7) indicators were considered. Heterotrait-Monotrait analysis (HTMT, <0.9) was also considered to assess discriminant validity [65]. To test discriminant validity, according to the criterion established by Fornell and Larker [66], the correlation matrix was reviewed and compared with the AVE square root. The AVE square root should be greater than the correlations associated with the construct from which the AVE is derived.
For structural model evaluation, the first step was to check for evidence of collinearity by means of the Variance Inflation Factors (VIF) statistic. Consistent PLS Bootstrapping analysis was used as a probabilistic approximation to the significance of the relationships expressed in the calculated model [63]. Thus, a total of 1000 randomized subsamples were calculated. Centroid’s Weighting Scheme was used again. with a maximum of 1000 iterations and a Stop Criterion of 7 [64].
To evaluate the moderating impact of the variables, regressions were used, using SPSS version 21 software and the macro-Process [67], scale reliability analyses were performed, as well as measurements of the interactions proposed in the hypotheses.

3. Results

The resulting model shows the validations of hypotheses 1 to 7 represented in Figure 2. With an R-squared determination coefficient of 0.660 for attitude towards organic products and 0.765 for purchase intention for these products. This means that preliminarily between health, fear, and environment, they would explain 66% of the variance of attitude; while between health, fear, environment, and attitude, they would explain 76.5% of the variance of purchase intention. Also, the results of the model suggest that the effects of fear on attitude and on purchase intention are too small and therefore not significant. To check this situation, some additional analyses will be carried out in the following items.
The Kolmogorov-Smirnov and Shapiro-Wilks tests yielded significance levels of 0.001, indicating that the sample distributions were not normal. Proceeding then to PLS-SEM analysis.

3.1. Measurement Model Evaluation

The next step in the analysis corresponds to the review of the reliability, internal consistency, convergent validity, and discriminant validity indicators. It is worth mentioning that some variables were discarded for the final analysis of this model, since they presented inconsistencies in the fit of the model previously tested by Jose & Kuriakose [25].
For the measurement model evaluation, although the outer loadings criterion used were values equal to or greater than 0.7 for the fear case, this was maintained even when the outer loading was 0.66, given the theoretical consistency of the item represented. On the other hand, the AVE calculated were all above 0.5. Thus, these results suggest convergent validity in the model (see Table 2).
Table 3 reports that all HTMT values obtained are less than 0.9, suggesting that the constructs considered in the model have discriminant validity.
In compliance with the criteria established by Fornell and Larker [66], the results, which can be seen in Table 4, suggest discriminant validity among the constructs considered in this model.

3.2. Structural Model Evaluation

The results indicate that collinearity is not an issue for this data set under analysis. In addition, Table 5 and Table 6 show the significance analyses of the direct and indirect effects, respectively. Thus, it is possible to confirm that the fear construct has no significant impact on attitude or purchase intention. The rest of the impacts given by environment and health on purchase intention and attitude and the impact of attitude on purchase intention are significant. Thus, hypotheses 1, 2, 5, 6 and 7 are supported. While hypotheses 3 and 4 lack empirical support. On the other hand, as expected, the indirect effect of fear—attitude—purchase intention was not significant. While the effects of environment-attitude-purchase intention, and health-attitude-purchase intention were significant. Therefore, the results do not support H8, while they do support H9 and H10.

3.3. Moderate Effects Evalaution

The evaluation of perceived price and effort in the organic product acquisition. The graphical representation of the first model is shown in Figure 3 and Figure 4.
The evaluation of the model is significant [F (3.454) = 373.2835, p < 0.001]. In the same, it is obtained that the interaction effect caused by effort is significant (see Figure 5). As can be seen in the graph, when there is a low attitude towards organic products (negative attitude) and when a relatively high price is perceived, the intention to purchase organic products is significantly higher than when the attitude is low, and the price is perceived to be low. When attitude is high (positive attitude), purchase intention is high, independent of whether the perceived price is high or low. Therefore, the results support hypothesis 11.
The graphical representation of the second model is shown in Figure 6, which represents the moderating effect that effort is hypothesized to have on the relationship between attitude and purchase intention.
The evaluation of the model is significant [F (3.454) = 420.4136. p < 0.001]. It shows that the interaction effect caused by effort is significant (see Figure 6). As shown in the graph, when attitude is low (negative) and when effort to access organic products is high, purchase intention is significantly higher than when attitude is low, and effort is low. purchase intention is significantly lower. When attitude is high (positive), purchase intention is high, independent of whether effort is high or low (slope of high attitude is not significant). Therefore, the results support hypothesis 12. Table 7 shows a summary of the results obtained.

4. Discussion

The results reaffirm the recent findings of Rodriguez-Bermudez et al. [27] on the positive impact that health has on the attitude towards organic fruit by organic and conventional consumers, given better quality attributes and the absence of pesticide residues, but at the same time recognizing the barrier that price represents. Sadiq et al. [68] and Țigan et al. [69] also reinforce this recognition of a greater contribution to health, and Moor et al. [70] reinforce the price constraint.
Regarding the impact of health on the intention to purchase organic fruit, the results are in line with the meta-analysis of Rana and Paul [71] on the priority role of health in the decision making of an individual to purchase organic food. And the importance that this implies in the marketing strategies of traders and producers with respect to highlighting the health benefits of this food type. Among the strategies, the importance of the distribution channel stands out, given the effect of purchasing effort on the consumption of organic foods [72].
Environmental motivations have a positive impact on the attitude towards organic fruit, from the social perception about organic food consumers attributing to them higher morale, solidarity, generosity, social responsibility, and status than conventional food consumers [73]. Since the individual choice of organic consumption not only has an impact on health but also on the environment and sustainable development [74]. Thus, organic products are not only considered to be healthier, but also their production is essentially less harmful to the environment [68]. Therefore, consumers pay more and more attention to the products they buy, seeking to minimize the negative impact of their purchasing decisions on the environment [75]. Additionally, these environmental motivations also have a positive impact on organic purchase intention [18,76,77] effort to execute purchase attitude towards organic fruit purchase intention.
On the other hand, we found that the results rule out the effect of fear given the “negative” information about pesticides and chemical fertilizers contained in conventional fruits on the probability that a consumer enters the organic market [20,21,25,40,78]. Finally, this study presents a variant on the effects of high price on organic fruit purchase intention studied previously [18,27,79]. Identifying an increase in purchase intention at a higher price in consumers with a low attitude towards organic fruit. This directly proportional relationship has been previously observed, but only in consumers with a high attitude towards organic fruit, as a recognition of the higher quality of organic fruit [28].

5. Conclusions

The aim in this study was to measure the organic fruit consumer behavior by identifying consumers’ attitude towards organic products and their purchase intention.
The results obtained show reliability and internal consistency in the model and determine that 66% of the total consumers had an attitude towards organic fruits, while 76.5% had an intention to purchase these products. In other words, the organic fruit consumption is becoming important for people, transforming into a sustainable consumption in women and men. In addition, the results showed that consumer fear of conventional products has no impact on the attitude and purchase intention of organic fruit consumers.
From these results it can be inferred that the attitude and purchase intention of consumers for organic fruits is closely related to health and environmental motivations, since they are identified as foods that provide the right and necessary nutrients to cover the caloric and nutritional requirements of the human body.
Therefore, this study demonstrates the consumers’ interest in organic fruits, highlighting that when the price is perceived as high, the consumers’ purchase intention is high even if their attitude towards organic fruits is low, and above all this study guides the generation of specific research lines among them, what happens with the health benefits provided by the organic fruit consumption. Further analysis should focus on the relationships that may exist between health and consumer satisfaction for organic fruit.
The limitations of this study, due to the sample composition, also open other future research lines, which will allow studying the effects of educational [27] and age level [5,80] on the attitude towards and the purchase intention of organic fruit.

Supplementary Materials

The following supporting information can be downloaded at: https://www.mdpi.com/article/10.3390/horticulturae8100955/s1, Table S1: OFCB2.xlsx.

Author Contributions

Conceptualization, A.V.-M. methodology, G.L.-H.; validation, A.V.-M.; formal analysis, G.L.-H., and A.V.-M.; writing—original draft preparation, G.S.-S., M.G.-M., N.C.-B. and G.L.-H.; writing—review and editing, A.V.-M. and G.S.-S.; supervision, A.V.-M.; project administration, G.S.-S.; funding acquisition, G.L.-H., G.S.-S., M.G.-M., N.C.-B. and A.V.-M. All authors have read and agreed to the published version of the manuscript.

Funding

The article processing charge (APC) was partially funded by Universidad Católica de la Santísima Concepción (Code: APC2022). Additionally, the publication fee (APC) was partially financed through the publication incentive fund 2022 by the Universidad Autónoma de Chile, (Code: CC456001), Universidad Andres Bello (Code: CC21500), and Universidad Finis Terrae (Code: APC2022).

Institutional Review Board Statement

In line with the Helsinki Declaration of 1964 and its later amendments to the best of our knowledge, all the research procedures were performed within ethical standards. Ethical approval was not provided for this study on human participants because All data were anonymized, processed in aggregate form and under informed consent for the purposes of this research. The patients/participants provided their written informed consent to participate in this study. No potentially identifiable human images or data is presented in this study. No animal studies are presented in this manuscript. Additionally, formal approval was obtained from the competent authorities of the companies that participated in the study.

Informed Consent Statement

Informed consent was obtained from all subjects involved in the study.

Data Availability Statement

The analyzed dataset has been included as Supplementary Materials.

Conflicts of Interest

The authors declare no conflict of interest.

Appendix A. Applied instrument

Reasons to purchase organic fruit:
H1
Contains many vitamins and minerals.
H2
Maintains health.
H3
It is nutritious.
H4
It has a high protein content.
H5
Good for skin, teeth, hair, nails, etc.
H6
It is high in fiber and dietary fiber.
F1
Conventional food products available on the market contain pesticide residues.
F2
Agricultural products from conventional agriculture cause disease.
F3
Exclusive ordinary food consumption could lead to lifestyle-related diseases such as cancer, asthma, obesity, etc. in the long term.
F4
Ordinary food consumption reduces longevity.
F5
The environment suffers from conventional agricultural practices.
F6
I avoid/reduce fruit consumption for fear about pesticide residues in food products.
EM1
The current development way is destroying the environment.
EM2
Environmental damage will be irreversible.
EM3
I practice environmental saving activities.
EM4
I prefer to consume recycled products.
EM5
I throw my garbage in different containers.
E1
I have time and am willing to travel extra distance for purchasing organic fruit.
E2
I am willing to visit several different stores, especially to buy organic fruit.
E3
Organic food is worth the extra effort it can take to buy it.
E4
I switch grocery stores if my local supermarket does not carry organic food.
PP1
Organic food is too expensive for me.
PP2
Buying organic products is worth the effort.
PP3
I prefer lower-cost substitutes.
BA1
Buying organic fruit is a very good idea.
BA2
Buying organic fruit is very important.
BA3
Buying organic fruit is very wise.
PI1
I intend to buy organic fruit in the future.
PI2
I hope to buy different kinds of organic fruit in the future.
PI3
I want to buy organic fruit in the future.

References

  1. Sabbe, S.; Verbeke, W.; Van Damme, P. Familiarity and purchasing intention of Belgian consumers for fresh and processed tropical fruit products. Br. Food J. 2008, 110, 805–818. [Google Scholar] [CrossRef]
  2. Kamenidou, I.C.; Mamalis, S.A.; Pavlidis, S.; Bara, E.Z. Segmenting the Generation Z Cohort University Students Based on Sustainable Food Consumption Behavior: A Preliminary Study. Sustainability 2019, 11. [Google Scholar] [CrossRef]
  3. Sijtsema, S.J.; Reinders, M.J.; Hiller, S.R.; Guardia, M.D. Fruit and snack consumption related to sweet, sour and salty taste preferences. Br. Food J. 2012, 114, 1032–1046. [Google Scholar] [CrossRef]
  4. Petrontino, A.; Frem, M.; Fucilli, V.; Tricarico, G.; Bozzo, F. Health-Nutrients and Origin Awareness: Implications for Regional Wine Market-Segmentation Strategies Using a Latent Analysis. Nutrientes 2022, 14, 1385. [Google Scholar] [CrossRef]
  5. Kumar, N.; Kapoor, S. Do labels influence purchase decisions of food products? Study of young consumers of an emerging market. Br. Food J. 2017, 119, 218–229. [Google Scholar] [CrossRef]
  6. Mancini, P.; Marchini, A.; Simeone, M. Which are the sustainable attributes affecting the real consumption behaviour? Consumer understanding and choices. Br. Food J. 2017, 119, 1839–1853. [Google Scholar] [CrossRef]
  7. Rodríguez-Osiac, L.; Pizarro-Quevedo, T. Law of Food Labelling and Advertising: Chile innovating in public nutrition once again. Rev. Chil. Pediatr. 2018, 89, 579–581. [Google Scholar] [CrossRef] [PubMed]
  8. Irz, X.; Leroy, P.; Requillart, V.; Soler, L.G. Economic assessment of nutritional recommendations. J. Health Econ. 2015, 39, 188–210. [Google Scholar] [CrossRef]
  9. Meiselman, H.L. The future in sensory/consumer research: Evolving to a better science. Food. Qual. Prefer. 2013, 27, 208–214. [Google Scholar] [CrossRef]
  10. Coderoni, S.; Perito, M.A.; Cardillo, C. Consumer behaviour in Italy. Who spends more to buy a Mediterranean Diet? New Medit 2017, 16, 38–46. [Google Scholar]
  11. Bowyer, S.; Caraher, M.; Eilbert, K.; Carr-Hill, R. Shopping for food: Lessons from a London borough. Br. Food J. 2009, 111, 452–474. [Google Scholar] [CrossRef]
  12. Bezerra, I.N.; Moreira, T.M.; Cavalcante, J.B.; Souza, A.D.; Sichieri, R. Food consumed outside the home in Brazil according to places of purchase. Rev. Saude Publica 2017, 51, 15. [Google Scholar] [CrossRef]
  13. Rose, D.; Hutchinson, P.L.; Bodor, J.N.; Swalm, C.M.; Farley, T.A.; Cohen, D.A.; Rice, J.C. Neighborhood Food Environments and Body Mass Index the Importance of In-Store Contents. Am. J. Prev. Med. 2009, 37, 214–219. [Google Scholar] [CrossRef]
  14. Guney, O.I.; Sangun, L. How COVID-19 affects individuals’ food consumption behaviour: A consumer survey on attitudes and habits in Turkey. Br. Food J. 2021, 123, 2307–2320. [Google Scholar] [CrossRef]
  15. Zamora-Valdés, P. Política nacional de alimentación y nutrición de Chile. Rev. Chil. Nutr. 2022, 49, 39–42. [Google Scholar] [CrossRef]
  16. Echeverría, G.; Tiboni, O.; Berkowitz, L.; Pinto, V.; Samith, B.; von Schultzendorff, A.; Pedrals, N.; Bitran, M.; Ruini, C.; Ryff, C.D.; et al. Mediterranean Lifestyle to Promote Physical, Mental, and Environmental Health: The Case of Chile. Int. J. Environ. Res. Public Health 2020, 17, 8482. [Google Scholar] [CrossRef] [PubMed]
  17. Carson, R.A.; Hamel, Z.; Giarrocco, K.; Baylor, R.; Mathews, L.G. Buying in: The influence of interactions at farmers’ markets. Agric. Human Values 2016, 33, 861–875. [Google Scholar] [CrossRef]
  18. Wojciechowska-Solis, J.; Barska, A. Exploring the Preferences of Consumers’ Organic Products in Aspects of Sustainable Consumption: The Case of the Polish Consumer. Agriculture 2021, 11, 138. [Google Scholar] [CrossRef]
  19. Aydogdu, M.H.; Kaya, F. Factors Affecting Consumers’ Consumption of Organic Foods: A Case Study in GAP-Sanliurfa in Turkey. J. Agric. Sci. Technol. 2020, 22, 347–359. [Google Scholar]
  20. Stranieri, S.; Ricci, E.C.; Banterle, A. Convenience food with environmentally-sustainable attributes: A consumer perspective. Appetite 2017, 116, 11–20. [Google Scholar] [CrossRef] [PubMed]
  21. Smed, S. Information and consumer perception of the organic attribute in fresh fruits and vegetables. Agric. Econ. 2012, 43, 33–48. [Google Scholar] [CrossRef]
  22. Botonaki, A.; Polymeros, K.; Tsakiridou, E.; Mattas, K. The role of food quality certification on consumers food choices. Br. Food J. 2006, 108, 77–90. [Google Scholar] [CrossRef]
  23. Padel, S.; Foster, C. Exploring the gap between attitudes and behaviour—Understanding why consumers buy or do not buy organic food. Br. Food J. 2005, 107, 606–625. [Google Scholar] [CrossRef]
  24. Ali, J.; Kapoor, S.; Moorthy, J. Buying behaviour of consumers for food products in an emerging economy. Br. Food J. 2010, 112, 109–124. [Google Scholar] [CrossRef]
  25. Jose, H.; Kuriakose, V. Emotional or logical: Reason for consumers to buy organic food products. Br. Food J. 2021, 123, 3999–4016. [Google Scholar] [CrossRef]
  26. Akpinar, M.G.; Aykin, S.M.; Sayin, C.; Ozkan, B. The role of demographic variables in purchasing decisions on fresh fruit and vegetables. J. Food Agric. Environ. 2009, 7, 106–110. [Google Scholar]
  27. Rodriguez-Bermudez, R.; Miranda, M.; Orjales, I.; Ginzo-Villamayor, M.J.; Al-Soufi, W.; Lopez-Alonso, M. Consumers’ perception of and attitudes towards organic food in Galicia (Northern Spain). Int. J. Consum. Stud. 2020, 44, 206–219. [Google Scholar] [CrossRef]
  28. Skreli, E.; Imami, D.; Chan, C.; Canavari, M.; Zhllima, E.; Pire, E. Assessing consumer preferences and willingness to pay for organic tomatoes in Albania: A conjoint choice experiment study Span. J. Agric. Res. 2017, 15, e0114. [Google Scholar] [CrossRef]
  29. Diaz, F.J.; Pleite, F.M.; Paz, J.M.; Garcia, P.G. Consumer knowledge, consumption, and willingness to pay for organic tomatoes. Br. Food J. 2012, 114, 318–334. [Google Scholar] [CrossRef]
  30. Martins, A.P.D.; Bezerra, M.D.; Marques, S.; Brito, A.F.; Neto, J.C.D.; Galvao, J.G.B.; de Lima, D.M.; Rangel, A.H.N. Consumer behavior of organic and functional foods in Brazil. Food Sci. Technol. 2020, 40, 469–475. [Google Scholar] [CrossRef]
  31. Kuhar, A.; Juvancic, L. what determines purchasing behaviour for organic and integrated fruits and vegetables? Bulg. J. Agric. Sci. 2010, 16, 111–122. [Google Scholar]
  32. Sorqvist, P.; Haga, A.; Langeborg, L.; Holingren, M.; Wallinder, M.; Nostl, A.; Seager, P.B.; Marsh, J.E. The green halo: Mechanisms and limits of the eco-label effect. Food. Qual. Prefer. 2015, 43, 1–9. [Google Scholar] [CrossRef]
  33. Aschemann-Witzel, J.; Ares, G.; Thogersen, J.; Monteleone, E. A sense of sustainability?—How sensory consumer science can contribute to sustainable development of the food sector. Trends Food Sci. Technol. 2019, 90, 180–186. [Google Scholar] [CrossRef]
  34. Kim, J.; Rundle-Thiele, S.; Knox, K.; Burke, K.; Bogomolova, S. Consumer perspectives on household food waste reduction campaigns. J. Clean Prod. 2020, 243. [Google Scholar] [CrossRef]
  35. Gaiani, S.; Caldeira, S.; Adorno, V.; Segre, A.; Vittuari, M. Food wasters: Profiling consumers’ attitude to waste food in Italy. Waste Manage. 2018, 72, 17–24. [Google Scholar] [CrossRef]
  36. Deliza, R.; Rosenthal, A.; Hedderley, D.; Jaeger, S.R. Consumer perception of irradiated fruit: A case study using choice-based conjoint analysis. J. Sens. Stud. 2010, 25, 184–200. [Google Scholar] [CrossRef]
  37. Fischer, A.R.; Frewer, L.J.; Nauta, M.J. Toward improving food safety in the domestic environment: A multi-item Rasch scale for the measurement of the safety efficacy of domestic food-handling practices. Risk Anal. 2006, 26, 1323–1338. [Google Scholar] [CrossRef]
  38. Crofton, E.C.; Marke, A.; Scannell, A.G. Consumers’ expectations and needs towards healthy cereal based snacks An exploratory study among Irish adults. Br. Food J. 2013, 115, 1130–1148. [Google Scholar] [CrossRef]
  39. Atalah, S.E. Epidemiology of obesity in Chile. Rev. Médica Clínica Las Condes 2012, 23, 117–123. [Google Scholar] [CrossRef][Green Version]
  40. Adasme-Berrios, C.; Sanchez, M.; Jara-Rojas, R.; Engler, A.; Rodriguez, M.; Mora, M. Who are the potential consumers of organic fruits and vegetables in Central Chile? A CHAID approach. Rev. De La Fac. De Cienc. Agrarias. Univ. Nac. De Cuyo 2015, 47, 193–208. [Google Scholar]
  41. Martinez-Carrasco, L.; Brugarolas, M.; Martinez-Poveda, A.; Ruiz, J.J.; Garcia-Martinez, S. Modelling perceived quality of tomato by structural equation analysis. Br. Food J. 2012, 114, 1414–1431. [Google Scholar] [CrossRef]
  42. Halbrendt, C.; Tuan, F.; Gempesaw, C.; Dolketz, D. Rural chinese food-consumption—The case guangdong. Am. J. Agr. Econ. 1994, 76, 794–799. [Google Scholar] [CrossRef]
  43. Aigner, A.; Wilken, R.; Geisendorf, S. The Effectiveness of Promotional Cues for Organic Products in the German Retail Market. Sustainability 2019, 11, 6986. [Google Scholar] [CrossRef]
  44. Liu, K.Y.; Lan, Y.; Li, W. Behavior-based pricing between organic and general food enterprises. Br. Food J. 2019, 122, 107–121. [Google Scholar] [CrossRef]
  45. Vega-Muñoz, A.; Gil-Marín, M.; Contreras-Barraza, N.; Salazar-Sepúlveda, G.; Losada, A.V. How to Measure Organic Fruit Consumer Behavior: A Systematic Review. Horticulturae 2022, 8, 318. [Google Scholar] [CrossRef]
  46. Boca, G.D. Factors Influencing Consumer Behavior in Sustainable Fruit and Vegetable Consumption in Maramures County, Romania. Sustainability 2021, 13, 1812. [Google Scholar] [CrossRef]
  47. Scarpa, R.; Thiene, M. Organic food choices and Protection Motivation Theory: Addressing the psychological sources of heterogeneity. Food Qual. Prefer. 2011, 22, 532–541. [Google Scholar] [CrossRef]
  48. Steptoe, A.; Pollard, T.M.; Wardle, J. Development of a measure of the motives underlying the selection of food: The food choice questionnaire. Appetite 1995, 25, 267–284. [Google Scholar] [CrossRef]
  49. Gil, J.M.; Gracia, A.; Sanchez, M. Market segmentation and willingness to pay for organic products in Spain. Int. Food Agribus. Manag. Rev. 2000, 3, 207–226. [Google Scholar] [CrossRef]
  50. Dickieson, J.; Arkus, V.; Wiertz, C. Factors That Influence the Purchase of Organic Food: A Study of Consumer Behaviour in The UK; Cass Business School: London, UK, 2009. [Google Scholar]
  51. Lichtenstein, D.R.; Burton, S. The relationship between perceived and objective price-quality. J. Mark. Res. 1989, 26, 429–443. [Google Scholar] [CrossRef]
  52. Magnusson, M.K.; Arvola, A.; Hursti, U.K.K.; Åberg, L.; Sjödén, P.O. Attitudes towards organic foods among Swedish consumers. Br. Food J. 2001, 103, 209–227. [Google Scholar] [CrossRef]
  53. Ajzen, I. The theory of planned behavior. Organ. Behav. Hum. Decis. Process. 1991, 50, 179–211. [Google Scholar] [CrossRef]
  54. Hair, J.F., Jr.; Hult, G.T.M.; Ringle, C.M.; Sarstedt, M. A Primer on Partial Least Squares Structural Equation Modeling (PLS-SEM); Sage publications: Thousand Oaks, CA, USA, 2021. [Google Scholar]
  55. Ringle, C.M.; Wende, S.; Becker, J.M. SmartPLS 3; SmartPLS GmbH: Boenningstedt, Germany, 2015. [Google Scholar]
  56. Hofstede, G. Dimensionalizing cultures: The Hofstede model in context. Online Read. Psychol. Cult. 2011, 2, 2307-0919. [Google Scholar] [CrossRef]
  57. Fornell, C.; Bookstein, F.L. Two structural equation models: LISREL and PLS applied to consumer exit-voice theory. J. Mark. Res. 1982, 19, 440–452. [Google Scholar] [CrossRef]
  58. Wold, H. Systems under indirect observation using PLS. In A Second Generation of Multivariate Analysis, Volume I: Methods; Fornell, C., Ed.; Praeger: New York, NY, USA, 1982; pp. 325–347. [Google Scholar]
  59. Falk, R.F.; Miller, N.B. A Primer for Soft Modeling; University of Akron Press: Akron, OH, USA, 1992. [Google Scholar]
  60. Chin, W.W. The partial least squares approach to structural equation modeling. Mod. Methods Bus. Res. 1998, 295, 295–336. [Google Scholar]
  61. Jensen, A.; Clausen, T.H. Origins and emergence of exploration and exploitation capabilities in new technology-based firms. Technol. Forecast. Soc. Change 2017, 120, 163–175. [Google Scholar] [CrossRef]
  62. Rezaei, S. Segmenting consumer decision-making styles (CDMS) toward marketing practice: A partial least squares (PLS) path modeling approach. J. Retail. Consum. Serv. 2015, 22, 1–15. [Google Scholar] [CrossRef]
  63. Dijkstra, T.K.; Henseler, J. Consistent and asymptotically normal PLS estimators for linear structural equations. Comput. Stat. Data Anal. 2015, 81, 10–23. [Google Scholar] [CrossRef]
  64. Streukens, S.; Leroi-Werelds, S. Bootstrapping and PLS-SEM: A step-by-step guide to get more out of your bootstrap results. Eur. Manag. J. 2016, 34, 618–632. [Google Scholar] [CrossRef]
  65. Henseler, J.; Ringle, C.M.; Sarstedt, M. A new criterion for assessing discriminant validity in variance-based structural equation modeling. J. Acad. Mark. Sci. 2015, 43, 115–135. [Google Scholar] [CrossRef]
  66. Fornell, C.; Larcker, D.F. Structural Equation Models with Unobservable Variables and Measurement Error: Algebra and Statistics. J. Mark. Res. 1981, 18, 382–388. [Google Scholar] [CrossRef]
  67. Preacher, K.J.; Hayes, A.F. SPSS and SAS procedures for estimating indirect effects in simple mediation models. Behav. Res. Methods 2004, 36, 717–731. [Google Scholar] [CrossRef] [PubMed]
  68. Sadiq, M.A.; Rajeswari, B.; Ansari, L.; Danish Kirmani, M. The role of food eating values and exploratory behaviour traits in predicting intention to consume organic foods: An extended planned behaviour approach. J. Retail. Consum. Serv. 2021, 59, 102352. [Google Scholar] [CrossRef]
  69. Țigan, E.; Brînzan, O.; Obrad, C.; Lungu, M.; Mateoc-Sîrb, N.; Milin, I.A.; Gavrilaș, S. The Consumption of Organic, Traditional, and/or European Eco-Label Products: Elements of Local Production and Sustainability. Sustainability 2021, 13, 9944. [Google Scholar] [CrossRef]
  70. Moor, U.; Moor, A.; Põldma, P.; Heinmaa, L. Consumer preferences of apples in Estonia and changes in attitudes over five years. Agric. Food Sci. 2014, 23, 135–145. [Google Scholar] [CrossRef]
  71. Rana, J.; Paul, J. Health motive and the purchase of organic food: A meta-analytic review. Int. J. Consum. Stud. 2020, 44, 162–171. [Google Scholar] [CrossRef]
  72. Perlman, Y.; Ozinci, Y.; Westrich, S. Pricing decisions in a dual supply chain of organic and conventional agricultural products. Ann Oper Res. 2022, 314, 601–616. [Google Scholar] [CrossRef]
  73. Krystallis, A.; Vassallo, M.; Chryssohoidis, G. The usefulness of Schwartz’s ‘Values Theory’ in understanding consumer behaviour towards differentiated products. J. Mark. Manag. 2012, 28, 1438–1463. [Google Scholar] [CrossRef]
  74. White, K.; Habib, R.; Hardisty, D.J. How to SHIFT consumer behaviors to be more sustainable: A literature review and guiding framework. J. Mark. 2019, 83, 22–49. [Google Scholar] [CrossRef]
  75. Bryła, P. Who Reads Food Labels? Selected Predictors of Consumer Interest in Front-of-Package and Back-of-Package Labels during and after the Purchase. Nutrients 2020, 12, 2605. [Google Scholar] [CrossRef]
  76. Wojciechowska-Solis, J.; Kowalska, A.; Bieniek, M.; Ratajczyk, M.; Manning, L. Comparison of the Purchasing Behaviour of Polish and United Kingdom Consumers in the Organic Food Market during the COVID-19 Pandemic. Int. J. Environ. Res. Public Health 2022, 19, 1137. [Google Scholar] [CrossRef] [PubMed]
  77. Hansmann, R.; Baur, I.; Binder, C.R. Increasing organic food consumption: An integrating model of drivers and barriers. J. Clean. Prod. 2020, 275, 123058. [Google Scholar] [CrossRef]
  78. Pearson, D.; Henryks, J.; Jones, H. Organic food: What we know (and do not know) about consumers. Renew. Agric. Food Syst. 2011, 26, 171–177. [Google Scholar] [CrossRef]
  79. Liang, R.D. Predicting intentions to purchase organic food: The moderating effects of organic food prices. Br. Food J. 2016, 118, 183–199. [Google Scholar] [CrossRef]
  80. Radzyminska, M.; Jakubowska, D. The conceptualization of novel organic food products: A case study of Polish young consumers. Br. Food J. 2019, 121, 1884–1898. [Google Scholar] [CrossRef]
Figure 1. Theoretical proposed relationship model.
Figure 1. Theoretical proposed relationship model.
Horticulturae 08 00955 g001
Figure 2. PLS path models results.
Figure 2. PLS path models results.
Horticulturae 08 00955 g002
Figure 3. Price moderation effects.
Figure 3. Price moderation effects.
Horticulturae 08 00955 g003
Figure 4. Effort moderation effects.
Figure 4. Effort moderation effects.
Horticulturae 08 00955 g004
Figure 5. Price moderation effects in purchase intention by attitude level.
Figure 5. Price moderation effects in purchase intention by attitude level.
Horticulturae 08 00955 g005
Figure 6. Effort moderation effects in purchase intention by attitude level.
Figure 6. Effort moderation effects in purchase intention by attitude level.
Horticulturae 08 00955 g006
Table 1. Sample description.
Table 1. Sample description.
VariablesFrequencyPercentage
Under 26 years old25756.1
26 to 35 years old10923.8
36 to 45 years old5712.4
46 to 55 years old306.6
Over 55 years old51.1
Female24152.6
Male20344.3
I prefer not to say it143.1
Married7416.2
Divorced30.7
Single38083
Widowed10.2
Primary/elementary education102.2
Secondary education13228.8
Technical/professional higher education10422.7
University higher education19642.8
Masters Higher Education92
Doctoral Higher Education71.5
Presence of children at home23751.7
Presence of children under 12 years old18640.6
Table 2. PLS-SEM assessment results of measurement models.
Table 2. PLS-SEM assessment results of measurement models.
FactorIndicatorsMeanSDLoadingsAVECronbach’s AlphaRho ACR
AttitudeBA3.7901.2471.0001.000
EnvironmentEM13.8361.2750.8530.7000.8230.8240.823
EM23.8691.3200.820
FearF13.1201.3140.6600.6290.8300.8490.834
F23.5461.3160.891
F33.3731.2980.812
HealthH13.9981.2320.9460.7640.9270.9340.928
H23.6511.2830.747
H33.8321.2640.906
H43.8381.2430.885
Purchase IntentionPI3.8891.2601.0001.000
SD: Standard Deviation, AVE: Average Variance Extracted, CR: Composite Reliability.
Table 3. Heterotrait—Monotrait ratio (HTMT).
Table 3. Heterotrait—Monotrait ratio (HTMT).
FactorAttitudeEnvironmentFearHealth
Attitude1.000
Environment0.7700.837
Fear0.6270.7720.793
Health0.7730.8030.7000.874
Purchase intention0.8080.8080.6780.807
Table 4. Correlations between variables and AVE.
Table 4. Correlations between variables and AVE.
AttitudeEnvironmentFearHealthPurchase
Intention
Attitude1.000
Environment0.7700.837
Fear0.6270.7720.793
Health0.7730.8030.7000.874
Purchase intention0.8080.8080.6780.8071.000
Average Variance Extracted (AVE) square root in the main diagonal.
Table 5. Significance analysis of direct effects.
Table 5. Significance analysis of direct effects.
Original Sample (O)T Statistics (|O/SD|)p-Value2.5%97.5%
Attitude → Purchase intention0.3445.2920.000 *0.2070.463
Environment → Attitude0.4263.9910.000 *0.2320.661
Environment → Purchase intention0.2773.0170.003 *0.1240.489
Fear → Attitude−0.0070.0970.923−0.1380.125
Fear → Purchase intention0.0501.0020.316−0.0440.148
Health → Attitude0.4365.1960.000 *0.2510.574
Health → Purchase intention0.2843.6800.000 *0.1290.436
SD: Standard Deviation, *: p-value significative.
Table 6. Significance analysis of indirect effects.
Table 6. Significance analysis of indirect effects.
Original Sample (O)T Statistics (|O/SD|)p-Value2.5%97.5%
Environment → Attitude → Purchase intention0.1463.4650.001 *0.0720.230
Fear → Attitude → Purchase intention−0.0020.0970.923−0.0500.044
Health → Attitude → Purchase intention0.1503.5680.000*0.0650.230
SD: Standard Deviation, *: p-value significative.
Table 7. Summary of hypothesis results.
Table 7. Summary of hypothesis results.
HypothesisDirect RelationshipsResults
H1Health has a positive impact on organic fruit purchase intentionSupported
H2Health has a positive impact on attitude towards organic fruitSupported
H3Consumer fear towards conventional products has a positive impact on purchase intention for organic fruitNot supported
H4Consumer fear towards conventional products has a positive impact on attitude towards organic fruitNot supported
H5Environmental motivations have a positive impact on the intention to purchase organic fruitSupported
H6Environmental motivations have a positive impact on attitude towards organic fruitSupported
H7Positive attitude toward organic fruit has a positive impact on purchase intentionSupported
HypothesisIndirect RelationshipsResults
H8The relationship between consumer fear and purchase intention is mediated by attitude toward organic fruitNot supported
H9The relationship between health and purchase intention is mediated by attitude toward organic fruitSupported
H10The relationship between environmental motivations and purchase intention is mediated by attitude toward organic fruitSupported
HypothesisModeration RelationshipsResults
H11The attitude toward organic fruit effect on purchase intention is moderated by perceived price. Thus, the higher the perceived price, the greater the attitude effect on purchase intentionSupported
H12The attitude effect toward organic fruit on purchase intention is moderated by effort. Thus, the greater the effort, the greater the attitude effect on purchase intentionSupported
Publisher’s Note: MDPI stays neutral with regard to jurisdictional claims in published maps and institutional affiliations.

Share and Cite

MDPI and ACS Style

Llanos-Herrera, G.; Vega-Muñoz, A.; Salazar-Sepúlveda, G.; Contreras-Barraza, N.; Gil-Marín, M. Environmental and Health Factors as Organic Fruit Purchase Drivers and the Mediating Role of Price and Effort. Horticulturae 2022, 8, 955. https://doi.org/10.3390/horticulturae8100955

AMA Style

Llanos-Herrera G, Vega-Muñoz A, Salazar-Sepúlveda G, Contreras-Barraza N, Gil-Marín M. Environmental and Health Factors as Organic Fruit Purchase Drivers and the Mediating Role of Price and Effort. Horticulturae. 2022; 8(10):955. https://doi.org/10.3390/horticulturae8100955

Chicago/Turabian Style

Llanos-Herrera, Gonzalo, Alejandro Vega-Muñoz, Guido Salazar-Sepúlveda, Nicolás Contreras-Barraza, and Miseldra Gil-Marín. 2022. "Environmental and Health Factors as Organic Fruit Purchase Drivers and the Mediating Role of Price and Effort" Horticulturae 8, no. 10: 955. https://doi.org/10.3390/horticulturae8100955

APA Style

Llanos-Herrera, G., Vega-Muñoz, A., Salazar-Sepúlveda, G., Contreras-Barraza, N., & Gil-Marín, M. (2022). Environmental and Health Factors as Organic Fruit Purchase Drivers and the Mediating Role of Price and Effort. Horticulturae, 8(10), 955. https://doi.org/10.3390/horticulturae8100955

Note that from the first issue of 2016, this journal uses article numbers instead of page numbers. See further details here.

Article Metrics

Back to TopTop