Transcriptome of lncRNAs and mRNAs and Their Network Profile in Relation to Phenotypic Variation in Grafted Peach–Apricot Chimeras
Abstract
1. Introduction
2. Materials and Methods
2.1. Plant Materials and Growth Conditions
2.2. Total RNA Extraction and Transcriptome Sequencing
2.3. Screening and Analysis of Differentially Expressed Genes (DEGs)
2.4. Identification and Analysis of lncRNA
2.5. Screening of DElncRNA and the Analysis of Co-Expressed lncRNAs and mRNAs
2.6. qRT-PCR Analysis of DEmRNAs and DElncRNAs
3. Results
3.1. Identification of DEGs in Peach Chimeras
3.2. Functional Analysis of DEGs in Peach Chimeras
3.3. Analysis of lncRNA and mRNA in Peach Chimeras
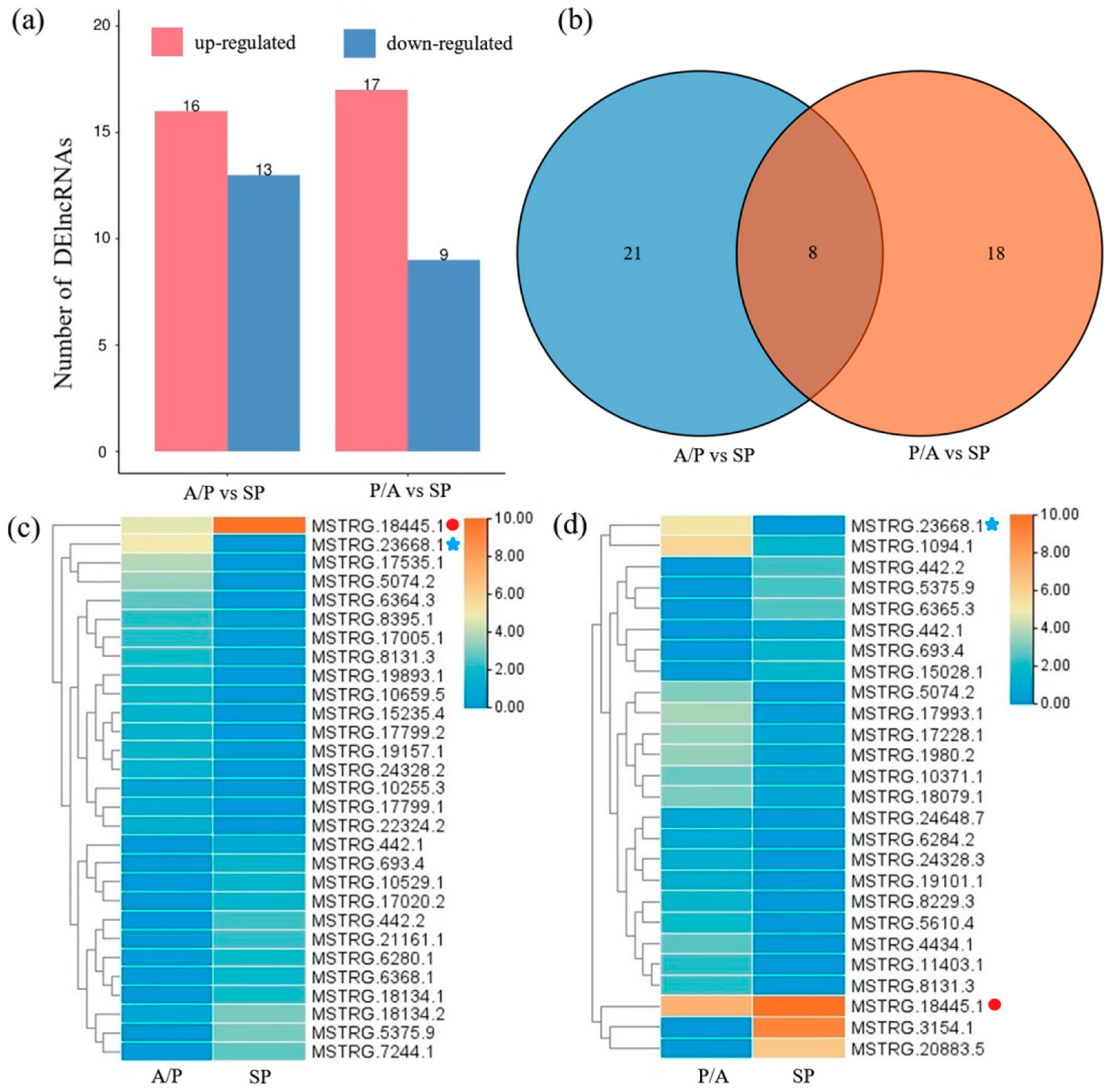
3.4. Identification of DElncRNAs in Peach Chimeras
3.5. Functional Analysis of Co-Expressed mRNA with DElncRNAs in Peach Chimeras
3.6. Analysis of Co-Expression Regulatory Patterns of ‘lncRNA-mRNA’
3.7. qRT-PCR Validation of DElncRNAs and DEmRNAs
4. Discussion
5. Conclusions
Supplementary Materials
Author Contributions
Funding
Data Availability Statement
Acknowledgments
Conflicts of Interest
References
- Melnyk, C.W.; Meyerowitz, E.M. Plant grafting. Curr. Biol. 2015, 25, R183–R188. [Google Scholar] [CrossRef]
- Turnbull, C.; Carrington, S. A hard graft problem solved for key global food crops. Nature 2022, 602, 214–215. [Google Scholar] [CrossRef]
- Zhang, X.; Khan, A.; Zhou, R.Y.; Liu, Y.S.; Zhang, B.H.; Wang, Q.L.; Zhang, Z.Y. Grafting in cotton: A mechanistic approach for stress tolerance and sustainable development. Ind. Crop. Prod. 2022, 175, 114227. [Google Scholar] [CrossRef]
- Janos, T.; Noboru, Y.; Yutaka, H. Graft-induced variants as a source of novel characteristics in the breeding of pepper (Capsicum annuum L.). Euphytica 1999, 108, 73–78. [Google Scholar] [CrossRef]
- Warschefsky, E.J.; Klein, L.L.; Frank, M.H.; Chitwood, D.H.; Londo, J.P.; von Wettberg, E.J.B.; Miller, A.J. Rootstocks: Diversity, domestication, and impacts on shoot phenotypes. Trends Plant Sci. 2016, 21, 418–437. [Google Scholar] [CrossRef] [PubMed]
- Stegemann, S.; Bock, R. Exchange of genetic material between cells in plant tissue grafts. Science 2009, 324, 649–651. [Google Scholar] [CrossRef]
- Zhao, H.; Diao, S.F.; Liu, P.F.; Luo, Y.; Wuyun, T.N.; Zhu, G.P. The Communication of Endogenous Biomolecules RNA, DNA, Protein, Hormone via Graft Union Might Play Key Roles in the New Traits Formation of Graft Hybrids. Pak. J. Bot. 2018, 50, 717–726. Available online: https://www.kiphub.com/paper/64d5f5abc002acbc59363ea6 (accessed on 4 March 2026).
- Feng, M.; Augstein, F.; Kareem, A.; Melnyk, C.W. Plant grafting: Molecular mechanisms and applications. Mol. Plant 2024, 17, 75–91. [Google Scholar] [CrossRef] [PubMed]
- Shen, Y.; Zhuang, W.; Tu, X.; Gao, Z.; Xiong, A.; Yu, X.; Li, X.; Li, F.; Qu, S. Transcriptomic analysis of interstock-induced dwarfism in Sweet Persimmon (Diospyros kaki Thunb.). Hortic. Res. 2019, 6, 51. [Google Scholar] [CrossRef]
- Dong, Y.; Ye, X.; Xiong, A.; Zhu, N.; Jiang, L.; Qu, S. The regulatory role of gibberellin related genes DKGA2ox1 and MIR171f_3 in persimmon dwarfism. Plant Sci. 2021, 310, 110958. [Google Scholar] [CrossRef]
- Kundariya, H.; Yang, X.; Morton, K.; Sanchez, R.; Axtell, M.J.; Hutton, S.F.; Fromm, M.; Mackenzie, S.A. MSH1-induced heritable enhanced growth vigor through grafting is associated with the RdDM pathway in plants. Nat. Commun. 2020, 11, 5343. [Google Scholar] [CrossRef]
- Cober, E.R.; Curtis, D.F. Both promoters and inhibitors affected flowering time in grafted soybean flowering-time isolines. Crop Sci. 2003, 43, 886–891. [Google Scholar] [CrossRef]
- Li, W.J.; Chen, X.Y.; Zhao, S.; Zhan, Q.L.; Chen, S.M.; Jiang, J.F.; Fang, W.M.; Chen, F.D.; Guan, Z.Y. Effect of grafting on the growth and flowering of sprays chrysanthemums. Sci. Hortic. 2022, 291, 110607. [Google Scholar] [CrossRef]
- Aliki, X.; Tsaballa, A.; Ganopoulos, I.; Kapazoglou, A.; Madesis, P. Intra-species grafting induces epigenetic and metabolic changes accompanied by alterations in fruit size and shape of Cucurbita pepo L. Plant Growth Regul. 2019, 87, 93–108. [Google Scholar] [CrossRef]
- Riga, P.; Benedicto, L.; García-Flores, L.; Villaño, D.; Medina, S.; Gil-Izquierdo, Á. Rootstock effect on serotonin and nutritional quality of tomatoes produced under low temperature and light conditions. J. Food Compos. Anal. 2016, 46, 50–59. [Google Scholar] [CrossRef]
- Musa, I.; Rafii, M.Y.; Ahmad, K.; Ramlee, S.I.; Md Hatta, M.A.; Oladosu, Y.; Muhammad, I.; Chukwu, S.C.; Mat Sulaiman, N.N.; Ayanda, A.F.; et al. Effects of grafting on morphophysiological and yield characteristic of eggplant (Solanum melongena L.) grafted onto wild relative rootstocks. Plants 2020, 9, 1583. [Google Scholar] [CrossRef]
- Su, J.; Jiang, M.; Pan, H.; Zhou, W.; Cai, X.; Wang, Y.; Liu, W.; Wang, D.; Bai, M.; Wu, H. Multi-omics analyses reveal the effects of layerage and grafting on flavonoid synthesis and accumulation in Citrus reticulata ‘Chachi’. Hortic. Res. 2025, 12, uhaf177. [Google Scholar] [CrossRef]
- Li, H.; Guo, Y.; Lan, Z.; Xu, K.; Chang, J.; Ahammed, G.J.; Ma, J.; Wei, C.; Zhang, X. Methyl jasmonate mediates melatonin-induced cold tolerance of grafted watermelon plants. Hortic. Res. 2021, 8, 57. [Google Scholar] [CrossRef]
- Villalobos-Soublett, E.; Verdugo-Vásquez, N.; Díaz, I.; Zurita-Silva, A. Adapting grapevine productivity and fitness to water deficit by means of naturalized rootstocks. Front. Plant Sci. 2022, 13, 870438. [Google Scholar] [CrossRef] [PubMed]
- Kawaguchi, K.; Nakaune, M.; Ma, J.F.; Kojima, M.; Takebayashi, Y.; Sakakibara, H.; Otagaki, S.; Matsumoto, S.; Shiratake, K. Plant hormone and inorganic ion concentrations in the xylem exudate of grafted plants depend on the scion-rootstock combination. Plants 2022, 11, 2594. [Google Scholar] [CrossRef] [PubMed]
- Askari-Khorasgani, O.; Jafarpour, M.; Hadad, M.M.; Pessarakli, M. Fruit yield and quality characteristics of “Shahmiveh” pear cultivar grafted on six rootstocks. J. Plant Nutr. 2019, 42, 323–332. [Google Scholar] [CrossRef]
- Tedesco, S.; Fevereiro, P.; Kragler, F.; Pina, A. Plant grafting and graft incompatibility: A review from the grapevine perspective. Sci. Hortic. 2022, 299, 111019. [Google Scholar] [CrossRef]
- Huang, Y.; Kong, Q.S.; Chen, F.; Bie, Z.L. The history, current status and future prospects of vegetable grafting in China. Acta Hortic. 2015, 1086, 31–39. [Google Scholar] [CrossRef]
- Imlau, A.; Truernit, E.; Sauer, N. Cell-to-cell and long-distance trafficking of the green fluorescent protein in the phloem and symplastic unloading of the protein into sink tissues. Plant Cell. 1999, 11, 309–322. [Google Scholar] [CrossRef]
- Li, C.; Li, Y.; Bai, L.; Zhang, T.; He, C.; Yan, Y.; Yu, X. Grafting-responsive miRNAs in cucumber and pumpkin seedlings identified by high-throughput sequencing at whole genome level. Physiol. Plant. 2014, 151, 406–422. [Google Scholar] [CrossRef]
- Rasool, A.; Mansoor, S.; Bhat, K.M.; Hassan, G.I.; Baba, T.R.; Alyemeni, M.N.; Alsahli, A.A.; El-Serehy, H.A.; Paray, B.A.; Ahmad, P. Mechanisms underlying graft union formation and rootstock scion interaction in horticultural plants. Front. Plant Sci. 2020, 11, 590847. [Google Scholar] [CrossRef] [PubMed]
- Haroldsen, V.M.; Szczerba, M.W.; Aktas, H.; Lopez-Baltazar, J.; Odias, M.J.; Chi-Ham, C.L.; Labavitch, J.M.; Bennett, A.B.; Powell, A.L. Mobility of transgenic nucleic acids and proteins within grafted rootstocks for agricultural improvement. Front. Plant Sci. 2012, 3, 39. [Google Scholar] [CrossRef] [PubMed]
- Kodama, H.; Miyahara, T.; Oguchi, T.; Tsujimoto, T.; Ozeki, Y.; Ogawa, T.; Yamaguchi, Y.; Ohta, D. Effect of transgenic rootstock grafting on the omics profiles in tomato. Food Saf. 2021, 9, 32–47. [Google Scholar] [CrossRef]
- Fuentes, I.; Stegemann, S.; Golczyk, H.; Karcher, D.; Bock, R. Horizontal genome transfer as an asexual path to the formation of new species. Nature 2014, 511, 232–235. [Google Scholar] [CrossRef]
- Xoconostle-Cázares, B.; Xiang, Y.; Ruiz-Medrano, R.; Wang, H.L.; Monzer, J.; Yoo, B.C.; McFarland, K.C.; Franceschi, V.R.; Lucas, W.J. Plant paralog to viral movement protein that potentiates transport of mRNA into the phloem. Science 1999, 283, 94–98. [Google Scholar] [CrossRef]
- Ruiz-Medrano, R.; Xoconostle-Cázares, B.; Lucas, W.J. Phloem long-distance transport of CmNACP mRNA: Implications for supracellular regulation in plants. Development 1999, 126, 4405–4419. [Google Scholar] [CrossRef] [PubMed]
- Hou, S.; Zhu, Y.; Wu, X.; Xin, Y.; Guo, J.; Wu, F.; Yu, H.; Sun, Z.; Xu, C. Scion-to-rootstock mobile transcription factor CmHY5 positively modulates the nitrate uptake capacity of melon scion grafted on squash rootstock. Int. J. Mol. Sci. 2022, 24, 162. [Google Scholar] [CrossRef]
- Zhang, S.L.; Chen, Z.; Zhao, J.; Diao, S.; Tian, L.; Zhao, Y.; Li, F.; Zhu, G.P. Interfamily grafted hybrids Vitis vinifera/Schisandra chinensis resulted in transcriptomic, phenotypic, and metabolic changes. Plants 2024, 13, 1676. [Google Scholar] [CrossRef] [PubMed]
- Ham, B.K.; Brandom, J.L.; Xoconostle-Cázares, B.; Ringgold, V.; Lough, T.J.; Lucas, W.J. A polypyrimidine tract binding protein, pumpkin RBP50, forms the basis of a phloem-mobile ribonucleoprotein complex. Plant Cell. 2009, 21, 197–215. [Google Scholar] [CrossRef]
- Tamiru, M.; Hardcastle, T.J.; Lewsey, M.G. Regulation of genome-wide DNA methylation by mobile small RNAs. New Phytol. 2018, 217, 540–546. [Google Scholar] [CrossRef]
- Yuan, M.; Jin, T.; Wu, J.; Li, L.; Chen, G.; Chen, J.; Wang, Y.; Sun, J. IAA-miR164a-NAC100L1 module mediates symbiotic incompatibility of cucumber/pumpkin grafted seedlings through regulating callose deposition. Hortic. Res. 2023, 11, uhad287. [Google Scholar] [CrossRef]
- Lin, S.I.; Chiang, S.F.; Lin, W.Y.; Chen, J.W.; Tseng, C.Y.; Wu, P.C.; Chiou, T.J. Regulatory network of microRNA399 and PHO2 by systemic signaling. Plant Physiol. 2008, 147, 732–746. [Google Scholar] [CrossRef]
- Pant, B.D.; Buhtz, A.; Kehr, J.; Scheible, W.R. MicroRNA399 is a long-distance signal for the regulation of plant phosphate homeostasis. Plant J. 2008, 53, 731–738. [Google Scholar] [CrossRef]
- Molnar, A.; Melnyk, C.W.; Bassett, A.; Hardcastle, T.J.; Dunn, R.; Baulcombe, D.C. Small silencing RNAs in plants are mobile and direct epigenetic modification in recipient cells. Science 2010, 328, 872–875. [Google Scholar] [CrossRef] [PubMed]
- Rubio, B.; Stammitti, L.; Cookson, S.J.; Teyssier, E.; Gallusci, P. Small RNA populations reflect the complex dialogue established between heterograft partners in grapevine. Hortic. Res. 2022, 9, uhab067. [Google Scholar] [CrossRef]
- Harada, T. Grafting and RNA transport via phloem tissue in horticultural plants. Sci. Hortic. 2010, 125, 545–550. [Google Scholar] [CrossRef]
- Guttman, M.; Rinn, J.L. Modular regulatory principles of large non-coding RNAs. Nature 2012, 482, 339–446. [Google Scholar] [CrossRef]
- Kornienko, A.E.; Guenzl, P.M.; Barlow, D.P.; Pauler, F.M. Gene regulation by the act of long non-coding RNA transcription. BMC Biol. 2013, 11, 59. [Google Scholar] [CrossRef]
- Carrieri, C.; Cimatti, L.; Biagioli, M.; Beugnet, A.; Zucchelli, S.; Fedele, S.; Pesce, E.; Ferrer, I.; Collavin, L.; Santoro, C.; et al. Long non-coding antisense RNA controls Uchl1 translation through an embedded SINEB2 repeat. Nature 2012, 491, 454–457. [Google Scholar] [CrossRef]
- Golden, D.E.; Gerbasi, V.R.; Sontheimer, E.J. An inside job for siRNAs. Mol. Cell. 2008, 31, 309–312. [Google Scholar] [CrossRef] [PubMed]
- Heo, J.B.; Sung, S. Vernalization-mediated epigenetic silencing by a long intronic noncoding RNA. Science 2011, 331, 76–79. [Google Scholar] [CrossRef] [PubMed]
- Deng, F.; Zhang, X.; Wang, W.; Yuan, R.; Shen, F. Identification of Gossypium hirsutum long non-coding RNAs (lncRNAs) under salt stress. BMC Plant Biol. 2018, 18, 23. [Google Scholar] [CrossRef]
- Sun, Y.; Hao, P.; Lv, X.; Tian, J.; Wang, Y.; Zhang, X.; Xu, X.; Han, Z.; Wu, T. A long non-coding apple RNA, MSTRG.85814.11, acts as a transcriptional enhancer of SAUR32 and contributes to the Fe-deficiency response. Plant J. 2020, 103, 53–67. [Google Scholar] [CrossRef] [PubMed]
- Zhang, S.L.; Feng, L.Y.; Jia, W.Q.; Wuyun, T.N.; Zhu, G.P.; Zhao, H.; Li, F.D. Identification of miRNA-mRNA pairs involved in the development of grafted peach hybrids by integrating sRNAome and transcriptome. Sci. Hortic. 2023, 321, 112302. [Google Scholar] [CrossRef]
- Zhang, S.; Zhi, Z.; Tian, L.; Zhou, R.; Chen, H.; Yue, H.; Li, F.; Zhu, G.P.; Jia, W.; Zhang, M. Integrated multi-omics analyses reveal the roles of apricot miR166a and miR396c in the growth and development of apricot-peach grafted chimera. Int. J. Biol. Macromol. 2025, 318, 145121. [Google Scholar] [CrossRef]
- Trapnell, C.; Pachter, L.; Salzberg, S.L. TopHat: Discovering splice junctions with RNA-Seq. Bioinformatics 2009, 25, 1105–1111. [Google Scholar] [CrossRef]
- Cheng, J.; Zhang, M.; Tan, B.; Jiang, Y.; Zheng, X.; Ye, X.; Guo, Z.; Xiong, T.; Wang, W.; Li, J.; et al. A single nucleotide mutation in GID1c disrupts its interaction with DELLA1 and causes a GA-insensitive dwarf phenotype in peach. Plant Biotechnol. J. 2019, 17, 1723–1735. [Google Scholar] [CrossRef] [PubMed]
- Li, R.; Fu, D.; Zhu, B.; Luo, Y.; Zhu, H. CRISPR/Cas9-mediated mutagenesis of lncRNA1459 alters tomato fruit ripening. Plant J. 2018, 94, 513–524. [Google Scholar] [CrossRef] [PubMed]
- Kim, D.H.; Sung, S. Vernalization-triggered intragenic chromatin loop formation by long noncoding RNAs. Dev. Cell. 2017, 40, 302–312.e4. [Google Scholar] [CrossRef]
- Cui, J.; Jiang, N.; Hou, X.; Wu, S.; Zhang, Q.; Meng, J.; Luan, Y. Genome-wide identification of lncRNAs and analysis of ceRNA networks during tomato resistance to phytophthora infestans. Phytopathology 2020, 110, 456–464. [Google Scholar] [CrossRef]
- Tang, Y.; Qu, Z.; Lei, J.; He, R.; Adelson, D.L.; Zhu, Y.; Yang, Z.; Wang, D. The long noncoding RNA FRILAIR regulates strawberry fruit ripening by functioning as a noncanonical target mimic. PLoS Genet. 2021, 17, e1009461. [Google Scholar] [CrossRef] [PubMed]
- Gao, C.; Sun, J.; Dong, Y.; Wang, C.; Xiao, S.; Mo, L.; Jiao, Z. Comparative transcriptome analysis uncovers regulatory roles of long non-coding RNAs involved in resistance to powdery mildew in melon. BMC Genom. 2020, 21, 125. [Google Scholar] [CrossRef]
- Jamet, E.; Dunand, C. Plant cell wall proteins and development. Int. J. Mol. Sci. 2020, 21, 2731. [Google Scholar] [CrossRef]
- Kurokawa, R.; Rosenfeld, M.G.; Glass, C.K. Transcriptional regulation through noncoding RNAs and epigenetic modifications. RNA Biol. 2009, 6, 233–236. [Google Scholar] [CrossRef][Green Version]
- Smith, M.A.; Mattick, J.S. Structural and functional annotation of long noncoding RNAs. Methods Mol. Biol. 2017, 1526, 65–85. [Google Scholar] [CrossRef]
- Cosgrove, D.J. Structure and growth of plant cell walls. Nat. Rev. Mol. Cell Biol. 2024, 25, 340–358. [Google Scholar] [CrossRef]
- Liang, Y.; Li, X.; Lei, F.; Yang, R.; Bai, W.; Yang, Q.; Zhang, D. Transcriptome profiles reveals ScDREB10 from Syntrichia caninervis regulated phenylpropanoid biosynthesis and starch/sucrose metabolism to enhance plant stress tolerance. Plants 2024, 13, 205. [Google Scholar] [CrossRef]
- Jiménez, A.; Sevilla, F.; Martí, M.C. Reactive oxygen species homeostasis and circadian rhythms in plants. J. Exp. Bot. 2021, 72, 5825–5840. [Google Scholar] [CrossRef] [PubMed]
- Li, J.; Cui, J.; Dai, C.; Liu, T.; Cheng, D.; Luo, C. Whole-transcriptome RNA sequencing reveals the global molecular responses and CeRNA regulatory network of mRNAs, lncRNAs, miRNAs and circRNAs in response to salt stress in sugar beet (Beta vulgaris). Int. J. Mol. Sci. 2020, 22, 289. [Google Scholar] [CrossRef] [PubMed]
- Shi, F.; Xu, H.; Liu, C.; Tan, C.; Ren, J.; Ye, X.; Feng, H.; Liu, Z. Whole-transcriptome sequencing reveals a vernalization-related ceRNA regulatory network in chinese cabbage (Brassica campestris L. ssp. pekinensis). BMC Genom. 2021, 22, 819. [Google Scholar] [CrossRef]
- Zhou, X.; He, J.; Velanis, C.N.; Zhu, Y.; He, Y.; Tang, K.; Zhu, M.; Graser, L.; de Leau, E.; Wang, X.; et al. A domesticated harbinger transposase forms a complex with HDA6 and promotes histone H3 deacetylation at genes but not TEs in Arabidopsis. J. Integr. Plant Biol. 2021, 63, 1462–1474. [Google Scholar] [CrossRef] [PubMed]
- Huh, S.U. New function of hypoxia-responsive unknown protein in enhanced resistance to biotic stress. Plant Signal. Behav. 2021, 16, 1868131. [Google Scholar] [CrossRef]








Disclaimer/Publisher’s Note: The statements, opinions and data contained in all publications are solely those of the individual author(s) and contributor(s) and not of MDPI and/or the editor(s). MDPI and/or the editor(s) disclaim responsibility for any injury to people or property resulting from any ideas, methods, instructions or products referred to in the content. |
© 2026 by the authors. Licensee MDPI, Basel, Switzerland. This article is an open access article distributed under the terms and conditions of the Creative Commons Attribution (CC BY) license.
Share and Cite
Chen, J.; Fan, B.; Hou, X.; Wang, S.; Zhi, Z.; Yue, H.; Zhang, S.; Zhu, G.; Zhang, M. Transcriptome of lncRNAs and mRNAs and Their Network Profile in Relation to Phenotypic Variation in Grafted Peach–Apricot Chimeras. Horticulturae 2026, 12, 345. https://doi.org/10.3390/horticulturae12030345
Chen J, Fan B, Hou X, Wang S, Zhi Z, Yue H, Zhang S, Zhu G, Zhang M. Transcriptome of lncRNAs and mRNAs and Their Network Profile in Relation to Phenotypic Variation in Grafted Peach–Apricot Chimeras. Horticulturae. 2026; 12(3):345. https://doi.org/10.3390/horticulturae12030345
Chicago/Turabian StyleChen, Jiajia, Bingxin Fan, Xiaokui Hou, Shixing Wang, Zhaokun Zhi, Huafeng Yue, Shulin Zhang, Gaopu Zhu, and Mengmeng Zhang. 2026. "Transcriptome of lncRNAs and mRNAs and Their Network Profile in Relation to Phenotypic Variation in Grafted Peach–Apricot Chimeras" Horticulturae 12, no. 3: 345. https://doi.org/10.3390/horticulturae12030345
APA StyleChen, J., Fan, B., Hou, X., Wang, S., Zhi, Z., Yue, H., Zhang, S., Zhu, G., & Zhang, M. (2026). Transcriptome of lncRNAs and mRNAs and Their Network Profile in Relation to Phenotypic Variation in Grafted Peach–Apricot Chimeras. Horticulturae, 12(3), 345. https://doi.org/10.3390/horticulturae12030345

