Autotetraploidization Induces a Metabolic Shift from Flavonoids to Coumarins While Maintaining Volatile Stability in Yuzu (Citrus junos Sieb. ex Tanaka)
Abstract
1. Introduction
2. Materials and Methods
2.1. Plant Culture and Ploidy Screening
2.2. Growth Conditions and Sampling
2.3. Morphological, Anatomical, and Photosynthetic Analyses
2.3.1. Whole-Plant and Leaf Morphometry
2.3.2. Electron Microscopy Observation of Stoma Morphology
2.3.3. Observation of the Anatomical Structure of Leaves
2.3.4. Photosynthetic Intensity Measurement
2.4. Metabolomics
2.4.1. Volatile Metabolomics
2.4.2. Non-Volatile Metabolomics
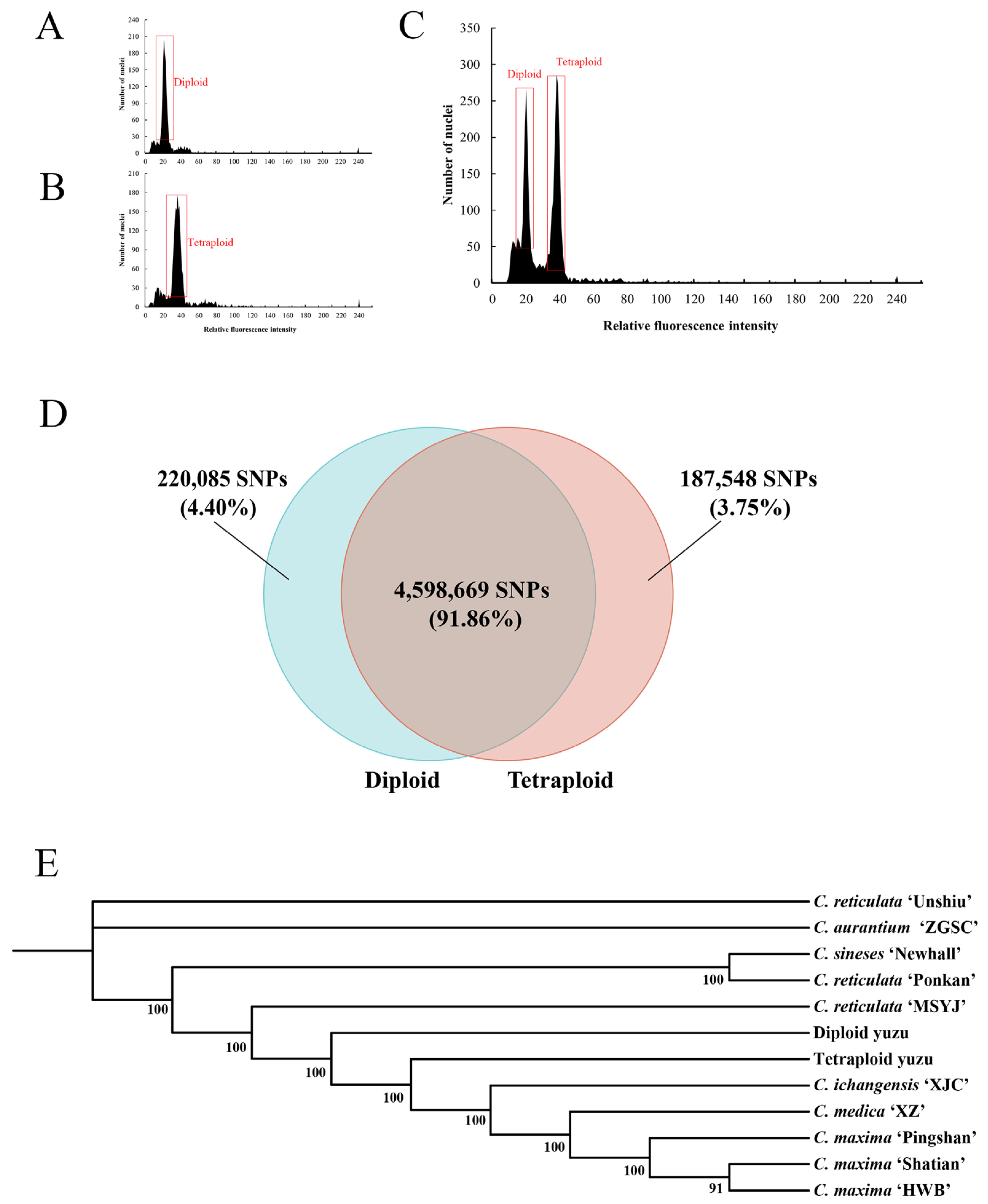
2.5. Genetic Characterization via Single-Nucleotide Polymorphism (SNP) Analysis
2.6. RNA Extraction and Transcriptome Sequencing
2.7. Quantitative Real-Time PCR (qRT-PCR)
3. Results
3.1. Identification and Morphological Characterization of Autotetraploid Yuzu
3.2. Volatile Metabolomic Profiles of Diploid and Tetraploid Yuzu
3.2.1. Identification and Classification of Leaf VOCs
3.2.2. Differential VOC Analysis
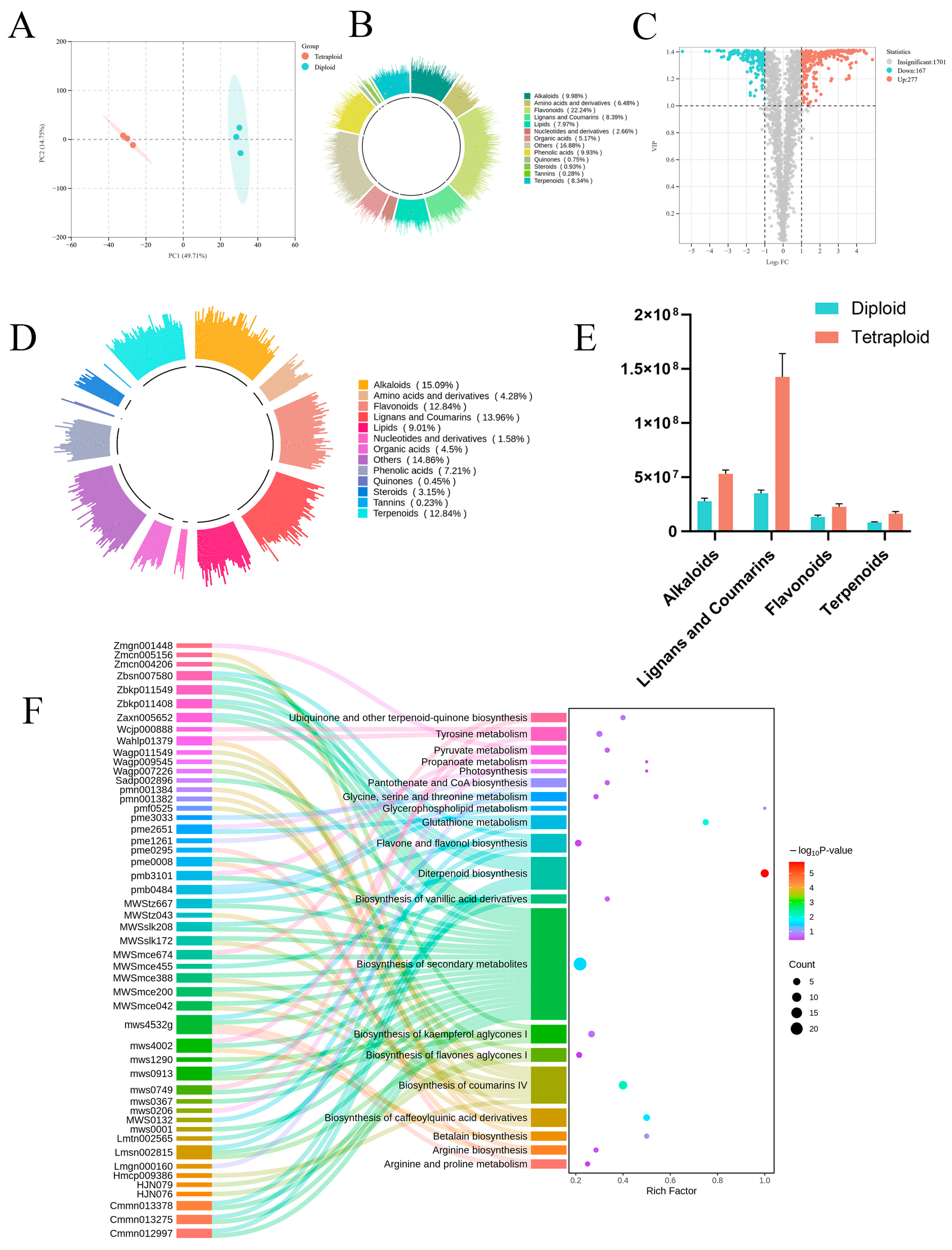
3.3. Non-Volatile Metabolomic Changes in Diploid and Tetraploid Yuzu
3.3.1. Non-Volatile Metabolite Identification, Classification, and Differential Analysis
3.3.2. KEGG and MetMap Pathway Enrichment Analysis
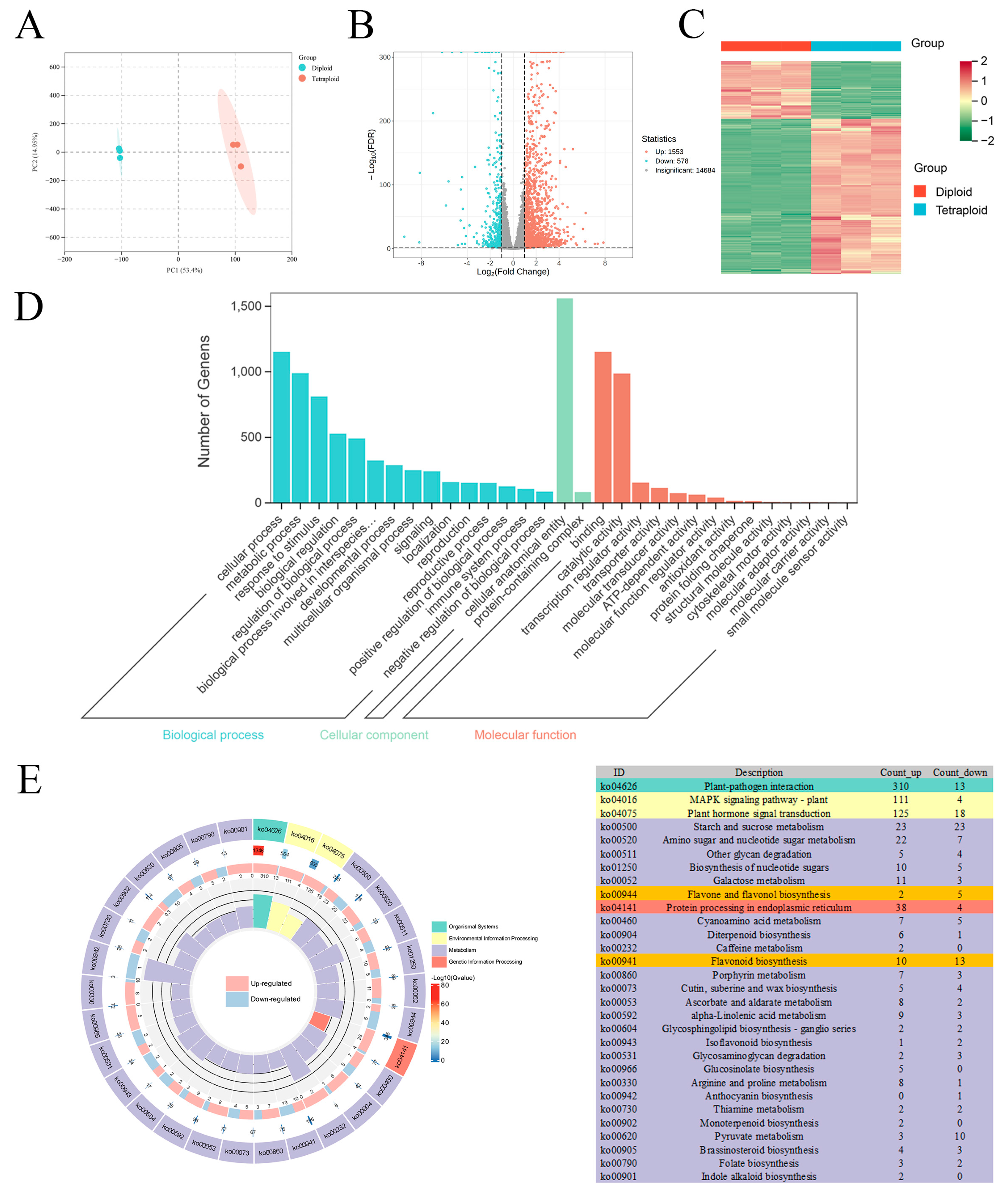
3.4. Transcriptome Changes in Diploid and Tetraploid Yuzu
3.4.1. Transcriptome Profiling and DEG Identification
3.4.2. GO, KEGG, and MetMap Functional Dissection of DEGs
3.5. Integrated Transcriptomic–Metabolomic Dissection of the Flavonoid Network
4. Discussion
4.1. Tetraploidization Enhances Photosynthesis Through Altered Mesophyll Anatomy
4.2. β-Phellandrene Dominated the VOC Profile and Increased the Ester Content in the Leaves of Tetraploid Yuzu
4.3. Tetraploidization Redirects Phenylpropanoid Flux Toward Coumarin Biosynthesis in Exchange for Flavonoid Biosynthesis
5. Conclusions
Supplementary Materials
Author Contributions
Funding
Data Availability Statement
Conflicts of Interest
Abbreviations
| Ci | Intercellular CO2 Concentration |
| cDNA | Complementary DNA |
| CTAB | Cetyltrimethylammonium Bromide |
| DAMs | Differentially Accumulated Metabolites |
| DEGs | Differentially Expressed Genes |
| EOs | Essential Oils |
| FC | Fold Change |
| FDR | False Discovery Rate |
| FEMA | Flavor and Extract Manufacturers Association |
| FPKM | Fragments Per Kilobase of transcript per Million Mapped Reads |
| GC-MS | Gas Chromatography–Mass Spectrometry |
| GO | Gene Ontology |
| GRAS | Generally Recognized as Safe |
| Gs | Stomatal Conductance |
| HLB | Huanglongbing (citrus greening disease) |
| HS-SPME | Headspace Solid-Phase Microextraction |
| KEGG | Kyoto Encyclopedia of Genes and Genomes |
| MetMap | Metabolic Map |
| MS | Mass Spectrometry |
| OPLS-DA | Orthogonal Partial Least Squares Discriminant Analysis |
| PCA | Principal Component Analysis |
| Pn | Net Photosynthetic Rate |
| qRT-PCR | Quantitative Real-Time Polymerase Chain Reaction |
| RNA-seq | RNA Sequencing |
| SEM | Scanning Electron Microscopy |
| SNP | Single-Nucleotide Polymorphism |
| SRA | Sequence Read Archive |
| Tr | Transpiration Rate |
| UPLC | Ultra-Performance Liquid Chromatography |
| VIP | Variable Importance in Projection |
| VOCs | Volatile Organic Compounds |
| WGD | Whole-Genome Duplication |
References
- Van de Peer, Y.; Mizrachi, E.; Marchal, K. The evolutionary significance of polyploidy. Nat. Rev. Genet. 2017, 18, 411–424. [Google Scholar] [CrossRef] [PubMed]
- Van de Peer, Y.; Ashman, T.L.; Soltis, P.S.; Soltis, D.E. Polyploidy: An evolutionary and ecological force in stressful times. Plant Cell 2021, 33, 11–26. [Google Scholar] [CrossRef]
- Chen, Z.J. Genetic and epigenetic mechanisms for gene expression and phenotypic variation in plant polyploids. Annu. Rev. Plant Biol. 2007, 58, 377–406. [Google Scholar] [CrossRef] [PubMed]
- Liu, S.; Yang, Y.; Wei, F.; Duan, J.; Braynen, J.; Tian, B.; Cao, G.; Shi, G.; Yuan, J. Autopolyploidy leads to rapid genomic changes in Arabidopsis thaliana. Theory Biosci. 2017, 136, 199–206. [Google Scholar] [CrossRef] [PubMed]
- Wei, T.; Wang, Y.; Xie, Z.; Guo, D.; Chen, C.; Fan, Q.; Deng, X.; Liu, J.-H. Enhanced ROS scavenging and sugar accumulation contribute to drought tolerance of naturally occurring autotetraploids in Poncirus trifoliata. Plant Biotechnol. J. 2019, 17, 1394–1407. [Google Scholar] [CrossRef]
- Wang, Y.; Zuo, L.; Wei, T.; Zhang, Y.; Zhang, Y.; Ming, R.; Bachar, D.; Xiao, W.; Madiha, K.; Chen, C.; et al. CHH methylation of genes associated with fatty acid and jasmonate biosynthesis contributes to cold tolerance in autotetraploids of Poncirus trifoliata. J. Integr. Plant Biol. 2022, 64, 2327–2343. [Google Scholar] [CrossRef]
- Huang, P.; Xu, T.; Wang, G.; Zhang, L.; Yao, Y.; Zhang, M.; Zhang, C. Morphological and metabolic changes in Changshan Huyou (Citrus changshan-huyou) following natural tetraploidization. BMC Plant Biol. 2025, 25, 301. [Google Scholar] [CrossRef]
- Song, X.; Zhang, M.; Wang, T.T.; Duan, Y.Y.; Ren, J.; Gao, H.; Fan, Y.J.; Xia, Q.M.; Cao, H.X.; Xie, K.D.; et al. Polyploidization leads to salt stress resilience via ethylene signaling in citrus plants. New Phytol. 2025, 246, 176–191. [Google Scholar] [CrossRef]
- Ding, M.; Chen, Z.J. Epigenetic perspectives on the evolution and domestication of polyploid plant and crops. Curr. Opin. Plant Biol. 2018, 42, 37–48. [Google Scholar] [CrossRef]
- Aleza, P.; Froelicher, Y.; Schwarz, S.; Agustí, M.; Hernández, M.; Juárez, J.; Luro, F.; Morillon, R.; Navarro, L.; Ollitrault, P. Tetraploidization events by chromosome doubling of nucellar cells are frequent in apomictic citrus and are dependent on genotype and environment. Ann. Bot. 2011, 108, 37–50. [Google Scholar] [CrossRef]
- Guerra, D.; Wittmann, M.T.S.; Schwarz, S.F.; Souza, P.V.D.d.; Gonzatto, M.P.; Weiler, R.L. Comparison between diploid and tetraploid citrus rootstocks: Morphological characterization and growth evaluation. Bragantia 2014, 73, 1–7. [Google Scholar] [CrossRef]
- Latado, R.R.; Cristofani-Yaly, M.; Carvalho, C.R.D.; Machado, M.A. Plantas autotetraplóides de citros sob tratamento. Pesqui. Agropecu. Bras. 2007, 42, 1429–1435. [Google Scholar] [CrossRef]
- Jiang, J.; Yang, N.; Li, L.; Qin, G.; Ren, K.; Wang, H.; Deng, J.; Ding, D. Tetraploidy in Citrus wilsonii enhances drought tolerance via synergistic regulation of photosynthesis, phosphorylation, and hormonal changes. Front. Plant Sci. 2022, 13, 875011. [Google Scholar] [CrossRef] [PubMed]
- Da Silva Costa, L.; Coelho Filho, M.A.; Araújo da Silva, M.A.; Moreira, A.S.; dos Santos Soares Filho, W.; Freschi, L.; Da Silva Gesteira, A. Revisiting citrus rootstocks polyploidy as a means to improve drought resilience: Sometimes less is more. Plant Cell Environ. 2024, 48, 149–163. [Google Scholar] [CrossRef]
- Ruiz, M.; Pensabene-Bellavia, G.; Quinones, A.; Garcia-Lor, A.; Morillon, R.; Ollitrault, P.; Primo-Millo, E.; Navarro, L.; Aleza, P. Molecular characterization and stress tolerance evaluation of new allotetraploid somatic hybrids between carrizo citrange and Citrus macrophylla W. rootstocks. Front. Plant Sci. 2018, 9, 901. [Google Scholar] [CrossRef] [PubMed]
- Khalid, M.F.; Hussain, S.; Anjum, M.A.; Ahmad, S.; Ali, M.A.; Ejaz, S.; Morillon, R. Better salinity tolerance in tetraploid vs diploid volkamer lemon seedlings is associated with robust antioxidant and osmotic adjustment mechanisms. J. Plant Physiol. 2020, 244, 153071. [Google Scholar] [CrossRef] [PubMed]
- Oustric, J.; Morillon, R.; Luro, F.; Herbette, S.; Lourkisti, R.; Giannettini, J.; Berti, L.; Santini, J. Tetraploid Carrizo citrange rootstock (Citrus sinensis Osb. × Poncirus trifoliata L. Raf.) enhances natural chilling stress tolerance of common clementine (Citrus clementina Hort. ex Tan). J. Plant Physiol. 2017, 214, 108–115. [Google Scholar] [CrossRef]
- Anatskaya, O.V.; Vinogradov, A.E. Polyploidy as a fundamental phenomenon in evolution, development, adaptation and diseases. Int. J. Mol. Sci. 2022, 23, 3542. [Google Scholar] [CrossRef]
- Zhang, M.; Tan, F.Q.; Fan, Y.J.; Wang, T.T.; Song, X.; Xie, K.D.; Wu, X.M.; Zhang, F.; Deng, X.X.; Grosser, J.W.; et al. Acetylome reprograming participates in the establishment of fruit metabolism during polyploidization in citrus. Plant Physiol. 2022, 190, 2519–2538. [Google Scholar] [CrossRef]
- Tan, F.Q.; Tu, H.; Wang, R.; Wu, X.M.; Xie, K.D.; Chen, J.J.; Zhang, H.Y.; Xu, J.; Guo, W.W. Metabolic adaptation following genome doubling in citrus doubled diploids revealed by non-targeted metabolomics. Metabolomics 2017, 13, 143. [Google Scholar] [CrossRef]
- Di Nunzio, M.; Betoret, E.; Taccari, A.; Dalla Rosa, M.; Bordoni, A. Impact of processing on the nutritional and functional value of mandarin juice. J. Sci. Food Agric. 2020, 100, 4558–4564. [Google Scholar] [CrossRef]
- Ferrer, V.; Paymal, N.; Quinton, C.; Costantino, G.; Paoli, M.; Froelicher, Y.; Ollitrault, P.; Tomi, F.; Luro, F. Influence of the rootstock and the ploidy level of the scion and the rootstock on sweet orange (Citrus sinensis) peel essential oil yield, composition and aromatic properties. Agriculture 2022, 12, 214. [Google Scholar] [CrossRef]
- Tan, F.Q.; Zhang, M.; Xie, K.D.; Fan, Y.J.; Song, X.; Wang, R.; Wu, X.M.; Zhang, H.Y.; Guo, W.W. Polyploidy remodels fruit metabolism by modifying carbon source utilization and metabolic flux in Ponkan mandarin (Citrus reticulata Blanco). Plant Sci. 2019, 289, 110276. [Google Scholar] [CrossRef]
- Liu, J.; Yang, D.; Li, X.; Jin, Z.; Li, J. In vitro induced tetraploid Elsholtzia splendens Nakai ex F. Maek. alters polyphenol species and synthesis. Plants 2024, 13, 3374. [Google Scholar] [CrossRef] [PubMed]
- Brah, A.S.; Armah, F.A.; Obuah, C.; Akwetey, S.A.; Adokoh, C.K. Toxicity and therapeutic applications of citrus essential oils (CEOs): A review. Int. J. Food Prop. 2023, 26, 301–326. [Google Scholar] [CrossRef]
- Mahato, N.; Sharma, K.; Koteswararao, R.; Sinha, M.; Baral, E.; Cho, M.H. Citrus essential oils: Extraction, authentication and application in food preservation. Crit. Rev. Food Sci. Nutr. 2017, 59, 611–625. [Google Scholar] [CrossRef] [PubMed]
- Yang, J.; Lee, S.Y.; Jang, S.K.; Kim, K.J.; Park, M.J. Anti-inflammatory effects of essential oils from the peels of citrus cultivars. Pharmaceutics 2023, 15, 1595. [Google Scholar] [CrossRef]
- Viana, M.D.M.; Silva Neto, G.J.d.; Lima, A.A.d.; Leite, A.B.; Souza, I.T.; Santana, A.E.G.; Campesatto, E.A.; Moreira, M.S.A. Citrus limon (L.) Burm f. Essential oil has anxiolytic and sedative properties by modulating GABAA-receptors. Braz. Arch. Biol. Technol. 2020, 63, e20200206. [Google Scholar] [CrossRef]
- Huang, Y.Z.; Pu, Z.L.; Chen, Q.Y. The chemical composition of the leaf essential oils from 110 Citrus species, cultivars, hybrids and varieties of Chinese origin. Perfum. Flavor. 2000, 25, 53–66. [Google Scholar]
- Gonzalez-Mas, M.C.; Rambla, J.L.; Lopez-Gresa, M.P.; Blazquez, M.A.; Granell, A. Volatile compounds in citrus essential oils: A comprehensive review. Front. Plant Sci. 2019, 10, 12. [Google Scholar] [CrossRef] [PubMed]
- Zhang, H.; Chen, M.; Wen, H.; Wang, Z.; Chen, J.; Fang, L.; Zhang, H.; Xie, Z.; Jiang, D.; Cheng, Y.; et al. Transcriptomic and metabolomic analyses provide insight into the volatile compounds of citrus leaves and flowers. BMC Plant Biol. 2020, 20, 7. [Google Scholar] [CrossRef] [PubMed]
- Li, S.; Yuan, X.; Xu, Y.; Li, Z.; Feng, Z.; Yue, X.; Paoletti, E. Biogenic volatile organic compound emissions from leaves and fruits of apple and peach trees during fruit development. J. Environ. Sci. 2021, 108, 152–163. [Google Scholar] [CrossRef]
- Xie, C.; Zhong, W.T.; Luo, J.; Xiong, Y.Y.; Wang, J. Combinatorial phytochemical investigation: Systematic anti-oxidant constituent identification and chemical markers discovery in immature Citrus oils via temperature-stratified distillation metabolomics. J. Essent. Oil Bear. Plants 2025, 28, 625–646. [Google Scholar] [CrossRef]
- Nam, S.H.; Cho, H.S.; Jeong, H.; Lee, B.B.; Cho, Y.S.; Rameeza, F.; Eun, J.B. Physiochemical properties, dietary fibers, and functional characterization of three yuzu cultivars at five harvesting times. Food Sci. Biotechnol. 2021, 30, 117–127. [Google Scholar] [CrossRef]
- Passi, A.; Campos, D.T.; Kumar, M.; Bonilla, J.D.T.; Zuñiga, C.; Peacock, B.; Hale, A.; Palominos, R.S.; Borneman, J.; Zengler, K. Unveiling organ-specific metabolism of Citrus clementina. Proc. Natl. Acad. Sci. USA 2025, 122, e2503406122. [Google Scholar] [CrossRef]
- Yun, Y.B.; Jeong, H.; Cho, Y.; Kim, S. Analysis of genetic diversity of yuzu (Citrus junos Sieb. Ex Tanaka) using single nucleotide polymorphisms identified through RNA-seq and whole-genome resequencing analyses. J. Hortic. Sci. Biotechnol. 2023, 99, 298–310. [Google Scholar] [CrossRef]
- Jeong, H.; Rani Das, P.; Kim, H.; Im, A.E.; Lee, B.B.; Yang, K.Y.; Nam, S.H. A combination of commercial and traditional food-source-derived enzymatic treatment acts as a potential tool to produce functional yuzu (Citrus junos) powder. Food Chem. X 2023, 20, 100918. [Google Scholar] [CrossRef] [PubMed]
- Uehara, A.; Baldovini, N. Volatile constituents of yuzu (Citrus junos Sieb. ex Tanaka) peel oil: A review. Flavour Fragr. J. 2020, 36, 292–318. [Google Scholar] [CrossRef]
- Lan-Phi, N.T.; Shimamura, T.; Ukeda, H.; Sawamura, M. Chemical and aroma profiles of yuzu (Citrus junos) peel oils of different cultivars. Food Chem. 2009, 115, 1042–1047. [Google Scholar] [CrossRef]
- Clery, R.A.; Armendi, A.; Franco, V.; Furrer, S.; Genereux, J.C.; Kahn, T.L.; Koshiro, K. Chemical diversity of citrus leaf essential oils. Chem. Biodivers. 2022, 19, e202100963. [Google Scholar] [CrossRef]
- Ferrer, V.; Paymal, N.; Costantino, G.; Paoli, M.; Quinton, C.; Tomi, F.; Luro, F. Correspondence between the compositional and aromatic diversity of leaf and fruit essential oils and the pomological diversity of 43 sweet oranges (Citrus x aurantium var sinensis L.). Plants 2023, 12, 990. [Google Scholar] [CrossRef]
- Chi, P.T.L.; Van Hung, P.; Le Thanh, H.; Phi, N.T.L. Valorization of citrus leaves: Chemical composition, antioxidant and antibacterial activities of essential oils. Waste Biomass Valor. 2019, 11, 4849–4857. [Google Scholar] [CrossRef]
- Dominguez-Rodriguez, G.; Amador-Luna, V.M.; Benesova, K.; Pernica, M.; Parada-Alfonso, F.; Ibanez, E. Biorefinery approach with green solvents for the valorization of Citrus reticulata leaves to obtain antioxidant and anticholinergic extracts. Food Chem. 2024, 456, 140034. [Google Scholar] [CrossRef] [PubMed]
- Lee, B.B.; Kim, Y.M.; Pyeon, S.M.; Jeong, H.J.; Cho, Y.S.; Nam, S.H. Physiochemical properties and neuroprotective function of Korean major yuzu varieties. Food Sci. Technol. 2022, 42, e69222. [Google Scholar] [CrossRef]
- Kim, S.H.; Hur, H.J.; Yang, H.J.; Kim, H.J.; Kim, M.J.; Park, J.H.; Sung, M.J.; Kim, M.S.; Kwon, D.Y.; Hwang, J.T. Citrus junos Tanaka peel extract exerts antidiabetic effects via AMPK and PPAR-γ both in vitro and in vivo in mice fed a high-fat diet. Evid.-Based Complement. Altern. Med. 2013, 2013, 921012. [Google Scholar]
- Almeida, L.S.; Sousa, E.M.R.; Silva, P.H.d.; Oliveira, T.M.; Almeida, A.-A.F.d.; Coelho, M.A.; Soares, W.d.S.; Gesteira, A.d.S. The morphological study and gene expression analysis in citrus hybrid with a short juvenile period. Crop Breed. Appl. Biotechnol. 2019, 19, 262–268. [Google Scholar] [CrossRef]
- Shi, C.; Gu, M.; Huang, Y.; You, C.; Bao, S.; Xie, S.; Gong, J.; Deng, G.; Wu, P.; Wu, W.; et al. Integrated genomic and transcriptomic analysis reveals the mechanisms underlying leaf variegation in ‘Gonggan’ mandarin. BMC Plant Biol. 2025, 25, 472. [Google Scholar] [CrossRef]
- Cheng, Y.J.; Guo, W.W.; Yi, H.L.; Pang, X.M.; Deng, X. An efficient protocol for genomic DNA extraction from Citrus species. Plant Mol. Biol. Rep. 2003, 21, 177–178. [Google Scholar] [CrossRef]
- Falcone Ferreyra, M.L.; Rius, S.P.; Casati, P. Flavonoids: Biosynthesis, biological functions, and biotechnological applications. Front. Plant Sci. 2012, 3, 222. [Google Scholar] [CrossRef]
- Wang, Y.; Jia, B.; Ren, H.; Feng, Z. Ploidy level enhances the photosynthetic capacity of a tetraploid variety of Acer buergerianum Miq. PeerJ 2021, 9, e12620. [Google Scholar] [CrossRef]
- Yuan, C.; Wang, F.; Chen, S.; Lin, Z.; Deng, R.; Tian, X.; Liao, J.; Lei, D.; Zhang, J.; Liu, Y. Identification and functional analysis of terpene synthases revealing the aroma variations among different Chrysanthemum indicum var. aromaticum ploidy germplasm. Int. J. Biol. Macromol. 2025, 312, 143896. [Google Scholar] [CrossRef]
- Scipion, C.P.M.; Esque, J.; Borkar, S.; Ong, J.S.; Seah, C.; Ong, L.; Ng, P.; Kanagasundaram, Y.; Remaud-Simeon, M.; Bozonnet, S.; et al. Enhanced Production of (+)-Limonene through Targeted Engineering of Citrus sinensis Limonene Synthase. ACS Synth. Biol. 2025, 14, 2151–2161. [Google Scholar] [CrossRef]
- Dudareva, N.; Klempien, A.; Muhlemann, J.K.; Kaplan, I. Biosynthesis, function and metabolic engineering of plant volatile organic compounds. New Phytol. 2013, 198, 16–32. [Google Scholar] [CrossRef]
- Hijaz, F.; Nehela, Y.; Killiny, N. Possible role of plant volatiles in tolerance against huanglongbing in citrus. Plant Signal. Behav. 2016, 11, e1138193. [Google Scholar] [CrossRef]
- Bi, W.; Zhou, J.; Zhao, L.; Wang, C.; Wu, W.; Zhang, L.; Ji, B.; Zhang, N.; Zhou, F. Preventive effect of different citrus essential oils on primary dysmenorrhea in vivo and in vitro study. Food Biosci. 2021, 42, 101135. [Google Scholar] [CrossRef]
- Gupta, S.; Bhagat, M.; Sudan, R.; Dogra, S.; Jamwal, R. Comparative chemoprofiling and biological potential of threeeucalyptusspecies growing in jammu and kashmir. J. Essent. Oil Bear. Plants 2015, 18, 409–415. [Google Scholar] [CrossRef]
- Schlager, E.; Dötterl, S.; Thompson, J.N.; Friberg, M.; Gross, K. Direct effects of polyploidization on floral scent. J. Chem. Ecol. 2025, 51, 89. [Google Scholar] [CrossRef] [PubMed]
- Jersáková, J.; Castro, S.; Sonk, N.; Milchreit, K.; Schödelbauerová, I.; Tolasch, T.; Dötterl, S. Absence of pollinator-mediated premating barriers in mixed-ploidy populations of Gymnadenia conopsea s.l. (Orchidaceae). Evol. Ecol. 2010, 24, 1199–1218. [Google Scholar] [CrossRef]
- Nawade, B.; Yahyaa, M.; Reuveny, H.; Shaltiel-Harpaz, L.; Eisenbach, O.; Faigenboim, A.; Bar-Yaakov, I.; Holland, D.; Ibdah, M. Profiling of volatile terpenes from almond (Prunus dulcis) young fruits and characterization of seven terpene synthase genes. Plant Sci. 2019, 287, 110187. [Google Scholar] [CrossRef]
- Wen, H.; Liu, Y.; Hu, Z.; Wu, D.; Shui, L.; Zhao, Z.; Li, G.; Chen, G.; Chen, J.; Liu, X.; et al. A solo-LTR insertion in the CreTPS3a promoter enhances γ-terpinene biosynthesis and affects consumer preference for tangerine-like aroma in citrus fruits. Mol. Plant 2025, 19, 242–261. [Google Scholar] [CrossRef] [PubMed]
- Cohen, S.M.; Flikushima, S.; Gooderham, N.J.; Hecht, S.S.; Marnett, L.J.; Rietjens, I.M.C.M.; Smith, R.L.; Bastaki, M.; Mcgowen, M.M.; Harman, C. GRAS 27 flavoring substances. Food Technol. 2015, 69, 41–59. [Google Scholar]
- Fenaroli, G. Fenaroli’s Handbook of Flavor Ingredients, 2nd ed.; CRC Press: Cleveland, OH, USA, 1976. [Google Scholar]
- Milosavljevic, S.; Kauai, F.; Mortier, F.; Van de Peer, Y.; Bonte, D. A metabolic perspective on polyploid invasion and the emergence of life histories: Insights from a mechanistic model. Am. J. Bot. 2024, 111, e16387. [Google Scholar] [CrossRef] [PubMed]
- Bourgaud, F.; Hehn, A.; Larbat, R.; Doerper, S.; Gontier, E.; Kellner, S.; Matern, U. Biosynthesis of coumarins in plants: A major pathway still to be unravelled for cytochrome P450 enzymes. Phytochem. Rev. 2006, 5, 293–308. [Google Scholar] [CrossRef]
- Phucharoenrak, P.; Trachootham, D. Bergaptol, a major furocoumarin in citrus: Pharmacological properties and toxicity. Molecules 2024, 29, 713. [Google Scholar] [CrossRef] [PubMed]
- Wang, K.S.; Lv, Y.; Wang, Z.; Ma, J.; Mi, C.; Li, X.; Xu, G.H.; Piao, L.X.; Zheng, S.Z.; Jin, X. Imperatorin efficiently blocks TNF-alpha-mediated activation of ROS/PI3K/Akt/NF-kappaB pathway. Oncol. Rep. 2017, 37, 3397–3404. [Google Scholar] [CrossRef] [PubMed]
- Zhang, W.Q. An overview of UDP-glucose pyrophosphorylase in plants. Trop. Plant Biol. 2024, 18, 10. [Google Scholar] [CrossRef]
- Reboul, R.; Geserick, C.; Pabst, M.; Frey, B.; Wittmann, D.; Lutz-Meindl, U.; Leonard, R.; Tenhaken, R. Down-regulation of UDP-glucuronic acid biosynthesis leads to swollen plant cell walls and severe developmental defects associated with changes in pectic polysaccharides. J. Biol. Chem. 2011, 286, 39982–39992. [Google Scholar] [CrossRef]







| Index | Plant Height (cm, n = 4) | Leaf Length (cm, n = 10) | Leaf Width (cm, n = 10) | Leaf Thickness (mm, n = 10) | Palisade Tissue Thickness (μm, n = 10) | Spongy Tissue Thickness (μm, n = 10) | Thickness of Upper Epidermis (μm, n = 10) | Thickness of Lower Epidermis (μm, n = 10) | Stomata Length (µm, n = 100) | Stomata Width (µm, n = 100) | Stomata Density (N/mm2, n = 10) |
|---|---|---|---|---|---|---|---|---|---|---|---|
| Diploid | 107.58 ± 11.91 | 4.75 ± 0.40 | 2.32 ± 0.13 | 0.52 ± 0.03 | 79.29 ± 4.32 | 203.03 ± 17.34 | 14.14 ± 1.03 | 15.85 ± 0.62 | 18.79 ± 1.70 | 21.76 ± 1.83 | 20.97 ± 0.73 |
| Tetraploid | 52.49 ± 11.08 ** | 5.62 ± 0.48 *** | 3.15 ± 0.22 *** | 0.70 ± 0.03 *** | 101.31 ± 6.85 *** | 269.45 ± 15.43 *** | 22.54 ± 2.58 *** | 18.56 ± 2.40 ** | 21.27 ± 2.17 *** | 24.67 ± 2.85 *** | 9.93 ± 1.03 *** |
Disclaimer/Publisher’s Note: The statements, opinions and data contained in all publications are solely those of the individual author(s) and contributor(s) and not of MDPI and/or the editor(s). MDPI and/or the editor(s) disclaim responsibility for any injury to people or property resulting from any ideas, methods, instructions or products referred to in the content. |
© 2026 by the authors. Licensee MDPI, Basel, Switzerland. This article is an open access article distributed under the terms and conditions of the Creative Commons Attribution (CC BY) license.
Share and Cite
Zhou, H.; Shen, S.; Ye, Z.; Wu, J.; Wu, Q.; Yao, Y.; Zhang, L.; Zhang, C.; Zhang, M. Autotetraploidization Induces a Metabolic Shift from Flavonoids to Coumarins While Maintaining Volatile Stability in Yuzu (Citrus junos Sieb. ex Tanaka). Horticulturae 2026, 12, 216. https://doi.org/10.3390/horticulturae12020216
Zhou H, Shen S, Ye Z, Wu J, Wu Q, Yao Y, Zhang L, Zhang C, Zhang M. Autotetraploidization Induces a Metabolic Shift from Flavonoids to Coumarins While Maintaining Volatile Stability in Yuzu (Citrus junos Sieb. ex Tanaka). Horticulturae. 2026; 12(2):216. https://doi.org/10.3390/horticulturae12020216
Chicago/Turabian StyleZhou, Hongjian, Shangjie Shen, Zhexi Ye, Jinjie Wu, Qun Wu, Ying Yao, Lin Zhang, Chi Zhang, and Min Zhang. 2026. "Autotetraploidization Induces a Metabolic Shift from Flavonoids to Coumarins While Maintaining Volatile Stability in Yuzu (Citrus junos Sieb. ex Tanaka)" Horticulturae 12, no. 2: 216. https://doi.org/10.3390/horticulturae12020216
APA StyleZhou, H., Shen, S., Ye, Z., Wu, J., Wu, Q., Yao, Y., Zhang, L., Zhang, C., & Zhang, M. (2026). Autotetraploidization Induces a Metabolic Shift from Flavonoids to Coumarins While Maintaining Volatile Stability in Yuzu (Citrus junos Sieb. ex Tanaka). Horticulturae, 12(2), 216. https://doi.org/10.3390/horticulturae12020216

