3D-Printed Bilayer Active Film with Anise Oil Nano-Emulsion and Carbon Quantum Dots for Shelf-Life Extension of Sugar Tangerines
Abstract
1. Introduction
2. Materials and Methods
2.1. Materials and Chemicals
2.2. Preparation of 3D-Printed Bilayer Films
2.2.1. AEO Nano-Emulsion Preparation
2.2.2. CQDs Synthesis
2.2.3. Fabrication Process by Extrusion-Based 3D Printing
2.3. Fruit Treatment and Storage
2.4. Evaluation of Postharvest Quality
2.5. Physicochemical Analyses
2.5.1. Juice pH, Juice Yield, TSS, and Sugar Content
2.5.2. Texture and Color
2.6. Sensory Analysis
2.7. Statistical Analysis
3. Results and Discussion
3.1. Weight Loss, Decay Rate, and Respiration Rate
3.2. Juice Yield, pH, Total Soluble Solids (TSS), and Sugar Content
3.3. Fruit Firmness and Color Changes
3.4. Sensory Evaluation
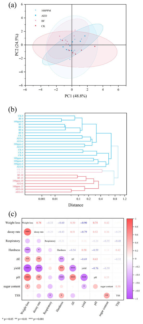
3.5. Multivariate Statistical Analyses
3.6. Mechanistic Insight: Role of CQDs and Film Structure
4. Conclusions
Author Contributions
Funding
Data Availability Statement
Acknowledgments
Conflicts of Interest
References
- Strano, M.C.; Altieri, G.; Allegra, M.; Di Renzo, G.C.; Paterna, G.; Matera, A.; Genovese, F. Postharvest technologies of fresh citrus fruit: Advances and recent developments for the loss reduction during handling and storage. Horticulturae 2022, 8, 612. [Google Scholar] [CrossRef]
- Wang, Z.; Sui, Y.; Li, J.; Tian, X.; Wang, Q. Biological control of postharvest fungal decays in citrus: A review. Crit. Rev. Food Sci. Nutr. 2022, 62, 861–870. [Google Scholar] [CrossRef]
- Solanki, M.K.; Wang, Z.; Kaushik, A.; Singh, V.K.; Roychowdhury, R.; Kumar, M.; Kumar, D.; Singh, J.; Singh, S.K.; Dixit, B.; et al. From orchard to table: Significance of fruit microbiota in postharvest diseases management of citrus fruits. Food Control 2024, 165, 110698. [Google Scholar] [CrossRef]
- Nam, H.-A.; Ramakrishnan, S.R.; Kwon, J.-H. Effects of electron-beam irradiation on the quality characteristics of mandarin oranges (Citrus unshiu (Swingle) Marcov) during storage. Food Chem. 2019, 286, 338–345. [Google Scholar] [CrossRef]
- Deng, L.-Z.; Mujumdar, A.S.; Pan, Z.; Vidyarthi, S.K.; Xu, J.; Zielinska, M.; Xiao, H.-W. Emerging chemical and physical disinfection technologies of fruits and vegetables: A comprehensive review. Crit. Rev. Food Sci. Nutr. 2020, 60, 2481–2508. [Google Scholar] [CrossRef]
- Strano, M.C.; Timpanaro, N.; Allegra, M.; Foti, P.; Pangallo, S.; Romeo, F.V. Effect of ozonated water combined with sodium bicarbonate on microbial load and shelf life of cold stored clementine (Citrus clementina Hort. ex Tan.). Sci. Hortic. 2021, 276, 109775. [Google Scholar] [CrossRef]
- Buendía-Moreno, L.; Ros-Chumillas, M.; Navarro-Segura, L.; Sánchez-Martínez, M.J.; Soto-Jover, S.; Antolinos, V.; Martínez-Hernández, G.B.; López-Gómez, A. Effects of an Active Cardboard Box Using Encapsulated Essential Oils on the Tomato Shelf Life. Food Bioprocess Technol. 2019, 12, 1548–1558. [Google Scholar] [CrossRef]
- López-Gómez, A.; Ros-Chumillas, M.; Buendía-Moreno, L.; Navarro-Segura, L.; Martínez-Hernández, G.B. Active Cardboard Box with Smart Internal Lining Based on Encapsulated Essential Oils for Enhancing the Shelf Life of Fresh Mandarins. Foods 2020, 9, 590. [Google Scholar] [CrossRef]
- Buendía−Moreno, L.; Soto−Jover, S.; Ros−Chumillas, M.; Antolinos−López, V.; Navarro−Segura, L.; Sánchez−Martínez, M.J.; Martínez−Hernández, G.B.; López−Gómez, A. An innovative active cardboard box for bulk packaging of fresh bell pepper. Postharvest Biol. Technol. 2020, 164, 111171. [Google Scholar] [CrossRef]
- Sharafan, M.; Jafernik, K.; Ekiert, H.; Kubica, P.; Kocjan, R.; Blicharska, E.; Szopa, A. Illicium verum (Star Anise) and Trans-Anethole as Valuable Raw Materials for Medicinal and Cosmetic Applications. Molecules 2022, 27, 650. [Google Scholar] [CrossRef]
- Zhang, M.; Cao, Q.; Yuan, Y.; Guo, X.; Pan, D.; Xie, R.; Ju, X.; Liu, Z.; Wang, W.; Chu, L. Functional nanoemulsions: Controllable low-energy nanoemulsification and advanced biomedical application. Chin. Chem. Lett. 2024, 35, 108710. [Google Scholar] [CrossRef]
- Grzebieniarz, W.; Biswas, D.; Roy, S.; Jamróz, E. Advances in biopolymer-based multi-layer film preparations and food packaging applications. Food Packag. Shelf Life 2023, 35, 101033. [Google Scholar] [CrossRef]
- Jhonsi, M.A.; Thulasi, S. A novel fluorescent carbon dots derived from tamarind. Chem. Phys. Lett. 2016, 661, 179–184. [Google Scholar] [CrossRef]
- Li, S.; Jiang, Y.; Zhou, Y.; Li, R.; Jiang, Y.; Alomgir Hossen, M.; Dai, J.; Qin, W.; Liu, Y. Facile fabrication of sandwich-like anthocyanin/chitosan/lemongrass essential oil films via 3D printing for intelligent evaluation of pork freshness. Food Chem. 2022, 370, 131082. [Google Scholar] [CrossRef]
- Li, J.; Pan, F.; Yun, Y.; Tian, J.; Zhou, L. Gelation behavior and mechanism of Nicandra physalodes (Linn.) Gaertn. seeds pectin induced by Glucono–delta–lactone. Carbohydr. Polym. 2023, 299, 120151. [Google Scholar] [CrossRef]
- Yang, M.; Zhu, Y.; Ying, T.; Rong, J.; Wang, P.; Hu, Y. Preparation, characterization, and coating effect of bio-active nano-emulsion based on combined plant essential oils on quality of grass carp fillets. Food Chem. 2024, 453, 139618. [Google Scholar] [CrossRef]
- Yu, Q.; Zhang, M.; Mujumdar, A.S.; Huang, M. Evaluation of antioxidant, antimicrobial and bacterial labeling capacities of four plant byproduct carbon dots. Food Biosci. 2023, 56, 103091. [Google Scholar] [CrossRef]
- Li, Y.; Guo, L.; Wei, J.; Yao, Y.; Xu, L.; Zhou, Z. Effect of polyethoxylated flavonoids (PMFs)-loaded citral and chitosan composite coatings on citrus preservation: From the perspective of fruit resistance. Food Chem. X 2024, 22, 101417. [Google Scholar] [CrossRef]
- Yang, R.; Miao, J.; Shen, Y.; Cai, N.; Wan, C.; Zou, L.; Chen, C.; Chen, J. Antifungal effect of cinnamaldehyde, eugenol and carvacrol nanoemulsion against Penicillium digitatum and application in postharvest preservation of citrus fruit. LWT 2021, 141, 110924. [Google Scholar] [CrossRef]
- Chen, Y.; Li, Y.; Qin, S.; Han, S.; Qi, H. Antimicrobial, UV blocking, water-resistant and degradable coatings and packaging films based on wheat gluten and lignocellulose for food preservation. Compos. Part B Eng. 2022, 238, 109868. [Google Scholar] [CrossRef]
- Shinga, M.H.; Kaseke, T.; Pfukwa, T.M.; Fawole, O.A. Optimization of glycerol and cellulose nanofiber concentrations in Opuntia ficus-indica mucilage films functionalized with pomegranate peel extract for postharvest preservation of banana. Food Packag. Shelf Life 2025, 47, 101428. [Google Scholar] [CrossRef]
- Mandha, J.; Shumoy, H.; Matemu, A.O.; Raes, K. Characterization of fruit juices and effect of pasteurization and storage conditions on their microbial, physicochemical, and nutritional quality. Food Biosci. 2023, 51, 102335. [Google Scholar] [CrossRef]
- Alkaabi, S.; Sobti, B.; Mudgil, P.; Hasan, F.; Ali, A.; Nazir, A. Lemongrass essential oil and aloe vera gel based antimicrobial coatings for date fruits. Appl. Food Res. 2022, 2, 100127. [Google Scholar] [CrossRef]
- Chen, Q.; Li, B.; Huang, S.; Zhang, Y.; Lu, L.; Liu, Y.; Pan, S.; Liu, F. Composite lemon/ginger essential oil emulsion based on pectin and sodium caseinate: Preparation, properties, and application in fresh-cut carrots preservation. Food Chem. 2025, 491, 145236. [Google Scholar] [CrossRef] [PubMed]
- Li, L.; Wu, C.; Chen, Q.; Shi, Z.; Xu, K.; Niu, Y.; Rao, X. Preparation of dehydroabietic acid modified chitosan/wintergreen essential oil film and mandarin freshness preservation study. Food Chem. 2025, 464, 141836. [Google Scholar] [CrossRef] [PubMed]
- Genovese, F.; Di Renzo, G.C.; Altieri, G.; Strano, M.C.; Admane, N. Advance in Citrus Postharvest Management: Diseases, Cold Storage and Quality Evaluation. In Citrus Pathology; Gill, H., Garg, H., Eds.; IntechOpen: Rijeka, Croatia, 2017. [Google Scholar] [CrossRef]
- Yuan, L.; Liu, R.; Zhou, Y.; Zhang, R.; Chen, S.; Yang, Q.; Gu, Y.; Han, L.; Yan, B. Janus biopolymer nanocomposite coating with excellent antibacterial and water/oxygen barrier performance for fruit preservation. Food Hydrocoll. 2024, 149, 109528. [Google Scholar] [CrossRef]
- Vendramin, V.; Pesce, A.; Vincenzi, S. Anethole Stability in Aniseed Spirits: Storage Condition Repercussions on Commercial Products. Beverages 2021, 7, 73. [Google Scholar] [CrossRef]
- Zhang, W.; Jiang, H.; Rhim, J.-W.; Cao, J.; Jiang, W. Effective strategies of sustained release and retention enhancement of essential oils in active food packaging films/coatings. Food Chem. 2022, 367, 130671. [Google Scholar] [CrossRef]
- Guan, Y.; Lu, X.; Cheng, J.; Lu, S.; Yin, L.; Cheng, J.; Yang, M.; Chen, Y.; Sun, J.; Lu, G.; et al. Montmorillonite-based edible coating enhances the postharvest quality of sweetpotato by regulating ROS and membrane lipid metabolism. Food Control 2024, 158, 110259. [Google Scholar] [CrossRef]
- Maringgal, B.; Hashim, N.; Mohamed Amin Tawakkal, I.S.; Muda Mohamed, M.T. Recent advance in edible coating and its effect on fresh/fresh-cut fruits quality. Trends Food Sci. Technol. 2020, 96, 253–267. [Google Scholar] [CrossRef]
- Zhang, J.; Zhang, J.; Huang, X.; Zhai, X.; Li, Z.; Shi, J.; Sobhy, R.; Khalifa, I.; Zou, X. Lemon-derived carbon quantum dots incorporated guar gum/sodium alginate films with enhanced the preservability for blanched asparagus active packaging. Food Res. Int. 2025, 202, 115736. [Google Scholar] [CrossRef]
- Zhou, C.; Li, L.; Li, D.; Zhang, R.; Hu, S.; Zhong, K.; Yan, B. Hyaluronic acid-based multifunctional bio-active coating integrated with cinnamaldehyde/hydroxypropyl-β-cyclodextrin inclusion complex for fruit preservation. Int. J. Biol. Macromol. 2024, 271, 132605. [Google Scholar] [CrossRef]
- Chavan, P.; Lata, K.; Kaur, T.; Rezek Jambrak, A.; Sharma, S.; Roy, S.; Sinhmar, A.; Thory, R.; Pal Singh, G.; Aayush, K.; et al. Recent advances in the preservation of postharvest fruits using edible films and coatings: A comprehensive review. Food Chem. 2023, 418, 135916. [Google Scholar] [CrossRef]
- Felts, M.; Threlfall, R.; Worthington, M. Physicochemical and Descriptive Sensory Analysis of Arkansas-grown Peaches and Nectarines. HortScience 2019, 54, 226–235. [Google Scholar] [CrossRef]
- Thakur, S.; Bains, A.; Kumar, A.; Goksen, G.; Dhull, S.B.; Ali, N.; Kaushik, R.; Iqbal, M.; Chawla, P. Synthesis of hydrothermal-assisted papaya peel-derived carbon quantum dots impregnated carboxymethyl cellulose and pectin crosslinked nanohydrogel for shelf-life enhancement of strawberry. Int. J. Biol. Macromol. 2024, 283, 137591. [Google Scholar] [CrossRef]
- Tripathi, K.; Ahn, H.; Chung, M.; Le, X.A.; Saini, D.; Bhati, A.; Sonkar, S.; Kim, M.; Kim, T. N, S, and P-Co-doped Carbon Quantum Dots: Intrinsic Peroxidase Activity in a Wide pH Range and Its Antibacterial Applications. ACS Biomater. Sci. Eng. 2020, 6, 5527–5537. [Google Scholar] [CrossRef] [PubMed]







| Times | 0d | 2d | 4d | 6d | 8d | 10d | 15d | |
|---|---|---|---|---|---|---|---|---|
| Groups | ||||||||
| CK | 15 ± 0.33 b | 10.5 ± 1.2 c | 8.0 ± 1.0 c | 6.5 ± 0.8 c | 4.5 ± 1.1 c | 3.0 ± 0.7 b | 1.5 ± 0.5 a | |
| BF | 15 ± 0.29 a | 13.0 ± 0.5 a | 12.5 ± 0.6 a | 10.0 ± 0.5 a | 10.0 ± 0.7 a | 9.0 ± 0.4 a | 8.0 ± 0.2 a | |
| 100PPM | 15 ± 0.17 c | 12.0 ± 0.8 a | 11.0 ± 0.8 a | 9.5 ± 0.6 a | 8.5 ± 0.9 a | 8.0 ± 0.5 a | 6.5 ± 0.3 a | |
| AEO | 15 ± 0.14 b | 11.0 ± 1.0 b | 9.5 ± 0.9 b | 7.8 ± 0.7 b | 7.0 ± 1.0 b | 6.5 ± 0.6 a | 6.0 ± 0.4 a | |
Disclaimer/Publisher’s Note: The statements, opinions and data contained in all publications are solely those of the individual author(s) and contributor(s) and not of MDPI and/or the editor(s). MDPI and/or the editor(s) disclaim responsibility for any injury to people or property resulting from any ideas, methods, instructions or products referred to in the content. |
© 2025 by the authors. Licensee MDPI, Basel, Switzerland. This article is an open access article distributed under the terms and conditions of the Creative Commons Attribution (CC BY) license (https://creativecommons.org/licenses/by/4.0/).
Share and Cite
Tian, Q.; Chen, C.; Guo, C.; Huang, Q.; Jiang, Y.; Yi, J. 3D-Printed Bilayer Active Film with Anise Oil Nano-Emulsion and Carbon Quantum Dots for Shelf-Life Extension of Sugar Tangerines. Horticulturae 2025, 11, 1061. https://doi.org/10.3390/horticulturae11091061
Tian Q, Chen C, Guo C, Huang Q, Jiang Y, Yi J. 3D-Printed Bilayer Active Film with Anise Oil Nano-Emulsion and Carbon Quantum Dots for Shelf-Life Extension of Sugar Tangerines. Horticulturae. 2025; 11(9):1061. https://doi.org/10.3390/horticulturae11091061
Chicago/Turabian StyleTian, Qi, Chongyang Chen, Chaofan Guo, Qingbo Huang, Yongli Jiang, and Junjie Yi. 2025. "3D-Printed Bilayer Active Film with Anise Oil Nano-Emulsion and Carbon Quantum Dots for Shelf-Life Extension of Sugar Tangerines" Horticulturae 11, no. 9: 1061. https://doi.org/10.3390/horticulturae11091061
APA StyleTian, Q., Chen, C., Guo, C., Huang, Q., Jiang, Y., & Yi, J. (2025). 3D-Printed Bilayer Active Film with Anise Oil Nano-Emulsion and Carbon Quantum Dots for Shelf-Life Extension of Sugar Tangerines. Horticulturae, 11(9), 1061. https://doi.org/10.3390/horticulturae11091061

