Comparative Transcriptome Analysis Reveals the Mechanism by Ethylene and 1-Methylcyclopropene Treatment on the Vase Life of Cut Oncidium hybridum ‘Honey Angle’
Abstract
1. Introduction
2. Materials and Methods
2.1. Plant Materials
2.2. Ethylene and 1-MCP Treatments
2.3. Vase Life Evaluation
2.4. Opened and Unopened Flower Numbers
2.5. Fresh Weight Measurements
2.6. Lightness Determination
2.7. Maximum Petal Diameter Determination
2.8. Respiratory Intensity Determination
2.9. Odor Measurements
2.10. RNA Extraction and Gene Annotation
2.11. Transcriptome Data and WGCNA Analysis
2.12. Statistical Analysis
3. Results and Discussion
3.1. Vase Life Under Treatments
3.2. Numbers of Opened and Unopened Florets
3.3. Maximum Petal Diameter Determination
3.4. Fresh Weight Changes and Respiration Intensity
3.5. Lightness Changes Under Treatments
3.6. Odor Changes Under Treatments
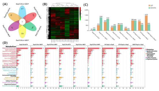
3.7. Transcriptome Analysis of Oncidium ‘Honey Angle’ in Vase Life
3.8. Analysis of WGCNA
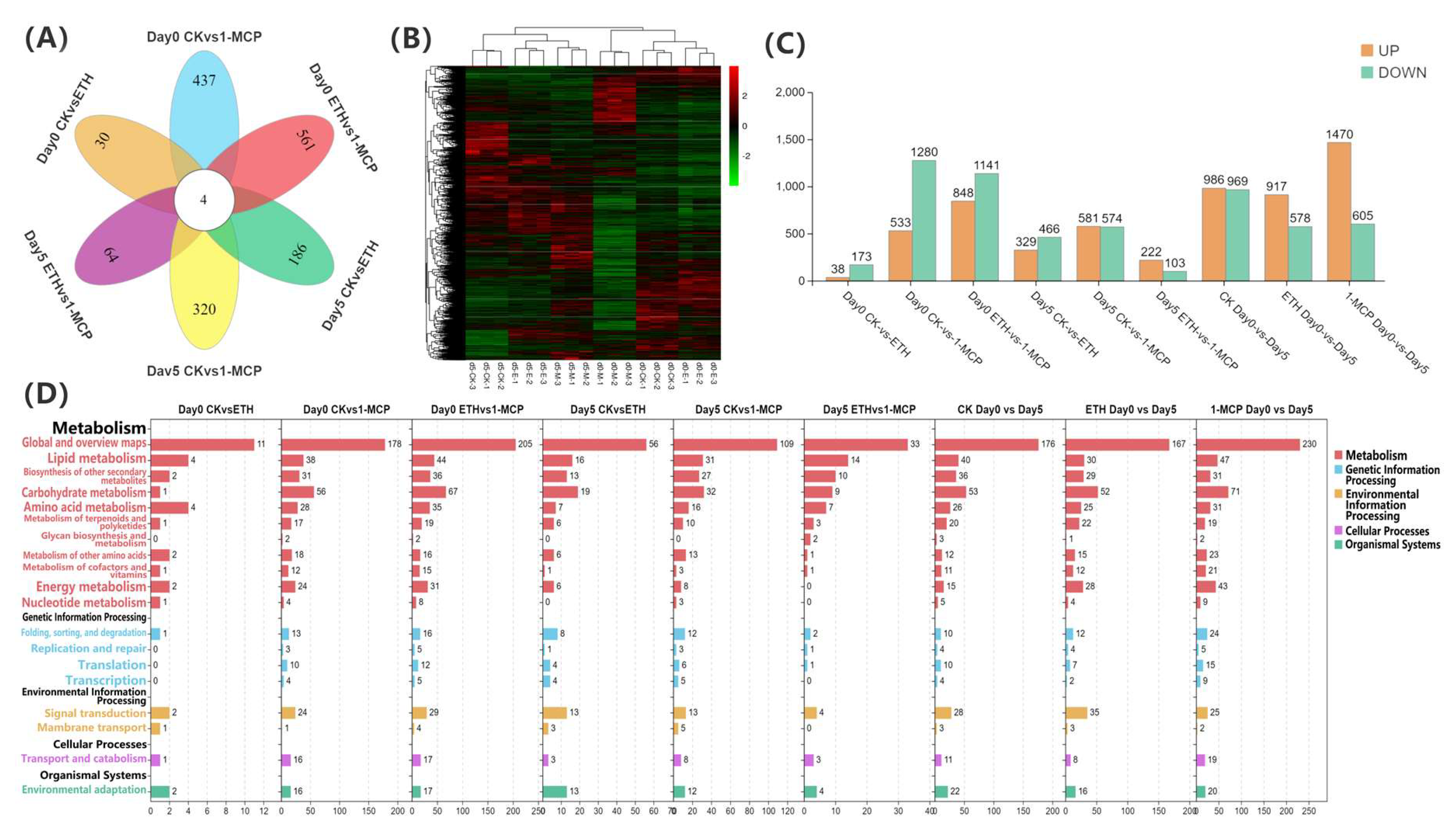
3.9. Key Transcription Factors in Differential Treatment
3.10. Gene Regulatory Network Associated with Phytohormones
3.11. Gene Regulatory Network Associated with Active Oxygen Metabolism
3.12. Cell Wall-Related Genes in Vase Life
3.13. Gene Regulatory Network Associated with Carotenoid Metabolism
3.14. Gene Regulatory Network Associated with Starch and Sucrose Metabolism
3.15. Gene Regulatory Network Associated with Wax Keratin Metabolism
4. Conclusions
Supplementary Materials
Author Contributions
Funding
Institutional Review Board Statement
Informed Consent Statement
Data Availability Statement
Conflicts of Interest
References
- Khatami, F.; Najafi, F.; Yari, F.; Khavari-nejad, R.; Takaki, K.; Okumura, T.; Takahashi, K. Ethylene induced flower opening, expression of receptor genes, and antioxidant defensive responses in cut roses. Russ. J. Plant Physiol. 2020, 67, 715–723. [Google Scholar] [CrossRef]
- Tian, X.; Shi, Y.; Hu, J.; Yan, B.; Gong, X.; Zhuang, Y.; Pan, Y.; Liu, J. Effects of preservatives applied at different flowering stages on cut flower senescence of Oncidium gower Ramsey. J. Trop. Biol. 2017, 8, 48–57. [Google Scholar] [CrossRef]
- Yang, C.P.; Xia, Z.Q.; Hu, J.; Zhuang, Y.F.; Pan, Y.W.; Liu, J.P. Transcriptome analysis of oncidium petals provides new insights into the initiation of petal senescence. J. Hortic. Sci. Biotech. 2019, 94, 12–23. [Google Scholar] [CrossRef]
- Woodson, W.R.; Lawton, K.A. Ethylene-induced gene-expression in carnation petals-relationship to autocatalytic ethylene production and senescence. Plant Physiol. 1988, 87, 498–503. [Google Scholar] [CrossRef]
- In, B.C.; Ha, S.T.; Lee, Y.S.; Lim, J. Relationships between the longevity, water relations, ethylene sensitivity, and gene expression of cut roses. Postharvest Biol. Technol. 2017, 131, 74–83. [Google Scholar] [CrossRef]
- Pun, U.K.; Yamada, T.; Azuma, M.; Tanase, K.; Yoshioka, S.; Shimizu-Yumoto, H.; Satoh, S.; Ichimura, K. Effect of sucrose on sensitivity to ethylene and enzyme activities and gene expression involved in ethylene biosynthesis in cut carnations. Postharvest Biol. Technol. 2016, 121, 151–158. [Google Scholar] [CrossRef]
- Liu, J.P.; Zhang, Z.Q.; Li, H.M.; Lin, X.H.; Lin, S.Q.; Joyce, D.; He, S.G. Alleviation of effects of exogenous ethylene on cut ‘Master’ carnation flowers with nano-silver and silver thiosulfate. Postharvest Biol. Technol. 2018, 143, 86–91. [Google Scholar] [CrossRef]
- Xu, J.P.; Naing, A.H.; Bunch, H.; Jeong, J.; Kim, H.; Kim, C.K. Enhancement of the flower longevity of petunia by CRISPR/Cas9-mediated targeted editing of ethylene biosynthesis genes. Postharvest Biol. Technol. 2021, 174, 111460. [Google Scholar] [CrossRef]
- Sisler, E.C.; Dupille, E.; Serek, M. Effect of 1-methylcyclopropene and methylenecyclopropane on ethylene binding and ethylene action on cut carnations. Plant Growth Regul. 1996, 18, 79–86. [Google Scholar] [CrossRef]
- Sisler, E.C.; Reid, M.S.; Yang, S.F. Effect of antagonists of ethylene action on binding of ethylene in cut carnations. Plant Growth Regul. 1986, 4, 213–218. [Google Scholar] [CrossRef]
- Wu, F.; Zhang, C.; Wang, X.; Guo, J.; Dong, L. Ethylene-influenced development of tree peony cut flowers and characterization of genes involved in ethylene biosynthesis and perception. Postharvest Biol. Technol. 2017, 125, 150–160. [Google Scholar] [CrossRef]
- Seglie, L.; Martina, K.; Devecchi, M.; Roggero, C.; Trotta, F.; Scariot, V. The effects of 1-MCP in cyclodextrin-based nanosponges to improve the vase life of Dianthus caryophyllus cut flowers. Postharvest Biol. Technol. 2011, 59, 200–205. [Google Scholar] [CrossRef]
- Serek, M.; Sisler, E.C. Efficacy of inhibitors of ethylene binding in improvement of the postharvest characteristics of potted flowering plants. Postharvest Biol. Technol. 2001, 23, 161–166. [Google Scholar] [CrossRef]
- Uthaichay, N.; Ketsa, S.; van Doorn, W.G. 1-MCP pretreatment prevents bud and flower abscission in Dendrobium orchids. Postharvest Biol. Technol. 2007, 43, 374–380. [Google Scholar] [CrossRef]
- Hassan, F.A.S.; Ali, E.F. Protective effects of 1-methylcyclopropene and salicylic acid on senescence regulation of gladiolus cut spikes. Sci. Hortic. 2014, 179, 146–152. [Google Scholar] [CrossRef]
- Liou, S.; Miller, W.B. Factors affecting ethylene sensitivity and 1-MCP response in tulip bulbs. Postharvest Biol. Technol. 2011, 59, 238–244. [Google Scholar] [CrossRef]
- Seglie, L.; Spadaro, D.; Trotta, F.; Devecchi, M.; Gullino, M.L.; Scariot, V. Use of 1-methylcylopropene in cyclodextrin-based nanosponges to control grey mould caused by Botrytis cinerea on Dianthus caryophyllus cut flowers. Postharvest Biol. Technol. 2012, 64, 55–57. [Google Scholar] [CrossRef]
- In, B.C.; Strable, J.; Patterson, S.E. Effects of 1-methylcyclopropene on flower senescence and petal abscission in Dianthus caryophyllus L. J. Korean Soc. Hortic. Sci. 2015, 56, 786–792. [Google Scholar] [CrossRef]
- Ha, S.T.T.; Lim, J.H.; In, B.C. Simultaneous inhibition of ethylene biosynthesis and binding using AVG and 1-MCP in two rose cultivars with different sensitivities to ethylene. J. Plant Growth Regul. 2019, 39, 553–563. [Google Scholar] [CrossRef]
- MattiuzI, C.F.M.; Mattiuzi, B.H.; Rodrigues, T.d.J.D.; PietroI, J.d.; Martins, R.N.; Grossi, S.d.F. Longevity of Oncidium varicosum (Orchidaceae) inflorescences treated with 1-methylciclopropene. Cienc. Rural 2012, 42, 987–992. [Google Scholar] [CrossRef]
- Hassan, F.A.S.; Gerzson, L. Effect of 1-MCP (1-methylcyclopropene) on the vase life of Chrysanthemum and Carnation cut flowers. Int. J. Hortic. Sci. Technol. 2002, 8, 29–32. [Google Scholar] [CrossRef]
- Ali, E.F.; Issa, A.A.; Al-Yasi, H.M.; Hessini, K.; Hass, F.A.S. The efficacies of 1-methylcyclopropene and chitosan nanoparticles in preserving the postharvest quality of damask rose and their underlying biochemical and physiological mechanisms. Biology 2022, 11, 242. [Google Scholar] [CrossRef] [PubMed]
- Gong, B.; Huang, S.; Ye, N.; Yuan, X.; Ma, H. Pre-harvest ethylene control affects vase life of cut rose “Carola” by regulating energy metabolism and antioxidant enzyme activity. Hortic. Environ. Biotechnol. 2018, 59, 835–845. [Google Scholar] [CrossRef]
- Chang, Y.C.A.; Lin, W.L.; Hou, J.Y.; Yen, W.Y.; Lee, N. Concentration of 1-methylcyclopropene and the duration of its application affect anti-ethylene protection in Phalaenopsis. Sci. Hortic. 2013, 153, 117–123. [Google Scholar] [CrossRef]
- Buanong, M.; Khunmuang, S.; Wongs-Aree, C.; Meir, S.; Philosoph-Hadas, S. Quality analysis of cut Vanda ‘Sansai Blue’ orchid flowers during vase life in response to exogenous ethylene, 1-MCP and sucrose. Sci. Hortic. 2024, 335, 113245. [Google Scholar] [CrossRef]
- Khunmuang, S.; Kanlayanarat, S.; Wongs-Aree, C.; Meir, S.; Philosoph-Hadas, S.; OrenShamir, M.; Ovadia, R.; Buanong, M. Ethylene induces a rapid degradation of petal anthocyanins in cut Vanda ‘Sansai Blue’ orchid flowers. Front. Plant Sci. 2019, 10, 1004. [Google Scholar] [CrossRef]
- Liu, N.; Cheng, F.; Zhong, Y.; Guo, X. Comparative transcriptome and coexpression network analysis of carpel quantitative variation in Paeonia rockii. BMC Genom. 2019, 20, 683. [Google Scholar] [CrossRef]
- Koukounaras, A.; Sfakiotakis, E. Effect of 1-MCP prestorage treatment on ethylene and CO2 production and quality of “Hayward” kiwifruit during shelf-life after short, medium and long term cold storage. Postharvest Biol. Technol. 2007, 46, 174–180. [Google Scholar] [CrossRef]
- Bleecker, A.B. Ethylene perception and signaling: An evolutionary perspective. Trends Plant Sci. 1999, 4, 269–274. [Google Scholar] [CrossRef]
- Liu, S.; Chen, H. Ethylene signaling facilitates plant adaption to physical barriers. Front. Plant Sci. 2021, 12, 697988. [Google Scholar] [CrossRef]
- Huang, T.H.; Hsu, W.H.; Mao, W.T.; Yang, C.H. The oncidium ethylene synthesis gene oncidium 1-Aminocyclopropane-1 carboxylic acid synthase 12 and ethylene receptor gene oncidium ETR1 affect GA-DELLA and jasmonic acid signaling in regulating flowering time, anther dehiscence, and flower senescence in arabidopsis. Front. Plant Sci. 2022, 13, 785441. [Google Scholar] [CrossRef]
- Yuan, X.; Wang, H.; Cai, J.; Li, D.; Song, F. NAC transcription factors in plant immunity. Phytopathol. Res. 2019, 1, 3. [Google Scholar] [CrossRef]
- Rogers, H.J. Programmed cell death in floral organs: How and why do flowers die? Ann. Bot. 2006, 97, 309–315. [Google Scholar] [CrossRef]
- Trivellini, A.; Ferrante, A.; Vernieri, P.; Mensuali-Sodi, A.; Serra, G. Effects of Promoters and Inhibitors of Ethylene and ABA on Flower Senescence of Hibiscus rosa-sinensis L. J. Plant Growth Regul. 2010, 30, 175–184. [Google Scholar] [CrossRef]
- Kumar, N.; Srivastava, G.C.; Dixit, K. Hormonal regulation of flower senescence in roses (Rosa hybrida L.). Plant Growth Regul. 2008, 55, 65–71. [Google Scholar] [CrossRef]
- Ronen, M.; Mayak, S. Interrelationship between abscisic acid and ethylene in the control of senescence processes in carnation flowers. J. Exp. Bot. 1981, 32, 759–765. [Google Scholar]
- Porat, R.; Borochov, A.; Halevy, A.H. Enhancement of petunia and dendrohium flower senescence by jasmonic acid methyl ester is via the promotion of ethylene prodtiction. Plant Growth Regul. 1993, 13, 297–301. [Google Scholar] [CrossRef]
- Niederhuth, C.E.; Patharkar, O.R.; Walker, J.C. Transcriptional profiling of the Arabidopsis abscission mutant hae hsl2 by RNA-Seq. BMC Genom. 2013, 14, 37. [Google Scholar] [CrossRef]
- Katsir, L.; Chung, H.S.; Koo, A.J.K.; Howe, G.A. Jasmonate signaling: A conserved mechanism of hormone sensing. Curr. Opin. Plant Biol. 2008, 11, 428–435. [Google Scholar] [CrossRef]
- Higuchi, M.; Pischke, M.S.; Mahonen, A.P.; Miyawaki, K.; Hashimoto, Y.; Seki, M.; Kakimoto, T. In planta functions of the Arabidopsis cytokinin receptor family. Proc. Natl. Acad. Sci. USA 2004, 101, 8821–8826. [Google Scholar] [CrossRef]
- Van Staden, J.; Upfold, S.J.; Bayley, A.D.; Drewes, F.E. Cytokinins in cut carnation flowers. IX. Transport and metabolism of iso-pentenyladenine and the effect of its derivatives on flower longevity. Plant Growth Regul. 1990, 9, 255–261. [Google Scholar] [CrossRef]
- Van Doorn, W.G.; Çelikel, F.G.; Pak, C.; Harkema, H. Delay of Iris flower senescence by cytokinins and jasmonates. Physiol. Plant. 2013, 148, 105–120. [Google Scholar] [CrossRef] [PubMed]
- Ahmad, R.; Anjum, M.A. Mineral nutrition management in fruit trees under salt stress: A review. Erwerbs-Obstbau 2023, 65, 397–405. [Google Scholar] [CrossRef]
- Ji, Y.; Qu, Y.; Jiang, Z.; Yan, J.; Chu, J.; Xu, M.; Su, X.; Yuan, H.; Wang, A. The mechanism for brassinosteroids suppressing climacteric fruit ripening. Plant Physiol. 2021, 185, 1875–1893. [Google Scholar] [CrossRef]
- Zhu, X.; Song, Z.; Li, Q.; Li, J.; Chen, W.; Li, X. Physiological and transcriptomic analysis reveals the roles of 1-MCP in the ripening and fruit aroma quality of banana fruit (Fenjiao). Food Res. Int. 2020, 130, 108968. [Google Scholar] [CrossRef] [PubMed]
- Qi, G.; Chen, J.; Chang, M.; Chen, H.; Hall, K.; Korin, J.; Liu, F.; Wang, D.; Fu, Z.Q. Pandemonium breaks out: Disruption of salicylic acid-mediated defense by plant pathogens. Mol. Plant 2018, 11, 1427–1439. [Google Scholar] [CrossRef] [PubMed]
- Wu, Y.; Zhang, D.; Chu, J.Y.; Boyle, P.; Wang, Y.; Brindle, I.D.; Luca, V.D.; Després, C. The Arabidopsis NPR1 protein is a receptor for the plant defense hormone salicylic acid. Cell Rep. 2012, 1, 639–647. [Google Scholar] [CrossRef]
- Wang, Y.; Tan, L.X.; Xu, Z.Q.; Jiao, Y.X.; Zhu, D.X.; Yang, Y.S.; Wei, J.F.; Sun, J.L.; Tian, M. Identification and characterization of natural PR-1 protein as major allergen from Humulus japonicus pollen. Mol. Immunol. 2023, 153, 170–180. [Google Scholar] [CrossRef]
- Veselova, S.V.; Burkhanova, G.F.; Nuzhnaya, T.V.; Maksimov, I.V. Roles of ethylene and cytokinins in development of defense responses in Triticum aestivum plants infected with Septoria nodorum. Russ. J. Plant Physiol. 2016, 63, 609–619. [Google Scholar] [CrossRef]
- Hedden, P. The current status of research on gibberellin biosyn thesis. Plant Cell Physiol. 2020, 61, 1832–1849. [Google Scholar] [CrossRef]
- Wang, K.L.C.; Li, H.; Ecker, J.R. Ethylene biosynthesis and signaling networks. Plant Cell 2002, 14 (Suppl. S1), S131–S151. [Google Scholar] [CrossRef] [PubMed]
- Yoo, S.D.; Cho, Y.H.; Sheen, J. Emerging connections in the ethylene signaling network. Trends Plant Sci. 2009, 14, 270–279. [Google Scholar] [CrossRef]
- Thongkum, M.; Imsabai, W.; Burns, P.; McAtee, P.A.; Schaffer, R.J.; Allan, A.C.; Ketsa, S. The effect of 1-methylcyclopropene (1-MCP) on expression of ethylene receptor genes in durian pulp during ripening. Plant Physiol. Biochem. 2018, 125, 232–238. [Google Scholar] [CrossRef] [PubMed]
- van Doorn, W.G.; Woltering, E.J. Physiology and molecular biology of petal senescence. J. Exp. Bot. 2008, 59, 453–480. [Google Scholar] [CrossRef]
- Wang, Y.; Hecker, A.G.; Hauser, B.A. The APX4 locus regulates seed vigor and seedling growth in Arabidopsis thaliana. Planta 2014, 239, 909–919. [Google Scholar] [CrossRef]
- Zhou, Q.; Ma, C.; Cheng, S.; Wei, B.; Liu, X.; Ji, S. Changes in antioxidative metabolism accompanying pitting development in stored blueberry fruit. Postharvest Biol. Technol. 2014, 88, 88–95. [Google Scholar] [CrossRef]
- Li, S. Novel insight into functions of ascorbate peroxidase in higher plants: More than a simple antioxidant enzyme. Redox Biol. 2023, 64, 102789. [Google Scholar] [CrossRef] [PubMed]
- Wu, H.; Wang, F.; Yang, Q.; Tang, J.; Chen, L.; Shi, Z.; He, X.; Deng, J. Carboxymethyl chitosan different durations induces disease resistance of grapefruit by modulating ascorbate-glutathione cycle and cell wall metabolism. Postharvest Biol. Technol. 2024, 211, 112845. [Google Scholar] [CrossRef]
- Giovannoni, J.J.; DellaPenna, D.; Bennett, A.B.; Fischer, R.L. Polygalacturonase and tomato fruit ripening. Hortic. Rev. 1992, 13, 67–103. [Google Scholar] [CrossRef]
- Luo, J.; Ma, N.; Pei, H.; Chen, J.; Li, J.; Gao, J. A DELLA gene, RhGAI1, is a direct target of EIN3 and mediates ethylene-regulated rose petal cell expansion via repressing the expression of RhCesA2. J. Exp. Bot. 2013, 64, 5075–5084. [Google Scholar] [CrossRef]
- Li, C.; Shen, W.; Lu, W.; Jiang, Y.; Xie, J.; Chen, J. 1-MCP delayed softening and affected expression of XET and EXP genes in harvested cherimoya fruit. Postharvest Biol. Technol. 2009, 52, 254–259. [Google Scholar] [CrossRef]
- Zhao, Y.; Song, C.; Lin, Q.; Duan, Y. Exploring the Effects of Different 1-MCP Concentration Treatment on Chilling Injury of Postharvest Peach Fruit. J. Food Biochem. 2024, 1, 9917257. [Google Scholar] [CrossRef]
- Zhang, Q.; Dai, W.; Jin, X.; Li, J. Calcium chloride and 1-methylcyclopropene treatments delay postharvest and reduce decay of New Queen melon. Sci. Rep. 2019, 9, 13563. [Google Scholar] [CrossRef]
- Rhee, S.Y.; Osborne, E.; Poindexter, P.D.; Somerville, C.R. Microspore separation in the quartet 3 mutants of Arabidopsis is impaired by a defect in a developmentally regulated polygalacturonase required for pollen mother cell wall degradation. Plant Physiol. 2003, 133, 1170–1180. [Google Scholar] [CrossRef]
- Preuss, D.; Rhee, S.Y.; Davis, R.W. Tetrad analysis possible in Arabidopsis with mutation of the QUARTET (QRT) genes. Science 1994, 264, 1458–1460. [Google Scholar] [CrossRef]
- Francis, K.E.; Lam, S.Y.; Copenhaver, G.P. Separation of Arabidopsis pollen tetrads is regulated by QUARTET1, a pectin methylesterase gene. Plant Physiol. 2006, 142, 1004–1013. [Google Scholar] [CrossRef]
- Zhu, X.; Ye, L.; Ding, X.; Gao, Q.; Xiao, S.; Tan, Q.; Huang, J.; Chen, W.; Li, X. Transcriptomic analysis reveals key factors in fruit ripening and rubbery texture caused by 1-MCP in papaya. BMC Plant Biol. 2019, 19, 309. [Google Scholar] [CrossRef]
- Choi, D.; Choi, J.H.; Park, K.; Kim, C.M.; Lim, J.; Kim, D. Transcriptomic analysis of effects of 1-methylcyclopropene (1-MCP) and ethylene treatment on kiwifruit (Actinidia chinensis) ripening. Front. Plant Sci. 2023, 13, 1084997. [Google Scholar] [CrossRef]
- Sterling, J.D.; Quigley, H.F.; Orellana, A.; Mohnen, D. The catalytic site the pectin biosynthetic enzyme alpha-1,4 galacturonosyltransferase is located in the lumen of the Golgi. Plant Physiol. 2001, 127, 360–371. [Google Scholar] [CrossRef]
- Hongo, S.; Sato, K.; Yokoyama, R.; Nishitani, K. Demethylesterification of the primary wall by PECTIN METHYLESTERASE35 provides mechanical support to the Arabidopsis stem. Plant Cell 2012, 24, 2624–2634. [Google Scholar] [CrossRef]
- Willats, W.G.; Orfila, C.; Limberg, G.; Buchholt, H.C.; van Alebeek, G.J.; Voragen, A.G.; Marcus, S.E.; Christensen, T.M.; Mikkelsen, J.D.; Murray, B.S.; et al. Modulation of the degree and pattern of methyl-esterification of pectic homogalacturonan in plant cell walls. Implications for pectin methyl esterase action, matrix properties, and cell adhesion. J. Biol. Chem. 2001, 276, 19404–19413. [Google Scholar] [PubMed]
- Balestrieri, C.; Castaldo, D.; Giovane, A.; Quagliuolo, L.; Servillo, L. A glycoprotein inhibitor of pectin methylesterase in kiwi fruit (actinidia-chinensis). Eur. J. Biochem. 1990, 193, 183–187. [Google Scholar] [CrossRef] [PubMed]
- Salazar, J.A.; Ruiz, D.; Zapata, P.; Martínez-García, P.J.; Martínez-Gómez, P. Whole Transcriptome Analyses of Apricots and Japanese Plum Fruits after 1-MCP (Ethylene-Inhibitor) and Ethrel (Ethylene-Precursor) Treatments Reveal New Insights into the Physiology of the Ripening Process. Int. J. Mol. Sci. 2022, 23, 11045. [Google Scholar] [CrossRef]
- Niyogi, K. Safety valves for photosynthesis. Curr. Opin. Plant Biol. 2000, 3, 455–460. [Google Scholar] [CrossRef]
- Li, T.; Deng, Y.J.; Liu, J.X.; Duan, A.Q.; Liu, H.; Xiong, A.S. DcCCD4 catalyzes the degradation of α-carotene and β-carotene to affect carotenoid accumulation and taproot color in carrot. Plant J. 2021, 108, 1116–1130. [Google Scholar] [CrossRef] [PubMed]
- Mapelli-Brahm, P.; Meléndez-Martínez, A.J. The colourless carotenoids phytoene and phytofluene: Sources, consumption, bioavailability and health effects. Curr. Opin. Food Sci. 2021, 41, 201–209. [Google Scholar] [CrossRef]
- Cunningham, F.X.; Gantt, E. Genes and enzymes of carotenoid biosynthesis in plants. Annu. Rev. Plant Physiol. Plant Mol. Biol. 1998, 49, 557–583. [Google Scholar] [CrossRef]
- Kishimoto, S.; Maoka, T.; Nakayama, M.; Ohmiya, A. Carotenoid composition in petals of chrysanthemum (Dendranthema grandiflorum (Ramat.) Kitamura). Phytochemistry 2004, 65, 2781–2787. [Google Scholar] [CrossRef]
- Moehs, C.P.; Tian, L.; Osteryoung, K.W.; DellaPenna, D. Analysis of carotenoid biosynthetic gene expression during marigold petal development. Plant Mol. Biol. 2001, 45, 281–293. [Google Scholar] [CrossRef]
- Nielsen, K.M.; Lewis, D.H.; Morgan, E.R. Characterization of carotenoid pigments and their biosynthesis in two yellow flowered lines of Sandersonia aurantiaca (Hook). Euphytica 2003, 130, 25–34. [Google Scholar] [CrossRef]
- Hieber, A.D.; Mudalige-Jayawickrama, R.G.; Kuehnle, A.R. Color genes in the orchid Oncidium Gower Ramsey: Identification, expression, and potential genetic instability in an interspecific cross. Planta 2005, 223, 521–531. [Google Scholar] [CrossRef] [PubMed]
- Al-Babili, S. A dirigent of the ring for strigolactone stereochemistry. Proc. Natl. Acad. Sci. USA 2024, 121, e2410953121. [Google Scholar] [CrossRef] [PubMed]
- Takemura, M.; Maoka, T.; Misawa, N. Biosynthetic routes of hydroxylated carotenoids (xanthophylls) in Marchantia polymorpha, and production of novel and rare xanthophylls through pathway engineering in Escherichia coli. Planta 2014, 241, 699–710. [Google Scholar] [CrossRef]
- Lee, S.Y.; Jang, S.J.; Jeong, H.B.; Lee, S.Y.; Venkatesh, J.; Lee, J.H.; Kwon, J.K.; Kang, B.C. A mutation in Zeaxanthin epoxidase contributes to orange coloration and alters carotenoid contents in pepper fruit (Capsicum annuum). Plant J. 2021, 106, 1692–1707. [Google Scholar] [CrossRef] [PubMed]
- Park, C.H.; Chae, S.C.; Park, S.Y.; Kim, J.K.; Kim, Y.J.; Chung, S.O.; Arasu, M.V.; Al-Dhabi, N.A.; Park, S.U. Anthocyanin and carotenoid contents in different cultivars of chrysanthemum (Dendranthema grandiflorum Ramat.) flower. Molecules 2015, 20, 11090–11102. [Google Scholar] [CrossRef]
- Wang, Y.; Zhang, C.; Dong, B.; Fu, J.; Hu, S.; Zhao, H. Carotenoid accumulation and its contribution to flower coloration of Osmanthus fragrans. Front. Plant Sci. 2018, 9, 1499. [Google Scholar] [CrossRef]
- Alós, E.; Martínez-Fuentes, A.; Reig, C.; Mesejo, C.; Zacarías, L.; Agustí, M.; Rodrigo, M.J. Involvement of ethylene in color changes and carotenoid biosynthesis in loquat fruit (Eriobotrya japonica Lindl. cv. Algerie). Postharvest Biol. Technol. 2019, 149, 129–138. [Google Scholar] [CrossRef]
- Xiong, L.; Lee, H.; Ishitani, M.; Zhu, J.K. Regulation of osmotic stress-responsive gene expression by the LOS6/ABA1 locus in Arabidopsis. J. Biol. Chem. 2002, 277, 8588–8596. [Google Scholar] [CrossRef]
- Dong, T.; Park, Y.; Hwang, I. Abscisic acid: Biosynthesis, inactivation, homoeostasis and signalling. Essays Biochem. 2015, 58, 29–48. [Google Scholar] [CrossRef]
- Mizutani, M.; Todoroki, Y. ABA 8′-hydroxylase and its chemical inhibitors. Phytochem. Rev. 2006, 5, 385–404. [Google Scholar]
- Barreto, G.P.; Fabi, J.P.; Rosso, V.V.; Cordenunsi, B.R.; Lajolo, F.M.; Nascimento, J.R.; Mercadante, A.Z. Influence of ethylene on carotenoid biosynthesis during papaya postharvesting ripening. J. Food Compos. Anal. 2011, 24, 620–624. [Google Scholar] [CrossRef]
- Hao, X.; Lv, J.; Zhao, Z.; Tong, Y.; Deng, M.; Wen, J. Compositional variances in petal cuticular wax of eight rose species and their impacts on vase life under water-loss stress. Front. Plant Sci. 2024, 15, 1412617. [Google Scholar] [CrossRef] [PubMed]











| d0_CK_vs_ETH | d0_CK_vs_1-MCP | d0_ETH_vs_1-MCP | |||||||||
|---|---|---|---|---|---|---|---|---|---|---|---|
| TF_Family | Number of Genes | Up | Down | TF_Family | Number of Genes | Up | Down | TF_Family | Number of Genes | Up | Down |
| ERF | 6 | 0 | 6 | NAC | 12 | 11 | 1 | NAC | 13 | 13 | 0 |
| NAC | 5 | 0 | 5 | MYB | 10 | 3 | 7 | ERF | 12 | 7 | 5 |
| bHLH | 2 | 0 | 2 | ERF | 8 | 2 | 6 | MYB | 12 | 5 | 7 |
| MYB | 2 | 0 | 2 | NF-YB | 6 | 2 | 4 | bHLH | 7 | 4 | 3 |
| MIKC | 2 | 0 | 2 | bHLH | 5 | 1 | 4 | NF-YB | 6 | 1 | 5 |
| bZIP | 1 | 1 | 0 | TCP | 3 | 0 | 3 | WRKY | 4 | 4 | 0 |
| Total | 18 | bZIP | 3 | 1 | 2 | G2-like | 4 | 1 | 3 | ||
| G2_like | 3 | 0 | 3 | TCP | 4 | 0 | 4 | ||||
| Trihelix | 2 | 1 | 1 | NF-YC | 3 | 1 | 2 | ||||
| GRAS | 2 | 2 | 0 | bZIP | 3 | 1 | 2 | ||||
| NF-YA | 1 | 1 | 0 | Trihelix | 3 | 0 | 3 | ||||
| WRKY | 1 | 0 | 1 | E2F/DP | 2 | 0 | 2 | ||||
| MIKC | 1 | 0 | 1 | GRAS | 2 | 2 | 0 | ||||
| GeBP | 1 | 1 | 0 | NF-YA | 1 | 1 | 0 | ||||
| SAP | 1 | 0 | 1 | ZF-HD | 1 | 1 | 0 | ||||
| NF-YC | 1 | 0 | 1 | Nin-like | 1 | 1 | 0 | ||||
| MICK | 1 | 0 | 1 | GeBP | 1 | 1 | 0 | ||||
| M_type | 1 | 0 | 1 | SAP | 1 | 0 | 1 | ||||
| LBD | 1 | 0 | 1 | M_type | 1 | 0 | 1 | ||||
| E2F/DP | 1 | 0 | 1 | LBD | 1 | 0 | 1 | ||||
| DBB | 1 | 0 | 1 | DBB | 1 | 0 | 1 | ||||
| Total | 65 | Total | 83 | ||||||||
| d5_CK_vs_ETH | d5_CK_vs_1-MCP | d5_ETH_vs_1-MCP | |||||||||
| TF_Family | Number of Genes | Up | Down | TF_Family | Number of Genes | Up | Down | TF_Family | Number of Genes | Up | Down |
| WRKY | 10 | 0 | 10 | NAC | 16 | 1 | 15 | ERF | 9 | 7 | 2 |
| NAC | 6 | 1 | 5 | WRKY | 6 | 0 | 6 | NAC | 7 | 1 | 6 |
| ERF | 3 | 0 | 3 | ERF | 5 | 3 | 2 | WRKY | 1 | 1 | 0 |
| MYB | 2 | 2 | 0 | TCP | 3 | 3 | 0 | TCP | 1 | 1 | 0 |
| bHLH | 2 | 1 | 1 | MYB | 2 | 1 | 1 | MYB | 1 | 1 | 0 |
| Trihelix | 1 | 1 | 0 | LBD | 2 | 1 | 1 | bZIP | 1 | 1 | 0 |
| TCP | 1 | 1 | 0 | G2-like | 2 | 1 | 1 | ZF-HD | 1 | 0 | 1 |
| SBP | 1 | 1 | 0 | bZIP | 2 | 1 | 1 | B3 | 1 | 0 | 1 |
| bZIP | 1 | 1 | 0 | B3 | 2 | 1 | 1 | Total | 22 | ||
| B3 | 1 | 1 | 0 | ZF-HD | 2 | 0 | 2 | ||||
| SAP | 1 | 0 | 1 | Trihelix | 1 | 1 | 0 | ||||
| MIKC | 1 | 0 | 1 | SBP | 1 | 1 | 0 | ||||
| GRAS | 1 | 0 | 1 | E2F/DP | 1 | 1 | 0 | ||||
| G2-like | 1 | 0 | 1 | DBB | 1 | 1 | 0 | ||||
| Total | 32 | ARF | 1 | 1 | 0 | ||||||
| SAP | 1 | 0 | 1 | ||||||||
| MIKC | 1 | 0 | 1 | ||||||||
| Total | 49 | ||||||||||
Disclaimer/Publisher’s Note: The statements, opinions and data contained in all publications are solely those of the individual author(s) and contributor(s) and not of MDPI and/or the editor(s). MDPI and/or the editor(s) disclaim responsibility for any injury to people or property resulting from any ideas, methods, instructions or products referred to in the content. |
© 2025 by the authors. Licensee MDPI, Basel, Switzerland. This article is an open access article distributed under the terms and conditions of the Creative Commons Attribution (CC BY) license (https://creativecommons.org/licenses/by/4.0/).
Share and Cite
Kou, J.; Zang, X.; Mo, Z.; Wu, G.; Wang, B.; Zhu, G. Comparative Transcriptome Analysis Reveals the Mechanism by Ethylene and 1-Methylcyclopropene Treatment on the Vase Life of Cut Oncidium hybridum ‘Honey Angle’. Horticulturae 2025, 11, 386. https://doi.org/10.3390/horticulturae11040386
Kou J, Zang X, Mo Z, Wu G, Wang B, Zhu G. Comparative Transcriptome Analysis Reveals the Mechanism by Ethylene and 1-Methylcyclopropene Treatment on the Vase Life of Cut Oncidium hybridum ‘Honey Angle’. Horticulturae. 2025; 11(4):386. https://doi.org/10.3390/horticulturae11040386
Chicago/Turabian StyleKou, Jingjing, Xueqian Zang, Zirui Mo, Guangwei Wu, Bei Wang, and Guopeng Zhu. 2025. "Comparative Transcriptome Analysis Reveals the Mechanism by Ethylene and 1-Methylcyclopropene Treatment on the Vase Life of Cut Oncidium hybridum ‘Honey Angle’" Horticulturae 11, no. 4: 386. https://doi.org/10.3390/horticulturae11040386
APA StyleKou, J., Zang, X., Mo, Z., Wu, G., Wang, B., & Zhu, G. (2025). Comparative Transcriptome Analysis Reveals the Mechanism by Ethylene and 1-Methylcyclopropene Treatment on the Vase Life of Cut Oncidium hybridum ‘Honey Angle’. Horticulturae, 11(4), 386. https://doi.org/10.3390/horticulturae11040386
