Design and Selection of SNP Markers for Grape Integrated Chip Arrays
Abstract
1. Introduction
2. Materials and Methods
2.1. DNA Extraction and Quality Control
2.2. Analysis of Grape SNP Loci and Probe Design
2.3. Data Analysis
3. Results
3.1. Genetic Diversity Analysis of Grape Accessions
3.2. Design of Grape Core Probes and Analysis of Genetic Characteristics
3.3. Analysis of 2k Core SNP Loci in Genomic Regions
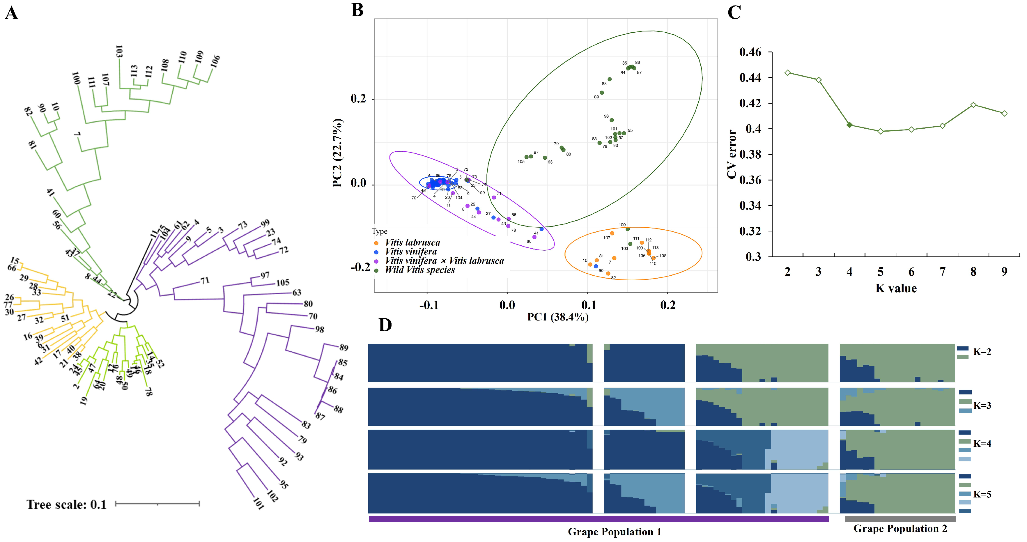
3.4. PCA Clustering and Phylogenetic Analysis of 96 Accessions by 10k SNP Loci
4. Discussion
4.1. Role of Genetic Diversity Analysis in Grape Germplasm for Molecular Design Breeding
4.2. Research on Genome-Wide Coverage and Functional Regions in Core Probe Design
4.3. Validation of Chip Marker Effectiveness Through Clustering and Evolutionary Analysis
5. Conclusions
Supplementary Materials
Author Contributions
Funding
Data Availability Statement
Conflicts of Interest
References
- Liu, M.; Xu, Y.; Song, Y.; Fan, D.; Li, J.; Zhang, Z.; Wang, L.; He, J.; Chen, C.; Ma, C. Hierarchical Regulatory Networks Reveal Conserved Drivers of Plant Drought Response at the Cell-Type Level. Adv. Sci. 2025, 12, 2415106. [Google Scholar] [CrossRef]
- Zhang, L.; Chen, Q.; Liu, J.; Dou, F.; Wang, H.; Song, Y.; Ren, Y.; He, J.; Wang, L.; Zhang, C.; et al. Identification of grape miRNA revealed Vvi-miR164b involved in auxin induced root development. Sci. Hortic. 2022, 295, 110804. [Google Scholar] [CrossRef]
- Liu, Z.; Wang, N.; Su, Y.; Long, Q.; Peng, Y.; Shangguan, L.; Zhang, F.; Cao, S.; Wang, X.; Ge, M.; et al. Grapevine pangenome facilitates trait genetics and genomic breeding. Nat. Genet. 2024, 56, 2804–2814. [Google Scholar] [CrossRef]
- Guo, L.; Wang, X.; Ayhan, D.H.; Rhaman, M.S.; Yan, M.; Jiang, J.; Wang, D.; Zheng, W.; Mei, J.; Ji, W.; et al. Super pangenome of Vitis empowers identification of downy mildew resistance genes for grapevine improvement. Nat. Genet. 2025, 57, 741–753. [Google Scholar] [CrossRef]
- Massonnet, M.; Cochetel, N.; Minio, A.; Vondras, A.M.; Lin, J.; Muyle, A.; Garcia, J.F.; Zhou, Y.; Delledonne, M.; Riaz, S.; et al. The genetic basis of sex determination in grapes. Nat. Commun. 2020, 11, 2902. [Google Scholar] [CrossRef]
- Zhang, Y.; Wang, Y.; Henke, M.; Carbonell-Bejerano, P.; Wang, Z.; Bert, P.F.; Wang, Y.; Li, H.; Kong, J.; Fan, P.; et al. Integrating Dense Genotyping with High-Throughput Phenotyping Empowers the Genetic Dissection of Berry Quality and Resilience Traits in Grapevine. Adv. Sci. 2025, 12, 2412587. [Google Scholar] [CrossRef]
- Zou, C.; Massonnet, M.; Minio, A.; Patel, S.; Llaca, V.; Karn, A.; Gouker, F.; Cadle-Davidson, L.; Reisch, B.; Fennell, A.; et al. Multiple independent recombinations led to hermaphroditism in grapevine. Proc. Natl. Acad. Sci. USA 2021, 118, e2023548118. [Google Scholar] [CrossRef]
- Yang, B.; Wu, W.; Lv, J.; Li, J.; Xu, Y.; Yin, L.; Lu, J.; Fu, P. Identification of sex determination locus and development of marker combination in Vitis based on genotyping by target sequencing. Fruit Res. 2023, 3, 31. [Google Scholar] [CrossRef]
- Chen, Q.J.; Zhang, L.P.; Song, S.R.; Wang, L.; Xu, W.P.; Zhang, C.X.; Wang, S.P.; Liu, H.F.; Ma, C. vvi-miPEP172b and vvi-miPEP3635b increase cold tolerance of grapevine by regulating the corresponding MIRNA genes. Plant Sci. 2022, 325, 111450. [Google Scholar] [CrossRef]
- Ma, C.; Burd, S.; Lers, A. miR408 is involved in abiotic stress responses in Arabidopsis. Plant J. 2015, 84, 169–187. [Google Scholar] [CrossRef]
- Debnath, S.C. Development of ISSR markers for genetic diversity studies in Vaccinium angustifolium. Nord. J. Bot. 2009, 27, 141–148. [Google Scholar] [CrossRef]
- Zhang, L.; Song, Y.; Li, J.; Liu, J.; Zhang, Z.; Xu, Y.; Fan, D.; Liu, M.; Ren, Y.; Xi, X.; et al. Development, Identification and Validation of a Novel SSR Molecular Marker for Heat Resistance of Grapes Based on miRNA. Horticulturae 2023, 9, 931. [Google Scholar] [CrossRef]
- Bojinov, B.M. Quantitative trait loci detection in Bulgarian cotton mutant segregating population. Genetika 2019, 51, 323–334. [Google Scholar] [CrossRef]
- Zhang, C.; Wu, J.Y.; Cui, L.W.; Fang, J.G. Mining of candidate genes for grape berry cracking using a genome-wide association study. J. Integr. Agric. 2022, 21, 2291–2304. [Google Scholar] [CrossRef]
- Yu, Q.; Li, S.; Su, X.; Chen, X.; Dong, Y.; Yao, Z.; Jiang, N.; Chai, S.; Zhang, Z.; Xu, K. Melon2K array: A versatile 2K liquid SNP chip for melon genetics and breeding. Hortic. Plant J. 2025, 11, 314–322. [Google Scholar] [CrossRef]
- Liu, S.; Xiang, M.; Wang, X.; Li, J.; Cheng, X.; Li, H.; Singh, R.P.; Bhavani, S.; Huang, S.; Zheng, W.; et al. Development and application of the GenoBaits WheatSNP16K array to accelerate wheat genetic research and breeding. Plant Commun. 2025, 6, 101138. [Google Scholar] [CrossRef]
- Burridge, A.J.; Wilkinson, P.A.; Winfield, M.O.; Barker, G.L.A.; Allen, A.M.; Coghill, J.A.; Waterfall, C.; Edwards, K.J. Conversion of array-based single nucleotide polymorphic markers for use in targeted genotyping by sequencing in hexaploid wheat (Triticum aestivum). Plant Biotechnol. J. 2017, 16, 867–876. [Google Scholar] [CrossRef]
- Guo, Z.; Yang, Q.; Huang, F.; Zheng, H.; Sang, Z.; Xu, Y.; Zhang, C.; Wu, K.; Tao, J.; Prasanna, B.M.; et al. Development of high-resolution multiple-SNP arrays for genetic analyses and molecular breeding through genotyping by target sequencing and liquid chip. Plant Commun. 2021, 2, 100230. [Google Scholar] [CrossRef]
- Zhang, J.Y.; Wang, T.; Jia, Z.H.; Guo, Z.R.; Liu, Y.Z.; Wang, G. Photosystem Disorder Could be the Key Cause for the Formation of Albino Leaf Phenotype in Pecan. Int. J. Mol. Sci. 2020, 21, 6137. [Google Scholar] [CrossRef]
- Du, H.; Yang, J.; Chen, B.; Zhang, X.; Zhang, J.; Yang, K.; Geng, S.; Wen, C. Target sequencing reveals genetic diversity, population structure, core-SNP markers, and fruit shape-associated loci in pepper varieties. BMC Plant Biol. 2019, 19, 587. [Google Scholar] [CrossRef]
- Duan, S.; Wang, D.; Kang, Q.; Yan, H.; Cui, J.; Zhang, M.; Liu, D.; Yang, S.; Zhu, Y.; Niu, H.; et al. The development of liquid-phase chip by target sequencing and their application in watermelon molecular breeding. Hortic. Plant J. 2025, 6, 2109–2120. [Google Scholar] [CrossRef]
- Bouby, L.; Bonhomme, V.; Ivorra, S.; Bacilieri, R.; Ben Makhad, S.; Bonnaire, E.; Cabanis, M.; Derreumaux, M.; Dietsch-Sellami, M.F.; Durand, F.; et al. Seed morphometrics unravels the evolutionary history of grapevine in France. Sci. Rep. 2024, 14, 22207. [Google Scholar] [CrossRef]
- Liang, Z.; Duan, S.; Sheng, J.; Zhu, S.; Ni, X.; Shao, J.; Liu, C.; Nick, P.; Du, F.; Fan, P.; et al. Whole-genome resequencing of 472 Vitis accessions for grapevine diversity and demographic history analyses. Nat. Commun. 2019, 10, 1190. [Google Scholar] [CrossRef]
- Zhang, Y.; Lyu, X.; Chen, D.; Wu, J.; Li, D.; Li, Y. DNA induced CTAB-caped gold bipyramidal nanoparticles self-assembly using for Raman detection of DNA molecules. Talanta 2024, 266, 124936. [Google Scholar] [CrossRef]
- Chang, C.C.; Chow, C.C.; Tellier, L.C.A.M.; Vattikuti, S.; Purcell, S.M.; Lee, J.J. Second-generation PLINK: Rising to the challenge of larger and richer datasets. Gigascience 2015, 4, s13742–015. [Google Scholar] [CrossRef]
- Liu, D.; Zhang, C.; Ye, Y.; Mei, P.; Gong, Y.; Liu, Z.; Sun, C.; Zhao, X.; Ding, S.; Chen, J.; et al. TEA5K: A high-resolution and liquid-phase multiple-SNP array for molecular breeding in tea plant. J. Nanobiotechnol. 2025, 23, 481. [Google Scholar] [CrossRef]
- Purcell, S.; Neale, B.; Todd-Brown, K.; Thomas, L.; Ferreira, M.A.R.; Bender, D.; Maller, J.; Sklar, P.; de Bakker, P.I.W.; Daly, M.J.; et al. PLINK: A Tool Set for Whole-Genome Association and Population-Based Linkage Analyses. Am. J. Hum. Genet. 2007, 81, 559–575. [Google Scholar] [CrossRef]
- Lefort, V.; Desper, R.; Gascuel, O. FastME 2.0: A Comprehensive, Accurate, and Fast Distance-Based Phylogeny Inference Program: Table 1. Mol. Biol. Evol. 2015, 32, 2798–2800. [Google Scholar] [CrossRef]
- Chen, C.; Wu, Y.; Li, J.; Wang, X.; Zeng, Z.; Xu, J.; Liu, Y.; Feng, J.; Chen, H.; He, Y.; et al. TBtools-II: A “one for all, all for one” bioinformatics platform for biological big-data mining. Mol. Plant 2023, 16, 1733–1742. [Google Scholar] [CrossRef]
- Li, X.; Liu, X.; Fan, Y.; Li, S.; Yu, M.; Qian, M.; Chen, Y.; Chen, H.; Li, X.; Liu, B.; et al. Development of a target capture sequencing SNP genotyping platform for genetic analysis and genomic breeding in rapeseed. Crop J. 2023, 11, 499–510. [Google Scholar] [CrossRef]
- Zhang, J.; Ren, J.; Yang, J.; Fu, S.; Zhang, X.; Xia, C.; Zhao, H.; Yang, K.; Wen, C. Evaluation of SNP fingerprinting for variety identification of tomato by DUS testing. Agric. Commun. 2023, 1, 100006. [Google Scholar] [CrossRef]
- Chen, Q.J.; Deng, B.H.; Gao, J.; Zhao, Z.Y.; Chen, Z.L.; Song, S.R.; Wang, L.; Zhao, L.P.; Xu, W.P.; Zhang, C.X.; et al. A miRNA-Encoded Small Peptide, vvi-miPEP171d1, Regulates Adventitious Root Formation. Plant Physiol. 2020, 183, 656–670. [Google Scholar] [CrossRef]
- Gao, Z.; Li, J.; Luo, M.; Li, H.; Chen, Q.; Wang, L.; Song, S.; Zhao, L.; Xu, W.; Zhang, C.; et al. Characterization and Cloning of Grape Circular RNAs Identified the Cold Resistance-Related Vv-circATS1. Plant Physiol. 2019, 180, 966–985. [Google Scholar] [CrossRef]
- Zhang, Z.; Fan, D.; Song, Y.; Zhang, L.; Liu, J.; Liu, M.; Xu, Y.; He, J.; Song, S.; Ren, Y.; et al. Translational profile of coding and non-coding RNAs revealed by genome wide profiling of ribosome footprints in grapevine. Front Plant Sci. 2023, 14, 1097846. [Google Scholar] [CrossRef]
- Wang, Z.; Zhang, H.; Ye, W.; Han, Y.; Li, H.; Zhou, Z.; Li, C.; Zhang, X.; Zhang, J.; Chen, J.; et al. Development of a FER0.4K SNP array for genomic predication of Fusarium ear rot resistance in maize. Crop J. 2025, 13, 996–1002. [Google Scholar] [CrossRef]
- Chen, Y.; Yang, X.; He, K.; Liu, M.; Li, J.; Gao, Z.; Lin, Z.; Zhang, Y.; Wang, X.; Qiu, X.; et al. The MYB Transcription Factor Superfamily of Arabidopsis: Expression Analysis and Phylogenetic Comparison with the Rice MYB Family. Plant Mol. Biol. 2006, 60, 107–124. [Google Scholar] [CrossRef]
- Scharf, K.D.; Berberich, T.; Ebersberger, I.; Nover, L. The plant heat stress transcription factor (Hsf) family: Structure, function and evolution. Biochim. Et Biophys. Acta (BBA)-Gene Regul. Mech. 2012, 1819, 104–119. [Google Scholar] [CrossRef]
- Zhao, Q.; Han, R.; Cai, K.; Yan, H.; Li, Y.; Qu, G.; Liu, L.; Zhao, X. Identification and Analysis of the CBF Gene Family in Three Species of Acer under Cold Stress. Int. J. Mol. Sci. 2023, 24, 2088. [Google Scholar] [CrossRef]
- Guo, Z.; Wang, H.; Tao, J.; Ren, Y.; Xu, C.; Wu, K.; Zou, C.; Zhang, J.; Xu, Y. Development of multiple SNP marker panels affordable to breeders through genotyping by target sequencing (GBTS) in maize. Mol. Breed. 2019, 39, 37. [Google Scholar] [CrossRef]






Disclaimer/Publisher’s Note: The statements, opinions and data contained in all publications are solely those of the individual author(s) and contributor(s) and not of MDPI and/or the editor(s). MDPI and/or the editor(s) disclaim responsibility for any injury to people or property resulting from any ideas, methods, instructions or products referred to in the content. |
© 2025 by the authors. Licensee MDPI, Basel, Switzerland. This article is an open access article distributed under the terms and conditions of the Creative Commons Attribution (CC BY) license (https://creativecommons.org/licenses/by/4.0/).
Share and Cite
Zhang, L.; Miao, Y.; Song, Y.; Teng, Y.; Lu, Y.; Song, S.; He, J.; Liu, H.; Ma, C. Design and Selection of SNP Markers for Grape Integrated Chip Arrays. Horticulturae 2025, 11, 1509. https://doi.org/10.3390/horticulturae11121509
Zhang L, Miao Y, Song Y, Teng Y, Lu Y, Song S, He J, Liu H, Ma C. Design and Selection of SNP Markers for Grape Integrated Chip Arrays. Horticulturae. 2025; 11(12):1509. https://doi.org/10.3390/horticulturae11121509
Chicago/Turabian StyleZhang, Lipeng, Yuhuan Miao, Yue Song, Yuanxu Teng, Yicheng Lu, Shiren Song, Juan He, Huaifeng Liu, and Chao Ma. 2025. "Design and Selection of SNP Markers for Grape Integrated Chip Arrays" Horticulturae 11, no. 12: 1509. https://doi.org/10.3390/horticulturae11121509
APA StyleZhang, L., Miao, Y., Song, Y., Teng, Y., Lu, Y., Song, S., He, J., Liu, H., & Ma, C. (2025). Design and Selection of SNP Markers for Grape Integrated Chip Arrays. Horticulturae, 11(12), 1509. https://doi.org/10.3390/horticulturae11121509

