Next Article in Journal
Effect of Jasmonic Acid on the Elicitation of Phenolic Compounds and Naphthodianthrones in Hypericum perforatum L. Callus and Shoot Cultures
Previous Article in Journal
Acute and Delayed Effects of Melatonin Pretreatment Against Cold Stress in Leek (Allium ampeloprasum L. var. porrum)
Previous Article in Special Issue
Diversity and Function Potentials of Seed Endophytic Microbiota in a Chinese Medicinal Herb Panax notoginseng
 
 
Font Type:
Arial Georgia Verdana
Font Size:
Aa Aa Aa
Line Spacing:
Column Width:
Background:
Article

Comparative Chloroplast Genomes to Gain Insights into the Phylogenetic Relationships and Evolution of Opisthopappus Species

1
School of Life Science, Shanxi Normal University, Taiyuan 030031, China
2
Department of Botany, Saint Mary’s University, Halifax, NS B3H 3C3, Canada
*
Authors to whom correspondence should be addressed.
These authors have contributed equally to this work.
Horticulturae 2025, 11(10), 1209; https://doi.org/10.3390/horticulturae11101209
Submission received: 3 September 2025 / Revised: 1 October 2025 / Accepted: 6 October 2025 / Published: 7 October 2025

Abstract

The investigation and comparison of chloroplast genomes facilitate our deeper elucidation of the evolutionary dynamics and phylogenetics of plant species, particularly non-model plants. Opisthopappus is a genus of Asteraceae that is endemic to the Taihang Mountains in China, which includes Opisthopappus taihangensis and Opisthopappus longilobus. Although certain chloroplast genomic data are available, the comprehensive evolutionary relationships of chloroplast genomes in this genus are not yet fully understood. In this study, the assembled O. taihangensis chloroplast genomes exhibited a quadripartite structure with 131 genes, encompassing 86 protein-coding, 37 tRNA, and eight rRNA genes. The basic phylogenetic relationships of 275 Asteraceae species were consistent with preceding studies. Opisthopappus with Ajania and Chrysanthemum were gathered together in Trib. Anthemideae. However, O. taihangensis and O. longilobus were not clustered into a group. Six and eight variable hotspots were detected in Opisthopappus and Asteraceae respectively. A total of 18 optimal codons were identified in two species. Differentiation in codon usage patterns was primarily influenced by natural selection between O. taihangensis and O. longilobus. Thereinto, GCU (Ala) was specific to O. taihangensis, while ACU (Thr) was to O. longilobus. Most of the codons preferentially ended with A/U, with only two genes (rpl16 and matK) being subjected to positive selection in Opisthopappus. Under salt stress, 25 editing sites were detected in O. longilobus, and 34 editing sites were found in O. taihangensis. All editing sites were C to U transitions. Distinct editing events occurred in the two species. During the evolution of chloroplast genomes, the genes that undergo positive selection may help two Opisthopappus species to adapt the harsh cliff environment of the Taihang Mountains and ensure their normal growth and development. In response to stress, O. taihangensis and O. longilobus tended to utilize different codons and initiate unique RNA editing events. These will facilitate further work on taxonomy, phylogenetics, and adaptive evolution of Opisthopappus, even Anthemideae or Asteraceae.

1. Introduction

Chloroplasts originated from cyanobacteria via endosymbiosis with the precursor of a nucleated ancestral cell about one billion years ago [1]. They are the essential photosynthetic organelles in green plants that convert sunlight into the chemical energy that facilitates all the biochemical processes required for their growth and development, even evolution [2]. Chloroplasts contain their own genomes where, in angiosperms, chloroplast genomes are predominantly inherited from the maternal line and highly conserved in terms of both gene order and gene content [3]. In contrast to plant mitochondrial and nuclear genomes, the chloroplast genome is generally smaller with a double-stranded, circular, quadripartite structure that contains a large single-copy region (LSC), a small single copy region (SSC), and a pair of inverted repeat regions (IRs) that separate those of the LSC and SSC [4].
Since their original incorporation into plants, chloroplast genomes were continually reshaped during evolutionary history [5]. Most of the chloroplast genomes in flowering plants range in size from 107 kb to 280 kb, with the variations primarily originating from IR expansion/contraction or loss [6]. Chloroplast genomes consist of 110–130 genes encoding ribosomal RNAs (rRNAs), transfer RNAs (tRNAs), and proteins [7] that are structurally stable during evolution, although certain variations can occur (e.g., gene loss, pseudogenization, and complex rearrangements) [8]. These changes involving multiple events have garnered much attention due to their rarity.
Environmental heterogeneity plays critical roles in the general evolutionary trajectories and ecological adaptations of species [9]. Heterogeneous environments may impose selective pressures on genes and leave traces of their natural selection [10]. Adaptive evolution analysis reveals that chloroplast genes related to photosynthesis typically have positive selection sites in plants living under diverse extreme environments, which might play crucial roles in plant adaptations [5]. For example, five genes associated with photosystem I and II subunits were under positive selection in Lardizabaloideae species to adapt to different environmental conditions [11]. Due to mutation events and accelerated evolution rates in particular genes or intergenic regions at taxonomic levels [11], the complete chloroplast genome informs the phylogenetic relationships and test of the lineage-specific adaptive evolution of plants [11,12,13]. Further, comparative analysis based on chloroplast genomes can reveal gene rearrangement events and evolutionary histories [13].
As is known, the genetic code presents degenerate. For the same amino acid, synonymous codons are used not equally frequently, namely codon usage bias. Many factors can influence codon usage bias, such as mutation and selection [14]. According to the genetic code of the gene, RNA is normally transcribed. After, RNA is altered in certain way and editing events occur. RNA editing is a post-transcriptional modification mechanism that could respond to stress conditions in plants [15]. In grape, RNA editing events were very sensitive to heat stress, and the changes of amino acid in RNA editing genes contribute to the stress adaptation [16].
Opisthopappus is a small genus of Asteraceae that includes only two species (Opisthopappus taihangensis and Opisthopappus longilobus), which are perennial herbs. O. taihangensis flourishes on cliffs in the southern portion of the Taihang Mountains, while O. longilobus does so in their northern region. As a prominent natural boundary in Northern China [17], the Taihang Mountains present a very complex topography that contains myriad gullies, valleys, cliffs, and slopes, which provide unique and diverse environments in distinct regions. Thus, for certain populations of the same species there are obvious variations in climate and environment that induce adaptive divergence [18]. Queries then emerge such as, under what circumstances does natural selection affect the evolutionary model of the chloroplast genomes of these two Opisthopappus species in diverse surroundings? Further, does adaptive divergence occur between the chloroplast genomes of O. taihangensis and O. longilobus? These issues are worthy of attention and investigation.
In terms of morphological features, O. taihangensis exhibits certain differences from O. longilobus (e.g., 1-versus 2-pinnatisect leaves, both leaf surfaces sparsely pubescent versus glabrous, and subtended leaves versus no subtended leaves, respectively). Our earlier studies revealed that significant genetic differences occurred between these two species. Moreover, O. taihangensis and O. longilobus differentiated at ~17.44 Mya during the early Miocene [19]. However, O. longilobus merged with O. taihangensis by Flora of China (FOC), and the Opisthopappus genus became a monotypic genus with only one species. In the phylogenetic tree constructed by Zhang [20], O. longilobus combined with Ajania pectinata, not O. taihangensis [20], which led us to ask, what is the phylogenetic relationship between O. taihangensis and O. longilobus?
Recently, the genomic data of O. taihangensis and O. longilobus chloroplasts were reported [20]. However, further studies will be required to deeply explore the phylogenetic status, and evolution of these two species. Moreover, the addition of new chloroplast genomes may offer more consistency to the evolutionary processes of Opisthopappus, even Asteraceae.
For this study, we aimed to initially characterize the complete chloroplast genome of O. taihangensis using Oxford Nanopore Technology. Subsequently, we constructed a phylogenetic tree to investigate the phylogenetic relationships of Opisthopappus species by combining the chloroplast genome data of 285 species. The structural characteristics of the chloroplast genomes were then analyzed via comparative genomics, while selected genes were determined based on the calculated selective pressures, which revealed the codon usage of the two Opisthopappus species during their evolution. Furthermore, we elucidated the RNA editing events of Opisthopappus chloroplast genes under salt stress using comparative transcriptomics. These findings further supplemented the chloroplast genome of Asteraceae, while offering comprehensive insights into their evolution in the Opisthopappus genus and Asteraceae family.

2. Materials and Methods

2.1. Ethics Approval and Consent to Participate

The fieldwork for this study was approved by the Chinese government and implemented following the laws of the People’s Republic of China. Each participant had a letter of introduction from the College of Life Science, Shanxi Normal University, to collect the samples. The voucher specimens were deposited in the herbarium of College of Life Science, Shanxi Normal University (No: 20230002001–20230002005).

2.2. Plant Material, DNA Isolation and Sequencing

The seeds of O. taihangensis were collected from the Wangmangling site of Shanxi Province and germinated in the growth chambers under standard conditions in the laboratory. Subsequently, fresh and healthy leaves of O. taihangensis accessions were sampled for DNA isolation. The total genomic DNA was extracted from leaves using the CTAB method. After purification, total DNA was sent to be sequenced by LC-Bio Technology Co., Ltd. (Hangzhou, China). Illumina HiSeq X sequencing platform was employed to construct a library with an insertion fragment of 350 bp, and perform paired-end sequencing.

2.3. O. taihangensis Chloroplast Genome Assembly and Annotation

Based on the whole genome data of O. taihangensis, high-quality clean data were obtained by removing low-quality sequences. The O. taihangensis chloroplast genome was assembled using the GETORGANELLE v1.7.5, with the published O. taihangensis (NC_042787) as the reference. Subsequently, the assembled chloroplast genomes (accession numbers: PP091627, PP091628) were annotated using the CHLOROPLASTGAVAS online tool with default settings (http://47.96.249.172:16019/analyzer/annotate accessed on 8 January 2024) [21]. The chloroplast genome maps of O. taihangensis were created and visualized using the CHLOROPLOT online tool (https://irscope.shinyapps.io/chloroplot/ accessed on 8 January 2024) [22]. An additional chloroplast genome of 283 Asteraceae species obtained from GenBank were adopted for further comparative analyses.

2.4. Phylogenetic Relationship and Divergence Time of Asteraceae

To explore the phylogenetic relationships of O. taihangensis and Asteraceae species, 275 published chloroplast genomes of Asteraceae were downloaded from NCBI. These genomes included 73 individuals of Anthemideae, 144 of Astereae, 3 of Calenduleae, 33 of Gnaphalieae, and 52 of Senecioneae species. Additionally, four individuals of Coreopsideae, four of Inuleae, one of Menyanthaceae, and one of Goodeniaceae were employed as outgroups (Table S1).
The complete sequences of the chloroplast genome were extracted using PHYLOSUITE v1.2.3 (https://phylosuite.jushengwu.com) and aligned with the default parameters of MAFFT v7.526 [23], after which the aligned sequences were trimmed using GBLOCKS v0.91b [24]. A maximum likelihood (ML) tree was created using IQ-TREE v2.4.0 [25] with 1000 nonparametric bootstrapped repetitions. The TVM+F+I+G4 model was selected as the best-fit model based on the Bayesian information criterion (BIC) score. Finally, ITOL (https://itol.embl.de/) software was utilized to visualize the phylogenetic tree.
Opisthopappus belongs to the Anthemideae tribe, thus, the phylogenetic relationships between Opisthopappus and Anthemideae species were further explored using a total of 73 samples. Six datasets were assembled, comprising the complete chloroplast genome, large single-copy region, inverted repeat region, small single-copy region, non-coding region, and highly variable regions (Pi > 0.01 and a length no less than 150 bp). During sequence alignment, variable sites were eliminated using GBLOCKS v0.91b. The concatenated sequences of the coding region, non-coding region, and highly variable regions were generated using the CONCATENATE SEQUENCE tool in PHYLOSUITE v1.2.3. The phylogenetic tree was then constructed using the method above.
The divergence time of each branch was estimated using the Bayesian method in BEAST software v10.5.0 (https://beast.community). Six calibrations were selected from TIMETREE (http://www.timetree.org/home) (Nymphoidessimulans-Scaevolataccada (65.0–90.5 MYA), Senecionea-Calendulea (23.2–57.0 MYA), Calenduleae-Gnaphalieae (23.2–57.0 MYA), Gnaphaliea-Anthemideae (24.6–52.8 MYA), Anthemideae-Astereae (24.6–52.8 MYA), and Crossostephium-Chrysanthemum (1.8–32.1 MYA)). The parameters in BEAUt of BEAST were set as follows: The Site Model was “GTR”, the base frequency was “estimated”, the Clock Model was “relaxed clock log normal”, and the Priors were the “Yule Model” with the evolution rate of tree branches following an independent lognormal distribution. For the Markov chain-Monte Carlo (MCMC) algorithm, the running algebra option was set to 300,000,000 generations, and performed every 1000 generations.
Once the generated log file was imported into TRACER to check the effective sample size (ESS) values with all ESS values converged (i.e., ESS > 200), the result was processed using TREEANNOTATOR (https://beast.community/treeannotator accessed on 8 January 2024) in BEAST v10.5.0. The parameters were set as follows: Burn-in percentage = 25, probability limit = 0.0, target tree type = Maximum clade credibility tree, and node height = median heights. The tree was visualized using FIGTREE (https://tree.bio.ed.ac.uk/software/figtree accessed on 8 January 2024) and ITOL (https://itol.embl.de/).

2.5. Genome Characteristics and Comparative Analyses Between Anthemideae

To better investigate the characteristics of the chloroplast genome of the Opisthopappus species (Tribe Anthemideae), we selected 10 other Anthemideae species, including seven species of Chrysanthemum (C. boreale, C. indicum, C. lavandulifolium, C. lucidum, C. vestitum, C. x morifolium, and C. zawadskii), one species of Ajania (A. pacifica), one species of Neopallasia (N. pectinata), and one species of Crossostephium (C. chinense), which were used to perform the following analyses, for a total of 15 chloroplast genomes.
The LSC, IRs, and SSC of the chloroplast genome were analyzed, respectively, by BLASTN v2.14.0 through self-comparison. The sequences of each region were extracted using EMBOSS v6.5.7 [26], while SEQKIT v2.10.1 [27] was used to evaluate the length and GC content of the entire chloroplast genome and each region. The gene compositions and categories were counted according to the annotation results, whereas the copy numbers of the protein-coding genes were calculated using PHYLOSUITE v1.2.3 [28] and then checked manually.
The long repeat sequences were predicted by REPUTER v2.74 [29], the minimum repeat size was set at 30, with a Hamming distance at 3. The simple sequence repeat (SSR) was predicted using MICROSATELLITE (MISA) software v2.1 with 10, 5, 4, 3, 3, and 3 for mono-, di-, tri-, tetra-, and pentanucleotide sequences, respectively [30].
The IR/SSC and IR/LSC junctions of all chloroplast genomes were compared using the online IRSCOPE tool (https://irscope.shinyapps.io/irapp/) [31]. PYTHON was used to convert the file format (.GB) of the chloroplast genomes into that required by the MVISTA software (http://genome.lbl.gov/vista/mvista/about.shtml) [32]. Next, the annotated data was uploaded to MVISTA using Chrysanthemum indicum NC_020320 as the reference sequence. Variations between all sequences were then compared and analyzed using the SHUFFLE-LAGAN model.
Sliding window analysis was performed for all chloroplast genome sequences using DNASP software v6 to identify hypervariable hotspots, sizes, variation site numbers, and other information [33], while the nucleotide diversity (Pi) was also calculated. The aligned sequence was imported into DNASP, with operating parameters set to a step size of 300 bp and window length of 1000 bp. Fragments with Pi values of >0.01 and lengths not under 150 bp were considered hypervariable regions, with the positions of these regions determined based on the gene annotation results.
Collinearity analysis [34] between genomes was also performed, where the O. taihangensis chloroplast genome was aligned to the nuclear genomes of O. taihangensis (from our laboratory), which were selected as references using BLASTN v2.14.0. The E value was set to 10−5 and the identity was set to 99%, where the genes located in the synteny regions were scanned according to the annotation results, with the synteny plot being constructed using TBTOOLS v2.311 [35].

2.6. Analysis of Codon Usage Bias in Anthemideae

Based on the sequences above, the protein-coding genes of Anthemideae species were extracted using PHYLOSUITE v1.2.3, after which the codon usage bias and relative synonymous codon usage (RSCU) values were calculated using CODONW v1.4.4. When the RSCU value was >1.00, the codons were used more frequently than anticipated. Meanwhile, the GC content (GC1, GC2, GC3) and total content (GCall) of the codons were calculated online using the CUSP program (https://www.ahrq.gov/hai/cusp/index.html) to explore the codon usage patterns of O. taihangensis and O. longilobus. Additionally, the number of codons (N), effective number of codons (ENc), and codon adaptation index (CAI) were determined using CODONW v1.4.4. ENc-plot analysis, neutrality plot analysis, optimal codon determination, and biased clustering analysis were conducted following the approach described by Gao [36].

2.7. Opisthopappus Positive Selection Analyses

To reveal the influences of natural selection on the chloroplast genomes of the Opisthopappus species, homologous protein sequences were obtained using BLASTN v2.14.0, after which the shared protein-coding genes were aligned using MAFFT v 7.526 (https://mafft.cbrc.jp/alignment/software accessed on 8 January 2024). Through KAKS_CALCULATOR v3.0 [37], the Ka (synonymous mutation)/Ks (nonsynonymous mutation) value was determined with the filtered data of Ks = 0 and p-Value (Fisher) > 0.05. Meanwhile, the branch-site model was performed to test the potential positive selection by CODEML algorithm in EASYCODEML v1.4 [38,39]. The ratio ω (nonsynonymous dN to synonymous dS substitution rates) was determined the selective pressure with likelihood-ratio tests (LRT) [40,41].

2.8. Opisthopappus Species RNA Editing Sites

The RNA-Seq data of O. taihangensis and O. longilobus under salt stress was derived from our preceding research [42]. FASTQC v0.12.0 (http://www.bioinformatics.babraham.ac.uk/projects/fastqc/ accessed on 8 January 2024) was employed to examine the quality of raw sequencing data. TRIMMOMATIC v0.32 (http://www.usadellab.org/cms/?page=trimmomatic accessed on 8 January 2024) was employed to eliminate low-quality reads and adapters. The cleaned reads were mapped to the chloroplast genome using HISAT2 v2.2.1 (https://ccb.jhu.edu/software/hisat2/index.shtml accessed on 8 January 2024), while the gene expression levels were quantified using STRINGTIE v2.2.3 (http://ccb.jhu.edu/software/stringtie accessed on 8 January 2024). The clustering analysis of gene expression was performed using the STATS package in R v3.6.3, and the heatmap was created using the PHEATMAP package. The SNP and Indel variations were uncovered using GATK v1.2.1.0 (https://github.com/broadinstitute/gatk). Potential RNA editing sites were detected in VCF using REDO with complicated model filter [43]. If there were two or more RNA editing events in at least two out of three replicated samples, it was regarded as an RNA editing site.

3. Results

3.1. O. taihangensis Chloroplast Genomes

Similar to other angiosperms, the O. taihangensis chloroplast genomes possessed a conventional quadripartite structure with a pair of identical IRs (24,954 bp, 24,954 bp), separated by LSC (82,838 bp, 82,859 bp) and SSC (18,271 bp, 18,278 bp) regions (Figure 1, Table S2). The genome sizes of the two samples were 151,017 bp and 151,045 bp, respectively (Table S2).
The overall GC contents were 37.48% and 37.47%, which were unevenly distributed across the chloroplast genome (Table S3). The GC contents of the IRs were the highest (43.08%, 43.08%, respectively), followed by the LSC (35.57% and 35.56%, respectively), whereas the SSC region showed the lowest GC content (30.87% and 30.86%, respectively) (Table S3).
The chloroplast genomes of O. taihangens were highly conservative and contained 131 genes in conserved order and orientation, consisting of 86 protein-coding genes, eight rRNAs, and 37 tRNAs (Table S1). Overall, a total of 18 genes contained introns, of which 16 contained one intron (rpl2 (×2), rps16, ndhB (×2), trnA-UGC (×2), trnE-UUC (×2), trnK-UUU, trnS-CGA, trnL-UAA, atpF, rpoC1, petB, and petD), whereas two genes (clpP and ycf3) contained two introns (Table 1).
Among 275 Asteraceae species, the chloroplast genome size ranged from 149,045 bp to 153,857 bp, and the GC content ranged from 37.02% to 37.76% (Table S1). Nannoglottis ravida had the longest SSC (29,882 bp) and the shortest IR region (19,367 bp). With the exception of N. ravida, the lengths and GC content of each region were similar in other species. Moreover, the lengths of the IR regions were positively correlated with the chloroplast genome sizes (r = 0.843, p < 0.01) (Table S3). The GC contents of LSC region were also positively correlated with the total GC contents (r = 0.873, p < 0.01) (Table S3), while the GC contents of IR regions were negatively correlated with those of the SSC regions (r = -0.899, p < 0.01) (Table S3).

3.2. Asteraceae Phylogenetic Relationships and Divergence Times

The well-supported phylogenetic tree in this study was generally consistent with earlier studies (Figure 2A). Within the tree, the Opisthopappus species did not form a monophyletic group but mixed with the Chrysanthemum, Crossostephium, and Ajania species. Two new O. taihangensis chloroplast genomes were clustered together, albeit not with the published genomes of O. taihangensis. O. longilobus was found to be more closely related to A. pacifica and C. lavandulifolium than to O. taihangensis.
Using the complete chloroplast genome sequences, as well as the LSC and SSC region sequences, the constructed phylogenetic tree revealed that the Opisthopappus species did not coalesce (Figure S1A–C). Only in the phylogenetic tree that was constructed based on the IR region sequences, did the Opisthopappus species form a monophyletic group, which suggested that the IR region was more conserved than others (Figure S1D). In this tree, O. taihangensis NC066403 and A. pacifica were clustered together.
Based on the above, the Opisthopappus species was close related to C. lucidum (Chrysanthemum genus) and A. pacifica (Ajania genus) (Figure S1). The Bayesian results revealed that Asteraceae diverged from the outgroup 39.40 Mya, while the Anthemideae species diverged from other Asteraceae species 31.40 Mya (Figure 2B). The branch that included Opisthopappus species separated from other Anthemideae species ~19.94 Mya. Further, O. taihangensis PP091627 and PP091628 differentiated from other species 4.38 Mya during the early Pliocene, whereas O. taihangensis NC066403 and MZ779049 diverged from O. longilobus during the late Pliocene ~2.46 Mya.

3.3. Comparative Anthemideae Chloroplast Genomes

For the 15 Anthemideae chloroplast genomes, the distribution of SSRs was similar in four regions (Figure S2B), and the LSC regions contained the highest numbers of SSRs, followed by the SSC regions. In Opisthopappus, 73, 73, 68, 67, and 72 SSRs were detected in O. taihangensis PP091627, O. taihangensis PP091628, O. taihangensis MZ779049, O. taihangensis NC_042787 and O. longilobus NC_066403, respectively. Meanwhile, 44, 10, 3, 15, and 1 SSRs represented by mono-, di-, tri-, tetra-, and pentanucleotide repeats, respectively, were found in O. taihangensis PP091627, while 43, 11, 3, 15, and 1 were found in O. taihangensis PP091628.
In addition to SSRs, the long repeat sequences of chloroplast genomes were also identified, with the number ranging from 38 to 47 in Anthemideae (Figure S2C). Palindromic and forward repeats were the most common, where among them, 19, 18, 21, 20, and 20 palindromic and 20, 20, 20, 18, and 20 forward were identified in O. taihangensis PP091627, O. taihangensis PP091628, O. taihangensis MZ779049, O. taihangensis NC_042787, and O. longilobus NC_066403, respectively (Figure S2C). One complement repeat was identified only in C. vestitum, while 2, 1, 2, and 1 reverse repeats were identified in C. vestitum, C. lucidum, C. boreale, and C. lavandulifolium, respectively (Figure S2C).
A high similarity was observed in the chloroplast genomes of Opisthopappus, Chrysanthemum, and Ajania, indicating that they were highly conserved (Figure 3). Thereinto, the IR regions showed lower sequence variability than the LSC and SSC regions. The non-coding regions exhibited a higher sequence divergence compared with coding regions, with the highest divergence found in the intergenic spacers.
In the intergenic domain, the mutation was found to occur in the rpl16-rps3 regions of O. longilobus, C. lavandulifolium, and A. pacifica. Among the four O. taihangensis genomes, variations in the intergenic domains occurred primarily in the trnQ-psbK, petN-psbM, psaA-trnS, and rps4-ndhJ regions (Figure 3).
The border and junction regions reflect variations in expansion and contraction of adjacent genes and domains. Comparative analysis revealed that 15 Anthemideae chloroplast genomes had several visible variations at the IR/SC boundary regions (Figure 4). Except for C. lavandulifolium, C. zawadskil and C. vestitum, the rps19 gene at IRb/LSC boundary spanned and was mostly located at the LSC region. However, N. pectinata had no rps19 gene in this region. The IR/SSC boundary regions were crossed by the ycf1 gene located at IRa/SSC, except for C. lavandulifolium, with k4y6 in the IR and trnl in the SSC regions.
For Opisthopappus, O. taihangensis PP091627 and O. taihangensis PP091628 lacked the ycf1 gene at the IRb/SSC boundary, which had similar gene distributions to C. lucidum at the boundaries of the IR/SC region (Figure 4). Further, five variations were identified in the CNS regions of the Opisthopappus species, at 30–33 k, 42 k, 45–48 k, and 78–81 k, respectively.
To determine the divergent hotspot regions, the nucleotide diversity (Pi) values of the chloroplast genomes were calculated. Pi values of the 15 Anthemideae chloroplast genomes ranged from 0 to 0.26, with an average of 0.02611 (Figure 5A). The Pi of LSC, SSC, IRa, and IRb were 0.00181, 0.24175, 0.00035, and 0.00036, respectively. Based on the Pi value (>0.24366), seven hotspot regions (all in the SSC region) were identified, including ndhD, psaC, ndhE, ndhG, ndhI, ndhA, ndhH, rps15, ycf1, trnN_GUU, trnR_ACG, rrn5, rrn4.5, and rrn23 (Figure 5A).
In Opisthopappus, the average Pi of the whole chloroplast genome was 0.00085, while those of LSC, SSC, IRa, and IRb were 0.00103, 0.00198, 0.00017, and 0.00011, respectively (Figure 5B). Six hotspot regions were identified (three in LSC, two in SSC, and one crossing the IR/SSC boundary) with a higher Pi (>0.003), including ndhF, rpl32, ycf1, rps16, rbcL, accD, ndhD, psaC, and trnF_GAA (Figure 5B).
Collinearity analysis revealed that the chloroplast and nuclear genomes had good synteny (Figure 6). The colinear homologous segments ranged from 885 (O. taihangensis PP091627) to 895 (O. taihangensis NC_042787), which were primarily located on chromosome 1 (712 hits), chromosome 4 (543 hits), chromosome 7 (538 hits), chromosome 6 (521 hits), and chromosome 2 (517 hits). A total of 37 gene blocks were detected between the chloroplast and nuclear genomes. Among them, clpP, infA, ndhA, ndhB, petB, petD, petL, psaI, psbA, psbE, psbF, psbH, psbJ, psbK, psbZ, rpl23, rpl32, rps12, and rps16 genes were observed in the chloroplast genomes. For the nuclear genome, the shared gene blocks were primarily distributed between chromosomes 1, 4, and 5, which are primarily members of the psb, rpl, rps, pet, and inf gene families.

3.4. Anthemideae Codon Usage Pattern

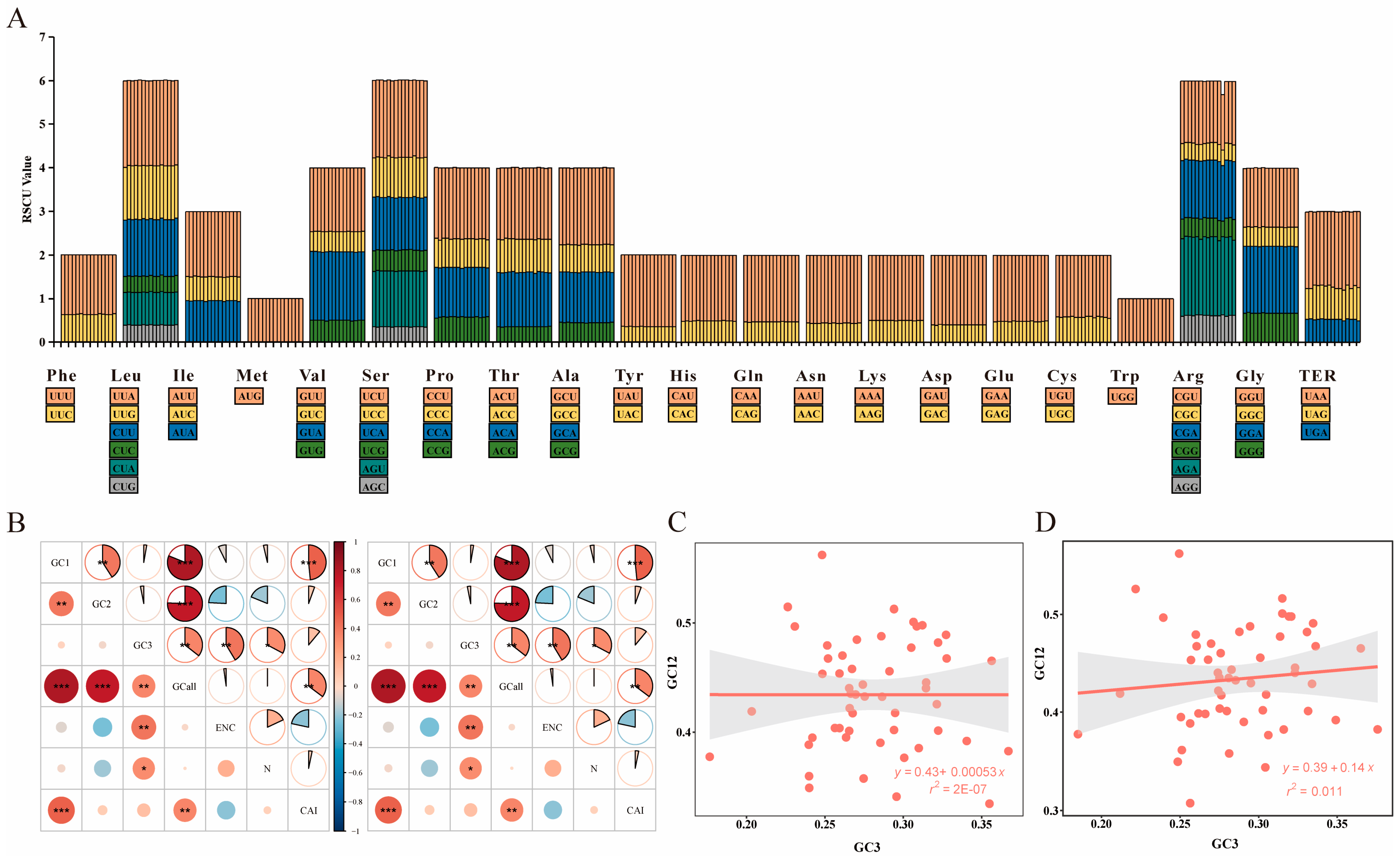
The RSCU values were computed for the 15 Anthemideae chloroplast genomes based on the protein-coding genes (Figure 7A). The results revealed that serine (Ser) was the most abundant amino acid, followed by arginine (Arg) and leucine (Leu), while tryptophan (Trp) was the least. Further, most of the 20 amino acids possessed at least two codons, while arginine, leucine, and serine had six.
Among the 15 chloroplast genomes the codon usage showed no obvious differences. For the Opisthopappus species, 20 codons were observed to be in use more frequently than the expected usage at equilibrium (RSCU > 1). Thereinto, the UUA codon that encoded Leu presented the highest RSCU value (1.96). The frequency of use for AUG (methionine, start codon) and UGG (tryptophan) showed no bias (RSCU = 1).
The GC contents at each codon position in Opisthopappus species were calculated (Tables S5 and S6). Similar to other angiosperm chloroplast genomes, this codon usage was biased toward A and U at the third codon position.
ENc (Effective Number of Codons) plots are typically employed to indicate the factors that affect the codon bias. The ENc values of the two Opisthopappus species were estimated and plotted against the GC3s values (Figure S3, Tables S5 and S6). It was found that the protein-coding genes of the two species had similar codon bias patterns. Most of the genes were below the curve, which suggested that natural selection predominantly influenced codon bias in the chloroplast genome (Figure S3). Interesting, the ENc of photosynthesis genes were notably distinct, which implied that other factors might affect the codon bias, or that these genes were more conserved than others.
It was observed that the larger the ENc value, the weaker the codon preference. When ENc = 45 as the threshold, the O. taihangensis had 12 codons with ENc < 45, while O. longilobus had 11 (Tables S5 and S6). It was worthy of note that the ycf1 gene appeared to have the weakest codon preference in O. longilobus, albeit it presented this preference in O. taihangensis (Tables S5 and S6).
Correlation analysis results showed that GCall of O. taihangensis had a significant correlation with GC1 and GC2, where GC1 was significantly correlated with GC2. This indicated that the compositions of the first two bases of the codons were similar, while the third base was different (Figure 7B). GC3 had a significant correlation with N (codon number) and GCall, which showed that the composition of the third base of codons was related to the gene length and GC content. A significant correlation occurred between ENC and GC3, which suggested that the codon preference was mainly influenced by the third base. In addition, there was a significant correlation between the CAI (codon adaptation index) and GC1, which indicated a close relationship between the gene expression level and the composition of the first base.
In contrast to O. taihangensis, there was no significant correlation between GC3 and N in O. longilobus, but a significantly negative correlation between GC2 and N. This showed that there was differentiation in codon usage patterns between O. taihangensis and O. longilobus.
The neutral plot showed that the GC12 values of O. taihangensis ranged from 0.31 to 0.56, whereas for GC3 they ranged from 0.18 to 0.37 (Figure 7D). The regression coefficient was 0.14 with a natural selection contribution rate of 86%. This signified that the influence of natural selection on the codon usage pattern of O. taihangensis was greater than that of internal mutation. In O. longilobus, the GC12 values ranged between 0.34 and 0.56, while the GC3 values ranged between 0.18 and 0.37. Further, the regression coefficient was almost 0, indicating that the codon usage pattern of O. longilobus was more influenced by natural selection (Figure 7C).
Based on the RSCU (High RSCU > 1 and ΔRSCU > 0.08), a total of 18 optimal codons were identified in both O. longilobus and O. taihangensis (Tables S7 and S8). Among them, GCU (Ala) was specific to O. taihangensis, while ACU (Thr) was so to O. longilobus. A total of 10 codons ended with U, eight with A, and only one with G, which revealed a preference for codons that ended with A and U. This was supported by the codon clustering relationship, which showed that codons ending with A/U and G/C were clustered into two categories (Figure S4).

3.5. Opisthopappus Positive Selection

The non-synonymous (Ka) and synonymous (Ks) (Ka/Ks) (Table S9) ratios were calculated between the protein-coding genes of the Opisthopappus species (Figure 8). The results showed that the Ka/Ks ratios of 63 genes were zero, which suggested these genes were highly conserved during the evolution of the chloroplast genome. There were 14 genes with Ka/Ks ratios of <1, which indicated that these genes were under purifying selection. Only one gene (rpl16) was under positive selection with a Ka/Ks ratio value of >1.
Based on the branch-site model, the ω values of most genes were less than 1, indicating they undergone purifying selection or negative selection. Among these, 55 genes had a zero ω (Table S10), 21 genes had a ω less than 1. Two genes, rpl16 and matK, with a ω value greater than 1, experienced positive selection.

3.6. Opisthopappus RNA Editing Sites

Upon the combination of transcriptome data, it was found that most O. longilobus and O. taihangensis chloroplast genes exhibited expression patterns with initial upregulation, subsequent downregulation, and then upregulation under different salt concentration treatments (Figure S5).
Under a 500 mmol/L treatment, small ribosomal subunit genes, large ribosomal subunit genes, cytochrome complex genes, and NADH dehydrogenase genes exhibited upregulated expression in both species. Interestingly, five genes (psbB, psbD, psbH, psbK, and psbT) were significantly upregulated in O. taihangensis, while being downregulated in O. longilobus. This indicated that O. longilobus and O. taihangensis might possess different mechanisms in response to salt stress.
Under different salt stress treatments, there were a total of 25 editing sites detected in 17 O. longilobus chloroplast genes, and 34 editing sites detected in 19 O. taihangensis chloroplast genes (Tables S11 and S12). The number of RNA editing genes and sites in O. taihangensis were higher than those of O. longilobus, which indicated that O. taihangensis might have greater adaptability.
All editing sites were C to U transitions, and all transitions occurred at the first or second positions of the codons (Tables S11 and S12). In terms of amino acid conversions, the most common type in the two species was from serine (Ser) to leucine (Leu), which accounted for nearly one-third of the total (Tables S11 and S12). Interestingly, subsequent to amino acid conversion, most amino acids changed to hydrophobic amino acids, such as leucine, phenylalanine (Phe), tryptophan (Trp), and isoleucine (Ile).
From the perspective of genes, the number of editing sites for some genes was different (Tables S11 and S12). For O. longilobus, both psaC and rpoC1 genes experienced RNA editing under high-concentration salt stress, while that of ccsA decreased (Figure 9). For O. taihangensis, RNA editing occurred at the ccsA and psaB under salt stress (Figure 9). Moreover, the ycf1 gene in O. longilobus appeared for RNA editing under salt stress, while this was not the case for O. taihangensis (Figure 9). Furthermore, the ndhB gene was the most prevalent for editing sites (having 9 editing sites).

4. Discussion

4.1. Structural Characteristics of O. taihangensis Chloroplast Genome

The chloroplast genome O. taihangensis maintained a well-preserved quadripartite structure (Figure 1), with a conserved gene content that typically included 131 annotated unique genes (Table S2), which was consistent with the common characteristics of the chloroplast genomes of terrestrial plants.
Compared with other Asteraceae species, Opisthopappus chloroplast genomes contained a relatively high GC content (37.44–37.48%) (Table S1), as DNA with a higher GC content is generally more stable [44,45]. For the Opisthopappus genus, the GC content of O. taihangensis was higher than that of O. longilobus. Significant differences in the GC content may occur due to various environmental influences, even among closely related species [46]. A preceding investigation found that obvious environmental differentiation occurred between two species, even between different populations [19,47].
For different regions of the O. taihangensis chloroplast genome, IR had the highest GC content (Table S2) and data revealed that the GC content was also linked to the gene expression levels [48]. Highly expressed genes tend to have higher GC contents [49]. The IR contained many critical genes, such as those related to nucleic acid transcription and translation [50]. These genes are essential for maintaining the normal physiological processes of chloroplasts. Meanwhile, the expansion or contraction of the IR region contributes to significant changes in the sizes of chloroplast genomes, while the presence of two IR reduces structural rearrangements of the chloroplast genome [51].
Currently, SSR markers are very useful in population structure studies, genetic mapping, and evolutionary processes. The SSR identified here may serve as a valuable resource for studies aimed at the conservation of species, or their sustainable exploitation. These SSR were primarily comprised of mononucleotides and more commonly found in single-copy regions of the chloroplast genomes, which was anticipated due to the faster evolutionary rate of these regions. Also, the limited presence of SSRs in the IR regions was associated with a lower mutation rate observed in these regions, which was attributed to effective gene copy-correction mechanisms.
Meanwhile, the dispersed repeats (forward, palindrome, reverse, and complement) were frequently distributed in the LSC regions. According to Milligan et al., repetitive sequences served as substrates for recombination and rearrangements. For example, non-homologous recombination induced by repetitive sequences can generate new genes or gene variants, which increases the genetic diversity and adaptability of species [52].
In Opisthopappus, six high nucleotide polymorphism hotspots were identified (Figure 5), of which the ycf1 gene was found to be common. Previous studies suggested that ycf1 exhibited significant variations between species, and had been utilized as a chloroplast DNA barcode [53]. Thus, ycf1 may serve as a molecular marker for the phylogenetic relationships of Opisthopappus, even Asteraceae.
The ycf1 gene can encode component of the chloroplast’s inner envelope membrane protein translocon and is closely related to photosynthesis [7,54,55,56]. Opisthopappus species grow on the cliffs of Taihang Mountains, such an environment usually results in light intensity dynamic on both temporal and spatial scales. This gene may be necessary for photosynthesis and function in the growth of Opisthopappus species in adaptation to the dynamic light environments [56].
Gene transfer from the chloroplast to nucleus plays an important role in the evolution of eukaryotes. There was a high degree of collinearity between Opisthopappus chloroplasts and nuclear genomes (Figure 6). These gene transfer events implied close interactions and coevolution between the chloroplast and nuclear genomes, which might impact plant adaptations and survival strategies [57,58]. Moreover, the transfers were primarily concentrated on chromosomes 1, 4, 7, 6, and 2. Perhaps this non-randomness reflected that either the genes on certain chromosomes were more prone to transfer, or genes on these chromosomes were more critical for the survival and adaptability of Opisthopappus species [59].
Additionally, 37 gene segments were shared by the chloroplast and nuclear genomes. These genes performed similar biological functions, were primarily involved in photosynthesis and protein synthesis, and might play essential roles in maintaining the normal functions of chloroplasts and nuclei [57]. Among the shared gene segments matK, psbC, psbD, rpl12, and rps18 were not found in the chloroplast genome of O. longilobus, which implied that gene transfer might be one explanation for the differentiation of O. longilobus and O. taihangensis.

4.2. Phylogenetic Relationships and Divergence Among Asteraceae Species

The constructed phylogenetic tree was divided into five clades, which was generally consistent with previous taxonomic studies of Asteraceae (Figure 2B) [60,61]. In preceding studies, Anthemideae was found to be the sister group to Astereae [62,63]. However, Liu et al. [64] proposed that Anthemideae was the sister group to Senecioneae and Anthemideae might have originated through hybridization with Astereae as the maternal parent, and Senecioneae as the paternal parent [65]. Zhang et al. [66] pointed out that Senecioneae should be monophyletic and was not a parental lineage of Anthemideae. Our results supported the first viewpoint.
Within Anthemideae, three genus species (Opisthopappus, Chrysanthemum, and Ajania) formed a clade (Figure 2B). Research into the hybridization between Chrysanthemum, Opisthopappus, and Ajania revealed a closer phylogenetic relationship between Chrysanthemum and Ajania [67,68,69]. According to Liu et al., [70] Chrysanthemum is not a monophyletic group and is closely related to Ajania, which suggested that these two genera should be taxonomically merged. This supported the intermingling of Opisthopappus and Chrysanthemum somewhat, with O. longilobus NC066403 and A. pacifica NC050690 clustering together.
For the phylogenetic tree based on IR regions, Opisthopappus formed a monophyletic group (Figure S1D). This might have been related to IR’s relative conservatism, which could be considered as a marker region for further investigating the phylogenetic relationships of Anthemideae [71]. It is worth noting that, O. longilobus and A. pacifica gathered into a subcluster in other constructed trees, Zhao [72] suggested that Opisthopappus might be the primitive group of Ajania, indicating a close relationship between the two genera. Hybridization experiments have shown that O. taihangensis and Ajania pallasiana can form a hybrid [73]. These findings would support our results.
The clade including Opisthopappus, Chrysanthemum, and Ajania seceded from other Anthemideae species 19.94 Mya during the early Miocene (Figure 2B). Subsequently, the climate and terrain in the central and western regions of the Eurasian continent underwent significant changes, which may have fragmented the distribution of the ancestral populations of multiple species. This resulted in isolated populations and induced interspecific divergence. Under these circumstances, during the Tertiary period the Anthemideae species began to diverge and diversify, which coincided with the opinions of Criado-Ruiz et al. [69]. As is known, Quaternary was a period of dramatic geological and climate oscillations, during which Opisthopappus, Chrysanthemum, and Ajania underwent diversification. Criado-Ruiz et al. [69] and Chen et al. [74] hypothesized that during the Quaternary glacial-interglacial cycles the three genes described above underwent radiation evolution.
From the late Miocene to early Pliocene, the Taihang Mountains experienced consecutive uplifts and the paleovegetation repeatedly transitioned from grassland to forest cycles [17,75]. Previously continuous populations may have been fragmented into multiple subpopulations, which resulted in divergence between the populations and species of the Opisthopappus genus.

4.3. Adaptive Evolution of Opisthopappus Chloroplast Genomes

Codon usage analysis is essential for the evaluation of chloroplast genome evolution [76]. Codon usage bias may assist with revealing the interactions between the chloroplast genome and its nuclear genome [77]. Codon usage bias is related to the genetic information of the ancestral vector, DNA, and proteins involved in biological processes [78]. The codon usage preferences of Anthemideae chloroplast genomes exhibited a similar trend (Figure 7A), which suggested a conservation of codon bias between these species. This may have possibly been due to their ancestors facing similar environmental stresses throughout their evolutionary history [79].
Species experience natural selection and genetic drift during evolution, which leads to variations in codon usage frequencies across different genomes and genes [79,80,81]. In the present study, codon usage in Opisthopappus chloroplast genomes was biased toward A and U at the third codon position. This result was similar to other angiosperm species (e.g., Fabaceae [82], Solanaceae [83], Asteraceae, and other plants [84]) and consistent with the theory proposed by Morton [85]. Some studies indicated that codon usage patterns were likely driven by a composition bias toward high A/T contents, which might be related to natural selection and mutation during evolution [3,86]. Herein, both natural selection and mutations influenced the codon usage bias of chloroplast genes in O. longilobus and O. taihangensis, with natural selection primarily shaping codon usage patterns, particularly for genes related to photosynthesis.
Additionally, optimal codons can enhance both the efficacy and accuracy of translation [81]. This optimization can reduce the time of action of the ribosome during mRNA translation, thereby enhancing its efficiency. The use of optimal codons influences translation speed and elongation rate, and then affecting protein-folding co-translational processes, such as in four ginger species [87], Aroideae [88] and Caragana [85]. A total of 18 optimal codons were identified in both O. longilobus and O. taihangensis (Figure 7A, Tables S7 and S8). Except for 17 shared optimal codons, two optimal codons were specific to two species respectively (Tables S7 and S8), suggesting a potential association with their adaptation to the environment [87,88].
Codon usage patterns in chloroplast genomes are associated with environmental adaptation. Significant differences in the expression levels of 5 photosystem genes among Opisthopappus species were found. Among them, the psaA and psaB upregulated in O. longilobus while psbB, psbD and psbK upregulated in O. taihangensis. These genes are directly involved in the regulation of photosynthesis, including light capture, photoprotection and stress adaptation [87]. Moreover, psaA and psaB are the genes of photosystem I, while psbB, psbD and psbK belong to the genes of photosystem II. Thus, the differential expression of these genes may be associated with their adaptation to different habitats, particularly in response to light conditions.
The environment may exert selective pressures on genes, which potentially leaves a signature of natural selection in chloroplast genes involved in environmental adaptation [7]. Genes associated with a specific environment are typically assumed to be under positive selection [89]. Recent chloroplast genome studies have identified a small number of genes within genomes that have undergone positive selection [90,91]. In this study, the majority of Opisthopappus species genes were under purifying selection, (Figure 8), suggesting that purifying selection plays a key role in the preservation of their functional integrity [92].
As key components of the protein synthesis machinery, the ribosomal proteins of chloroplast are involved in various processes of plant growth, development, and responses to unfavorable conditions [93,94]. The rpl16 is a gene encoding a protein, which is named 50S ribosomal protein. The levels of RPL16 were found to increase in both tolerant and sensitive seedlings under dehydration conditions according to the previous studies [94,95]. The peptidyltransferase activity of rpl16 was inactivated by a photosensitizer. As a result, rpl16 is likely involved in the dehydration response and exhibits some degree of photosensitivity [94,96]. For matK gene, it encodes maturase, which is a protein that mainly participates in regulating plant development and maturation processes.
Opisthopappus species grow on the cliffs of Taihang Mountains. Cliff environments are characterized by low water availability, intense ultraviolet radiation, and dynamic light intensity. The occupation of the cliff environments shows that Opisthopappus species inhabiting these areas have adapted to conditions of cliff habitats. Undergone positive selection rpl16 and matK detected here (Tables S9 and S10, Figure 8) give possible evidence for the adaptation of Opisthopappus species to cliff habitats. Adaptive evolution of these two genes may be helpful for the normal growth and development of Opisthopappus species under the harsh cliff environments. Additionally, the expressions of rpl16 and matK both increased in O. longilobus and O. taihangensisu under 500 mmol/L salt stress (Figure S5). Thus, we speculate that rpl16 and matK should be important for Opisthopappus species’ adaptation during the evolutionary history. However, such a conjecture still needs further studies to clarify.

4.4. RNA Editing Events Between Opisthopappus Species

Under salt stress, plants can regulate the expression of chloroplast genes to ensure the progression of photosynthesis, normal growth, and development [97]. Some research has shown that salt stress impacted on the post-transcriptional regulation of chloroplast genes, such as RNA editing [98], which alters the nucleotide sequence of RNA. This can lead to a translated protein sequence that potentially differs from the original DNA coding sequence [99]. This process is essential for the functional integrity of proteins within cells, and plays a significant role in plant adaptation and evolution.
RNA editing events were found in multiple codons of the two Opisthopappus species, which altered the amino acids encoded by them (Tables S11 and S12). The conversion of amino acids from polar to non-polar (hydrophobic) may translate to structural and functional modifications in the synthesized proteins [100,101]. In particular, an increase in hydrophobic amino acids generally induce the formation of a tighter core of proteins in aqueous solutions, enhances protein stability, or alters protein interactions with other molecules [102].
During photosynthesis, the relative protein of the NDH complex encoded by the ndhB gene maintains the redox balance within chloroplasts by receiving electrons, while participating in the photosynthetic electron transport process [103,104]. In O. longilobus, RNA editing was not detected in ndhB; however, it was identified in the ndhH gene of the ndh family. Meanwhile, several RNA editing sites of ndhB were observed in O. taihangensis.
RNA editing was also detected in the ccsA gene of O. longilobus under low salt concentrations, and in O. taihangensis under high salt concentrations (Figure 9). For O. longilobus, under higher salt concentrations, the RNA editing of ycf1 occurred, while it was absent in O. taihangensis. This suggested that O. longilobus and O. taihangensis adopted distinct response mechanisms to cope with salt stress. RNA editing serves as a regulatory mechanism that affects gene expression [105]. The editing/modification of RNA expedites the responses of plants to environmental vagaries without altering DNA itself [106].
Furthermore, under a 500 mmol/L salt concentration, the expressions of most chloroplast genes in O. taihangensis and O. longilobus were upregulated, especially ribosomal subunit, cytochrome complex, and NADH dehydrogenase genes (Figure S5). Small and large ribosomal subunit genes encode the proteins required for ribosome assembly and function. Their upregulation might maintain the structures and functions of chloroplast ribosomes to subsequently facilitate normal photosynthesis in O. taihangensis and O. longilobus under salt stress. The cytochrome complex and NADH dehydrogenase are crucial elements of the photosynthetic chain; thus, their upregulated expression might contribute to the seamless operation of photosynthesis [97]. The regulation of these genes may increase the efficiency of the electron transport chain within chloroplasts, maintain the generation of ATP and NADPH, and support the energy supply for photosynthesis in O. taihangensis and O. longilobus when they are challenged by stressors.
Meanwhile, plants utilize RNA editing to adapt to different environmental pressures, such as temperature, light, and salinity. Under higher temperatures, the RNA editing events were affected in grapes [5,15]. Furthermore, RNA editing sites were species-specific [107]. Our results showed that petD, psaC, rpoA and rpoC1 were specific editing sites in O. longilobus, ndhB, ndhD, ndhF, ndhG and psaB were specific in O. taihangensis (Figure 9B,Table S12). This might suggest different responsive patterns of two species to stresses, particularly to different light conditions in the natural cliff habitats. Adaptive RNA editing can confer survival advantages to plants in different habitats [108]. Besides, O. taihangensis has more RNA editing sites than O. longilobus (Figure 9A, Table S11). And more than 50% sites were relevant for chloroplast genes (61% in O. taihangensis, 55% in O. longilobus), which are essential for photosynthesis and other metabolic processes. Efficient translation is crucial for maintaining high levels of protein synthesis, especially under environmental stress conditions [85]. Thus, we assumed that O. taihangensis had better adaptability than O. longilobus.

5. Conclusions

A newly assembled O. taihangensis chloroplast genome has further elucidated those of Opisthopappus, while offering more clues regarding the evolutionary dynamics of Asteraceae species. In phylogenetic trees, a branch of Opisthopappus, Ajania, and Chrysanthemum species of the Anthemideae tribe might infer potential hybridization events that were consistent with the viewpoints of Hu [73]. Certainly, expanding phylogenetic analysis with more species and utilizing ycf1 for species barcoding will refine taxonomic classifications. Two genes (rpl16 and matK) were under positive selection. They might have assisted O. taihangensis and O. longilobus in adapting to the harsh cliff environment. The codon usage basis and different RNA editing events occurred in the two Opisthopappus species, which implied the differentiation of adaptability during their evolution. Functional studies of codon usage, RNA editing patterns, and adaptive genes in future research will contribute to a deeper understanding of stress responses, adaptation, and evolution of Opisthopappus species, or even those of the Anthemideae or Asteraceae.

Supplementary Materials

The following supporting information can be downloaded at: https://www.mdpi.com/article/10.3390/horticulturae11101209/s1, Figure S1: Phylogenetic tree constructed using the complete sequences (A), LSC regions (B), SSC regions (C), IR regions (D), non-coding sequences (E), and highly variable sequences (F); Figure S2: Analysis of repeat sequences in the 15 chloroplast genomes. (A) SSR analysis of the 15 chloroplast genomes. (B) Distribution of SSRs in the IR, SSC, and LSC regions. (C) Number of different repeat types in 15 chloroplast genomes. From the inner circle to the outer circle are N. pectinate NC_053639, C. chinense NC_042725, C. vestitum NC_057203, C. indicum NC_020320, C. lucidum NC_040920, C. boreale NC_037388, O. taihangensis PP091628, O. taihangensis PP091627, O. taihangensis MZ779049, O. taihangensis NC_042787, O. longilobus NC_066403, C. lavandulifolium NC_057202, A. pacifica NC_050690, C. zawadskii NC_056150, and C. x morifolium NC_02009, respectively; Figure S3: Enc and GC3s plots for two Opisthopappus species, including O. longilobus (A) and O. taihangensis (B). The solid lines represented the expected curve of positions of genes when the codon usage was only determined by the GC3s composition; Figure S4: Codon preference clustering in the protein-coding genes of O. longilobus (A) and O. taihangensis (B) chloroplast genome; Figure S5: Heatmap of chloroplast gene expression under salt stress in the O. longilobus (left) and O. taihangensis (right). Salt concentration gradients of 100, 300, and 500 mmol/L were employed, while the seeds were subjected to distilled water treatment as the control group (CK); Table S1: Features of the chloroplast genomes of Opisthopappus and the related species downloaded from NCBI; Table S2: Summary of the features for O.taihangensis chloroplast genomes; Table S3: Correlation analysis of chloroplast genome characteristics; Table S4: Number of codons in 15 Anthemideae chloroplast genomes; Table S5: The GC content and ENC at each position of the codons in the chloroplast genome of O. taihangensis; Table S6: The GC content and ENC at each position of the codons in the chloroplast genome of O. longilobus; Table S7: Optimal codon analysis of O. longilobus; Table S8: Optimal codon analysis of O. taihangensis; Table S9: Analysis of Ka/Ks value of chloroplast gene in Opisthopappus; Table S10: Analysis of ω value (dN/dS) of chloroplast gene in Opisthopappus; Table S11: Analysis of RNA editing sites of chloroplast gene in O. longilobus; Table S12: Analysis of RNA editing sites of chloroplast gene in O. taihangensis.

Author Contributions

G.S. and Y.W. conceptualized the research project and revised the manuscript. M.H. and B.M. performed data analysis. L.L. (Liqin Liang), M.H. and X.F. wrote the manuscript. B.M. and H.D. made the figures. T.W., J.H. and M.Y. performed investigation and validation. L.L. (Li Liu) provided some important suggestions. All authors have read and agreed to the published version of the manuscript.

Funding

This research was funded by the National Natural Science Foundation of China (No. 31970358, Y.W.) and the Fundamental Research Program of Shanxi Province (No. 202203021211259 L.L., No. 202403021221166 Y.W.).

Data Availability Statement

The two O. taihangensis chloroplast genomes generated through the current study were submitted to NCBI (https://www.ncbi.nlm.nih.gov accessed on 8 January 2024) under the accession numbers PP_091627 and PP_091628.

Conflicts of Interest

The authors declare that they have no competing interests.

Abbreviations

LSCLarge single-copy region
SSCSmall single-copy region
IRInverted repeat region
rRNARibosomal RNA
tRNATransfer RNA
FOCFlora of China
MLMaximum likelihood
SSRSimple sequence repeat
PiNucleotide diversity
RSCURelative synonymous codon usage
ENcEffective number of codons
CAICodon adaptation index
SerSerine
ArgArginine
LeuLeucine
TrpTryptophan
KaNon-synonymous
KsSynonymous
PhePhenylalanine
IleIsoleucine
ILSIncomplete lineage sorting

References

  1. Timmis, J.N.; Ayliffe, M.A.; Huang, C.Y.; Martin, W. Endosymbiotic gene transfer: Organelle genomes forge eukaryotic chromosomes. Nat. Rev. Genet. 2004, 5, 123–135. [Google Scholar] [CrossRef]
  2. Liu, J.; Qi, Z.-C.; Zhao, Y.-P.; Fu, C.-X.; Xiang, Q.-Y. Complete cpDNA genome sequence of Smilax china and phylogenetic placement of Liliales—Influences of gene partitions and taxon sampling. Mol. Phylogenet. Evol. 2012, 64, 545–562. [Google Scholar] [CrossRef]
  3. Gao, X.; Zhang, X.; Meng, H.; Li, J.; Zhang, D.; Liu, C. Comparative chloroplast genomes of Paris Sect. Marmorata: Insights into repeat regions and evolutionary implications. BMC Genom. 2018, 19, 878. [Google Scholar] [CrossRef]
  4. Jansen, R.K.; Raubeson, L.A.; Boore, J.L.; dePamphilis, C.W.; Chumley, T.W.; Haberle, R.C.; Wyman, S.K.; Alverson, A.J.; Peery, R.; Herman, S.J.; et al. Methods for obtaining and analyzing whole chloroplast genome sequences. Methods Enzymol. 2005, 395, 348–384. [Google Scholar] [CrossRef]
  5. Zhang, Y.; Tian, L.; Lu, C. Chloroplast gene expression: Recent advances and perspectives. Plant Commun. 2023, 4, 100611. [Google Scholar] [CrossRef] [PubMed]
  6. Li, D.M.; Li, J.; Wang, D.R.; Xu, Y.C.; Zhu, G.F. Molecular evolution of chloroplast genomes in subfamily Zingiberoideae (Zingiberaceae). BMC Plant Biol. 2021, 21, 558. [Google Scholar] [CrossRef] [PubMed]
  7. Wang, Y.; Wen, F.; Hong, X.; Li, Z.; Mi, Y.; Zhao, B. Comparative chloroplast genome analyses of Paraboea (Gesneriaceae): Insights into adaptive evolution and phylogenetic analysis. Front. Plant Sci. 2022, 13, 1019831. [Google Scholar] [CrossRef]
  8. Frailey, D.C.; Chaluvadi, S.R.; Vaughn, J.N.; Coatney, C.G.; Bennetzen, J.L. Gene loss and genome rearrangement in the plastids of five Hemiparasites in the family Orobanchaceae. BMC Plant Biol. 2018, 18, 30. [Google Scholar] [CrossRef] [PubMed]
  9. Qian, H.; Qian, S.; Zhang, J.; Kessler, M. Effects of climate and environmental heterogeneity on the phylogenetic structure of regional angiosperm floras worldwide. Nat. Commun. 2024, 15, 1079. [Google Scholar] [CrossRef]
  10. Zhang, X.; Sun, Y.; Landis, J.B.; Zhang, J.; Yang, L.; Lin, N.; Zhang, H.; Guo, R.; Li, L.; Zhang, Y.; et al. Genomic insights into adaptation to heterogeneous environments for the ancient relictual Circaeaster agrestis (Circaeasteraceae, Ranunculales). New Phytol. 2020, 228, 285–301. [Google Scholar] [CrossRef]
  11. Wen, J.; Xie, D.F.; Price, M.; Ren, T.; Deng, Y.Q.; Gui, L.J.; Guo, X.L.; He, X.J. Backbone phylogeny and evolution of Apioideae (Apiaceae): New insights from phylogenomic analyses of plastome data. Mol. Phylogenet. Evol. 2021, 161, 107183. [Google Scholar] [CrossRef]
  12. Jiang, D.; Cai, X.; Gong, M.; Xia, M.; Xing, H.; Dong, S.; Tian, S.; Li, J.; Lin, J.; Liu, Y.; et al. Complete chloroplast genomes provide insights into evolution and phylogeny of Zingiber (Zingiberaceae). BMC Genom. 2023, 24, 30. [Google Scholar] [CrossRef] [PubMed]
  13. Li, P.W.; Lu, Y.B.; Qin, X.M.; Zhang, Q. Plastome phylogenomics unravels the evolutionary relationships and biogeographic history of Chloranthaceae. BMC Plant Biol. 2025, 25, 543. [Google Scholar] [CrossRef]
  14. Arella, D.; Dilucca, M.; Giansanti, A. Codon usage bias and environmental adaptation in microbial organisms. Mol. Genet. Genom. MGG 2021, 296, 751–762. [Google Scholar] [CrossRef] [PubMed]
  15. Mohammed, T.; Firoz, A.; Ramadan, A.M. RNA Editing in Chloroplast: Advancements and Opportunities. Curr. Issues Mol. Biol. 2022, 44, 5593–5604. [Google Scholar] [CrossRef]
  16. Zhang, A.; Jiang, X.; Zhang, F.; Wang, T.; Zhang, X. Dynamic response of RNA editing to temperature in grape by RNA deep sequencing. Funct. Integr. Genom. 2020, 20, 421–432. [Google Scholar] [CrossRef] [PubMed]
  17. Yueqiao, Z.; Yinsheng, M.; Nong, Y.; Wei, S.; Shuwen, D. Cenozoic extensional stress evolution in North China. J. Geodyn. 2003, 36, 591–613. [Google Scholar] [CrossRef]
  18. Ji, A.; Wang, Y.; Wu, G.; Wu, W.; Yang, H.; Wang, Q. Genetic Diversity and Population Structure of North China Mountain Walnut Revealed by ISSR. Am. J. Plant Sci. 2014, 05, 3194–3202. [Google Scholar] [CrossRef]
  19. Ye, H.; Wang, Z.; Hou, H.; Wu, J.; Gao, Y.; Han, W.; Ru, W.; Sun, G.; Wang, Y. Localized environmental heterogeneity drives the population differentiation of two endangered and endemic Opisthopappus Shih species. BMC Ecol. Evol. 2021, 21, 56. [Google Scholar] [CrossRef]
  20. Zhang, X.; Zhang, G.; Jiang, Y.; Huang, L. Complete Chloroplast Genome Sequence of Endangered Species in the Genus Opisthopappus C. Shih: Characterization, Species Identification, and Phylogenetic Relationships. Genes 2022, 13, 2410. [Google Scholar] [CrossRef]
  21. Shi, L.; Chen, H.; Jiang, M.; Wang, L.; Wu, X.; Huang, L.; Liu, C. CPGAVAS2, an integrated plastome sequence annotator and analyzer. Nucleic Acids Res. 2019, 47, W65–W73. [Google Scholar] [CrossRef]
  22. Zheng, S.; Poczai, P.; Hyvönen, J.; Tang, J.; Amiryousefi, A. Chloroplot: An Online Program for the Versatile Plotting of Organelle Genomes. Front. Genet. 2020, 11, 576124. [Google Scholar] [CrossRef]
  23. Katoh, K.; Standley, D.M. MAFFT multiple sequence alignment software version 7: Improvements in performance and usability. Mol. Biol. Evol. 2013, 30, 772–780. [Google Scholar] [CrossRef]
  24. Talavera, G.; Castresana, J. Improvement of phylogenies after removing divergent and ambiguously aligned blocks from protein sequence alignments. Syst. Biol. 2007, 56, 564–577. [Google Scholar] [CrossRef] [PubMed]
  25. Nguyen, L.T.; Schmidt, H.A.; von Haeseler, A.; Minh, B.Q. IQ-TREE: A fast and effective stochastic algorithm for estimating maximum-likelihood phylogenies. Mol. Biol. Evol. 2015, 32, 268–274. [Google Scholar] [CrossRef]
  26. Rice, P.; Longden, I.; Bleasby, A. EMBOSS: The European Molecular Biology Open Software Suite. Trends Genet. 2000, 16, 276–277. [Google Scholar] [CrossRef] [PubMed]
  27. Shen, W.; Le, S.; Li, Y.; Hu, F. SeqKit: A Cross-Platform and Ultrafast Toolkit for FASTA/Q File Manipulation. PLoS ONE 2016, 11, e0163962. [Google Scholar] [CrossRef]
  28. Zhang, D.; Gao, F.; Jakovlić, I.; Zou, H.; Zhang, J.; Li, W.X.; Wang, G.T. PhyloSuite: An integrated and scalable desktop platform for streamlined molecular sequence data management and evolutionary phylogenetics studies. Mol. Ecol. Resour. 2020, 20, 348–355. [Google Scholar] [CrossRef] [PubMed]
  29. Kurtz, S.; Choudhuri, J.V.; Ohlebusch, E.; Schleiermacher, C.; Stoye, J.; Giegerich, R. REPuter: The manifold applications of repeat analysis on a genomic scale. Nucleic Acids Res. 2001, 29, 4633–4642. [Google Scholar] [CrossRef]
  30. Beier, S.; Thiel, T.; Münch, T.; Scholz, U.; Mascher, M. MISA-web: A web server for microsatellite prediction. Bioinformatics 2017, 33, 2583–2585. [Google Scholar] [CrossRef]
  31. Amiryousefi, A.; Hyvönen, J.; Poczai, P. IRscope: An online program to visualize the junction sites of chloroplast genomes. Bioinformatics 2018, 34, 3030–3031. [Google Scholar] [CrossRef]
  32. Frazer, K.A.; Pachter, L.; Poliakov, A.; Rubin, E.M.; Dubchak, I. VISTA: Computational tools for comparative genomics. Nucleic Acids Res. 2004, 32, W273–W279. [Google Scholar] [CrossRef]
  33. Rozas, J.; Ferrer-Mata, A.; Sánchez-DelBarrio, J.C.; Guirao-Rico, S.; Librado, P.; Ramos-Onsins, S.E.; Sánchez-Gracia, A. DnaSP 6: DNA Sequence Polymorphism Analysis of Large Data Sets. Mol. Biol. Evol. 2017, 34, 3299–3302. [Google Scholar] [CrossRef]
  34. Yoshida, T.; Furihata, H.Y.; Kawabe, A. Patterns of genomic integration of nuclear chloroplast DNA fragments in plant species. DNA Res. Int. J. Rapid Publ. Rep. Genes Genomes 2014, 21, 127–140. [Google Scholar] [CrossRef]
  35. Chen, C.; Chen, H.; Zhang, Y.; Thomas, H.R.; Frank, M.H.; He, Y.; Xia, R. TBtools: An Integrative Toolkit Developed for Interactive Analyses of Big Biological Data. Mol. Plant 2020, 13, 1194–1202. [Google Scholar] [CrossRef]
  36. Gao, M.; Huo, X.; Lu, L.; Liu, M.; Zhang, G. Analysis of codon usage patterns in Bupleurum falcatum chloroplast genome. Chin. Herb. Med. 2023, 15, 284–290. [Google Scholar] [CrossRef]
  37. Wang, D.; Zhang, Y.; Zhang, Z.; Zhu, J.; Yu, J. KaKs_Calculator 2.0: A toolkit incorporating gamma-series methods and sliding window strategies. Genom. Proteom. Bioinform. 2010, 8, 77–80. [Google Scholar] [CrossRef] [PubMed]
  38. Yang, Z.; Nielsen, R.; Goldman, N.; Pedersen, A.M. Codon-substitution models for heterogeneous selection pressure at amino acid sites. Genetics 2000, 155, 431–449. [Google Scholar] [CrossRef] [PubMed]
  39. Gao, F.; Chen, C.; Arab, D.A.; Du, Z.; He, Y.; Ho, S.Y.W. EasyCodeML: A visual tool for analysis of selection using CodeML. Ecol. Evol. 2019, 9, 3891–3898. [Google Scholar] [CrossRef] [PubMed]
  40. Nielsen, R.; Yang, Z. Likelihood models for detecting positively selected amino acid sites and applications to the HIV-1 envelope gene. Genetics 1998, 148, 929–936. [Google Scholar] [CrossRef]
  41. Lan, Y.; Sun, J.; Tian, R.; Bartlett, D.H.; Li, R.; Wong, Y.H.; Zhang, W.; Qiu, J.W.; Xu, T.; He, L.S.; et al. Molecular adaptation in the world’s deepest-living animal: Insights from transcriptome sequencing of the hadal amphipod Hirondellea gigas. Mol. Ecol. 2017, 26, 3732–3743. [Google Scholar] [CrossRef]
  42. Han, M.; Niu, M.; Gao, T.; Shen, Y.; Zhou, X.; Zhang, Y.; Liu, L.; Chai, M.; Sun, G.; Wang, Y. Responsive Alternative Splicing Events of Opisthopappus Species against Salt Stress. Int. J. Mol. Sci. 2024, 25, 1227. [Google Scholar] [CrossRef]
  43. Wu, S.; Liu, W.; Aljohi, H.A.; Alromaih, S.A.; Alanazi, I.O.; Lin, Q.; Yu, J.; Hu, S. REDO: RNA Editing Detection in Plant Organelles Based on Variant Calling Results. J. Comput. Biol. A J. Comput. Mol. Cell Biol. 2018, 25, 509–516. [Google Scholar] [CrossRef]
  44. Hu, E.Z.; Lan, X.R.; Liu, Z.L.; Gao, J.; Niu, D.K. A positive correlation between GC content and growth temperature in prokaryotes. BMC Genom. 2022, 23, 110. [Google Scholar] [CrossRef]
  45. Vinogradov, A.E. DNA helix: The importance of being GC-rich. Nucleic Acids Res. 2003, 31, 1838–1844. [Google Scholar] [CrossRef] [PubMed]
  46. Foerstner, K.U.; von Mering, C.; Hooper, S.D.; Bork, P. Environments shape the nucleotide composition of genomes. EMBO Rep. 2005, 6, 1208–1213. [Google Scholar] [CrossRef]
  47. Liu, L.; Zhang, H.; Zang, E.; Qie, Q.; He, S.; Hao, W.; Lan, Y.; Liu, Z.; Sun, G.; Wang, Y. Geographic distribution pattern and ecological niche differentiation of endangered Opisthopappus in Taihang Mountains. Braz. J. Bot. 2023, 46, 217–226. [Google Scholar] [CrossRef]
  48. Yang, Y.; Ma, X.; Huo, Y.X. Application of codon optimization strategy in heterologous protein expression. Sheng Wu Gong Cheng Xue Bao 2019, 35, 2227–2237. [Google Scholar] [CrossRef]
  49. Piovesan, A.; Pelleri, M.C.; Antonaros, F.; Strippoli, P.; Caracausi, M.; Vitale, L. On the length, weight and GC content of the human genome. BMC Res. Notes 2019, 12, 106. [Google Scholar] [CrossRef] [PubMed]
  50. Ping, J.; Hao, J.; Li, J.; Yang, Y.; Su, Y.; Wang, T. Loss of the IR region in conifer plastomes: Changes in the selection pressure and substitution rate of protein-coding genes. Ecol. Evol. 2022, 12, e8499. [Google Scholar] [CrossRef]
  51. Wu, C.S.; Chaw, S.M. Highly rearranged and size-variable chloroplast genomes in conifers II clade (cupressophytes): Evolution towards shorter intergenic spacers. Plant Biotechnol. J. 2014, 12, 344–353. [Google Scholar] [CrossRef] [PubMed]
  52. Dobrogojski, J.; Adamiec, M.; Luciński, R. The chloroplast genome: A review. Acta Physiol. Plant. 2020, 42, 98. [Google Scholar] [CrossRef]
  53. Dong, W.; Xu, C.; Li, C.; Sun, J.; Zuo, Y.; Shi, S.; Cheng, T.; Guo, J.; Zhou, S. ycf1, the most promising plastid DNA barcode of land plants. Sci. Rep. 2015, 5, 8348. [Google Scholar] [CrossRef] [PubMed]
  54. Nakai, M. YCF1: A Green TIC: Response to the de Vries et al. Commentary. Plant Cell 2015, 27, 1834–1838. [Google Scholar] [CrossRef]
  55. Fu, C.N.; Li, H.T.; Milne, R.; Zhang, T.; Ma, P.F.; Yang, J.; Li, D.Z.; Gao, L.M. Comparative analyses of plastid genomes from fourteen Cornales species: Inferences for phylogenetic relationships and genome evolution. BMC Genom. 2017, 18, 956. [Google Scholar] [CrossRef]
  56. Wen, J.; Wu, B.C.; Li, H.M.; Zhou, W.; Song, C.F. Plastome structure and phylogenetic relationships of genus Hydrocotyle (apiales): Provide insights into the plastome evolution of Hydrocotyle. BMC Plant Biol. 2024, 24, 778. [Google Scholar] [CrossRef]
  57. Deusch, O.; Landan, G.; Roettger, M.; Gruenheit, N.; Kowallik, K.V.; Allen, J.F.; Martin, W.; Dagan, T. Genes of cyanobacterial origin in plant nuclear genomes point to a heterocyst-forming plastid ancestor. Mol. Biol. Evol. 2008, 25, 748–761. [Google Scholar] [CrossRef]
  58. Bock, R.; Timmis, J.N. Reconstructing evolution: Gene transfer from plastids to the nucleus. Bioessays 2008, 30, 556–566. [Google Scholar] [CrossRef]
  59. Filip, E.; Skuza, L. Horizontal Gene Transfer Involving Chloroplasts. Int. J. Mol. Sci. 2021, 22, 4484. [Google Scholar] [CrossRef]
  60. Robinson, H.E. New supertribes, Helianthodae and Senecionodae, for the subfamily Asteroideae (Asteraceae). Phytologia 2004, 86, 116–120. [Google Scholar] [CrossRef]
  61. Watson, L.E.; Siniscalchi, C.M.; Mandel, J. Phylogenomics of the hyperdiverse daisy tribes: Anthemideae, Astereae, Calenduleae, Gnaphalieae, and Senecioneae. J. Syst. Evol. 2020, 58, 841–852. [Google Scholar] [CrossRef]
  62. Panero, J.L.; Freire, S.E.; Ariza Espinar, L.; Crozier, B.S.; Barboza, G.E.; Cantero, J.J. Resolution of deep nodes yields an improved backbone phylogeny and a new basal lineage to study early evolution of Asteraceae. Mol. Phylogenet. Evol. 2014, 80, 43–53. [Google Scholar] [CrossRef]
  63. Panero, J.L.; Funk, V.A. The value of sampling anomalous taxa in phylogenetic studies: Major clades of the Asteraceae revealed. Mol. Phylogenet. Evol. 2008, 47, 757–782. [Google Scholar] [CrossRef] [PubMed]
  64. Liu, M.; Zhang, C.; Huang, C.-H.; Ma, H. Phylogenetic Reconstruction of Tribal Relationships in Asteroideae (Asteraceae) with Low-copy Nuclear Genes. Chin. Bull. Bot. 2015, 50, 549–564. [Google Scholar] [CrossRef]
  65. Karis, P.O. Morphological phylogenetics of theAsteraceae-Asteroideae, with notes on character evolution. Plant Syst. Evol. 1993, 186, 69–93. [Google Scholar] [CrossRef]
  66. Zhang, C.; Huang, C.H.; Liu, M.; Hu, Y.; Panero, J.L.; Luebert, F.; Gao, T.; Ma, H. Phylotranscriptomic insights into Asteraceae diversity, polyploidy, and morphological innovation. J. Integr. Plant Biol. 2021, 63, 1273–1293. [Google Scholar] [CrossRef] [PubMed]
  67. Deng, Y.; Chen, S.; Chen, F.; Cheng, X.; Zhang, F. The embryo rescue derived intergeneric hybrid between chrysanthemum and Ajania przewalskii shows enhanced cold tolerance. Plant Cell Rep. 2011, 30, 2177–2186. [Google Scholar] [CrossRef]
  68. Zhao, H.; Chen, S.; Tang, F.; Jiang, J.; Li, C.; Miao, H.; Chen, F.; Fang, W.; Guo, W. Morphological characteristics and chromosome behaviour in F1, F2 and BC1 progenies between Chrysanthemum x morifolium and Ajania pacifica. Genetika 2012, 48, 951–961. [Google Scholar] [CrossRef]
  69. Criado Ruiz, D.; Villa Machío, I.; Herrero Nieto, A.; Nieto Feliner, G. Hybridization and cryptic speciation in the Iberian endemic plant genus Phalacrocarpum (Asteraceae-Anthemideae). Mol. Phylogenet. Evol. 2021, 156, 107024. [Google Scholar] [CrossRef]
  70. Liu, P.L.; Wan, Q.; Guo, Y.P.; Yang, J.; Rao, G.Y. Phylogeny of the genus Chrysanthemum L.: Evidence from single-copy nuclear gene and chloroplast DNA sequences. PLoS ONE 2012, 7, e48970. [Google Scholar] [CrossRef]
  71. Daniell, H.; Lin, C.S.; Yu, M.; Chang, W.J. Chloroplast genomes: Diversity, evolution, and applications in genetic engineering. Genome Biol. 2016, 17, 134. [Google Scholar] [CrossRef] [PubMed]
  72. Zhao, H.B. Phylogeny of Tribe Anthemideae (Asteraceae) from East Asia and Intergeneric Cross Between Dendranthema × Grandiflorum (Ramat.) Kitam. and Ajania pacifica (Nakai) K. Bremer & Humphries. Ph.D. Dissertation, Nanjing Agricultural University, Nanjing, China, 2007. [Google Scholar]
  73. Hu, X. Preliminary Studies on Inter-Generic Hybridization Within Chrysanthemum in Broad Sense (III). Master’s Thesis, Beijing Forestry University, Beijing, China, 2008. [Google Scholar]
  74. Chen, X.; Wang, H.; Jiang, J.; Jiang, Y.; Zhang, W.; Chen, F. Biogeographic and metabolic studies support a glacial radiation hypothesis during Chrysanthemum evolution. Hortic. Res. 2022, 9, uhac153. [Google Scholar] [CrossRef] [PubMed]
  75. Wang, Y.; Li, H. Initial Formation and Mesozoic Tectonic Exhumation of an Intracontinental Tectonic Belt of the Northern Part of the Taihang Mountain Belt, Eastern Asia. J. Geol. 2008, 116, 155–172. [Google Scholar] [CrossRef]
  76. Chi, X.; Zhang, F.; Dong, Q.; Chen, S. Insights into Comparative Genomics, Codon Usage Bias, and Phylogenetic Relationship of Species from Biebersteiniaceae and Nitrariaceae Based on Complete Chloroplast Genomes. Plants 2020, 9, 1605. [Google Scholar] [CrossRef] [PubMed]
  77. Song, W.; Ji, C.; Chen, Z.; Cai, H.; Wu, X.; Shi, C.; Wang, S. Comparative Analysis the Complete Chloroplast Genomes of Nine Musa Species: Genomic Features, Comparative Analysis, and Phylogenetic Implications. Front. Plant Sci. 2022, 13, 832884. [Google Scholar] [CrossRef]
  78. Xue, S.; Shi, T.; Luo, W.; Ni, X.; Iqbal, S.; Ni, Z.; Huang, X.; Yao, D.; Shen, Z.; Gao, Z. Comparative analysis of the complete chloroplast genome among Prunus mume, P. armeniaca, and P. salicina. Hortic. Res. 2019, 6, 89. [Google Scholar] [CrossRef]
  79. Wang, Y.; Xu, J.; Hu, B.; Dong, C.; Sun, J.; Li, Z.; Ye, K.; Deng, F.; Wang, L.; Aslam, M.; et al. Assembly, annotation, and comparative analysis of Ipomoea chloroplast genomes provide insights into the parasitic characteristics of Cuscuta species. Front. Plant Sci. 2023, 13, 1074697. [Google Scholar] [CrossRef] [PubMed]
  80. Hooper, S.D.; Berg, O.G. Gradients in nucleotide and codon usage along Escherichia coli genes. Nucleic Acids Res. 2000, 28, 3517–3523. [Google Scholar] [CrossRef]
  81. Wen, F.; Wu, X.; Li, T.; Jia, M.; Liu, X.; Liao, L. The complete chloroplast genome of Stauntonia chinensis and compared analysis revealed adaptive evolution of subfamily Lardizabaloideae species in China. BMC Genom. 2021, 22, 161. [Google Scholar] [CrossRef]
  82. Somaratne, Y.; Guan, D.-L.; Wang, W.-Q.; Zhao, L.; Xu, S.-Q. The Complete Chloroplast Genomes of Two Lespedeza Species: Insights into Codon Usage Bias, RNA Editing Sites, and Phylogenetic Relationships in Desmodieae (Fabaceae: Papilionoideae). Plants 2020, 9, 51. [Google Scholar] [CrossRef]
  83. Mehmood, F.; Abdullah; Shahzadi, I.; Ahmed, I.; Waheed, M.T.; Mirza, B. Characterization of Withania somnifera chloroplast genome and its comparison with other selected species of Solanaceae. Genomics 2020, 112, 1522–1530. [Google Scholar] [CrossRef]
  84. Nie, X.; Deng, P.; Feng, K.; Liu, P.; Du, X.; You, F.M.; Weining, S. Comparative analysis of codon usage patterns in chloroplast genomes of the Asteraceae family. Plant Mol. Biol. Report. 2014, 32, 828–840. [Google Scholar] [CrossRef]
  85. Li, X.; Liu, L.; Ren, Q.; Zhang, T.; Hu, N.; Sun, J.; Zhou, W. Analysis of synonymous codon usage bias in the chloroplast genome of five Caragana. BMC Plant Biol. 2025, 25, 322. [Google Scholar] [CrossRef]
  86. Wang, N.; Chen, S.; Xie, L.; Wang, L.; Feng, Y.; Lv, T.; Fang, Y.; Ding, H. The complete chloroplast genomes of three Hamamelidaceae species: Comparative and phylogenetic analyses. Ecol. Evol. 2022, 12, e8637. [Google Scholar] [CrossRef]
  87. Yang, Q.; Xin, C.; Xiao, Q.S.; Lin, Y.T.; Li, L.; Zhao, J.L. Codon usage bias in chloroplast genes implicate adaptive evolution of four ginger species. Front. Plant Sci. 2023, 14, 1304264. [Google Scholar] [CrossRef]
  88. Jia, X.; Wei, J.; Chen, Y.; Zeng, C.; Deng, C.; Zeng, P.; Tang, Y.; Zhou, Q.; Huang, Y.; Zhu, Q. Codon usage patterns and genomic variation analysis of chloroplast genomes provides new insights into the evolution of Aroideae. Sci. Rep. 2025, 15, 4333. [Google Scholar] [CrossRef]
  89. Huang, R.; Xie, X.; Chen, A.; Li, F.; Tian, E.; Chao, Z. The chloroplast genomes of four Bupleurum (Apiaceae) species endemic to Southwestern China, a diversity center of the genus, as well as their evolutionary implications and phylogenetic inferences. BMC Genom. 2021, 22, 714. [Google Scholar] [CrossRef]
  90. Jiang, P.; Shi, F.X.; Li, M.R.; Liu, B.; Wen, J.; Xiao, H.X.; Li, L.F. Positive Selection Driving Cytoplasmic Genome Evolution of the Medicinally Important Ginseng Plant Genus Panax. Front. Plant Sci. 2018, 9, 359. [Google Scholar] [CrossRef]
  91. Zhou, J.; Zhang, S.; Wang, J.; Shen, H.; Ai, B.; Gao, W.; Zhang, C.; Fei, Q.; Yuan, D.; Wu, Z.; et al. Chloroplast genomes in Populus (Salicaceae): Comparisons from an intensively sampled genus reveal dynamic patterns of evolution. Sci. Rep. 2021, 11, 9471. [Google Scholar] [CrossRef]
  92. Matsuoka, Y.; Yamazaki, Y.; Ogihara, Y.; Tsunewaki, K. Whole chloroplast genome comparison of rice, maize, and wheat: Implications for chloroplast gene diversification and phylogeny of cereals. Mol. Biol. Evol. 2002, 19, 2084–2091. [Google Scholar] [CrossRef]
  93. Li, J.; Yang, M.; Li, Y.; Jiang, M.; Liu, C.; He, M.; Wu, B. Chloroplast genomes of two Pueraria DC. species: Sequencing, comparative analysis and molecular marker development. FEBS Open Bio 2022, 12, 349–361. [Google Scholar] [CrossRef]
  94. Baxter, R.M.; White, V.T.; Zahid, N.D. The modification of the peptidyltransferase activity of 50-S ribosomal subunits, LiCl-split proteins and L16 ribosomal protein by pyridoxal phosphate. Eur. J. Biochem. 1980, 110, 161–166. [Google Scholar] [CrossRef]
  95. Gietler, M.; Nykiel, M.; Orzechowski, S.; Fettke, J.; Zagdańska, B. Proteomic analysis of S-nitrosylated and S-glutathionylated proteins in wheat seedlings with different dehydration tolerances. Plant Physiol. Biochem. 2016, 108, 507–518. [Google Scholar] [CrossRef]
  96. Song, W.; Chen, Z.; Shi, W.; Han, W.; Feng, Q.; Shi, C.; Engel, M.S.; Wang, S. Comparative Analysis of Complete Chloroplast Genomes of Nine Species of Litsea (Lauraceae): Hypervariable Regions, Positive Selection, and Phylogenetic Relationships. Genes 2022, 13, 1550. [Google Scholar] [CrossRef]
  97. Hameed, A.; Ahmed, M.Z.; Hussain, T.; Aziz, I.; Ahmad, N.; Gul, B.; Nielsen, B.L. Effects of Salinity Stress on Chloroplast Structure and Function. Cells 2021, 10, 2023. [Google Scholar] [CrossRef]
  98. Ding, S.; Zhang, Y.; Hu, Z.; Huang, X.; Zhang, B.; Lu, Q.; Wen, X.; Wang, Y.; Lu, C. mTERF5 Acts as a Transcriptional Pausing Factor to Positively Regulate Transcription of Chloroplast psbEFLJ. Mol. Plant 2019, 12, 1259–1277. [Google Scholar] [CrossRef] [PubMed]
  99. Tang, W.; Luo, C. Molecular and Functional Diversity of RNA Editing in Plant Mitochondria. Mol. Biotechnol. 2018, 60, 935–945. [Google Scholar] [CrossRef] [PubMed]
  100. Kyte, J.; Doolittle, R.F. A simple method for displaying the hydropathic character of a protein. J. Mol. Biol. 1982, 157, 105–132. [Google Scholar] [CrossRef] [PubMed]
  101. Pace, C.N.; Scholtz, J.M. A helix propensity scale based on experimental studies of peptides and proteins. Biophys. J. 1998, 75, 422–427. [Google Scholar] [CrossRef]
  102. Tirosh, I.; Reikhav, S.; Levy, A.A.; Barkai, N. A yeast hybrid provides insight into the evolution of gene expression regulation. Science 2009, 324, 659–662. [Google Scholar] [CrossRef]
  103. Martín, M.; Sabater, B. Plastid ndh genes in plant evolution. Plant Physiol. Biochem. 2010, 48, 636–645. [Google Scholar] [CrossRef]
  104. Yamamoto, H.; Peng, L.; Fukao, Y.; Shikanai, T. An Src homology 3 domain-like fold protein forms a ferredoxin binding site for the chloroplast NADH dehydrogenase-like complex in Arabidopsis. Plant Cell 2011, 23, 1480–1493. [Google Scholar] [CrossRef]
  105. Nakaminami, K.; Matsui, A.; Shinozaki, K.; Seki, M. RNA regulation in plant abiotic stress responses. Biochim. Biophys. Acta 2012, 1819, 149–153. [Google Scholar] [CrossRef]
  106. Kavuri, N.R.; Ramasamy, M.; Qi, Y.; Mandadi, K. Applications of CRISPR/Cas13-Based RNA Editing in Plants. Cells 2022, 11, 2665. [Google Scholar] [CrossRef]
  107. Zhao, Y.; Gao, R.; Zhao, Z.; Hu, S.; Han, R.; Jeyaraj, A.; Arkorful, E.; Li, X.; Chen, X. Genome-wide identification of RNA editing sites in chloroplast transcripts and multiple organellar RNA editing factors in tea plant (Camellia sinensis L.): Insights into the albinism mechanism of tea leaves. Gene 2023, 848, 146898. [Google Scholar] [CrossRef]
  108. Wang, W.; Zhang, W.; Wu, Y.; Maliga, P.; Messing, J. RNA Editing in Chloroplasts of Spirodela polyrhiza, an Aquatic Monocotelydonous Species. PLoS ONE 2015, 10, e0140285. [Google Scholar] [CrossRef]
Figure 1. Circular gene maps of the two O. taihangensis chloroplast genomes. The known protein-coding genes, transfer RNA genes, and ribosomal RNA genes are shown on the outermost layer. Genes shown within the circles are transcribed counterclockwise, while those outside the circles are transcribed clockwise. Genes belonging to different functional groups are color-coded. The darker gray in the inner circle represents the GC content. LSC: large single copy; SSC: small single copy; IRa: inverted repeat a; IRb: inverted repeat b.
Figure 1. Circular gene maps of the two O. taihangensis chloroplast genomes. The known protein-coding genes, transfer RNA genes, and ribosomal RNA genes are shown on the outermost layer. Genes shown within the circles are transcribed counterclockwise, while those outside the circles are transcribed clockwise. Genes belonging to different functional groups are color-coded. The darker gray in the inner circle represents the GC content. LSC: large single copy; SSC: small single copy; IRa: inverted repeat a; IRb: inverted repeat b.
Horticulturae 11 01209 g001
Figure 2. Phylogenetic relationship and divergence time analyses. (A) Maximum Likelihood (ML) phylogeny tree based on the chloroplast genomes of 285 samples. The values on the branches represent the bootstrap. (B) Divergence time estimated using BEAST. The chloroplast genomes assembled in this study are highlighted red. The above values on the branches represent the divergence time of different group or species. And the below values on the branches present the confidence intervals.
Figure 2. Phylogenetic relationship and divergence time analyses. (A) Maximum Likelihood (ML) phylogeny tree based on the chloroplast genomes of 285 samples. The values on the branches represent the bootstrap. (B) Divergence time estimated using BEAST. The chloroplast genomes assembled in this study are highlighted red. The above values on the branches represent the divergence time of different group or species. And the below values on the branches present the confidence intervals.
Horticulturae 11 01209 g002
Figure 3. Sequence alignment of 14 chloroplast genomes using the mVISTA program with the C. indicum chloroplast genome as a reference. The vertical scale indicates the sequence identity percentage within 50–100%. The horizontal axis represents the coordinate in the chloroplast genome. Arrows denote the annotated genes and their transcriptional direction. Genome regions are color-coded as exon, tRNAs, rRNAs, and conserved non-coding sequences (CNS).
Figure 3. Sequence alignment of 14 chloroplast genomes using the mVISTA program with the C. indicum chloroplast genome as a reference. The vertical scale indicates the sequence identity percentage within 50–100%. The horizontal axis represents the coordinate in the chloroplast genome. Arrows denote the annotated genes and their transcriptional direction. Genome regions are color-coded as exon, tRNAs, rRNAs, and conserved non-coding sequences (CNS).
Horticulturae 11 01209 g003
Figure 4. Comparisons of LSC, SSC, and IR boundary regions between 15 chloroplast genomes. Genes are denoted by colored boxes. Gaps between the genes and the boundaries are indicated by the base lengths (bp). JLB: the junction between large single copy and inverted repeat b; JSB: the junction between inverted repeat b and small single copy; JSA: the junction between small single copy and inverted repeat a; JLA: the junction between inverted repeat a and large single copy.
Figure 4. Comparisons of LSC, SSC, and IR boundary regions between 15 chloroplast genomes. Genes are denoted by colored boxes. Gaps between the genes and the boundaries are indicated by the base lengths (bp). JLB: the junction between large single copy and inverted repeat b; JSB: the junction between inverted repeat b and small single copy; JSA: the junction between small single copy and inverted repeat a; JLA: the junction between inverted repeat a and large single copy.
Horticulturae 11 01209 g004
Figure 5. Sliding window analysis of 15 Anthemideae chloroplast genomes (A) and Opisthopappus species (B). Red line represents the top 5% threshold of the average nucleotide diversity (Pi) values. Genes located around the hot spots of differentiation are marked with arrows. X-axis: genome position; Y-axis: nucleotide diversity of each window). CP: chloroplast genome; LSC: large single copy; SSC: small single copy; IRa: inverted repeat a; IRb: inverted repeat b.
Figure 5. Sliding window analysis of 15 Anthemideae chloroplast genomes (A) and Opisthopappus species (B). Red line represents the top 5% threshold of the average nucleotide diversity (Pi) values. Genes located around the hot spots of differentiation are marked with arrows. X-axis: genome position; Y-axis: nucleotide diversity of each window). CP: chloroplast genome; LSC: large single copy; SSC: small single copy; IRa: inverted repeat a; IRb: inverted repeat b.
Horticulturae 11 01209 g005
Figure 6. Circle plot for genome- synteny analysis between chloroplast and nuclear genomes. Colored lines representing homologous gene blocks (E value: 10−5, Identity > 99%). Different colors correspond to specific chromosomes. The lengths of these genomes were scaled and standardized.
Figure 6. Circle plot for genome- synteny analysis between chloroplast and nuclear genomes. Colored lines representing homologous gene blocks (E value: 10−5, Identity > 99%). Different colors correspond to specific chromosomes. The lengths of these genomes were scaled and standardized.
Horticulturae 11 01209 g006
Figure 7. Codon usage bias analyses. (A) Codon preference of 20 amino acids and stop codons in all protein-coding genes of the 15 chloroplast genomes. From left to right are N. pectinate NC_053639, C. chinense NC_042725, C. vestitum NC_057203, C. indicum NC_020320, C. lucidum NC_040920, C. boreale NC_037388, O. taihangensis PP091628, O. taihangensis PP091627, O. taihangensis MZ779049, O. taihangensis NC_042787, O. longilobus NC_066403, C. lavandulifolium NC_057202, A. pacifica NC_050690, C. zawadskii NC_056150, and C. x morifolium NC_02009, respectively. (B) Correlation analysis of codon-related parameters in O. longilobus (left) and O. taihangensis (right). (C) Neutral diagram analysis of O. longilobus. (D) Neutral diagram analysis of O. taihangensis. * indicates general significance at the p < 0.1 level, ** indicates significance at the p < 0.05 level, *** indicates extreme significance at the p < 0.01 level.
Figure 7. Codon usage bias analyses. (A) Codon preference of 20 amino acids and stop codons in all protein-coding genes of the 15 chloroplast genomes. From left to right are N. pectinate NC_053639, C. chinense NC_042725, C. vestitum NC_057203, C. indicum NC_020320, C. lucidum NC_040920, C. boreale NC_037388, O. taihangensis PP091628, O. taihangensis PP091627, O. taihangensis MZ779049, O. taihangensis NC_042787, O. longilobus NC_066403, C. lavandulifolium NC_057202, A. pacifica NC_050690, C. zawadskii NC_056150, and C. x morifolium NC_02009, respectively. (B) Correlation analysis of codon-related parameters in O. longilobus (left) and O. taihangensis (right). (C) Neutral diagram analysis of O. longilobus. (D) Neutral diagram analysis of O. taihangensis. * indicates general significance at the p < 0.1 level, ** indicates significance at the p < 0.05 level, *** indicates extreme significance at the p < 0.01 level.
Horticulturae 11 01209 g007
Figure 8. (A) Comparative analysis of Ka/Ks ratios from Opisthopappus chloroplast genomes for individual genes. (B) Comparative analysis of the ω value in the Opisthopappus chloroplast genome: analysis of selective pressure on synonymous versus non-synonymous substitutions. Ka: non-synonymous mutations; Ks: synonymous mutations; dN: non-synonymous substitution rates; dS: synonymous substitution rates.
Figure 8. (A) Comparative analysis of Ka/Ks ratios from Opisthopappus chloroplast genomes for individual genes. (B) Comparative analysis of the ω value in the Opisthopappus chloroplast genome: analysis of selective pressure on synonymous versus non-synonymous substitutions. Ka: non-synonymous mutations; Ks: synonymous mutations; dN: non-synonymous substitution rates; dS: synonymous substitution rates.
Horticulturae 11 01209 g008
Figure 9. Chloroplast genes undergoing changes in RNA editing under salt stress in O. longilobus (A) and O. taihangensis (B).
Figure 9. Chloroplast genes undergoing changes in RNA editing under salt stress in O. longilobus (A) and O. taihangensis (B).
Horticulturae 11 01209 g009
Table 1. Genes in the O. taihangensis chloroplast genome.
Table 1. Genes in the O. taihangensis chloroplast genome.
Gene CategoryGene GroupGene Name
rRNArRNA genesrrn16S (×2), rrn23S (×2), rrn5S (×2), rrn4.5S (×2)
tRNAtRNA genestrnA-UGC (×2), trnC-GCA, trnD-GUC, trnE-UUC (×3),
trnF-GAA, trnM-CAU (×4), trnG-GCC, trnH-GUG, trnKUUU, trnL-CAA (×2), trnL-UAA, trnL-UAG, trnM-CAU,
trnN-GUU (×2), trnP-UGG, trnQ-UUG, trnR-ACG (×2),
trnR-UCU, trnS-CGA, trnS-GCU, trnS-GGA (×2), trnTGGU, trnT-UGU, trnV-GAC (×2), trnW-CCA, trnY-GUA
Self-replicationSmall subunit of ribosomerps11, rps12 (×2), rps14, rps15 (×2), rps16, rps18, rps19, rps2, rps3, rps4, rps7 (×2), rps8
Large subunit of ribosomerpl14, rpl16, rpl2 (×2), rpl20, rpl22, rpl23 (×2), rpl32, rpl33, rpl36
DNA dependent RNA polymeraserpoA, rpoB, rpoC1, rpoC2
PhotosynthesisSubunits of NADH-dehydrogenasendhA, ndhB (×2), ndhC, ndhD, ndhE, ndhF, ndhG, ndhH, ndhI, ndhJ, ndhK
Subunits of photosystem IpsaA, psaB, psaC, psaI, psaJ
Subunits of photosystem IIpsbA, psbB, psbC, psbD, psbE, psbF, psbI, psbJ, psbK,
psbM, psbN, psbT, psbZ, ycf3
Subunits of cytochrome b/f complexpetA, petB, petD, petG, petL, petN
Subunits of ATP synthaseatpA, atpB, atpE, atpF, atpH, atpI
Large subunit of rubiscorbcL
Other genesMaturasematK
ProteaseclpP
Envelope membrane proteincemA
Subunit of Acetyl-CoA-carboxylaseaccD
c-type cytochrome synthesis geneccsA
Translational initiation factorinfA
UnknownConserved open reading framesycf1, ycf15(×2), ycf2 (×2), ycf4
Disclaimer/Publisher’s Note: The statements, opinions and data contained in all publications are solely those of the individual author(s) and contributor(s) and not of MDPI and/or the editor(s). MDPI and/or the editor(s) disclaim responsibility for any injury to people or property resulting from any ideas, methods, instructions or products referred to in the content.

Share and Cite

MDPI and ACS Style

Liang, L.; Ma, B.; Han, M.; Feng, X.; Dan, H.; Wang, T.; Han, J.; Yang, M.; Liu, L.; Sun, G.; et al. Comparative Chloroplast Genomes to Gain Insights into the Phylogenetic Relationships and Evolution of Opisthopappus Species. Horticulturae 2025, 11, 1209. https://doi.org/10.3390/horticulturae11101209

AMA Style

Liang L, Ma B, Han M, Feng X, Dan H, Wang T, Han J, Yang M, Liu L, Sun G, et al. Comparative Chloroplast Genomes to Gain Insights into the Phylogenetic Relationships and Evolution of Opisthopappus Species. Horticulturae. 2025; 11(10):1209. https://doi.org/10.3390/horticulturae11101209

Chicago/Turabian Style

Liang, Liqin, Bingui Ma, Mian Han, Xiaolong Feng, Haoyuan Dan, Tingyu Wang, Jinghui Han, Minghui Yang, Li Liu, Genlou Sun, and et al. 2025. "Comparative Chloroplast Genomes to Gain Insights into the Phylogenetic Relationships and Evolution of Opisthopappus Species" Horticulturae 11, no. 10: 1209. https://doi.org/10.3390/horticulturae11101209

APA Style

Liang, L., Ma, B., Han, M., Feng, X., Dan, H., Wang, T., Han, J., Yang, M., Liu, L., Sun, G., & Wang, Y. (2025). Comparative Chloroplast Genomes to Gain Insights into the Phylogenetic Relationships and Evolution of Opisthopappus Species. Horticulturae, 11(10), 1209. https://doi.org/10.3390/horticulturae11101209

Note that from the first issue of 2016, this journal uses article numbers instead of page numbers. See further details here.

Article Metrics

Back to TopTop