Abstract
True morels (Morchella spp.) are renowned for their aroma and taste, and hot air drying is widely used to extend the shelf life of harvested morels. However, the effects of different drying temperatures on volatile flavor compounds and non-volatile metabolites in the morel are poorly understood. Here, fresh morels (Morchella sextelata) were air-dried at low (45 °C, LT), medium (55 °C, MT), and high temperatures (65 °C, HT). The volatile flavor compounds and non-volatile metabolites were analyzed using GC-IMS and LC-MS/MS, respectively. The GC-IMS revealed that aldehydes, hydrocarbons, and pyrazines increased at greater temperatures, while acids, alcohols, and esters decreased. Random forest machine learning indicated that 1-hexanol and ethyl 3-methylbutanoate were indicative flavor compounds at LTs, while those at MTs and HTs were hexanal and valeraldehyde, respectively. Greater temperatures reduced acetic acid, an unpleasant sour flavor. The LC-MS/MS showed that the relative abundance of amino acids and nucleotides increased with the temperature, with the same trend in 5′-nucleotides and flavor amino acids. Sorbitol 6-phosphate was indicative of the non-volatile metabolites at LTs, while several amino acids were indicative at MTs and HTs. This study revealed the flavor and taste characteristics of morels dried at different temperatures, providing a theoretical reference for establishing a standardized postharvest morel drying process and maintaining morel quality.
1. Introduction
Postharvest drying is a crucial method used to extend the shelf life of edible mushrooms [1]. The high water content of these fungi makes them highly susceptible to deterioration, which leads to a loss of commercial value [2]. The fruiting bodies of edible mushrooms are rich in soluble sugars, polyols, free amino acids, 5′-nucleotides, and organic acids, which give edible fungi an attractive taste and flavor. Different drying processes have different effects on the drying kinetics and physicochemical properties of mushrooms, resulting in differences in flavor and nutritional components [3,4]. The quality of dried mushrooms determines the degree of consumer preference and consequently affects their market price. Producers have developed various drying strategies based on the physicochemical characteristics of different edible fungi [5,6]. Among them, hot air drying technology is suitable for drying large quantities of edible fungi and has been widely employed in the industry [7].
True morels (Morchella spp.) are valuable edible mushrooms that are renowned for their unique aroma and taste [8]. These mushrooms are rich in polysaccharides, proteins, dietary fiber, and polyphenols and possess a variety of health benefits such as antioxidant, anti-tumor, immune modulation, blood pressure reduction, and anti-inflammatory properties [9,10,11]. The commercial cultivation of the morel is rapidly developing in China [12]. According to a survey by the China Edible Fungi Association, in 2023 the morel mushroom cultivation area in China exceeded 26,680 ha. Currently, morel cultivation is limited to field farming, with the harvest season primarily occurring in February and March each year. Over 100,000 tons of fresh morel mushrooms are produced annually during this period [13,14]. Because fresh morel mushrooms are susceptible to deterioration after harvest, approximately 70% of the mushrooms are dried locally to extend their shelf life [15]. Consequently, hot air dryers are the preferred type of drying equipment among morel mushroom growers, especially for large-scale growers.
Current morel mushroom drying technologies are primarily aimed at rapidly reducing the mushroom moisture content to prevent microbial contamination. Previous studies have reported that hot air drying promoted the formation of heterocyclic compounds and ketones through thermal reactions in the morels, resulting in the flavor and taste of dried morels differing from fresh morels [16,17]. However, the impact of different drying temperatures on the flavor and nutritional components of morel mushrooms, which are key consumer preference indicators, remains unclear. This lack of clarity limits the understanding of the optimal morel mushroom drying strategies.
This study investigated the effects of different drying temperatures on the flavor components, taste, and nutritional components of morel mushrooms by drying freshly harvested morel mushrooms (Morchella sextelata) using hot air drying. The differences in the volatile flavor components and non-volatile metabolic components of dried morel mushrooms produced at various drying temperatures were analyzed using gas chromatography–ion mobility spectrometry (GC–IMS) and liquid chromatography–tandem mass spectrometry (LC-MS/MS), respectively. This provides theoretical support for establishing a standardized morel mushroom postharvest drying process.
2. Materials and Methods
2.1. Sample Preparation
Fresh morels (M. sextelata), with an ascocarp length of 9–11 cm, free from pests and diseases, and exhibiting plump shapes, were harvested from a farm located in Yangma Town (30.4° N, 104.5° E), Chengdu, China. Surface dust and other impurities were removed by shaking by hand during harvesting. A previously reported morel drying method [18] was used with slight modifications as follows. The harvested morels were divided into 15 portions weighing 1 kg each. A total of three treatments were set, with five replicates per treatment. Three different drying temperature treatments were set: 45 °C (low temperature, LT), 55 °C (medium temperature, MT), and 65 °C (high temperature, HT). The samples were evenly spread out and dried in an electro-thermostatic blast oven (101–2-BS-II, Yuejin Medical Apparatus Factory, Shanghai, China) with an air velocity of 0.45 m/s and a bed density of 0.44 g/cm2. The moisture content of the samples was determined every 1.5 h according to the AOAC method [19]. After drying, the samples were ground using a food processer (TW100, Beijing Grinder Instrument Co., Ltd., Beijing, China) for 90 s and passed through a 60-mesh sieve for further use.
The average moisture ratio (MR) was calculated using Equation (1):
where Mt, Mi, and Me are the moisture content at any time, at the initial point, and at equilibrium, respectively.
2.2. GC-IMS Analysis
For the pretreatment of the sample, morel samples weighing 0.200 g after thorough grinding and drying were placed in 20 mL headspace solid phase vials, sealed, and subjected to the GC-IMS detection.
The conditions were slightly modified from those described by Hou et al. [20]. The headspace injection conditions were as follows: incubation at 50 °C for 15 min at a speed of 350 r/min; and then, at 80 °C, a 500 μL injection at a speed of 10 mL/min in non-split mode.
The chromatography column temperature was set to 75 °C, with ultra-high purity nitrogen gas (with a purity ≥99.999%) used as the carrier gas. The initial carrier gas flow rate was maintained at 2 mL/min for 2 min; the flow rate was gradually increased to 10 mL/min within 8 min; subsequently, the flow rate was gradually increased to 50 mL/min within 10 min; and finally, over the last 10 min, the flow rate was gradually increased to 150 mL/min. The IMS temperature was set to 45 °C, with a drift gas flow rate of 150 mL/min, and the total analysis time was 30 min.
2.3. LC-MS/MS Analysis
For the metabolite extraction, 1000 μL of methanol/acetonitrile/H2O (2:2:1, v/v/v) was added to the homogenized solution. The mixture was centrifuged for 20 min (14,000× g, 4 °C), and the supernatant was dried in a vacuum centrifuge. For the LC-MS analysis, the samples were re-dissolved in 100 μL of an acetonitrile/water (1:1, v/v) solvent and centrifuged at 14,000× g at 4 °C for 15 min, before the supernatant was injected.
The analysis was performed using an ultra-high performance liquid chromatography (UHPLC) instrument (1290 Infinity LC, Agilent Technologies, Waldbronn, Germany) coupled to a quadrupole time-of-flight (TOF) instrument (AB Sciex TripleTOF 6600) from Shanghai Applied Protein Technology Co., Ltd, Shanghai, China. For the hydrophilic interaction liquid chromatography (HILIC) separation, the samples were analyzed using a 2.1 mm × 100 mm ACQUIY UPLC BEH Amide 1.7 µm column (Waters, Wexford, Ireland). In both the electrospray ionization (ESI) positive and negative modes, the mobile phase consisted of the following: A = 25 mM of ammonium acetate and 25 mM of ammonium hydroxide in water, and B = acetonitrile. The gradient was 95% B for 0.5 min; there was a linear reduction to 65% over 6.5 min, then a reduction to 40% over 1 min, which was maintained at 40% for 1 min and then increased to 95% in 0.1 min, with a 3 min re-equilibration period. The ESI source conditions were set as follows: the Ion Source Gas1 (Gas1) was set to 60; the Ion Source Gas2 was set to 60; the curtain gas (CUR) was set to 30; the source temperature was set to 600 °C; and the IonSpray Voltage Floating (ISVF) was ±5500 V. In the MS-only acquisition, the instrument was set to acquire over an m/z range of 60–1000 Da, and the accumulation time for the TOF MS scan was set at 0.20 s/spectra. For the auto MS/MS acquisition, the instrument was set to acquire over an m/z range of 25–1000 Da, and the accumulation time for the product ion scan was set at 0.05 s/spectra. The product ion scan was acquired using information-dependent acquisition (IDA) with the high-sensitivity mode selected. The parameters were set as follows: the collision energy (CE) was fixed at 35 V with ±15 eV; the declustering potential (DP) was set to 60 V (+) and −60 V (−); the isotopes within 4 Da were excluded; and the number of candidate ions to monitor per cycle was set to 10.
The raw mass spectrometry (MS) data were acquired using the Xcalibur 4.1 software on the Q-Exactive instrument (Thermo Scientific, San Jose, CA). Subsequent processing was conducted using the Progenesis QI V2.3 software (Waters Corporation, Milford, CT, USA) for the data preprocessing, which included peak detection, extraction, alignment, normalization, and integration. The metabolite information was matched against both a local database and commercial databases (https://www.hmdb.ca/, accessed on 1 January 2022; https://metlin.scripps.edu/, accessed on 24 August 2020). After this preprocessing, an assessment was made: if more than 70% of the potential peaks in the QC samples had a relative standard deviation (RSD) of less than 30%, it indicated that the detection system was robustly stable and confirmed the reliability of the generated data.
2.4. Bioinformatics Analysis
After the sum normalization, the processed data obtained from the GCIMS and LC-MS/MS were analyzed using an orthogonal partial least-squares discriminant analysis (OPLS-DA). Seven-fold cross-validation and response permutation testing was employed to evaluate the robustness of the model. The variable importance in the projection (VIP) value of each variable in the OPLS-DA model was calculated to determine its contribution to the classification. A Student’s t-test was performed to calculate the significance of the differences between two treatments of the independent samples. VIP > 1 and p-values < 0.05 were considered significantly different volatile flavor compounds (DVFCs) and metabolites (DMs). A Kyoto Encyclopedia of Genes and Genomes (KEGG) annotation and enrichment analysis for the metabolites were conducted using the KEGG compound database (https://www.kegg.jp/kegg/compound/, accessed on 1 July 2010) [21,22]. The annotated metabolites were mapped to the KEGG pathway database (https://www.kegg.jp/kegg/pathway.html, accessed on 19 June 2015) [23,24]. During the KEGG pathway enrichment analysis of the DMs, the Fisher’s exact test was employed to calculate the significance level of the metabolite enrichment in each pathway to detect the significantly affected pathways. A classification random forest machine learning analysis [25] was conducted as previously described by Liu et al. [26] to identify the major statistically significant indicators of fungal genera in the microbial community composition. The analysis was conducted using the randomForest and rfPermute packages in R, as described by Wang et al. [27] and Liu et al. [26]. The importance of the identified indicators was obtained as the increase in the mean squared error (MSE), as described by Liu et al. [26].
2.5. Statistical Analysis
The analysis of variance (ANOVA) was performed for comparisons among three treatments using the PASW Statistics version 22 software (IBM SPSS Inc., Chicago, IL, USA). The statistical significance was set at a threshold of p < 0.05. The significantly enriched KEGG pathways were identified using the Fisher’s exact test with a significance threshold of p < 0.05.
3. Results
3.1. Effects of Different Temperatures on the Drying Rate of M. sextelata
Fresh M. sextelata mushrooms were dried at low (45 °C), medium (55 °C), and high (65 °C) temperatures. The results showed that the MR decreased with the drying temperature (Figure 1). The MR of the HT treatment reached the lowest value in 9 h, and the entire drying process was completed. The MT and LT treatments took 11 and 11.5 h to complete the drying, respectively. This was similar to the postharvest drying results reported for other mushrooms, such as Lentinus edodes [28], indicating that increasing the drying temperature could shorten the postharvest drying time of M. sextelata.
Figure 1.
The drying curve of Morchella sextelata at different drying temperatures. MR, moisture ratio. LT, MT, and HT indicate low, medium, and high temperatures, respectively.
3.2. Composition of Volatile Flavor Compounds
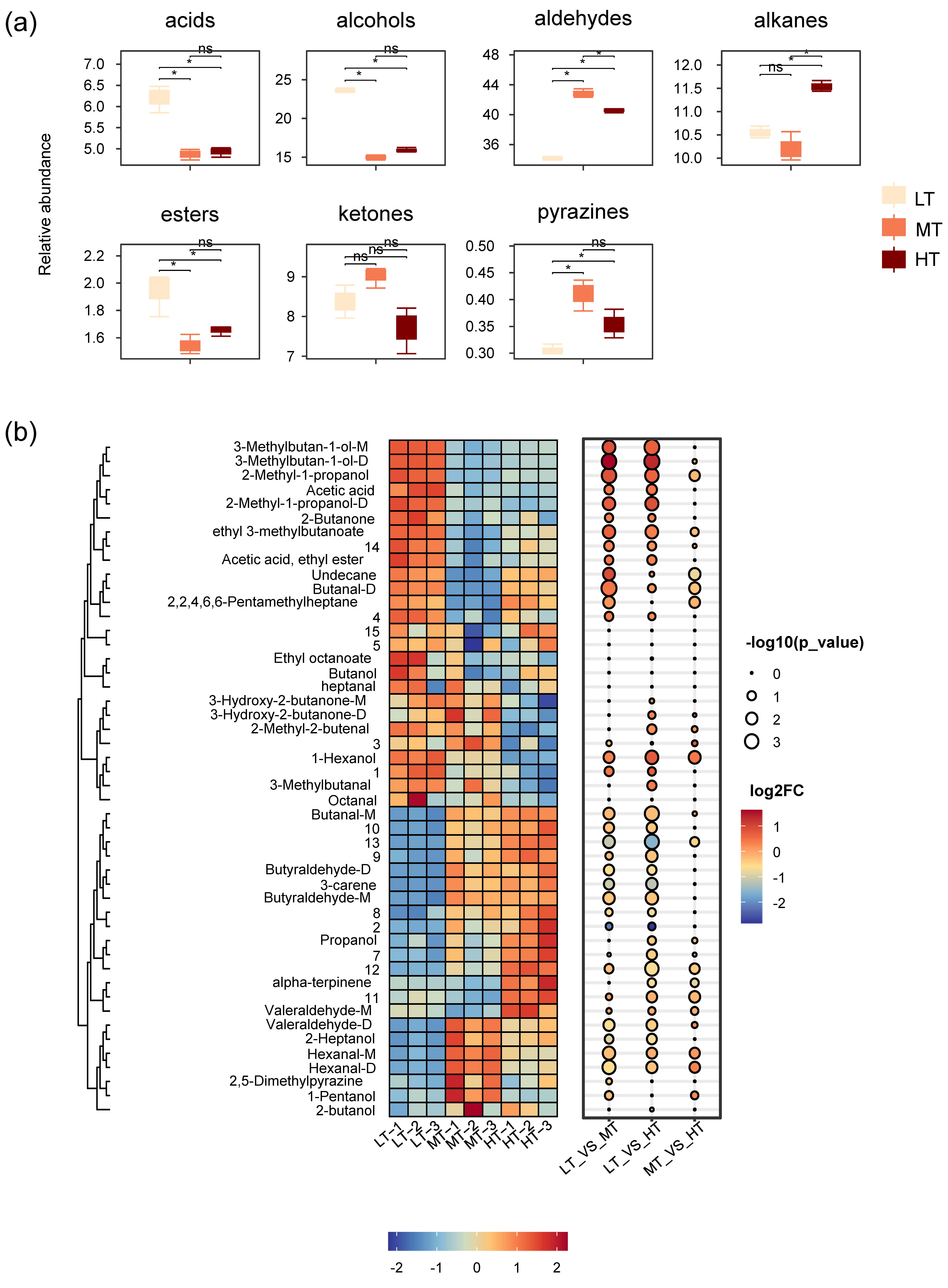
The impact of different postharvest drying temperatures on the volatile flavor compounds found in M. sextelata was analyzed using the GC-IMS. The Euclidean distance analysis demonstrated that the samples in the LT treatment were far apart from those in the MT and HT treatments, indicating a low similarity, while the MT and HT treatments showed a higher degree of similarity (Figure 2a). A total of 48 volatile flavor compounds were detected, of which 33 were matched to the database, while 15 were unknown compounds (Figure 2b). The identified volatile flavor compounds were sorted into categories, including acids, alcohols, aldehydes, hydrocarbons, esters, and ketones. The aldehydes were the main flavor compounds of M. sextelata, consistent with previous research findings [29]. Aldehydes, hydrocarbons, and pyrazines showed an upward trend with increasing drying temperatures (p < 0.05), while acids, alcohols, and esters showed a downward trend (p < 0.05) (Figure 3a), and the drying temperature had no significant effect on ketones (p > 0.05). Aldehydes are formed through the oxidation of unsaturated fatty acids, such as oleic acid and linoleic acid, and can also be produced by Maillard-induced amino acid degradation [30,31]. Pyrazine compounds with nutty and toasty flavors can also be produced by the Maillard reaction or microbial metabolism. The Maillard reaction causes the concentration of volatile compounds, such as hydrocarbons, to increase during hot air drying of the morel, resulting in a change in their aroma and flavor [32]. Altogether, these findings indicate that the Maillard reaction induced by different drying temperatures leads to the formation of unique volatile flavor substances, such as alcohols, esters, and aldehydes in morels.
Figure 2.
(a) Euclidean distance map; and (b) fingerprint of volatile flavor components (VOCs) in Morchella sextelata at different drying temperatures. The darker the red color, the higher the relative abundance of the VOCs, with a number indicating an unidentified compound. LT, MT, and HT indicate low, medium, and high temperatures, respectively.
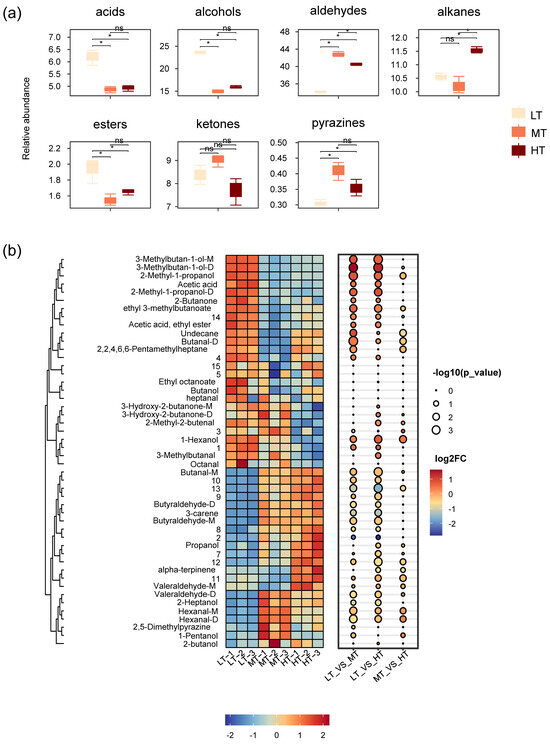
Figure 3.
(a) Trend of the main volatile flavor component (VOC) categories. (b) Heat maps and bubble maps show the changes in VOCs with the drying temperatures. LT, MT, and HT indicate low, medium, and high temperatures, respectively; * indicates p < 0.05; ns indicates p > 0.05.
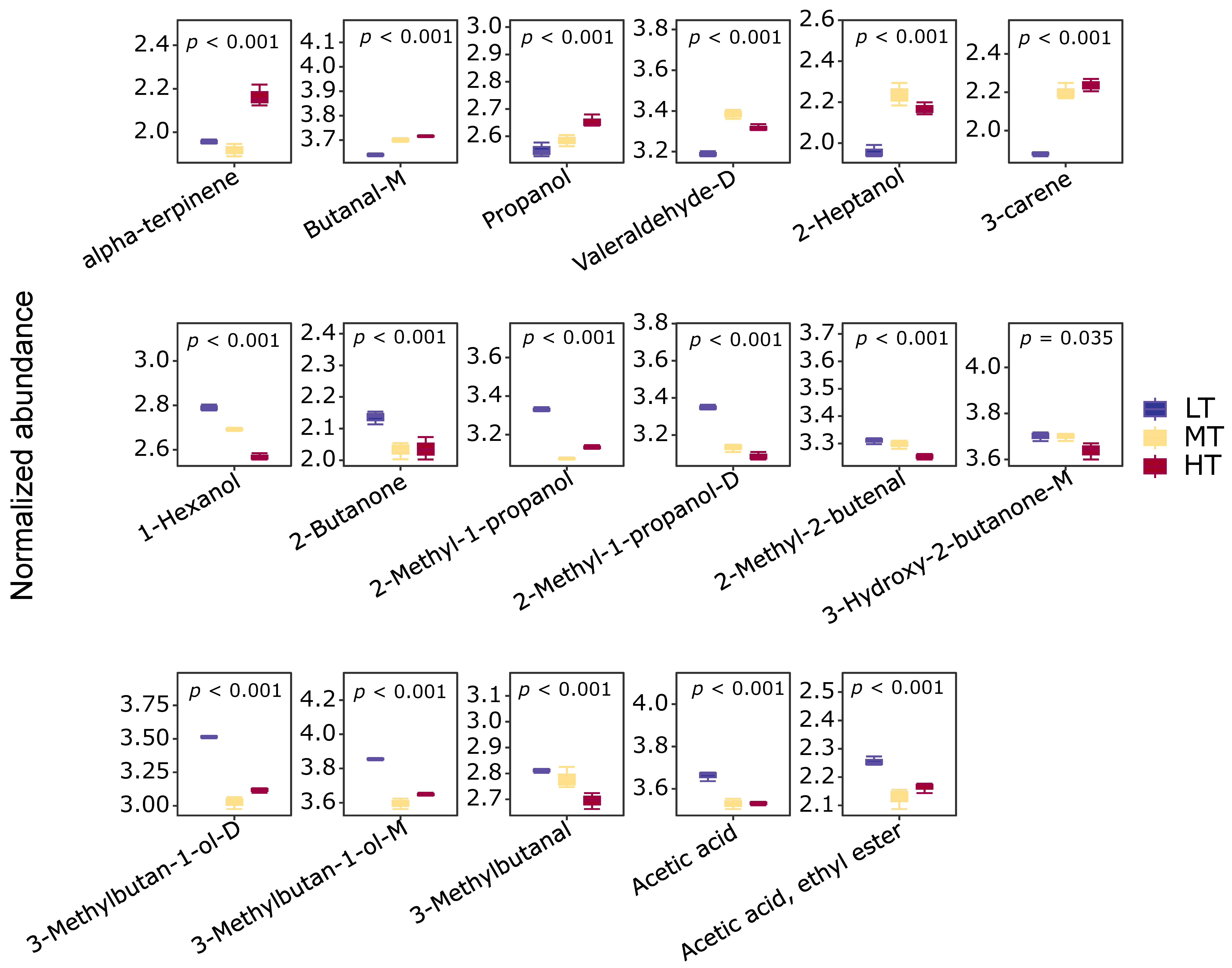
The main upregulated flavor compounds consisted of alpha-terpinene (lemon and citrus flavors), butanal-M (malt and chocolate flavors), propanol (alcoholic and fermented flavors), valeraldehyde-D (fruity and nutty flavors), 2-heptanol (lemon, mushroom, and sweet flavors), and 3-carene (lemon, citrus, and sweet flavors). The downregulated flavor compounds consisted of 1-hexanol (oil and alcohol flavors); 2-butanone (fruity, ether, and camphor flavors); 2-methyl-1-propanol (ether, wine, and bitter flavors); 2-methyl-2-butenal (fruity and cocoa flavors); 3-hydroxy-2-butanone-M (acetone); 3-methylbutan-1-ol (acetone); 3-methylbutanal (chocolate, ethereal, and malt flavors); and acetic acid and acetic acid, that is, ethyl ester (fruity, grape, and cherry flavors) (Figure 3b and Figure 4). These compounds represented the characteristic aromas of M. sextelata at different drying temperatures. It should be noted that increasing the drying temperature significantly reduced (p < 0.001) the amount of acetic acid, which has an unpleasant and pungent sour flavor [33].
Figure 4.
Volatile flavor components (VOCs) with significant differences in abundance at different drying temperatures. LT, MT, and HT indicate low, medium, and high temperatures, respectively.
3.3. Non-Volatile Metabolite Composition
Different drying temperatures could affect the types and contents of primary and secondary metabolites, in turn affecting the composition and contents of the main volatile aromatic components and non-volatile nutrients, thereby influencing the overall quality of the whole dried morels [34,35]. In this study, the changes in the non-volatile metabolites of M. sextelata induced by different drying temperatures were analyzed using the LC-MS/MS. A total of 1645 metabolites were identified by combining the positive and negative ion model identification results (Table S1). A cluster analysis showed that the metabolites could be divided into nine differentially expressed pattern categories (Figure S1). The relative abundances of metabolites in clusters 1 and 6 showed a declining trend with increasing drying temperatures (Figure 5a), while the relative abundances of metabolites in clusters 2, 4, and 9 exhibited an upward trend (Figure 5b). This indicated that these metabolites were influenced by the postharvest drying temperature. Furthermore, a KEGG enrichment analysis was performed on the metabolites belonging to these five expression patterns (Figure 6a), revealing significant enrichment (p < 0.05) in the three pathways of fructose and mannose metabolism (ko00051), glycerolipid metabolism (ko00561), and N-glycan biosynthesis (ko00561).
Figure 5.
Heat maps show non-volatile metabolites that were significantly (a) upregulated and (b) downregulated with increasing drying temperatures. LT, MT, and HT indicate low, medium, and high temperatures, respectively.
Figure 6.
(a) Kyoto Encyclopedia of Genes and Genomes (KEGG) enrichment analysis of differential metabolites, and (b) changes in characteristic metabolites. LT, MT, and HT indicate low, medium, and high temperatures, respectively; * indicates p < 0.05, ** indicates p < 0.01, and ns indicates p > 0.05.
This work further analyzed the main taste and nutritional components of M. sextelata, including amino acids, nucleotides and their derivatives, and organic acids (Figure 6b). The results indicated that the relative abundances of amino acids and nucleotides and their derivatives increased significantly with the drying temperature (p < 0.05). Among these, 5′-nucleotides and flavor amino acids showed significant increases in relative abundance as the drying temperature increased. By contrast, the drying temperature had no significant effect on the organic acid content (p > 0.05). Similar phenomena have been reported during the drying of shiitake mushrooms. For example, Wang et al. found that high temperatures caused cell rupture, which released amino acids and reducing sugars and further led to the Maillard browning of dried shiitake mushrooms [36]. In addition, increased amino acids and 5′-nucleotides (guanosine monophosphate) led to Maillard browning and improved the umami taste in heat-treated/dehydrated shiitake mushroom [3]. Another possible situation is that the amino acids released by high temperature during the drying of M. sextelata not only increase the levels of total amino acids and flavor amino acids but may also participate in nucleotide synthesis and enhance the level of nucleotides [37]. Moreover, the metabolic pathway of amino sugars and nucleotide sugars is the downstream pathway of fructose and mannose metabolism and N-Glycan biosynthesis [38]. These pathways might contribute to the metabolites of M. sextelata at different drying temperatures.
3.4. Characteristic Flavor Compounds and Metabolites at Different Drying Temperatures
The major statistically significant indicators of volatile flavor compounds and non-volatile metabolites at different drying temperatures were screened using the random forest machine learning method. According to the results, 1-hexanol, ethyl 3-methylbutanoate, butanal-D, 3-methylbutan-1-ol-M, and 2-methyl-1-propanol were highly indicative flavor compounds in the LT treatment. The indicators for the MT treatment consisted of hexanal-D, hexanal-M, and valeraldehyde-D; and the indicators for the HT treatment included valeraldehyde-M and five unknown compounds (Figure 7a). Thus, alcohols and esters were the indicator flavor compounds for the morel dried at a low temperature, while aldehydes were the indicator compound for the morels dried at medium and high temperatures. Hexanal (green grass odor), which is generated by polyunsaturated fatty acid oxidation [31], has been found to be the most abundant aldehyde in M. sextelata and wild M. rufobrunnea [39], indicating that drying at a medium temperature maintains the main flavor components of M. sextelata.
Figure 7.
Indicators of (a) volatile flavor compounds and (b) non-volatile metabolites under the three different drying temperatures screened using the random forest machine learning method. LT, MT, and HT indicate low, medium, and high temperatures, respectively.
Sorbitol 6-phosphate and homoplantaginin were highly indicative non-volatile metabolites in the LT treatment. Histidine (M156T368) was highly indicative in the MT treatment. Glu-His (M283T411), 4-hydroxy-l-glutamic acid (M144T204), Ala-phe (M237T201), Arg-Trp-Arg (M259T289), and 2-propenamide, 2-cyano-3-(3,4-dihydroxyphenyl)-, (2e)- (M203T202) were highly indicative in the HT treatment (Figure 7b). Notably, sorbitol 6-phosphate is involved in the regulation of the fructose and mannose metabolism pathway and is a key regulator in the synthesis of sorbitol, a sweetener [40,41]. The 2-propenamide, 2-cyano-3-(3,4-dihydroxyphenyl)-, (2e)- indicator belongs to the hydroxycinnamic acids and derivatives and is a precursor for melanin formation [42], indicating that an excessive drying temperature could increase the risk of melanin formation in M. sextelata, thereby reducing its commercial value.
4. Conclusions
Enhancing the drying temperature significantly increased the efficiency of postharvest drying for morel mushrooms. The morels that were dried at different temperatures exhibited unique characteristics in terms of their volatile flavor components. Increasing the drying temperature enhanced the taste components of M. sextelata, including flavor amino acids and 5′-nucleotides. However, excessively high drying temperatures may increase the risk of melanin production in M. sextelata, thereby reducing its marketability. Considering both the drying rate and product quality, the results of this study suggest that drying at a medium temperature (50 °C) is the most promising strategy for the postharvest drying of M. sextelata. The standardized postharvest drying processes for morels can be optimized on the basis of this temperature in the future.
Supplementary Materials
The following supporting information can be downloaded at https://www.mdpi.com/article/10.3390/horticulturae10080812/s1. Figure S1: cluster pattern analysis of non-volatile metabolites; Table S1: non-volatile metabolites identified in this study.
Author Contributions
Conceptualization, H.W.; data curation, T.L. and X.W.; formal analysis, Y.X.; funding acquisition, H.W. and Y.Y.; investigation, T.L., X.W. and W.L.; methodology, T.L.; resources, T.L.; software, Y.Y.; supervision, Y.X.; validation, T.L. and X.W.; visualization, T.L. and X.W.; writing—original draft, T.L.; writing—review and editing, T.L., H.W. and Y.Y. All authors have read and agreed to the published version of the manuscript.
Funding
This research was supported by grants from the Key Technology Research and Demonstration About the Introduction and Culture Preservation of Excellent New Varieties of Rare Edible Fungi (2022BBF02022), the SAAS Innovation 2035 Project (YSCX2035-009), the 1+9 Program of SAAS (1+9KJGG003), and the Science and Technology Project of Sichuan Province (2021YFYZ0026).
Data Availability Statement
The original contributions presented in the study are included in the article and Supplementary Materials, further inquiries can be directed to the corresponding authors.
Conflicts of Interest
The authors declare no conflicts of interest.
References
- Subramaniam, S.; Jiao, S.; Zhang, Z.; Jing, P. Impact of post-harvest processing or thermal dehydration on physiochemical, nutritional and sensory quality of shiitake mushrooms. Compr. Rev. Food Sci. Food Saf. 2021, 20, 2560–2595. [Google Scholar] [CrossRef] [PubMed]
- Brennan, M.; Le Port, G.; Pulvirenti, A.; Gormley, R. The Effect of Sodium Metabisulphite on the Whiteness and Keeping Quality of Sliced Mushrooms. LWT-Food Sci. Technol. 1999, 32, 460–463. [Google Scholar] [CrossRef]
- Chen, X.; Yu, J.; Cui, H.; Xia, S.; Zhang, X.; Yang, B. Effect of Temperature on Flavor Compounds and Sensory Characteristics of Maillard Reaction Products Derived from Mushroom Hydrolysate. Molecules 2018, 23, 247. [Google Scholar] [CrossRef] [PubMed]
- Politowicz, J.; Lech, K.; Lipan, L.; Figiel, A.; Carbonell-Barrachina, Á.A. Volatile composition and sensory profile of shiitake mushrooms as affected by drying method. J. Sci. Food Agric. 2018, 98, 1511–1521. [Google Scholar] [CrossRef] [PubMed]
- Zhang, J.; Yagoub, A.E.A.; Sun, Y.; Arun, M.S.; Ma, H.; Zhou, C. Role of thermal and non-thermal drying techniques on drying kinetics and the physicochemical properties of shiitake mushroom. J. Sci. Food Agric. 2022, 102, 214–222. [Google Scholar] [CrossRef] [PubMed]
- Zhao, Y.; Bi, J.; Yi, J.; Njoroge, D.M.; Peng, J.; Hou, C. Comparison of dynamic water distribution and microstructure formation of shiitake mushrooms during hot air and far infrared radiation drying by low-field nuclear magnetic resonance and scanning electron microscopy. J. Sci. Food Agric. 2019, 99, 2826–2834. [Google Scholar] [CrossRef] [PubMed]
- An, N.N.; Sun, W.H.; Li, B.Z.; Wang, Y.; Shang, N.; Lv, W.Q.; Li, D.; Wang, L.J. Effect of different drying techniques on drying kinetics, nutritional components, antioxidant capacity, physical properties and microstructure of edamame. Food Chem. 2022, 373, 131412. [Google Scholar] [CrossRef] [PubMed]
- Yu, Y.; Liu, T.; Liu, L.; Chen, Y.; Tang, J.; Peng, W.; Tan, H. Application of the mushroom volatile 1-octen-3-ol to suppress a morel disease caused by Paecilomyces penicillatus. Appl. Microbiol. Biotechnol. 2022, 106, 4787–4799. [Google Scholar] [CrossRef] [PubMed]
- Xu, Y.; Xie, L.; Tang, J.; He, X.; Zhang, Z.; Chen, Y.; Zhou, J.; Gan, B.; Peng, W. Morchella importuna Flavones Improve Intestinal Integrity in Dextran Sulfate Sodium-Challenged Mice. Front. Microbiol. 2021, 12, 742033. [Google Scholar] [CrossRef]
- Li, Y.; Chen, H.; Zhang, X. Cultivation, nutritional value, bioactive compounds of morels, and their health benefits: A systematic review. Front. Nutr. 2023, 10, 1159029. [Google Scholar] [CrossRef]
- Tietel, Z.; Masaphy, S. True morels (Morchella)-nutritional and phytochemical composition, health benefits and flavor: A review. Crit. Rev. Food Sci. Nutr. 2018, 58, 1888–1901. [Google Scholar] [CrossRef] [PubMed]
- Xu, Y.; Tang, J.; Wang, Y.; He, X.; Tan, H.; Yu, Y.; Chen, Y.; Peng, W. Large-scale commercial cultivation of morels: Current state and perspectives. Appl. Microbiol. Biotechnol. 2022, 106, 4401–4412. [Google Scholar] [CrossRef]
- Liu, Q.; Ma, H.; Zhang, Y.; Dong, C. Artificial cultivation of true morels: Current state, issues and perspectives. Crit. Rev. Biotechnol. 2018, 38, 259–271. [Google Scholar] [CrossRef]
- Liu, W.; He, P.; Shi, X.; Zhang, Y.; Perez-Moreno, J.; Yu, F. Large-Scale Field Cultivation of Morchella and Relevance of Basic Knowledge for Its Steady Production. J. Fungi 2023, 9, 855. [Google Scholar] [CrossRef] [PubMed]
- Standard for Grade of Dried Morels. Storage and Processing [China Edible Mushroom Business Network]. 2020. Available online: http://jishu.mushroommarket.net/202002/26/14895.html (accessed on 26 February 2020).
- Li, X.; Zhang, Y.; Hengchao, E.; He, X.; Li, J.; Zhao, X.; Zhou, C. Characteristic fingerprints and comparison of volatile flavor compounds in Morchella sextelata under different drying methods. Food Res. Int. 2023, 172, 113103. [Google Scholar] [CrossRef]
- Gu, K.; Zhou, C. Effect of drying on nutrient composition of morels. Food Res. Dev. 2019, 40, 47–51. [Google Scholar]
- Morels drying methods. Rural New Technol. 2022, 62–63.
- Berbert; Queiroz, D.M.; Melo, E.C. Official Methods of Analysis of AOAC International, 18th ed.; AOAC: Rockville, MD, USA, 2005. [Google Scholar]
- Hou, H.; Liu, C.; Lu, X.; Fang, D.; Hu, Q.; Zhang, Y.; Zhao, L. Characterization of flavor frame in shiitake mushrooms (Lentinula edodes) detected by HS-GC-IMS coupled with electronic tongue and sensory analysis: Influence of drying techniques. LWT 2021, 146, 111402. [Google Scholar] [CrossRef]
- Lin, X.; Chen, X.; Wang, P.; Zheng, Y.; Guo, Y.; Hong, Y.; Yang, R.; Ye, N. Metabolite profiling in albino tea mutant Camellia sinensis ‘Fuyun 6’ using LC–ESI–MS/MS. Trees 2022, 36, 261–272. [Google Scholar] [CrossRef]
- Ogata, H.; Goto, S.; Sato, K.; Fujibuchi, W.; Bono, H.; Kanehisa, M. KEGG: Kyoto Encyclopedia of Genes and Genomes. Nucleic Acids Res. 1999, 27, 29–34. [Google Scholar] [CrossRef]
- Seo, D.; Lee, M.-H.; Yu, S.J. Development of Network Analysis and Visualization System for KEGG Pathways. Symmetry 2015, 7, 1275–1288. [Google Scholar] [CrossRef]
- Zhou, Z.; Luo, M.; Zhang, H.; Yin, Y.; Cai, Y.; Zhu, Z.-J. Metabolite annotation from knowns to unknowns through knowledge-guided multi-layer metabolic networking. Nat. Commun. 2022, 13, 6656. [Google Scholar] [CrossRef] [PubMed]
- Breiman, L. Random Forests. Mach. Learn. 2001, 45, 5–32. [Google Scholar] [CrossRef]
- Liu, Y.-R.; Delgado-Baquerizo, M.; Wang, J.-T.; Hu, H.-W.; Yang, Z.; He, J.-Z. New insights into the role of microbial community composition in driving soil respiration rates. Soil Biol. Biochem. 2018, 118, 35–41. [Google Scholar] [CrossRef]
- Wang, H.; Zhang, W.; Chen, L.; Xu, Q.; Jiang, Y.; Sun, B. Biochar induced negative priming effect on soil organic carbon mineralisation by changing the microbial community structure across plant growth stages. J. Soils Sediments 2020, 20, 3340–3350. [Google Scholar] [CrossRef]
- Guo, X.H.; Xia, C.Y.; Tan, Y.R.; Long, C.H.E.N.; Jian, M.I.N.G. Mathematical Modeling and Effect of Various Hot-Air Drying on Mushroom (Lentinus edodes). J. Integr. Agric. 2014, 13, 207–216. [Google Scholar]
- Zhang, Y.; Li, X.; Zhao, Z.; Hengchao, E.; Fan, T.; Dong, H.; He, X.; Zhao, X.; Tang, L.; Zhou, C. Comprehensive investigation on non-volatile and volatile flavor compounds in the Morchella sextelata and Morchella importuna by UPLC-MS/MS and GC × GC-TOF-MS. Food Chem. X 2023, 20, 100961. [Google Scholar] [CrossRef] [PubMed]
- Li, W.; Chen, Y.P.; Blank, I.; Li, F.; Li, C.; Liu, Y. GC × GC-ToF-MS and GC-IMS based volatile profile characterization of the Chinese dry-cured hams from different regions. Food Res. Int. 2021, 142, 110222. [Google Scholar] [CrossRef] [PubMed]
- Wu, S.; Yang, J.; Dong, H.; Liu, Q.; Li, X.; Zeng, X.; Bai, W. Key aroma compounds of Chinese dry-cured Spanish mackerel (Scomberomorus niphonius) and their potential metabolic mechanisms. Food Chem. 2021, 342, 128381. [Google Scholar] [CrossRef]
- Qin, L.; Gao, J.X.; Xue, J.; Chen, D.; Lin, S.Y.; Dong, X.P.; Zhu, B.W. Changes in Aroma Profile of Shiitake Mushroom (Lentinus edodes) during Different Stages of Hot Air Drying. Foods 2020, 9, 444. [Google Scholar] [CrossRef]
- Zhao, H.; Zhang, S.; Ma, D.; Liu, Z.; Qi, P.; Wang, Z.; Di, S.; Wang, X. Review of fruits flavor deterioration in postharvest storage: Odorants, formation mechanism and quality control. Food Res. Int. 2024, 182, 114077. [Google Scholar] [CrossRef] [PubMed]
- Xie, L.; Lan, X.; Peng, W.; Gan, B. Effects of different ecological environments on non-volatile flavorful components of Morels. Sci. Technol. Food Ind. 2020, 41, 237–242. [Google Scholar]
- Xie, L.; Lan, X.; Tang, J.; Peng, W. Analysis and comprehensive evaluation of volatile components in different varieties of Morchella. Sci. Technol. Food Ind. 2021, 42, 227–233. [Google Scholar]
- Wang, Q.; Li, S.; Han, X.; Ni, Y.; Zhao, D.; Hao, J. Quality evaluation and drying kinetics of shitake mushrooms dried by hot air, infrared and intermittent microwave–assisted drying methods. LWT 2019, 107, 236–242. [Google Scholar] [CrossRef]
- Suárez-Marina, I.; Abul-Haija, Y.M.; Turk-MacLeod, R.; Gromski, P.S.; Cooper, G.J.; Olivé, A.O.; Colón-Santos, S.; Cronin, L. Integrated synthesis of nucleotide and nucleosides influenced by amino acids. Commun. Chem. 2019, 2, 28. [Google Scholar] [CrossRef]
- Akune-Taylor, Y.; Kon, A.; Aoki-Kinoshita, K.F. In silico simulation of glycosylation and related pathways. Anal. Bioanal. Chem. 2024, 416, 3687–3696. [Google Scholar] [CrossRef] [PubMed]
- Tietel, Z.; Masaphy, S. Chemotyping of three Morchella species reveals species- and age-related aroma volatile biomarkers. LWT 2022, 154, 112587. [Google Scholar] [CrossRef]
- Yadav, R.; Prasad, R. Identification and functional characterization of sorbitol-6-phosphate dehydrogenase protein from rice and structural elucidation by in silico approach. Planta 2014, 240, 223–238. [Google Scholar] [CrossRef]
- Aprea, E.; Charles, M.; Endrizzi, I.; Laura Corollaro, M.; Betta, E.; Biasioli, F.; Gasperi, F. Sweet taste in apple: The role of sorbitol, individual sugars, organic acids and volatile compounds. Sci. Rep. 2017, 7, 44950. [Google Scholar] [CrossRef]
- Lee, M.; Park, H.Y.; Jung, K.H.; Kim, D.H.; Rho, H.S.; Choi, K. Anti-melanogenic Effects of Kojic Acid and Hydroxycinnamic Acid Derivatives. Biotechnol. Bioprocess. Eng. 2020, 25, 190–196. [Google Scholar] [CrossRef]
Disclaimer/Publisher’s Note: The statements, opinions and data contained in all publications are solely those of the individual author(s) and contributor(s) and not of MDPI and/or the editor(s). MDPI and/or the editor(s) disclaim responsibility for any injury to people or property resulting from any ideas, methods, instructions or products referred to in the content. |
© 2024 by the authors. Licensee MDPI, Basel, Switzerland. This article is an open access article distributed under the terms and conditions of the Creative Commons Attribution (CC BY) license (https://creativecommons.org/licenses/by/4.0/).






