Precision Phenotyping of Wild Rocket (Diplotaxis tenuifolia) to Determine Morpho-Physiological Responses under Increasing Drought Stress Levels Using the PlantEye Multispectral 3D System
Abstract
1. Introduction
2. Materials and Methods
2.1. Plant Material and Experimental Details
2.2. Phenotyping Assessment
2.3. Data Analysis
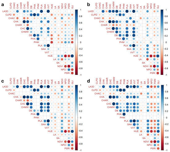
3. Results and Discussion
4. Conclusions
Author Contributions
Funding
Data Availability Statement
Conflicts of Interest
References
- Tripodi, P.; Massa, D.; Venezia, A.; Cardi, T. Sensing technologies for precision phenotyping in vegetable crops: Current status and future challenges. Agronomy 2018, 8, 57. [Google Scholar] [CrossRef]
- Schafleitner, R.; Lin, C.-Y.; Lin, Y.-P.; Wu, T.-H.; Hung, C.-H.; Phooi, C.-L.; Chu, S.-H.; Jhong, Y.-C.; Hsiao, Y.-Y. The World Vegetable Center Okra (Abelmoschus esculentus) Core Collection as a Source for Flooding Stress Tolerance Traits for Breeding. Agriculture 2021, 11, 165. [Google Scholar] [CrossRef]
- Lazarević, B.; Šatović, Z.; Nimac, A.; Vidak, M.; Gunjača, J.; Politeo, O.; Carović-Stanko, K. Application of phenotyping methods in detection of drought and salinity stress in Basil (Ocimum basilicum L.). Front. Plant. Sci. 2021, 12, 174. [Google Scholar] [CrossRef]
- Zieschank, V.; Junker, R.R. Digital whole-community phenotyping: Tracking morphological and physiological responses of plant communities to environmental changes in the field. Front. Plant Sci. 2023, 14, 1141554. [Google Scholar] [CrossRef] [PubMed]
- Nyonje, W.A.; Schafleitner, R.; Abukutsa-Onyango, M.; Yang, R.-Y.; Makokha, A.; Owino, W. Precision phenotyping and association between morphological traits and nutritional content in Vegetable Amaranth (Amaranthus spp.). J. Agric. Food Res. 2021, 5, 100165. [Google Scholar] [CrossRef]
- Tripodi, P.; Francese, G.; Mennella, G. Rocket Salad: Crop Description, Bioactive Compounds and Breeding Perspectives. Adv. Hortic. Sci. 2017, 31, 107–113. [Google Scholar]
- Taranto, F.; Francese, G.; Di Dato, F.; D’Alessandro, A.; Greco, B.; Onofaro Sanajà, V.; Pentangelo, A.; Mennella, G.; Tripodi, P. Leaf metabolic, genetic, and morphophysiological profiles of cultivated and wild rocket salad (Eruca and Diplotaxis spp.). J. Agric. Food Chem. 2016, 64, 5824–5836. [Google Scholar] [CrossRef] [PubMed]
- Barbir, J.; Dorado, J.; Fernández-Quintanilla, C.; Blanusa, T.; Maksimovic, C.; Badenes-Pérez, F.R. Wild rocket–effect of water deficit on growth, flowering, and attractiveness to pollinators. Acta Agric. Scand. Sect. B 2014, 64, 482–492. [Google Scholar] [CrossRef]
- Scanlon, B.R.; Fakhreddine, S.; Rateb, A.; de Graaf, I.; Famiglietti, J.; Gleeson, T.; Grafton, R.Q.; Jobbagy, E.; Kebede, S.; Kolusu, S.R. Global water resources and the role of groundwater in a resilient water future. Nat. Rev. Earth Environ. 2023, 4, 1–15. [Google Scholar] [CrossRef]
- Phenospex. Available online: https://phenospex.com/multispec/ (accessed on 26 April 2024).
- R Core Team. R: A Language and Environment for Statistical Computing; R Foundation for Statistical Computing: Vienna, Austria, 2024; Available online: https://www.R-project.org/ (accessed on 26 April 2024).
- Wei, T.S.V. R Package ‘Corrplot’: Visualization of a Correlation Matrix; R Core Team: Vienna, Austria, 2021. [Google Scholar]
- Lê, S.; Josse, J.; Mazet, F. Package ‘FactoMineR’. J. Stat. Softw. 2008, 25, 1–18. [Google Scholar]
- Kassambara, A.; Mundt, F. Package ‘factoextra’. Extract and visualize the results of multivariate data analyses. RCRAN 2017, 76, 1–74. [Google Scholar]
- Choudhury, S.D.; Bashyam, S.; Qiu, Y.; Awada, T. Holistic and component plant phenotyping using temporal image sequence. Plant Methods 2018, 14, 35. [Google Scholar] [CrossRef] [PubMed]
- Navarro, A.; Nicastro, N.; Costa, C.; Pentangelo, A.; Cardarelli, M.; Ortenzi, L.; Pallottino, F.; Cardi, T.; Pane, C. Sorting biotic and abiotic stresses on wild rocket by leaf-image hyperspectral data mining with an artificial intelligence model. Plant Methods 2022, 18, 45. [Google Scholar] [CrossRef] [PubMed]
- Kalaji, H.M.; Oukarroum, A.; Alexandrov, V.; Kouzmanova, M.; Brestic, M.; Zivcak, M.; Samborska, I.A.; Cetner, M.D.; Allakhverdiev, S.I.; Goltsev, V. Identification of nutrient deficiency in maize and tomato plants by in vivo chlorophyll a fluorescence measurements. Plant Physiol. Biochem. 2014, 81, 16–25. [Google Scholar] [CrossRef] [PubMed]
- Anderegg, J.; Yu, K.; Aasen, H.; Walter, A.; Liebisch, F.; Hund, A. Spectral Vegetation Indices to Track Senescence Dynamics in Diverse Wheat Germplasm. Front. Plant Sci. 2020, 10, 1749. [Google Scholar] [CrossRef] [PubMed]




| Acronym | Trait | Unit of Measurement | Trait Type |
|---|---|---|---|
| LA3D | Three-Dimensional Leaf Area | mm2 | Morphological parameters |
| CLPD | Canopy Light Penetration Depth | mm | |
| CHAC | Convex Hull Area Coverage | % | |
| CHA | Convex Hull Area | mm2 | |
| CHAR | Convex Hull Aspect Ratio | index | |
| CHC | Convex Hull Circumference | mm | |
| CHMW | Convex Hull Maximum Width | mm | |
| DB | Digital Biomass | mm3 | |
| PHA | Plant Height Averaged | mm | |
| PHM | Plant Height Max | mm | |
| PLA | Projected Leaf Area | mm2 | |
| SAA | Surface Angle Average | A° | |
| VVT | Voxel Volume Total | mm3 | |
| HUE | Hue Average | ° | Color and multispectral |
| LA | Lightness Average | % | |
| SA | Saturation Average | % | |
| NDVI | Normalized Differential Vegetation Index | index | Vegetation indices |
| NPCI * | Normalized Pigment Chlorophyll Index | index | |
| PSRI # | Plant Senescence Reflection Index | index | |
| GLI | Green Leaf Index Average. | index |
| Label | Name of Data File | Data Repository and DOI Identifier |
|---|---|---|
| Data File 1 | D. tenuifolia_Trial_Climate Datalogger | Figshare (https://doi.org/10.6084/m9.figshare.25201160, accessed on 6 May 2024) |
| Data File 2 | D_tenuifolia_Water_Stress_F500Phenotyping | Figshare (https://doi.org/10.6084/m9.figshare.25201172, accessed on 6 May 2024) |
| Week 1 | Week 2 | Week 3 | |
|---|---|---|---|
| LA3D | *** | *** | *** |
| CLPD | NS | NS | ** |
| CHAC | *** | *** | *** |
| CHA | *** | *** | *** |
| CHAR | ** | * | NS |
| CHC | *** | *** | *** |
| CHMW | ** | *** | *** |
| DB | *** | *** | *** |
| PHA | NS | NS | *** |
| PHM | NS | ** | *** |
| PLA | *** | *** | *** |
| SAA | *** | *** | *** |
| VVT | *** | *** | *** |
| HUE | *** | *** | *** |
| LA | NS | * | * |
| SA | NS | NS | NS |
| NDVI | *** | *** | *** |
| NPCI | * | NS | * |
| PSRI | *** | NS | NS |
| GLI | ** | *** | *** |
| Week 1 | Week 2 | Week 3 | |||||||
|---|---|---|---|---|---|---|---|---|---|
| 70 | 50 | 30 | 70 | 50 | 30 | 70 | 50 | 30 | |
| LA3D | * | *** | *** | * | *** | *** | ** | *** | *** |
| CLPD | NS | NS | NS | NS | NS | NS | ** | NS | ** |
| CHAC | ** | NS | *** | *** | ** | *** | ** | NS | *** |
| CHA | NS | *** | *** | NS | *** | *** | NS | *** | *** |
| CHAR | NS | ** | NS | NS | * | NS | NS | NS | NS |
| CHC | NS | ** | *** | NS | ** | *** | NS | *** | *** |
| CHMW | NS | NS | ** | NS | NS | ** | NS | ** | *** |
| DB | NS | ** | *** | ** | *** | *** | *** | *** | *** |
| PHA | NS | NS | NS | * | NS | NS | *** | * | *** |
| PHM | NS | NS | NS | ** | * | ** | *** | *** | *** |
| PLA | ** | *** | *** | *** | *** | *** | *** | *** | *** |
| SAA | *** | ** | *** | *** | *** | *** | *** | * | *** |
| VVT | ** | *** | *** | *** | *** | *** | *** | *** | *** |
| HUE | NS | NS | *** | ** | ** | *** | *** | *** | *** |
| LA | NS | NS | NS | * | * | NS | NS | * | NS |
| SA | NS | NS | NS | NS | NS | NS | NS | NS | NS |
| NDVI | * | * | *** | * | ** | *** | NS | * | *** |
| NPCI | NS | NS | ** | NS | NS | NS | * | NS | * |
| PSRI | NS | NS | *** | NS | NS | * | NS | NS | NS |
| GLI | NS | NS | *** | ** | ** | *** | *** | *** | *** |
Disclaimer/Publisher’s Note: The statements, opinions and data contained in all publications are solely those of the individual author(s) and contributor(s) and not of MDPI and/or the editor(s). MDPI and/or the editor(s) disclaim responsibility for any injury to people or property resulting from any ideas, methods, instructions or products referred to in the content. |
© 2024 by the authors. Licensee MDPI, Basel, Switzerland. This article is an open access article distributed under the terms and conditions of the Creative Commons Attribution (CC BY) license (https://creativecommons.org/licenses/by/4.0/).
Share and Cite
Tripodi, P.; Vincenzo, C.; Venezia, A.; Cocozza, A.; Pane, C. Precision Phenotyping of Wild Rocket (Diplotaxis tenuifolia) to Determine Morpho-Physiological Responses under Increasing Drought Stress Levels Using the PlantEye Multispectral 3D System. Horticulturae 2024, 10, 496. https://doi.org/10.3390/horticulturae10050496
Tripodi P, Vincenzo C, Venezia A, Cocozza A, Pane C. Precision Phenotyping of Wild Rocket (Diplotaxis tenuifolia) to Determine Morpho-Physiological Responses under Increasing Drought Stress Levels Using the PlantEye Multispectral 3D System. Horticulturae. 2024; 10(5):496. https://doi.org/10.3390/horticulturae10050496
Chicago/Turabian StyleTripodi, Pasquale, Cono Vincenzo, Accursio Venezia, Annalisa Cocozza, and Catello Pane. 2024. "Precision Phenotyping of Wild Rocket (Diplotaxis tenuifolia) to Determine Morpho-Physiological Responses under Increasing Drought Stress Levels Using the PlantEye Multispectral 3D System" Horticulturae 10, no. 5: 496. https://doi.org/10.3390/horticulturae10050496
APA StyleTripodi, P., Vincenzo, C., Venezia, A., Cocozza, A., & Pane, C. (2024). Precision Phenotyping of Wild Rocket (Diplotaxis tenuifolia) to Determine Morpho-Physiological Responses under Increasing Drought Stress Levels Using the PlantEye Multispectral 3D System. Horticulturae, 10(5), 496. https://doi.org/10.3390/horticulturae10050496

