Next Article in Journal
RSM and ANN Modeling of Camelina (Camelina sativa L. Crantz) Seed Yield as Affected by Nitrogen, Sulfur, Cow Manure, and Row Spacing
Previous Article in Journal
Transcription Factor MdPLT1 Involved Adventitious Root Initiation in Apple Rootstocks
 
 
Font Type:
Arial Georgia Verdana
Font Size:
Aa Aa Aa
Line Spacing:
Column Width:
Background:
Article

Melatonin Promotes Accumulation of Resveratrol and Its Derivatives through Upregulation of PAL, 4CL, C4H, and STS in Grape Seeds

Key Laboratory of Biology and Genetic Improvement of Horticultural Crops in Huang-Huai Region, Ministry of Agriculture, College of Horticulture Science and Engineering, Shandong Agricultural University, Tai’an 271018, China
*
Author to whom correspondence should be addressed.
Horticulturae 2024, 10(1), 65; https://doi.org/10.3390/horticulturae10010065
Submission received: 8 December 2023 / Revised: 3 January 2024 / Accepted: 6 January 2024 / Published: 9 January 2024

Abstract

Melatonin’s role in regulating the biosynthesis of phenolic compounds, particularly stilbenes, remains unknown in grape seeds. In this study, widely targeted metabolomics analysis revealed that 82 phenolic compounds were differentially accumulated in grape seeds from the berries treated with melatonin. The accumulation of resveratrol and its 11 derivatives was largely increased in melatonin-treated berry seeds. Additionally, melatonin treatment of preveraison grape berries increased the resveratrol content in seeds during berry ripening. The results of RNA-Seq showed that a total of 399 genes were differentially expressed, which were mainly involved in the plant hormone signal transduction, metabolic, and biosynthesis of secondary metabolites pathways, in melatonin-treated berry seeds compared to control seeds. Additionally, five PALs, four 4CLs, one C4H, and four STSs were elucidated to be induced by melatonin in seeds at different time points after treatment. Therefore, melatonin promotes resveratrol accumulation and its derivatives, probably by upregulating the genes in the phenylpropanoid pathway, which provides precursors for resveratrol biosynthesis, and the STS genes in grape seeds.

1. Introduction

Grapevine is one of the most important economic fruit crops worldwide. Approximately one-third of all grapes are consumed as fresh berries, and half are used to produce wine. Grapes and red wine are the major dietary contributors of stilbenes to human nutrition [1,2]. Stilbenes accumulate in grape stems, skins, and seeds [3]. Resveratrol (trans-3,5,4′-trihydroxy-trans-stilbene) and its derivatives, such as viniferins, oxyresveratrol, and pterostilbene, belong to the stilbene family and have been extensively studied due to their strong biological activities and potential health-promoting properties [4,5,6,7]. Resveratrol, the basic unit of stilbenes, was first isolated in 1939 from white hellebore roots [8]. Later, resveratrol was detected in Polygonum cuspidatum roots [9]. In 1974, resveratrol was found to function as a phytoalexin in Vitaceae leaves [10]. Current studies have shown that grapes and their processed products, including red wine and juice, are the most important natural sources of resveratrol [2]. Extractable amounts of resveratrol are detected in the berry seeds and skins of many grape cultivars, and the synthesis and accumulation of resveratrol in grape seeds are not associated with climate change [11]. Increasing demand for a natural source of resveratrol also advances studies regarding the mechanisms underlying resveratrol biosynthesis. In grapevine, a total of 33 VvSTS genes have been identified and classified into three major groups according to sequence similarity [12]. Additionally, the transcription factors VvMYB14 and VvMYB15 increase stilbene accumulation [13], and MYB14 binds directly to the STS gene promoter and promotes its expression [14]. VviMYB13, which co-expresses with STS genes, might be a pivotal transcription factor involved in stilbene accumulation [15].
Melatonin (N-acetyl-5-methoxytryptamine) is an indoleamine that is synthesized from L-tryptophan metabolism via serotonin. Melatonin is not only a well-documented antioxidant but also a potential signaling molecule involved in many physiological processes in plants [16,17]. For example, melatonin influences fruit ripening and/or delays postharvest senescence in tomatoes, grapes, and bananas [18,19,20]. Melatonin participates in regulating tolerance to abiotic stresses, including drought, cold, salt, heavy metal toxicity, and others [21]. Additionally, a couple of studies have demonstrated that melatonin is critical in regulating the biosynthesis of phenolic compounds in grapes. Xu et al. reported that a total of 18 phenolic compounds are increased in grape berries by melatonin treatment [19]. Targeted metabolomics analysis reveals that a total of 27 compounds of the detected 464 metabolites are significantly changed in grape skin under melatonin treatment, primarily including flavonoids, phenolic acids, and stilbenes [22]. Melatonin treatment significantly increases proanthocyanidin content in grape seeds, which is mediated by VvMYB14 [23].
To date, the global changes in metabolites caused by melatonin in grape seeds remain unclear. Our recent study has demonstrated that melatonin content continues to increase in grape seeds during berry ripening [23], suggesting its important function in seeds. Therefore, the objective of this study was to identify the primary metabolite and key genes induced by melatonin in grape seeds. The accumulation of phenolic compounds in ‘merlot’ grape seeds was measured using widely targeted metabolomics. The content of resveratrol and its 11 derivatives was largely increased in melatonin-treatment seeds. Additionally, RNA-seq showed that a total of 399 genes were differentially expressed in melatonin-treated seeds compared to control seeds at 3 days after treatment. qRT-PCR analysis was used to assess the expression profiles of five PALs, four 4CLs, one C4H, and four STSs in seeds at different time points after melatonin treatment. The obtained results provide an overview of the function of melatonin on the accumulation of resveratrol and its derivatives and the molecular control network. This study may help promote the application of melatonin to regulate stilbene biosynthesis in grape seeds.

2. Materials and Methods

2.1. Plant Materials and Experimental Treatments

Our experiment was conducted at an experimental vineyard in Tai-An City, Shandong Province, China. Five-year-old self-rooted ‘Merlot’ vines were used in this experiment. Each vine had 10 vertical fruiting shoots, and each fruiting shoot was controlled to produce two clusters. At 60, 70, 73, 76, 79, 82, 85, and 90 days after bloom (DAB), the 100 berries from the shoulder, middle, and tail of each cluster were collected for the assays of berry ripening. Preveraison Merlot grapes at 79 DAB were subjected to melatonin treatment. The clusters on the vine were completely soaked for 5 s in a solution of 50 µM MT plus 0.05% Triton X-100. Control berries were soaked in 0.05% Triton X-100. Each treatment contained three biological replications, with three vines (approximately 30 clusters) per replicate. For each cluster, 200 berries were randomly sampled from the shoulder, middle, and tail at 1, 3, and 5 days after melatonin treatment. Then, the seeds were separated, frozen in liquid nitrogen, and stored at −80 °C for the assays of melatonin, total proanthocyanidins, flavonoids, phenols, widely targeted metabolomics analysis, and RNA-seq. In addition, 100 berries were randomly sampled from the shoulder, middle, and tail at 5, 10, 20, 30, and 40 days after melatonin treatment. The seeds were also separated, frozen in liquid nitrogen, and stored at −80 °C for the assays of resveratrol.

2.2. Determination of Total Soluble Solids (TSS), Titratable Acid, and Total Anthocyanins

Fresh berry pulp was mixed, homogenized, and filtered. The filtrate was used for TSS and titratable acid determinations. TSS was determined with a PAL-1 digital-display sugar meter (Atago, Tokyo, Japan). Titratable acid was determined using 100 mM NaOH to a pH of 8.3 in filtrate titration. Total anthocyanins in grape skin were extracted and determined in accordance with the method described by Gao et al. [24]. Ten milliliters of methanol in a 1% (v/v) HCl solution were added to 1 g of fresh berry skins. Sonicated for 5 min. The extraction, which was incubated for 24 h in the dark, was centrifuged for 15 min at 8000 rpm. Ten milliliters of extraction solution were added to the residue, and the process was repeated. The aqueous phase was subjected to spectrophotometric quantification at 530 and 657 nm. The relative unit was calculated by the formula OD = A530 − 0.25 × A657, and the anthocyanin content is expressed as U mg−1 dry weight (DW).

2.3. Extraction and Determination of Total Proanthocyanidins, Flavonoids, and Phenols

Total proanthocyanidins, flavonoids, and phenols were extracted according to the method described by Xu [19], with some modifications. Briefly, 1 g of samples were sonicated in an ultrasonic bath for 15 min with 9 mL of the HCL/methanol (0.1% HCL, v/v) and centrifuged (13,400× g) for 15 min at 4 °C. After the supernatant had been poured out, the precipitate was extracted with 8 mL of the same solvent two more times. The supernatants were combined into a 50 mL tube and then filtered on filter paper, and the filtrate was evaporated to dryness at 30 °C. The tubes were covered to minimize light exposure during the extraction.
Total phenols were spectrophotometrically determined by the Folin–Ciocalteu assay using gallic acid as a standard [25]. Briefly, 0.5 mL of grape extract was mixed with 3 mL of distilled water, together with 0.25 mL of Folin-Ciocalteu reagent. Then, 1 mL of 7.5% Na2CO3 was added after 5 min and incubated at room temperature for 90 min in the dark. The absorbance was measured at 760 nm using a double-beam UV/Vis spectrophotometer. Total flavonoid content was determined using the colorimetric method with rutin as the standard [25]. Briefly, 0.5 mL of the extract was added to a 10 mL tube containing 2 mL of distilled water and 0.15 mL of 5% NaNO2. Then, 0.15 mL of 10% AlCl3 was added after 5 min of incubation, followed by the addition of 1 mL of 1 M NaOH. The absorbance of the resulting solution was measured at 510 nm. Total proanthocyanidin content was measured using the vanillin assay with vanillin as the standard [26]. One milliliter of extract and 3 mL of a 95% solution of n-butanol/HCl (95:5 v/v) were mixed. Then, 0.1 mL of a solution of NH4Fe(SO4)2·12H2O in 2 M HCl was added. The mixture was incubated for 40 min at 95 °C. The absorbance was measured at 550 nm.

2.4. Melatonin Extraction and Determination

Melatonin was extracted as in our previous study [24]. Briefly, the lyophilized grape seeds were extracted three times in 9 mL of methanol via an ultrasonic bath for 15 min each time. After centrifuging at 13,400× g for 15 min, the supernatant was evaporated to dryness at 30 °C in a rotary evaporator. The extract was purified by a C18 solid-phase extraction cartridge (ProElutTM; Dikma, Beijing, China). The samples were separated via a BEH C18 column on an Acquity UHPLC system and detected using a QTof-micro mass spectrometer (Waters, Milford, MA, USA). The separation and detection parameters were set according to our previous study [19]. Mobile phases, 0.05% (v/v) acetic acid (A) and methanol (B), were delivered at 0.3 mL min−1. The elution started at a composition of 80% A and 20% B, held for 0.8 min; a 1.4 min linear gradient to 40% A, held for 3 min; and a return to the initial ratio of A and B by a 0.1 min gradient, held for 2.9 min. The parameters were as follows: capillary temperature, 300 °C; column temperature, 25 °C; spray voltage, 3000 V; sheath pressure, 35 V; and auxiliary pressure, 15 V. The external calibration curve of a melatonin standard was used to calculate the melatonin content.

2.5. Widely Targeted Metabolomics Analysis

Metabolites were extracted and determined as described by Gao et al. [24]. In brief, the lyophilized grape seeds were ground to powder with a MM400 grinder (Retsch). Next, 70% methanolic aqueous was added, and the sample was extracted by 5 min of vortexing, 5 min of ultrasonication, and centrifugation, followed by filtration through a microporous membrane with a 0.22 μm pore size. Metabolites were determined and analyzed using a UPLC-MS/MS platform (AB SCIEX, Darmstadt, Germany) containing an ExionLCTM AD UPLC and an AB Sciex QTRAP 6500 MS. The detailed analytical conditions were set according to a previously reported method [27]. Differentially accumulated metabolites were screened based on VIP > 1 and a significant difference at the 5% level.

2.6. RNA-Seq and Quantitative RT–PCR (qRT-PCR)

Purified mRNA was used to construct sequencing libraries with the TruSeq Stranded mRNA LT Sample Prep Kit (Illumina, San Diego, CA, USA). The Illumina HiSeq Xten system (Illumina, San Diego, CA, USA) was used to sequence the RNA libraries to generate 150-bp paired-end reads. The grape genome (https://phytozome-next.jgi.doe.gov/info/Vvinifera_v2_1 (accessed on 6 August 2020)) were used as a reference to assemble the clean reads into transcripts. Reads per fragment per kilobase of transcript per million mapped reads (RPKM) were used to quantify unigene expression levels. The differentially expressed genes (DEGs) were screened according to the following criteria: absolute log2 (fold change) ≥ 1 and false discovery rate < 0.05. qRT-PCR was conducted using SYBR qPCR Master-Mix (Vazyme, Nanjing, China) on a Bio-Rad iQ5 instrument (Hercules, CA, USA), and the PCR primers are listed in Table S1.

2.7. Resveratrol Extraction and Content Determination

Resveratrol extraction from seeds was performed according to the following method [28]. Grape seeds were ground to a powder in liquid nitrogen, followed by extraction with 7.5 mL of methanol and ethyl acetate (1:1 v/v) for 24 h in the dark. After centrifugation at 13,400× g for 15 min, the collected extract was vacuum-dried at 35 °C and then dissolved in 1 mL of methanol. The extract was further purified by filtration with a 0.22 µm filter for HPLC analysis. The extract was isolated on a Dionex Ultimate 3000 UHPLC system and detected on an ESI-triple quadrupole mass spectrometer (Thermo Fisher Scientific, San Jose, CA, USA). The detection wavelength was 306 nm. The parameter settings were consistent with previous studies [28].

2.8. Statistical Analysis

Principal component analysis (PCA) was performed using the statistics function prcomp in R (base page, v3.5.1). Identified metabolites were annotated using the KEGG Compound database. Analysis of variance (ANOVA) and significant difference tests were performed using SPSS (v20.0) software.

3. Results

3.1. Melatonin Treatment of Preveraison Grape Berries Promotes Phenolic Accumulation in Seeds

Veraison is the onset of berry ripening, which is sensitive to treatments with exogenous signaling molecules. Soluble solids (TSS) and anthocyanins began to increase, and titratable acid began to decline at 79 days after blooming (DAB) (Figure 1A–C), indicating veraison’s presence approximately at this time point. Then, the berries at 79 DAB were treated with exogenous melatonin. Melatonin treatment significantly enhanced the endogenous melatonin levels in seeds at 1, 3, and 5 days after treatment (DAT) (Figure 1D). Additionally, the content of total proanthocyanidins, flavonoids, and phenols was significantly increased by melatonin treatment at 3 and 5 DAT (Figure 1E–G). Therefore, melatonin treatment induces phenolic biosynthesis by increasing its endogenous level.

3.2. Identification of Differentially Accumulated Metabolites (DAMs) in Response to Melatonin

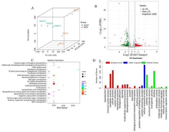
Berry seeds collected at 3 DAT were used to further detect melatonin’s effect on phenolic compounds. A total of 591 phenolic compounds were detected in the control and melatonin-treated berry seeds at 3 DAT (Table S2). The 591 compounds were classified into 17 different groups, including 232 phenolic acids, 29 flavanols, 28 stilbenes, 15 proanthocyanidins, and several other phenolic compounds (Table S2). The PCA showed that the control and melatonin-treated samples were clearly classified into two different groups, indicating the reliability of the generated metabolomic data and the large effects of the melatonin treatment on metabolites (Figure 2A). A total of 82 DAMs were identified in the Con3 vs. MT3 comparison (Table S3). Compared to control seeds, the content of 53 phenolic compounds increased and 29 decreased in the melatonin-treated berry seeds, including stilbenes, phenolic acids, lignans, and tannins (Figure 2B; Table S3). Notably, the accumulation of 16 stilbene compounds, including resveratrol and its 11 derivatives, significantly increased in the melatonin-treated seeds (Table 1), and the increments exceeded 1.17-fold. Particularly, pinosylvin, resveratrol, and resveratrol polymers (α-Viniferin, Vaticanol A, and Amurensin C) were greatly increased by melatonin treatment with increments of more than 10.54-fold (Table 1). Additionally, KEGG enrichment analysis showed that the DAMs were primarily related to secondary metabolite biosynthesis, stilbenoid, diarylheptanoid, and gingerol biosynthesis, flavonoids, flavones, and flavonol biosynthesis, and phenylpropanoid biosynthesis (Figure 2C; Table S4). Moreover, melatonin treatment increased resveratrol content in seeds from 5 to 40 DAT (Figure 2D), indicating melatonin’s continuous effects on resveratrol accumulation. Therefore, it is likely that melatonin increases resveratrol biosynthesis and, thereby, its polymers.

3.3. The Changes in the Transcriptome Profile of Grape Seeds in Response to Melatonin

RNA-Seq analysis of the control and melatonin-treated seeds at 3 DAT was conducted to quantify gene expression changes. The different clustering of the control and melatonin-treated samples indicated the reliability of the transcriptomic data (Figure 3A). A total of 175 and 224 genes were significantly up- and down-regulated, respectively, in the melatonin-treated seeds compared to the control seeds (Figure 3B; Table S5). KEGG enrichment analysis indicated that the DEGs were primarily associated with the plant hormone signal transduction, metabolic, and biosynthesis of secondary metabolites pathways (Figure 3C; Table S6). Based on GO enrichment in the biological process category, the DEGs were mostly involved in cellular processes and metabolic processes. Among molecular functions, the DEGs were primarily related to catalytic activity and binding. The inferred proteins of the DEGs were mainly located in the cellular anatomical entity (Figure 3D; Table S7).

3.4. Association Analysis of DAMs and DEGs Related to Resveratrol Metabolism

To better understand the changes in resveratrol and its derivatives induced by melatonin, a proposed metabolic pathway with annotations of variations in metabolites and candidate genes was presented (Figure 4). Compared to the control, melatonin treatment caused increases in the content of resveratrol, resveratrol dimer Pallidol, ε-Viniferin, and Ampelopsin F, resveratrol trimer α-Viniferin, Amurensin C, and Amurensin D, and resveratrol tetramer Vaticanol A and Vitisin C. Furthermore, RNA-Seq analysis demonstrated that VvPAL and VvSTS were significantly induced by melatonin treatment at 3 DAT. Additionally, qRT-PCR elucidated that the expression of five VvPALs, four Vv4CL, one VvC4H, and four VvSTSs was significantly increased by melatonin treatment at least one time point after melatonin treatment. Therefore, melatonin might increase gene expression in the metabolic flux of resveratrol biosynthesis and, thereby, the accumulation of resveratrol and its polymers.

4. Discussion

We found that melatonin treatment caused large modifications in phenolic compounds in grape seeds (Table S3). Similar results were also reported in grape berries [19] and skin [22]. The above studies indicate the role of melatonin as a signaling molecule. Additionally, the interplay between melatonin and other signal molecules has been reported. Melatonin treatment increases ABA, H2O2, and particularly ethylene biosynthesis in grape berries [29]. Melatonin alters the biosynthesis of several phenolic compounds, partially through ethylene in grape skin [22] and seeds [23]. Melatonin treatment enhances ethylene release and accelerates the climacteric phase of tomato fruits [18]. Therefore, it is suggested that melatonin modifies (or at least partially modifies) phenolic compound metabolism through other signal molecules. Notably, melatonin continues to increase and reaches the highest level in grape seeds, while it is almost undetectable in grape skin at the ripened stage [22,23], suggesting its different role in skin and seeds. The above inference was also supported by the fact that a large difference exists in phenolic compound profile changes caused by melatonin in grape skin and seeds (Table S2; [22]).
RNA-Seq was employed to reveal the melatonin-induced genes and thereby provide theoretical support for metabolite changes in seeds. A total of 399 DEGs were detected at 3 DAT, with significant differences in melatonin content between the control and melatonin-treated seeds (Figure 1; Table S4). In contrast, more DEGs were detected at other time points (particularly 1 DAT) using qRT-PCR (Figure 4). Therefore, it is likely that the changes in gene expression primarily exist in the early stages of melatonin treatment. Resveratrol biosynthesis occurs via the phenylalanine metabolic pathway, which includes the phenylpropanoid, stilbenoid, and flavonoid pathways. The phenylpropanoid pathway, which is catalyzed by PAL, C4H, and 4CL, provides substrates for the stilbenoid and flavonoid pathways [30]. PAL provides the initial substrate for the phenylpropanoid pathway by catalyzing cinnamic acid biosynthesis, and PALs function in regulating phenolic compound biosynthesis has been verified in Arabidopsis [31]. C4H is responsible for p-coumaric acid biosynthesis, and 4CL provides precursors for all downstream metabolites by synthesizing p-coumaroyl CoA, cinnamoyl-CoA, and caffeoyl-CoA [32]. The increase in PALs, C4H, and 4CL expressions suggests an increase in their corresponding products. Then, the precursors may be channeled into stilbene and flavonoid biosynthesis. Most of the metabolites from the flavonoid pathway were not significantly affected by melatonin; in contrast, resveratrol and its derivative largely increased, which was also verified by the increase in STS expression, a key gene for resveratrol synthesis. Additionally, the resveratrol analogue, pinosylvin, which has the same biosynthesis pathway as resveratrol, showed a large increase [33]. Therefore, it is suggested that melatonin primarily induces carbon flux from phenylpropanoid metabolism to the stilbene biosynthesis pathway. The mechanism underlying the melatonin-induced resveratrol increase remains unclear. Moreover, MYB14 was reported to regulate STS gene expression by directly binding to its promoter [14], and MYB14 was strongly induced by melatonin in grape seeds [23]. Therefore, melatonin might regulate STS expression and resveratrol synthesis via MYB14. Additionally, it was reported that VqWRKY53 interacts with VqMYB14 and VqMYB15 to form a transcription complex to regulate STS genes [34]. Further studies are needed to reveal whether melatonin regulates STS gene expression by modifying the above complex.
Stilbenes exist as monomeric and polymeric stilbenes due to oligomerization. More than 300 resveratrol oligomers have been characterized through oligomerization of the resveratrol monomers, and the resveratrol oligomers usually contain two to eight resveratrol units [35]. However, the key enzymes responsible for these oligomerization processes remain unknown. In this study, we elucidated that melatonin increased resveratrol accumulation and oligomerization. Notably, melatonin largely increased piceid and piceatannol levels in grape skin; however, melatonin did not affect their content in grape seeds (Table S2), suggesting the different role of melatonin in regulating resveratrol oligomerization in grape skin and seeds.

5. Conclusions

In conclusion, widely targeted metabolomics analysis revealed 82 DAMs in melatonin-treated seeds, of which resveratrol and resveratrol polymer accumulations were largely increased. RNA-Seq analyses demonstrated that melatonin mainly affects the plant hormone signal transduction, metabolic, and biosynthesis of secondary metabolite pathways, which included stilbene biosynthesis. Association analysis of DAMs and DEGs revealed that PALs, C4H, and STSs are crucial in resveratrol and resveratrol polymer accumulation under melatonin treatment.

Supplementary Materials

The following supporting information can be downloaded at: https://www.mdpi.com/article/10.3390/horticulturae10010065/s1, Table S1. Primers used in this study. Table S2. All phenolic compounds detected in this study. Table S3. DAMs between control seeds and melatonin-treated seeds. Table S4. KEGG enrichment analysis of DAMs in the Con3 vs. MT3 comparison. Table S5. DEGs between control seeds and seeds treated with melatonin. Table S6. KEGG enrichment analysis of DEGs in the Con3 vs. MT3 comparison. Table S7. GO classification analysis of DAMs in the Con3 vs. MT3 comparison.

Author Contributions

Conceptualization, Y.Y. and S.G.; Methodology, S.G., D.W. and F.W.; Software, S.G. and D.P.; Data Curation, H.K.; Writing—Review and Editing, S.G. and Y.Y.; Funding Acquisition, Y.Y. All authors have read and agreed to the published version of the manuscript.

Funding

This work was supported by the Key Research and Development Program of Shandong Province (2022TZXD0011, 2023TZXD015), the Agriculture Improved Variety Project of Shandong Province (2020LZGC008), the Major Project of Science and Technology of Shandong Province (2022CXGC010605), and the Fruit Industrial Technology System of Shandong Province (SDAIT-06-03).

Data Availability Statement

Full RNA-Seq data were submitted to the Sequence Read Archive (SRA) of the NCBI under BioSample accession PRJNA1049331 (https://www.ncbi.nlm.nih.gov/sra (accessed on 8 December 2023)).

Conflicts of Interest

The authors declare that they have no known competing financial interests or personal relationships that could have appeared to influence the work reported in this paper.

References

  1. Guerrero, R.F.; García-Parrilla, M.C.; Puertas, B.; Cantos-Villar, E. Wine, Resveratrol and Health: A Review. Nat. Prod. Commun. 2009, 4, 635–658. [Google Scholar] [CrossRef] [PubMed]
  2. Weiskirchen, S.; Weiskirchen, R. Resveratrol: How Much Wine Do You Have to Drink to Stay Healthy? Adv. Nutr. 2016, 7, 706–718. [Google Scholar] [CrossRef] [PubMed]
  3. Iveta, P.; Ingus, P.; Pawe, G. Identification and determination of stilbenes by Q-TOF in grape skins, seeds, juice and stems. J. Food Compos. Anal. 2018, 74, 44–52. [Google Scholar] [CrossRef]
  4. Estrela, J.M.; Ortega, A.; Mena, S.; Rodriguez, M.L.; Asensi, M. Pterostilbene: Biomedical applications. Crit. Rev. Clin. Lab. Sci. 2013, 50, 65–78. [Google Scholar] [CrossRef] [PubMed]
  5. Kalantari, H.; Das, D.K. Physiological effects of resveratrol. Biofactors 2010, 36, 401–406. [Google Scholar] [CrossRef] [PubMed]
  6. Xu, L.; Liu, C.; Xiang, W.; Chen, H.; Qin, X.; Huang, X. Advances in study of oxyresveratrol. Int. J. Pharmacol. 2014, 10, 44–54. [Google Scholar] [CrossRef]
  7. Pangeni, R.; Sahni, J.K.; Ali, J.; Sharma, S.; Baboota, S. Resveratrol: Review on therapeutic potential and recent advances in drug delivery. Expert Opin. Drug Deliv. 2014, 11, 1285–1298. [Google Scholar] [CrossRef]
  8. Takaoka, M. Resveratrol, a new phenolic compound, from Veratrum grandiflorum. Nippon Kagaku Kaishi 1939, 60, 1090–1100. [Google Scholar] [CrossRef]
  9. Nonomura, S.; Kanagawa, H.; Makimoto, A. Chemical constituents of polygonaceous plants. I. Studies on the components of ko-j o-kon. (Polygonum cuspidatum Sieb. et Zucc.). J. Pharm. Soc. Jpn. 1963, 83, 988–990. [Google Scholar] [CrossRef]
  10. Langcake, P.; Pryce, R.J. The production of resveratrol by Vitis vinifera and other members of the Vitaceae as a response to infection or injury. Physiol. Plant Pathol. 1976, 9, 77–86. [Google Scholar] [CrossRef]
  11. Li, X.; Wu, B.; Wang, L.; Li, S. Extractable amounts of trans-resveratrol in seed and berry skin in Vitis evaluated at the germplasm level. J. Agric. Food Chem. 2006, 54, 8804–8811. [Google Scholar] [CrossRef]
  12. Vannozzi, A.; Dry, I.B.; Fasoli, M.; Zenoni, S.; Lucchin, M. Genome-wide analysis of the grapevine stilbene synthase multigenic family: Genomic organization and expression profiles upon biotic and abiotic stresses. BMC Plant Biol. 2012, 12, 130. [Google Scholar] [CrossRef] [PubMed]
  13. Holl, J.; Vannozzi, A.; Czemmel, S.; D”Onofrio, C.; Walker, A.R.; Rausch, T.; Lucchin, M.; Boss, P.K.; Dry, I.B.; Bogs, J. The R2R3-MYB transcription factors MYB14 and MYB15 regulate stilbene biosynthesis in Vitis vinifera. Plant Cell 2013, 25, 4135–4149. [Google Scholar] [CrossRef] [PubMed]
  14. Fang, L.; Hou, Y.; Wang, L.; Xin, H.; Wang, N.; Li, S. Myb14, a direct activator of STS, is associated with resveratrol content variation in berry skin in two grape cultivars. Plant Cell Rep. 2014, 33, 1629–1640. [Google Scholar] [CrossRef] [PubMed]
  15. Darren; Chern; Jan; Wong; Rudolf; Schlechter; Alessandro; Vannozzi; Janine; Höll. A systems-oriented analysis of the grapevine R2R3-MYB transcription factor family uncovers new insights into the regulationof stilbene accumulation. DNA Res. 2016, 23, 454–466. [Google Scholar] [CrossRef]
  16. Galano, A.; Tan, D.X.; Reiter, R.J. Melatonin as a natural ally against oxidative stress: A physicochemical examination. J. Pineal Res. 2011, 51, 1–16. [Google Scholar] [CrossRef]
  17. Arnao, M.B.; Hernández-Ruiz, J. Melatonin: A New Plant Hormone and/or a Plant Master Regulator? Trends Plant Sci. 2018, 24, 38–48. [Google Scholar] [CrossRef]
  18. Qianqian, S.; Na, Z.; Jinfang, W.; Haijun, Z.; Dianbo, L.; Jin, S.; Ren, L.; Sarah, W.; Bing, Z.; Shuxin, R. Melatonin promotes ripening and improves quality of tomato fruit during postharvest life. J. Exp. Bot. 2015, 66, 657–668. [Google Scholar] [CrossRef]
  19. Lili, X.; Qianyu, Y.; Feng’e, B.; Hong, S.; Heng, Z.; Yuxin, Y. Melatonin Enhances Phenolics Accumulation Partially via Ethylene Signaling and Resulted in High Antioxidant Capacity in Grape Berries. Front. Plant Sci. 2017, 8, 1426. [Google Scholar] [CrossRef]
  20. Hu, W.; Yang, H.; Tie, W.; Yan, Y.; Ding, Z.; Liu, Y.; Wu, C.; Wang, J.; Reiter, R.J.; Tan, D.X. Natural Variation in Banana Varieties Highlights the Role of Melatonin in Postharvest Ripening and Quality. J. Agric. Food Chem. 2017, 65, 9987–9994. [Google Scholar] [CrossRef]
  21. Zeng, W.; Mostafa, S.; Lu, Z.; Jin, B. Melatonin-mediated abiotic stress tolerance in plants. Front. Plant Sci. 2022, 13, 847175. [Google Scholar] [CrossRef] [PubMed]
  22. Ma, W.; Xu, L.; Gao, S.; Lyu, X.; Yao, Y. Melatonin alters the secondary metabolite profile of grape berry skin by promoting VvMYB14-mediated ethylene biosynthesis. Hortic. Res. 2021, 8, 43. [Google Scholar] [CrossRef] [PubMed]
  23. Zhang, X.; Ma, W.; Guan, X.; Wang, F.; Fan, Z.; Gao, S.; Yao, Y. VvMYB14 participates in melatonin-induced proanthocyanidin biosynthesis by upregulating expression of VvMYBPA1 and VvMYBPA2 in grape seeds. Hortic. Res. 2023, 10, 214–226. [Google Scholar] [CrossRef] [PubMed]
  24. Gao, S.; Ma, W.; Lyu, X.; Cao, X.; Yao, Y. Melatonin may increase disease resistance and flavonoid biosynthesis through effects on DNA methylation and gene expression in grape berries. BMC Plant Biol. 2020, 20, 231. [Google Scholar] [CrossRef] [PubMed]
  25. Dewanto, S.; Wu, X.; Adom, K.; Liu, H. Thermal processing enhances the nutritional values of tomatoes by increasing the total antioxidant activity. J. Agric. Food Chem. 2002, 50, 3010–3014. [Google Scholar] [CrossRef] [PubMed]
  26. Sun, B.; Ricardo-da-Silva, M.; Spranger, I. Critical factors of vanillin assay for catechins and proanthocyanidins. J. Agric. Food Chem. 1998, 46, 4267–4274. [Google Scholar] [CrossRef]
  27. Guo, H.; Guo, H.; Zhang, L.; Tang, Z.; Yu, X.; Wu, J.; Zeng, F. Metabolome and Transcriptome Association Analysis Reveals Dynamic Regulation of Purine Metabolism and Flavonoid Synthesis in Transdifferentiation during Somatic Embryogenesis in Cotton. Int. J. Mol. Sci. 2019, 20, 2070. [Google Scholar] [CrossRef]
  28. Jiang, J.; Xi, H.; Dai, Z.; Lecourieux, F.; Yuan, L.; Liu, X.; Patra, B.; Wei, Y.; Li, S.; Wang, L. VvWRKY8 represses stilbene synthase genes through direct interaction with VvMYB14 to control resveratrol biosynthesis in grapevine. J. Exp. Bot. 2019, 70, 715–729. [Google Scholar] [CrossRef]
  29. Xu, L.; Yue, Q.; Xiang, G.; Bian, F.e.; Yao, Y. Melatonin promotes ripening of grape berry via increasing the levels of ABA, H2O2, and particularly ethylene. Hortic. Res. 2018, 5, 41. [Google Scholar] [CrossRef]
  30. Li, C.; Chen, L.; Fan, Q.; He, P.; Wang, C.; Huang, H.; Huang, R.; Tang, J.; Tadda, S.A.; Qiu, D. Weighted Gene Co-Expression Network Analysis to Explore Hub Genes of Resveratrol Biosynthesis in Exocarp and Mesocarp of ‘Summer Black’ Grape. Plants 2023, 12, 578. [Google Scholar] [CrossRef]
  31. Huang, J.; Gu, M.; Lai, Z.; Fan, B.; Shi, K.; Zhou, Y.H.; Yu, J.Q.; Chen, Z. Functional analysis of the Arabidopsis PAL gene family in plant growth, development, and response to environmental stress. Plant Physiol. 2010, 153, 1526–1538. [Google Scholar] [CrossRef] [PubMed]
  32. Fraser, C.M.; Chapple, C. The Phenylpropanoid Pathway in Arabidopsis. Arab. Book 2011, 9, PMC3268504. [Google Scholar] [CrossRef] [PubMed]
  33. Salas-Navarrete, C.; Hernández-Chávez, G.; Flores, N.; Martínezet, L.M.; Martinez, A. Increasing pinosylvin production in Escherichia coli by reducing the expression level of the gene fabI -encoded enoyl-acyl carrier protein reductase. Electron. J. Biotechnol. 2018, 33, 11–16. [Google Scholar] [CrossRef]
  34. Wang, D.; Jiang, C.Y.; Liu, W.D.; Wang, Y.J. The WRKY53 transcription factor enhances stilbene synthesis and disease resistance by interacting with MYB14 and MYB15 in Chinese wild grape. J. Exp. Bot. 2020, 71, 3211–3226. [Google Scholar] [CrossRef]
  35. Keylor, M.H.; Matsuura, B.S.; Stephenson, C.R. Chemistry and biology of resveratrol-derived natural products. Chem. Rev. 2015, 115, 8976–9027. [Google Scholar] [CrossRef]
Figure 1. Changes in the content of melatonin and total proanthocyanidin, flavonoids, and phenols in the control seeds and those treated with melatonin. Changes in TSS, titratable acid, and anthocyanin content were used to indicate the onset of ripening (AC). The berries, at 79 days after bloom, were treated with 50 µM melatonin. Melatonin content (D), total proanthocyanidin content (E), total flavonoids (F), and total phenol content (G) of berry seeds after MT treatment. The values represent the means ± SD of three replicates. *, significant difference, p < 0.05.
Figure 1. Changes in the content of melatonin and total proanthocyanidin, flavonoids, and phenols in the control seeds and those treated with melatonin. Changes in TSS, titratable acid, and anthocyanin content were used to indicate the onset of ripening (AC). The berries, at 79 days after bloom, were treated with 50 µM melatonin. Melatonin content (D), total proanthocyanidin content (E), total flavonoids (F), and total phenol content (G) of berry seeds after MT treatment. The values represent the means ± SD of three replicates. *, significant difference, p < 0.05.
Horticulturae 10 00065 g001
Figure 2. Identification and functional characterization of DAMs between control seeds and those treated with melatonin. (A): PCA of the six samples and a quality control sample (mix) for metabolomic analysis. (B): Volcano plot showing the DAMs from metabolomic analysis in Con3 vs. MT3. (C): KEGG enrichment analysis of DAMs from metabolomic analysis in the Con3 vs. MT3 comparisons. (D): Changes in the accumulation of the resveratrol in the control and melatonin-treated seeds at different DAT. Con, control; MT, melatonin. *, significant difference, p < 0.05. **, highly significant difference, p < 0.001.
Figure 2. Identification and functional characterization of DAMs between control seeds and those treated with melatonin. (A): PCA of the six samples and a quality control sample (mix) for metabolomic analysis. (B): Volcano plot showing the DAMs from metabolomic analysis in Con3 vs. MT3. (C): KEGG enrichment analysis of DAMs from metabolomic analysis in the Con3 vs. MT3 comparisons. (D): Changes in the accumulation of the resveratrol in the control and melatonin-treated seeds at different DAT. Con, control; MT, melatonin. *, significant difference, p < 0.05. **, highly significant difference, p < 0.001.
Horticulturae 10 00065 g002
Figure 3. Expression patterns of DEGs and their GO and KEGG enrichment analyses. (A): PCA of the six seed samples based on the RPKM values. (B): Volcano plot showing the DEGs from transcriptomic analysis in Con3 vs. MT3. (C): KEGG enrichment of the DEGs occurring simultaneously in the Con3 vs. MT3 comparison. (D): GO classification of the DEGs occurring simultaneously in the Con3 vs. MT3 comparison. Con, control; MT, melatonin.
Figure 3. Expression patterns of DEGs and their GO and KEGG enrichment analyses. (A): PCA of the six seed samples based on the RPKM values. (B): Volcano plot showing the DEGs from transcriptomic analysis in Con3 vs. MT3. (C): KEGG enrichment of the DEGs occurring simultaneously in the Con3 vs. MT3 comparison. (D): GO classification of the DEGs occurring simultaneously in the Con3 vs. MT3 comparison. Con, control; MT, melatonin.
Horticulturae 10 00065 g003
Figure 4. Changes in the content of resveratrol and its derivatives and the expression of the genes involved in resveratrol synthesis under melatonin treatment. Each solid black arrow represents an enzyme-catalyzed reaction. The dotted line means that uncertain enzyme-catalyzed processes are included. The boxes with white backgrounds indicate that metabolites were not detected in this study. The boxes with color represent the metabolites whose content changed in response to melatonin treatment, and the normalized values are shown on a color scale. The expression of genes was shown by a heat map. The first column means RNA-Seq; the 2–5 column means the qRT-PCR analysis at 1, 3, 5, and 10 days after treatment. “nd” means not detected; "ud" means undetectable.
Figure 4. Changes in the content of resveratrol and its derivatives and the expression of the genes involved in resveratrol synthesis under melatonin treatment. Each solid black arrow represents an enzyme-catalyzed reaction. The dotted line means that uncertain enzyme-catalyzed processes are included. The boxes with white backgrounds indicate that metabolites were not detected in this study. The boxes with color represent the metabolites whose content changed in response to melatonin treatment, and the normalized values are shown on a color scale. The expression of genes was shown by a heat map. The first column means RNA-Seq; the 2–5 column means the qRT-PCR analysis at 1, 3, 5, and 10 days after treatment. “nd” means not detected; "ud" means undetectable.
Horticulturae 10 00065 g004
Table 1. Content of stilbene compounds in control and melatonin-treated seeds.
Table 1. Content of stilbene compounds in control and melatonin-treated seeds.
CompoundsCon3MT3
pinosylvin9.00 ± 0.002356.28 ± 505.41 *
α-Viniferin188,847.90 ± 54,182.282,449,201.31 ± 426,335.38 **
Vaticanol A5830.19 ± 1146.6469,281.18 ± 5266.76 **
Amurensin C188,718.79 ± 53,271.802,179,123.95 ± 616,648.37 *
Amurensin D190,930.54 ± 27,811.231,980,980.38 ± 408,186.50 *
Ampelopsin H50,520.08 ± 5251.23295,471.18 ± 37,293.55 **
Vitisin C42,901.96 ± 1562.33250,819.85 ± 6649.66 **
Neohopeaphenol A5899.16 ± 293.8332,810.76 ± 3416.07 **
Amurensin B109,458.38 ± 22,593.39589,960.05 ± 182,509.44 *
epsilon-Viniferin9817.16 ± 1935.8128,930.87 ± 2644.88 **
Ampelopsin F32,124.87 ± 2397.9593,821.43 ± 9448.45 **
Gnetin A28,488.77 ± 1737.3181,414.05 ± 7458.81 **
Pallidol26,675.34 ± 6608.2070,994.99 ± 12,082.73 *
ε-Viniferin8985.18 ± 2752.8122,726.13 ± 1918.08 *
Resveratrol92,312.43 ± 2404.19200,857.58 ± 46,631.23 *
Leachianol B29,326.08 ± 3670.8459,727.30 ± 16,682.69 *
gnetupendin A670,566.02 ± 10,249.34388,370.45 ± 4479.28 **
2,3,5,4′-Tetrahydroxystilbene-2-O-glucoside812,403.24 ± 14,592.55457,287.42 ± 58,580.91 **
Values are reported as the means ± SD. *, significant difference, p < 0.05. **, highly significant difference, p < 0.001.
Disclaimer/Publisher’s Note: The statements, opinions and data contained in all publications are solely those of the individual author(s) and contributor(s) and not of MDPI and/or the editor(s). MDPI and/or the editor(s) disclaim responsibility for any injury to people or property resulting from any ideas, methods, instructions or products referred to in the content.

Share and Cite

MDPI and ACS Style

Gao, S.; Wei, D.; Pan, D.; Wang, F.; Kang, H.; Yao, Y. Melatonin Promotes Accumulation of Resveratrol and Its Derivatives through Upregulation of PAL, 4CL, C4H, and STS in Grape Seeds. Horticulturae 2024, 10, 65. https://doi.org/10.3390/horticulturae10010065

AMA Style

Gao S, Wei D, Pan D, Wang F, Kang H, Yao Y. Melatonin Promotes Accumulation of Resveratrol and Its Derivatives through Upregulation of PAL, 4CL, C4H, and STS in Grape Seeds. Horticulturae. 2024; 10(1):65. https://doi.org/10.3390/horticulturae10010065

Chicago/Turabian Style

Gao, Shiwei, Dezheng Wei, Dandan Pan, Fei Wang, Hui Kang, and Yuxin Yao. 2024. "Melatonin Promotes Accumulation of Resveratrol and Its Derivatives through Upregulation of PAL, 4CL, C4H, and STS in Grape Seeds" Horticulturae 10, no. 1: 65. https://doi.org/10.3390/horticulturae10010065

APA Style

Gao, S., Wei, D., Pan, D., Wang, F., Kang, H., & Yao, Y. (2024). Melatonin Promotes Accumulation of Resveratrol and Its Derivatives through Upregulation of PAL, 4CL, C4H, and STS in Grape Seeds. Horticulturae, 10(1), 65. https://doi.org/10.3390/horticulturae10010065

Note that from the first issue of 2016, this journal uses article numbers instead of page numbers. See further details here.

Article Metrics

Back to TopTop