Whole-Genome Analysis of Novacetimonas cocois and the Effects of Carbon Sources on Synthesis of Bacterial Cellulose
Abstract
:1. Introduction
2. Materials and Methods
2.1. Strain and Cultivation Conditions
2.2. Genome Sequencing and De Novo Assembly
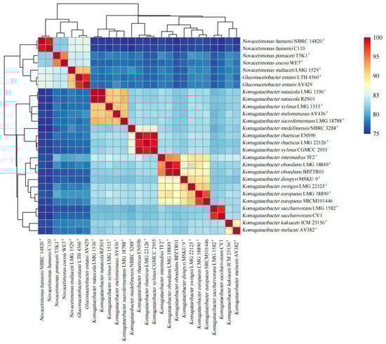
2.3. Phylogenetic Analysis
2.4. Fermentation Profile Analysis under Different Carbon Source
2.5. Statistical Analysis
3. Results and Discussion
3.1. Genome Features of N. cocois WE7
3.2. Phylogenetic Analysis of WE7 Strain
3.3. The Compositions of bcs Operons in WE7
3.4. Metabolic Pathways and the Critical Gene for BC Production
3.5. Effect of Carbon Source on BC Synthesis
3.5.1. Effect of Different Carbon Sources on BC Yield and Biomass
3.5.2. Relationship between the Yield of BC Synthesized by Different Carbon Sources and Organic Acid
4. Conclusions
Author Contributions
Funding
Institutional Review Board Statement
Informed Consent Statement
Data Availability Statement
Conflicts of Interest
References
- Lahiri, D.; Nag, M.; Dutta, B.; Dey, A.; Sarkar, T.; Pati, S.; Edinur, H.A.; Abdul, K.Z.; Mohd, N.N.; Ray, R.R. Bacterial Cellulose: Production, Characterization, and Application as Antimicrobial Agent. Int. J. Mol. Sci. 2021, 22, 12984. [Google Scholar] [CrossRef] [PubMed]
- Brandao, P.R.; Crespo, M.T.B.; Nascimento, F.X. Phylogenomic and comparative analyses support the reclassification of several Komagataeibacter species as novel members of the Novacetimonas gen. nov. and bring new insights into the evolution of cellulose synthase genes. Int. J. Syst. Evol. Microbiol. 2022, 72, 005252. [Google Scholar] [CrossRef] [PubMed]
- Liu, L.X.; Liu, S.X.; Wang, Y.M.; Bi, J.C.; Chen, H.M.; Deng, J.; Zhang, C.; Hu, Q.S.; Li, C.F. Komagataeibacter cocois sp. nov., a novel cellulose-producing strain isolated from coconut milk. Int. J. Syst. Evol. Microbiol. 2018, 68, 3125–3131. [Google Scholar] [CrossRef] [PubMed]
- Wang, S.S.; Han, Y.H.; Ye, Y.X.; Shi, X.X.; Xiang, P.; Chen, D.L.; Li, M. Physicochemical characterization of high-quality bacterial cellulose produced by Komagataeibacter sp. strain W1 and identification of the associated genes in bacterial cellulose production. RSC Adv. 2017, 7, 45145–45155. [Google Scholar] [CrossRef]
- Szymczak, I.; Pietrzyk-Brzezinska, A.J.; Duszynski, K.; Ryngajllo, M. Characterization of the Putative Acylated Cellulose Synthase Operon in Komagataeibacter xylinus E25. Int. J. Mol. Sci. 2022, 23, 7851. [Google Scholar] [CrossRef]
- Römling, U.; Galperin, M.Y. Bacterial cellulose biosynthesis: Diversity of operons, subunits, products, and functions. Trends Microbiol. 2015, 23, 545–557. [Google Scholar] [CrossRef]
- Wang, S.S.; Han, Y.H.; Chen, J.L.; Zhang, D.C.; Shi, X.X.; Ye, Y.X.; Chen, D.L.; Liu, M. Insights into Bacterial Cellulose Biosynthesis from Different Carbon Sources and the Associated Biochemical Transformation Pathways in Komagataeibacter sp. W1. Polymer 2018, 10, 963–985. [Google Scholar] [CrossRef]
- Fernandes, I.; Pedro, A.C.; Ribeiro, V.R.; Bortolini, D.G.; Ozaki, M.; Maciel, G.M.; Haminiuk, C. Bacterial cellulose: From production optimization to new applications. Int. J. Biol. Macromol. 2020, 164, 2598–2611. [Google Scholar] [CrossRef]
- Rai, R.; Dhar, P. Biomedical engineering aspects of nanocellulose: A review. Nanotechnology 2022, 33, 2001. [Google Scholar] [CrossRef]
- Randhawa, A.; Dutta, S.D.; Ganguly, K.; Patil, T.V.; Patel, D.K.; Lim, K.T. A Review of Properties of Nanocellulose, Its Synthesis, and Potential in Biomedical Applications. Appl. Sci. 2022, 12, 7090. [Google Scholar] [CrossRef]
- Mohd Amin, M.C.I.; Ahmad, N.; Halib, N.; Ahmad, I. Synthesis and characterization of thermo- and pH-responsive bacterial cellulose/acrylic acid hydrogels for drug delivery. Carbohydr. Polym. 2012, 88, 465–473. [Google Scholar] [CrossRef]
- Nakai, T.; Sugano, Y.; Shoda, M.; Sakakibara, H.; Oiwa, K.; Tuzi, S.; Imai, T.; Sugiyama, J.; Takeuchi, M.; Yamauchi, D.; et al. Formation of highly twisted ribbons in a carboxymethylcellulase gene-disrupted strain of a cellulose-producing bacterium. J. Bacteriol. 2013, 195, 958–964. [Google Scholar] [CrossRef] [PubMed]
- Schramm, M.; Hestrin, S. Factors affecting production of cellulose at the air/liquid interface of a culture of Acetobacter xylinum. J. Gen. Microbiol. 1954, 11, 123–129. [Google Scholar] [CrossRef] [PubMed]
- Gao, H.; Sun, Q.; Han, Z.; Li, J.; Liao, B.; Hu, L.; Huang, J.; Zou, C.; Jia, C.; Huang, J.; et al. Comparison of bacterial nanocellulose produced by different strains under static and agitated culture conditions. Carbohydr. Polym. 2020, 227, 115323. [Google Scholar] [CrossRef] [PubMed]
- Lu, T.; Gao, H.; Liao, B.; Wu, J.; Zhang, W.; Huang, J.; Liu, M.; Huang, J.; Chang, Z.; Jin, M.; et al. Characterization and optimization of production of bacterial cellulose from strain CGMCC 17276 based on whole-genome analysis. Carbohydr. Polym. 2020, 232, 115788. [Google Scholar] [CrossRef]
- La China, S.; Bezzecchi, A.; Moya, F.; Petroni, G.; Di Gregorio, S.; Gullo, M. Genome sequencing and phylogenetic analysis of K1G4: A new Komagataeibacter strain producing bacterial cellulose from different carbon sources. Biotechnol. Lett. 2020, 42, 807–818. [Google Scholar] [CrossRef]
- Hernandez-Arriaga, A.M.; Del, C.C.; Urbina, L.; Eceiza, A.; Corcuera, M.A.; Retegi, A.; Auxiliadora, P.M. Genome sequence and characterization of the bcs clusters for the production of nanocellulose from the low pH resistant strain Komagataeibacter medellinensis ID13488. Microb. Biotechnol. 2019, 12, 620–632. [Google Scholar] [CrossRef]
- Nguyen, L.T.; Schmidt, H.A.; von Haeseler, A.; Minh, B.Q. IQ-TREE: A fast and effective stochastic algorithm for estimating maximum-likelihood phylogenies. Mol. Biol. Evol. 2015, 32, 268–274. [Google Scholar] [CrossRef]
- Ren, Y.; Yu, G.; Shi, C.; Liu, L.; Guo, Q.; Han, C.; Zhang, D.; Zhang, L.; Liu, B.; Gao, H.; et al. Majorbio Cloud: A one-stop, comprehensive bioinformatic platform for multiomics analyses. iMeta 2022, 1, e12. [Google Scholar] [CrossRef]
- Cannazza, P.; Rissanen, A.J.; Guizelini, D.; Losoi, P.; Sarlin, E.; Romano, D.; Santala, V.; Mangayil, R. Characterization of Komagataeibacter isolate reveals new prospects in waste stream valorization for bacterial cellulose production. Microorganisms 2021, 9, 2230. [Google Scholar] [CrossRef]
- Tseng, Y.S.; Patel, A.K.; Chen, C.; Dong, C.; Singhania, R.R. Improved production of bacterial cellulose by Komagataeibacter europaeus employing fruit extract as carbon source. J. Food Sci. Technol. 2023, 60, 1054–1064. [Google Scholar] [CrossRef] [PubMed]
- Han, Y.; Du, J.; Li, J.; Li, M. Quantification of the Organic Acids in Hawthorn Wine: A Comparison of Two HPLC Methods. Molecules 2019, 24, 2150. [Google Scholar] [CrossRef] [PubMed]
- Li, Z.Y.; Azi, F.; Ge, Z.W.; Liu, Y.F.; Yin, X.T.; Dong, M.S. Bio-conversion of kitchen waste into bacterial cellulose using a new multiple carbon utilizing Komagataeibacter rhaeticus: Fermentation profiles and genome-wide analysis. Int. J. Biol. Macromol. 2021, 191, 211–221. [Google Scholar] [CrossRef] [PubMed]
- Saxena, I.M.; Lin, F.C.; Brown, R.J. Cloning and sequencing of the cellulose synthase catalytic subunit gene of Acetobacter xylinum. Plant Mol. Biol. 1990, 15, 673–683. [Google Scholar] [CrossRef] [PubMed]
- Wong, H.C.; Fear, A.L.; Calhoon, R.D.; Eichinger, G.H.; Mayer, R.; Amikam, D.; Benziman, M.; Gelfand, D.H.; Meade, J.H.; Emerick, A.W. Genetic organization of the cellulose synthase operon in Acetobacter xylinum. Proc. Natl. Acad. Sci. USA 1990, 87, 8130–8134. [Google Scholar] [CrossRef]
- Bimmer, M.; Mientus, M.; Klingl, A.; Ehrenreich, A.; Liebl, W. The roles of the various cellulose biosynthesis operons in Komagataeibacter hansenii atcc 23769. Appl. Environ. Microbiol. 2022, 88, e246021. [Google Scholar] [CrossRef]
- Krasteva, P.V.; Bernal-Bayard, J.; Travier, L.; Martin, F.A.; Kaminski, P.A.; Karimova, G.; Fronzes, R.; Ghigo, J.M. Insights into the structure and assembly of a bacterial cellulose secretion system. Nat. Commun. 2017, 8, 2065. [Google Scholar] [CrossRef]
- Huang, L.H.; Li, X.J.; Sun, X.W.; Wang, X.; Wang, Y.T.; Jia, S.R.; Zhong, C. Regulating the structure of bacterial cellulose by altering the expression of bcsD using CRISPR/dCas9. Chin. J. Biotech. 2022, 38, 772–779. [Google Scholar]
- Serra, D.O.; Richter, A.M.; Hengge, R. Cellulose as an architectural element in spatially structured Escherichia coli biofilms. J. Bacteriol. 2013, 195, 5540–5554. [Google Scholar] [CrossRef]
- Umeda, Y.; Hirano, A.; Ishibashi, M.; Akiyama, H.; Onizuka, T.; Ikeuchi, M.; Inoue, Y. Cloning of cellulose synthase genes from Acetobacter xylinum JCM 7664: Implication of a novel set of cellulose synthase genes. DNA Res. 1999, 6, 109–115. [Google Scholar] [CrossRef]
- Ross, P.; Mayer, R.; Benziman, M. Cellulose biosynthesis and function in bacteria. Microbiol. Rev. 1991, 55, 35–58. [Google Scholar] [CrossRef]
- Kim, C.H.; Han, S.H.; Kim, K.Y.; Cho, B.H.; Kim, Y.H.; Koo, B.S.; Kim, Y.C. Cloning and expression of pyrroloquinoline quinone (PQQ) genes from a phosphate-solubilizing bacterium Enterobacter intermedium. Curr. Microbiol. 2003, 47, 457–461. [Google Scholar] [CrossRef] [PubMed]
- Ji, X.Y.; Xue, S.T.; Zhan, Y.C.; Shen, J.J.; Wu, L.T.; Jin, J.; Wang, Z.; Li, Z.R. Design, synthesis and antiproliferative activity of a novel class of indole-2-carboxylate derivatives. Eur. J. Med. Chem. 2014, 83, 409–418. [Google Scholar] [CrossRef] [PubMed]
- Sun, J.; Han, Z.; Ge, X.; Tian, P. Distinct promoters affect pyrroloquinoline quinone production in recombinant Escherichia coli and Klebsiella pneumoniae. Curr. Microbiol. 2014, 69, 451–456. [Google Scholar] [CrossRef] [PubMed]
- Zhong, C.; Zhang, G.C.; Liu, M.; Zheng, X.T.; Han, P.P.; Jia, S.R. Metabolic flux analysis of Gluconacetobacter xylinus for bacterial cellulose production. Appl. Microbiol. Biotechnol. 2013, 97, 6189–6199. [Google Scholar] [CrossRef]








| Properties | Value | bp in the Genome (%) | GC Content (%) |
|---|---|---|---|
| Genome size (bp) | 3,492,580 | 100.00 | 62.2 |
| Gap N (bp) | 0 | 0.00 | - |
| Chromosome (bp) | 3,203,595 | 91.73 | 62.60 |
| Plasmid (bp) | 288,985 | 8.27 | - |
| Plasmid A (bp) | 217,131 | 6.22 | 57.37 |
| Plasmid B (bp) | 28,246 | 0.81 | 57.82 |
| Plasmid C (bp) | 18,882 | 0.54 | 60.35 |
| Plasmid D (bp) | 8787 | 0.25 | 58.36 |
| Plasmid E (bp) | 8029 | 0.23 | 57.64 |
| Plasmid F (bp) | 7910 | 0.23 | 61.02 |
| Total ORFs | 3106 | 85.93 | 63.53 |
| Genes assigned to KEGG | 345 | - | - |
| Genes assigned to COG | 2496 | - | - |
| Genes assigned to GO | 1001 | - | - |
| sRNA | 21 | 0.10 | - |
| tRNA | 56 | - | - |
| rRNA | 15 | - | - |
| Repeat DNA | 42 | 0.25 | - |
| Prophage | 1 | 0.59 | - |
| CRISPR-Cas | 2 | - | - |
Disclaimer/Publisher’s Note: The statements, opinions and data contained in all publications are solely those of the individual author(s) and contributor(s) and not of MDPI and/or the editor(s). MDPI and/or the editor(s) disclaim responsibility for any injury to people or property resulting from any ideas, methods, instructions or products referred to in the content. |
© 2023 by the authors. Licensee MDPI, Basel, Switzerland. This article is an open access article distributed under the terms and conditions of the Creative Commons Attribution (CC BY) license (https://creativecommons.org/licenses/by/4.0/).
Share and Cite
Zheng, Y.; Chen, M.; Li, J.; Fei, S.; Shang, S.; Liu, S.; Liu, L.; Li, C. Whole-Genome Analysis of Novacetimonas cocois and the Effects of Carbon Sources on Synthesis of Bacterial Cellulose. Fermentation 2023, 9, 972. https://doi.org/10.3390/fermentation9110972
Zheng Y, Chen M, Li J, Fei S, Shang S, Liu S, Liu L, Li C. Whole-Genome Analysis of Novacetimonas cocois and the Effects of Carbon Sources on Synthesis of Bacterial Cellulose. Fermentation. 2023; 9(11):972. https://doi.org/10.3390/fermentation9110972
Chicago/Turabian StyleZheng, Yujuan, Min Chen, Jiaxin Li, Shuangwen Fei, Shuai Shang, Sixin Liu, Longxiang Liu, and Congfa Li. 2023. "Whole-Genome Analysis of Novacetimonas cocois and the Effects of Carbon Sources on Synthesis of Bacterial Cellulose" Fermentation 9, no. 11: 972. https://doi.org/10.3390/fermentation9110972
APA StyleZheng, Y., Chen, M., Li, J., Fei, S., Shang, S., Liu, S., Liu, L., & Li, C. (2023). Whole-Genome Analysis of Novacetimonas cocois and the Effects of Carbon Sources on Synthesis of Bacterial Cellulose. Fermentation, 9(11), 972. https://doi.org/10.3390/fermentation9110972

