Abstract
Seaweed has often been reported on for it potential bioresources for fertilizers to improve crop productivity and reduce the use of chemical fertilizers (CF). However, little is known about the nutritional status of the crop grown with the implementation of seaweed fertilizers (SF). In this study, the amino acid content of rice produced by SF implementation was evaluated. Furthermore, the rhizosphere bacterial community was also investigated. The paddy seedlings were divided into five groups, control (C0), chemical fertilizer (CF), seaweed fertilizer (SF), chemical and seaweed fertilizer combination 25:75 (CFSF1), and chemical and fertilizer combination 50:50 (CFSF2). The CFSF2 group shown significantly better growth characteristics compared to other groups. Based on the concentration of macronutrients (N, P, K) in paddy leaf, CFSF2 also shown the best results. This also correlates with the abundant amino acid composition in CFSF2 in almost all tested amino acids, namely, serine, phenylalanine, isoleucine, valine, glycine, tyrosine, proline, threonine, histidine, and arginine. Interestingly, beneficial bacteria Rhizobiales were significantly higher in CFSF2-treated soil (58%) compared to CF (29%). Another important group, Vicinamibacterales, was also significantly higher in CFSF2 (58%) compared to CF (7%). Hence, these potentially contributed to the high rice amino acid content and yield in the CFSF2-treated paddy. However, further field-scale studies are needed to confirm the bioindustrial application of seaweed in agricultural systems.
1. Introduction
Rice (Oryza sativa L.) is a staple food for most countries in the world, especially for countries in the East and South Asia, region such as Indonesia [1]. To meet the national demand, currently rice production in Indonesia heavily relies on chemical fertilizers to increase its productivity. However, excessive use of chemical fertilizers negatively affects the environment, such as soil acidification and soil crust [2]. In addition, chemical fertilizer wastes from agriculture fields can potentially contaminate drinking water sources, which would pose a health risk for humans [3]. Hence, a solution is urgently needed to reduce the current use of chemical fertilizers in agriculture practices.
Currently, several organic fertilizers are being developed to reduce the use of chemical fertilizers [4,5,6,7,8]. One of the drawbacks for the application of organic fertilizers is the bioavailability of the raw material [9]. Another important factor is that the production of the organic fertilizer must be environmentally friendly and cost efficient [10]. Seaweed is considered an eco-friendly and cost-effective raw material for the production of organic fertilizers [11]. Besides, seaweed has proven its effectivity in increasing crop productivity [12,13]. Another advantage is that seaweed could be easily grown in open-sea aquaculture farms [14]. In addition, seaweed cultivation has been reported to improve water quality and phytoplankton diversity [15]. Hence, use of seaweed as organic fertilizer raw material would be a promising option for sustainable blue economy development in coastal countries such as Indonesia [16].
Our previous work showed that the application of seaweed fertilizer increased crop yield and improved the soil bacterial community [8,17]. However, the effects of seaweed fertilizer on the nutritional content of the crop produced is still largely unknown. One of the most important quality traits in rice is amino acid composition [18]. This is due to the fact that the number of disorders known to be caused by amino acid deficiency has grown rapidly, particularly in developing countries such as Indonesia [19,20]. Hence, this study aims to investigate the effectivity of seaweed fertilizer on the amino acid composition of paddies. In addition, the seaweed fertilizer used in this study was prepared by fermentation, as described in previous work. Previous studies have indicated that fermentation is an effective method to increase the biological activity of seaweed-based fertilizers [21,22].
2. Materials and Methods
2.1. Seaweed Fertilizer Preparation
Fermentation of brown seaweed biomass was carried out in 50 L plastic drums as described in previous work. The main ingredients included ingredients such as molasses (Spoon Sugar Co. Ltd., Hyogo, Japan), rich husk, and commercial effective microorganism 4 (EM4, PT. Sonngolangit Persada, Jakarta, Indonesia). The seaweed biomass consisted of three abundant brown seaweeds found in the West Lombok coastal area (8°31′05.3″ S 116°03′41.0″ E), namely, S. cristaefolium, S. crassifolium, and S. polycystum. Corresponding seaweed materials were deposited in the herbarium of Pusat Unggulan Biosains dan Bioteknologi (PUBB), University of Mataram, as voucher specimens IDN_LL_02, IDN_LL_01, and IDN_LL_03, respectively. The collected seaweeds were washed with tap water to remove unwanted debris and sand. The drying process of the cleaned seaweed was conducted over 3 to 4 days. The dried seaweed biomass was minced with a Mainca CR-40 mincer (Barcelona, Spain). The seaweed biomass was subjected to anaerobe fermentation for 40 days with EM4 (1 L/ton) as the bioactivator [23]. The produced fermented seaweed biomass was then used for further experiments as 100% seaweed fertilizer (SF).
2.2. Pot Experimental Design
The paddy plants were grown in experimental pots with a volume of 10 L. A total of 50 paddy seedlings was divided into 5 experimental groups: control group (C0), treatment with 100% chemical fertilizer (CF), treatment with 100% seaweed fertilizer (SF), combination of 75% seaweed fertilizer and 25% of chemical fertilizer (CFSF1), and combination of 50% seaweed fertilizer and 50% chemical fertilizer (CFSF2). The C0 control group consisted of 8 kg soil only. The CF group consisted of 7 kg of soil and 1 kg of 100% chemical fertilizer mixture (300 kg/ha CON2H4, 100 kg/ha Na3PO4, and 100 kg/ha KCl) with a ratio of 15:15:15, which corresponds to the local farmers’ practice [24]. In addition, the application of CF was completed twice during the 10 and 30 days after the paddy plants were transplanted to the experimental pots. The SF treatment consisted of 7 kg soil and 1 kg of 100% fermented seaweed fertilizer. The CFSF1 group consisted of 7 kg soil, 0.25 kg CF, and 0.75 kg SF. The CFSF2 group consisted of 7 kg soil, 0.5 kg CF, and 0.5 kg SF. The growth parameters, including plant height and tillers, were documented every two weeks after transplantation (AT). After harvest, the grain and total rice yield produced were evaluated.
2.3. Determination of Soil, Paddy Leaves, and Rice Grain Macro- and Micronutrient Properties
The soil samples were taken from the top layer (0–15 cm) from random pots and pooled together, followed by air drying and sieving at 2 mm for the determination of physical and chemical properties. Soil organic matter was measured by the procedure developed by Walkley and Black known as the dichromate wet oxidation method [25,26]. The paddy leaves were split and dried at 120 °C for half an hour, then dried at 65 °C until they reached constant weight. Digestion of the leaves was carried out with sulfuric acid and hydrogen peroxide. Total N was determined with the micro-Kjehdal method [27]. Other nutrients (Fe and Zn) were determined with ICP-OES (Agilent technologies, Santa Clara, CA, USA) [28].
2.4. Determination of Amino Acid Content in Rice Grain
A total of 1.0 g rice grains was hydrolyzed with HCl. The filtrate was then filtered and injected in the UPLC system. The determination of amino acid content was carried out by reverse-phase AQUITY UPLC H-Class using a BEH C18-Column and a PDA detector. The system used a column temperature of 43.0 °C and the sample temperature was 20.0 °C. The injection volume was 0.5 µL and the pressure was around 13,000 psi. The amino acids were detected at 260 nm with a PDA detector [29].
2.5. Soil Microbial Community Analysis Based on the 16S rRNA Gene
Soil sampling was conducted in the 12th week after paddy harvest. A sterilized teaspoon was used for soil collection at three core layers (approximately 0 to 15 cm from the surface layer). All soil samples were pooled in a sterilized 50 mL falcon tube. The soil samples were directly transported to the laboratory and stored at −80 °C until further use. The extraction of DNA content from soil was conducted based on the instructions provided by the HighPurityTM soil DNA isolation kit (Canvax Biotech, Andalucia, Spain). The yield and quality of the isolated DNA samples were determined using a NanoDrop 1000 spectrophotometer (Thermoscientific, Waitham, MA, USA) [30]. A concentration above 20 ng/µL was considered sufficient for further NGS analysis [31]. The microbial communities were estimated based on the V3–V4 region of the 16S rRNA gene using the barcoded primers 314F/806R. All PCR reactions were carried out with Phusion High-Fidelity PCR Master Mix (New England Biolabs, Ipswich, MA, USA). A volume of 1× loading buffer (contained SYBR green) with PCR products and electrophoresis on 2% agarose gel was used for detection. The libraries were generated with NEBNext UltraTM DNA Library Prep Kit for Illumina and quantified via Qubit and Q-PCR for analysis by illumine platform. The data processing of the sequence data was analyzed based on previous work. The microbial community was visualized with Krona software [32].
2.6. Statistical Analysis
Analysis of variance (ANOVA) was conducted on the data for multi-comparison of treatments. The data were statistically analyzed using the GraphPad Prism software. The differences between the treatments were calculated using the least significance difference test (LSD) at a 0.05 probability level. The sequencing output was processed using QIIME2. The composition of the soil microbial community was visualized with Krona tools [33].
3. Results and Discussion
Excessive use of chemical fertilizer has become a common practice to increase crop production [34]. However, this could lead to several serious issues, such as soil degradation, nitrogen leaching, soil compaction, reduction in soil organic matter, and loss of soil carbon [35]. In many regions in Indonesia, extremely high P losses due to erosion have been reported [36]. Due to these concerns, there is a growing urgency for the development of organic fertilizers. The significant potential of seaweed as a source of fertilizer in agriculture has been acknowledged by researchers worldwide. Seaweed has proven to improve plant growth and yield [37,38,39]. However, little is known regarding the nutritional status of the crop produced by application of seaweed-based organic fertilizers. One of rice’s quality traits of interest is amino acid composition [34]. Hence, this study aimed to evaluate the effects of fermented seaweed fertilizer on the amino acid content of rice.
3.1. Effects of Seaweed Organic Fertilizer on Growth of Paddy Plants
The organic matter and nutrient compositions of fermented seaweed organic fertilizer was reported in our previous work [17]. The fermentation process, which includes decomposition of the seaweed organic biomass, increases the release of available nutrients [40]. Seaweed biomass is considered an optimal fermentation substrate that could further improve its biological activity [41].
The effects of seaweed fertilizer on the growth of paddy plants were documented from week 0 to week 12 after transplantation of the paddy plants into experimental pots (Figure 1). The application of SF showed less effect on plant height. However, a highly significant effect of SF application was seen in plant tiller numbers. SF combination with CF, treatment CFSF1 (12.40 ± 4.10 tillers/pot), and treatment CFSF2 (11.00 ± 3.00 tillers/pot) were significantly higher compared to CF (7.20 ± 1.48 tillers/pot). Tiller number and plant height are two major factors for paddy growth. However, both were negatively regulated [42,43]. Notably, the paddy treated with SF showed no significant difference compared to CF in both plant height and tiller number. The lack of urea input from chemical fertilizer treatment in the SF group potentially caused N deficiency, which limits its growth. Previous reports have shown that seaweed is rich in plant-promoting growth hormones [8,44]. In addition, seaweed improves soil fertility by providing an optimal environment for the growth of various beneficial soil bacteria for plants [45,46,47]. Hence, seaweed-based fertilizers possibly act more as a biostimulant rather than a macronutrient source for plants. The combination of seaweed fertilizers with reduced chemical fertilizers has been demonstrated to be an effective output in crop production and yield [48]. This is in correlation with our results, which showed that seaweed fertilizer combined with reduced chemical fertilizer concentration up to 50% (CFSF2) had the best result in paddy plants based on plant height and tiller number.
Figure 1.
The effects of SF on paddy plant growth. (A). Documentation was undertaken to record plant growth dynamics. (B). Plant height and number of tillers from week 0 to week 12 before harvest. ns indicates no significant difference (p < 0.01) between groups in the same week. Different annotation letters indicate significant difference (p < 0.01) between groups in the same week.
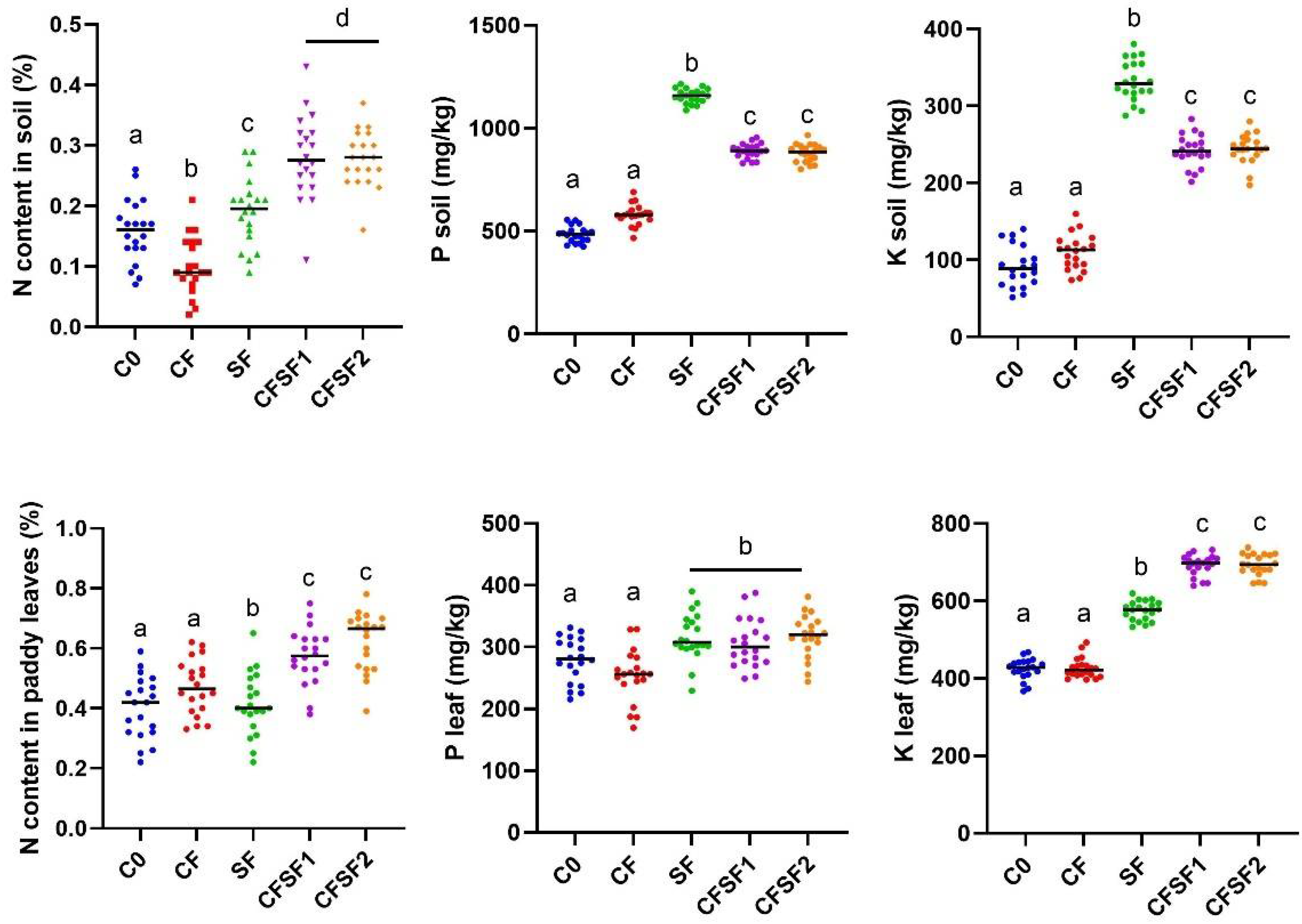
3.2. Effects of Seaweed Fertilizer on Paddy Macronutrient Uptake
The macronutrient contents of nitrogen (N), phosphorus (P), and potassium (K) in soil and paddy leaves were investigated (Figure 2). The macronutrient concentrations were significantly higher in fertilizer treatments with SF addition (SF, CFSF1, and CFSF2) compared to control and CF groups. This shows that seaweed fertilizer application in soil possibly improves soil macronutrient status and fertility, even after harvest [49,50], thus supporting further sustainable agriculture for continuous crop production.
Figure 2.
The effects of SF on macronutrient nitrogen (N), phosphorus (P), and potassium (K) in soil and paddy plant leaves after harvest. Different annotation letters indicate significant difference (p < 0.01) between groups.
Brown seaweed such as Sargassum is known to contain alginate, which can chelate with major cations such as Na+, Ca2+, Mg2+, and K+ to form aggregate, and hence, increasing nutrient status in soils [51]. This probably explains the significantly high P and K content in treated groups with SF addition.
In addition, the macronutrient contents of N, P, and K in the paddy leaves were also evaluated. The N content in leaves of the paddy treated with 100% SF were significantly low. This shows that SF treatment alone was not capable of providing available N for the paddy plant. However, with additional input of inorganic N, such as in CFSF1 and CFSF2 treatments, the N uptake was significantly higher compared to other groups. Nitrogen (N) plays a critical role in plant growth, as its deficiency significantly affects plant growth and productivity [52]. Hence, low N uptake in the SF 100% group resulted in poor growth characteristics such as plant height and tiller number.
Meanwhile, the P and K content in paddy plants treated with fertilizers with SF addition (SF, CFSF1, and CFSF2) were significantly higher compared to other groups (C0 and CF). The bioactivity of the seaweed fertilizer possibly depends on the seaweed species used as the raw material. Previous studies have demonstrated that treatment with seaweed fertilizer from red algae Kappaphycus alvarezii and Gracilaria edulis significantly enhanced the rice N and P uptake, but not K [53]. Interestingly, similar results were seen by seaweed fertilizers from brown algae Ecklonia maxima, which enhanced P and K concentration in oilseed rape leaves [54]. Another report also showed that brown seaweed-based fertilizers significantly affected P and K content in leaves compared to N [55].
3.3. Effects of Seaweed Fertilizer on Grain Yield
As shown in Figure 3, the grain yield was significantly affected by fertilization treatments with the combination of CF and SF. In particular, the combination of 50% CF and SF (CFSF2) showed the highest crop productivity based on panicle numbers, grain weight, and the yield of rice produced. The macronutrient phosphorus (P) was significantly higher in paddy plants treated with SF-based fertilizers. Phosphorus plays a vital role in adenosine triphosphate (ATP) generation, which also contributes to photosynthesis rate [56]. Furthermore, plants treated with seaweed fertilizer showed higher chlorophyll content, which potentially contributes to the photosynthesis rate [57,58]. Potassium (K) was also significantly higher in fertilizers with SF addition. Deficiency of K is often related to stunted plant growth and reduced yield [59]. In addition, the grain panicle number is often positively correlated with grain weight [59,60].
Figure 3.
The effects of SF on paddy grain and rice yield. Different annotation letters indicate significant difference (p < 0.01) between groups.
The CFSF1- and CFSF2-treated groups were significantly higher in leaf P and K compared to CF. This potentially contributed to the higher yield produced in groups CFSF1 and CFSF2. In addition, nitrogen is a key component for amino acid synthesis, which is the building block for plant proteins and enzymes [61]. Hence, the high amount of P and K in CFSF1 and CFSF2 probably explains the optimal plant growth and productivity in these two groups.
3.4. Effects of Seaweed Fertilizer on Rice Micronutrient and Amino Acid Composition
Previous studies have shown the significance of seaweed fertilizer in improving plant yield and production [39,48]. However, little is known regarding the effects of organic seaweed fertilizers on the micronutrient and metabolite composition of plants.
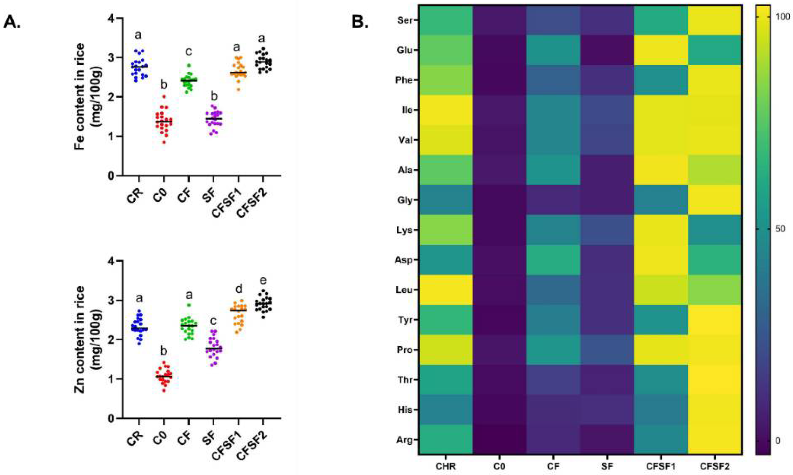
Despite rice being a staple food in most countries, it currently remains a poor source of many essential mineral nutrients such as iron (Fe) and zinc (Zn) [62]. The micronutrients Fe and Zn in the rice treatments were analyzed (Figure 4A). These two nutrients play a critical role in inducing appetite, growth, and functioning of the immune system. Both combinations of CF with SF (CFSF1 and CFSF2) showed a significant increase in Fe and Zn content in the rice produced [63]. The rice grown with CF showed similar Fe content (2.40 ± 0.16 mg/100 g) as that in previous studies [64]. The commercial organic rice (CR) used as positive control showed significantly higher Fe content (2.76 ± 0.22 mg/100 g) compared to CF (2.40 ± 0.16 mg/100 g) and control (1.38 ± 0.27 mg/100 g). Notably, the paddy treated with the CFSF2 combination produced rice with the highest Fe content (2.90 ± 0.18 mg/100 g). Similar results were seen in Zn content in CFSF2 (2.91 ± 0.47 mg/100 g), which was significantly higher compared to all other treatments, including CR (2.33 ± 0.22 mg/100 g) and CF (2.13 ± 0.21 mg/100 g).
Figure 4.
The effects of SF in paddy rice (A) micronutrients (Fe and Zn) and (B) amino acid composition. Different annotation letters indicate significant difference (p < 0.01) between groups.
Excessive use of chemical fertilizers has led to several issues, including soil degradation and soil compaction [65]. Several studies have shown that soil degradation contributes to reduced nutrient input in plant biomass [66,67]. Hence, this potentially contributed to the low micronutrients detected in the rice of the CF group. On the other hand, the application of organic fertilizer in agricultural systems improves soil fertility and nutrient use for crop production [68,69]. In addition, seaweed-based fertilizers have been shown to improve nutrient composition in plants [70]. Other reports also showed that seaweed fertilizer application induces changes in biochemical processes associated with increased nutrient uptake in plants [39].
Another important trait for rice quality is amino acid content. The amino acid glutamic acid (glu) showed the highest concentration in all rice treatments compared to other amino acids (Table S1). This is in accordance with other studies also showing that the highest amino acid found in rice is glutamic acid [71,72]. The amino acid with the significantly lowest content was histidine (his). Other studies also showed that the lowest concentration of amino acid in rice is histidine [71,73].
Overall, the CF group showed significantly lower concentrations of all amino acids tested. In contrast, the groups that combined CF with SF (CFSF1 and CFSF2) showed significantly higher amino acid concentrations. Furthermore, the amino acid concentrations in CFSF1 and CFSF2 were mostly higher compared to the commercial rice group (CHR), except for leucine. However, the group treated with SF only showed poor amino acid concentrations. This correlates with the poor growth and micronutrient uptake in the SF-treated group.
The difference in amino acid content between treatment groups was more obvious based on the heat-map analysis (Figure 4B). Although almost all amino acids were significantly higher in CFSF2, some showed higher concentrations in the CFSF1 group (glutamate, lysine, aspartic acid, and leucine). Nevertheless, the combination of SF with CF showed significantly improved amino acid composition compared to CF. Overuse of chemical fertilizers significantly contributes to severe soil compaction [74]. This potentially affects the nutrient uptake ability in plants [75]. In addition, another study also showed that Sargassum muticum application improves amino acid metabolism in chickpeas [76].
3.5. Soil Microbial Diversity of Rice Grown with Seaweed Fertilizer
Improved soil micro-flora by application of seaweed bio-fertilizer has proven to improve soil fertility and crop biomass productivity [49]. In addition, soil fertility plays a crucial role in nutrient supply for plant growth and nutrient content [77].
The diversity of soil microbial population in rhizosphere of rice treated with seaweed fertilizer was evaluated via 16S rRNA profiling. The hypervariable region of V3–V4 was selected as the target due to its reproducible results compared to V1–V3 [78]. The krona plot was used to depict the detected bacteria at different taxonomic levels in concentric circles [33]. Based on our results, the 50% combination of CF and SF (CFSF2) showed the most significant result compared to CF; hence, the microbiome analysis was focused on this group.
Our current analysis pointed out the increase of certain beneficial bacteria in the soil treated with CFSF2 compared to CF. Figure 5 shows that Rhizobiales abundance was increased to 58% in CFSF2, which is significantly higher compared to CF, at only 29%. The members of Rhizobiales are mostly known as beneficial partners for plant growth and health [79]. The Rhizobiales order is mostly known to play an important role in converting urea to ammonium for incorporation into amino acids [80].
Figure 5.
Krona plot showing the analysis results of Rhizobiales in CF and CFSF2. Circles from inside to outside stand for different taxonomic ranks, and the area of the sector shows the respective proportion of different OUT annotation results.
Hence, this possibly contributes to the higher amino acid content in CFSF2 compared to CF. Another important group of bacteria that was significantly higher in CFSF2 is Vicinamibacterales (Figure 6). The members of the Vicinamibacterales order have been associated with phosphate-solubilizing activity [81,82]. Phosphate-solubilizing bacteria (PSB) are considered an important group of bacteria due to their activity in increasing phosphorus (P) uptake in plants [83]. Phosphorus is associated with energy transformation, which significantly promotes the growth and health of the plant [84]. Furthermore, phosphorus is an essential building block for nucleic acids and phospholipids, which potentially contributes to amino acid synthesis [85]. Hence, this also possibly explains the P content detected in the leaves of the paddy treated with CFSF2.
Figure 6.
Krona plot showing the analysis results of Vicinamibacterales in CF and CFSF2. Circles from inside to outside stand for different taxonomic ranks, and the area of the sector shows the respective proportion of different OUT annotation results.
4. Conclusions
In conclusion, the implementation of seaweed-based fertilizers (SF) would be promising for sustainable production in the agriculture industry. Based on our results, the optimal dose for increasing paddy plant growth and rice production is 50% SF combined with 50% chemical fertilizer (CFSF2). The CFSF2 group showed a significantly higher yield of grain produced compared to the CF group. This is indeed promising, as the normal dose of chemical fertilizer (CF) could be decreased by up to 50%. Application of CFSF2 not only increased grain yield, but also increased amino acid composition. This is potentially due to the improved bacterial community in CFSF2-treated soils, which are rich in Rhizobiales. Another important bacterial group detected in CFSF2 was Vicinamibacterales, which are capable of solubilizing phosphorus. Hence, they potentially contributed to the significantly high grain yield produced by CFSF2. However, future study on a field scale would be needed to confirm the bioindustrial application of SF.
Supplementary Materials
The following supporting information can be downloaded at: https://www.mdpi.com/article/10.3390/fermentation8090420/s1. Table S1. Amino acid concentration in rice treated with SF.
Author Contributions
Conceptualization, methodology, validation, formal analysis, funding acquisition, writing—original draft preparation, E.S.P.; investigation, N.S.H.K., N.A. and B.T.K.I.; validation, S.P.A.; resources, A.J.; supervision, T.M., A.N. and I.K.D.J.; writing—review, T.M., A.N., I.K.D.J. and S.W. All authors have read and agreed to the published version of the manuscript.
Funding
This research was funded by the Indonesian Ministry of Education, Culture, Research, and Technology through the applied research (Penelitian terapan) scheme (No. 1292/UN18.L1/PP/2022).
Institutional Review Board Statement
Not applicable.
Informed Consent Statement
Not applicable.
Data Availability Statement
The data presented in this study are available on request from the corresponding and first author.
Acknowledgments
We would like to acknowledge the technical assistance from the lab technicians at the Bioscience and Biotechnology Research Center, who carried out the preparations for the analysis of amino acid composition.
Conflicts of Interest
The authors have no conflict of interest.
References
- Bhavadharini, B.; Mohan, V.; Dehghan, M.; Rangarajan, S.; Swaminathan, S.; Rosengren, A.; Wielgosz, A.; Avezum, A.; Lopez-Jaramillo, P.; Lanas, F.; et al. White Rice Intake and Incident Diabetes: A Study of 132,373 Participants in 21 Countries. Diabetes Care 2020, 43, 2643–2650. [Google Scholar] [CrossRef] [PubMed]
- Wang, J.; Cui, W.; Che, Z.; Liang, F.; Wen, Y.; Zhan, M.; Dong, X.; Jin, W.; Dong, Z.; Song, H. Effects of Synthetic Nitrogen Fertilizer and Manure on Fungal and Bacterial Contributions to N2O Production along a Soil Acidity Gradient. Sci. Total Environ. 2021, 753, 142011. [Google Scholar] [CrossRef] [PubMed]
- National Academies of Sciences, Engineering, and Medicine; Division on Earth and Life Studies; Environmental Health Matters Initiative. Reducing the Health Impacts of the Nitrogen Problem: Proceedings of a Workshop—in Brief; Johnson, A., Laney, K., Eds.; The National Academies Collection: Reports Funded by National Institutes of Health; National Academies Press (US): Washington, DC, USA, 2021; ISBN 978-0-309-09412-2. [Google Scholar]
- Salami, R.; Kordi, M.; Bolouri, P.; Delangiz, N.; Asgari Lajayer, B. Algae-Based Biorefinery as a Sustainable Renewable Resource. Circ. Econ. Sustain. 2021, 1, 1349–1365. [Google Scholar] [CrossRef] [PubMed]
- Zhong, S.; Shen, Z.; Sun, Y.; Lyu, N.; Ruan, Y.; Li, R.; Shen, Q. Effects of continuous application of bio-organic fertilizer on banana production and cultural microflora of bulk soil in orchard with serious disease incidence. Ying Yong Sheng Tai Xue Bao J. Appl. Ecol. 2015, 26, 481–489. [Google Scholar]
- Du, S.; Ma, Z.; Chen, J.; Xue, L.; Tang, C.; Shareef, T.M.E.; Siddique, K.H.M. Effects of Organic Fertilizer Proportion on the Distribution of Soil Aggregates and Their Associated Organic Carbon in a Field Mulched with Gravel. Sci. Rep. 2022, 12, 11513. [Google Scholar] [CrossRef]
- Salam, M.A.; Sarker, M.N.I.; Sharmin, S. Do Organic Fertilizer Impact on Yield and Efficiency of Rice Farms? Empirical Evidence from Bangladesh. Heliyon 2021, 7, e07731. [Google Scholar] [CrossRef]
- Sunarpi, H.; Kurnianingsih, R.; Ghazali, M.; Fanani, R.A.; Sunarwidhi, A.L.; Widyastuti, S.; Nikmatullah, A.; Prasedya, E.S. Evidence for the Presence of Growth-Promoting Factors in Lombok Turbinaria Murayana Extract Stimulating Growth and Yield of Tomato Plants (Lycopersicum esculentum Mill.). J. Plant Nutr. 2020, 43, 1813–1823. [Google Scholar] [CrossRef]
- Cen, Y.; Guo, L.; Liu, M.; Gu, X.; Li, C.; Jiang, G. Using Organic Fertilizers to Increase Crop Yield, Economic Growth, and Soil Quality in a Temperate Farmland. PeerJ 2020, 8, e9668. [Google Scholar] [CrossRef]
- Elsallam, M.E.A.; El-Moslamy, S.H.; El-Al, A.A.; Zahran, H.F. Scaling-up Production of Cost-Effective and Eco-Friendly Bio-Fertilizer and Its Application on Barley Green Fodder via IoT Hydroponic System. J. Genet. Eng. Biotechnol. 2021, 19, 97. [Google Scholar] [CrossRef]
- Deniz, F.; Ersanli, E.T. An Ecofriendly Approach for Bioremediation of Contaminated Water Environment: Potential Contribution of a Coastal Seaweed Community to Environmental Improvement. Int. J. Phytoremediation 2018, 20, 256–263. [Google Scholar] [CrossRef]
- Deolu-Ajayi, A.O.; van der Meer, I.M.; van der Werf, A.; Karlova, R. The Power of Seaweeds as Plant Biostimulants to Boost Crop Production under Abiotic Stress. Plant Cell Environ. 2022, 45, 2537–2553. [Google Scholar] [CrossRef] [PubMed]
- Fatimi, A. Seaweed-Based Biofertilizers: A Patent Analysis. Recent Pat. Biotechnol. 2022, 16, 144–154. [Google Scholar] [CrossRef] [PubMed]
- García-Poza, S.; Leandro, A.; Cotas, C.; Cotas, J.; Marques, J.C.; Pereira, L.; Gonçalves, A.M.M. The Evolution Road of Seaweed Aquaculture: Cultivation Technologies and the Industry 4.0. Int. J. Environ. Res. Public Health 2020, 17, 6528. [Google Scholar] [CrossRef] [PubMed]
- Jiang, Z.; Liu, J.; Li, S.; Chen, Y.; Du, P.; Zhu, Y.; Liao, Y.; Chen, Q.; Shou, L.; Yan, X.; et al. Kelp Cultivation Effectively Improves Water Quality and Regulates Phytoplankton Community in a Turbid, Highly Eutrophic Bay. Sci. Total Environ. 2020, 707, 135561. [Google Scholar] [CrossRef] [PubMed]
- Ahmed, Z.U.; Hasan, O.; Rahman, M.M.; Akter, M.; Rahman, M.S.; Sarker, S. Seaweeds for the Sustainable Blue Economy Development: A Study from the South East Coast of Bangladesh. Heliyon 2022, 8, e09079. [Google Scholar] [CrossRef]
- Prasedya, E.S.; Kurniawan, N.S.H.; Kirana, I.A.P.; Ardiana, N.; Abidin, A.S.; Ilhami, B.T.K.; Jupri, A.; Widyastuti, S.; Sunarpi, H.; Nikmatullah, A. Seaweed Fertilizer Prepared by EM-Fermentation Increases Abundance of Beneficial Soil Microbiome in Paddy (Oryzasativa L.) during Vegetative Stage. Fermentation 2022, 8, 46. [Google Scholar] [CrossRef]
- Yang, J.; Zhou, Y.; Jiang, Y. Amino Acids in Rice Grains and Their Regulation by Polyamines and Phytohormones. Plants 2022, 11, 1581. [Google Scholar] [CrossRef]
- de Koning, T.J. Amino Acid Synthesis Deficiencies. J. Inherit. Metab. Dis. 2017, 40, 609–620. [Google Scholar] [CrossRef]
- Titaley, C.R.; Ariawan, I.; Hapsari, D.; Muasyaroh, A.; Dibley, M.J. Determinants of the Stunting of Children under Two Years Old in Indonesia: A Multilevel Analysis of the 2013 Indonesia Basic Health Survey. Nutrients 2019, 11, 1106. [Google Scholar] [CrossRef]
- Wang, M.; Yan, P.; Wang, X. Microbial Fermentation for Algal Fertilizer Production. In Encyclopedia of Marine Biotechnology; John Wiley & Sons: Hoboken, NJ, USA, 2020; pp. 2247–2260. ISBN 978-1-119-14380-2. [Google Scholar]
- Nasmia; Rosyida, E.; Masyahoro, A.; Putera, F.H.A.; Natsir, S. The Utilization of Seaweed-Based Liquid Organic Fertilizer to Stimulate Gracilaria Verrucosa Growth and Quality. Int. J. Environ. Sci. Technol. 2021, 18, 1637–1644. [Google Scholar] [CrossRef]
- Bzdyk, R.M.; Olchowik, J.; Studnicki, M.; Oszako, T.; Sikora, K.; Szmidla, H.; Hilszczańska, D. The Impact of Effective Microorganisms (EM) and Organic and Mineral Fertilizers on the Growth and Mycorrhizal Colonization of Fagus Sylvatica and Quercus Robur Seedlings in a Bare-Root Nursery Experiment. Forests 2018, 9, 597. [Google Scholar] [CrossRef] [Green Version]
- Budiono, R.; Adinurani, P.G.; Soni, P. Effect of New NPK Fertilizer on Lowland Rice (Oryza Sativa L.) Growth. In IOP Conference Series: Earth and Environmental Science, Proceedings of the 2nd International Conference on Natural Resources and Life Sciences (NRLS-2018), Surabaya, Indonesia, 23–24 August 2018; IOP Publishing: Bristol, UK, 2019; Volume 293, p. 012034. [Google Scholar] [CrossRef]
- Chen, L.; Flynn, D.F.B.; Jing, X.; Kühn, P.; Scholten, T.; He, J.-S. A Comparison of Two Methods for Quantifying Soil Organic Carbon of Alpine Grasslands on the Tibetan Plateau. PLoS ONE 2015, 10, e0126372. [Google Scholar] [CrossRef] [PubMed]
- Walkley, A.; Black, I.A. An Examination of the Degtjareff Method for Determining Soil Organic Matter, and a Proposed Modification of the Chromic Acid Titration Method. Soil Sci. 1934, 37, 29–38. [Google Scholar] [CrossRef]
- Kleiber, T.; Krzyżaniak, M.; Świerk, D.; Haenel, A.; Gałecka, S. How Does the Content of Nutrients in Soil Affect the Health Status of Trees in City Parks? PLoS ONE 2019, 14, e0221514. [Google Scholar] [CrossRef] [PubMed]
- Anusha, G.; Rao, D.S.; Jaldhani, V.; Beulah, P.; Neeraja, C.N.; Gireesh, C.; Anantha, M.S.; Suneetha, K.; Santhosha, R.; Prasad, A.S.H.; et al. Grain Fe and Zn Content, Heterosis, Combining Ability and Its Association with Grain Yield in Irrigated and Aerobic Rice. Sci. Rep. 2021, 11, 10579. [Google Scholar] [CrossRef]
- Li, Z.; Xing, Y.; Guo, X.; Cui, Y. Development of an UPLC-MS/MS Method for Simultaneous Quantitation of 11 d-Amino Acids in Different Regions of Rat Brain: Application to a Study on the Associations of d-Amino Acid Concentration Changes and Alzheimer’s Disease. J. Chromatogr. B Analyt. Technol. Biomed. Life Sci. 2017, 1058, 40–46. [Google Scholar] [CrossRef]
- García-Alegría, A.M.; Anduro-Corona, I.; Pérez-Martínez, C.J.; Guadalupe Corella-Madueño, M.A.; Rascón-Durán, M.L.; Astiazaran-Garcia, H. Quantification of DNA through the NanoDrop Spectrophotometer: Methodological Validation Using Standard Reference Material and Sprague Dawley Rat and Human DNA. Int. J. Anal. Chem. 2020, 2020, 8896738. [Google Scholar] [CrossRef]
- Zhou, S.; Hill, C.S.; Clark, M.U.; Sheahan, T.P.; Baric, R.; Swanstrom, R. Primer ID Next-Generation Sequencing for the Analysis of a Broad Spectrum Antiviral Induced Transition Mutations and Errors Rates in a Coronavirus Genome. Bio-Protocol 2021, 11, e3938. [Google Scholar] [CrossRef]
- Sola-Leyva, A.; Andrés-León, E.; Molina, N.M.; Terron-Camero, L.C.; Plaza-Díaz, J.; Sáez-Lara, M.J.; Gonzalvo, M.C.; Sánchez, R.; Ruíz, S.; Martínez, L.; et al. Mapping the Entire Functionally Active Endometrial Microbiota. Hum. Reprod. Oxf. Engl. 2021, 36, 1021–1031. [Google Scholar] [CrossRef]
- Ondov, B.D.; Bergman, N.H.; Phillippy, A.M. Interactive Metagenomic Visualization in a Web Browser. BMC Bioinform. 2011, 12, 385. [Google Scholar] [CrossRef] [Green Version]
- Guo, L.; Guo, S.; Tang, M.; Su, M.; Li, H. Financial Support for Agriculture, Chemical Fertilizer Use, and Carbon Emissions from Agricultural Production in China. Int. J. Environ. Res. Public Health 2022, 19, 7155. [Google Scholar] [CrossRef] [PubMed]
- Xia, W.-J.; Zhang, L.-F.; Liu, Z.-B.; Zhang, W.-X.; Lan, X.-J.; Liu, X.-M.; Liu, J.; Liu, G.-R.; Li, Z.-Z.; Wang, P. Effects of Long-Term Application of Chemical Fertilizers and Organic Fertilizers on Heavy Metals and Their Availability in Reddish Paddy Soil. Huan Jing Ke Xue Huanjing Kexue 2021, 42, 2469–2479. [Google Scholar] [CrossRef] [PubMed]
- Alewell, C.; Ringeval, B.; Ballabio, C.; Robinson, D.A.; Panagos, P.; Borrelli, P. Global Phosphorus Shortage Will Be Aggravated by Soil Erosion. Nat. Commun. 2020, 11, 4546. [Google Scholar] [CrossRef]
- Nedumaran, T. Seaweed: A Fertilizer for Sustainable Agriculture. In Sustainable Agriculture towards Food Security; Dhanarajan, A., Ed.; Springer: Singapore, 2017; pp. 159–174. ISBN 978-981-10-6647-4. [Google Scholar]
- Arioli, T.; Mattner, S.W.; Winberg, P.C. Applications of Seaweed Extracts in Australian Agriculture: Past, Present and Future. J. Appl. Phycol. 2015, 27, 2007–2015. [Google Scholar] [CrossRef] [PubMed]
- Yao, Y.; Wang, X.; Chen, B.; Zhang, M.; Ma, J. Seaweed Extract Improved Yields, Leaf Photosynthesis, Ripening Time, and Net Returns of Tomato (Solanum lycopersicum Mill.). ACS Omega 2020, 5, 4242–4249. [Google Scholar] [CrossRef]
- Vassileva, M.; Malusà, E.; Sas-Paszt, L.; Trzcinski, P.; Galvez, A.; Flor-Peregrin, E.; Shilev, S.; Canfora, L.; Mocali, S.; Vassilev, N. Fermentation Strategies to Improve Soil Bio-Inoculant Production and Quality. Microorganisms 2021, 9, 1254. [Google Scholar] [CrossRef]
- Monteiro, P.; Lomartire, S.; Cotas, J.; Pacheco, D.; Marques, J.C.; Pereira, L.; Gonçalves, A.M.M. Seaweeds as a Fermentation Substrate: A Challenge for the Food Processing Industry. Processes 2021, 9, 1953. [Google Scholar] [CrossRef]
- Liao, Z.; Yu, H.; Duan, J.; Yuan, K.; Yu, C.; Meng, X.; Kou, L.; Chen, M.; Jing, Y.; Liu, G.; et al. SLR1 Inhibits MOC1 Degradation to Coordinate Tiller Number and Plant Height in Rice. Nat. Commun. 2019, 10, 2738. [Google Scholar] [CrossRef]
- Yang, G.; Xing, Y.; Li, S.; Ding, J.; Yue, B.; Deng, K.; Li, Y.; Zhu, Y. Molecular Dissection of Developmental Behavior of Tiller Number and Plant Height and Their Relationship in Rice (Oryza Sativa L.). Hereditas 2006, 143, 236–245. [Google Scholar] [CrossRef]
- Stirk, W.A.; Van Staden, J. Chapter Five—Plant Growth Regulators in Seaweeds: Occurrence, Regulation and Functions. In Advances in Botanical Research; Plants; Bourgougnon, N., Ed.; Academic Press: Cambridge, MA, USA, 2014; Volume 71, pp. 125–159. [Google Scholar]
- Saha, M.; Dove, S.; Weinberger, F. Chemically Mediated Microbial “Gardening” Capacity of a Seaweed Holobiont Is Dynamic. Microorganisms 2020, 8, 1893. [Google Scholar] [CrossRef]
- Chen, Y.; Li, J.; Huang, Z.; Su, G.; Li, X.; Sun, Z.; Qin, Y. Impact of Short-Term Application of Seaweed Fertilizer on Bacterial Diversity and Community Structure, Soil Nitrogen Contents, and Plant Growth in Maize Rhizosphere Soil. Folia Microbiol. 2020, 65, 591–603. [Google Scholar] [CrossRef] [PubMed]
- Yang, S.H.; Seo, J.; Koo, Y. Alginate and Fucoidan Changes the Bacterial Community in Different Directions and the Alginate or Fucoidan Degrading Bacteria Isolated from Paddy Soil Promotes the Plant Growth. Arch. Microbiol. 2021, 203, 5183–5192. [Google Scholar] [CrossRef] [PubMed]
- Tursun, A.O. Effect of Foliar Application of Seaweed (Organic Fertilizer) on Yield, Essential Oil and Chemical Composition of Coriander. PLoS ONE 2022, 17, e0269067. [Google Scholar] [CrossRef]
- Ammar, E.E.; Aioub, A.A.A.; Elesawy, A.E.; Karkour, A.M.; Mouhamed, M.S.; Amer, A.A.; El-Shershaby, N.A. Algae as Bio-Fertilizers: Between Current Situation and Future Prospective. Saudi J. Biol. Sci. 2022, 29, 3083–3096. [Google Scholar] [CrossRef]
- Chen, C.-L.; Song, W.-L.; Sun, L.; Qin, S.; Ren, C.-G.; Yang, J.-C.; Feng, D.-W.; Liu, N.; Yan, J.; Cui, B.-B.; et al. Effect of Seaweed Extract Supplement on Rice Rhizosphere Bacterial Community in Tillering and Heading Stages. Agronomy 2022, 12, 342. [Google Scholar] [CrossRef]
- Khan, W.; Rayirath, U.P.; Subramanian, S.; Jithesh, M.N.; Rayorath, P.; Hodges, D.M.; Critchley, A.T.; Craigie, J.S.; Norrie, J.; Prithiviraj, B. Seaweed Extracts as Biostimulants of Plant Growth and Development. J. Plant Growth Regul. 2009, 28, 386–399. [Google Scholar] [CrossRef]
- Mu, X.; Chen, Y. The Physiological Response of Photosynthesis to Nitrogen Deficiency. Plant Physiol. Biochem. PPB 2021, 158, 76–82. [Google Scholar] [CrossRef] [PubMed]
- EL Boukhari, M.E.M.; Barakate, M.; Bouhia, Y.; Lyamlouli, K. Trends in Seaweed Extract Based Biostimulants: Manufacturing Process and Beneficial Effect on Soil-Plant Systems. Plants 2020, 9, 359. [Google Scholar] [CrossRef]
- Di Stasio, E.; Rouphael, Y.; Colla, G.; Raimondi, G.; Giordano, M.; Pannico, A.; El-Nakhel, C.; De Pascale, S. Influence of Ecklonia Maxima Seaweed Extract on Growth, Photosynthetic Activity and Mineral Composition of Brassica rapa L. Subsp. Sylvestris under Nutrient Stress Conditions. Eur. J. Hortic. Sci. 2018, 82, 286–293. [Google Scholar] [CrossRef]
- Saravana, P.S.; Choi, J.H.; Park, Y.B.; Woo, H.C.; Chun, B.S. Evaluation of the Chemical Composition of Brown Seaweed (Saccharina japonica) Hydrolysate by Pressurized Hot Water Extraction. Algal Res. 2016, 13, 246–254. [Google Scholar] [CrossRef]
- Carstensen, A.; Herdean, A.; Schmidt, S.B.; Sharma, A.; Spetea, C.; Pribil, M.; Husted, S. The Impacts of Phosphorus Deficiency on the Photosynthetic Electron Transport Chain. Plant Physiol. 2018, 177, 271–284. [Google Scholar] [CrossRef] [PubMed]
- Ali, O.; Ramsubhag, A.; Jayaraman, J. Biostimulant Properties of Seaweed Extracts in Plants: Implications towards Sustainable Crop Production. Plants 2021, 10, 531. [Google Scholar] [CrossRef] [PubMed]
- Kurniawan, N.S.H.; Kirana, I.A.P.; Abidin, A.S.; Jupri, A.; Widyastuti, S.; Hernawan, A.; Nikmatullah, A.; Sunarpi, H.; Prasedya, E.S. Analysis of Leaf Chlorophyll Content of Paddy Plants during Vegetative Stage Grown in Soil Media Containing Macroalgae Organic Fertilizer. In IOP Conference Series: Earth and Environmental Science, Proceedings of the 4th International Conference on Bioscience and Biotechnology, Virtual, 16–18 August 2021; IOP Publishing: Bristol, UK, 2021; Volume 913, p. 012025. [Google Scholar] [CrossRef]
- Chen, X.-X.; Zhang, W.; Liang, X.-Y.; Liu, Y.-M.; Xu, S.-J.; Zhao, Q.-Y.; Du, Y.-F.; Zhang, L.; Chen, X.-P.; Zou, C.-Q. Physiological and Developmental Traits Associated with the Grain Yield of Winter Wheat as Affected by Phosphorus Fertilizer Management. Sci. Rep. 2019, 9, 16580. [Google Scholar] [CrossRef] [PubMed]
- Qi, P.; Lin, Y.-S.; Song, X.-J.; Shen, J.-B.; Huang, W.; Shan, J.-X.; Zhu, M.-Z.; Jiang, L.; Gao, J.-P.; Lin, H.-X. The Novel Quantitative Trait Locus GL3.1 Controls Rice Grain Size and Yield by Regulating Cyclin-T1;3. Cell Res. 2012, 22, 1666–1680. [Google Scholar] [CrossRef] [PubMed]
- The, S.V.; Snyder, R.; Tegeder, M. Targeting Nitrogen Metabolism and Transport Processes to Improve Plant Nitrogen Use Efficiency. Front. Plant Sci. 2021, 11, 628366. [Google Scholar] [CrossRef]
- Kumar, A.; Sen, A.; Upadhyay, P.K.; Singh, R.K. Effect of Zinc, Iron and Manganese Levels on Quality, Micro and Macro Nutrients Content of Rice and Their Relationship with Yield. Commun. Soil Sci. Plant Anal. 2017, 48, 1539–1551. [Google Scholar] [CrossRef]
- Díaz-Benito, P.; Banakar, R.; Rodríguez-Menéndez, S.; Capell, T.; Pereiro, R.; Christou, P.; Abadía, J.; Fernández, B.; Álvarez-Fernández, A. Iron and Zinc in the Embryo and Endosperm of Rice (Oryza sativa L.) Seeds in Contrasting 2′-Deoxymugineic Acid/Nicotianamine Scenarios. Front. Plant Sci. 2018, 9, 1190. [Google Scholar] [CrossRef]
- Herath, H.M.T.; Rajapakse, D.; Wimalasena, S.; Weerasooriya, M.K.B. Iron Content and Availability Studies in Some Sri Lankan Rice Varieties. Int. J. Food Sci. Technol. 2011, 46, 1679–1684. [Google Scholar] [CrossRef]
- Lin, W.; Lin, M.; Zhou, H.; Wu, H.; Li, Z.; Lin, W. The Effects of Chemical and Organic Fertilizer Usage on Rhizosphere Soil in Tea Orchards. PLoS ONE 2019, 14, e0217018. [Google Scholar] [CrossRef]
- Wu, J.; Wang, H.; Li, G.; Ma, W.; Wu, J.; Gong, Y.; Xu, G. Vegetation Degradation Impacts Soil Nutrients and Enzyme Activities in Wet Meadow on the Qinghai-Tibet Plateau. Sci. Rep. 2020, 10, 21271. [Google Scholar] [CrossRef]
- Gregory, A.S.; Ritz, K.; McGrath, S.P.; Quinton, J.N.; Goulding, K.W.T.; Jones, R.J.A.; Harris, J.A.; Bol, R.; Wallace, P.; Pilgrim, E.S.; et al. A Review of the Impacts of Degradation Threats on Soil Properties in the UK. Soil Use Manag. 2015, 31, 1–15. [Google Scholar] [CrossRef] [PubMed]
- Wang, X.; Yan, J.; Zhang, X.; Zhang, S.; Chen, Y. Organic Manure Input Improves Soil Water and Nutrients Use for Sustainable Maize (Zea Mays. L) Productivity on the Loess Plateau. PLoS ONE 2020, 15, e0238042. [Google Scholar] [CrossRef] [PubMed]
- Dahunsi, S.O.; Oranusi, S.; Efeovbokhan, V.E.; Adesulu-Dahunsi, A.T.; Ogunwole, J.O. Crop Performance and Soil Fertility Improvement Using Organic Fertilizer Produced from Valorization of Carica Papaya Fruit Peel. Sci. Rep. 2021, 11, 4696. [Google Scholar] [CrossRef] [PubMed]
- Hamouda, R.A.; Hussein, M.H.; El-Naggar, N.E.-A.; Karim-Eldeen, M.A.; Alamer, K.H.; Saleh, M.A.; Al Masoudi, L.M.; Sharaf, E.M.; El-Azeem, R.M.A. Promoting Effect of Soluble Polysaccharides Extracted from Ulva Spp. on Zea mays L. Growth. Molecules 2022, 27, 1394. [Google Scholar] [CrossRef] [PubMed]
- Kalman, D.S. Amino Acid Composition of an Organic Brown Rice Protein Concentrate and Isolate Compared to Soy and Whey Concentrates and Isolates. Foods 2014, 3, 394–402. [Google Scholar] [CrossRef]
- Huang, M.; Zhang, H.; Zhao, C.; Chen, G.; Zou, Y. Amino Acid Content in Rice Grains Is Affected by High Temperature during the Early Grain-Filling Period. Sci. Rep. 2019, 9, 2700. [Google Scholar] [CrossRef]
- Mahmoud, A.H.; El Anany, A.M. Nutritional and Sensory Evaluation of a Complementary Food Formulated from Rice, Faba Beans, Sweet Potato Flour, and Peanut Oil. Food Nutr. Bull. 2014, 35, 403–413. [Google Scholar] [CrossRef]
- Barłóg, P.; Grzebisz, W.; Łukowiak, R. Fertilizers and Fertilization Strategies Mitigating Soil Factors Constraining Efficiency of Nitrogen in Plant Production. Plants 2022, 11, 1855. [Google Scholar] [CrossRef]
- Goulding, K.W.T. Soil Acidification and the Importance of Liming Agricultural Soils with Particular Reference to the United Kingdom. Soil Use Manag. 2016, 32, 390–399. [Google Scholar] [CrossRef]
- Abdel Latef, A.A.H.; Srivastava, A.K.; Saber, H.; Alwaleed, E.A.; Tran, L.-S.P. Sargassum Muticum and Jania Rubens Regulate Amino Acid Metabolism to Improve Growth and Alleviate Salinity in Chickpea. Sci. Rep. 2017, 7, 10537. [Google Scholar] [CrossRef]
- Smith, M.R.; Reis Hodecker, B.E.; Fuentes, D.; Merchant, A. Investigating Nutrient Supply Effects on Plant Growth and Seed Nutrient Content in Common Bean. Plants 2022, 11, 737. [Google Scholar] [CrossRef] [PubMed]
- Teng, F.; Darveekaran Nair, S.S.; Zhu, P.; Li, S.; Huang, S.; Li, X.; Xu, J.; Yang, F. Impact of DNA Extraction Method and Targeted 16S-RRNA Hypervariable Region on Oral Microbiota Profiling. Sci. Rep. 2018, 8, 16321. [Google Scholar] [CrossRef] [PubMed]
- Erlacher, A.; Cernava, T.; Cardinale, M.; Soh, J.; Sensen, C.W.; Grube, M.; Berg, G. Rhizobiales as Functional and Endosymbiontic Members in the Lichen Symbiosis of Lobaria pulmonaria L. Front. Microbiol. 2015, 6, 53. [Google Scholar] [CrossRef]
- Neuvonen, M.-M.; Tamarit, D.; Näslund, K.; Liebig, J.; Feldhaar, H.; Moran, N.A.; Guy, L.; Andersson, S.G.E. The Genome of Rhizobiales Bacteria in Predatory Ants Reveals Urease Gene Functions but no Genes for Nitrogen Fixation. Sci. Rep. 2016, 6, 39197. [Google Scholar] [CrossRef] [PubMed]
- Wu, X.; Rensing, C.; Han, D.; Xiao, K.-Q.; Dai, Y.; Tang, Z.; Liesack, W.; Peng, J.; Cui, Z.; Zhang, F. Genome-Resolved Metagenomics Reveals Distinct Phosphorus Acquisition Strategies between Soil Microbiomes. mSystems 2022, 7, e01107-21. [Google Scholar] [CrossRef] [PubMed]
- Wu, X.; Peng, J.; Liu, P.; Bei, Q.; Rensing, C.; Li, Y.; Yuan, H.; Liesack, W.; Zhang, F.; Cui, Z. Metagenomic Insights into Nitrogen and Phosphorus Cycling at the Soil Aggregate Scale Driven by Organic Material Amendments. Sci. Total Environ. 2021, 785, 147329. [Google Scholar] [CrossRef] [PubMed]
- Rodríguez, H.; Fraga, R. Phosphate Solubilizing Bacteria and Their Role in Plant Growth Promotion. Biotechnol. Adv. 1999, 17, 319–339. [Google Scholar] [CrossRef]
- Poirier, Y.; Jaskolowski, A.; Clúa, J. Phosphate Acquisition and Metabolism in Plants. Curr. Biol. CB 2022, 32, R623–R629. [Google Scholar] [CrossRef]
- Ajmera, I.; Hodgman, T.C.; Lu, C. An Integrative Systems Perspective on Plant Phosphate Research. Genes 2019, 10, 139. [Google Scholar] [CrossRef] [Green Version]
Publisher’s Note: MDPI stays neutral with regard to jurisdictional claims in published maps and institutional affiliations. |
© 2022 by the authors. Licensee MDPI, Basel, Switzerland. This article is an open access article distributed under the terms and conditions of the Creative Commons Attribution (CC BY) license (https://creativecommons.org/licenses/by/4.0/).





