Revitalizing Urban Rivers with Biotechnological Strategies for Sustainability and Carbon Capture
Abstract
1. Introduction
2. Types and Sources of Urban River Pollution
3. Traditional Methods for River Revitalization
3.1. Dredging for River Revitalization
3.2. Aeration for River Revitalization
3.3. Chemical Treatment for River Revitalization
3.4. Bacterial and Fungi Biotechnological Approaches to River Revitalization
3.4.1. Heavy Metal Removal by Microorganisms
3.4.2. Nutrient Pollution and Eutrophication
3.4.3. Persistent Organic Pollutants and Their Bioremediation
3.4.4. Pathogen Removal and Pollution Mitigation
| Target Pollutant | Approach | Efficiency of Removal | Reference |
|---|---|---|---|
| Heavy Metals (Pb, Cd, As, U) | Sphingomonas, Fusarium | 80% | [51] |
| Heavy Metals (Cd, Pb, U) | Fusarium verticillioides (fungus) | 90% | [120] |
| Heavy Metals (Cd, Zn) | Fusarium culmorum | 85% | [58] |
| Hydrocarbons (Crude oil, PAHs) | Scedosporium apiospermum | 70–75% | [59] |
| Heavy Metal (Cd) | Sphingomonas sp. M1-B02 | 95% | [121] |
| Nutrients (N, P) | Various bacteria and fungi (e.g., nitrifying bacteria) | 60% | [74] |
| Nutrients (N) | Various bacteria (e.g., nitrifying bacteria) | 70–80% | [75] |
| Nutrients (N) | Microbial communities in Bioretention Systems | 50–60% | [76] |
| POPs (PCBs, DDT, Dioxins) | Dehalococcoides, Marinobacter hydrocarbonoclasticus SDK644 | 90% | [122] |
| POPs (PCBs, DDT, Dioxins) | Organophosphorus Acid Anhydrolase | 87–97% | [123] |
| POPs (PCBs, DDT, Dioxins) | Bacterial consortium (e.g., Paraclostridium sp., Bacillus sp., Staphylococcus sp.) | 80–90% | [124] |
| POPs (PCBs, DDT, Dioxins) | Bacteria (e.g., Dehalococcoides, Marinobacter) | 85% | [125] |
| Pollutants (Nanoparticles, Heavy Metals) | Lemna, Phragmites (aquatic plants) | 80% | [126] |
| Pollutants (Ammonia, BOD) | Canna indica (wetland plant) | 60–70% | [127] |
| Pathogens (Bacteria) | Corbicula (freshwater mussels) | 40–60% | [128] |
| Pathogens (E. coli, Antibiotic Resistance) | Microalgae-Bacteria Systems (MBS) | 80% (E. coli reduction) and 70–80% (antibiotic resistance gene reduction) | [129] |
| Pathogens and Pollutants (Ammonia, COD) | HP-RPe-3 (microbial agent) | 30% DO increase, 60% NH3-N reduction, 40% COD reduction | [130] |
| Heavy Metal (Pb) | Klebsiella sp. USL2D (Biosorption) | 97% | [131] |
| Heavy Metal (CrO4−) | Sporosarcina saromensis M52 (Biosorption/Biotransformation) | 100% | [132] |
| Heavy Metal (CrO4−) | Cellulosimicrobium sp. (Biosorption) | 99.33% | [133] |
| Heavy Metal (Cu) | Sulfate-reducing bacteria (SRB) (In situ acid mine drainage remediation) | 99.55% | [134] |
| Heavy Metal (CrO4−) | Proteus mirabilis (Bioreduction in tannery effluent) | 99.00% | [135] |
| Heavy Metal (CrO4−) | Halomonas campaniensis (Bioreduction in tannery effluent) | 98.68% | [135] |
| Heavy Metal (CrO4−) | Bacillus pumilus (Bioreduction in tannery effluent) | 98.28% | [135] |
| Heavy Metal (Pb) | Cellulosimicrobium sp. (Biosorption) | 99% (Nearly complete) | [133] |
| Heavy Metal (Zn) | Sulfate-reducing bacteria (SRB) (In situ acid mine drainage remediation) | 94.59% | [134] |
4. Role of Phytoplankton on Contaminated River Revitalization
5. Biotechnological Strategies for the Removal of Multidrug-Resistant Microorganisms and Genes from Rivers
5.1. Bioremediation as a Strategy Against Resistance Genes
5.2. Phages as Biocontrol Agents Against Multidrug-Resistant Bacteria
5.3. Nanotechnology: An Innovative Alternative for Destroying Bacterial Cells and Resistance Genes
6. Sustainable Strategies for Urban River Revitalization
6.1. Eco-Engineering Solutions: Integrating Natural Processes and Engineering for Sustainable Outcomes
6.1.1. Constructed Wetlands
6.1.2. Floating Treatment Wetlands
6.2. Green Infrastructure: Integrating Nature into Urban Planning
6.3. Riverbank Restoration: Biotechnological Approaches to Riparian Revitalization
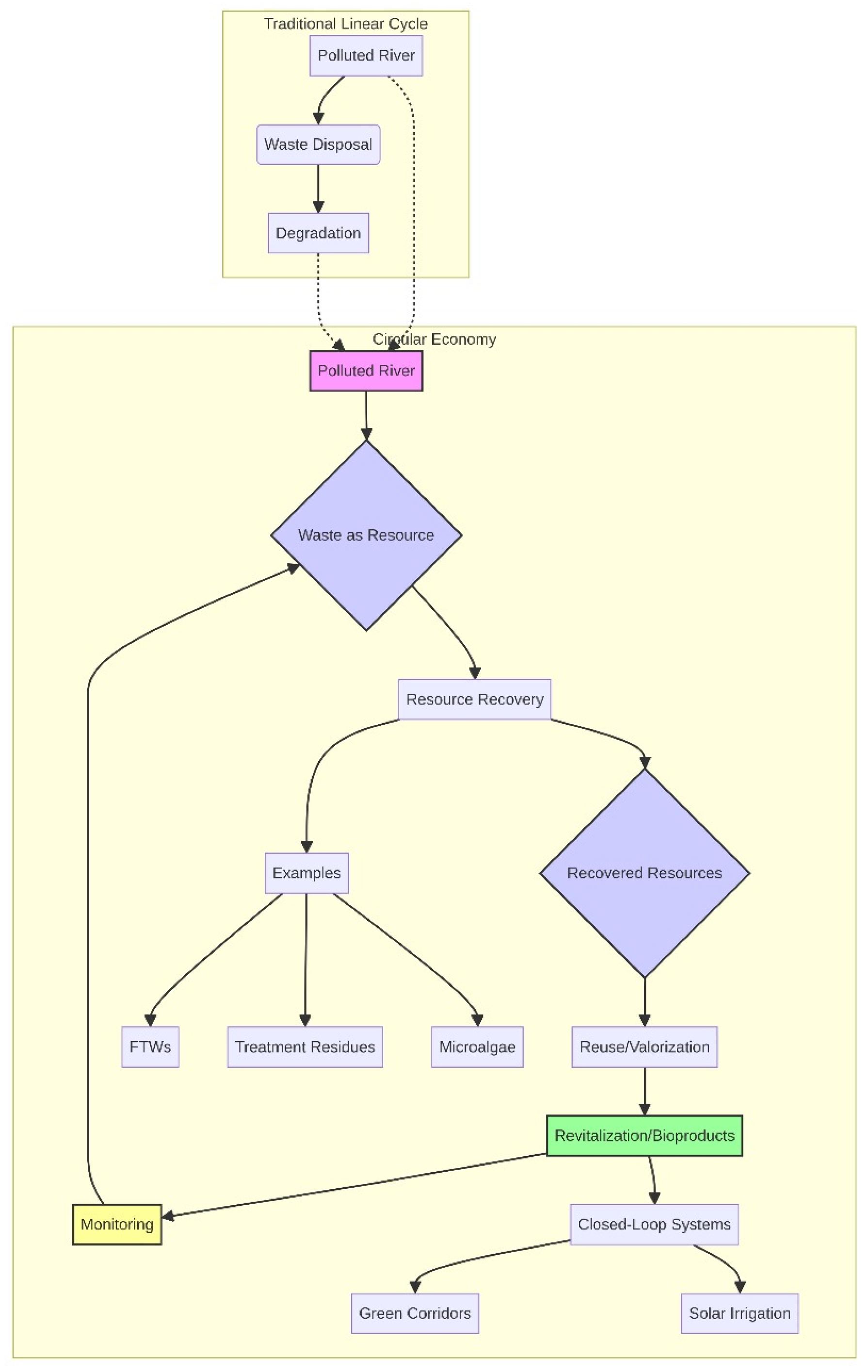
7. Circular Economy in Urban River Revitalization
8. Real World Case Studies of Successful Biotechnological and Sustainable River Revitalization
9. Challenges, Future Directions and Artificial Intelligence
10. Concluding Remarks
- (I)
- Traditional remediation methods can provide short-term improvements in urban river quality; however, their long-term effectiveness is constrained by environmental impacts, economic costs, and sustainability limitations. Integrated frameworks that combine conventional techniques with ecosystem-based and nature-based solutions are essential for achieving durable river resilience.
- (II)
- Biotechnological approaches—particularly those based on bacterial and fungal processes—offer environmentally friendly and versatile solutions for the remediation of polluted urban rivers. These strategies effectively target heavy metals, organic contaminants, and pathogens while supporting ecological recovery. Continued technological innovation and system integration are necessary to enable large-scale implementation.
- (III)
- Phytoplankton-based approaches represent a sustainable tool for river revitalization through pollutant removal and biomass generation. However, their application requires careful management to prevent adverse outcomes such as harmful algal blooms and secondary pollution. Long-term success depends on balanced strategies that integrate biological and conventional control measures.
- (IV)
- The incorporation of circular economy principles into urban river restoration promotes regenerative systems that convert waste streams into valuable resources. Evidence from successful applications demonstrates that closing material and energy loops not only enhances ecosystem recovery but also creates socio-economic value. Resilient river restoration therefore relies on the synergy of ecological, technological, and community-driven approaches.
- (V)
- Advanced biotechnological innovations, including targeted microbial applications and biofilm-based systems, provide effective and sustainable alternatives for river revitalization across diverse environmental contexts. Addressing challenges related to microbial stability, process control, and site specificity will be critical for scaling these technologies.
- (VI)
- Despite their transformative potential, biotechnological solutions face technical, environmental, and regulatory barriers. Future efforts must prioritize adaptive, site-specific designs, strengthened regulatory frameworks, and transparent stakeholder engagement to build public trust. Multidisciplinary collaboration and continued innovation will be essential to achieving robust, sustainable, and resilient outcomes in urban river revitalization.
Author Contributions
Funding
Institutional Review Board Statement
Informed Consent Statement
Data Availability Statement
Conflicts of Interest
Abbreviations
| TP | Total phosphorus |
| TN | Total nitrogen |
| POPs | Persistent organic pollutants |
| PCBs | Polychlorinated biphenyls |
| DO | Dissolved oxygen |
| DDT | Dichlorodiphenyltrichloroethane |
| GHG | Greenhouse gas |
| FTWs | Floating Treatment Wetlands |
| COD | Chemical oxygen demand |
| MBBRs | Moving Bed Biofilm Reactors |
| SRB | Sulfate-reducing bacteria |
| Cr(VI) | Hexavalent chromium |
| Cr(III) | Trivalent chromium |
| NH3 | Ammonia |
| NO3− | Nitrate |
| PAHs | Polycyclic aromatic hydrocarbons |
| OPAA-FL | Organophosphorus Acid Anhydrolase |
| WWTPs | Wastewater treatment plants |
| BOD | Biological oxygen demand |
| FTIR | Fourier transform infrared spectroscopy |
| SEM | Scanning electron microscopy |
| As(V) | Arsenate |
| CECs | Contaminants of emerging concern |
| ROS | Reactive oxygen species |
| CWs | Constructed wetlands |
| TCE | Trichloroethylene |
| WQI | Water Quality Index |
| PLI | Pollution Load Index |
| BCF | Bio-Concentration Factor |
| GMOs | Genetically modified organisms |
| eDNA | Environmental DNA |
| MBS | Microalgae–bacteria systems |
| NH3-N | Ammoniacal nitrogen |
| AI | Artificial Intelligence |
References
- Olcina Cantos, J.; Farguell Pérez, J.; Santasusagna Riu, A. Urban and Metropolitan Rivers: Current Processes, Trends and Challenges. In Urban and Metropolitan Rivers; Farguell Pérez, J., Santasusagna Riu, A., Eds.; The Urban Book Series; Springer International Publishing: Cham, Switzerland, 2024; pp. 1–24. ISBN 978-3-031-62640-1. [Google Scholar]
- Shekar, P.R.; Mathew, A. Morphometric Analysis for Prioritizing Sub-Watersheds of Murredu River Basin, Telangana State, India, Using a Geographical Information System. J. Eng. Appl. Sci. 2022, 69, 44. [Google Scholar] [CrossRef]
- Rodrigues Junior, J.C.; Dos Santos, E.M.; De Almeida, A.C.S.F.B.; Florencio, L.; De Paiva, A.L.R. Water Quality and Land Use and Occupation in a Brazilian River Basin: Identification of Socio-Environmental Dynamics for Water Resource Management. GeoJournal 2025, 90, 82. [Google Scholar] [CrossRef]
- Suttner, B.; Johnston, E.R.; Orellana, L.H.; Rodriguez-R, L.M.; Hatt, J.K.; Carychao, D.; Carter, M.Q.; Cooley, M.B.; Konstantinidis, K.T. Metagenomics as a Public Health Risk Assessment Tool in a Study of Natural Creek Sediments Influenced by Agricultural and Livestock Runoff: Potential and Limitations. Appl. Environ. Microbiol. 2020, 86, e02525-19. [Google Scholar] [CrossRef] [PubMed]
- Silva, C.F.D.; Pereira, E.A.; Carvalho, M.D.A.R.; Botero, W.G.; De Oliveira, L.C. Urban River Recovery: A Systematic Review on the Effectiveness of Water Clean-up Programs. Environ. Sci. Pollut. Res. 2024, 31, 26355–26377. [Google Scholar] [CrossRef] [PubMed]
- Babuji, P.; Thirumalaisamy, S.; Duraisamy, K.; Periyasamy, G. Human Health Risks Due to Exposure to Water Pollution: A Review. Water 2023, 15, 2532. [Google Scholar] [CrossRef]
- Fernandes, G.W.; Goulart, F.F.; Ranieri, B.D.; Coelho, M.S.; Dales, K.; Boesche, N.; Bustamante, M.; Carvalho, F.A.; Carvalho, D.C.; Dirzo, R.; et al. Deep into the Mud: Ecological and Socio-Economic Impacts of the Dam Breach in Mariana, Brazil. Nat. Conserv. 2016, 14, 35–45. [Google Scholar] [CrossRef]
- Carvalho, K.M.D.; Santos, M.E.P.D.; Silva, J.A.C.; Azevedo, R.E.A.; Santos, V.D.L.C.D. Upstream, downstream: Fishermen, river and risks in low são francisco river. Ambient. Soc. 2020, 23, e00931. [Google Scholar] [CrossRef]
- Liu, Z.; Lan, J.; Chien, F.; Sadiq, M.; Nawaz, M.A. Role of Tourism Development in Environmental Degradation: A Step towards Emission Reduction. J. Environ. Manag. 2022, 303, 114078. [Google Scholar] [CrossRef]
- Veról, A.P.; Bigate Lourenço, I.; Fraga, J.P.R.; Battemarco, B.P.; Linares Merlo, M.; Canedo De Magalhães, P.; Miguez, M.G. River Restoration Integrated with Sustainable Urban Water Management for Resilient Cities. Sustainability 2020, 12, 4677. [Google Scholar] [CrossRef]
- Schuster, L.; Trevathan-Tackett, S.; Carnell, P.; Morris, K.; Mole, B.; Malerba, M.E. Restoring Riparian Wetlands for Carbon and Nitrogen Benefits and Other Critical Ecosystem Functions. J. Environ. Manag. 2025, 391, 126433. [Google Scholar] [CrossRef]
- Zingraff-Hamed, A.; Lupp, G.; Bäumler, K.; Huang, J.; Pauleit, S. The Isar River: Social Pride as a Driver of River Restoration. In River Culture: Life as a Dance to the Rhythm of the Waters; Wantzen, K.M., Ed.; UNESCO: London, UK, 2023; pp. 611–636. ISBN 978-92-3-100540-4. [Google Scholar]
- Robinson, A.; Hopton, M. Cheonggyecheon Stream Restoration Project. In Landscape Performance Series; Landscape Architecture Foundation: Washington, DC, USA, 2011. [Google Scholar] [CrossRef]
- Richardson, M.; Soloviev, M. The Thames: Arresting Ecosystem Decline and Building Back Better. Sustainability 2021, 13, 6045. [Google Scholar] [CrossRef]
- Mansor, M.T.C.; Teixeira Filho, J.; Roston, D.M. Avaliação Preliminar Das Cargas Difusas de Origem Rural, Em Uma Sub-Bacia Do Rio Jaguari, SP. Rev. Bras. Eng. Agric. Amb. 2006, 10, 715–723. [Google Scholar] [CrossRef]
- Blanco, A.; Roper, W.E. Remote Sensing Techniques to Detect Surface Water Quality Constituents in Coastal and Inland Water Bodies from Point or Non Point Pollution Sources. Proc. Water Environ. Fed. 2007, 2007, 2039–2067. [Google Scholar] [CrossRef]
- Mello, K.D.; Taniwaki, R.H.; Paula, F.R.D.; Valente, R.A.; Randhir, T.O.; Macedo, D.R.; Leal, C.G.; Rodrigues, C.B.; Hughes, R.M. Multiscale Land Use Impacts on Water Quality: Assessment, Planning, and Future Perspectives in Brazil. J. Environ. Manag. 2020, 270, 110879. [Google Scholar] [CrossRef] [PubMed]
- U.S. Environmental Protection Agency. National Rivers and Streams Assessment: The Third Collaborative Survey; EPA 841-R-22-004; Revised from December 2023; U.S. Environmental Protection Agency, Office of Water and Office of Research and Development: Washington, DC, USA, 2024. Available online: https://riverstreamassessment.epa.gov/webreport (accessed on 10 August 2025).
- Singh, P.K.; Kumar, U.; Kumar, I.; Dwivedi, A.; Singh, P.; Mishra, S.; Seth, C.S.; Sharma, R.K. Critical Review on Toxic Contaminants in Surface Water Ecosystem: Sources, Monitoring, and Its Impact on Human Health. Environ. Sci. Pollut. Res. 2024, 31, 56428–56462. [Google Scholar] [CrossRef] [PubMed]
- Tong, J.; Yang, Y.; Zheng, C.; Zheng, M. Do Fiscal Incentives Contribute to Pollution Control? Empirical Evidence from China. Sustainability 2024, 16, 9632. [Google Scholar] [CrossRef]
- Rahman, Z.; Singh, V.P. The Relative Impact of Toxic Heavy Metals (THMs) (Arsenic (As), Cadmium (Cd), Chromium (Cr)(VI), Mercury (Hg), and Lead (Pb)) on the Total Environment: An Overview. Environ. Monit. Assess. 2019, 191, 419. [Google Scholar] [CrossRef]
- Ruziwa, D.T.; Rutsito, D.D.; Chaukura, N. Environmental Pollutants: Organic and Emerging Contaminants. In Biotechnology for Environmental Protection; Selvasembian, R., Van Hullebusch, E.D., Mal, J., Eds.; Springer Nature: Singapore, 2022; pp. 25–41. ISBN 978-981-19-4936-4. [Google Scholar]
- Anderson, D.M.; Glibert, P.M.; Burkholder, J.M. Harmful Algal Blooms and Eutrophication: Nutrient Sources, Composition, and Consequences. Estuaries 2002, 25, 704–726. [Google Scholar] [CrossRef]
- Bordignon, J.C.; Lima, L.R.D. Etiologia de Infecções Hospitalares e Perfil de Sensibilidade Aos Antimicrobianos Em Um Hospital Do Sudoeste Do Paraná, Brasil. Rev. Bras. Análises Clínicas 2017, 49, 283–288. [Google Scholar] [CrossRef]
- WHO. WHO Bacterial Priority Pathogens List 2024: Bacterial Pathogens of Public Health Importance, to Guide Research, Development, and Strategies to Prevent and Control Antimicrobial Resistance, 1st ed.; World Health Organization: Geneva, Switzerland, 2024; ISBN 978-92-4-009346-1. [Google Scholar]
- Ramírez-Coronel, A.A.; Mohammadi, M.J.; Majdi, H.S.; Zabibah, R.S.; Taherian, M.; Prasetio, D.B.; Gabr, G.A.; Asban, P.; Kiani, A.; Sarkohaki, S. Hospital Wastewater Treatment Methods and Its Impact on Human Health and Environments. Rev. Environ. Health 2024, 39, 423–434. [Google Scholar] [CrossRef]
- Zagui, G.S.; Tonani, K.A.A.; Fregonesi, B.M.; Machado, G.P.; Silva, T.V.; Andrade, L.N.; Andrade, D.; Segura-Muñoz, S.I. Tertiary Hospital Sewage as Reservoir of Bacteria Expressing MDR Phenotype in Brazil. Braz. J. Biol. 2022, 82, e234471. [Google Scholar] [CrossRef]
- McEwen, S.A.; Collignon, P.J. Antimicrobial Resistance: A One Health Perspective. Microbiol. Spectr. 2018, 6, 521–547. [Google Scholar] [CrossRef]
- Zhang, L.; Tu, D.; Li, X.; Lu, W.; Li, J. Impact of Long-Term Industrial Contamination on the Bacterial Communities in Urban River Sediments. BMC Microbiol. 2020, 20, 254. [Google Scholar] [CrossRef] [PubMed]
- Al Salah, D.M.M.; Ngweme, G.N.; Laffite, A.; Otamonga, J.-P.; Mulaji, C.; Poté, J. Hospital Wastewaters: A Reservoir and Source of Clinically Relevant Bacteria and Antibiotic Resistant Genes Dissemination in Urban River under Tropical Conditions. Ecotoxicol. Environ. Saf. 2020, 200, 110767. [Google Scholar] [CrossRef] [PubMed]
- Wan, W.; Grossart, H.-P.; Wu, Q.L.; Xiong, X.; Yuan, W.; Zhang, W.; Zhang, Q.; Liu, W.; Yang, Y. Global Meta-Analysis Deciphering Ecological Restoration Performance of Dredging: Divergent Variabilities of Pollutants and Hydrobiontes. Water Res. 2025, 280, 123506. [Google Scholar] [CrossRef] [PubMed]
- Xiang, H.; Li, X.; Xiao, R.; Chen, J.; Dai, W. Is Dredging an Effective Ecological Restoration Method to Improve Water Quality in Freshwater Ecosystems? Ecol. Eng. 2024, 209, 107425. [Google Scholar] [CrossRef]
- Liu, C.; Shao, S.; Shen, Q.; Fan, C.; Zhou, Q.; Yin, H.; Xu, F. Use of Multi-Objective Dredging for Remediation of Contaminated Sediments: A Case Study of a Typical Heavily Polluted Confluence Area in China. Environ. Sci. Pollut. Res. 2015, 22, 17839–17849. [Google Scholar] [CrossRef]
- Ding, T.; Tian, Y.; Liu, J.; Hou, J.; Guo, Z.; Wang, J. Calculation of the Environmental Dredging Depth for Removal of River Sediments Contaminated by Heavy Metals. Environ. Earth Sci. 2015, 74, 4295–4302. [Google Scholar] [CrossRef]
- Zhang, R.; Zeng, F.-X.; Liu, W.-J.; Zeng, R.J.; Jiang, H. Precise and Economical Dredging Model of Sediments and Its Field Application: Case Study of a River Heavily Polluted by Organic Matter, Nitrogen, and Phosphorus. Environ. Manag. 2014, 53, 1119–1131. [Google Scholar] [CrossRef]
- Manap, N.; Voulvoulis, N. Data Analysis for Environmental Impact of Dredging. J. Clean. Prod. 2016, 137, 394–404. [Google Scholar] [CrossRef]
- Yan, J.; Li, F. Effects of Sediment Dredging on Freshwater System: A Comprehensive Review. Environ. Sci. Pollut. Res. 2023, 30, 119612–119626. [Google Scholar] [CrossRef]
- Liu, L.; Yang, K.; Li, L.; Liu, W.; Yuan, H.; Han, Y.; Zhang, E.; Zheng, Y.; Jia, Y. The Aeration and Dredging Stimulate the Reduction of Pollution and Carbon Emissions in a Sediment Microcosm Study. Sci. Rep. 2024, 14, 26172. [Google Scholar] [CrossRef]
- Dong, H.; Qiang, Z.; Li, T.; Jin, H.; Chen, W. Effect of Artificial Aeration on the Performance of Vertical-Flow Constructed Wetland Treating Heavily Polluted River Water. J. Environ. Sci. 2012, 24, 596–601. [Google Scholar] [CrossRef]
- Chmiel, S.; Ziółek, M.; Kończak, M.; Pliżga, M.; Zielińska, B.; Maliszewski, G.; Biruk, M.; Duda-Saternus, S. Assessment of the Applicability of Compact Aerating Reactors for the Improvement of Water Quality in a Small Water Body Functioning in an Agricultural Catchment. Sustainability 2024, 16, 5629. [Google Scholar] [CrossRef]
- Xue, Y.; Zhang, M.; Zhu, M.; Chen, Z. Study on the Treatment of Black and Odorous Water Bodies by Aeration Combined with Sulfur-Iron Autotrophic Denitrification MBBR. Water Sci. Technol. 2024, 90, 1629–1646. [Google Scholar] [CrossRef]
- Tran, P.-Y.-N.; Dao, T.-V.-H.; Vo, T.-K.-Q.; Nguyen, T.-A.-C.; Nguyen, T.-M.-X.; Tran, C.-S.; Nguyen, T.-Y.-P.; Le, L.-T.; Tra, V.-T.; Phan, N.-N.; et al. Enhanced Pollution Removal from Canal Water by Coupling Aeration to Floating Treatment Wetlands. Int. J. Phytoremediat. 2025, 27, 84–95. [Google Scholar] [CrossRef] [PubMed]
- Tandel, P.V.; Maisuria, M.A.; Patel, T. Two-Dimensional Time Fractional River-Pollution Model and Its Remediation by Unsteady Aeration. Axioms 2024, 13, 654. [Google Scholar] [CrossRef]
- Zhang, L. A Study of Polluted River Remediation by Aeration. In Proceedings of the 6th International Asia Conference on Industrial Engineering and Management Innovation; Qi, E., Ed.; Atlantis Press: Paris, France, 2016; pp. 451–461. ISBN 978-94-6239-147-5. [Google Scholar]
- Ibrahim, F.N.; Dimian, M.F.; Wadi, A.S. Remediation of Pollution in a River by Unsteady Aeration with Arbitrary Initial and Boundary Conditions. J. Hydrol. 2015, 525, 793–797. [Google Scholar] [CrossRef]
- Tomar, S.; Shahadat, M.; Ali, S.W.; Joshi, M.; Butola, B.S. Treatment of Textile-Wastewater Using Green Technologies. In Green Chemistry for Sustainable Water Purification; Shahid-ul-Islam, Shalla, A.H., Shahadat, M., Eds.; Wiley: Hoboken, NJ, USA, 2023; pp. 129–156. ISBN 978-1-119-85229-2. [Google Scholar]
- Md Anawar, H.; Chowdhury, R. Remediation of Polluted River Water by Biological, Chemical, Ecological and Engineering Processes. Sustainability 2020, 12, 7017. [Google Scholar] [CrossRef]
- Zhang, X.; Liu, X.; Zhan, C. Emerging Contaminants in Aquatic Ecosystems: Sources, Effects, and Mitigation Approaches. J. Integr. Agric. 2024, 14, 232–240. [Google Scholar] [CrossRef]
- Li, Q.; Feng, G.; Chen, H.; Cai, C.; Mao, P. Adsorption Capacity and Mechanism of Uranium by Fusarium Verticillioides HX-3 Isolated from a Uranium Mining Site. Appl. Radiat. Isot. 2025, 222, 111857. [Google Scholar] [CrossRef]
- Sampaio, I.C.F.; Jorge Louro Crugeira, P.; de Azevedo Santos Ferreira, J.; Nunes dos Santos, J.; Borges Torres Lima Matos, J.; Luiz Barbosa Pinheiro, A.; Chinalia, F.A.; Fernando de Almeida, P. Up-recycling Oil Produced Water as the Media-base for the Production of Xanthan Gum. Biopolymers 2022, 113, e23488. [Google Scholar] [CrossRef]
- Li, X.; Li, D.; Yan, Z.; Ao, Y. Biosorption and Bioaccumulation Characteristics of Cadmium by Plant Growth-Promoting Rhizobacteria. RSC Adv. 2018, 8, 30902–30911. [Google Scholar] [CrossRef] [PubMed]
- Sampaio, I.C.F.; Crugeira, P.J.L.; de Azevedo Santos Ferreira, J.; de Almeida Santos, J.; dos Santos, J.N.; Ramos-de-Souza, E.; Pinheiro, A.L.B.; Matos, J.B.T.L.; Chinalia, F.A.; de Almeida, P.F. Surfactant/Alkali Stress Effect in Exopolysaccharide Production by Xanthomonas and Enterobacter Strains. In Functional Properties of Advanced Engineering Materials and Biomolecules; Springer: Berlin/Heidelberg, Germany, 2021; pp. 695–717. [Google Scholar]
- Ferreira, J.d.A.S.; Sampaio, I.C.F.; da Cruz Hora, C.E.; Torres Lima Matos, J.B.; de Almeida, P.F.; Chinalia, F.A. Culturing Strategy for Producing Levan by Upcycling Oil Produced Water Effluent as Base Medium for Zymomonas mobilis. Process Biochem. 2022, 115, 49–56. [Google Scholar] [CrossRef]
- Guan, N.; Li, J.; Shin, H.; Du, G.; Chen, J.; Liu, L. Microbial Response to Environmental Stresses: From Fundamental Mechanisms to Practical Applications. Appl. Microbiol. Biotechnol. 2017, 101, 3991–4008. [Google Scholar] [CrossRef]
- Sampaio, I.C.F.; de Moura, I.V.L.; dos Santos, J.N.; Matos, J.B.T.L.; Jones, C.M.; de Almeida, P.F. Pulsed Electric Field and Ultrasound Applied to Proteins, Enzymes and Peptides. In Research Topics in Bioactivity, Environment and Energy; Taft, C.A., de Lazaro, S.R., Eds.; Engineering Materials; Springer International Publishing: Cham, Switzerland, 2022; pp. 501–517. ISBN 978-3-031-07621-3. [Google Scholar]
- Tan, Y.-S.; Zhang, R.-K.; Liu, Z.-H.; Li, B.-Z.; Yuan, Y.-J. Microbial Adaptation to Enhance Stress Tolerance. Front. Microbiol. 2022, 13, 888746. [Google Scholar] [CrossRef] [PubMed]
- Li, X.; An, X.; Jiao, K.; Pan, H.; Lian, B. Current State of the Heavy Metal Pollution, Microbial Diversity, and Bioremediation Experiments around the Qixia Mountain Lead–Zinc Mine in Nanjing, China. RSC Adv. 2025, 15, 8795–8808. [Google Scholar] [CrossRef]
- Jaroszuk-Ściseł, J.; Nowak, A.; Pac-Sosińska, M.; Kołodyńska, D.; Komaniecka, I. Heavy Metal Biosorption Ability of EPS Obtained from Cultures of Fusarium Culmorum Strains with Different Effects on Cereals. Sustainability 2025, 17, 3744. [Google Scholar] [CrossRef]
- Ameen, F.; Alsarraf, M.J.; Abalkhail, T.; Stephenson, S.L. Evaluation of Resistance Patterns and Bioremoval Efficiency of Hydrocarbons and Heavy Metals by the Mycobiome of Petroleum Refining Wastewater in Jazan with Assessment of Molecular Typing and Cytotoxicity of Scedosporium Apiospermum JAZ-20. Heliyon 2024, 10, e32954. [Google Scholar] [CrossRef]
- Ghosh, A.; Chakraborty, M.; Sah, D.; Rai, J.P.N. Augmented Elimination of Cadmium and Mercury by Cytobacillus Firmus and Paenibacillus Massiliensis Isolated from Heavy Metal Contaminated Soil Samples. Biocatal. Agric. Biotechnol. 2025, 67, 103669. [Google Scholar] [CrossRef]
- Sreedevi, P.R.; Suresh, K.; Jiang, G. Bacterial Bioremediation of Heavy Metals in Wastewater: A Review of Processes and Applications. J. Water Process Eng. 2022, 48, 102884. [Google Scholar] [CrossRef]
- Pinto, S.O.; Sampaio, I.C.F.; Dos Anjos, P.N.M.; Silva, A.G.; Franco, M.; Santos, L.N. Production and Characterization of Fermented Solid Derived from Cocoa Waste for Lead Adsorption in Water. Environ. Sci. Pollut. Res. 2025, 32, 21399–21412. [Google Scholar] [CrossRef]
- Sampaio, I.C.F.; Viana Lopes De Moura, I.; Louro Crugeira, P.J.; Widmer, L.F.; Pinto De Oliveira, J.; Alves Cassini, S.T.; Fernando De Almeida, P. Copper-Induced Exopolysaccharide Production by Lelliottia Amnigena Strain LABEM. Biocatal. Agric. Biotechnol. 2024, 56, 102996. [Google Scholar] [CrossRef]
- Kumar, V.; Singh, V.; Pandit, S. Advanced Omics Approach and Sustainable Strategies for Heavy Metal Microbial Remediation in Contaminated Environments. Bioresour. Technol. Rep. 2025, 29, 102040. [Google Scholar] [CrossRef]
- Zheng, X.; Lin, H.; Du, D.; Li, G.; Alam, O.; Cheng, Z.; Liu, X.; Jiang, S.; Li, J. Remediation of Heavy Metals Polluted Soil Environment: A Critical Review on Biological Approaches. Ecotoxicol. Environ. Saf. 2024, 284, 116883. [Google Scholar] [CrossRef]
- Cárdenas González, J.F.; Acosta Rodríguez, I.; Terán Figueroa, Y.; Lappe Oliveras, P.; Martínez Flores, R.; Rodríguez Pérez, A.S. Biotransformation of Chromium (VI) via a Reductant Activity from the Fungal Strain Purpureocillium lilacinum. J. Fungi 2021, 7, 1022. [Google Scholar] [CrossRef]
- Hou, Y.; Li, Y.; Wang, Y.; Zhu, Z.; Tang, S.; Zhang, J.; Pan, Q.; Hu, T. Goethite Enhances Cr(VI) Reduction by S. Oneidensis MR-1 under Different Conditions: Mechanistic Insights. Microorganisms 2024, 12, 754. [Google Scholar] [CrossRef] [PubMed]
- Kumar, V.; Umesh, M.; Shanmugam, M.K.; Chakraborty, P.; Duhan, L.; Gummadi, S.N.; Pasrija, R.; Jayaraj, I.; Dasarahally Huligowda, L.K. A Retrospection on Mercury Contamination, Bioaccumulation, and Toxicity in Diverse Environments: Current Insights and Future Prospects. Sustainability 2023, 15, 13292. [Google Scholar] [CrossRef]
- Jin, Y.; Luan, Y.; Ning, Y.; Wang, L. Effects and Mechanisms of Microbial Remediation of Heavy Metals in Soil: A Critical Review. Appl. Sci. 2018, 8, 1336. [Google Scholar] [CrossRef]
- Mafane, D.; Ngulube, T.; Mphahlele-Makgwane, M.M. Anaerobic Bioremediation of Acid Mine Drainage Using Sulphate-Reducing Bacteria: Current Status, Challenges, and Future Directions. Sustainability 2025, 17, 3567. [Google Scholar] [CrossRef]
- Roșca, M.; Diaconu, M.; Hlihor, R.-M.; Cozma, P.; Silva, B.; Tavares, T.; Gavrilescu, M. Evaluation of Microbial Biosorbents for Efficient Cd(II) Removal from Aqueous Solutions. Water 2024, 16, 3660. [Google Scholar] [CrossRef]
- Jeong, S.-W.; Choi, Y.J. Extremophilic Microorganisms for the Treatment of Toxic Pollutants in the Environment. Molecules 2020, 25, 4916. [Google Scholar] [CrossRef]
- Mallick, S.; Pradhan, T.; Das, S. Bacterial Biomineralization of Heavy Metals and Its Influencing Factors for Metal Bioremediation. J. Environ. Manag. 2025, 373, 123977. [Google Scholar] [CrossRef]
- Chen, W.-L.; Zhang, M.; Wang, J.-G.; Huang, W.-J.; Wu, Q.; Zhu, X.-P.; Li, N.; Wu, Q.; Guo, W.; Chen, J. Microbial Mechanisms of C/N/S Geochemical Cycling during Low-Water-Level Sediment Remediation in Urban Rivers. J. Environ. Manag. 2024, 359, 120962. [Google Scholar] [CrossRef]
- Cui, Z.; Chen, C.; Chen, Q.; He, M.; Fan, W. Effects of Ecological Restoration on Microbial-Mediated Ammonia Removal in Polluted Rivers: Microcosm Experiment and Physical Modelling. J. Clean. Prod. 2025, 486, 144529. [Google Scholar] [CrossRef]
- Ding, W.; Xie, C.; Wang, F.; Yu, S.; Fan, W.; Zhang, Y.; Qin, H. Effects of Sea Sand Media on Nitrogen Removal and Microbial Communities in Bioretention Systems. J. Environ. Chem. Eng. 2025, 13, 115597. [Google Scholar] [CrossRef]
- Zhai, T.; Zhang, L.; Teng, L.; Liu, H.; Du, J.; Xing, Z.; Zhao, T. A Dual-Stress-Resistant Halomonas ZC-1 Exhibiting Efficient Heterotrophic Nitrification and Aerobic Denitrification under Low-Temperature and High- Salinity Conditions. J. Environ. Chem. Eng. 2025, 13, 119586. [Google Scholar] [CrossRef]
- Wang, F.; Ren, J.; Wang, X.; Zhang, Y.; Liang, S.; Geng, K.; Wang, L.; Cong, Y.; Wang, Y.; Wang, L.; et al. Rapid and Efficient Low-Temperature Nitrate Reduction in Aquaculture Wastewater by a Recombinant Nitrate Reductase: Biochemical Characterization and Applied Insights. Int. J. Biol. Macromol. 2025, 320, 145967. [Google Scholar] [CrossRef]
- Li, S.; He, Z.; Li, C.; Lichtfouse, E.; Sun, C.; Zhang, Y.; Yu, J. Nitrogen Removal by Heterotrophic Nitrification-Aerobic Denitrification Bacteria: A Review. Desalination Water Treat. 2024, 317, 100227. [Google Scholar] [CrossRef]
- Huang, M.-Q.; Cui, Y.-W.; Huang, J.-L.; Sun, F.-L.; Chen, S. A Novel Pseudomonas Aeruginosa Strain Performs Simultaneous Heterotrophic Nitrification-Aerobic Denitrification and Aerobic Phosphate Removal. Water Res. 2022, 221, 118823. [Google Scholar] [CrossRef]
- Chen, X.; Ma, Z.; Shu, Y.; You, N.; Wang, X.; Chen, G. An Acid- and Low-Temperature-Tolerant Heterotrophic Nitrification-Aerobic Denitrification Strain for Soybean Processing Wastewater Treatment. J. Water Process Eng. 2025, 78, 108728. [Google Scholar] [CrossRef]
- Xu, M.-J.; Cui, Y.-W. Simultaneous Aerobic Nitrogen and Phosphorus Removal by Novel Halotolerant Fungus Mucor Circinelloides SNDM1: Function and Metabolism Pathway. Bioresour. Technol. 2024, 410, 131257. [Google Scholar] [CrossRef]
- Wu, Q.; He, T.; Chen, M.; Zhang, M. Elucidating the Mechanisms Underlying Heterotrophic Nitrification-Aerobic Denitrification and Cold Tolerance in Pseudomonas Fragi EH-H1 under Weakly Acidic Conditions. Int. Biodeterior. Biodegrad. 2025, 200, 106046. [Google Scholar] [CrossRef]
- Ma, Z.-S.; Zhang, H.-M.; Ma, W.-J.; Liu, N.-Y.; Yu, X.-C. Advanced Total Nitrogen Removal in Low C/N Wastewater through Simultaneous Nitrification-Heterotrophic Denitrification Coupled with Sulfur-Driven Autotrophic Denitrification: Performance and Microbial Succession. Environ. Res. 2025, 286, 122839. [Google Scholar] [CrossRef]
- Chen, H.; Wang, D.; Li, X.; Yang, Q.; Luo, K.; Zeng, G. Temperature Influence on Biological Phosphorus Removal Induced by Aerobic/Extended-Idle Regime. Environ. Sci. Pollut. Res. 2014, 21, 6034–6043. [Google Scholar] [CrossRef] [PubMed]
- He, T.; Ye, Q.; Sun, Q.; Cai, X.; Ni, J.; Li, Z.; Xie, D. Removal of Nitrate in Simulated Water at Low Temperature by a Novel Psychrotrophic and Aerobic Bacterium, Pseudomonas taiwanensis Strain. BioMed Res. Int. 2018, 2018, 4984087. [Google Scholar] [CrossRef] [PubMed]
- Halmø, G.; Eimhjellen, K. Low Temperature Removal of Nitrate by Bacterial Denitrification. Water Res. 1981, 15, 989–998. [Google Scholar] [CrossRef]
- He, X.; Li, M.; Zhou, M.; Zhou, W.; Chen, G.; Zhang, Y.; Li, Y.; Zeng, M.; Gao, X.; Lan, T. Gross Nitrogen Transformations and Ammonia Oxidizers Affected by Nitrification Inhibitors and/or Organic Amendments in a Calcareous Soil: A 15N Tracing Study. Appl. Soil. Ecol. 2023, 188, 104926. [Google Scholar] [CrossRef]
- Prinčič, A.; Mahne, I.; Megušar, F.; Paul, E.A.; Tiedje, J.M. Effects of pH and Oxygen and Ammonium Concentrations on the Community Structure of Nitrifying Bacteria from Wastewater. Appl. Environ. Microbiol. 1998, 64, 3584–3590. [Google Scholar] [CrossRef]
- Jiménez, E.; Giménez, J.B.; Ruano, M.V.; Ferrer, J.; Serralta, J. Effect of pH and Nitrite Concentration on Nitrite Oxidation Rate. Bioresour. Technol. 2011, 102, 8741–8747. [Google Scholar] [CrossRef]
- Tufail, M.A.; Iltaf, J.; Zaheer, T.; Tariq, L.; Amir, M.B.; Fatima, R.; Asbat, A.; Kabeer, T.; Fahad, M.; Naeem, H.; et al. Recent Advances in Bioremediation of Heavy Metals and Persistent Organic Pollutants: A Review. Sci. Total Environ. 2022, 850, 157961. [Google Scholar] [CrossRef] [PubMed]
- Saleem, M.H.; Mfarrej, M.F.B.; Khan, K.A.; Alharthy, S.A. Emerging Trends in Wastewater Treatment: Addressing Microorganic Pollutants and Environmental Impacts. Sci. Total Environ. 2024, 913, 169755. [Google Scholar] [CrossRef]
- Fardin, A.B.; Jamshidi-Zanjani, A.; Saeedi, M. A Comprehensive Review of Soil Remediation Contaminated by Persistent Organic Pollutants Using Electrokinetic: Challenging Enhancement Techniques. J. Environ. Manag. 2025, 373, 123587. [Google Scholar] [CrossRef]
- Guoliang, Y.; Fang, D.; Chowdhury, A.; Aixin, Z.; Sajid, M. Persistent Organic Pollutants in Chinese Waterways: Occurrence, Remediation, and Epidemiological Perspectives. Reg. Stud. Mar. Sci. 2022, 56, 102688. [Google Scholar] [CrossRef]
- Marizzi Del Olmo, A.; López-Doval, J.C.; Hidalgo, M.; Serra, T.; Colomer, J.; Salvadó, V.; Escolà Casas, M.; Medina, J.S.; Matamoros, V. Holistic Assessment of Chemical and Biological Pollutants in a Mediterranean Wastewater Effluent-Dominated Stream: Interactions and Ecological Impacts. Environ. Pollut. 2025, 370, 125833. [Google Scholar] [CrossRef] [PubMed]
- Guo, W.; Ren, H.; Jin, Y.; Chai, Z.; Liu, B. The Bioremediation of the Typical Persistent Organic Pollutants (POPs) by Microalgae-Bacteria Consortia: A Systematic Review. Chemosphere 2024, 355, 141852. [Google Scholar] [CrossRef] [PubMed]
- Chettri, D.; Verma, A.K.; Chirania, M.; Verma, A.K. Metagenomic Approaches in Bioremediation of Environmental Pollutants. Environ. Pollut. 2024, 363, 125297. [Google Scholar] [CrossRef] [PubMed]
- Carolin, C.F.; Kamalesh, T.; Senthil Kumar, P.; Rangasamy, G. An Insights of Organochlorine Pesticides Categories, Properties, Eco-Toxicity and New Developments in Bioremediation Process. Environ. Pollut. 2023, 333, 122114. [Google Scholar] [CrossRef] [PubMed]
- Adithya, S.; Jayaraman, R.S.; Krishnan, A.; Malolan, R.; Gopinath, K.P.; Arun, J.; Kim, W.; Govarthanan, M. A Critical Review on the Formation, Fate and Degradation of the Persistent Organic Pollutant Hexachlorocyclohexane in Water Systems and Waste Streams. Chemosphere 2021, 271, 129866. [Google Scholar] [CrossRef]
- Bhattacharya, A.; Fathima, J.; Varghese, S.; Chatterjee, P.; Gadhamshetty, V. Advances in Bioremediation Strategies for PFAS-Contaminated Water and Soil. Soil Environ. Health 2025, 3, 100126. [Google Scholar] [CrossRef]
- Chakravarty, S.; Poluri, K.M. Microalgae-Based Treatment of per- and Polyfluoroalkyl Substances-Interaction, Bioremediation, Challenges, and Opportunities. J. Water Process Eng. 2025, 78, 108825. [Google Scholar] [CrossRef]
- Naseem, A.; Alneghery, L.M.; Al-Zharani, M.; Nasr, F.A.; Jawad, S.S.; Umer, M.; Sayyed, R.; Ilyas, N. An Insight into the Impacts of Pharmaceutical Pollutants on the Ecosystem and the Potential Role of Bioremediation in Mitigating Pharmaceutical Pollutants. Int. J. Pharm. 2025, 680, 125791. [Google Scholar] [CrossRef]
- Bhaskaralingam, A.; Sharma, G.; Wang, T.; Kumar, A.; Dhiman, P.; Kumar, D.; Shi, H. Bioremediation of Pharmaceuticals Waste and Pesticides Using Various Microorganisms: A Review. Process Saf. Environ. Prot. 2025, 194, 1116–1132. [Google Scholar] [CrossRef]
- Jain, M.; Khan, S.A.; Sharma, K.; Jadhao, P.R.; Pant, K.K.; Ziora, Z.M.; Blaskovich, M.A.T. Current Perspective of Innovative Strategies for Bioremediation of Organic Pollutants from Wastewater. Bioresour. Technol. 2022, 344, 126305. [Google Scholar] [CrossRef]
- Wang, Y.; Hu, P.; Friedler, E.; Furman, A.; Habimana, O. Harnessing Biofilm-Mediated Bioremediation for Sustainable Wastewater Reuse: From Mechanisms to Policy Integration. Water Res. X 2025, 29, 100456. [Google Scholar] [CrossRef]
- Elias, C.; Ranque, S.; Malleret, L. State of the Art on Fungal Biodegradation of Persistent Organic Pollutants in Soils and Innovative Strategies for Isolating Relevant Candidate Strains. Environ. Technol. Innov. 2025, 39, 104247. [Google Scholar] [CrossRef]
- Tsipa, A.; Puig, S.; Peixoto, L.; Paquete, C.M. Electro-Bioremediation of Wastewater: Transitioning the Focus on Pure Cultures to Elucidate the Missing Mechanistic Insights upon Electro-Assisted Biodegradation of Exemplary Pollutants. J. Environ. Manag. 2025, 373, 123726. [Google Scholar] [CrossRef]
- Ethiraj, S.; Samuel, M.S.; Indumathi, S.M. A Comprehensive Review of the Challenges and Opportunities in Microalgae-Based Wastewater Treatment for Eliminating Organic, Inorganic, and Emerging Pollutants. Biocatal. Agric. Biotechnol. 2024, 60, 103316. [Google Scholar] [CrossRef]
- Dubey, S.; Chen, C.-W.; Haldar, D.; Tambat, V.S.; Kumar, P.; Tiwari, A.; Singhania, R.R.; Dong, C.-D.; Patel, A.K. Advancement in Algal Bioremediation for Organic, Inorganic, and Emerging Pollutants. Environ. Pollut. 2023, 317, 120840. [Google Scholar] [CrossRef]
- Aghaee, M.; Salehipour, M.; Rezaei, S.; Mogharabi-Manzari, M. Bioremediation of Organic Pollutants by Laccase-Metal–Organic Framework Composites: A Review of Current Knowledge and Future Perspective. Bioresour. Technol. 2024, 406, 131072. [Google Scholar] [CrossRef] [PubMed]
- Veluchamy, A.; Jeyabalan, J.; Singh, A.; Narayanasamy, S.; Verma, A. A Review on Recent Insights of Azoreductases Mediated Dye Degradation: A Sustainable Approach for Bioremediation of Industrial Wastewater. J. Water Process Eng. 2024, 68, 106403. [Google Scholar] [CrossRef]
- Krishnani, K.K.; Boddu, V.M.; Nagendrasai, K.; Arambam, K.; Jacob, J.; Chakraborty, P.; Dixit, A.; Raghuvanshi, M.S.; Verma, A.K.; Brooks, L.; et al. The Invasive Aquatic Macrophyte Weed–Eichhornia: Its Management, Bioremediation Potential, and Valorisation. J. Environ. Chem. Eng. 2025, 13, 119462. [Google Scholar] [CrossRef]
- Hutchins, M.; Gardner, E.; Gechelle, L.; Johnson, A.; Qu, Y.; Sadykova, D.; Bowes, M.; Read, D.; Robertson, C. What Controls Current and Future Background Vulnerability of Rivers to Eutrophication and Pathogens? J. Hydrol. 2026, 665, 134713. [Google Scholar] [CrossRef]
- Wang, H.; Knabe, D.; Engelhardt, I.; Droste, B.; Rohns, H.-P.; Stumpp, C.; Ho, J.; Griebler, C. Dynamics of Pathogens and Fecal Indicators during Riverbank Filtration in Times of High and Low River Levels. Water Res. 2022, 209, 117961. [Google Scholar] [CrossRef]
- Obayomi, O.V.; Olawoyin, D.C.; Oguntimehin, O.; Mustapha, L.S.; Kolade, S.O.; Oladoye, P.O.; Oh, S.; Obayomi, K.S. Exploring Emerging Water Treatment Technologies for the Removal of Microbial Pathogens. Curr. Res. Biotechnol. 2024, 8, 100252. [Google Scholar] [CrossRef]
- Xue, W.; Zhang, C.; Cui, H.; Zhou, D. Potential of Ozone-Ultraviolet Combined Technology on Mitigating the Aquatic Risks of Receiving River: The Significance of Dissolved Organic Matter. J. Clean. Prod. 2025, 519, 146022. [Google Scholar] [CrossRef]
- Liao, L.; Song, J.; Qiu, R.; Liu, C.; Li, T.; Pan, L. Synthetic Microbial Communities for Simultaneous Nitrogen Removal and Pathogen Control: Probiotic Isolation, Efficacy Analysis, Consortium Construction and Application Potential. J. Water Process Eng. 2025, 77, 108400. [Google Scholar] [CrossRef]
- Zhang, R.; Ding, A.; Cai, X.; Bai, L.; Li, G.; Liang, H.; Tang, C.Y. Enhancement of Waterborne Pathogen Removal by Functionalized Biochar with ε-Polylysine “dynamic Arms”: Potential Application in Ultrafiltration System. Water Res. 2024, 259, 121834. [Google Scholar] [CrossRef]
- Al-Tamimi, N.J.; Al-Alawy, A.F.; Al-Shaeli, M. Process Efficiency Assessment of Turbidity Removal from Tigris River Using Microfiltration Membranes. Desalination Water Treat. 2024, 320, 100879. [Google Scholar] [CrossRef]
- Shalaby, M.G.; AboZeid, A.M.; Mahmoud, Y.A.-G.; Al-Hossainy, A.F.; Darwesh, O.M.; Ali, S.S. Exploring the Potential of [F. oxysporum/PSCO11Cu7]BNC as a Novel Copper-Fusarium oxysporum Bio-Hybrid Nanocomposite for Wastewater Treatment. J. Mol. Struct. 2023, 1281, 135119. [Google Scholar] [CrossRef]
- Li, Y.; Niu, H.; Li, S.; Yue, M.; Zhang, G. UV-C Exposure Enhanced the Cd2+ Adsorption Capability of the Radiation-Resistant Strain Sphingomonas sp. M1-B02. Microorganisms 2024, 12, 2620. [Google Scholar] [CrossRef]
- Mihoubi, N.; Ferhat, S.; Nedjhioui, M.; Zenati, B.; Lekmine, S.; Boudraa, R.; Ola, M.S.; Zhang, J.; Amrane, A.; Tahraoui, H. A Novel Halophilic Bacterium for Sustainable Pollution Control: From Pesticides to Industrial Effluents. Water 2025, 17, 888. [Google Scholar] [CrossRef]
- Jaiswal, S.; Dhingra, I.; Joshi, A.; Kodgire, P. Efficacious Bioremediation of Pesticide-Contaminated Water Using Immobilized Organophosphorus Acid Anhydrolase–FL Variant (OPAA-FL) Enzyme in a Lab-Scale Bioreactor. J. Water Process Eng. 2025, 71, 107357. [Google Scholar] [CrossRef]
- Farias, J.D.M.; Argolo, L.A.; Neves, R.A.F.; Krepsky, N.; Bitencourt, J.A.P. Mangrove Consortium Resistant to the Emerging Contaminant DEHP: Composition, Diversity, and Ecological Function of Bacteria. PLoS ONE 2025, 20, e0320579. [Google Scholar] [CrossRef] [PubMed]
- Rajan, S.; Rex, K.R.; Pasupuleti, M.; Muñoz-Arnanz, J.; Jiménez, B.; Chakraborty, P. Soil Concentrations, Compositional Profiles, Sources and Bioavailability of Polychlorinated Dibenzo Dioxins/Furans, Polychlorinated Biphenyls and Polycyclic Aromatic Hydrocarbons in Open Municipal Dumpsites of Chennai City, India. Waste Manag. 2021, 131, 331–340. [Google Scholar] [CrossRef] [PubMed]
- Mousavi-Kouhi, S.M. Phytoremediation of Nanoparticles, as Future Water Pollutants, Using Aquatic and Wetland Plants: Feasibility, Benefits and Risks, and Research Gaps. Environ. Sci. Pollut. Res. 2025, 32, 6287–6316. [Google Scholar] [CrossRef]
- Sharma, B.; Ram, S.; Vyas, S. Characterization of Yamuna River Water Quality and Its Remediation by Phytoremediation Technique. S. Afr. J. Chem. Eng. 2025, 53, 49–59. [Google Scholar] [CrossRef]
- Ferreira-Rodríguez, N.; Nión-Cabeza, P.; Trigo-Tasende, N.; Conde-Pérez, K.; Aja-Macaya, P.; Nasser-Ali, M.; Bou, G.; Poza, M.; Vallejo, J. Native and Non-Native Freshwater Bivalves in the Bioremediation of Bacterial Pollution Caused by the Disposal of Sewage. Environ. Pollut. 2024, 360, 124648. [Google Scholar] [CrossRef]
- Sousa, J.F.; Amaro, H.M.; Ribeirinho-Soares, S.; Esteves, A.F.; Salgado, E.M.; Nunes, O.C.; Pires, J.C.M. Native Microalgae-Bacteria Consortia: A Sustainable Approach for Effective Urban Wastewater Bioremediation and Disinfection. Microorganisms 2024, 12, 1421. [Google Scholar] [CrossRef] [PubMed]
- Gao, H.; Xie, Y.; Hashim, S.; Akhtar Khan, A.; Wang, X.; Xu, H. Application of Microbial Technology Used in Bioremediation of Urban Polluted River: A Case Study of Chengnan River, China. Water 2018, 10, 643. [Google Scholar] [CrossRef]
- Orji, O.U.; Awoke, J.N.; Aja, P.M.; Aloke, C.; Obasi, O.D.; Alum, E.U.; Udu-Ibiam, O.E.; Oka, G.O. Halotolerant and Metalotolerant Bacteria Strains with Heavy Metals Biorestoration Possibilities Isolated from Uburu Salt Lake, Southeastern, Nigeria. Heliyon 2021, 7, e07512. [Google Scholar] [CrossRef] [PubMed]
- Yaashikaa, P.R.; Palanivelu, J.; Hemavathy, R.V. Sustainable Approaches for Removing Toxic Heavy Metal from Contaminated Water: A Comprehensive Review of Bioremediation and Biosorption Techniques. Chemosphere 2024, 357, 141933. [Google Scholar] [CrossRef]
- Bharagava, R.N.; Mishra, S. Hexavalent Chromium Reduction Potential of Cellulosimicrobium Sp. Isolated from Common Effluent Treatment Plant of Tannery Industries. Ecotoxicol. Environ. Saf. 2018, 147, 102–109. [Google Scholar] [CrossRef]
- Ma, D.; Wang, J.; Wang, L.; Wang, S.; He, X.; Yue, Z. A Pilot-Scale Study on the in-Situ Remediation of Acid Mine Drainage with Supplemental of External Nutrition: Performance, Heavy Metal Removal and Microbial Community Evolution. J. Environ. Chem. Eng. 2024, 12, 113373. [Google Scholar] [CrossRef]
- Chambi Mamani, C.; Zuñiga Enriquez, M.; Pacheco Umpire, P.B.; Ticona Cayte, A.E.; Ranilla Falcon, C.A.; Montalvo Andia, J.P. Bioremediation of Heavy Metals (Cr6+ and Cu2+) through the Activity and Subproduct Generation of Native Bacteria Isolated from a Highly Contaminated Environment in the South American Andes. Bioresour. Technol. Rep. 2025, 32, 102346. [Google Scholar] [CrossRef]
- Estevam, R.; Franci Gonçalves, R.; Oss, R.N.; Sampaio, I.C.F.; Cassini, S.T. Effects of Different Thermal and Thermochemical Pretreatments on the Anaerobic Digestion of Algal Biomass Cultivated in Urban Wastewater and Collected with and without Chemical Coagulants. Algal Res. 2024, 78, 103417. [Google Scholar] [CrossRef]
- Ruales, E.; Bellver, M.; Álvarez-González, A.; Carvalho Fontes Sampaio, I.; Garfi, M.; Ferrer, I. Carotenoids and Biogas Recovery from Microalgae Treating Wastewater. Bioresour. Technol. 2025, 428, 132427. [Google Scholar] [CrossRef] [PubMed]
- Kumar, D.; Qureshi, S.; Sahoo, D. Bioremediation of Complex Contaminated Yamuna River India by Using Selected Cyanobacteria. Bioremediat. J. 2024, 1–18. [Google Scholar] [CrossRef]
- Ummalyma, S.B.; Singh, A. Biomass Production and Phycoremediation of Microalgae Cultivated in Polluted River Water. Bioresour. Technol. 2022, 351, 126948. [Google Scholar] [CrossRef]
- Narayanan, M.; Prabhakaran, M.; Natarajan, D.; Kandasamy, S.; Raja, R.; Carvalho, I.S.; Ashokkumar, V.; Chinnathambi, A.; Alharbi, S.A.; Devarayan, K.; et al. Phycoremediation Potential of Chlorella Sp. on the Polluted Thirumanimutharu River Water. Chemosphere 2021, 277, 130246. [Google Scholar] [CrossRef]
- Gomes, M.P.; Kochi, L.Y.; Freitas, P.L.; Figueredo, C.C.; Juneau, P. Periphytic Algae and Cyanobacteria from the Rio Doce Basin Respond Differently to Metals and Salinity, Showing Different Potential for Bioremediation. Plants 2021, 10, 2349. [Google Scholar] [CrossRef]
- Papry, R.I.; Fujisawa, S.; Zai, Y.; Akhyar, O.; Mashio, A.S.; Hasegawa, H. Freshwater Phytoplankton: Salinity Stress on Arsenic Biotransformation. Environ. Pollut. 2021, 270, 116090. [Google Scholar] [CrossRef]
- Lv, X.; Zhang, J.; Liang, P.; Zhang, X.; Yang, K.; Huang, X. Phytoplankton in an Urban River Replenished by Reclaimed Water: Features, Influential Factors and Simulation. Ecol. Indic. 2020, 112, 106090. [Google Scholar] [CrossRef]
- Ruiz, A.O.; Serrano, J.G.; Montero, R.D.; Sampaio, I.C.F.; De Morais, E.G. Harvesting Microalgae: Overcoming the Bottlenecks in Microalgae-Based Wastewater Treatment Through Industrial-Scale Gravity Sedimentation and Thickening. In Microalgal Bioengineering; Costa, J.A.V., Mitchell, B.G., Benemann, J., Eds.; Springer International Publishing: Cham, Switzerland, 2024; pp. 83–102. ISBN 978-3-031-61252-7. [Google Scholar]
- Najjar, Y.S.H.; Abu-Shamleh, A. Harvesting of Microalgae by Centrifugation for Biodiesel Production: A Review. Algal Res. 2020, 51, 102046. [Google Scholar] [CrossRef]
- Li, Y.; Yin, Z.; Tian, L.; Yang, J.; Wang, Q.; Ma, H.; Zhu, L. Synergistic Enhancement of Chitosan-Diatomite Composite in Microalgae Flocculation: Mechanistic Insights into Extracellular Polymeric Substances-Mediated Harvesting. Int. J. Biol. Macromol. 2025, 325, 147368. [Google Scholar] [CrossRef]
- Abuhasheesh, Y.; Banat, F.; Show, P.L.; Hasan, S.W. Electro-Assisted Microalgae Cultivation, Harvesting, and Recovery of High-Value Products: A Review. Bioresour. Technol. 2025, 438, 133269. [Google Scholar] [CrossRef]
- Soydemir, G. Harvesting of Mixed Microalgae Culture Grown in Actual Wastewater Using Cross-Flow Ceramic Membrane Filtration: Filtration Performances and Membrane Fouling Mechanisms. Algal Res. 2025, 92, 104405. [Google Scholar] [CrossRef]
- Lam, M.K.; Lee, K.T. Scale-Up and Commercialization of Algal Cultivation and Biofuel Production. In Biofuels from Algae; Elsevier: Amsterdam, The Netherlands, 2014; pp. 261–286. ISBN 978-0-444-59558-4. [Google Scholar]
- Selvaraj, D.; Sanjiv, R.; Banu, S.S.; Arivazhagan, M. Recent Advances in Microalgae Harvesting and Dewatering: A Techno-Economic Evaluation Perspective. Bioresour. Technol. Rep. 2025, 31, 102201. [Google Scholar] [CrossRef]
- Khalatbari, S.; Tuppurainen, V.; Bello, A.; Sotaniemi, V.-H.; Moilanen, U.; Tanskanen, J.; Leiviskä, T. Optimisation of Chemical Harvesting of Microalgae from Fish Processing Wastewater and Economic Assessment Based on Process Modelling. Chem. Eng. J. 2025, 524, 169036. [Google Scholar] [CrossRef]
- Zhu, X.; Yin, T.; Yin, L.; Jia, X.; Wang, J. Efficient Microalgae Harvesting: Synergistic Flocculation and Flotation with Polyacrylamide and Graphite Electrolysis. Environ. Technol. Innov. 2025, 39, 104281. [Google Scholar] [CrossRef]
- Lu, R.; Hong, B.; Wang, Y.; Cui, X.; Liu, C.; Liu, Y.; Wu, X.; Ruan, R.; Zhang, Q. Microalgal Biofilm Cultivation on Lignocellulosic Based Bio-Carriers: Effects of Material Physical Characteristics on Microalgal Biomass Production and Composition. Chem. Eng. J. 2025, 510, 161656. [Google Scholar] [CrossRef]
- Hoh, D.; Watson, S.; Kan, E. Algal Biofilm Reactors for Integrated Wastewater Treatment and Biofuel Production: A Review. Chem. Eng. J. 2016, 287, 466–473. [Google Scholar] [CrossRef]
- Chen, Z.; Chen, L.; Khoo, K.S.; Gupta, V.K.; Sharma, M.; Show, P.L.; Yap, P.-S. Exploitation of Lignocellulosic-Based Biomass Biorefinery: A Critical Review of Renewable Bioresource, Sustainability and Economic Views. Biotechnol. Adv. 2023, 69, 108265. [Google Scholar] [CrossRef]
- Da Silva Souza, M.; Sampaio, I.C.F.; De Carvalho Tavares, I.M.; Pimentel, A.B.; Dos Anjos, P.N.M.; De Moura, I.V.L.; Da Silva Quinto, A.S.; Irfan, M.; De Jesus, G.L.S.; De Carvalho, M.S.; et al. Fermented Cocoa Bean Shell By-Product as an Enhanced Adsorbent for Dye of the Textile Industry. Biomass Conv. Bioref. 2025, 15, 24641–24658. [Google Scholar] [CrossRef]
- Mahlangu, D.; Mphahlele, K.; De Paola, F.; Mthombeni, N.H. Microalgae-Mediated Biosorption for Effective Heavy Metals Removal from Wastewater: A Review. Water 2024, 16, 718. [Google Scholar] [CrossRef]
- Xu, S.; Li, Z.; Yu, S.; Chen, Z.; Xu, J.; Qiu, S.; Ge, S. Microalgal–Bacteria Biofilm in Wastewater Treatment: Advantages, Principles, and Establishment. Water 2024, 16, 2561. [Google Scholar] [CrossRef]
- Zhang, H.; Yan, Q.; An, Z.; Wen, Z. A Revolving Algae Biofilm Based Photosynthetic Microbial Fuel Cell for Simultaneous Energy Recovery, Pollutants Removal, and Algae Production. Front. Microbiol. 2022, 13, 990807. [Google Scholar] [CrossRef]
- Bouzas-Monroy, A.; Wilkinson, J.L.; Melling, M.; Boxall, A.B.A. Assessment of the Potential Ecotoxicological Effects of Pharmaceuticals in the World’s Rivers. Environ. Toxicol. Chem. 2022, 41, 2008–2020. [Google Scholar] [CrossRef]
- Wang, F.; Xiang, L.; Sze-Yin Leung, K.; Elsner, M.; Zhang, Y.; Guo, Y.; Pan, B.; Sun, H.; An, T.; Ying, G.; et al. Emerging Contaminants: A One Health Perspective. Innovation 2024, 5, 100612. [Google Scholar] [CrossRef]
- Pereira, A.L.; De Oliveira, P.M.; Faria-Junior, C.; Alves, E.G.; De Castro E Caldo Lima, G.R.; Da Costa Lamounier, T.A.; Haddad, R.; De Araújo, W.N. Environmental Spreading of Clinically Relevant Carbapenem-Resistant Gram-Negative Bacilli: The Occurrence of blaKPC-or-NDM Strains Relates to Local Hospital Activities. BMC Microbiol. 2022, 22, 6. [Google Scholar] [CrossRef]
- Canan-Rochenbach, G.; Barreiros, M.A.B.; Lima, A.O.S.; Bauda, P.; Sanches-Simões, E.; Pimentel-Almeida, W.; Ariente-Neto, R.; Somensi, C.A.; Almeida, T.C.M.; Corrêa, R.; et al. Characterization of Bacterial Resistance in Treated Hospital Wastewater. Environ. Technol. 2024, 45, 120–128. [Google Scholar] [CrossRef]
- Costa, G.L.M. Resistência Bacteriana Em Efluentes Latino-Americanos Tratados: Uma Revisão Sistemática. Available online: http://cienciaesaudecoletiva.com.br/artigos/resistencia-bacteriana-em-efluentes-latinoamericanos-tratados-uma-revisao-sistematica/19579 (accessed on 26 June 2025).
- Shishir, T.A.; Mahbub, N.; Kamal, N.E. Review on Bioremediation: A Tool to Resurrect the Polluted Rivers. Pollution 2019, 5, 555–568. [Google Scholar] [CrossRef]
- Ayilara, M.S.; Babalola, O.O. Bioremediation of Environmental Wastes: The Role of Microorganisms. Front. Agron. 2023, 5, 1183691. [Google Scholar] [CrossRef]
- Cai, Z.; Karunakaran, E.; Pandhal, J. Bottom-up Construction and Screening of Algae-Bacteria Consortia for Pollutant Biodegradation. Front. Microbiol. 2024, 15, 1349016. [Google Scholar] [CrossRef]
- Ghariani, B.; Alessa, A.H.; Ben Atitallah, I.; Louati, I.; Alsaigh, A.A.; Mechichi, T.; Zouari-Mechichi, H. Fungal Bioremediation of the β-Lactam Antibiotic Ampicillin under Laccase-Induced Conditions. Antibiotics 2024, 13, 407. [Google Scholar] [CrossRef]
- Alharbi, N.M.; Ziadi, M.M. Wastewater as a Fertility Source for Novel Bacteriophages against Multi-Drug Resistant Bacteria. Saudi J. Biol. Sci. 2021, 28, 4358–4364. [Google Scholar] [CrossRef] [PubMed]
- Soliman, R.M.; Othman, B.A.; Shoman, S.A.; Azzam, M.I.; Gado, M.M. Biocontrol of Multi-Drug Resistant Pathogenic Bacteria in Drainage Water by Locally Isolated Bacteriophage. BMC Microbiol. 2023, 23, 118. [Google Scholar] [CrossRef] [PubMed]
- Ragab, S.; Mustafa, M.K.; Hassan, Y.Y.; Nasr, A.; Hady, B.H.A.E.; El-Shibiny, A. Potential Use of Bacteriophages as Biocontrol Agents against Multidrug-Resistant Pathogens in Wastewater Treatment: A Review. Environ. Sustain. 2024, 7, 287–302. [Google Scholar] [CrossRef]
- Lobocka, M.; Hejnowicz, M.S.; Gągała, U.; Weber-Dąbrowska, B.; Węgrzyn, G.; Dadlez, M. The First Step to Bacteriophage Therapy–How to Choose the Correct Phage. In Phage Therapy: Current Research and Applications; Borysowski, J., Międzybrodzki, R., Górski, A., Eds.; Caister Academic Press: Norfolk, UK, 2014; pp. 23–69. ISBN 978-1-908230-40-9. [Google Scholar]
- Zheng, Z.; Liao, C.; Chen, Y.; Ming, T.; Jiao, L.; Kong, F.; Su, X.; Xu, J. Revealing the Functional Potential of Microbial Community of Activated Sludge for Treating Tuna Processing Wastewater through Metagenomic Analysis. Front. Microbiol. 2024, 15, 1430199. [Google Scholar] [CrossRef]
- Feynman, R.P. There’s Plenty of Room at the Bottom; CRC Press: Boca Raton, FL, USA, 1959. [Google Scholar]
- Zarbin, A.J.G. Química de (Nano)Materiais. Quím. Nova 2007, 30, 1469–1479. [Google Scholar] [CrossRef]
- Roduner, E. Size Matters: Why Nanomaterials Are Different. Chem. Soc. Rev. 2006, 35, 583–592. [Google Scholar] [CrossRef]
- Mmola, M.; Roes-Hill, M.; Durrell, K.; Bolton, J.; Sibuyi, N.; Meyer, M.; Beukes, D.; Antunes, E. Enhanced Antimicrobial and Anticancer Activity of Silver and Gold Nanoparticles Synthesised Using Sargassum Incisifolium Aqueous Extracts. Molecules 2016, 21, 1633. [Google Scholar] [CrossRef]
- Contreras-Llano, L.E.; Liu, Y.; Henson, T.; Meyer, C.C.; Baghdasaryan, O.; Khan, S.; Lin, C.; Wang, A.; Hu, C.J.; Tan, C. Engineering Cyborg Bacteria Through Intracellular Hydrogelation. Adv. Sci. 2023, 10, 2204175. [Google Scholar] [CrossRef]
- Bhatt, P.; Pandey, S.C.; Joshi, S.; Chaudhary, P.; Pathak, V.M.; Huang, Y.; Wu, X.; Zhou, Z.; Chen, S. Nanobioremediation: A Sustainable Approach for the Removal of Toxic Pollutants from the Environment. J. Hazard. Mater. 2022, 427, 128033. [Google Scholar] [CrossRef] [PubMed]
- Ojemaye, M.O.; Okoh, O.O.; Okoh, A.I. Effectiveness of Magnetite Nanoparticles for the Removal of DNA of Multidrug-Resistant Escherichia coli from Municipal Wastewater. Environ. Sci. Pollut. Res. 2024, 31, 15378–15395. [Google Scholar] [CrossRef]
- Anthony, E.T.; Ojemaye, M.O.; Okoh, O.O.; Okoh, A.I. Influence of Different Ag/ZnO Heterostructures on the Removal Efficiency of Multidrug-resistant Enterococcus faecium Harboring Multiple Resistance Genes from Tap Water. Environ. Prog. Sustain. Energy 2022, 41, e13925. [Google Scholar] [CrossRef]
- Ezeuko, A.S.; Ojemaye, M.O.; Okoh, O.O.; Okoh, A.I. Influence of Different Chaotropic Salts on Etched Mesoporous Silica Nanoparticles for the Removal of Bacteria DNA Conveying Antibiotic Resistance Genes from Hospital Wastewater. J. Clean. Prod. 2022, 381, 135157. [Google Scholar] [CrossRef]
- Mandal, T.K. Nanomaterial-Enhanced Hybrid Disinfection: A Solution to Combat Multidrug-Resistant Bacteria and Antibiotic Resistance Genes in Wastewater. Nanomaterials 2024, 14, 1847. [Google Scholar] [CrossRef]
- Olawade, D.B.; Wada, O.Z.; Fapohunda, O.; Egbewole, B.I.; Ajisafe, O.; Ige, A.O. Nanoparticles for Microbial Control in Water: Mechanisms, Applications, and Ecological Implications. Front. Nanotechnol. 2024, 6, 1427843. [Google Scholar] [CrossRef]
- Hack, J.; Schröter, B. Nature-Based Solutions for River Restoration in Metropolitan Areas: The Example of Costa Rica. In The Palgrave Encyclopedia of Urban and Regional Futures; Springer: Berlin/Heidelberg, Germany, 2021; pp. 1–10. [Google Scholar]
- Ryan, R.L. Richard Smardon, Sharon Moran, and April Karen Baptiste. Revitalizing Urban Waterway Communities: Streams of Environmental Justice. J. Environ. Stud. Sci. 2019, 9, 148–150. [Google Scholar] [CrossRef]
- Wang, Q.; Hu, Y.; Xie, H.; Yang, Z. Constructed Wetlands: A Review on the Role of Radial Oxygen Loss in the Rhizosphere by Macrophytes. Water 2018, 10, 678. [Google Scholar] [CrossRef]
- Khazaleh, M.; Gopalan, B. Constructed Wetland for Wastewater Treatment. J. Mod. Sci. Technol. 2018, 6, 78–86. [Google Scholar]
- Stefanakis, A.; Akratos, C.S.; Tsihrintzis, V.A. Vertical Flow Constructed Wetlands: Eco-Engineering Systems for Wastewater and Sludge Treatment, 1st ed.; Elsevier: Amsterdam, The Netherlands, 2014; ISBN 978-0-12-404612-2. [Google Scholar]
- Batista, G.D.S.; Rocha, E.G.; De Lacerda, M.C.; Macêdo Barros Filho, M.N.; Calheiros, C.S.C. Applications of Floating Treatment Wetlands for Remediation of Rainwater and Polluted Waters: A Systematic Review and Bibliometric Analysis. Wetl. Ecol. Manag. 2025, 33, 27. [Google Scholar] [CrossRef]
- Ayres, J.; Awad, J.; Walker, C.; Page, D.; Van Leeuwen, J.; Beecham, S. Constructed Floating Wetlands for the Treatment of Surface Waters and Industrial Wastewaters. In Regional Perspectives of Nature-based Solutions for Water: Benefits and Challenges; Pachova, N., Velasco, P., Torrens, A., Jegatheesan, V., Eds.; Applied Environmental Science and Engineering for a Sustainable Future; Springer International Publishing: Cham, Switzerland, 2022; pp. 35–66. ISBN 978-3-031-18411-6. [Google Scholar]
- Paredes Méndez, D.; Pérez-Sánchez, M.; Sánchez-Romero, F.J.; Coronado-Hernández, O.E. Assessment of the Effectiveness of Green Infrastructure Interventions to Enhance the Ecosystem Services in Developing Countries. Urban. Sci. 2025, 9, 85. [Google Scholar] [CrossRef]
- Ogwu, M.C.; Kosoe, E.A.; Alaka, A.C.; Xu, J. Green Infrastructure and Environmental Health Security: The Role of Nature-Based Solutions in Improving Urban Health. In Innovative Approaches in Environmental Health Management; Chibueze Izah, S., Chidozie Ogwu, M., Eds.; Environmental Science and Engineering; Springer Nature: Cham, Switzerland, 2025; pp. 225–255. ISBN 978-3-031-81965-0. [Google Scholar]
- Prouzová, N.; Kubátová, P.; Mercl, F.; Száková, J.; Najmanová, J.; Tlustoš, P. Biomass Yield and Metal Phytoextraction Efficiency of Salix and Populus Clones Harvested at Different Rotation Lengths in the Field Experiment. Chem. Biol. Technol. Agric. 2024, 11, 78. [Google Scholar] [CrossRef]
- Ramos-Arcos, S.A.; González-Mondragón, E.G.; López-Hernández, E.S.; Rodríguez-Luna, A.R.; Morales-Bautista, C.M.; Lagunas-Rivera, S.; López-Martínez, S. Phytoremediation Potential of Chrysopogon zizanioides for Toxic Elements in Contaminated Matrices. In Biodegradation Technology of Organic and Inorganic Pollutants; Ferreira Mendes, K., Nogueira De Sousa, R., Cabral Mielke, K., Eds.; IntechOpen: London, UK, 2022; ISBN 978-1-83968-895-9. [Google Scholar]
- Sangalli, P.; Fernandes, J.P.; Tardío, G. Soil and Water Bioengineering as Natural-Based Solutions. In Urban Services to Ecosystems; Catalano, C., Andreucci, M.B., Guarino, R., Bretzel, F., Leone, M., Pasta, S., Eds.; Future City; Springer International Publishing: Cham, Switzerland, 2021; Volume 17, pp. 317–332. ISBN 978-3-030-75928-5. [Google Scholar]
- Cao, Z.; Yan, W.; Ding, M.; Yuan, Y. Construction of Microbial Consortia for Microbial Degradation of Complex Compounds. Front. Bioeng. Biotechnol. 2022, 10, 1051233. [Google Scholar] [CrossRef]
- Wagley, M.P.; Karki, M. Ecosystem-Based Integrated and Participatory Watershed Management. In Nature-Based Solutions for Resilient Ecosystems and Societies; Dhyani, S., Gupta, A.K., Karki, M., Eds.; Disaster Resilience and Green Growth; Springer Singapore: Singapore, 2020; pp. 51–68. ISBN 978-981-15-4711-9. [Google Scholar]
- Thomas, C.C.; Huber, C.; Skrabis, K.E.; Hoelzle, T.B. A Framework for Estimating Economic Impacts of Ecological Restoration. Environ. Manag. 2024, 74, 1239–1259. [Google Scholar] [CrossRef]
- Bista, S.; Karki, B.K.; Maharjan, R. A Review Paper on Floating Treatment Wetlands: Working Principles and Applications for River Water Remediation. J. Adv. Coll. Engin. Mgt. 2025, 10, 13–30. [Google Scholar] [CrossRef]
- Millán-Becerro, R.; León, R.; Romero-Matos, J.; Moreno-González, R.; Pérez-López, R. Towards Circular and Sustainable Restoration of a Deeply Polluted River Basin: The Odiel River Catchment (SW Spain). Sci. Total Environ. 2024, 907, 168078. [Google Scholar] [CrossRef]
- Nunn, B.; Lord, R.; Davidson, C.M. A Circular Economy Approach to Drinking Water Treatment Residue Management in a Catchment Impacted by Historic Metal Mines. J. Environ. Manag. 2023, 345, 118809. [Google Scholar] [CrossRef] [PubMed]
- Kazakis, N.A. Green Approaches to Heavy Metal Removal from Wastewater: Microalgae Solutions in a Circular Economy Framework. Soc. Impacts 2025, 5, 100103. [Google Scholar] [CrossRef]
- Prasad, M.N.V. Bioremediation, Bioeconomy, Circular Economy, and Circular Bioeconomy—Strategies for Sustainability. In Bioremediation and Bioeconomy; Elsevier: Amsterdam, The Netherlands, 2024; pp. 3–32. ISBN 978-0-443-16120-9. [Google Scholar]
- Sandhi, A.; Gao, L.; Rosenlund, J.; Landberg, T. Growing Salix spp. on Heavy Metal Contaminated Sediment (Oskarshamn, Sweden) as a Joint Phytoremediation and Circular Economy Approach. Environ. Adv. 2023, 14, 100438. [Google Scholar] [CrossRef]
- Larrea, V.; Pelaez, F.; Esenarro, D. Design of a Green Corridor and the Revitalization of the Huatanay River, City of Cuzco, Peru—2024. Urban. Sci. 2024, 8, 185. [Google Scholar] [CrossRef]
- Abdelzaher, M.A.; Awad, M.M. Sustainable Development Goals for the Circular Economy and the Water-Food Nexus: Full Implementation of New Drip Irrigation Technologies in Upper Egypt. Sustainability 2022, 14, 13883. [Google Scholar] [CrossRef]
- Fu, L.; Dong, X.; Shen, H.; Zhu, T.; Sun, F. River Ecosystem Health Assessment in Rapid Urbanization Regions (Shenzhen, China) under the Guidance of Bioremediation Objectives. Water 2023, 15, 3859. [Google Scholar] [CrossRef]
- Chattopadhyay, S. Urban River Restoration: A Methodological Discourse with Examples from Kerala, India. In Methodological Approaches in Physical Geography; Mustafa, F.B., Ed.; Geography of the Physical Environment; Springer International Publishing: Cham, Switzerland, 2022; pp. 147–163. ISBN 978-3-031-07112-6. [Google Scholar]
- Crugeira, P.J.L.; Pires-Santos, G.M.; de Oliveira, S.C.P.S.; Sampaio, F.J.P.; Correia, N.A.; Fagnani, S.R.C.d.A.; Chinalia, F.A.; de Almeida, P.F.; Pinheiro, A.L.B. Photobiological Effect of Laser or LED Light in a Thermophilic Microbial Consortium. J. Photochem. Photobiol. B Biol. 2018, 181, 115–121. [Google Scholar] [CrossRef]
- Crugeira, P.J.L.; Santos, G.M.P.; de Oliveira, S.C.; Sampaio, F.J.P.; Fagnani, S.R.; Sampaio, I.C.F.; de Almeida, P.F. Effects of Photostimulation on the Catabolic Process of Xenobiotics. J. Photochem. Photobiol. B Biol. 2019, 191, 38–43. [Google Scholar] [CrossRef] [PubMed]
- Gomis-Cebolla, J.; Berry, C. Bacillus thuringiensis as a Biofertilizer in Crops and Their Implications in the Control of Phytopathogens and Insect Pests. Pest. Manag. Sci. 2023, 79, 2992–3001. [Google Scholar] [CrossRef]
- Jackson, V.A.; Paulse, A.N.; Bester, A.A.; Neethling, J.H.; Khan, S.; Khan, W. Bioremediation of Metal Contamination in the Plankenburg River, Western Cape, South Africa. Int. Biodeterior. Biodegrad. 2009, 63, 559–568. [Google Scholar] [CrossRef]
- Horváthová, H.; Lászlová, K.; Dercová, K. Bioremediation of PCB-Contaminated Shallow River Sediments: The Efficacy of Biodegradation Using Individual Bacterial Strains and Their Consortia. Chemosphere 2018, 193, 270–277. [Google Scholar] [CrossRef]
- Travis, B.J.; Rosenberg, N.D. Modeling in Situ Bioremediation of TCE at Savannah River: Effects of Product Toxicity and Microbial Interactions on TCE Degradation. Environ. Sci. Technol. 1997, 31, 3093–3102. [Google Scholar] [CrossRef]
- Chakraborty, S.K.; Pakhira, H.; Paria, K. Biomonitoring and Bioremediation of a Transboundary River in India: Functional Roles of Benthic Mollusks and Fungi. In Spatial Modeling and Assessment of Environmental Contaminants; Shit, P.K., Adhikary, P.P., Sengupta, D., Eds.; Environmental Challenges and Solutions; Springer International Publishing: Cham, Switzerland, 2021; pp. 611–661. ISBN 978-3-030-63421-6. [Google Scholar]
- De Mello, A.F.M.; De Souza Vandenberghe, L.P.; Herrmann, L.W.; Letti, L.A.J.; Burgos, W.J.M.; Scapini, T.; Manzoki, M.C.; De Oliveira, P.Z.; Soccol, C.R. Strategies and Engineering Aspects on the Scale-up of Bioreactors for Different Bioprocesses. Syst. Microbiol. Biomanuf 2024, 4, 365–385. [Google Scholar] [CrossRef]
- Zhang, M. Pilot-Scale Studies, Scaling-Up, and Technology Transfer. In Iron Ores Bioprocessing; Springer International Publishing: Cham, Switzerland, 2023; pp. 161–167. ISBN 978-3-031-10100-7. [Google Scholar]
- Snow, A.A.; Andow, D.A.; Gepts, P.; Hallerman, E.M.; Power, A.; Tiedje, J.M.; Wolfenbarger, L.L. Genetically Engineered Organisms and the Environment: Current Status and Recommendations. JSTOR 2005, 15, 377–404. [Google Scholar] [CrossRef]
- Bauer-Panskus, A.; Miyazaki, J.; Kawall, K.; Then, C. Risk Assessment of Genetically Engineered Plants That Can Persist and Propagate in the Environment. Environ. Sci. Eur. 2020, 32, 32. [Google Scholar] [CrossRef]
- Kuzma, J. Engineered Gene Drives: Ecological, Environmental, and Societal Concerns. In GMOs; Chaurasia, A., Hawksworth, D.L., Pessoa De Miranda, M., Eds.; Topics in Biodiversity and Conservation; Springer International Publishing: Cham, Switzerland, 2020; Volume 19, pp. 371–399. ISBN 978-3-030-53182-9. [Google Scholar]
- Stasi, A. Biotechnology Law and Policy: Emerging Legal Issues, Cases and Materials; Springer Nature: Singapore, 2023; ISBN 978-981-99-2134-8. [Google Scholar]
- Tomar, M.R. Legal Challenges and Opportunities in Regulating Biotechnology and Nanotechnology for Environmental Protection: A Comparative Analysis of International and National Frameworks. Annu. Int. J. Anal. Contemp. Leg. Aff. 2024, 4, 160–174. [Google Scholar]
- Yan, Q.; Ming, Y.; Liu, J.; Yin, H.; He, Q.; Li, J.; Huang, M.; He, Z. Microbial Biotechnology: From Synthetic Biology to Synthetic Ecology. Adv. Biotechnol. 2025, 3, 1. [Google Scholar] [CrossRef] [PubMed]
- Banad, Y.M.; Sharif, S.S.; Rezaei, Z. Artificial Intelligence and Machine Learning for Smart Grids: From Foundational Paradigms to Emerging Technologies with Digital Twin and Large Language Model-Driven Intelligence. Energy Convers. Manag. X 2025, 28, 101329. [Google Scholar] [CrossRef]
- Bhatt, D.; Swain, M.; Yadav, D. Artificial Intelligence Based Detection and Control Strategies for River Water Pollution: A Comprehensive Review. J. Contam. Hydrol. 2025, 271, 104541. [Google Scholar] [CrossRef] [PubMed]
- Hanson, P.C.; Stillman, A.B.; Jia, X.; Karpatne, A.; Dugan, H.A.; Carey, C.C.; Stachelek, J.; Ward, N.K.; Zhang, Y.; Read, J.S.; et al. Predicting Lake Surface Water Phosphorus Dynamics Using Process-Guided Machine Learning. Ecol. Model. 2020, 430, 109136. [Google Scholar] [CrossRef]
- Kumar, M.; Singh, T.; Maurya, M.K.; Shivhare, A.; Raut, A.; Singh, P.K. Quality Assessment and Monitoring of River Water Using IoT Infrastructure. IEEE Internet Things J. 2023, 10, 10280–10290. [Google Scholar] [CrossRef]
- Kumar, A.; Mishra, S.; Taxak, A.K.; Pandey, R.; Yu, Z.-G. Nature Rejuvenation: Long-Term (1989–2016) vs Short-Term Memory Approach Based Appraisal of Water Quality of the Upper Part of Ganga River, India. Environ. Technol. Innov. 2020, 20, 101164. [Google Scholar] [CrossRef] [PubMed]
- Sharma, A.K.; Sharma, M.; Sharma, S.; Malik, D.S.; Sharma, M.; Sharma, M.; Sharma, A.K. A Systematic Review on Assessment of Heavy Metals Toxicity in Freshwater Fish Species: Current Scenario and Remedial Approaches. J. Geochem. Explor. 2024, 262, 107472. [Google Scholar] [CrossRef]
- Rajeswari, S.; Saravanan, P.; Linkesver, M.; Rajeshkannan, R.; Rajasimman, M. Identifying Global Status and Research Hotspots of Heavy Metal Remediation: A Phase Upgrade Study. J. Environ. Manag. 2022, 324, 116265. [Google Scholar] [CrossRef] [PubMed]
- Jaganathan, J.S.; Abdullah, S.R.S.; Sanusi, S.N.A.; Ramli, N.N.; Alias, J.; Subramaniam, S.V.; Daud, N.M.; Buslima, F.A.; Said, N.S.M.; Buhari, J.; et al. Machine Learning and Explainable Artificial Intelligence in Coagulation–Flocculation: A Contemporary Review. J. Environ. Chem. Eng. 2025, 13, 119664. [Google Scholar] [CrossRef]
- Nti, E.K.; Cobbina, S.J.; Attafuah, E.E.; Senanu, L.D.; Amenyeku, G.; Gyan, M.A.; Forson, D.; Safo, A.-R. Water Pollution Control and Revitalization Using Advanced Technologies: Uncovering Artificial Intelligence Options towards Environmental Health Protection, Sustainability and Water Security. Heliyon 2023, 9, e18170. [Google Scholar] [CrossRef]
- Khan, R.S.; Bhuiyan, M.A.E. Artificial Intelligence-Based Techniques for Rainfall Estimation Integrating Multisource Precipitation Datasets. Atmosphere 2021, 12, 1239. [Google Scholar] [CrossRef]
- Roy, M.; Giri, A.K.; Dutta, S.; Mukherjee, P. Integrated Phytobial Remediation for Sustainable Management of Arsenic in Soil and Water. Environ. Int. 2015, 75, 180–198. [Google Scholar] [CrossRef]
- Gedela, R.; Vantaku, V.R.; Dasu, V.V.; Pakshirajan, K. Artificial Intelligence and Machine Learning-Assisted Metabolite Profiling of Oleaginous Yeast Rhodotorula Mucilaginosa. Bioresour. Technol. Rep. 2025, 32, 102431. [Google Scholar] [CrossRef]
- Wang, K.; Cong, L.; Jing, Z.; Li, Z.; Wang, Y.; Chi, Y.; Liang, H. Artificial Intelligence and Machine Learning for Green and Intelligent Shipping: Methods, Applications and Challenges. Comput. Ind. Eng. 2026, 211, 111647. [Google Scholar] [CrossRef]









| Category | Challenges | Details |
|---|---|---|
| Environmental Impacts | Habitat disturbance and pollution | Dredging disturbs benthic habitats and resuspends toxins. |
| Aeration alters thermal profiles and disrupts sensitive biota. | ||
| Chemical treatments can introduce new pollutants. | ||
| High Operational Costs | Expensive and energy-intensive | Dredging requires heavy equipment and complex logistics. |
| Aeration demands constant energy input. Chemical treatments need recurrent chemical inputs and monitoring. | ||
| Sustainability Concerns | Symptom-focused and non-durable | Methods treat symptoms rather than sources of pollution. |
| Risk of recontamination without upstream management. | ||
| Delays in adopting nature-based, ecosystem-centered solutions. |
| River (Country) | Biotechnological Approach | Microorganisms Used | Reference |
|---|---|---|---|
| Camarajipe River (Brazil) | Composting with microbial accelerators, biofertilizers, bioinsecticides, photonic bio-stimulation, phytoremediation, Eco-Plant for waste reuse | Bacillus thuringiensis, Trichoderma spp., Bacillus subtilis | [210,211,212] |
| Chengnan River (China) | Direct application of microbial agent (HP-RPe-3) in water and sediment | Proprietary microbial agent (unspecified) | [130] |
| Plankenburg River (South Africa) | Bioreactors with bioballs for biofilm growth and metal bioaccumulation | Pseudomonas, Sphingomonas, Bacillus spp. | [213] |
| Unnamed River near Chemko (Slovakia) | Application of indigenous bacterial consortia for PCB degradation in sediments | Achromobacter xylosoxidans, Stenotrophomonas maltophilia, Ochrobactrum anthropi, Rhodococcus ruber | [214] |
| Savannah River Site (USA) | In situ bioremediation with methane/air injection and nutrient delivery to stimulate indigenous methanotrophs | Indigenous methanotrophic bacteria (not specified by species) | [215] |
| Subarnarekha River (India) | Integration of biomonitoring (e.g., mollusks) and bioremediation (e.g., fungi), with ecological indices (WQI, PLI, BCF) | Benthic mollusks, fungi (species not specified) | [216] |
Disclaimer/Publisher’s Note: The statements, opinions and data contained in all publications are solely those of the individual author(s) and contributor(s) and not of MDPI and/or the editor(s). MDPI and/or the editor(s) disclaim responsibility for any injury to people or property resulting from any ideas, methods, instructions or products referred to in the content. |
© 2026 by the authors. Licensee MDPI, Basel, Switzerland. This article is an open access article distributed under the terms and conditions of the Creative Commons Attribution (CC BY) license.
Share and Cite
Sampaio, I.C.F.; Santos, V.d.L.C.d.; de Moura, I.V.L.; Costa, G.L.M.; Bueno de Oliveira, E.S.; Azevedo, J.; Almeida, P.F.d. Revitalizing Urban Rivers with Biotechnological Strategies for Sustainability and Carbon Capture. Fermentation 2026, 12, 40. https://doi.org/10.3390/fermentation12010040
Sampaio ICF, Santos VdLCd, de Moura IVL, Costa GLM, Bueno de Oliveira ES, Azevedo J, Almeida PFd. Revitalizing Urban Rivers with Biotechnological Strategies for Sustainability and Carbon Capture. Fermentation. 2026; 12(1):40. https://doi.org/10.3390/fermentation12010040
Chicago/Turabian StyleSampaio, Igor Carvalho Fontes, Virgínia de Lourdes Carvalho dos Santos, Isabela Viana Lopes de Moura, Geisa Louise Moura Costa, Estela Sales Bueno de Oliveira, Jailton Azevedo, and Paulo Fernando de Almeida. 2026. "Revitalizing Urban Rivers with Biotechnological Strategies for Sustainability and Carbon Capture" Fermentation 12, no. 1: 40. https://doi.org/10.3390/fermentation12010040
APA StyleSampaio, I. C. F., Santos, V. d. L. C. d., de Moura, I. V. L., Costa, G. L. M., Bueno de Oliveira, E. S., Azevedo, J., & Almeida, P. F. d. (2026). Revitalizing Urban Rivers with Biotechnological Strategies for Sustainability and Carbon Capture. Fermentation, 12(1), 40. https://doi.org/10.3390/fermentation12010040

