Simultaneous Saccharification and Fermentation of Wheat Starch for Bioethanol Production
Abstract
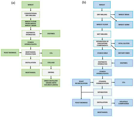
1. Introduction
2. Materials and Methods
2.1. Fermentation Substrates
2.2. Enzymes
2.3. Starch Hydrolysis Procedures and Media Preparation
2.4. Producing Microorganism and Inoculum Formulation
2.5. Fermentation of Ethanol
2.6. Fermentation Parameters
2.7. Volatile Compounds
2.8. Statistical Analysis
3. Results and Discussion
3.1. Characteristics and Quality of Starch Milk
3.2. Fermentation Kinetics
3.3. Fermentation Parameters Results
3.4. Substrates Utilization
3.5. Analysis of Ethanol Distillates
3.5.1. Aldehyde Concentration in Ethanol Distillates
3.5.2. Furfural Concentration in Ethanol Distillates
3.5.3. Higher Alcohol Concentration in Ethanol Distillates
3.5.4. Methanol Concentration in Ethanol Distillates
3.5.5. Ester Concentration in Ethanol Distillates
3.5.6. Volatile Acidity of Ethanol Distillates
4. Discussion
5. Conclusions
Author Contributions
Funding
Institutional Review Board Statement
Informed Consent Statement
Data Availability Statement
Acknowledgments
Conflicts of Interest
References
- Joyia, M.A.K.; Ahmad, M.; Chen, Y.F.; Mustaqeem, M.; Ali, A.; Abbas, A.; Gondal, M.A. Trends and advances in sustainable bioethanol production technologies from first to fourth generation: A critical review. Energy Convers. Manag. 2024, 321, 119037. [Google Scholar] [CrossRef]
- Bajpai, P. Chapter 1—General Background and Introduction. In Developments in Bioethanol, Green Energy and Technology; Springer: Singapore, 2021; pp. 15–20. [Google Scholar] [CrossRef]
- RFA (Renewable Fuels Association). Annual World Fuel Ethanol Production. 2024. Available online: https://ethanolrfa.org/resources/annual-industry-outlook (accessed on 25 November 2024).
- Jayakumar, M.; Gebeyehu, K.B.; Abo, L.D.; Tadesse, A.W.; Vivekanandan, B.; Sundramurthy, V.P.; Bacha, W.; Ashokkumar, V.; Baskar, G. A comprehensive outlook on topical processing methods for biofuel production and its thermal applications: Current advances, sustainability and challenges. Fuel 2023, 349, 128690. [Google Scholar] [CrossRef]
- Friedl, A. Bioethanol from Sugar and Starch. In Energy from Organic Materials (Biomass); Kaltschmitt, M., Ed.; Encyclopedia of Sustainability Science and Technology Series; Springer: New York, NY, USA, 2019. [Google Scholar] [CrossRef]
- Assaf, J.C.; Mortada, Z.; Rezzoug, S.-A.; Maache-Rezzoug, Z.; Debs, E.; Louka, N. Comparative Review on the Production and Purification of Bioethanol from Biomass: A Focus on Corn. Processes 2024, 12, 1001. [Google Scholar] [CrossRef]
- Marques, S.; Moreno, A.D.; Ballesteros, M.; Gírio, F. Chapter 4—Starch Biomass for Biofuels, Biomaterials, and Chemicals. In Biomass and Green Chemistry; Vaz, S., Jr., Ed.; Springer: New York, NY, USA, 2018. [Google Scholar] [CrossRef]
- Khalid, A.; Hameed, A.; Tahir, M.F. Wheat quality: A review on chemical composition, nutritional attributes, grain anatomy, types, classification, and function of seed storage proteins in bread making quality. Front. Nutr. 2023, 10, 1053196. [Google Scholar] [CrossRef]
- USDA Agricultural Statistics. US Department of Agriculture. Production—Wheat. Available online: https://fas.usda.gov/data/production/commodity/0410000 (accessed on 1 October 2024).
- USDA Agricultural Statistics. US Department of Agriculture. Grain and Feed Annual—Serbia. Available online: https://apps.fas.usda.gov/newgainapi/api/Report/DownloadReportByFileName?fileName=Grain%20and%20Feed%20Annual_Belgrade_Serbia_RB2024-0002.pdf (accessed on 1 October 2024).
- Pušić, M.; Ljubojević, M.; Prvulović, D.; Kolarov, R.; Tomić, M.; Simikić, M.; Vejnović, S.; Narandžić, T. Bioenergy and Biopesticides Production in Serbia—Could Invasive Alien Species Contribute to Sustainability? Processes 2024, 12, 407. [Google Scholar] [CrossRef]
- Mohanty, S.K.; Swain, M.R. Chapter 3—Bioethanol Production from Corn and Wheat: Food, Fuel, and Future. In Bioethanol Production from Food Crops; Ray, R.C., Ramachandran, S., Eds.; Academic Press: Cambridge, MA, USA, 2019. [Google Scholar] [CrossRef]
- Koutinas, A.A.; Lin, C.; Du, C.; Webb, C. Whole-crop biorefinery. In Sustainable Bioenergy Production; Wang, L., Ed.; CRC Press: Boca Raton, FL, USA, 2014; pp. 502–513. [Google Scholar] [CrossRef]
- Li, J.; Zhao, T.; Xu, Y.; Wu, X.; Bean, S.R.; Wang, D. Fuel ethanol production from starchy grain and other crops: An overview on feedstocks, affecting factors, and technical advances. Renew. Energy 2022, 188, 223–239. [Google Scholar] [CrossRef]
- Sayaslan, A. Wet-milling of wheat flour: Industrial processes and small-scale test methods. LWT-Food Sci. Technol. 2004, 37, 499–515. [Google Scholar] [CrossRef]
- Maningat, C.C.; Seib, P.A.; Bassi, S.D.; Woo, K.S.; Lasater, G.D. Chapter 10—Wheat Starch: Production, Properties, Modification and Use. In Starch, 3rd ed.; Food Science and Technology; BeMiller, J., Whistler, R., Eds.; Academic Press: Cambridge, MA, USA, 2009; pp. 441–510. [Google Scholar] [CrossRef]
- Borght, A.V.; Goesaert, H.; Veraverbeke, W.S.; Delcour, J.A. Fractionation of wheat and wheat flour into starch and gluten: Overview of the main processes and the factors involved. J. Cereal Sci. 2005, 41, 221–237. [Google Scholar] [CrossRef]
- Shevkani, K.; Singh, N.; Bajaj, R.; Kaur, A. Wheat starch production, structure, functionality and applications—A review. Int. J. Food Sci. Technol. 2017, 52, 38–58. [Google Scholar] [CrossRef]
- Katanski, A.; Vučurović, V.; Vučurović, D.; Bajić, B.; Šaranović, Ž.; Šereš, Z.; Dodić, S. Bioethanol Production from A-Starch Milk and B-Starch Milk as Intermediates of Industrial Wet-Milling Wheat Processing. Fermentation 2024, 10, 144. [Google Scholar] [CrossRef]
- Vasić, K.; Knez, Ž.; Leitgeb, M. Bioethanol Production by Enzymatic Hydrolysis from Different Lignocellulosic Sources. Molecules 2021, 26, 753. [Google Scholar] [CrossRef]
- Cinelli, B.A.; Castilho, L.R.; Freire, D.M.G.; Castro, A.M. A brief review on the emerging technology of ethanol production by cold hydrolysis of raw starch. Fuel 2015, 150, 721–729. [Google Scholar] [CrossRef]
- Strąk-Graczyk, E.; Balcerek, M.; Przybylsk, K.; Żyżelewicz, D. Simultaneous saccharification and fermentation of native rye, wheat and triticale starch. J. Sci. Food Agric. 2019, 99, 4904–4912. [Google Scholar] [CrossRef] [PubMed]
- Esteban-Decloux, M.; Tano, N.G.C.R.; Grangeon, H. Simulation of the behaviour of volatile compounds during batch multi-stage distillation of whisky. J. Inst. Brew. 2022, 128, 171–187. [Google Scholar] [CrossRef]
- Association of Official Analytical Chemists. Official Methods of Analysis, 17th ed.; Official Methods: 920.04, 942.06, 945.37, 950.05, 958.04, 962.12 963.10, 969.35, 969.36, 969.37, 972.08, 977.08, 980.23, 996.01; AOAC: Gaithersburg, MD, USA, 2000. [Google Scholar]
- Pejin, D.; Mojović, L.; Vučurović, V.; Pejin, J.; Denčić, S.; Rakin, M. Fermentation of wheat and triticale hydrolysates: A comparative study. Fuel 2009, 88, 1625–1628. [Google Scholar] [CrossRef]
- Czaja, T.; Sobota, A.; Szostak, R. Quantification of Ash and Moisture in Wheat Flour by Raman Spectroscopy. Foods 2020, 9, 280. [Google Scholar] [CrossRef]
- Chang, Y.-H.; Chang, K.-S.; Chen, C.-Y.; Hsu, C.-L.; Chang, T.-C.; Jang, H.-D. Enhancement of the Efficiency of Bioethanol Production by Saccharomyces cerevisiae via Gradually Batch-Wise and Fed-Batch Increasing the Glucose Concentration. Fermentation 2018, 4, 45. [Google Scholar] [CrossRef]
- Luna, R.; Matias-Guiu, P.; López, F.; Pérez-Correa, J.R. Quality aroma improvement of Muscat wine spirits: A new approach using first-principles model-based design and multi-objective dynamic optimisation through multi-variable analysis techniques. Food Bioprod. Process. 2019, 115, 208–222. [Google Scholar] [CrossRef]
- Kłosowski, G.; Mikulski, D.; Rolbiecka, A.; Czupryński, B. Changes in the Concentration of Carbonyl Compounds during the Alcoholic Fermentation Process Carried out with Saccharomyces cerevisiae Yeast. Pol. J. Microbiol. 2017, 66, 327–334. [Google Scholar] [CrossRef]
- Kelly, T.J.; O’Connor, C.; Kilcawley, K.N. Sources of Volatile Aromatic Congeners in Whiskey. Beverages 2023, 9, 64. [Google Scholar] [CrossRef]
- Guittin, C.; Maçna, F.; Picou, C.; Perez, M.; Barreau, A.; Poitou, X.; Sablayrolles, J.-M.; Mouret, J.-R.; Farines, V. New Online Monitoring Approaches to Describe and Understand the Kinetics of Acetaldehyde Concentration during Wine Alcoholic Fermentation: Access to Production Balances. Fermentation 2023, 9, 299. [Google Scholar] [CrossRef]
- Chung, H.; Yoon, M.K.; Han, J.; Kim, Y.S. Evaluation of volatile organic compounds in alcoholic beverages consumed in Korea. J. Korean Soc. Appl. Biol. Chem. 2015, 58, 423–432. [Google Scholar] [CrossRef]
- Oliveira, F.S.; Leite, B.; Andrade, M.; Korn, M. Determination of total aldehydes in fuel ethanol by MBTH method: Sequential injection analysis. J. Braz. Chem. Soc. 2005, 16, 87–92. [Google Scholar] [CrossRef]
- Zheng, J.; Liang, R.; Huang, J.; Zhou, R.; Chen, Z.; Wu, C.; Zhou, R.; Liao, X. Volatile Compounds of Raw Spirits from Different Distilling Stages of Luzhou-flavor Spirit. Food Sci. Technol. Res. 2014, 20, 283–293. [Google Scholar] [CrossRef]
- Luo, Y.; Li, Z.; Li, X.; Liu, X.; Fan, J.; Clark, J.; Hu, C. The production of furfural directly from hemicellulose in lignocellulosic biomass: A review. Catal. Today 2018, 319, 14–24. [Google Scholar] [CrossRef]
- Kosaric, N.; Vardar-Sukan, F. Potential Source of Energy and Chemical Products. In The Biotechnology of Ethanol, 2nd ed.; Roehr, M., Ed.; Whiley-VCJ Verlag GmbH: Weinheim, Germany, 2001; pp. 7–86. [Google Scholar] [CrossRef]
- Kłosowski, G.; Mikulski, D.; Macko, D.; Miklaszewska, B.; Kotarska, K.; Czupryński, B. Influence of various yeast strains and selected starchy raw materials on production of higher alcohols during the alcoholic fermentation process. Eur. Food Res. Technol. 2015, 240, 233–242. [Google Scholar] [CrossRef]
- Blumenthal, P.; Steger, M.C.; Einfalt, D.; Rieke-Zapp, J.; Quintanilla Bellucci, A.; Sommerfeld, K.; Schwarz, S.; Lachenmeier, D.W. Methanol Mitigation during Manufacturing of Fruit Spirits with Special Consideration of Novel Coffee Cherry Spirits. Molecules 2021, 26, 2585. [Google Scholar] [CrossRef]
- Chateigner-Boutin, A.L.; Bouchet, B.; Alvarado, C.; Bakan, B.; Guillon, F. The wheat grain contains pectic domains exhibiting specific spatial and development-associated distribution. PLoS ONE 2014, 9, e89620. [Google Scholar] [CrossRef]
- Dimitrov, D.; Parjanova, A.; Ivanova, S.; Haygarov, V. Determination of The Volatile Composition of Distillates with Added Extracts of Hipericum perforatym L. J. Microbiol. Biotechnol. Food Sci. 2020, 9, 1068–1072. [Google Scholar] [CrossRef]
- Saerens, S.M.; Delvaux, F.R.; Verstrepen, K.J.; Thevelein, J.M. Production and biological function of volatile esters in Saccharomyces cerevisiae. Microb. Biotechnol. 2010, 3, 165–177. [Google Scholar] [CrossRef]
- Saerens, S.M.; Delvaux, F.; Verstrepen, K.J.; Van Dijck, P.; Thevelein, J.M.; Delvaux, F.R. Parameters affecting ethyl ester production by Saccharomyces cerevisiae during fermentation. Appl. Environ. Microbiol. 2008, 74, 454–461. [Google Scholar] [CrossRef] [PubMed]
- Stanzer, D.; Hanousek Čiča, K.; Blesić, M.; Smajić Murtić, M.; Mrvčić, J.; Spaho, N. Alcoholic Fermentation as a Source of Congeners in Fruit Spirits. Foods 2023, 12, 1951. [Google Scholar] [CrossRef] [PubMed]
- Montesinos, T.; Navarro, J. Production of alcohol from raw wheat flour by Amyloglucosidase and Saccharomyces cerevisiae. Enzym. Microb. Technol. 2000, 27, 362–370. [Google Scholar] [CrossRef] [PubMed]
- Bai, F.W.; Anderson, W.A.; Moo-Young, M. Ethanol fermentation technologies from sugar and starch feedstocks. Biotechnol. Adv. 2008, 26, 89–105. [Google Scholar] [CrossRef] [PubMed]
- Onuki, S.; Koziel, J.A.; Jenks, W.S.; Cai, L.; Grewell, D.; van Leeuwen, J.H. Taking ethanol quality beyond fuel grade: A Review. J. Inst. Brew. 2016, 122, 588–598. [Google Scholar] [CrossRef]











| Parameter | A-Starch Milk | AAAB-Starch Milk | AB-Starch Milk | AAAB-Starch Milk | B-Starch Milk |
|---|---|---|---|---|---|
| Dry matter (%) | 22.99 ± 0.04 | 19.56 ± 0.34 | 18.21 ± 0.26 | 15.99 ± 0.01 | 11.41 ± 0.12 |
| Water content (%) | 77.01 ± 0.04 | 80.44 ± 0.34 | 81.79 ± 0.26 | 84.01 ± 0.01 | 88.59 ± 0.12 |
| Viscosity (mPa·s) | 28.53 ± 2.05 | 27.22 ± 0.79 | 19.57 ± 3.21 | 18.91 ± 1.89 | 14.84 ± 1.19 |
| pH | 3.41 ± 0.01 | 3.34 ± 0.01 | 3.29 ± 0.00 | 3.24 ± 0.04 | 3.17 ± 0.03 |
| Starch (%) | 19.13 ± 0.54 | 16.23 ± 0.22 | 14.74 ± 0.15 | 12.79 ± 0.03 | 7.77 ± 0.28 |
| Ash (%) | 0.15 ± 0.02 | 0.14 ± 0.03 | 0.16 ± 0.02 | 0.17 ± 0.09 | 0.15 ± 0.01 |
| Total nitrogen (Kjeldahl) (%) | 0.14 ± 0.00 | 0.14 ± 0.02 | 0.14 ± 0.01 | 0.14 ± 0.00 | 0.13 ± 0.02 |
| Proteins (Kjeldahl) (%) | 0.82 ± 0.00 | 0.80 ± 0.11 | 0.81 ± 0.07 | 0.81 ± 0.01 | 0.75 ± 0.14 |
| Free amino nitrogen (FAN) (mg/L) | 99.83 ± 0.40 | 96.29 ± 0.20 | 93.04 ± 0.40 | 89.22 ± 0.20 | 78.05 ± 0.28 |
| Lipid (%) | 0.37 ± 0.01 | 0.37 ± 0.02 | 0.38 ± 0.01 | 0.39 ± 0.01 | 0.40 ± 0.00 |
| Starch in dry matter (%) | 83.22 ± 2.37 | 82.98 ± 1.14 | 80.92 ± 0.81 | 79.98 ± 0.18 | 68.08 ± 2.47 |
| Ash in dry matter (%) | 0.66 ± 0.07 | 0.71 ± 0.18 | 0.90 ± 0.11 | 1.09 ± 0.54 | 1.31 ± 0.11 |
| Total nitrogen (Kjeldahl) in dry matter (%) | 0.62 ± 0.00 | 0.71 ± 0.10 | 0.78 ± 0.07 | 0.89 ± 0.02 | 1.15 ± 0.22 |
| Proteins (Kjeldahl) in dry matter (%) | 3.55 ± 0.02 | 4.07 ± 0.55 | 4.44 ± 0.39 | 5.08 ± 0.09 | 6.57 ± 1.24 |
| Lipids in dry matter (%) | 0.39 ± 0.01 | 0.39 ± 0.02 | 0.40 ± 0.01 | 0.41 ± 0.01 | 0.43 ± 0.01 |
Disclaimer/Publisher’s Note: The statements, opinions and data contained in all publications are solely those of the individual author(s) and contributor(s) and not of MDPI and/or the editor(s). MDPI and/or the editor(s) disclaim responsibility for any injury to people or property resulting from any ideas, methods, instructions or products referred to in the content. |
© 2025 by the authors. Licensee MDPI, Basel, Switzerland. This article is an open access article distributed under the terms and conditions of the Creative Commons Attribution (CC BY) license (https://creativecommons.org/licenses/by/4.0/).
Share and Cite
Vučurović, V.; Katanski, A.; Vučurović, D.; Bajić, B.; Dodić, S. Simultaneous Saccharification and Fermentation of Wheat Starch for Bioethanol Production. Fermentation 2025, 11, 80. https://doi.org/10.3390/fermentation11020080
Vučurović V, Katanski A, Vučurović D, Bajić B, Dodić S. Simultaneous Saccharification and Fermentation of Wheat Starch for Bioethanol Production. Fermentation. 2025; 11(2):80. https://doi.org/10.3390/fermentation11020080
Chicago/Turabian StyleVučurović, Vesna, Aleksandra Katanski, Damjan Vučurović, Bojana Bajić, and Siniša Dodić. 2025. "Simultaneous Saccharification and Fermentation of Wheat Starch for Bioethanol Production" Fermentation 11, no. 2: 80. https://doi.org/10.3390/fermentation11020080
APA StyleVučurović, V., Katanski, A., Vučurović, D., Bajić, B., & Dodić, S. (2025). Simultaneous Saccharification and Fermentation of Wheat Starch for Bioethanol Production. Fermentation, 11(2), 80. https://doi.org/10.3390/fermentation11020080

