Enhancing the Content of Hesperidin and Nobiletin in Citrus Wines through Multi-Strain Fermentation
Abstract
1. Introduction
2. Materials and Methods
2.1. Yeast Strains and Raw Materials
2.2. Fermentation Process
2.3. Physicochemical Analysis
2.4. Determination of Organic Acids and Polyphenolic Compounds
2.5. Electronic Nose Measurement
2.6. Determination of Aroma Components
2.7. Statistical Analysis
3. Results
3.1. Changes in Residual Sugar Content during the Fermentation of Nanfeng Tangerine Wine
3.2. Physicochemical Properties and Antioxidant Activity of Nanfeng Tangerine Wine
3.3. Enhancement of Hesperidin and Nobiletin Content in Wine through Multi-Strain Combination Fermentation
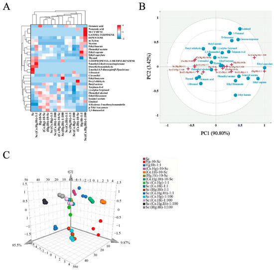
3.4. Composition and Content Analysis of Volatile Aroma Components
4. Conclusions
Supplementary Materials
Author Contributions
Funding
Institutional Review Board Statement
Informed Consent Statement
Data Availability Statement
Conflicts of Interest
References
- Gupta, A.K.; Pathak, U.; Tongbram, T.; Medhi, M.; Terdwongworakul, A.; Magwaza, L.S.; Mditshwa, A.; Chen, T.; Mishra, P. Emerging approaches to determine maturity of citrus fruit. Crit. Rev. Food Sci. Nutr. 2022, 62, 5245–5266. [Google Scholar] [CrossRef] [PubMed]
- Sabater, C.; Ruiz, L.; Delgado, S.; Ruas-Madiedo, P.; Margolles, A. Valorization of Vegetable Food Waste and By-Products Through Fermentation Processes. Front. Microbiol. 2020, 11, 581997. [Google Scholar] [CrossRef] [PubMed]
- Zhao, Y.; Sun, Q.; Tian, B.; Zhu, S.; Du, F.; Mao, R.; Li, S.; Liu, L.; Zhu, Y. Evaluation of Four Indigenous Non-Saccharomyces Yeasts Isolated from the Shangri-La Wine Region (China) for Their Fermentation Performances and Aroma Compositions in Synthetic Grape Juice Fermentation. J. Fungi 2022, 8, 146. [Google Scholar] [CrossRef] [PubMed]
- Luo, X.; Li, Y.; Zhong, K.; Luo, D.; Wu, Y.; Gao, H. Discovering the effect of co-fermentation involving Saccharomyces cerevisiae and Schizosaccharomyces pombe on the sensory quality improvement of mandarin wine based on metabolites and transcriptomic profiles. J. Sci. Food Agric. 2023, 103, 7932–7940. [Google Scholar] [CrossRef] [PubMed]
- Casas-Godoy, L.; Arellano-Plaza, M.; Kirchmayr, M.; Barrera-Martínez, I.; Gschaedler-Mathis, A. Preservation of non-Saccharomyces yeasts: Current technologies and challenges. Compr. Rev. Food Sci. Food Saf. 2021, 20, 3464–3503. [Google Scholar] [CrossRef] [PubMed]
- Lin, M.; Xu, C.; Gao, X.; Zhang, W.; Yao, Z.; Wang, T.; Feng, X.; Wang, Y. Comparative study on secondary metabolites from different citrus varieties in the production area of Zhejiang. Front. Nutr. 2023, 10, 1159676. [Google Scholar] [CrossRef]
- Septembre-Malaterre, A.; Remize, F.; Poucheret, P. Fruits and vegetables, as a source of nutritional compounds and phytochemicals: Changes in bioactive compounds during lactic fermentation. Food Res. Int. 2018, 104, 86–99. [Google Scholar] [CrossRef] [PubMed]
- Saud, S.; Xiaojuan, T.; Fahad, S. The consequences of fermentation metabolism on the qualitative qualities and biological activity of fermented fruit and vegetable juices. Food Chem. X 2024, 21, 101209. [Google Scholar] [CrossRef]
- Nakajima, A.; Ohizumi, Y. Potential Benefits of Nobiletin, A Citrus Flavonoid, against Alzheimer’s Disease and Parkinson’s Disease. Int. J. Mol. Sci. 2019, 20, 3380. [Google Scholar] [CrossRef]
- Wang, H.-H.; Sun, Y.-N.; Qu, T.-Q.; Sang, X.-Q.; Zhou, L.-M.; Li, Y.-X.; Ren, F.-Z. Nobiletin Prevents D-Galactose-Induced C2C12 Cell Aging by Improving Mitochondrial Function. Int. J. Mol. Sci. 2022, 23, 11963. [Google Scholar] [CrossRef]
- Moazamiyanfar, R.; Rezaei, S.; Ali Ashrafzadeh, H.; Rastegar-Pouyani, N.; Jafarzadeh, E.; Mouludi, K.; Khodamoradi, E.; Zhaleh, M.; Taeb, S.; Najafi, M. Nobiletin in Cancer Therapy; Mechanisms and Therapy Perspectives. Curr. Pharm. Des. 2023, 29, 1713–1728. [Google Scholar] [CrossRef] [PubMed]
- Kesh, S.; Kannan, R.R.; Sivaji, K.; Balakrishnan, A. Hesperidin downregulates kinases lrrk2 and gsk3β in a 6-OHDA induced Parkinson’s disease model. Neurosci. Lett. 2021, 740, 135426. [Google Scholar] [CrossRef] [PubMed]
- Pyrzynska, K. Hesperidin: A Review on Extraction Methods, Stability and Biological Activities. Nutrients 2022, 14, 2387. [Google Scholar] [CrossRef] [PubMed]
- Han, D.; Gong, H.; Wei, Y.; Xu, Y.; Zhou, X.; Wang, Z.; Feng, F. Hesperidin inhibits lung fibroblast senescence via IL-6/STAT3 signaling pathway to suppress pulmonary fibrosis. Phytomedicine 2023, 112, 154680. [Google Scholar] [CrossRef] [PubMed]
- Pla-Pagà, L.; Valls, R.M.; Pedret, A.; Calderón-Pérez, L.; Llauradó, E.; Companys, J.; Domenech-Coca, C.; Canela, N.; del Bas, J.M.; Caimari, A.; et al. Effect of the consumption of hesperidin in orange juice on the transcriptomic profile of subjects with elevated blood pressure and stage 1 hypertension: A randomized controlled trial (CITRUS study). Clin. Nutr. 2021, 40, 5812–5822. [Google Scholar] [CrossRef]
- Garofalo, C.; Tristezza, M.; Grieco, F.; Spano, G.; Capozzi, V. From grape berries to wine: Population dynamics of cultivable yeasts associated to “Nero di Troia” autochthonous grape cultivar. World J. Microbiol. Biotechnol. 2016, 32, 59. [Google Scholar] [CrossRef] [PubMed]
- Xu, A.; Xiao, Y.; He, Z.; Liu, J.; Wang, Y.; Gao, B.; Chang, J.; Zhu, D. Use of Non-Saccharomyces Yeast Co-Fermentation with Saccharomyces cerevisiae to Improve the Polyphenol and Volatile Aroma Compound Contents in Nanfeng Tangerine Wines. J. Fungi 2022, 8, 128. [Google Scholar] [CrossRef]
- Liu, Y.; Cheng, H.; Liu, H.; Ma, R.; Ma, J.; Fang, H. Fermentation by Multiple Bacterial Strains Improves the Production of Bioactive Compounds and Antioxidant Activity of Goji Juice. Molecules 2019, 24, 3519. [Google Scholar] [CrossRef] [PubMed]
- GB/T 16159-1996; Analytical Methods of Wine and Fruit Wine. 2006. Available online: https://openstd.samr.gov.cn/bzgk/gb/newGbInfo?hcno=4CFF012592D9DE362A765DD3ED1F9C26 (accessed on 25 April 2024).
- Tokumaru, O.; Shuto, Y.; Ogata, K.; Kamibayashi, M.; Bacal, K.; Takei, H.; Yokoi, I.; Kitano, T. Dose-dependency of multiple free radical-scavenging activity of edaravone. J. Surg. Res. 2018, 228, 147–153. [Google Scholar] [CrossRef]
- Binati, R.L.; Larini, I.; Salvetti, E.; Torriani, S. Glutathione production by non-Saccharomyces yeasts and its impact on winemaking: A review. Food Res. Int. 2022, 156, 111333. [Google Scholar] [CrossRef]
- Zhang, B.; Tang, C.; Yang, D.; Liu, H.; Xue, J.; Duan, C.; Yan, G. Effects of three indigenous non-Saccharomyces yeasts and their pairwise combinations in co-fermentation with Saccharomyces cerevisiae on volatile compounds of Petit Manseng wines. Food Chem. 2022, 368, 130807. [Google Scholar] [CrossRef] [PubMed]
- Eliodório, K.P.; e Cunha, G.C.D.G.; Müller, C.; Lucaroni, A.C.; Giudici, R.; Walker, G.M.; Alves, S.L., Jr.; Basso, T.O. Advances in yeast alcoholic fermentations for the production of bioethanol, beer and wine. Adv. Appl. Microbiol. 2019, 109, 61–119. [Google Scholar] [CrossRef] [PubMed]
- Sun, N.; Gao, Z.; Li, S.; Chen, X.; Guo, J. Assessment of chemical constitution and aroma properties of kiwi wines obtained from pure and mixed fermentation with Wickerhamomyces anomalus and Saccharomyces cerevisiae. J. Sci. Food Agric. 2022, 102, 175–184. [Google Scholar] [CrossRef] [PubMed]
- Jolly, N.; Mehlomakulu, N.N.; Nortje, S.; Beukes, L.; Hoff, J.; Booyse, M.; Erten, H. Non-Saccharomyces yeast for lowering wine alcohol levels: Partial aeration versus standard conditions. FEMS Yeast Res. 2022, 22, foac002. [Google Scholar] [CrossRef] [PubMed]
- Naveed, M.; Hejazi, V.; Abbas, M.; Kamboh, A.A.; Khan, G.J.; Shumzaid, M.; Ahmad, F.; Babazadeh, D.; FangFang, X.; Modarresi-Ghazani, F.; et al. Chlorogenic acid (CGA): A pharmacological review and call for further research. Biomed. Pharmacother. 2018, 97, 67–74. [Google Scholar] [CrossRef] [PubMed]
- Singh, A.K.; Singla, R.K.; Pandey, A.K. Chlorogenic Acid: A Dietary Phenolic Acid with Promising Pharmacotherapeutic Potential. Curr. Med. Chem. 2023, 30, 3905–3926. [Google Scholar] [CrossRef] [PubMed]
- Santana-Gálvez, J.; Cisneros-Zevallos, L.; Jacobo-Velázquez, D.A. Chlorogenic Acid: Recent Advances on Its Dual Role as a Food Additive and a Nutraceutical against Metabolic Syndrome. Molecules 2017, 22, 358. [Google Scholar] [CrossRef]
- Jahn, L.J.; Rekdal, V.M.; Sommer, M.O.A. Microbial foods for improving human and planetary health. Cell 2023, 186, 469–478. [Google Scholar] [CrossRef]
- Hu, L.; Liu, R.; Wang, X.; Zhang, X. The Sensory Quality Improvement of Citrus Wine through Co-Fermentations with Selected Non-Saccharomyces Yeast Strains and Saccharomyces cerevisiae. Microorganisms 2020, 8, 323. [Google Scholar] [CrossRef]
- Bruna-Maynou, F.J.; Castro, R.; Rodríguez-Dodero, M.C.; Barroso, C.G.; Durán-Guerrero, E. Flavored Sherry vinegar with citric notes: Characterization and effect of ultrasound in the maceration of orange peels. Food Res. Int. 2020, 133, 109165. [Google Scholar] [CrossRef]
- Lu, S.; Cao, Y.; Yang, Y.; Jin, Z.; Luo, X. Effect of fermentation modes on nutritional and volatile compounds of Huyou vinegar. J. Food Sci. Technol. 2018, 55, 2631–2640. [Google Scholar] [CrossRef] [PubMed]



| Control | Multi-Strain Combination Fermentation (Sequential Fermentation) | Multi-Strain Combination Fermentation (1:1 Mixed Fermentation) | Multi-Strain Combination Fermentation (1:100 Mixed Fermentation) |
|---|---|---|---|
| Sc | (Ce.Hg)-10-Sc (Ce 0.5 × 107 CFU/mL, Hg 0.5 × 107 CFU/mL, Sc 1 × 107 CFU/mL) | Sc:(Ce.Hg)-1:1 (Ce 0.5 × 107 CFU/mL, Hg 0.5 × 107 CFU/mL, Sc 1 × 107 CFU/mL) | Sc:(Ce.Hg)-1:100 (Ce 0.5 × 107 CFU/mL, Hg 0.5 × 107 CFU/mL, Sc 1 × 105 CFU/mL) |
| Hg-10-Se | (Ce.Ht)-10-Sc (Ce 0.5 × 107 CFU/mL, Ht 0.5 × 107 CFU/mL, Sc 1 × 107 CFU/mL) | Sc:(Ce.Ht)-1:1 (Ce 0.5 × 107 CFU/mL, Ht 0.5 × 107 CFU/mL, Sc 1 × 107 CFU/mL) | Sc:(Ce.Ht)-1:100 (Ce 0.5 × 107 CFU/mL, Ht 0.5 × 107 CFU/mL, Sc 1 × 105 CFU/mL) |
| (Hg.Ht)-10-Sc (Hg 0.5 × 107 CFU/mL, Ht 0.5 × 107 CFU/mL, Sc 1 × 107 CFU/mL) | Sc:(Hg.Ht)-1:1 (Hg 0.5 × 107 CFU/mL, Ht 0.5 × 107 CFU/mL, Sc 1 × 107 CFU/mL) | Sc:(Hg.Ht)-1:100 (Hg 0.5 × 107 CFU/mL, Ht 0.5 × 107 CFU/mL, Sc 1 × 105 CFU/mL) | |
| (Ce.Hg.Ht)-10-Sc (Ce 0.3 × 107 CFU/mL, Hg 0.3 × 107 CFU/mL, Ht 0.3 × 107 CFU/mL, Sc 1 × 107 CFU/mL) | Sc:(Ce.Hg.Ht)-1:1 (Ce 0.3 × 107 CFU/mL, Hg 0.3 × 107 CFU/mL, Ht 0.3 × 107 CFU/mL, Sc 1 × 107 CFU/mL) | Sc:(Ce.Hg.Ht)-1:100 (Ce 0.3 × 107 CFU/mL, Hg 0.3 × 107 CFU/mL, Ht 0.3 × 107 CFU/mL, Sc 1 × 105 CFU/mL) |
| Time | 0 | 2 | 8 | 14 | 20 | 25 | 30 |
|---|---|---|---|---|---|---|---|
| 0.3% acetic acid solution | 80 | 80 | 75 | 70 | 60 | 50 | 80 |
| Acetonitrile | 20 | 20 | 25 | 30 | 40 | 50 | 20 |
| Ethanol (%) | Amount of Residual Sugar (g/L) | pH | Total Acid (g/L) | DPPH Free Radical Clearance | ABTS Free Radical Clearance | |
|---|---|---|---|---|---|---|
| Juice | - | - | 4.13 ± 0.02 b | 8.96 ± 0.16 f | 65.04% ± 0.02 a | 61.28% ± 0.01 abc |
| Sc | 11.13 ± 0.02 a | 1.56 ± 0.13 ef | 4.14 ± 0.01 b | 9.97 ± 0.24 e | 64.12% ± 0.02 a | 60.05% ± 0.01 bc |
| Hg-10-Sc | 10.73 ± 0.08 abc | 2.33 ± 0.08 a | 3.96 ± 0.00 h | 11.25 ± 0.09 a | 61.47% ± 0.02 abc | 56.65% ± 0.02 e |
| (Ce.Hg)-10-Sc | 10.87 ± 0.03 ab | 0.68 ± 0.05 g | 4.03 ± 0.00 fg | 10.83 ± 0.51 ab | 62.89% ± 0.02 ab | 61.29% ± 0.01 abc |
| (Ce.Ht)-10-Sc | 9.99 ± 0.76 abc | 0.87 ± 0.02 g | 4.03 ± 0.00 fg | 10.67 ± 0.18 bc | 63.48% ± 0.02 a | 61.50% ± 0.01 abc |
| (Hg.Ht)-10-Sc | 9.95 ± 0.68 abc | 1.50 ± 0.02 f | 4.05 ± 0.01 def | 10.67 ± 0.33 bc | 63.42% ± 0.01 ab | 60.78% ± 0.01 abc |
| (Ce.Hg.Ht)-10-Sc | 9.66 ± 0.95 bc | 0.83 ± 0.07 g | 4.02 ± 0.01 g | 10.19 ± 0.24 de | 62.55% ± 0.02 ab | 61.93% ± 0.01 ab |
| Sc:(Ce.Hg)-1:1 | 7.17 ± 0.84 e | 1.50 ± 0.07 f | 4.05 ± 0.00 def | 10.56 ± 0.00 bcd | 64.55% ± 0.02 a | 62.32% ± 0.01 a |
| Sc:(Ce.Ht)-1:1 | 7.72 ± 1.16 e | 1.50 ± 0.12 f | 4.07 ± 0.01 cd | 10.67 ± 0.18 bc | 63.19% ± 0.02 ab | 62.18% ± 0.01 ab |
| Sc:(Hg.Ht)-1:1 | 7.53 ± 0.51 e | 1.64 ± 0.05 def | 4.09 ± 0.01 c | 10.88 ± 0.32 ab | 62.81% ± 0.01 ab | 61.74% ± 0.01 abc |
| Sc:(Ce.Hg.Ht)-1:1 | 7.16 ± 0.24 e | 2.14 ± 0.25 ab | 4.07 ± 0.02 cd | 9.97 ± 0.09 e | 59.65% ± 0.03 bc | 57.93% ± 0.01 de |
| Sc:(Ce.Hg)-1:100 | 7.32 ± 0.34 e | 1.84 ± 0.05 cd | 4.06 ± 0.00 de | 10.83 ± 0.09 ab | 64.79% ± 0.02 a | 59.48% ± 0.01 cd |
| Sc:(Ce.Ht)-1:100 | 9.39 ± 0.06 cd | 1.80 ± 0.02 cde | 4.06 ± 0.02 de | 10.24 ± 0.00 cde | 65.13% ± 0.02 a | 60.82% ± 0.01 abc |
| Sc:(Hg.Ht)-1:100 | 8.10 ± 0.01 de | 1.85 ± 0.05 cd | 4.04 ± 0.01 efg | 10.19 ± 0.09 de | 63.43% ± 0.02 ab | 61.96% ± 0.01 ab |
| Sc:(Ce.Hg.Ht)-1:100 | 9.17 ± 1.42 cd | 1.84 ± 0.32 cd | 4.22 ± 0.01 a | 10.88 ± 0.32 ab | 59.25% ± 0.01 bc | 57.07% ± 0.01 e |
| Polyphenols (mg/L) | Juice | Sc | Hg-10-Sc | (Ce.Hg)-10-Sc | (Ce.Ht)-10-Sc | (Hg.Ht)-10-Sc | (Ce.Hg.Ht)-10-Sc | Sc:(Ce.Hg)-1:1 | Sc:(Ce.Ht)-1:1 | Sc:(Hg.Ht)-1:1 | Sc:(Ce.Hg.Ht)-1:1 | Sc:(Ce.Hg)-1:100 | Sc:(Ce.Ht)-1:100 | Sc:(Hg.Ht)-1:100 | Sc:(Ce.Hg.Ht)-1:100 |
|---|---|---|---|---|---|---|---|---|---|---|---|---|---|---|---|
| Phenolic acid | 3.15 ± 0.00 cde | 3.40 ± 0.04 ab | 2.89 ± 0.02 f | 3.17 ± 0.14 cd | 3.27 ± 0.01 bcd | 3.13 ± 0.03 de | 3.31 ± 0.01 bc | 3.50 ± 0.04 a | 3.28 ± 0.02 bcd | 3.44 ± 0.02 ab | 3.49 ± 0.01 a | 2.94 ± 0.16 f | 3.55 ± 0.20 a | 2.98 ± 0.04 ef | 3.21 ± 0.02 cd |
| Protocatechuic acid | 1.63 ± 0.00 g | 2.47 ± 0.00 ab | 2.33 ± 0.05 cde | 2.35 ± 0.03 bcd | 2.27 ± 0.12 def | 2.18 ± 0.04 f | 2.32 ± 0.02 cde | 2.51 ± 0.01 a | 2.42 ± 0.06 abc | 2.51 ± 0.01 a | 2.36 ± 0.00 bcd | 2.21 ± 0.07 ef | 2.48 ± 0.08 ab | 2.32 ± 0.00 cde | 2.23 ± 0.01 def |
| P-hydroxybenzoic acid | 17.38 ± 0.02 f | 17.69 ± 0.03 ef | 19.91 ± 0.18 a | 18.64 ± 0.02 bcd | 17.86 ± 0.28 def | 18.75 ± 0.02 bc | 19.09 ± 0.65 ab | 18.92 ± 0.39 bc | 18.53 ± 0.05 bcde | 18.32 ± 0.37 bcde | 18.13 ± 0.11 cdef | 18.09 ± 1.47 cdef | 18.32 ± 0.14 bcde | 18.29 ± 0.12 bcde | 17.86 ± 0.01 def |
| Chlorogenic acid | 17.38 ± 0.02 f | 17.69 ± 0.03 ef | 19.91 ± 0.18 a | 18.64 ± 0.02 bcd | 17.86 ± 0.28 def | 18.75 ± 0.02 bc | 19.09 ± 0.65 ab | 18.92 ± 0.39 bc | 18.53 ± 0.05 bcde | 18.32 ± 0.37 bcde | 18.13 ± 0.11 cdef | 18.09 ± 1.47 cdef | 18.32 ± 0.14 bcde | 18.29 ± 0.12 bcde | 17.86 ± 0.01 def |
| Caffeic acid | 9.75 ± 0.02 a | 9.69 ± 0.04 a | 9.42 ± 0.03 a | 9.48 ± 0.00 a | 9.49 ± 0.02 a | 9.60 ± 0.04 a | 9.45 ± 0.02 a | 9.57 ± 0.02 a | 9.55 ± 0.19 a | 9.66 ± 0.05 a | 9.85 ± 0.04 a | 9.21 ± 1.03 a | 9.58 ± 0.06 a | 9.53 ± 0.06 a | 9.28 ± 0.08 a |
| Para-coumaric acid | 3.91 ± 0.01 a | 3.04 ± 0.08 de | 3.58 ± 0.07 b | 2.93 ± 0.02 ef | 3.20 ± 0.00 cd | 3.01 ± 0.03 de | 2.94 ± 0.04 ef | 2.81 ± 0.02 f | 2.96 ± 0.07 ef | 3.03 ± 0.01 de | 3.08 ± 0.02 cde | 2.97 ± 0.16 ef | 3.08 ± 0.12 cde | 3.45 ± 0.06 b | 2.97 ± 0.01 ef |
| Ferulic acid | 4.96 ± 0.01 g | 5.60 ± 0.12 e | 5.69 ± 0.05 de | 5.72 ± 0.00 de | 5.71 ± 0.02 de | 5.71 ± 0.02 de | 5.74 ± 0.00 de | 5.74 ± 0.01 de | 5.82 ± 0.12 cd | 5.95 ± 0.00 bc | 5.11 ± 0.14 fg | 5.81 ± 0.27 cd | 6.12 ± 0.17 ab | 6.31 ± 0.02 a | 5.16 ± 0.01 f |
| Erucic acid | 4.96 ± 0.01 g | 5.60 ± 0.12 e | 5.69 ± 0.05 de | 5.72 ± 0.00 de | 5.71 ± 0.02 de | 5.71 ± 0.02 de | 5.74 ± 0.00 de | 5.74 ± 0.01 de | 5.82 ± 0.12 cd | 5.95 ± 0.00 bc | 5.11 ± 0.14 fg | 5.81 ± 0.27 cd | 6.12 ± 0.17 ab | 6.31 ± 0.02 a | 5.16 ± 0.01 f |
| Subtotal | 58.44 ± 0.03 cdef | 57.56 ± 0.20 def | 60.73 ± 0.29 a | 58.38 ± 0.12 cdef | 57.23 ± 0.36 ef | 58.57 ± 0.07 cde | 58.99 ± 0.58 bcd | 59.24 ± 0.42 abc | 58.59 ± 0.63 cde | 58.92 ± 0.32 bcd | 59.51 ± 0.53 abc | 56.86 ± 2.94 f | 59.26 ± 0.26 abc | 58.91 ± 0.23 bcd | 57.17 ± 0.11 ef |
| Flavonoids | |||||||||||||||
| Sericoside | 3.11 ± 0.01 c | 3.46 ± 0.01 a | 3.47 ± 0.02 a | 3.49 ± 0.01 a | 3.45 ± 0.01 a | 3.44 ± 0.01 a | 3.49 ± 0.01 a | 3.47 ± 0.01 a | 3.43 ± 0.01 a | 3.46 ± 0.01 a | 3.39 ± 0.00 a | 3.46 ± 0.02 a | 3.49 ± 0.01 a | 3.22 ± 0.19 b | 3.25 ± 0.01 b |
| Naringin | 24.08 ± 0.01 gh | 24.93 ± 0.54 de | 26.35 ± 0.29 a | 24.77 ± 0.09 def | 24.61 ± 0.15 efg | 25.24 ± 0.14 cd | 24.82 ± 0.04 def | 25.05 ± 0.12 de | 24.50 ± 0.12 efg | 24.75 ± 0.07 def | 25.69 ± 0.03 bc | 24.33 ± 0.26 fgh | 24.46 ± 0.25 efgh | 23.00 ± 0.81 i | 23.91 ± 0.02 h |
| Hesperidin | 34.98 ± 0.11 bcd | 36.45 ± 0.84 b | 35.77 ± 0.44 bc | 35.40 ± 0.14 bcd | 34.51 ± 0.29 bcd | 33.83 ± 0.14 cd | 35.36 ± 0.24 bcd | 34.86 ± 0.26 bcd | 33.40 ± 0.64 d | 34.74 ± 0.08 bcd | 33.57 ± 0.04 d | 34.43 ± 0.65 bcd | 34.72 ± 0.53 bcd | 30.14 ± 3.78 e | 40.49 ± 0.06 a |
| Neohesperidin | 5.21 ± 0.06 a | 4.47 ± 0.03 fgh | 4.81 ± 0.01 b | 4.74 ± 0.03 bcd | 4.73 ± 0.02 bcde | 4.55 ± 0.00 efg | 4.77 ± 0.02 bc | 4.70 ± 0.01 bcde | 4.56 ± 0.06 defg | 4.73 ± 0.01 bcde | 4.39 ± 0.01 gh | 4.62 ± 0.02 bcdef | 4.70 ± 0.01 bcde | 4.28 ± 0.35 h | 4.58 ± 0.01 defg |
| Balsamin | 4.64 ± 0.01 cd | 4.82 ± 0.05 a | 4.84 ± 0.03 a | 4.85 ± 0.01 a | 4.79 ± 0.01 ab | 4.86 ± 0.02 a | 4.86 ± 0.01 a | 4.86 ± 0.02 a | 4.78 ± 0.02 ab | 4.82 ± 0.04 a | 4.70 ± 0.01 bc | 4.80 ± 0.04 ab | 4.80 ± 0.04 a | 4.58 ± 0.18 d | 4.78 ± 0.00 ab |
| Hesperetin | - | 3.86 ± 0.03 b | 3.35 ± 0.01 de | 4.06 ± 0.01 ab | 4.03 ± 0.02 ab | 4.04 ± 0.02 ab | 3.99 ± 0.03 ab | 4.08 ± 0.06 a | 4.02 ± 0.04 ab | 4.02 ± 0.03 ab | 3.18 ± 0.02 ef | 3.97 ± 0.01 ab | 4.12 ± 0.08 a | 3.57 ± 0.37 c | 3.07 ± 0.02 f |
| Nobiletin | - | 0.90 ± 0.01 cdef | 0.91 ± 0.02 cde | 0.93 ± 0.00 cd | 0.92 ± 0.03 cde | 1.04 ± 0.05 a | 0.94 ± 0.03 bc | 0.91 ± 0.00 cde | 0.89 ± 0.00 def | 0.94 ± 0.00 bc | 0.86 ± 0.00 f | 0.94 ± 0.02 c | 0.88 ± 0.04 ef | 0.91 ± 0.03 cde | 0.78 ± 0.01 g |
| Subtotal | 72.02 ± 0.14 d | 78.90 ± 1.25 ab | 79.51 ± 0.49 a | 78.24 ± 0.09 abc | 77.06 ± 0.21 abc | 77.00 ± 0.29 abc | 78.25 ± 0.27 abc | 77.92 ± 0.38 abc | 75.58 ± 0.61 c | 77.46 ± 0.18 abc | 76.09 ± 0.03 c | 76.54 ± 0.60 bc | 77.18 ± 0.66 abc | 69.71 ± 5.14 d | 77.01 ± 0.08 abc |
| Total polyphenols | 130.46 ± 0.12 fg | 136.47 ± 1.44 bcd | 140.24 ± 0.56 a | 136.62 ± 0.07 bcd | 134.29 ± 0.55 cde | 135.57 ± 0.22 bcde | 137.23 ± 0.39 abc | 137.16 ± 0.16 bcd | 134.17 ± 0.39 de | 136.38 ± 0.48 bcde | 135.60 ± 0.53 bcde | 133.40 ± 2.57 ef | 136.44 ± 0.92 bcde | 128.62 ± 4.97 g | 134.18 ± 0.17 cde |
| Organic Acid (mg/L) | Oxalic Acid | Malic acid | Vitamin C | Lactic Acid | Acetic Acid | Maleic Acid | Citric Acid | Succinic Acid | Fumaric Acid | Subtotal |
|---|---|---|---|---|---|---|---|---|---|---|
| Juice | 877.29 ± 3.14 a | 103.07 ± 6.48 g | 119.30 ± 1.52 fg | 517.54 ± 3.51 j | 493.93 ± 45.52 b | - | 8165.07 ± 11.51 a | 249.76 ± 12.46 j | 3.17 ± 0.09 | 10,529.12 ± 62.41 g |
| Sc | 536.36 ± 57.36 b | 230.77 ± 3.48 a | 135.29 ± 2.03 cd | 5949.32 ± 22.39 i | 5084.68 ± 57.57 a | - | 5789.19 ± 170.51 defg | 1976.67 ± 15.41 g | - | 19,702.29 ± 285.60 a |
| Hg-10-Sc | 414.59 ± 5.25 ef | 176.40 ± 11.48 b | 126.87 ± 1.55 def | 7739.83 ± 42.11 g | - | - | 6549.95 ± 45.93 bc | 2317.06 ± 17.34 bcd | - | 17,324.69 ± 91.46 cd |
| (Ce.Hg)-10-Sc | 437.89 ± 0.47 ef | 125.43 ± 1.48 ef | 135.99 ± 1.61 cd | 8211.39 ± 13.80 defg | - | - | 6170.62 ± 11.22 cd | 2174.13 ± 26.67 def | - | 17,255.47 ± 35.93 cd |
| (Ce.Ht)-10-Sc | 449.08 ± 0.19 def | 125.43 ± 2.48 ef | 133.17 ± 8.46 cd | 8171.31 ± 169.20 defg | - | - | 6151.78 ± 34.10 cd | 2138.20 ± 144.74 ef | - | 17,168.98 ± 328.25 cd |
| (Hg.Ht)-10-Sc | 432.45 ± 7.42 ef | 130.74 ± 0.48 e | 141.17 ± 0.31 abc | 8033.08 ± 26.69 fg | - | - | 6083.64 ± 2.23 de | 2165.66 ± 34.71 ef | - | 16,986.74 ± 56.61 d |
| (Ce.Hg.Ht)-10-Sc | 457.09 ± 8.64 cde | 118.52 ± 0.48 f | 136.51 ± 2.12 bcd | 8157.72 ± 91.31 defg | - | - | 6184.43 ± 41.90 cd | 2177.96 ± 30.95 def | - | 17,232.23 ± 99.41 cd |
| Sc:(Ce.Hg)-1:1 | 498.95 ± 38.98 bcd | 134.55 ± 1.48 e | 137.55 ± 1.35 bcd | 8619.89 ± 26.11 bcd | - | - | 5841.63 ± 3.94 defg | 2469.28 ± 28.40 a | - | 17,701.86 ± 78.48 bc |
| Sc:(Ce.Ht)-1:1 | 450.01 ± 42.16 def | 130.70 ± 2.48 e | 147.74 ± 1.35 ab | 8371.51 ± 77.46 cdef | - | - | 5677.42 ± 143.39 efg | 2456.83 ± 18.92 ab | - | 17,234.21 ± 36.54 cd |
| Sc:(Hg.Ht)-1:1 | 511.62 ± 6.74 bc | 131.81 ± 2.48 e | 142.86 ± 1.35 abc | 8610.89 ± 87.90 bcde | - | - | 5873.03 ± 47.60 defg | 2485.49 ± 12.06 a | - | 17,755.70 ± 116.53 bc |
| Sc:(Ce.Hg.Ht)-1:1 | 546.92 ± 38.64 b | 201.68 ± 3.48 b | 111.01 ± 0.06 gf | 8814.49 ± 12.59 abc | - | - | 5969.06 ± 30.21 def | 1736.59 ± 9.37 h | 1.94 ± 0.01 | 17,381.70 ± 20.16 cd |
| Sc:(Ce.Hg)-1:100 | 394.30 ± 50.84 f | 127.91 ± 10.48 ef | 118.05 ± 18.20 gf | 7040.78 ± 550.07 h | - | - | 5480.45 ± 514.20 g | 2092.21 ± 199.87 fg | 1.57 ± 0.02 | 15,255.27 ± 808.12 f |
| Sc:(Ce.Ht)-1:100 | 432.91 ± 36.38 ef | 132.87 ± 2.48 e | 132.11 ± 4.67 cde | 8943.03 ± 280.06 ab | - | - | 5535.86 ± 500.93 g | 2356.22 ± 25.39 abc | - | 17,533.00 ± 470.82 cd |
| Sc:(Hg.Ht)-1:100 | 391.25 ± 5.15 f | 132.56 ± 0.48 e | 132.69 ± 0.32 cd | 9184.41 ± 705.57 a | - | - | 6152.15 ± 163.08 cd | 2259.89 ± 10.35 cde | 1.50 ± 0.01 | 18,254.45 ± 808.87 b |
| Sc:(Ce.Hg.Ht)-1:100 | 417.58 ± 30.23 ef | 227.01 ± 0.48 a | 121.21 ± 0.55 efg | 8401.90 ± 55.53 cdef | - | - | 5584.41 ± 32.01 fg | 1489.99 ± 48.74 i | - | 16,242.09 ± 104.50 e |
Disclaimer/Publisher’s Note: The statements, opinions and data contained in all publications are solely those of the individual author(s) and contributor(s) and not of MDPI and/or the editor(s). MDPI and/or the editor(s) disclaim responsibility for any injury to people or property resulting from any ideas, methods, instructions or products referred to in the content. |
© 2024 by the authors. Licensee MDPI, Basel, Switzerland. This article is an open access article distributed under the terms and conditions of the Creative Commons Attribution (CC BY) license (https://creativecommons.org/licenses/by/4.0/).
Share and Cite
Zou, S.; Ouyang, Y.; Xie, L.; Liu, J.; Wang, Y.; Xiao, Y.; Gao, B.; Zhu, D. Enhancing the Content of Hesperidin and Nobiletin in Citrus Wines through Multi-Strain Fermentation. Fermentation 2024, 10, 238. https://doi.org/10.3390/fermentation10050238
Zou S, Ouyang Y, Xie L, Liu J, Wang Y, Xiao Y, Gao B, Zhu D. Enhancing the Content of Hesperidin and Nobiletin in Citrus Wines through Multi-Strain Fermentation. Fermentation. 2024; 10(5):238. https://doi.org/10.3390/fermentation10050238
Chicago/Turabian StyleZou, Shaoqing, Yerui Ouyang, Linfeng Xie, Jiantao Liu, Ya Wang, Yiwen Xiao, Boliang Gao, and Du Zhu. 2024. "Enhancing the Content of Hesperidin and Nobiletin in Citrus Wines through Multi-Strain Fermentation" Fermentation 10, no. 5: 238. https://doi.org/10.3390/fermentation10050238
APA StyleZou, S., Ouyang, Y., Xie, L., Liu, J., Wang, Y., Xiao, Y., Gao, B., & Zhu, D. (2024). Enhancing the Content of Hesperidin and Nobiletin in Citrus Wines through Multi-Strain Fermentation. Fermentation, 10(5), 238. https://doi.org/10.3390/fermentation10050238

