Efficient Secretory Expression of Leghemoglobin in Saccharomyces cerevisiae
Abstract
1. Introduction
2. Materials and Methods
2.1. Strains and Culture Conditions
2.2. The Construction of Recombinant Plasmids
2.3. The Construction of Engineered Strains
2.4. The Culture Conditions for LegH Expression at the Shaking-Flask Level
2.5. The Culture Conditions for LegH Expression at the 5-L Fermenter Level
2.6. The Methods for LegH Purification
2.7. Analytical Methods
3. Results and Discussion
3.1. The Optimization of PGAL1 Promoter Elements
3.2. The Optimization of Fermentation Conditions at the Shaking-Flask Level
3.3. Intracellular Expression of LegH in High-Cell-Density Fermentation
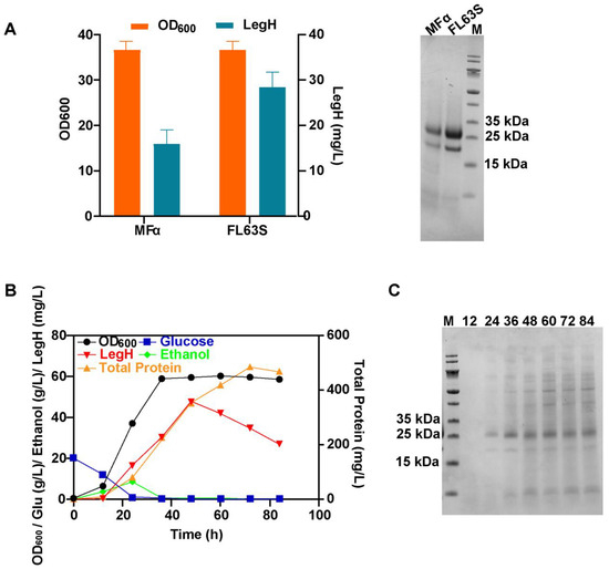
3.4. The Optimization of Signal Peptides for the Secretory Expression of LegH
3.5. Knockout of Degradation-Related Proteases to Increase LegH Expression
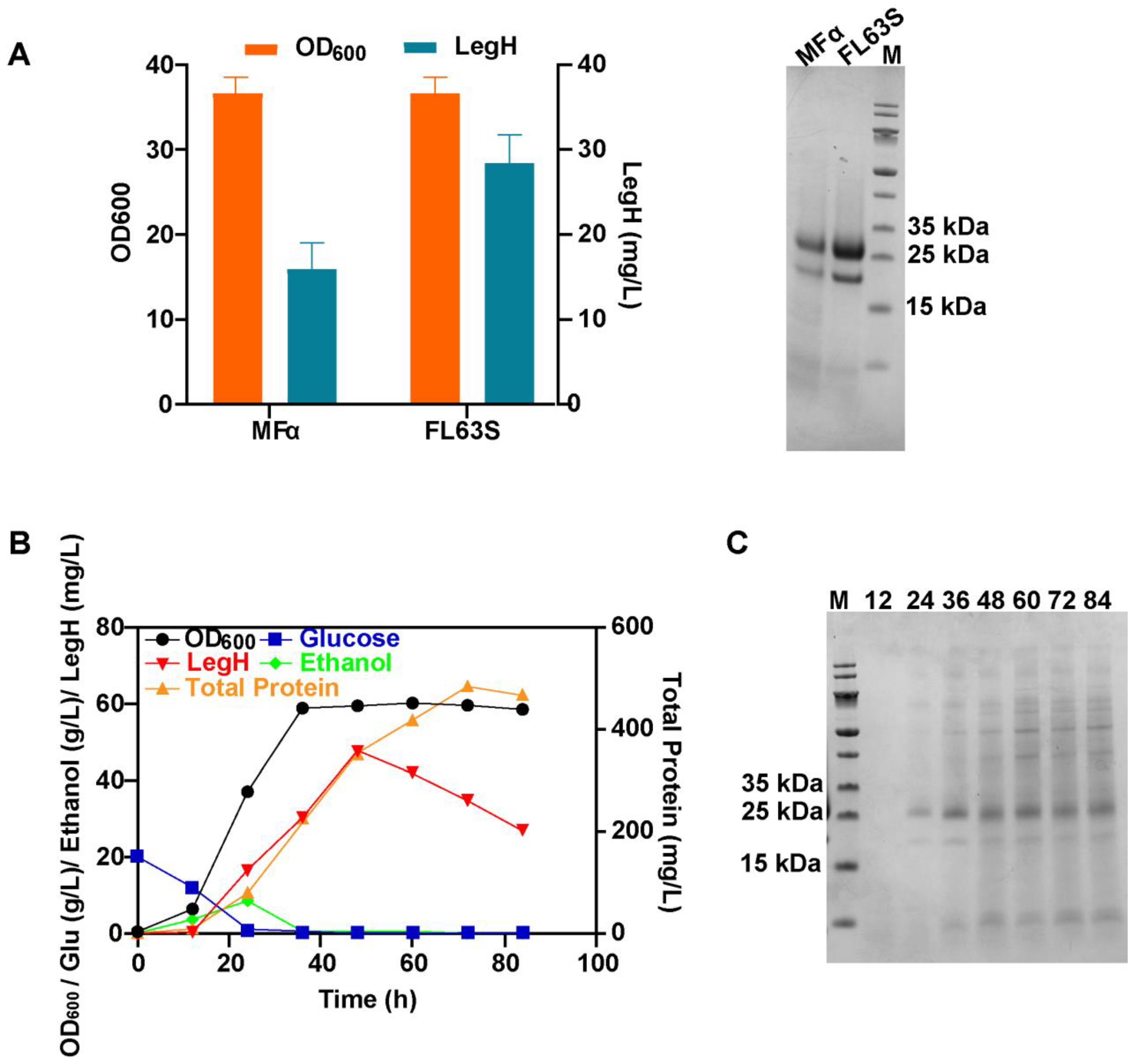
3.6. The Secretory Expression of LegH at the Fermenter Level
4. Conclusions
Supplementary Materials
Author Contributions
Funding
Institutional Review Board Statement
Informed Consent Statement
Data Availability Statement
Conflicts of Interest
References
- Hargrove, M.S.; Barry, J.K.; Brucker, E.A.; Berry, M.B.; Phillips, G.N.; Olson, J.S.; Arredondo-Peter, R.; Dean, J.M.; Klucas, R.V.; Sarath, G. Characterization of recombinant soybean leghemoglobin a and apolar distal histidine mutants. J. Mol. Biol. 1997, 266, 1032–1042. [Google Scholar] [CrossRef]
- Fraser, R.Z.; Shitut, M.; Agrawal, P.; Mendes, O.; Klapholz, S. Safety evaluation of soy leghemoglobin protein preparation derived from Pichia pastoris, intended for use as a flavor catalyst in plant-based meat. Int. J. Toxicol. 2018, 37, 241–262. [Google Scholar] [CrossRef]
- Zhao, X.; Zhou, J.; Du, G.; Chen, J. Recent advances in the microbial synthesis of hemoglobin. Trends Biotechnol. 2021, 39, 286–297. [Google Scholar] [CrossRef]
- Simsa, R.; Yuen, J.; Stout, A.; Rubio, N.; Fogelstrand, P.; Kaplan, D.L. Extracellular heme proteins influence bovine myosatellite cell proliferation and the color of cell-based meat. Foods 2019, 8, 521. [Google Scholar] [CrossRef] [PubMed]
- Zhao, Y.; Wei, Y. Progress in the study of leghemoglobin. Acta Bot. Sin. 2000, 20, 684–689. [Google Scholar]
- Linjie, C.; Changlu, X.; Yue, S.; Gongnian, X.; Zhinan, X.; Peilian, W. Optimization of leghemoglobin expression conditions in Pichia pastoris. Microbiology 2022, 49, 2050–2061. [Google Scholar]
- Anwised, P.; Kabbua, T.; Temsiripong, T.; Dhiravisit, A.; Jitrapakdee, S.; Araki, T.; Yoneda, K.; Thammasirirak, S. Molecular cloning and expression of α-globin and β-globin genes from crocodile (Crocodylus siamensis). Protein J. 2013, 32, 172–182. [Google Scholar] [CrossRef] [PubMed]
- Kabbua, T.; Anwised, P.; Boonmee, A.; Subedi, B.P.; Pierce, B.S.; Thammasirirak, S. Autoinduction, purification, and characterization of soluble α-globin chains of crocodile (Crocodylus siamensis) hemoglobin in Escherichia coli. Protein. Expr. Purif. 2014, 103, 56–63. [Google Scholar] [CrossRef] [PubMed]
- Wng, M.; Shi, Z.; Gao, N.; Zhou, Y.; Ni, X.; Chen, J.; Liu, J.; Zhou, W.; Guo, X.; Xin, B.; et al. Sustainable and high-level microbial production of plant hemoglobin in Corynebacterium glutamicum. Biotechnol. Biofuels Bioprod. 2023, 16, 80. [Google Scholar]
- Shao, Y.; Xue, C.; Liu, W.; Zuo, S.; Wei, P.; Huang, L.; Lian, J.; Xu, Z. High-level secretory production of leghemoglobin in Pichia pastoris through enhanced globin expression and heme biosynthesis. Bioresour. Technol. 2022, 363, 127884. [Google Scholar] [CrossRef] [PubMed]
- Zhou, P.; Yue, C.; Zhang, Y.; Li, Y.; Da, X.; Zhou, X.; Ye, L. Alleviation of the byproducts formation enables highly efficient biosynthesis of rosmarinic acid in Saccharomyces cerevisiae. J. Agric. Food Chem. 2022, 70, 5077–5087. [Google Scholar] [CrossRef]
- Martínez, J.L.; Liu, L.; Petranovic, D.; Nielsen, J. Pharmaceutical protein production by yeast: Towards production of human blood proteins by microbial fermentation. Curr. Opin. Biotechnol. 2012, 23, 965–971. [Google Scholar] [CrossRef]
- Xue, J.; Zhou, J.; Li, J.; Du, G.; Chen, J.; Wang, M.; Zhao, X. Systematic engineering of Saccharomyces cerevisiae for efficient synthesis of hemoglobins and myoglobins. Bioresour. Technol. 2023, 370, 128556. [Google Scholar] [CrossRef] [PubMed]
- Zhao, X.; Yu, H.; Liang, Q.; Zhou, J.; Li, J.; Du, G.; Chen, J. Stepwise optimization of inducible expression system for the functional secretion of horseradish peroxidase in Saccharomyces cerevisiae. J. Agric. Food Chem. 2023, 71, 4059–4068. [Google Scholar] [CrossRef] [PubMed]
- Tang, H.; Wu, Y.; Deng, J.; Chen, N.; Zheng, Z.; Wei, Y.; Luo, X.; Keasling, J.D. Promoter architecture and promoter engineering in Saccharomyces cerevisiae. Metabolites 2020, 10, 320. [Google Scholar] [CrossRef] [PubMed]
- Li, S.; Ma, L.; Fu, W.; Su, R.; Zhao, Y.; Deng, Y. Programmable synthetic upstream activating sequence library for fine-tuning gene expression levels in Saccharomyces cerevisiae. ACS Synth. Biol. 2022, 11, 1228–1239. [Google Scholar] [CrossRef] [PubMed]
- Pannala, V.R.; Bhat, P.J.; Bhartiya, S.; Venkatesh, K.V. Systems biology of GAL regulon in Saccharomyces cerevisiae. Wiley Interdiscip. Rev. Syst. Biol. Med. 2010, 2, 98–106. [Google Scholar] [CrossRef] [PubMed]
- Deng, J.; Wu, Y.; Zheng, Z.; Chen, N.; Luo, X.; Tang, H.; Keasling, J.D. A synthetic promoter system for well-controlled protein expression with different carbon sources in Saccharomyces cerevisiae. Microb. Cell Fact. 2021, 20, 202. [Google Scholar] [CrossRef] [PubMed]
- Xue, S.; Liu, X.; Pan, Y.; Xiao, C.; Feng, Y.; Zheng, L.; Zhao, M.; Huang, M. Comprehensive analysis of signal peptides in Sccharomyces cerevisiae reveals features for efficient secretion. Adv. Sci. 2023, 10, e2203433. [Google Scholar] [CrossRef] [PubMed]
- Ishchuk, O.P.; Frost, A.T.; Muñiz-Paredes, F.; Matsumoto, S.; Laforge, N.; Eriksson, N.L.; Martínez, J.L.; Petranovic, D. Improved production of human hemoglobin in yeast by engineering hemoglobin degradation. Metab. Eng. 2021, 66, 259–267. [Google Scholar] [CrossRef]
- Gibson, D.G.; Young, L.; Chuang, R.Y.; Venter, J.C.; Hutchison, C.A.; Smith, H.O. Enzymatic assembly of DNA molecules up to several hundred kilobases. Nat. Methods 2009, 6, 343–345. [Google Scholar] [CrossRef] [PubMed]
- Laughery, M.F.; Hunter, T.; Brown, A.; Hoopes, J.; Ostbye, T.; Shumaker, T.; Wyrick, J.J. New vectors for simple and streamlined CRISPR–Cas9 genome editing in Saccharomyces cerevisiae. Yeast 2015, 32, 711–720. [Google Scholar] [CrossRef] [PubMed]
- Gietz, R.D.; Schiestl, R.H. High-efficiency yeast transformation using the LiAc/SS carrier DNA/PEG method. Nat. Protoc. 2007, 2, 31–34. [Google Scholar] [CrossRef] [PubMed]
- Li, M.; Zhou, P.; Chen, M.; Yu, H.; Ye, L. Spatiotemporal regulation of astaxanthin synthesis in S. cerevisiae. ACS Synth. Biol. 2022, 11, 2636–2649. [Google Scholar] [CrossRef] [PubMed]
- Whang, J.; Ahn, J.; Chun, C.S.; Son, Y.J.; Lee, H.; Choi, E.S. Efficient, galactose-free production of Candida antarctica lipase B by GAL10 promoter in Δgal80 mutant of Saccharomyces cerevisiae. Process Biochem. 2009, 44, 1190–1192. [Google Scholar] [CrossRef]
- van Hoek, P.; de Hulster, E.; van Dijken, J.P.; Pronk, J.T. Fermentative capacity in high-cell-density fed-batch cultures of baker’s yeast. Biotechnol. Bioeng. 2000, 68, 517–523. [Google Scholar] [CrossRef]
- Blazeck, J.; Garg, R.; Reed, B.; Alper, H.S. Controlling promoter strength and regulation in Saccharomyces cerevisiae using synthetic hybrid promoters. Biotechnol. Bioeng. 2012, 109, 2884–2895. [Google Scholar] [CrossRef] [PubMed]
- Zhou, P.; Xie, W.; Yao, Z.; Zhu, Y.; Ye, L.; Yu, H. Development of a temperature-responsive yeast cell factory using engineered Gal4 as a protein switch. Biotechnol. Bioeng. 2018, 115, 1321–1330. [Google Scholar] [CrossRef]
- Xiong, Z.Q.; Guo, M.J.; Guo, Y.X.; Chu, J.; Zhuang, Y.P.; Zhang, S.L. Real-time viable-cell mass monitoring in high-cell-density fed-batch glutathione fermentation by Saccharomyces cerevisiae T65 in industrial complex medium. J. Biosci. Bioeng. 2008, 105, 409–413. [Google Scholar] [CrossRef]
- Delic, M.; Valli, M.; Graf, A.B.; Pfeffer, M.; Mattanovich, D.; Gasser, B. The secretory pathway: Exploring yeast diversity. FEMS Microbiol. Rev. 2013, 37, 872–914. [Google Scholar] [CrossRef]
- Son, S.H.; Kim, J.E.; Park, G.; Ko, Y.J.; Sung, B.H.; Seo, J.; Oh, S.S.; Lee, J.Y. Metabolite trafficking enables membrane-impermeable-terpene secretion by yeast. Nat. Commun. 2022, 13, 2605. [Google Scholar] [CrossRef]
- Wang, Y.; Li, X.; Chen, X.; Nielsen, J.; Petranovic, D.; Siewers, V. Expression of antibody fragments in Saccharomyces cerevisiae strains evolved for enhanced protein secretion. Microb. Cell Fact. 2021, 20, 134. [Google Scholar] [CrossRef]
- Ito, Y.; Ishigami, M.; Hashiba, N.; Nakamura, Y.; Terai, G.; Hasunuma, T.; Ishii, J.; Kondo, A. Avoiding entry into intracellular protein degradation pathways by signal mutations increases protein secretion in Pichia pastoris. Microb. Biotechnol. 2022, 15, 2364–2378. [Google Scholar] [CrossRef] [PubMed]
- Yu, F.; Zhao, X.; Zhou, J.; Lu, W.; Li, J.; Chen, J.; Du, G. Biosynthesis of high-active hemoproteins by the efficient heme-supply Pichia Pastoris chassis. Adv. Sci. 2023, 10, e2302826. [Google Scholar] [CrossRef] [PubMed]
- Fitzgerald, I.; Glick, B.S. Secretion of a foreign protein from budding yeasts is enhanced by cotranslational translocation and by suppression of vacuolar targeting. Microb. Cell Fact. 2014, 13, 125. [Google Scholar] [CrossRef] [PubMed]
- Lee, R.E.C.; Brunette, S.; Puente, L.G.; Megeney, L.A. Metacaspase Yca1 is required for clearance of insoluble protein aggregates. Proc. Natl. Acad. Sci. USA 2010, 107, 13348–13353. [Google Scholar] [CrossRef] [PubMed]
- Cooper, A.A.; Stevens, T.H. Vps10p cycles between the late-Golgi and prevacuolar compartments in its function as the sorting receptor for multiple yeast vacuolar hydrolases. J. Cell Biol. 1996, 133, 529–541. [Google Scholar] [CrossRef]
- Westphal, V.; Marcusson, E.G.; Winther, J.R.; Emr, S.D.; van den Hazel, H.B. Multiple pathways for vacuolar sorting of yeast proteinase A. J. Biol. Chem. 1996, 271, 11865–11870. [Google Scholar] [CrossRef] [PubMed]
- Jørgensen, M.U.; Emr, S.D.; Winther, J.R. Ligand recognition and domain structure of Vps10p, a vacuolar protein sorting receptor in Saccharomyces cerevisiae. Eur. J. Biochem. 1999, 260, 461–469. [Google Scholar] [CrossRef]
- Wang, J.; Li, M.; Zheng, F.; Niu, C.; Liu, C.; Li, Q.; Sun, J. Cell wall polysaccharides: Before and after autolysis of brewer’s yeast. World J. Microbiol. Biotechnol. 2018, 34, 137. [Google Scholar] [CrossRef]
- Tian, T.; Wu, X.; Wu, P.; Lu, X.; Wang, Q.; Lin, Y.; Liu, C.; Zhou, J.; Yu, Y.; Lu, H. High-level expression of leghemoglobin in Kluyveromyces marxianus by remodeling the heme metabolism pathway. Front. Bioeng. Biotechnol. 2024, 11, 1329016. [Google Scholar] [CrossRef] [PubMed]








| Host | Strategy | Expressional Level | Refs. | 
|---|---|---|---|
| E. coil | Intracellular inducible expression by vector | 170.0 mg/L (shaking-flask level) | [6] | 
| C. glutamicum | Intracellular inducible expression by vector; promoter engineering; Lba saturation synonymous mutagenesis | 20% of total protein (shaking-flask level) | [9] | 
| K. phaffii | Extracellular inducible integrated expression; heme synthetic pathway engineering | 3.5 g/L (fed-batch fermentation in a 10-L fermenter) | [10] | 
| S. cerevisiae | Intracellular inducible expression by vector; heme synthetic pathway engineering | 124.3 ± 6.6 mg/L (shaking-flask level) | [13] | 
| K. phaffii | Extracellular inducible integrated expression; heme synthetic pathway engineering | 286.53 ± 14.29 mg/L (shaking-flask level) | [34] | 
| K. marxianus | Intracellular constitutive expression by vector; heme synthetic pathway engineering | 7.3 g/L (fed-batch fermentation in a 5-L fermenter) | [41] | 
| S. cerevisiae | Extracellular inducible expression by vector; signal peptide optimization; promoter engineering | 88.5 mg/L (fed-batch fermentation in a 5-L fermenter) | This study | 
| Disclaimer/Publisher’s Note: The statements, opinions and data contained in all publications are solely those of the individual author(s) and contributor(s) and not of MDPI and/or the editor(s). MDPI and/or the editor(s) disclaim responsibility for any injury to people or property resulting from any ideas, methods, instructions or products referred to in the content. | 
© 2024 by the authors. Licensee MDPI, Basel, Switzerland. This article is an open access article distributed under the terms and conditions of the Creative Commons Attribution (CC BY) license (https://creativecommons.org/licenses/by/4.0/).
Share and Cite
Huang, Y.; Zhou, J.; Li, J.; Du, G.; Chen, J.; Zhao, X. Efficient Secretory Expression of Leghemoglobin in Saccharomyces cerevisiae. Fermentation 2024, 10, 146. https://doi.org/10.3390/fermentation10030146
Huang Y, Zhou J, Li J, Du G, Chen J, Zhao X. Efficient Secretory Expression of Leghemoglobin in Saccharomyces cerevisiae. Fermentation. 2024; 10(3):146. https://doi.org/10.3390/fermentation10030146
Chicago/Turabian StyleHuang, Yiyun, Jingwen Zhou, Jianghua Li, Guocheng Du, Jian Chen, and Xinrui Zhao. 2024. "Efficient Secretory Expression of Leghemoglobin in Saccharomyces cerevisiae" Fermentation 10, no. 3: 146. https://doi.org/10.3390/fermentation10030146
APA StyleHuang, Y., Zhou, J., Li, J., Du, G., Chen, J., & Zhao, X. (2024). Efficient Secretory Expression of Leghemoglobin in Saccharomyces cerevisiae. Fermentation, 10(3), 146. https://doi.org/10.3390/fermentation10030146
 
        



 
       