Comparative Study on Selenium and Volatile Compounds in Selenium-Enriched Cardamine violifolia Pickles Fermented by Three Distinct Methods
Abstract
1. Introduction
2. Materials and Methods
2.1. Preparation of Lactic Acid Bacteria
2.2. Preparation of C. violifolia Pickles
2.3. Determination of Total Se Content
2.4. Analysis of Se Species
2.5. Volatile Analysis
2.6. Statistical Analysis
3. Results
3.1. Total Se and Se Species in C. violifolia Pickles
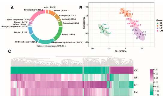
3.2. Profiling of Volatile Compounds
3.3. Overview of the Volatile Changes in the C. violifolia Samples
3.4. Differential Analysis of the Volatiles Between the Fresh and Fermented Samples
3.5. Differential Analysis of the Volatiles Among the Three Fermented C. violifolia Pickles
3.6. Correlation Analysis Between Se and Volatile Compounds
4. Discussion
5. Conclusions
Supplementary Materials
Author Contributions
Funding
Institutional Review Board Statement
Informed Consent Statement
Data Availability Statement
Acknowledgments
Conflicts of Interest
References
- Guo, Z.; Zhu, B.; Guo, J.; Wang, G.; Li, M.; Yang, Q.; Wang, L.; Fei, Y.; Wang, S.; Yu, T.; et al. Impact of Selenium on Rhizosphere Microbiome of a Hyperaccumulation Plant Cardamine violifolia. Environ. Sci. Pollut. Res. 2022, 29, 40241–40251. [Google Scholar] [CrossRef] [PubMed]
- Both, E.B.; Shao, S.; Xiang, J.; Jókai, Z.; Yin, H.; Liu, Y.; Magyar, A.; Dernovics, M. Selenolanthionine Is the Major Water-Soluble Selenium Compound in the Selenium Tolerant Plant Cardamine violifolia. Biochim. Biophys. Acta (BBA)—Gen. Subj. 2018, 1862, 2354–2362. [Google Scholar] [CrossRef] [PubMed]
- Shi, X.; Zhao, H.; Zhang, H.; Li, Q.; Lou, F. Highly Selective Fluorescence Detection of L-Selenium-Methylselenocysteine in Selenium-Enriched Cardamine violifolia. Anal. Methods 2024, 16, 4373–4380. [Google Scholar] [CrossRef] [PubMed]
- Yao, Y.; Chen, Z.; Zhang, H.; Chen, C.; Zeng, M.; Yunis, J.; Wei, Y.; Wan, Y.; Wang, N.; Zhou, M.; et al. Selenium–GPX4 Axis Protects Follicular Helper T Cells from Ferroptosis. Nat. Immunol. 2021, 22, 1127–1139. [Google Scholar] [CrossRef]
- Huang, C.; Ying, H.; Yang, X.; Gao, Y.; Li, T.; Wu, B.; Ren, M.; Zhang, Z.; Ding, J.; Gao, J.; et al. The Cardamine enshiensis Genome Reveals Whole Genome Duplication and Insight into Selenium Hyperaccumulation and Tolerance. Cell Discov. 2021, 7, 62. [Google Scholar] [CrossRef]
- Cui, L.; Zhao, J.; Chen, J.; Zhang, W.; Gao, Y.; Li, B.; Li, Y.-F. Translocation and Transformation of Selenium in Hyperaccumulator Plant Cardamine enshiensis from Enshi, Hubei, China. Plant Soil 2018, 425, 577–588. [Google Scholar] [CrossRef]
- Lin, Y.; Li, Y.; Cong, X.; Xia, Y.; Huang, D.; Chen, S.; Zhu, S. Selenium-enriched Peptides Isolated from Cardamine violifolia Are Potent in Suppressing Proliferation and Enhancing Apoptosis of HepG2 Cells. J. Food Sci. 2022, 87, 3235–3247. [Google Scholar] [CrossRef]
- Wang, P.; Li, Y.; Yu, R.; Huang, D.; Chen, S.; Zhu, S. Effects of Different Drying Methods on the Selenium Bioaccessibility and Antioxidant Activity of Cardamine violifolia. Foods 2023, 12, 758. [Google Scholar] [CrossRef]
- Rao, S.; Cong, X.; Liu, H.; Hu, Y.; Yang, W.; Cheng, H.; Cheng, S.; Zhang, Y. Revealing the Phenolic Acids in Cardamine violifolia Leaves by Transcriptome and Metabolome Analyses. Metabolites 2022, 12, 1024. [Google Scholar] [CrossRef]
- An, F.; Sun, H.; Wu, J.; Zhao, C.; Li, T.; Huang, H.; Fang, Q.; Mu, E.; Wu, R. Investigating the Core Microbiota and Its Influencing Factors in Traditional Chinese Pickles. Food Res. Int. 2021, 147, 110543. [Google Scholar] [CrossRef]
- Tunsagool, P.; Pimpak, V.; Promwat, P.; Kwandee, P.; Kruaweangmol, P.; Roytrakul, S.; Withayagiat, U. Metabolomic Profiling of Health-benefit Compounds in Fresh and Preserved Mustard Greens. Int. J. Food Sci. Technol. 2024, 59, 4290–4299. [Google Scholar] [CrossRef]
- Wang, J.; Sui, Y.; Lu, J.; Dong, Z.; Liu, H.; Kong, B.; Chen, Q. Exploring Potential Correlations between Bacterial Communities, Organic Acids, and Volatile Metabolites of Traditional Fermented Sauerkraut Collected from Different Regions of Heilongjiang Province in Northeast China. Food Chem. X 2023, 19, 100840. [Google Scholar] [CrossRef] [PubMed]
- Bae, S.; Choi, Y.-J.; Park, S.-E.; Kim, E.-J.; Lee, M.J.; Chung, Y.B.; Park, S.H.; Min, S.G.; Ku, K.-M.; Seo, H.-Y.; et al. Effects of Seasonal Harvest of Kimchi Cabbage on Microbial and Metabolic Profiles of Kimchi. Food Res. Int. 2024, 188, 114476. [Google Scholar] [CrossRef] [PubMed]
- Yu, Y.; Xu, Y.; Li, L.; Chen, S.; An, K.; Yu, Y.; Xu, Z.-L. Isolation of Lactic Acid Bacteria from Chinese Pickle and Evaluation of Fermentation Characteristics. LWT 2023, 180, 114627. [Google Scholar] [CrossRef]
- Behera, S.S.; El Sheikha, A.F.; Hammami, R.; Kumar, A. Traditionally Fermented Pickles: How the Microbial Diversity Associated with Their Nutritional and Health Benefits? J. Funct. Foods 2020, 70, 103971. [Google Scholar] [CrossRef]
- Xiong, H.; Lei, D.; Xiong, J.; Liu, J.-Y.; Yao, J. Exploring the Mechanism of Weissella Cibaria Cooperating with Lactiplantibacillus plantarum to Improve Volatile Flavor of Sichuan Pickle Using Dialysis Membranes. Food Biosci. 2024, 60, 104520. [Google Scholar] [CrossRef]
- Rao, S.; Yu, T.; Cong, X.; Lai, X.; Xiang, J.; Cao, J.; Liao, X.; Gou, Y.; Chao, W.; Xue, H.; et al. Transcriptome, Proteome, and Metabolome Reveal the Mechanism of Tolerance to Selenate Toxicity in Cardamine violifolia. J. Hazard. Mater. 2021, 406, 124283. [Google Scholar] [CrossRef]
- Li, Q.; Zhou, S.; Liu, N. Diversity of Endophytic Bacteria in Cardamine hupingshanensis and Potential of Culturable Selenium-Resistant Endophytes to Enhance Seed Germination Under Selenate Stress. Curr. Microbiol. 2021, 78, 2091–2103. [Google Scholar] [CrossRef]
- Yang, X.; Hu, W.; Xiu, Z.; Jiang, A.; Yang, X.; Saren, G.; Ji, Y.; Guan, Y.; Feng, K. Microbial Community Dynamics and Metabolome Changes During Spontaneous Fermentation of Northeast Sauerkraut From Different Households. Front. Microbiol. 2020, 11, 1878. [Google Scholar] [CrossRef]
- Tian, Z.; Ameer, K.; Shi, Y.; Yi, J.; Zhu, J.; Kang, Q.; Lu, J.; Zhao, C. Characterization of Physicochemical Properties, Microbial Diversity and Volatile Compounds of Traditional Fermented Soybean Paste in Henan Province of China. Food Biosci. 2022, 50, 102045. [Google Scholar] [CrossRef]
- Minervini, F.; Missaoui, J.; Celano, G.; Calasso, M.; Achour, L.; Saidane, D.; Gobbetti, M.; De Angelis, M. Use of Autochthonous Lactobacilli to Increase the Safety of Zgougou. Microorganisms 2019, 8, 29. [Google Scholar] [CrossRef] [PubMed]
- Ricci, A.; Cirlini, M.; Levante, A.; Dall’Asta, C.; Galaverna, G.; Lazzi, C. Volatile Profile of Elderberry Juice: Effect of Lactic Acid Fermentation Using L. plantarum, L. rhamnosus and L. casei Strains. Food Res. Int. 2018, 105, 412–422. [Google Scholar] [CrossRef] [PubMed]
- Hritcu, L.; Boiangiu, R.S.; De Morais, M.C.; De Sousa, D.P. (-)-cis-Carveol, a Natural Compound, Improves β-Amyloid-Peptide 1-42-Induced Memory Impairment and Oxidative Stress in the Rat Hippocampus. BioMed Res. Int. 2020, 2020, 8082560. [Google Scholar] [CrossRef] [PubMed]
- Yu, T.; Guo, J.; Zhu, S.; Zhang, X.; Zhu, Z.Z.; Cheng, S.; Cong, X. Protective Effects of Selenium-Enriched Peptides from Cardamine violifolia on d-Galactose-Induced Brain Aging by Alleviating Oxidative Stress, Neuroinflammation, and Neuron Apoptosis. J. Funct. Foods 2020, 75, 104277. [Google Scholar] [CrossRef]
- Tian, J.; Zeng, X.; Zhang, S.; Wang, Y.; Zhang, P.; Lü, A.; Peng, X. Regional Variation in Components and Antioxidant and Antifungal Activities of Perilla frutescens Essential Oils in China. Ind. Crop. Prod. 2014, 59, 69–79. [Google Scholar] [CrossRef]
- Nashalian, O.; Wang, X.; Yaylayan, V.A. Formation of the Reduced Form of Furaneol® (2,5-Dimethyl-4-Hydroxy-Tetrahydrofuran-3-One) during the Maillard Reaction through Catalysis of Amino Acid Metal Salts. Food Chem. 2016, 210, 43–48. [Google Scholar] [CrossRef]
- Fan, S.; Tang, K.; Xu, Y.; Chen, S. Characterization of the Potent Odorants in Tibetan Qingke Jiu by Sensory Analysis, Aroma Extract Dilution Analysis, Quantitative Analysis and Odor Activity Values. Food Res. Int. 2020, 137, 109349. [Google Scholar] [CrossRef]
- Tomizawa, M.; Casida, J.E. Neonicotinoid Insecticides: Highlights of a Symposium on Strategic Molecular Designs. J. Agric. Food Chem. 2011, 59, 2883–2886. [Google Scholar] [CrossRef]
- Esteban-Torres, M.; Mancheño, J.M.; De Las Rivas, B.; Muñoz, R. Characterization of a Cold-Active Esterase from Lactobacillus plantarum Suitable for Food Fermentations. J. Agric. Food Chem. 2014, 62, 5126–5132. [Google Scholar] [CrossRef]
- Yang, X.; Hu, W.; Xiu, Z.; Jiang, A.; Yang, X.; Sarengaowa; Ji, Y.; Guan, Y.; Feng, K. Microbial Dynamics and Volatilome Profiles during the Fermentation of Chinese Northeast Sauerkraut by Leuconostoc mesenteroides ORC 2 and Lactobacillus plantarum HBUAS 51041 under Different Salt Concentrations. Food Res. Int. 2020, 130, 108926. [Google Scholar] [CrossRef]
- Wang, J.; Liu, X.; Liu, J.; Sui, Y.; Yu, W.; Kong, B.; Chen, Q. Improving the Bacterial Community, Flavor, and Safety Properties of Northeastern Sauerkraut by Inoculating Autochthonous Levilactobacillus brevis. Food Chem. X 2024, 22, 101408. [Google Scholar] [CrossRef] [PubMed]
- Jampaphaeng, K.; Ferrocino, I.; Giordano, M.; Rantsiou, K.; Maneerat, S.; Cocolin, L. Microbiota Dynamics and Volatilome Profile during Stink Bean Fermentation (Sataw-Dong) with Lactobacillus plantarum KJ03 as a Starter Culture. Food Microbiol. 2018, 76, 91–102. [Google Scholar] [CrossRef] [PubMed]
- Liu, L.; She, X.; Chen, X.; Qian, Y.; Tao, Y.; Li, Y.; Guo, S.; Xiang, W.; Liu, G.; Rao, Y. Microbiota Succession and Chemical Composition Involved in the Radish Fermentation Process in Different Containers. Front. Microbiol. 2020, 11, 445. [Google Scholar] [CrossRef] [PubMed]
- Pérez Silva, A.; Gunata, Z.; Lepoutre, J.-P.; Odoux, E. New Insight on the Genesis and Fate of Odor-Active Compounds in Vanilla Beans (Vanilla planifolia G. Jackson) during Traditional Curing. Food Res. Int. 2011, 44, 2930–2937. [Google Scholar] [CrossRef]
- Yang, X.; Hu, W.; Xiu, Z.; Jiang, A.; Yang, X.; Sarengaowa; Ji, Y.; Guan, Y.; Feng, K. Comparison of Northeast Sauerkraut Fermentation between Single Lactic Acid Bacteria Strains and Traditional Fermentation. Food Res. Int. 2020, 137, 109553. [Google Scholar] [CrossRef]
- Ma, Y.; Yin, J.; Wang, J.; Liu, X.; He, J.; Zhang, R.; Rao, S.; Cong, X.; Xiong, Y.; Wu, M. Selenium Speciation and Volatile Flavor Compound Profiles in the Edible Flowers, Stems, and Leaves of Selenium-Hyperaccumulating Vegetable Cardamine violifolia. Food Chem. 2023, 427, 136710. [Google Scholar] [CrossRef]
- Pogačić, T.; Maillard, M.-B.; Leclerc, A.; Hervé, C.; Chuat, V.; Valence, F.; Thierry, A. Lactobacillus and Leuconostoc Volatilomes in Cheese Conditions. Appl. Microbiol. Biotechnol. 2016, 100, 2335–2346. [Google Scholar] [CrossRef]
- Kremr, D.; Bajerová, P.; Bajer, T.; Eisner, A.; Adam, M.; Ventura, K. Using Headspace Solid-Phase Microextraction for Comparison of Volatile Sulphur Compounds of Fresh Plants Belonging to Families Alliaceae and Brassicaceae. J. Food Sci. Technol. 2015, 52, 5727–5735. [Google Scholar] [CrossRef]
- Lippmann, D.; Lehmann, C.; Florian, S.; Barknowitz, G.; Haack, M.; Mewis, I.; Wiesner, M.; Schreiner, M.; Glatt, H.; Brigelius-Flohé, R.; et al. Glucosinolates from Pak Choi and Broccoli Induce Enzymes and Inhibit Inflammation and Colon Cancer Differently. Food Funct. 2014, 5, 1073–1081. [Google Scholar] [CrossRef]





| Sample | Total Se | SeCys2 | MeSeCys | Selenate |
|---|---|---|---|---|
| CK | 227.16 ± 2.46 ab | 46.19 ± 0.67 d | ND | ND |
| NF | 238.66 ± 7.32 a | 71.73 ± 0.53 a | 14.32 ± 0.60 a | 4.46 ± 0.19 a |
| LM | 230.40 ± 3.09 ab | 64.66 ± 1.27 b | 12.65 ± 0.32 b | 3.42 ± 0.18 b |
| LP | 216.66 ± 4.12 b | 59.91 ± 1.11 c | 12.58 ± 0.66 b | 3.18 ± 0.09 b |
Disclaimer/Publisher’s Note: The statements, opinions and data contained in all publications are solely those of the individual author(s) and contributor(s) and not of MDPI and/or the editor(s). MDPI and/or the editor(s) disclaim responsibility for any injury to people or property resulting from any ideas, methods, instructions or products referred to in the content. |
© 2024 by the authors. Licensee MDPI, Basel, Switzerland. This article is an open access article distributed under the terms and conditions of the Creative Commons Attribution (CC BY) license (https://creativecommons.org/licenses/by/4.0/).
Share and Cite
Gong, J.; Rao, S.; Liu, X.; Cheng, S.; Cong, X.; Zhu, D. Comparative Study on Selenium and Volatile Compounds in Selenium-Enriched Cardamine violifolia Pickles Fermented by Three Distinct Methods. Fermentation 2024, 10, 632. https://doi.org/10.3390/fermentation10120632
Gong J, Rao S, Liu X, Cheng S, Cong X, Zhu D. Comparative Study on Selenium and Volatile Compounds in Selenium-Enriched Cardamine violifolia Pickles Fermented by Three Distinct Methods. Fermentation. 2024; 10(12):632. https://doi.org/10.3390/fermentation10120632
Chicago/Turabian StyleGong, Jue, Shen Rao, Xiaomeng Liu, Shuiyuan Cheng, Xin Cong, and Dingxiang Zhu. 2024. "Comparative Study on Selenium and Volatile Compounds in Selenium-Enriched Cardamine violifolia Pickles Fermented by Three Distinct Methods" Fermentation 10, no. 12: 632. https://doi.org/10.3390/fermentation10120632
APA StyleGong, J., Rao, S., Liu, X., Cheng, S., Cong, X., & Zhu, D. (2024). Comparative Study on Selenium and Volatile Compounds in Selenium-Enriched Cardamine violifolia Pickles Fermented by Three Distinct Methods. Fermentation, 10(12), 632. https://doi.org/10.3390/fermentation10120632

