Abstract
Rural areas can benefit from the development of biorefineries for the valorization of endogenous feedstocks. In this study, a pre-feasibility assessment of an integrated multi-product biorefinery to produce essential oils and biomethane is carried out considering current technical and economic conditions. The proposed concept is based on the steam distillation of forestry biomass for the extraction of essential oils (2900 L/y) followed by biomethane production via syngas methanation using the spent biomass as feedstock (30.4 kg/h). In parallel, the anaerobic treatment of WWTP sludge (5.3 kg/h) is used to produce additional biomethane for mobile applications. The results show that the intended multi-product biorefinery delivers attractive benefits for investors as described by the calculated financial indicators: NPV of EUR 4342.6, IRR of 18.1%, and PB of 6 years. Overall, the pre-feasibility analysis performed in this study demonstrates that the proposed biorefinery concept is promising and warrants further investment consideration via cost and benefit analysis, ultimately promoting the implementation of multi-product biorefineries across Europe.
1. Introduction
Biorefineries have been suggested to decrease the environmental and social issues caused by fossil resources by replacing fossil feedstocks with biological resources. In these infrastructures, biomass is fractionated into a multitude of value-added products and energy vectors capable of sustainably satisfying the energy and material needs of several industry sectors [1]. To achieve this wide range of products, biorefineries, such as conventional oil refineries, require the integration of different processes and technologies in a single facility, preferably.
Regarding feedstock for biorefineries, there have been many studies testing forestry biomass wastes, agricultural wastes, sludges from various sources, or municipal solid wastes (MSWs) [2,3,4]. Forestry biomass residues have received greater attention in this application, mostly as a response to the increasing global energy demand but also for their potential in the reduction in greenhouse gas (GHG) emissions [2]. These biomass wastes are renewable energy sources, and they are perceived as recycling carbon instead of removing it from long-term storage [3]. Another very promising feedstock for biorefineries is sludge, particularly sludges from wastewater treatment facilities (WWTPs). These materials are solid waste residues rich in organic compounds such as cellulose, which can represent approximately 20–50% of the influent suspended solids in WWTPs [5,6].
Because of its location and climate, Portugal is well-suited to forest growth, which covers about 35% of the territory. In this context, forestry wastes are a potential renewable feedstock for the country [7,8]. WWTP sludges are also very representative, constituting another potential waste to be used in biorefineries. For example, according to Santos et al. (2022), these sludges can be considered a valuable material source after proper treatment, contributing to the sustainable circular economy of the wastewater treatment sector [9]. Overall, several industries are producing very significant amounts of waste with good biorefining potentials such as food, chemical, textile, paints, resins, pharmaceuticals, tanneries, paper, metallurgy, and mining [9].
Processing biomass and wastes in biorefineries may require the integration of several technological processes, such as separation processes, chemical or biochemical conversions, and thermochemical conversions. Thus, biorefineries can be classified according to the type of technological process involved and defined in different platforms: biochemistry, thermochemistry, biodiesel, and biogas. The thermochemical platform involves the decomposition of biomass via gasification or pyrolysis, using heat and catalysts. Current developments require the improvement of thermochemical processes to higher operation efficiency, advancements in new equipment, and coupling with other technologies, such as electrolysis, methanation, or anaerobic digestion (AD), to expand the biomass feedstocks that can be used and the array of end products. With this more complex approach, also known as multi-product biorefineries, these infrastructures can yield energy, biofuels, and added-value products. One example of a multi-product biorefinery is the extraction of essential oils (EOs) from forestry biomass and the use of waste biomass from the process to produce biomethane via gasification and syngas methanation. In parallel, it is also possible to use other feedstocks in an anaerobic digestor to produce and upgrade biogas into biomethane, enhancing renewable gas production. The merged biomethane flows may then be used in mobility applications or for heat and electricity production. Consequently, this conceptual biorefinery concept based on technologically mature technologies would yield several marketable products, a low amount of generated waste, and improved yields.
EOs are one of the most interesting products that can be obtained in biorefineries using forestry biomass wastes. These compounds have been thoroughly studied throughout the years due to several pharmacological properties given by their main bioactive compounds (e.g., isoprenoids) [10]. In addition, EOs also present antimicrobial, antioxidant and anti-inflammatory properties, which explain the considerable interest in their extraction, as described by several authors [11,12,13,14,15,16,17]. Due to their features, EOs extracted from different feedstocks are commercialized and used in many applications such as food packaging, edible films and coatings [18,19,20,21,22,23], microencapsulation [24], biomedicine applications [25,26], and agricultural applications [27,28,29,30]. The high market value of essential oils could enable the use of waste forestry resources to be economically viable.
Usually, EOs are extracted by cold pressing, steam distillation—SD (which includes dry steam, direct steam, and hydro distillation), solvent-assisted extraction, ultrasonic-assisted extraction, supercritical fluid extraction, or solvent-free microwave extraction [31]. SD is the most conventionally used technique for EO extraction, albeit presenting lower yield and efficiency and higher extraction time than the other referred methods. Furthermore, SD has low capital and operational costs, making this technique very interesting for biorefinery integration [31,32]. Kant and Kumar (2022) analyzed conventional EO extraction techniques from rosemary and oregano and determined that production costs for EO extraction using SD varied between 14.90 and 71.93 EUR/kg [31]. EOs from rosemary and oregano were also studied by Moncada et al. (2016). The authors used water distillation (conventional) and supercritical fluid extraction (non-conventional) and concluded that energy integration played a relevant role in the pricing of EOs. Oregano EOs showed the lowest production costs by using supercritical fluid extraction with full energy integration (6.31 EUR/kg), while rosemary EOs had lower production using water distillation with full energy integration (6.18 EUR/kg) [33].
Gasification is the conversion of organic or carbonaceous raw materials at high temperatures. The process mainly produces gaseous products, including hydrogen (H2), carbon monoxide (CO), small amounts of carbon dioxide (CO2), nitrogen (N2), water (H2O), and hydrocarbons (CnHm) [34,35]. Biomass gasification is an old and economical alternative for the production of renewable gases. For example, the production of hydrogen can be achieved by the partial oxidation of wood particles using oxygen as the gasifying agent, yielding a hydrogen fraction directly in the syngas, which can be enhanced through the water–gas shift (WGS) reaction [36]. Low-temperature catalytic gasification is also an interesting alternative for hydrogen production from an energy point of view, as it requires a relatively low heat input, and gas treatment is not necessary. Both from an input–output point of view and the complexity involved in the process, low-temperature catalytic gasification becomes more attractive and viable than high-temperature gasification [37]. Furthermore, several processes are used to clean and condition the syngas to the quality needed, not only for hydrogen production but also for further chemical synthesis. Mature technologies (commercially available for syngas cleaning and upgrading) include the above-mentioned WGS reaction, scrubbers, membrane separation, or pressure swing adsorption (PSA).
AD is the current technological benchmark for biomethane production. The process uses microorganisms to convert organic compounds such as carbohydrates, proteins, and lipids into methane, carbon dioxide, water, and other vestigial compounds. AD is a well-established and mature technology used to treat sludges and other organic effluents [38,39]. Biogas, the main product resulting from the process, has enough methane content to contribute as a renewable energy vector; simultaneously, digestate can be used as a fertilizer due to its high nutrient concentration (N and P) [39]. Methanation, on the other hand, has also been receiving a lot of attention as a thermochemical pathway for biomethane production. Two main reactor concepts represent the state of the art in methanation technologies: adiabatic or cooled fixed-bed reactors and fluidized bed reactors. Adiabatic fixed beds are commercially available but typically increase the complexity of the process setup due to their inherent heat vulnerability. On the other hand, fluidized beds can avoid localized hot spot formation and increase the tolerance to unsaturated hydrocarbon traces in the feed gas, although they still lack technological maturity.
Despite their great potential to be a common point between different productive chains and industrial processing lines, biorefineries have not been widely implemented worldwide [40]. This is evident when collecting information on techno-economic analysis for multi-product bio-refineries. There is still a shortage of information regarding the costs involved in the implementation of biorefineries, more so when considering multiple technologies and multiple products. Despite this, some studies share relevance with the present work [2,41]. Michailos et al. (2020), for example, evaluated the techno-economic performance of a Power-to-Gas (P2G) system which closes the energy and material loops of an AD plant and produces high-purity methane from sewage sludge in a real wastewater plant (WWTP). The authors considered four production scenarios: biomethanation, biomethanation + gasification of the digestate for hydrogen production, biomethanatiom (with increased hydrogen and carbon dioxide) + gasification of the digestate for hydrogen production, and biomethanation + gasification of the digestate + integrated gasification combined cycle. The energy efficiency of the proposed concepts was found to be between 26.5% and 35.5%, with a minimum selling price (MSP) for biomethane between 154.8 and 209.8 EUR/MWh, with the possibility of being reduced by 34–42% with the implementation of some process improvements and by considering revenues from the process’s by-products [41].
In this paper, the pre-feasibility of an integrated multi-product biorefinery yielding EOs and biomethane as major products is assessed. The concept involves the use of SD to fractionate mixtures of forestry biomass (mainly E. globulus and C. ladanifer) and the gasification of the resulting biomass to obtain syngas. This syngas is further cleaned and processed via catalytic methanation to obtain biomethane, while in parallel, an anaerobic digestor processes WWTP sludge to produce additional biomethane after biogas upgrading. The final biomethane uses considered in the study are mobility (e.g., heavy freight transportation) and heat and electricity production (e.g., solid oxide fuel cells).
2. Proposed Biorefinery Concept
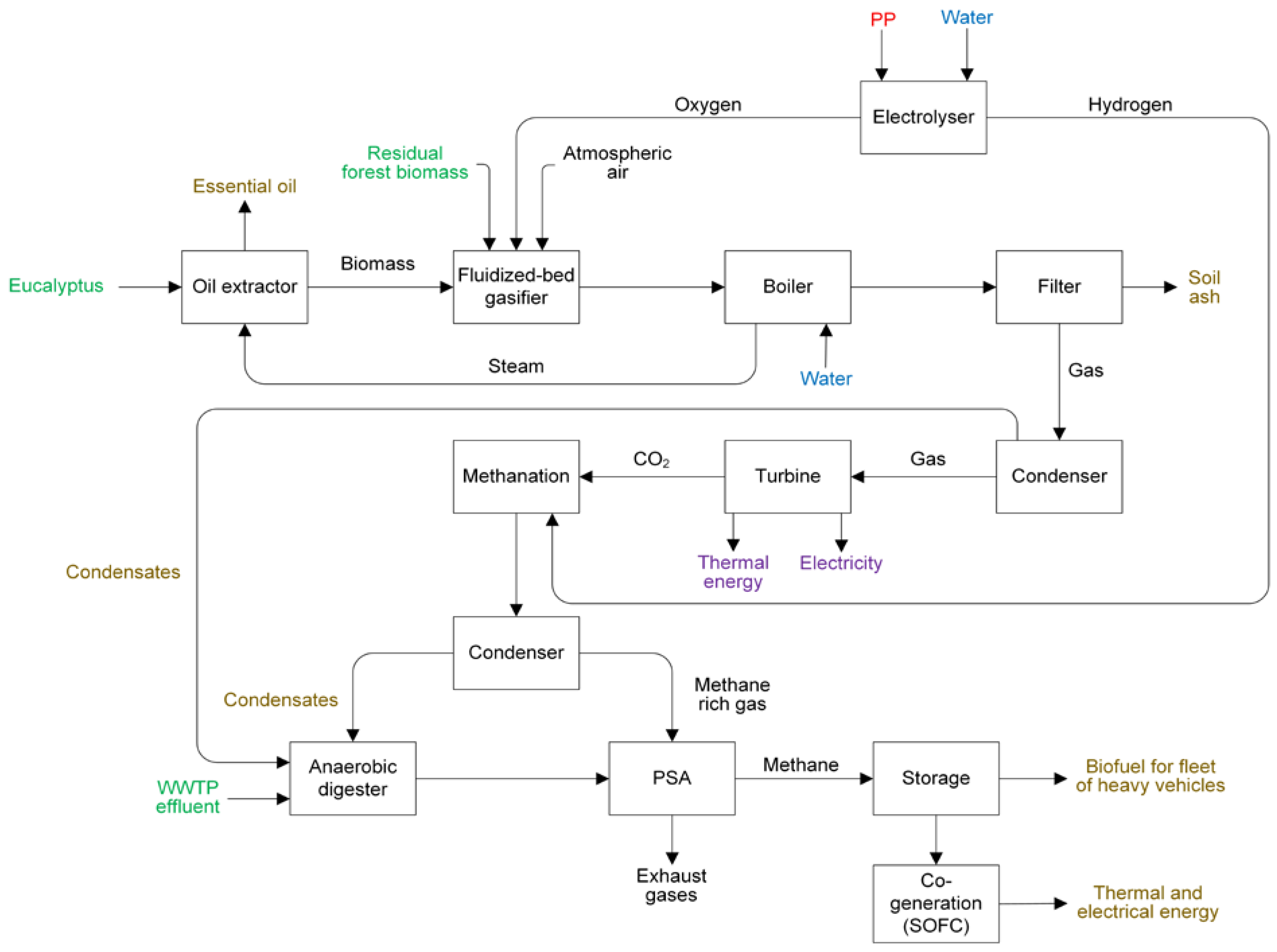
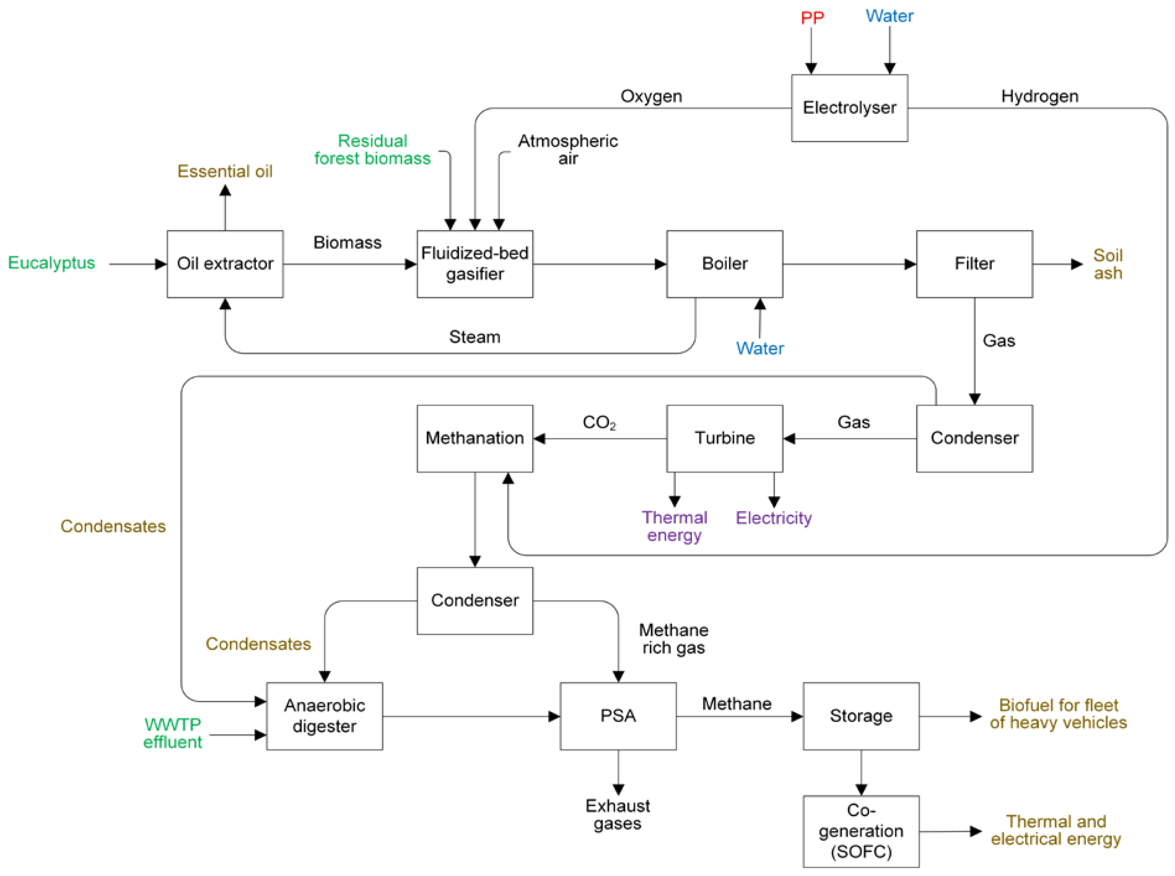
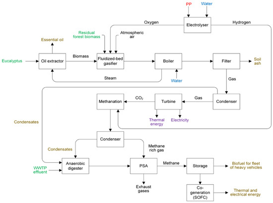
The biorefinery concept considered in this work starts with the forest management practices from which biomass wastes are produced: pre-cleaning, cleaning, classification, transport, and final separation via particle dimension. After collection, part of the biomass, namely eucalyptus (E. globulus) and rockrose (C. ladanifer), is subjected to a steam distillation process in a 200 kg/h reactor to extract the EOs. These forest species were chosen considering their abundance in Portugal and the strong potential to become feedstocks in a biorefinery for the production of multiple products [42]. Steam for the SD process is obtained from the thermal energy produced in the gasification reactor. The spent biomass wastes from the extraction of EOs are then grounded and pelletized for subsequent gasification in a 1000 kg/h fluidized-bed gasifier at 800–95 °C. After gasification, the producer gas is cleaned through a cyclone filter and condenser, yielding char and ash (for soil applications) and condensates (which will be further introduced into the AD process). This gasifier has the particularity of operating with 50 vol.% oxygen produced by an electrolyzer (23.4 kg/h of hydrogen) coupled with photovoltaic panels. Finally, in the methanation reactor (fixed bed), carbon dioxide from the burning of the syngas is mixed with this green hydrogen and transformed into methane (30.42 kg/h).
In parallel, an AD reactor is fed with WWTP sludge, achieving a biogas production rate of 5.3 kg/h. WWTP sludge is also an extremely abundant and under-valorized waste in Portugal. Biogas upgrading proceeds through PSA, and the biomethane produced in the two technological pathways are combined and used for mobile applications or in an SOFC for the production of thermal and electrical energy. The following flowchart presents the multi-product biorefinery described above (Figure 1):
Figure 1.
Representative flowchart of the proposed biorefinery concept: complex multi-product biorefinery.
3. Economic Analysis of the Proposed Biorefinery Concept
3.1. Assumptions for the Different Biorefinery Technologies
The biorefinery concept presented in this study aims to produce EOs and biomethane as the main products. The main goal is to assess the basic conceptual, economic, and financial viability of the concept and to identify the main costs and benefits of the proposed multi-product biorefinery.
Considering the details given in Section 2, the initial assumptions for the pre-feasibility assessment are presented in Table 1.
Table 1.
Initial assumptions for the proposed complex multi-product biorefinery.
More detailed data for each technological stage included in the biorefinery concept are presented below.
3.1.1. Gasification Unit
For the gasification stage, a fluidized-bed gasification unit with a consumption capacity of 1000 kg/h was studied. The main gasification parameters considered in the study are shown in Table 2.
Table 2.
Initial assumptions for the gasification unit.
3.1.2. Electrolyzer
The electrolyzer was sized according to the oxygen requirements of the gasification unit (50 vol.% of oxidizing agent). The unit is powered by photovoltaic panels (PV electrolysis) and achieves a green hydrogen production rate of approximately 23 kg of H2 per hour. Specific data related to the electrolysis unit are presented in Table 3.
Table 3.
Initial assumptions for the electrolysis unit (hydrogen and oxygen production).
3.1.3. Essential Oils Extraction Unit
The EOs extraction unit is an SD extraction unit, which has the particularity of recovering the thermal energy produced in gasification to generate the necessary steam for the extraction of EOs. A feedstock consumption of 200 kg/h yields the production of approximately 2900 L of EOs per year. Table 4 presents the parameters defined for this unit.
Table 4.
Initial assumptions for the essential oil extraction unit.
3.1.4. Methanation Unit
The methanation unit is interconnected with the exhaust gases produced during the gasification process and the hydrogen produced from electrolysis. The methane produced, about 30 kg/h, will be used for mobility. The data related to this unit are presented in Table 5.
Table 5.
Initial assumptions for the methanation unit.
3.1.5. Anaerobic Digestion Unit
The anaerobic digestion unit is characterized by the degradation of the organic fraction of sludge (11 m3/day) while simultaneously producing biogas. The unit will have a biomethane production capacity of around 190 m3/day. The data relating to this unit are presented in Table 6.
Table 6.
Initial assumptions for the anaerobic digestion unit.
3.1.6. Pressure Swing Adsorption (PSA) Unit
PSA is a technique used to separate gaseous compounds from a mixture of gases under pressure, according to the molecular characteristics of the species and affinity for an adsorbing material. The parameters related to PSA can be found in Table 7.
Table 7.
Initial assumptions for the PSA unit.
3.1.7. Solid Oxide Fuel Cell (SOFC) Unit
An SOFC produces electrical and thermal energy through the oxidation of a fuel, in this case, methane. The cell will oxidize about 30 kg/h of methane and produce about 100 kWh. All data relating to the SOFC unit are described in Table 8.
Table 8.
Initial assumptions for the SOFC unit.
4. Results and Discussion
Table 9, Table 10, Table 11 and Table 12 detail the economic assumptions used to build the pre-feasibility model of the proposed biorefinery concept. The assessment is based on the discounted cash flow from which the actual feasibility of the project can be inferred through the calculation of the net present value (NPV) of the project, as well as the internal rate of return (IRR) and the payback period (PP). These three economic parameters are common indicators in investment decisions. In particular, the NPV yields the current value of the investment project, as well as its profitability, by updating the entire cash flow of an investment to its present value using a proper discount rate based on macroeconomic conditions. For the NPV, it is stated that an investment should be accepted if the NPV >0 and rejected if the NPV <0. IRR is obtained by calculating the discount rate that produces an NPV equal to zero, whereas the payback is defined as the minimum period (in years) needed to recover the initial capital investments made, i.e., the year in which the cumulative cash flows become positive.
Table 9.
Initial investment for the proposed multi-product biorefinery.
Table 10.
Annual consumption in kWh of the units that make up the proposed biorefinery concept.
Table 11.
Costs associated with maintenance, operation, and feedstock.
Table 12.
Revenues associated with the proposed biorefinery concept.
The first steps in the analysis comprised the estimation of benefits and costs for each process stage to determine overall cash inflows and outflows. The cash flows considered were the initial investment, operation, and maintenance costs and revenues from sales of electric energy (considering self-consumption), thermal energy, biomethane for mobility, and EOs. All cash flows, except for the initial investment that occurs only in the start-up phase of the project, extend over the 10 years of the project’s life, with all costs and revenues updated for the corresponding year. The total annual cash flow is the sum of all costs and revenues for each year. The annual revenue is given by multiplying the annual electricity production by the electricity price and the corresponding savings in the purchase of electricity due to self-consumption, sales of thermal energy, sales of vehicular biomethane, and sales of EOs. Lastly, the cumulative NPV is determined to give the present value of negative and positive investment cash flows. All analyses were performed at current prices, revenues, and value-added tax rates. The inflation rates implemented for 2021 and 2022 are based on Bank of Portugal forecasts and did not consider the current inflation rate due to adverse economic conditions arising from the war in Ukraine and post-COVID constraints.
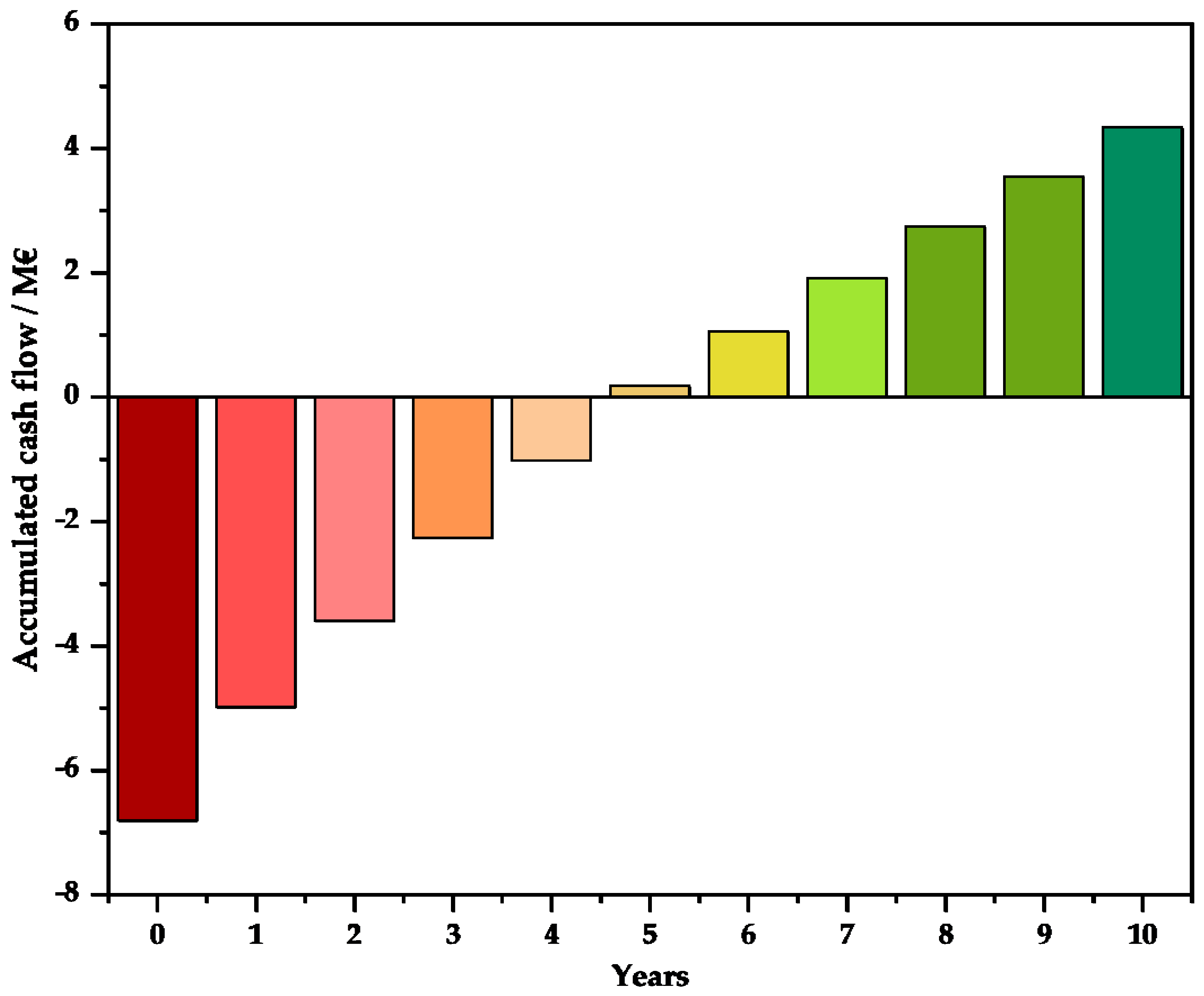
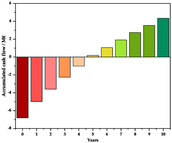
Figure 2 presents the cumulative cash flows associated with the project in current prices. The calculation of economic parameters was carried out using the discounted cash inflows and outflows estimated in the figure, comparing economic costs and benefits over the project lifetime using a discount rate of 5.75%.
Figure 2.
Cumulative cash flows for the multi-product biorefinery concept in current prices.
The proposed multi-product biorefinery presents an NPV of EUR 4342.6, an IRR of 18.1%, and a PB of 6 years. These results show that the project has a good chance of delivering positive economic benefits in the conditions studied. However, the analysis should go beyond the specific numbers, and the economic attractiveness of the project should be assessed using similar projects as baseline scenarios. In this case, direct comparison with other literature studies on EO extraction is difficult due to the novelty of the multi-product biorefinery presented here.
From an investor’s point of view, a more general financial benchmark for biomass projects can be used for comparison: projects with NPVs higher than zero, IRRs greater than 10%, and PBs less than 10 years should advance from the pre-feasibility stage and assessment towards an investment decision should continue. Given these premises, it can be concluded that the pre-feasibility study of the biorefinery concept proposed in this work is promising in terms of its economic viability. Future studies may consider performing a comprehensive cost and benefit analysis and an overall assessment of the strategic, economic, and financial cases for the multi-product biorefinery concept studied. This analysis may include detailed market research and technical analysis, sustainability assessment, and investment appraisal regarding the implementation of this and other innovative concepts to enhance the value of endogenous resources.
5. Conclusions
The pre-feasibility of a multi-product biorefinery for the extraction of EOs and the production of biomethane was discussed and assessed considering current technical and economic conditions. In particular, the production of EOs (2900 L/y) was studied using the steam distillation of forestry biomass, while biomethane production was explored using the gasification of the spent biomass (30.4 kg/h) combined with the AD of WWTP sludge (5.3 kg/h) to maximize renewable gas production for different applications.
The pre-feasibility analysis showed that the intended multi-product biorefinery concept is promising and delivers positive economic benefits in the conditions studied. From the investor’s perspective, results for the main financial indicators showed an NPV of EUR 4342.6, an IRR of 18.1%, and a PB of 6 years, values that are above current financial benchmarks in biomass projects.
Overall, this work demonstrated the conceptual viability of a multi-product biorefinery to produce EOs and biomethane from forestry wastes and sludge, therefore showing that the investment opportunity warrants further study. The next steps should include a comprehensive cost and benefit analysis, including detailed technical analysis, investment appraisal, and sustainability assessment, in order to ensure social and environmental benefits from the implementation of biorefineries in rural areas.
Author Contributions
Conceptualization, L.C.-C. and P.B.; Methodology, L.C.-C. and R.M.-P.; Validation, C.N.; Formal Analysis, C.N. and G.L.; Investigation, L.C.-C., A.C.A., R.M.-P., O.A. and G.L.; Writing—Draft Preparation, L.C.-C., R.M.-P. and A.C.A.; Writing—Review and Editing, C.N. and G.L.; Visualization, G.L. and O.A.; Supervision, P.B. All authors have read and agreed to the published version of the manuscript.
Funding
This research was funded by Fundação para a Ciência e a Tecnologia, I.P. (Portuguese Foundation for Science and Technology), under the project UIDB/05064/2020 (VALORIZA—Research Centre for Endogenous Resource Valorization), by the Regional Operational Program of Alentejo (Alentejo2020) under Portugal 2020 (Operational Program for Competitiveness and Internationalization) grant ALT20–05–3559–FSE– 000035, and by project PigWasteBiorefinery with grant ALT20-03-0246-FEDER-000054.
Conflicts of Interest
The authors declare no conflict of interest.
References
- Mariana, O.S.; Camilo, S.T.J.; Ariel, C.A.C. A Comprehensive Approach for Biorefineries Design Based on Experimental Data, Conceptual and Optimization Methodologies: The Orange Peel Waste Case. Bioresour. Technol. 2021, 325, 124682. [Google Scholar] [CrossRef] [PubMed]
- Zhang, L.; Yang, P.; Zhu, K.; Ji, X.; Ma, J.; Mu, L.; Ullah, F.; Ouyang, W.; Li, A. Biorefinery-Oriented Full Utilization of Food Waste and Sewage Sludge by Integrating Anaerobic Digestion and Combustion: Synergistic Enhancement and Energy Evaluation. J. Clean. Prod. 2022, 380, 134925. [Google Scholar] [CrossRef]
- Levasseur, A.; Bahn, O.; Beloin-Saint-Pierre, D.; Marinova, M.; Vaillancourt, K. Assessing Butanol from Integrated Forest Biorefinery: A Combined Techno-Economic and Life Cycle Approach. Appl. Energy 2017, 198, 440–452. [Google Scholar] [CrossRef]
- Madadian, E.; Haelssig, J.B.; Mohebbi, M.; Pegg, M. From Biorefinery Landfills towards a Sustainable Circular Bioeconomy: A Techno-Economic and Environmental Analysis in Atlantic Canada. J. Clean. Prod. 2021, 296, 126590. [Google Scholar] [CrossRef]
- Jing, H.; Wang, H.; Lin, C.S.K.; Zhuang, H.; To, M.H.; Leu, S.Y. Biorefinery Potential of Chemically Enhanced Primary Treatment Sewage Sludge to Representative Value-Added Chemicals - A de Novo Angle for Wastewater Treatment. Bioresour. Technol. 2021, 339, 125583. [Google Scholar] [CrossRef]
- Edifor, S.Y.; Nguyen, Q.D.; van Eyk, P.; Biller, P.; Lewis, D.M. Rheological Studies of Municipal Sewage Sludge Slurries for Hydrothermal Liquefaction Biorefinery Applications. Chem. Eng. Res. Des. 2021, 166, 148–157. [Google Scholar] [CrossRef]
- da Costa, T.P.; Quinteiro, P.; Arroja, L.; Dias, A.C. Environmental Comparison of Forest Biomass Residues Application in Portugal: Electricity, Heat and Biofuel. Renew. Sustain. Energy Rev. 2020, 134. [Google Scholar] [CrossRef]
- Ferreira, S.; Monteiro, E.; Brito, P.; Vilarinho, C. Biomass Resources in Portugal: Current Status and Prospects. Renew. Sustain. Energy Rev. 2017, 78, 1221–1235. [Google Scholar] [CrossRef]
- Santos, M.T.; Lopes, P.A. Sludge Recovery from Industrial Wastewater Treatment. Sustain. Chem. Pharm. 2022, 29, 1–18. [Google Scholar] [CrossRef]
- Dajic Stevanovic, Z.; Sieniawska, E.; Glowniak, K.; Obradovic, N.; Pajic-Lijakovic, I. Natural Macromolecules as Carriers for Essential Oils: From Extraction to Biomedical Application. Front. Bioeng. Biotechnol. 2020, 8, 1–24. [Google Scholar] [CrossRef]
- Hou, T.; Sana, S.S.; Li, H.; Xing, Y.; Nanda, A.; Netala, V.R.; Zhang, Z. Essential Oils and Its Antibacterial, Antifungal and Anti-Oxidant Activity Applications: A Review. Food Biosci. 2022, 47, 101716. [Google Scholar] [CrossRef]
- Ilić, Z.S.; Milenković, L.; Tmušić, N.; Stanojević, L.; Stanojević, J.; Cvetković, D. Essential Oils Content, Composition and Antioxidant Activity of Lemon Balm, Mint and Sweet Basil from Serbia. Lwt 2022, 153, 112210. [Google Scholar] [CrossRef]
- Gulluce, M.; Sahin, F.; Sokmen, M.; Ozer, H.; Daferera, D.; Sokmen, A.; Polissiou, M.; Adiguzel, A.; Ozkan, H. Antimicrobial and Antioxidant Properties of the Essential Oils and Methanol Extract from Mentha Longifolia L. Ssp. Longifolia. Food Chem. 2007, 103, 1449–1456. [Google Scholar] [CrossRef]
- Pérez-Izquierdo, C.; Serrano-Pérez, P.; Rodríguez-Molina, M.d.C. Chemical Composition, Antifungal and Phytotoxic Activities of Cistus Ladanifer L. Essential Oil and Hydrolate. Biocatal. Agric. Biotechnol. 2022, 45, 102527. [Google Scholar] [CrossRef]
- Benali, T.; Bouyahya, A.; Habbadi, K.; Zengin, G.; Khabbach, A.; Achbani, E.H.; Hammani, K. Chemical Composition and Antibacterial Activity of the Essential Oil and Extracts of Cistus Ladaniferus Subsp. Ladanifer and Mentha Suaveolens against Phytopathogenic Bacteria and Their Ecofriendly Management of Phytopathogenic Bacteria. Biocatal. Agric. Biotechnol. 2020, 28, 101696. [Google Scholar] [CrossRef]
- Davari, M.; Ezazi, R. Chemical Composition and Antifungal Activity of the Essential Oil of Zhumeria Majdae, Heracleum Persicum and Eucalyptus Sp. against Some Important Phytopathogenic Fungi. J. Mycol. Med. 2017, 27, 463–468. [Google Scholar] [CrossRef]
- Tavares, C.S.; Martins, A.; Faleiro, M.L.; Miguel, M.G.; Duarte, L.C.; Gameiro, J.A.; Roseiro, L.B.; Figueiredo, A.C. Bioproducts from Forest Biomass: Essential Oils and Hydrolates from Wastes of Cupressus Lusitanica Mill. and Cistus Ladanifer L. Ind. Crops Prod. 2020, 144, 112034. [Google Scholar] [CrossRef]
- Korte, I.; Kreyenschmidt, J.; Wensing, J.; Bröring, S.; Frase, J.N.; Pude, R.; Konow, C.; Havelt, T.; Rumpf, J.; Schmitz, M.; et al. Can Sustainable Packaging Help to Reduce Food Waste ? A Status Quo Focusing Plant-Derived Polymers and Additives. Appl. Sci. 2021, 11, 5307. [Google Scholar] [CrossRef]
- Perumal, A.B.; Huang, L.; Nambiar, R.B.; He, Y.; Li, X.; Sellamuthu, P.S. Application of Essential Oils in Packaging Films for the Preservation of Fruits and Vegetables: A Review. Food Chem. 2022, 375, 131810. [Google Scholar] [CrossRef]
- Demircan, B.; Özdestan Ocak, Ö. The Effects of Ethyl Lauroyl Arginate and Lemon Essential Oil Added Edible Chitosan Film Coating on Biogenic Amines Formation during Storage in Mackerel Fillets. J. Food Process. Preserv. 2021, 45, 1–12. [Google Scholar] [CrossRef]
- Al-Ali, R.M.; Al-Hilifi, S.A.; Rashed, M.M.A. Fabrication, Characterization, and Anti-free Radical Performance of Edible Packaging-chitosan Film Synthesized from Shrimp Shell Incorporated with Ginger Essential Oil. J. Food Meas. Charact. 2021, 15, 2951–2962. [Google Scholar] [CrossRef]
- Varghese, S.A.; Siengchin, S.; Parameswaranpillai, J. Essential Oils as Antimicrobial Agents in Biopolymer-Based Food Packaging - A Comprehensive Review. Food Biosci. 2020, 38, 100785. [Google Scholar] [CrossRef]
- Hafsa, J.; ali Smach, M.; Ben Khedher, M.R.; Charfeddine, B.; Limem, K.; Majdoub, H.; Rouatbi, S. Physical, Antioxidant and Antimicrobial Properties of Chitosan Films Containing Eucalyptus Globulus Essential Oil. Lwt 2016, 68, 356–364. [Google Scholar] [CrossRef]
- Ibáñez, M.D.; Sanchez-Ballester, N.M.; Blázquez, M.A. Encapsulated Limonene: A Pleasant Lemon-like Aroma with Promising Application in the Agri-Food Industry. A Review. Molecules 2020, 25, 2598. [Google Scholar] [CrossRef]
- Zakeri, Z.; Allafchian, A.; Vahabi, M.R.; Jalali, S.A.H. Synthesis and Characterization of Antibacterial Silver Nanoparticles Using Essential Oils of Crown Imperial Leaves, Bulbs and Petals. Micro Nano Lett. 2021, 16, 533–539. [Google Scholar] [CrossRef]
- Pirsa, S. Evaluation of Release and Antibacterial Properties of Alginate Hydrogel Containing Beta-Cyclodextrin Nanoparticles. Iran. J. Food Sci. Technol. 2018, 49–67. [Google Scholar] [CrossRef]
- Isman, M.B.; Miresmailli, S.; MacHial, C. Commercial Opportunities for Pesticides Based on Plant Essential Oils in Agriculture, Industry and Consumer Products. Phytochem. Rev. 2011, 10, 197–204. [Google Scholar] [CrossRef]
- Bohounton, R.B.; Sovegnon, P.M.; Barea, B.; Villeneuve, P. Aeollanthus Pubescens Benth Leaf Essential Oil: Its Chemical Composition and the Insecticidal Activity Against the Malaria Vector Anopheles Gambiae (Diptera : Culicidae). 2021, 1–16.
- Srivastava, R. Insecticidal Activities of Some Essential Oils on Subterranean Termites. Int. J. Innov. Sci. Res. Technol. 2021, 6, 290–293. [Google Scholar]
- Soares de Oliveira, M.A.; Melo Coutinho, H.D.; Jardelino de Lacerda Neto, L.; Castro de Oliveira, L.C.; Bezerra da Cunha, F.A. Repellent Activity of Essential Oils against Culicids: A Review. Sustain. Chem. Pharm. 2020, 18. [Google Scholar] [CrossRef]
- Kant, R.; Kumar, A. Review on Essential Oil Extraction from Aromatic and Medicinal Plants: Techniques, Performance and Economic Analysis. Sustain. Chem. Pharm. 2022, 30, 100829. [Google Scholar] [CrossRef]
- Machado, C.A.; Oliveira, F.O.; de Andrade, M.A.; Hodel, K.V.S.; Lepikson, H.; Machado, B.A.S. Steam Distillation for Essential Oil Extraction: An Evaluation of Technological Advances Based on an Analysis of Patent Documents. Sustainability 2022, 14, 7119. [Google Scholar] [CrossRef]
- Moncada, J.; Tamayo, J.A.; Cardona, C.A. Techno-Economic and Environmental Assessment of Essential Oil Extraction from Oregano (Origanum Vulgare) and Rosemary (Rosmarinus Officinalis) in Colombia. J. Clean. Prod. 2016, 112, 172–181. [Google Scholar] [CrossRef]
- Barneto, A.G.; Carmona, J.A.; Gálvez, A.; Conesa, J.A. Effects of the Composting and the Heating Rate on Biomass Gasification. Energy and Fuels 2009, 23, 951–957. [Google Scholar] [CrossRef]
- Mota-Panizio, R.; Hermoso-Orzáez, M.J.; Carmo-Calado, L.; Calado, H.; Goncalves, M.M.; Brito, P. Co-Carbonization of a Mixture of Waste Insulation Electric Cables (WIEC) and Lignocellulosic Waste, for the Removal of Chlorine: Biochar Properties and Their Behaviors. Fuel 2022, 320. [Google Scholar] [CrossRef]
- Manara, P.; Zabaniotou, A. Towards Sewage Sludge Based Biofuels via Thermochemical Conversion - A Review. Renew. Sustain. Energy Rev. 2012, 16, 2566–2582. [Google Scholar] [CrossRef]
- Moghtaderi, B. Effects of Controlling Parameters on Production of Hydrogen by Catalytic Steam Gasification of Biomass at Low Temperatures. Fuel 2007, 86, 2422–2430. [Google Scholar] [CrossRef]
- Edwards, J.; Othman, M.; Burn, S. A Review of Policy Drivers and Barriers for the Use of Anaerobic Digestion in Europe, the United States and Australia. Renew. Sustain. Energy Rev. 2015, 52, 815–828. [Google Scholar] [CrossRef]
- Jiang, X.; Lyu, Q.; Bi, L.; Liu, Y.; Xie, Y.; Ji, G.; Huan, C.; Xu, L.; Yan, Z. Improvement of Sewage Sludge Anaerobic Digestion through Synergistic Effect Combined Trace Elements Enhancer with Enzyme Pretreatment and Microbial Community Response. Chemosphere 2022, 286, 131356. [Google Scholar] [CrossRef]
- Solarte-Toro, J.C.; Laghezza, M.; Fiore, S.; Berruti, F.; Moustakas, K.; Cardona Alzate, C.A. Review of the Impact of Socio-Economic Conditions on the Development and Implementation of Biorefineries. Fuel 2022, 328, 125169. [Google Scholar] [CrossRef]
- Michailos, S.; Walker, M.; Moody, A.; Poggio, D.; Pourkashanian, M. Biomethane Production Using an Integrated Anaerobic Digestion, Gasification and CO2 Biomethanation Process in a Real Waste Water Treatment Plant: A Techno-Economic Assessment. Energy Convers. Manag. 2020, 209, 112663. [Google Scholar] [CrossRef]
- Mediavilla, I.; Guillamón, E.; Ruiz, A.; Esteban, L.S. Essential Oils from Residual Foliage of Forest Tree and Shrub Species: Yield and Antioxidant Capacity. Molecules 2021, 26, 3257. [Google Scholar] [CrossRef] [PubMed]
- IRENA, I.R.E.A. RENEWABLE ENERGY TECHNOLOGIES: COST ANALYSIS SERIES. IRENA Work. Pap. IRENA 2012, 1–60. [Google Scholar]
- Kulkarni, A.; Baker, R.; Abdoulmomine, N.; Adhikari, S.; Bhavnani, S. Experimental Study of Torrefied Pine as a Gasification Fuel Using a Bubbling Fluidized Bed Gasifier. Renew. Energy 2016, 93, 460–468. [Google Scholar] [CrossRef]
- Yates, J.; Daiyan, R.; Patterson, R.; Egan, R.; Amal, R.; Ho-Baille, A.; Chang, N.L. Techno-Economic Analysis of Hydrogen Electrolysis from Off-Grid Stand-Alone Photovoltaics Incorporating Uncertainty Analysis. Cell Reports Phys. Sci. 2020, 1, 100209. [Google Scholar] [CrossRef]
- Lee, B.; Chae, H.; Choi, N.H.; Moon, C.; Moon, S.; Lim, H. Economic Evaluation with Sensitivity and Profitability Analysis for Hydrogen Production from Water Electrolysis in Korea. Int. J. Hydrogen Energy 2017, 42, 6462–6471. [Google Scholar] [CrossRef]
- García, C.; Montero, G.; Coronado, M.A.; Valdez, B.; Stoytcheva, M.; Rosas, N.; Torres, R.; Sagaste, C.A. Valorization of Eucalyptus Leaves by Essential Oil Extraction as an Added Value Product in Mexico. Waste Biomass Valorization 2017, 8, 1187–1197. [Google Scholar] [CrossRef]
- Mediavilla, I.; Blázquez, M.A.; Ruiz, A.; Esteban, L.S. Influence of the Storage of Cistus Ladanifer l. Bales from Mechanised Harvesting on the Essential Oil Yield and Qualitative Composition. Molecules 2021, 26, 2379. [Google Scholar] [CrossRef]
- DVGW Der DVGW Sorgt Für Innovative Forschung Auf Höchstem Niveau.
- Giuliano, A.; Freda, C.; Catizzone, E. Techno-Economic Assessment of Bio-Syngas Production for Methanol Synthesis: A Focus on the Water–Gas Shift and Carbon Capture Sections. Bioengineering 2020, 7, 70. [Google Scholar] [CrossRef]
- Fernandez, B.F.; Menéndez, J.A. Syngas Production by CO2 Reforming of CH4 under Microwave Heating - Challenges and Opportunities. In Syngas: Production, Applications and Environmental Impact; Indarto, A., Palguandi, J., Eds.; Nova Science Publishers, Inc.: Hauppauge, NY, USA, 2011; pp. 121–149. ISBN 9781617617614. [Google Scholar]
- Statista Average Price of Automotive Methane in Italy from 2010 to 2018 (in Euros Per Kilogram).
- Gandiglio, M.; Drago, D.; Santarelli, M. Techno-Economic Analysis of a Solid Oxide Fuel Cell Installation in a Biogas Plant Fed by Agricultural Residues and Comparison with Alternative Biogas Exploitation Paths. Energy Procedia 2016, 101, 1002–1009. [Google Scholar] [CrossRef][Green Version]
Disclaimer/Publisher’s Note: The statements, opinions and data contained in all publications are solely those of the individual author(s) and contributor(s) and not of MDPI and/or the editor(s). MDPI and/or the editor(s) disclaim responsibility for any injury to people or property resulting from any ideas, methods, instructions or products referred to in the content. |
© 2022 by the authors. Licensee MDPI, Basel, Switzerland. This article is an open access article distributed under the terms and conditions of the Creative Commons Attribution (CC BY) license (https://creativecommons.org/licenses/by/4.0/).

