Semi-Analytical Modelling of Evaporating Power-Law Thin Films in Inclined Micro-Channels
Abstract
1. Introduction
2. Mathematical Background
2.1. Fluid Rheology and Parameter Values
| Physical Parameters | Values | References |
|---|---|---|
| Surface tension | = 0.04 N/m | [18] |
| Dispersion constant | = 2.87 × 10−21 | [14] |
| Liquid density | = 1200 kg/m3 | [19] |
| Gravity | = 9.81 m/s2 | - |
| Inclination | = π/12 | - |
| Power-law consistency | = 0.5 Pa.sn | - |
| Power-law index | ∈ {0.4, 0.6, 0.8, 1.0, 1.1, 1.2} | - |
| Vapour density | = 0.6 kg/m3 | [20] |
| Vapour–air diffusivity | = 2.5 × 10−5 m2/s | [21] |
| Liquid thermal conductivity | = 0.18 W/mK | [22] |
| Vapour thermal conductivity | = 0.026 W/mK | [23] |
| Vapour thermal diffusivity | = 2.0 × 10−5 m2/s | [24] |
| Wall and ambient temperatures | = 298 K, Tα = 298 K | - |
| Reference latent-heat parameter | = 2.3 × 106 J/kg | [25] |
| Critical and saturation temperatures | = 373 K | [20] |
| Molecular weight for air | = 0.029 kg/mol | [26] |
| Molecular weight for liquid | = 0.018 kg/mol | [20] |
| Universal gas constant | = 8.314 J/mol K | [27] |
| Thermodynamic pressure | = 101,325 Pa | [21] |
| Channel height | = 10−4 m | - |
| Initial film thickness | = 10−5 m | - |
2.2. Simplifying Assumptions
- •
- Transport is effectively two-dimensional;
- •
- Axial (-direction) diffusion terms are negligible relative to transverse (-direction) diffusion terms because of length-scale separation following the order of magnitude analysis characteristic of boundary layer theory;
- •
- The film is thin, ;
- •
- The axial pressure gradient depends only on the -direction;
- •
- Axial gradients of temperature and concentration are weak compared to their relative transverse gradients, which is consistent with boundary layer theory;
- •
- Thermophysical properties are uniform within each phase (though different across phases);
- •
- The temperature across the -direction in the liquid is assumed to be linear since low flow speeds make convection negligible and the pure conduction yields a linear temperature variation.
2.3. Governing Equations and Interfacial Matching
- Liquid-phase (power-law fluid) momentum conservation:where u is the velocity, is the pressure, and is a function of x. In Equation (2), the subscript ‘l’ denotes the liquid phase. The above equation is subjected to the following boundary conditions:Equation (2), subjected to the above boundary conditions, yieldsThis equation is the liquid-phase velocity profile.
- Vapour-phase energy conservation:where represents the Stefan flow velocity caused by evaporation at the interface, and denotes the thermal diffusivity. The subscript ‘v’ refers to vapor-phase properties. Under the following boundary conditions,Equation (5) provides
- Vapour-phase mass conservation:Here, denotes the vapour concentration in the gas layer, and is the binary mass diffusivity of vapour in air. Because Equation (8) has the same steady, one-dimensional convection diffusion form as that of Equation (5), with in place of and in place of , it can be solved by the same procedure to obtain the concentration profile:
- At any axial location x, the mass flow rate is connected to the evaporation rate per unit length through the relationSubstituting the liquid-phase velocity profile given by Equation (4) into the mass balance expression above, and performing the required algebraic simplifications and rearrangement of terms, one can obtain the following governing equation in terms of driving function and film thickness :
- At the liquid–vapour boundary, only liquid vapour crosses the interface; air cannot. Hence, the net normal flux of air at must be zero. In the vapour layer, air’s flux has two parts: (a) a diffusive flux (from composition gradients) and (b) a convective (Stefan) flux carried by the bulk gas motion generated by evaporation.This expresses the Stefan velocity VS directly in terms of the interfacial concentration gradient of the liquid vapour and the local air fraction. Using Equations (9) and (13), it is possible to obtainIn this study, the ambient gas over the film is taken as dry air in the far field . With , Equation (14) reduces to
- At the interface , the net heat conducted into the interface from both sides must equal the latent heat required to evaporate the liquid leaving at the Stefan velocity . Heat comes from (a) the vapour side by conduction through the gas layer and (b) the liquid side by conduction through the film. That incoming heat is consumed as latent heat ‘’ associated with the phase change. This gives the interfacial energy balance:where and are the thermal conductivities of the vapour and liquid, respectively, and is the latent heat of evaporation at local conditions. The first term is the conductive heat from the vapor to the interface (with a negative sign because y is measured away from the wall), the second term is the conductive heat from the liquid to the interface, and the right-hand side is the latent heat sink due to evaporation.
- 4.
- The pressure difference across the interface is given bywhere is the vapour-phase pressure just outside the interface, is surface tension, is the local radius of curvature of the interface, and is the dispersion constant modelling disjoining-pressure effects. Next, combining this relation with the liquid-phase momentum equation, Equation (2), yields an explicit expression for the driving function that appears in the film flow solution:The radius of curvature is related to the film thickness by the standard small-slope geometry:In the subsequent analysis, the small-slope approximation, i.e., , will be adopted, which simplifies the curvature relation.
3. Results and Discussion
4. Conclusions
- •
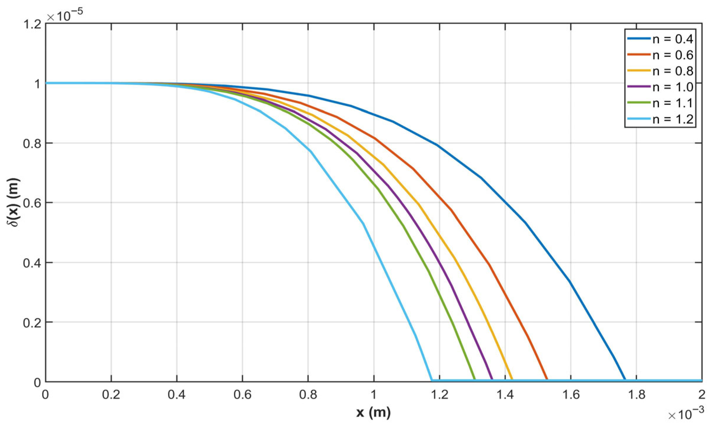
- It has been found that the film thickness reduces more slowly for smaller values of power-law exponent for a given value of consistency (i.e., = 0.5 Pa.sn), and accordingly, dry-out (which is characterised at the point becomes smaller than 50 nm) length increases with decreasing power-law exponent . However, it is worth noting that the results remain qualitatively and mostly quantitatively unaltered for the dry-out threshold choice ranging from 5 × 10−9 m to 5 × 10−7 m.
- •
- It has been found that the local Nusselt number increases gradually before the sharp terminal rise that is indicative of dry-out. The effective viscosity is found to assume a large value at the free surface for , whereas negligible value of viscosity is obtained at the free surface for , which explains the decreasing rate of reduction in the film thickness for a decrease in power-law exponent.
- •
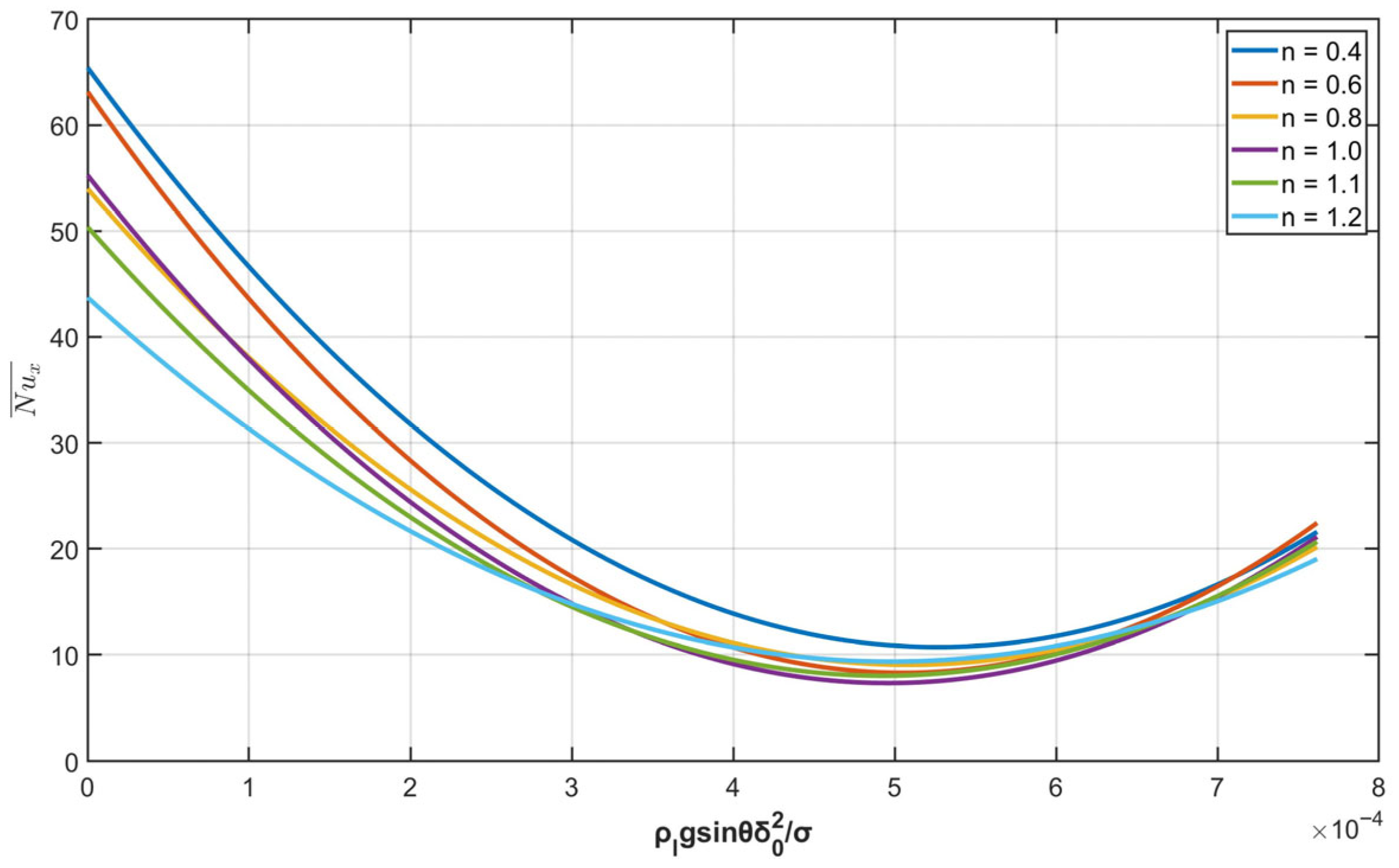
- The mean Nusselt number decreases with increasing and shows a non-monotonic trend with the variation in Weber number . This is a consequence of the competing effects of increased film thickness and dry-out length with an increase in the initial flame thickness . It has been found that the dry-out length is mostly insensitive to the variation in surface tension for a given value of normalised initial flame thickness .
- •
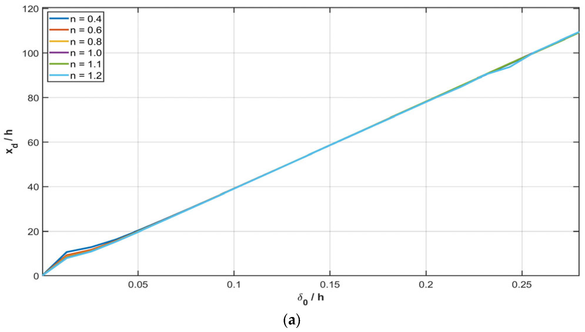
- The small dry-out lengths for lead to an increase in at small values of but approaches a plateau as the Weber number increases. Moreover, it has been found that the normalised dry-out length is roughly linearly related to the normalised initial film thickness for a given Weber number , and this behaviour is almost independent of the choice of power-law exponent . These findings also indicate that an increasing trend of with a decrease in for a given value of is a consequence of increasing dry-out length with a decrease in power-law exponent .
Author Contributions
Funding
Institutional Review Board Statement
Informed Consent Statement
Data Availability Statement
Conflicts of Interest
References
- Kim, S.; Lee, J.; Lee, C. Computational fluid dynamics model for thickness and uniformity prediction of coating layer in slot-die process. Int. J. Adv. Manuf. Technol. 2019, 104, 2991–2997. [Google Scholar] [CrossRef]
- Derjaguin, B.V.; Nerpin, S.V.; Churaev, N.V. Effect of film transfer upon evaporating liquids from capillaries. RILEM Bull. 1965, 29, 93–98. [Google Scholar]
- Blangetti, F.; Naushahi, M.K. Influence of mass transfer on the momentum transfer in condensation and evaporation phenomena. Int. J. Heat Mass Transfer 1980, 23, 1694–1695. [Google Scholar] [CrossRef]
- Xu, X.; Carey, V.P. Film evaporation from a microgrooved surface—An approximate heat transfer model and its comparison with experimental data. AIAA J. Thermo-Phys. Heat Transfer 1990, 4, 512–520. [Google Scholar] [CrossRef]
- DasGupta, S.; Schonberg, J.A.; Wayner, P.C., Jr. Investigation of an evaporating extended meniscus based on the augmented Young–Laplace equation. ASME J. Heat Transfer 1993, 115, 201–210. [Google Scholar] [CrossRef]
- Longtin, J.P.; Badran, B.; Gerner, F.M. A one-dimensional model of a microheat pipe during steady-state operation. ASME J. Heat Transfer 1994, 116, 709–715. [Google Scholar] [CrossRef]
- Lay, J.H.; Dhir, V.K. Shape of a vapor stem during nucleate boiling of saturated liquids. ASME J. Heat Transfer 1995, 117, 394–401. [Google Scholar] [CrossRef]
- Ha, J.M.; Peterson, G.P. The interline heat transfer of evaporating thin film along a microgrooved surface. ASME J. Heat Transfer 1996, 118, 747–755. [Google Scholar] [CrossRef]
- Khrustalev, D.; Faghri, A. Thick-film phenomenon in high heat-flux evaporation from cylindrical pores. ASME J. Heat Transfer 1997, 119, 272–278. [Google Scholar] [CrossRef]
- Sartre, V.; Zaghdoudi, M.; Lallemand, M. Effect of interfacial phenomena on evaporative heat transfer in microheat pipes. Int. J. Therm. Sci. 2000, 39, 498–504. [Google Scholar] [CrossRef]
- Peles, Y.P.; Haber, S. A steady state, one dimensional model for boiling two phase flow in triangular microchannel. Int. J. Multiph. Flow 2000, 26, 1095–1115. [Google Scholar] [CrossRef]
- Park, K.; Noh, K.J.; Lee, K.S. Transport phenomena in the thin film region of a micro-channel. Int. J. Heat Mass Transfer 2003, 46, 2381–2388. [Google Scholar] [CrossRef]
- Qu, W.; Ma, T.; Miao, J.; Wang, J. Effects of radius and heat transfer on the profile of evaporating thin liquid film and meniscus in capillary tubes. Int. J. Heat Mass Transfer 2002, 45, 1879–1887. [Google Scholar] [CrossRef]
- Park, K.; Lee, K.S. Flow and heat transfer characteristics of the evaporating extended meniscus in a micro-capillary channel. Int. J. Heat Mass Transfer 2003, 46, 4587–4594. [Google Scholar] [CrossRef]
- Chakraborty, S.; Som, S.K. Heat transfer in an evaporating thin liquid film moving slowly along the walls of an inclined microchannel. Int. J. Heat Mass Transfer 2005, 48, 2801–2805. [Google Scholar] [CrossRef]
- Bird, R.B.; Armstrong, R.C.; Hassager, O. Dynamics of Polymeric Liquids, Volume 1: Fluid Mechanics, 2nd ed.; Wiley: New York, NY, USA, 1987. [Google Scholar]
- Fischer, E.K. Rheological properties of commercial paints. J. Colloid. Sci. 1950, 5, 271–281. [Google Scholar] [CrossRef]
- Osterhold, M.; Armbruster, K. Importance of surface tension for physical paint properties. Macromol. Symp. 1998, 126, 295–306. [Google Scholar] [CrossRef]
- EB-143 ENVIROBASE High Performance Waterborne Basecoat 2 18.Pub. Available online: https://www.tascoautocolor.com/uploads/3/8/4/0/3840498/eb-143_envirobase_high_performance_waterborne_basecoat_2_18.pdf (accessed on 7 September 2025).
- Wagner, W.; Pruß, A. The IAPWS formulation 1995 for the thermodynamic properties of ordinary water substance for general and scientific use. J. Phys. Chem. Ref. Data 2002, 31, 387–535. [Google Scholar] [CrossRef]
- Montgomery, R.B. Viscosity and thermal conductivity of air and diffusivity of water vapor in air. J. Meteorol. 1947, 4, 193–196. [Google Scholar] [CrossRef]
- Kabakci, A.; Kesik, H. The effects of water-based insulation paint applied to laminate flooring panels on the thermal conductivity coefficient and adhesion resistance. BioResources 2020, 15, 6110–6122. [Google Scholar] [CrossRef]
- Thermal Conductivity of Water: Temperature and Pressure Data. Available online: https://www.engineeringtoolbox.com/water-liquid-gas-thermal-conductivity-temperature-pressure-d_2012.html (accessed on 7 September 2025).
- Water—Thermal Diffusivity vs. Temperature and Pressure. Available online: https://www.engineeringtoolbox.com/water-steam-thermal-diffusivity-d_2058.html (accessed on 7 September 2025).
- Properties of Saturated Steam—SI Units. Available online: https://www.engineeringtoolbox.com/saturated-steam-properties-d_101.html (accessed on 7 September 2025).
- Air—Molecular Weight and Composition. Available online: https://www.engineeringtoolbox.com/molecular-mass-air-d_679.html (accessed on 7 September 2025).
- Moldover, M.R.; Trusler, J.M.; Edwards, T.J.; Mehl, J.B.; Davis, R.S. Measurement of the universal gas constant R using a spherical acoustic resonator. Phys. Rev. Lett. 1988, 60, 249. [Google Scholar] [CrossRef] [PubMed]
- Kolliopoulos, P.; Jochem, K.S.; Francis, L.F.; Kumar, S. Capillary flow of evaporating liquid solutions in open rectangular microchannels. J. Fluid Mech. 2022, 938, A22. [Google Scholar] [CrossRef]
- Lu, Y.B.; Tang, G.H.; Tao, W.Q. Experimental study of microchannel flow for non-Newtonian fluid in the presence of salt. Exp. Therm. Fluid Sci. 2016, 74, 91–99. [Google Scholar] [CrossRef]
- Yagodnitsyna, A.; Kovalev, A.; Bilsky, A. Liquid–Liquid Flows with Non-Newtonian Dispersed Phase in a T-Junction Microchannel. Micromachines 2021, 12, 335. [Google Scholar] [CrossRef]










Disclaimer/Publisher’s Note: The statements, opinions and data contained in all publications are solely those of the individual author(s) and contributor(s) and not of MDPI and/or the editor(s). MDPI and/or the editor(s) disclaim responsibility for any injury to people or property resulting from any ideas, methods, instructions or products referred to in the content. |
© 2026 by the authors. Licensee MDPI, Basel, Switzerland. This article is an open access article distributed under the terms and conditions of the Creative Commons Attribution (CC BY) license.
Share and Cite
Nakara, H.M.; Chakraborty, N. Semi-Analytical Modelling of Evaporating Power-Law Thin Films in Inclined Micro-Channels. Fluids 2026, 11, 61. https://doi.org/10.3390/fluids11030061
Nakara HM, Chakraborty N. Semi-Analytical Modelling of Evaporating Power-Law Thin Films in Inclined Micro-Channels. Fluids. 2026; 11(3):61. https://doi.org/10.3390/fluids11030061
Chicago/Turabian StyleNakara, Husain Mustafa, and Nilanjan Chakraborty. 2026. "Semi-Analytical Modelling of Evaporating Power-Law Thin Films in Inclined Micro-Channels" Fluids 11, no. 3: 61. https://doi.org/10.3390/fluids11030061
APA StyleNakara, H. M., & Chakraborty, N. (2026). Semi-Analytical Modelling of Evaporating Power-Law Thin Films in Inclined Micro-Channels. Fluids, 11(3), 61. https://doi.org/10.3390/fluids11030061

