Chitosan Aerogel Particles as Nasal Drug Delivery Systems
Abstract
1. Introduction
- Spraying. Drops of a polysaccharide solution are formed in a gaseous environment. After that, they fall into a container with a solution of a cross-linking agent, which, upon contact with, gelation occurs.
- Homogenization. Drops of the polysaccharide solution are formed in the liquid phase. An emulsion of a solution of a polysaccharide in oil is formed during stirring and undergoes further gelation.
2. Results and Discussion
2.1. Study of the Internal Structure of Chitosan Aerogel Particles
2.2. The Results of Measuring the Amount of Adsorbed Substance by HPLC
2.3. The Results of the Study by XRD Analysis of the Pharmaceutical Composition “Chitosan Aerogel—Clomipramine”
2.4. Animal Experiments
2.4.1. Behavioral Experiment
2.4.2. Distribution of Drugs in Blood and Brain Tissue
3. Conclusions
4. Materials and Methods
4.1. Materials
4.2. Preparation of Chitosan Aerogel Particles
- Preparation of the initial solution of chitosan in acetic acid;
- Gelation of gel particles, based on chitosan, by various methods;
- Step-by-step solvent replacement;
- Supercritical drying.
4.2.1. Preparation of Chitosan Solution
4.2.2. Preparation of Chitosan Gel Particles by Spraying
4.2.3. Preparation of Chitosan Gel Particles by Homogenization
4.2.4. Solvent Exchange
4.2.5. Supercritical Drying
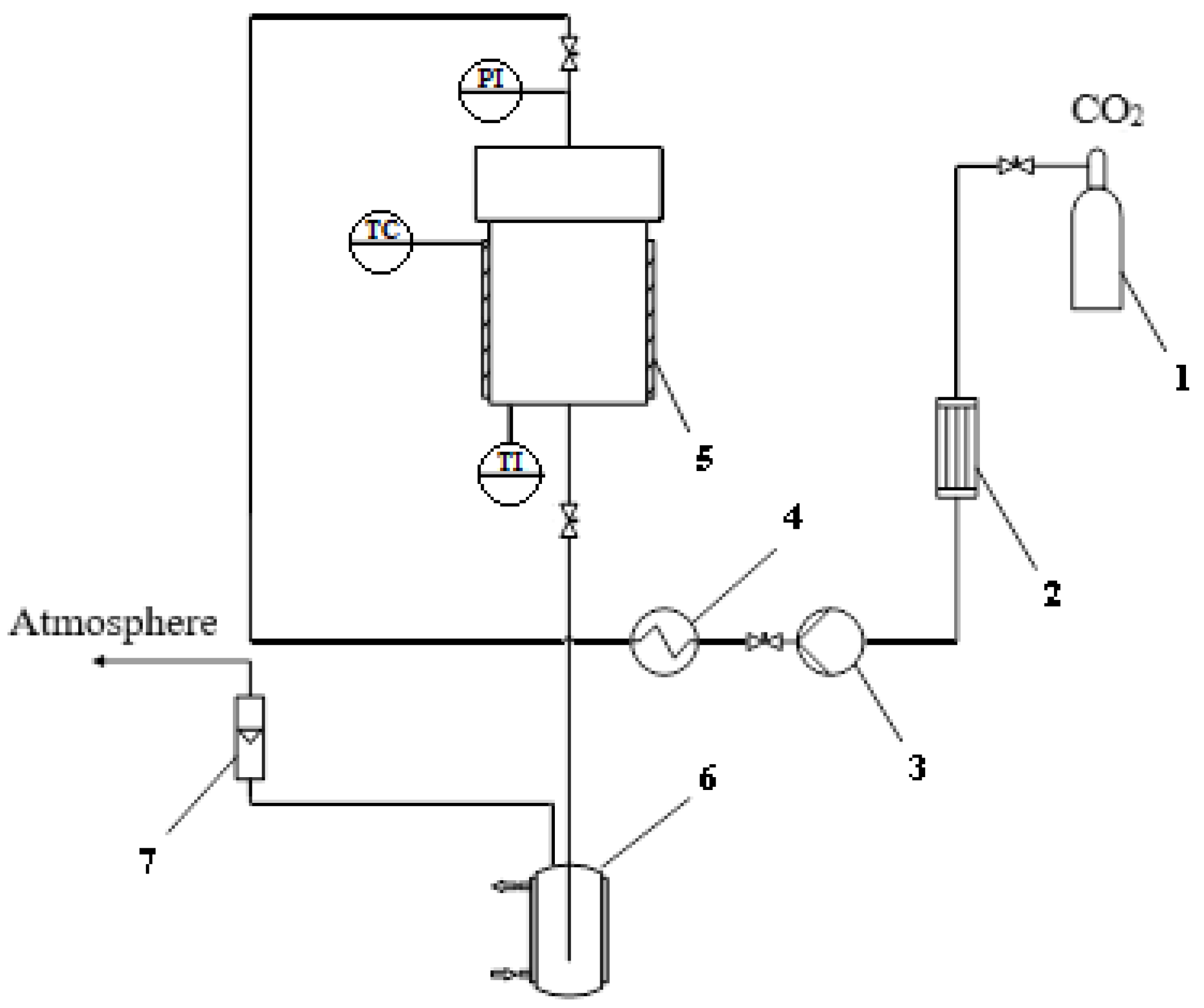
4.2.6. Obtaining the Composition “Chitosan Aerogel—API”
4.3. Analytical Research
4.4. Animal Studies
4.4.1. Animals
4.4.2. Experiment Design with Behavior
4.4.3. Distribution of Drugs in Blood and Brain Tissue
4.4.4. Chronic Stress
4.4.5. Drug Administration
4.4.6. Sucrose Preference Test
4.4.7. Forced Swim Test
4.4.8. Object Recognition Test
4.5. Sample Preparation for the Determination of Clomipramine in Blood Plasma and Brain Tissues
Author Contributions
Funding
Institutional Review Board Statement
Informed Consent Statement
Data Availability Statement
Conflicts of Interest
References
- Lebedev, I.; Uvarova, A.; Mochalova, M.; Menshutina, N. Active Pharmaceutical Ingredients Transportation and Release from Aerogel Particles Processes Modeling. Computation 2022, 10, 139. [Google Scholar] [CrossRef]
- Laffleur, F.; Bauer, B. Progress in Nasal Drug Delivery Systems. Int. J. Pharm. 2021, 607, 120994. [Google Scholar] [CrossRef] [PubMed]
- Filipović-Grĉić, J.; Hafner, A. Nasal Powder Drug Delivery. In Pharmaceutical Manufacturing Handbook: Production and Processes; Cox, S., Ed.; John Willey & Sons, Inc.: Hoboken, NJ, USA, 2007; pp. 651–682. [Google Scholar]
- Witschi, C.; Mrsny, R.J. In Vitro Evaluation of Microparticles and Polymer Gels for Use as Nasal Platforms for Protein Delivery. Pharm. Res. 1999, 16, 382–390. [Google Scholar] [CrossRef]
- Ugwoke, M.I.; Agu, R.U.; Vanbilloen, H.; Baetens, J.; Augustijns, P. Scintigraphic Evaluation in Rabbits of Nasal Drug Delivery Systems Based on Carbopol 971p and Carboxymethylcellulose. J. Control. Release 2000, 68, 207–214. [Google Scholar] [CrossRef] [PubMed]
- Zhao, S.; Malfait, W.J.; Guerrero-Alburquerque, N.; Koebel, M.M.; Nyström, G. Biopolymer Aerogels and Foams: Chemistry, Properties and Applications. Angew. Chem. 2018, 57, 7580–7608. [Google Scholar] [CrossRef]
- Paraskevopoulou, P.; Smirnova, I.; Athamneh, T.; Papastergiou, M.; Chriti, D.; Mali, G.; Čendak, T.; Raptopoulos, G.; Gurikov, P. Polyurea-Crosslinked Biopolymer Aerogel Beads. RSC Adv. 2020, 10, 40843–40852. [Google Scholar] [CrossRef]
- García-González, C.A.; Alnaief, M.; Smirnova, I. Polysaccharide-Based Aerogels—Promising Biodegradable Carriers for Drug Delivery Systems. Carbohydr. Polym. 2011, 86, 1425–1438. [Google Scholar] [CrossRef]
- Ganesan, K.; Budtova, T.; Ratke, L.; Gurikov, P.; Baudron, V.; Preibisch, I.; Niemeyer, P.; Smirnova, I.; Milow, B. Review on the Production of Polysaccharide Aerogel Particles. Materials 2018, 11, 2144. [Google Scholar] [CrossRef] [PubMed]
- Quraishi, S.; Martins, M.; Barros, A.A.; Gurikov, P.; Raman, S.P.; Smirnova, I.; Duarte, A.R.C.; Reis, R.L. Novel Non-Cytotoxic Alginate–Lignin Hybrid Aerogels as Scaffolds for Tissue Engineering. J. Supercrit. Fluids 2015, 105, 1–8. [Google Scholar] [CrossRef]
- García-González, C.A.; Sosnik, A.; Kalmár, J.; de Marco, I.; Erkey, C.; Concheiro, A.; Alvarez-Lorenzo, C. Aerogels in Drug Delivery: From Design to Application. J. Control. Release 2021, 332, 40–63. [Google Scholar] [CrossRef]
- Paola, M.; Maestrelli, F.; Cirri, M.; Mennini, N. Multiple Roles of Chitosan in Mucosal Drug Delivery: An Updated Review. Mar. Drugs 2022, 20, 335. [Google Scholar] [CrossRef]
- Aranaz, I.; Alcántara, A.R.; Civera, M.C.; Arias, C.; Elorza, B.; Heras Caballero, A.; Acosta, N. Chitosan: An Overview of Its Properties and Applications. Polymers 2021, 13, 3256. [Google Scholar] [CrossRef] [PubMed]
- Ways, T.; Lau, W.; Khutoryanskiy, V. Chitosan and Its Derivatives for Application in Mucoadhesive Drug Delivery Systems. Polymers 2018, 10, 267. [Google Scholar] [CrossRef]
- Hinchcliffe, M.; Illum, L. Intranasal Insulin Delivery and Therapy. Adv. Drug Deliv. Rev. 1999, 35, 199–234. [Google Scholar] [CrossRef] [PubMed]
- Alnaief, M.; Obaidat, R.; Alsmadi, M. Preparation of Hybrid Alginate-Chitosan Aerogel as Potential Carriers for Pulmonary Drug Delivery. Polymers 2020, 12, 2223. [Google Scholar] [CrossRef] [PubMed]
- Lebedev, I.; Lovskaya, D.; Mochalova, M.; Mitrofanov, I.; Menshutina, N. Cellular Automata Modeling of Three-Dimensional Chitosan-Based Aerogels Fiberous Structures with Bezier Curves. Polymers 2021, 13, 2511. [Google Scholar] [CrossRef]
- López-Iglesias, C.; Barros, J.; Ardao, I.; Gurikov, P.; Monteiro, F.J.; Smirnova, I.; Alvarez-Lorenzo, C.; García-González, C.A. Jet Cutting Technique for the Production of Chitosan Aerogel Microparticles Loaded with Vancomycin. Polymers 2020, 12, 273. [Google Scholar] [CrossRef]
- Lovskaya, D.; Menshutina, N. Alginate-Based Aerogel Particles as Drug Delivery Systems: Investigation of the Supercritical Adsorption and In Vitro Evaluations. Materials 2020, 13, 329. [Google Scholar] [CrossRef]
- Veronovski, A.; Novak, Z.; Knez, Ž. Synthesis and Use of Organic Biodegradable Aerogels as Drug Carriers. J. Biomater. Sci. Polym. Ed. 2012, 23, 873–886. [Google Scholar] [CrossRef]
- Soorbaghi, F.P.; Isanejad, M.; Salatin, S.; Ghorbani, M.; Jafari, S.; Derakhshankhah, H. Bioaerogels: Synthesis Approaches, Cellular Uptake, and the Biomedical Applications. Biomed. Pharmacother. 2019, 111, 964–975. [Google Scholar] [CrossRef]
- Tabernero, A.; Martín del Valle, E.M.; Galan, M. Supercritical Fluids for Pharmaceutical Particle Engineering: Methods, Basic Fundamentals and Modelling. Chem. Eng. Process. Process Intensif. 2012, 60, 9–25. [Google Scholar] [CrossRef]
- García-González, C.A.; Jin, M.; Gerth, J.; Alvarez-Lorenzo, C.; Smirnova, I. Polysaccharide-Based Aerogel Microspheres for Oral Drug Delivery. Carbohydr. Polym. 2015, 117, 797–806. [Google Scholar] [CrossRef] [PubMed]
- Ulker, Z.; Erkey, C. An Emerging Platform for Drug Delivery: Aerogel Based Systems. J. Control. Release 2014, 177, 51–63. [Google Scholar] [CrossRef] [PubMed]
- Mehling, T.; Smirnova, I.; Guenther, U.; Neubert, R. Polysaccharide-Based Aerogels as Drug Carriers. J. Non-Cryst. Solids 2009, 355, 2472–2479. [Google Scholar] [CrossRef]
- Qin, L.; He, Y.; Zhao, X.; Zhang, T.; Qin, Y.; Du, A. Preparation, Characterization, and In Vitro Sustained Release Profile of Resveratrol-Loaded Silica Aerogel. Molecules 2020, 25, 2752. [Google Scholar] [CrossRef]
- Obaidat, R.; Tashtoush, B.; Bayan, M.; Bustami, R.; Alnaief, M. Drying Using Supercritical Fluid Technology as a Potential Method for Preparation of Chitosan Aerogel Microparticles. AAPS PharmSciTech 2015, 16, 1235–1244. [Google Scholar] [CrossRef]
- Serralheiro, A.; Alves, G.; Fortuna, A.; Falcão, A. Direct Nose-to-Brain Delivery of Lamotrigine Following Intranasal Administration to Mice. Int. J. Pharm. 2015, 490, 39–46. [Google Scholar] [CrossRef]
- Chen, W.; Lu, F.; Chen, C.-C.V.; Mo, K.-C.; Hung, Y.; Guo, Z.-X.; Lin, C.-H.; Lin, M.-H.; Lin, Y.-H.; Chang, C.; et al. Manganese-Enhanced MRI of Rat Brain Based on Slow Cerebral Delivery of Manganese(II) with Silica-Encapsulated MnxFe1−xO Nanoparticles. NMR Biomed. 2013, 26, 1176–1185. [Google Scholar] [CrossRef]
- Kim, D.; Kim, Y.H.; Kwon, S. Enhanced Nasal Drug Delivery Efficiency by Increasing Mechanical Loading Using Hypergravity. Sci. Rep. 2018, 8, 168. [Google Scholar] [CrossRef]
- Keller, L.-A.; Merkel, O.; Popp, A. Intranasal Drug Delivery: Opportunities and Toxicologic Challenges during Drug Development. Drug Deliv. Transl. Res. 2022, 12, 735–757. [Google Scholar] [CrossRef]
- Kapoor, M.; Cloyd, J.; Siegel, R. A Review of Intranasal Formulations for the Treatment of Seizure Emergencies. J. Control. Release 2016, 237, 147–159. [Google Scholar] [CrossRef] [PubMed]
- Djupesland, P.; Messina, J.; Mahmoud, R. The Nasal Approach to Delivering Treatment for Brain Diseases: An Anatomic, Physiologic, and Delivery Technology Overview. Ther. Deliv. 2014, 5, 709–733. [Google Scholar] [CrossRef]
- Bitter, C.; Suter-Zimmermann, K.; Surber, C. Nasal Drug Delivery in Humans. Curr. Probl. Dermatol. 2011, 40, 20–35. [Google Scholar] [CrossRef] [PubMed]
- Khalil, A.; Yahya, E.B.; Jummaat, F.; Adnan, A.; Olaiya, N.; Rizal, S.; Abdullah, C.; Pasquini, D.; Thomas, S. Biopolymers Based Aerogels: A Review on Revolutionary Solutions for Smart Therapeutics Delivery. Prog. Mater. Sci. 2023, 131, 101014. [Google Scholar] [CrossRef]
- Baldelli, A.; Boraey, M.A.; Oguzlu, H.; Cidem, A.; Rodriguez, A.P.; Ong, H.X.; Jiang, F.; Bacca, M.; Thamboo, A.; Traini, D.; et al. Engineered Nasal Dry Powder for the Encapsulation of Bioactive Compounds. Drug Discov. Today 2022, 27, 2300–2308. [Google Scholar] [CrossRef]
- Vanbever, R.; Mintzes, J.D.; Wang, J.; Nice, J.; Chen, D.; Batycky, R.; Langer, R.; Edwards, D.A. Formulation and Physical Characterization of Large Porous Particles for Inhalation. Pharm. Res. 1999, 16, 1735–1742. [Google Scholar] [CrossRef]
- Gurikov, P.; Smirnova, I. Amorphization of Drugs by Adsorptive Precipitation from Supercritical Solutions: A Review. J. Supercrit. Fluids 2018, 132, 105–125. [Google Scholar] [CrossRef]
- Smirnova, I.; Suttiruengwong, S.; Seiler, M.; Arlt, W. Dissolution Rate Enhancement by Adsorption of Poorly Soluble Drugs on Hydrophilic Silica Aerogels. Pharm. Dev. Technol. 2004, 9, 443–452. [Google Scholar] [CrossRef]
- Lovskaya, D.; Lebedev, A.; Menshutina, N. Aerogels as Drug Delivery Systems: In Vitro and in vivo Evaluations. J. Supercrit. Fluids 2015, 106, 115–121. [Google Scholar] [CrossRef]
- Baudron, V.; Taboada, M.; Gurikov, P.; Smirnova, I.; Whitehouse, S. Production of Starch Aerogel in Form of Monoliths and Microparticles. Colloid Polym. Sci. 2020, 298, 477–494. [Google Scholar] [CrossRef]
- Schwartzberg, L.S.; Navari, R.M. Safety of Polysorbate 80 in the Oncology Setting. Adv. Ther. 2018, 35, 754–767. [Google Scholar] [CrossRef] [PubMed]
- McTavish, D.; Benfield, P. Clomipramine. An Overview of Its Pharmacological Properties and a Review of Its Therapeutic Use in Obsessive Compulsive Disorder and Panic Disorder. Drugs 1990, 39, 136–153. [Google Scholar] [CrossRef] [PubMed]
- del Casale, A.; Sorice, S.; Padovano, A.; Simmaco, M.; Ferracuti, S.; Lamis, D.A.; Rapinesi, C.; Sani, G.; Girardi, P.; Kotzalidis, G.D.; et al. Psychopharmacological Treatment of Obsessive-Compulsive Disorder (OCD). Curr. Neuropharmacol. 2019, 17, 710–736. [Google Scholar] [CrossRef]
- de Boer, A.H.; Gjaltema, D.; Hagedoorn, P.; Frijlink, H.W. Characterization of Inhalation Aerosols: A Critical Evaluation of Cascade Impactor Analysis and Laser Diffraction Technique. Int. J. Pharm. 2002, 249, 219–231. [Google Scholar] [CrossRef] [PubMed]
- Propster, M.; Szekel, J. The Porosity of Systems Consisting of Layers of Different Particles. Powder Technol. 1977, 17, 123–138. [Google Scholar] [CrossRef]
- Palego, L.; Dell’Osso, L.; Marazziti, D.; Biondi, L.; Sarno, N.; Ciapparelli, A.; Giromella, A.; Giannaccini, G.; Lucacchini, A.; Cassano, G.B. Simultaneous Analysis of Clozapine, Clomipramine and Their Metabolites by Reversed-Phase Liquid Chromatography. Prog. Neuropsychopharmacol. Biol. Psychiatry 2001, 25, 519–533. [Google Scholar] [CrossRef]
- Morozova, A.Y.; Zubkov, E.A.; Storozheva, Z.I.; Kekelidze, Z.I.; Chekhonin, V.P. Effect of Ultrasonic Irradiation on the Development of Symptoms of Depression and Anxiety in Rats. Bull Exp Biol Med 2013, 154, 740–743. [Google Scholar] [CrossRef]
- Zorkina, Y.; Zubkov, E.; Morozova, A.; Ushakova, V.; Chekhonin, V. The Comparison of a New Ultrasound-Induced Depression Model to the Chronic Mild Stress Paradigm. Front. Behav. Neurosci. 2019, 13, 146. [Google Scholar] [CrossRef]
- Abramova, O.; Ushakova, V.; Zorkina, Y.; Zubkov, E.; Storozheva, Z.; Morozova, A.; Chekhonin, V. The Behavior and Postnatal Development in Infant and Juvenile Rats After Ultrasound-Induced Chronic Prenatal Stress. Front Physiol 2021, 12, 659366. [Google Scholar] [CrossRef]
- Abramova, O.; Zorkina, Y.; Syunyakov, T.; Zubkov, E.; Ushakova, V.; Silantyev, A.; Soloveva, K.; Gurina, O.; Majouga, A.; Morozova, A.; et al. Brain Metabolic Profile after Intranasal vs. Intraperitoneal Clomipramine Treatment in Rats with Ultrasound Model of Depression. Int J Mol Sci 2021, 22, 9598. [Google Scholar] [CrossRef]
- Ushakova, V.; Zubkov, E.; Morozova, A.; Gorlova, A.; Pavlov, D.; Inozemtsev, A.; Chekhonin, V. Effect of Electroconvulsive Therapy on Cognitive Functions of Rats with Depression-Like Disorders Induced by Ultrasound Exposure. Bull. Exp. Biol. Med. 2017, 163, 599–601. [Google Scholar] [CrossRef] [PubMed]
- Lovskaya, D.; Bezchasnyuk, A.; Mochalova, M.; Tsygankov, P.; Lebedev, A.; Zorkina, Y.; Zubkov, E.; Ochneva, A.; Gurina, O.; Silantyev, A.; et al. Preparation of Protein Aerogel Particles for the Development of Innovative Drug Delivery Systems. Gels 2022, 8, 765. [Google Scholar] [CrossRef]









| Sample | S, m2/g | VBJH, cm3/g | Dpore, nm | pskeletal, g/cm3 | pbulk, g/cm3 | P, % | dav, µm | daero, µm |
|---|---|---|---|---|---|---|---|---|
| CS1 | 254 | 1.49 | 24 | 2.050 | 0.017 | 99.2 | 292 | 49 |
| CS2 | 253 | 1.50 | 24 | 2.368 | 0.017 | 99.3 | 296 | 51 |
| CS3 | 224 | 1.35 | 26 | 1.676 | 0.017 | 99.0 | 132 | 22 |
| CS4 | 237 | 1.44 | 25 | 1.909 | 0.021 | 98.9 | 317 | 59 |
| CH1 | 225 | 1.33 | 25 | 1.909 | 0.026 | 98.6 | 92 | 19 |
| CH2 | 212 | 1.21 | 25 | 1.909 | 0.022 | 98.8 | 93 | 26 |
| CH3 | 240 | 1.45 | 26 | 1.843 | 0.018 | 99.0 | 89 | 15 |
| CH4 | 250 | 1.51 | 24 | 1.843 | 0.016 | 99.1 | 83 | 13 |
| Cch, wt.% | Cacetic acid, M | CNaOH, M |
|---|---|---|
| 1 | 0.1 | 1 |
| 1 | 0.2 | 1 |
| 1 | 0.2 | 0.1 |
| 1 | 0.1 | 0.1 |
Publisher’s Note: MDPI stays neutral with regard to jurisdictional claims in published maps and institutional affiliations. |
© 2022 by the authors. Licensee MDPI, Basel, Switzerland. This article is an open access article distributed under the terms and conditions of the Creative Commons Attribution (CC BY) license (https://creativecommons.org/licenses/by/4.0/).
Share and Cite
Menshutina, N.; Majouga, A.; Uvarova, A.; Lovskaya, D.; Tsygankov, P.; Mochalova, M.; Abramova, O.; Ushakova, V.; Morozova, A.; Silantyev, A. Chitosan Aerogel Particles as Nasal Drug Delivery Systems. Gels 2022, 8, 796. https://doi.org/10.3390/gels8120796
Menshutina N, Majouga A, Uvarova A, Lovskaya D, Tsygankov P, Mochalova M, Abramova O, Ushakova V, Morozova A, Silantyev A. Chitosan Aerogel Particles as Nasal Drug Delivery Systems. Gels. 2022; 8(12):796. https://doi.org/10.3390/gels8120796
Chicago/Turabian StyleMenshutina, Natalia, Alexander Majouga, Anastasia Uvarova, Daria Lovskaya, Pavel Tsygankov, Maria Mochalova, Olga Abramova, Valeria Ushakova, Anna Morozova, and Artemiy Silantyev. 2022. "Chitosan Aerogel Particles as Nasal Drug Delivery Systems" Gels 8, no. 12: 796. https://doi.org/10.3390/gels8120796
APA StyleMenshutina, N., Majouga, A., Uvarova, A., Lovskaya, D., Tsygankov, P., Mochalova, M., Abramova, O., Ushakova, V., Morozova, A., & Silantyev, A. (2022). Chitosan Aerogel Particles as Nasal Drug Delivery Systems. Gels, 8(12), 796. https://doi.org/10.3390/gels8120796

