Quercetin-Embedded Gelastin Injectable Hydrogel as Provisional Biotemplate for Future Cutaneous Application: Optimization and In Vitro Evaluation
Abstract
1. Introduction
2. Results and Discussion
2.1. Optimization and Physical Characteristics
2.2. Chemical Characterization
2.2.1. Fourier Transform Infra-Red (FTIR)
2.2.2. X-ray Diffraction (XRD)
2.2.3. Dispersive X-ray (EDX)
2.3. Morphological Study
Water Vapor Transmission Rate (WVTR)
2.4. Physical Properties
2.4.1. Gross Appearance
2.4.2. Degree of Crosslinking
2.4.3. Contact Angle
2.4.4. Resilience
2.4.5. Swelling Ratio
2.4.6. In Vitro Biodegradation
2.4.7. Rheological Characterization
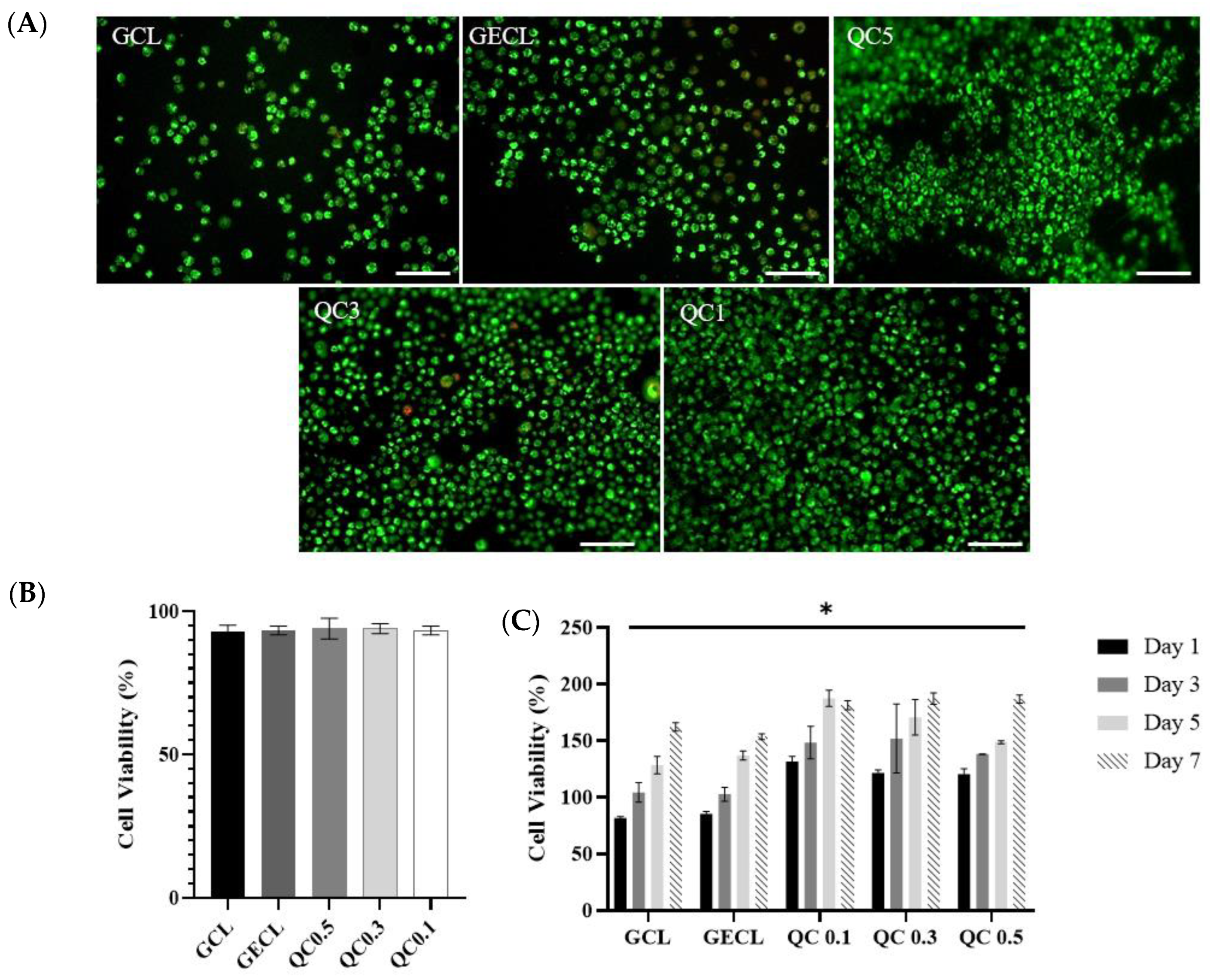
2.5. Cell Bioscaffold Interaction
LIVE/DEAD™ Cell Viability
3. Conclusions
4. Materials and Methods
4.1. Materials
4.2. Optimization of Gelastin Hydrogel
4.2.1. Gelation Time
4.2.2. Dose–Response (Cell Toxicity)
4.2.3. Preparation of Gelastin (Gelatin–Elastin) Hydrogel
4.3. Physico-Chemical Characterization of Gelastin Hydrogels
4.3.1. Energy-Dispersive X-ray
4.3.2. Fourier Transform Infrared Spectrophotometry
4.3.3. X-ray Diffraction Study
4.3.4. Microporous Structure Study
4.3.5. Contact Angle
4.3.6. Water Vapor Transmission Rate (WVTR)
4.3.7. Degree of Crosslinking
4.3.8. In Vitro Biodegradation
4.3.9. Swelling Ratio Analysis
4.3.10. Resilience
4.3.11. Rheological Analysis
4.3.12. Cell Isolation and Culture
4.3.13. LIVE/DEAD and Cell Attachment Assay
4.3.14. Statistical Analysis
Author Contributions
Funding

Institutional Review Board Statement
Informed Consent Statement
Data Availability Statement
Acknowledgments
Conflicts of Interest
References
- Sen, C.K. Human Wounds and Its Burden: An Updated Compendium of Estimates. Adv. Wound Care 2019, 8, 39–48. [Google Scholar] [CrossRef] [PubMed]
- Mccarty, S.M.; Percival, S. Proteases and Delayed Wound Healing. Adv. Wound Care 2013, 2, 438–447. [Google Scholar] [CrossRef] [PubMed]
- Perez-Favila, A.; Martinez-Fierro, M.L.; Rodriguez-Lazalde, J.G.; Cid-Baez, M.A.; Zamudio-Osuna, M.d.J.; Martinez-Blanco, M.d.R.; Mollinedo-Montaño, F.E.; Rodriguez-Sanchez, I.P.; Castañeda-Miranda, R.; Garza-Veloz, I. Current Therapeutic Strategies in Diabetic Foot Ulcers. Medicina 2019, 55, 714. [Google Scholar] [CrossRef] [PubMed]
- Marrazzo, P.; O’Leary, C. Repositioning Natural Antioxidants for Therapeutic Applications in Tissue Engineering. Bioengineering 2020, 7, 104. [Google Scholar] [CrossRef]
- Liu, J.; Zheng, H.; Poh, P.S.P.; Machens, H.-G.; Schilling, A.F. Hydrogels for Engineering of Perfusable Vascular Networks. Int. J. Mol. Sci. 2015, 16, 15997–16016. [Google Scholar] [CrossRef]
- Catoira, M.C.; Fusaro, L.; Di Francesco, D.; Ramella, M.; Boccafoschi, F. Overview of natural hydrogels for regenerative medicine applications. J. Mater. Sci. Mater. Med. 2019, 30, 115. [Google Scholar] [CrossRef]
- Liu, X.; Zheng, C.; Luo, X.; Wang, X.; Jiang, H. Recent advances of collagen-based biomaterials: Multi-hierarchical structure, modification and biomedical applications. Mater. Sci. Eng. C 2019, 99, 1509–1522. [Google Scholar] [CrossRef]
- Cheng, N.-C.; Lin, W.-J.; Ling, T.-Y.; Young, T.-H. Sustained release of adipose-derived stem cells by thermosensitive chitosan/gelatin hydrogel for therapeutic angiogenesis. Acta Biomater. 2017, 51, 258–267. [Google Scholar] [CrossRef]
- Bagher, Z.; Ehterami, A.; Safdel, M.H.; Khastar, H.; Semiari, H.; Asefnejad, A.; Davachi, S.M.; Mirzaii, M.; Salehi, M. Wound healing with alginate/chitosan hydrogel containing hesperidin in rat model. J. Drug Deliv. Sci. Technol. 2019, 55, 101379. [Google Scholar] [CrossRef]
- Banerjee, J.; Seetharaman, S.; Wrice, N.L.; Christy, R.J.; Natesan, S. Delivery of silver sulfadiazine and adipose derived stem cells using fibrin hydrogel improves infected burn wound regeneration. PLoS ONE 2019, 14, e0217965. [Google Scholar] [CrossRef]
- El Fawal, G.F.; Abu-Serie, M.M.; Hassan, M.A.; Elnouby, M.S. Hydroxyethyl cellulose hydrogel for wound dressing: Fabrication, characterization and in vitro evaluation. Int. J. Biol. Macromol. 2018, 111, 649–659. [Google Scholar] [CrossRef] [PubMed]
- Afewerki, S.; Sheikhi, A.; Kannan, S.; Ahadian, S.; Khademhosseini, A. Gelatin-polysaccharide composite scaffolds for 3D cell culture and tissue engineering: Towards natural therapeutics. Bioeng. Transl. Med. 2018, 4, 96–115. [Google Scholar] [CrossRef] [PubMed]
- Zheng, Y.; Liang, Y.; Zhang, D.; Sun, X.; Liang, L.; Li, J.; Liu, Y.-N. Gelatin-Based Hydrogels Blended with Gellan as an Injectable Wound Dressing. ACS Omega 2018, 3, 4766–4775. [Google Scholar] [CrossRef] [PubMed]
- Zawani, M.; Fauzi, M.B. Epigallocatechin Gallate: The Emerging Wound Healing Potential of Multifunctional Biomaterials for Future Precision. Polymers 2021, 13, 3656. [Google Scholar] [CrossRef] [PubMed]
- Kant, V.; Kumar, M.; Jangir, B.L.; Kumar, V. Temporal Effects of Different Vehicles on Wound Healing Potentials of Quercetin: Biochemical, Molecular, and Histopathological Approaches. Int. J. Low. Extremity Wounds 2020, 1534734620977582. [Google Scholar] [CrossRef] [PubMed]
- Yin, G.; Wang, Z.; Wang, Z.; Wang, X. Topical application of quercetin improves wound healing in pressure ulcer lesions. Exp. Dermatol. 2018, 27, 779–786. [Google Scholar] [CrossRef]
- Byju, A.G.; Kulkarni, A.; Gundiah, N. Mechanics of Gelatin and Elastin based hydrogels as Tissue Engineered Constructs. In Proceedings of the 13th International Conference on Fracture, Beijing, China, 16–21 June 2013. [Google Scholar]
- Audelo, M.L.D.P.; Mendoza-Muñoz, N.; Escutia-Guadarrama, L.; Giraldo-Gomez, D.; González-Torres, M.; Florán, B.; Cortés, H.; Leyva-Gomez, G. Recent advances in elastin-based biomaterials. J. Pharm. Pharm. Sci. 2020, 23, 314–332. [Google Scholar] [CrossRef]
- Yunus, M.H.M. Genipin-Crosslinked Gelatin Scaffold in Tissue Engineering: A Systematic Review. Med. Health 2019, 14, 1–16. [Google Scholar] [CrossRef]
- Kong, J.; Yu, S. Fourier Transform Infrared Spectroscopic Analysis of Protein Secondary Structures. Acta Biochim. Biophys. Sin. 2007, 39, 549–559. [Google Scholar] [CrossRef]
- Muyonga, J.H.; Cole, C.G.B.; Duodu, K.G. Fourier transform infrared (FTIR) spectroscopic study of acid soluble collagen and gelatin from skins and bones of young and adult Nile perch (Lates niloticus). Food Chem. 2004, 86, 325–332. [Google Scholar] [CrossRef]
- Vashisth, P.; Singh, R.P.; Pruthi, V. A controlled release system for quercetin from biodegradable poly(lactide-co-glycolide)–polycaprolactone nanofibers and its in vitro antitumor activity. J. Bioact. Compat. Polym. 2015, 31, 260–272. [Google Scholar] [CrossRef]
- Hazra, M.; Mandal, D.D.; Mandal, T.; Bhuniya, S.; Ghosh, M. Designing polymeric microparticulate drug delivery system for hydrophobic drug quercetin. Saudi Pharm. J. 2015, 23, 429–436. [Google Scholar] [CrossRef] [PubMed]
- Mbundi, L.; González-Pérez, M.; González-Pérez, F.; Juanes-Gusano, D.; Rodríguez-Cabello, J.C. Trends in the Development of Tailored Elastin-Like Recombinamer–Based Porous Biomaterials for Soft and Hard Tissue Applications. Front. Mater. 2021, 7, 601795. [Google Scholar] [CrossRef]
- Roy, N.; Saha, N.; Humpolicek, P.; Sáha, P. Permeability and Biocompatibility of Novel Medicated Hydrogel Wound Dressings. Soft Mater. 2010, 8, 338–357. [Google Scholar] [CrossRef]
- Liu, L.; Li, X.; Nagao, M.; Elias, A.L.; Narain, R.; Chung, H.-J. A pH-Indicating Colorimetric Tough Hydrogel Patch towards Applications in a Substrate for Smart Wound Dressings. Polymers 2017, 9, 558. [Google Scholar] [CrossRef] [PubMed]
- Zheng, A.; Xue, Y.; Wei, D.; Li, S.; Xiao, H.; Guan, Y. Synthesis and Characterization of Antimicrobial Polyvinyl Pyrrolidone Hydrogel as Wound Dressing. Soft Mater. 2014, 12, 179–187. [Google Scholar] [CrossRef]
- Xu, R.; Xia, H.; He, W.; Li, Z.; Zhao, J.; Liu, B.; Wang, Y.; Lei, Q.; Kong, Y.; Bai, Y.; et al. Controlled water vapor transmission rate promotes wound-healing via wound re-epithelialization and contraction enhancement. Sci. Rep. 2016, 6, 24596. [Google Scholar] [CrossRef]
- Greco, K.V.; Francis, L.; Huang, H.; Ploeg, R.; Boccaccini, A.R.; Ansari, T. Is quercetin an alternative natural crosslinking agent to genipin for long-term dermal scaffolds implantation? J. Tissue Eng. Regen. Med. 2017, 12, e1716–e1724. [Google Scholar] [CrossRef]
- Nike, D.U.; Katas, H.; Mohd, N.F.; Hiraoka, Y.; Tabata, Y.; Idrus, R.B.H.; Fauzi, M.B. Characterisation of Rapid In Situ Forming Gelipin Hydrogel for Future Use in Irregular Deep Cutaneous Wound Healing. Polymers 2021, 13, 3152. [Google Scholar] [CrossRef]
- Mondal, A.; Gebeyehu, A.; Miranda, M.; Bahadur, D.; Patel, N.; Ramakrishnan, S.; Rishi, A.K.; Singh, M. Characterization and printability of Sodium alginate -Gelatin hydrogel for bioprinting NSCLC co-culture. Sci. Rep. 2019, 9, 19914. [Google Scholar] [CrossRef]
- Nadzir, M.M.; Mun, L.S.; Juan, C.P. Characterization of Genipin-crosslinked gelatin hydrogel loaded with curcumin. J. Eng. Appl. Sci. 2017, 12, 2294–2298. [Google Scholar] [CrossRef]
- Gutierrez, L.; Stepien, G.; Pérez-Hernández, M.; Pardo, J.; Grazú, V.; De La Fuente, J. Nanotechnology in Drug Discovery and Development; Elsevier: Amsterdam, The Netherlands, 2017; pp. 264–295. [Google Scholar] [CrossRef]
- Mun, L.S.; Nadzir, M.M.; Chowdhury, S.R.; Busra, M.F.M.; Kamaruddin, A.H.; Jie, G.W. Injectable collagen-chitosan hydrogel using ultrasonic pretreated ovine tendon collagen. Int. J. Adv. Appl. Sci. 2019, 6, 58–66. [Google Scholar] [CrossRef]
- Park, H.; Guo, X.; Temenoff, J.S.; Tabata, Y.; Caplan, A.I.; Kasper, F.K.; Mikos, A.G. Effect of Swelling Ratio of Injectable Hydrogel Composites on Chondrogenic Differentiation of Encapsulated Rabbit Marrow Mesenchymal Stem Cells In Vitro. Biomacromolecules 2010, 10, 541–546. [Google Scholar] [CrossRef] [PubMed]









| Gelatin | 5% (w/v) | 7% (w/v) | ||||||
|---|---|---|---|---|---|---|---|---|
| Swelling Point | Direct | 15 min | 30 min | 60 min | Direct | 15 min | 30 min | 60 min |
| Appearance | ||||||||
| 1. Homogeneity | No | Yes | Yes | Yes | No | Yes | Yes | Yes |
| 2. Clarity | No | Yes | Yes | Yes | No | Yes | Yes | Yes |
| Polymerization (within 3 min) | No | No | No | No | Yes | Yes | Yes | Yes |
| Odor | No | No | No | No | No | No | No | No |
| X-ray Diffraction (XRD) | ||
|---|---|---|
| Hydrogel | Crystallinity | Amorphous |
| GNC | 18.1% | 81.9% |
| GCL | 41.8% | 58.2% |
| GENC | 37.7% | 62.3% |
| GECL | 44.8% | 55.2% |
| QC 0.5 | 46.7% | 53.3% |
| QC 0.3 | 42.0% | 58.0% |
| QC 0.1 | 40.3% | 59.7% |
| Energy-Dispersive X-ray (EDX) | |||
|---|---|---|---|
| Hydrogel | C (%) | O (%) | n (%) |
| GNC | 58.2 ± 0.66 | 25.2 ± 2.01 | 16.6 ± 2.18 |
| GCL | 58.7 ± 2.50 | 25.2 ± 2.38 | 16.6 ± 2.01 |
| GENC | 58.5 ± 0.50 | 21.6 ± 2.08 | 17.8 ± 1.52 |
| GECL | 60.0 ± 2.12 | 25.1 ± 3.70 | 16.0 ± 2.34 |
| QC 0.5 | 62.9 ± 2.50 | 18.7 ± 1.96 | 18.3 ± 1.79 |
| QC 0.3 | 62.6 ± 4.81 | 19.2 ± 2.38 | 18.2 ± 2.56 |
| QC 0.1 | 60.2 ± 2.12 | 22.9 ± 3.70 | 18.0 ± 2.34 |
| Resilience Data | |||
|---|---|---|---|
| Hydrogel | Initial (cm2/ mg) | After Compression (cm2/ mg) | After PBS Treatment (cm2/ mg) |
| GNC | 1.042 | 0.978 | 1.045 |
| GCL | 0.984 | 0.825 | 0.898 |
| GENC | 1.03 | 0.876 | 1.117 |
| GECL | 0.955 | 0.895 | 0.943 |
| QC 0.5 | 0.957 | 0.814 | 0.866 |
| QC 0.3 | 0.963 | 0.848 | 0.961 |
| QC 0.1 | 0.932 | 0.839 | 0.904 |
Publisher’s Note: MDPI stays neutral with regard to jurisdictional claims in published maps and institutional affiliations. |
© 2022 by the authors. Licensee MDPI, Basel, Switzerland. This article is an open access article distributed under the terms and conditions of the Creative Commons Attribution (CC BY) license (https://creativecommons.org/licenses/by/4.0/).
Share and Cite
Zawani, M.; Maarof, M.; Tabata, Y.; Motta, A.; Fauzi, M.B. Quercetin-Embedded Gelastin Injectable Hydrogel as Provisional Biotemplate for Future Cutaneous Application: Optimization and In Vitro Evaluation. Gels 2022, 8, 623. https://doi.org/10.3390/gels8100623
Zawani M, Maarof M, Tabata Y, Motta A, Fauzi MB. Quercetin-Embedded Gelastin Injectable Hydrogel as Provisional Biotemplate for Future Cutaneous Application: Optimization and In Vitro Evaluation. Gels. 2022; 8(10):623. https://doi.org/10.3390/gels8100623
Chicago/Turabian StyleZawani, Mazlan, Manira Maarof, Yasuhiko Tabata, Antonella Motta, and Mh Busra Fauzi. 2022. "Quercetin-Embedded Gelastin Injectable Hydrogel as Provisional Biotemplate for Future Cutaneous Application: Optimization and In Vitro Evaluation" Gels 8, no. 10: 623. https://doi.org/10.3390/gels8100623
APA StyleZawani, M., Maarof, M., Tabata, Y., Motta, A., & Fauzi, M. B. (2022). Quercetin-Embedded Gelastin Injectable Hydrogel as Provisional Biotemplate for Future Cutaneous Application: Optimization and In Vitro Evaluation. Gels, 8(10), 623. https://doi.org/10.3390/gels8100623

