Ameliorative Effects of Liquiritin Carbomer Gel on Dinitrofluorobenzene-Induced Atopic Dermatitis in Mice
Abstract
1. Introduction
2. Results and Discussion
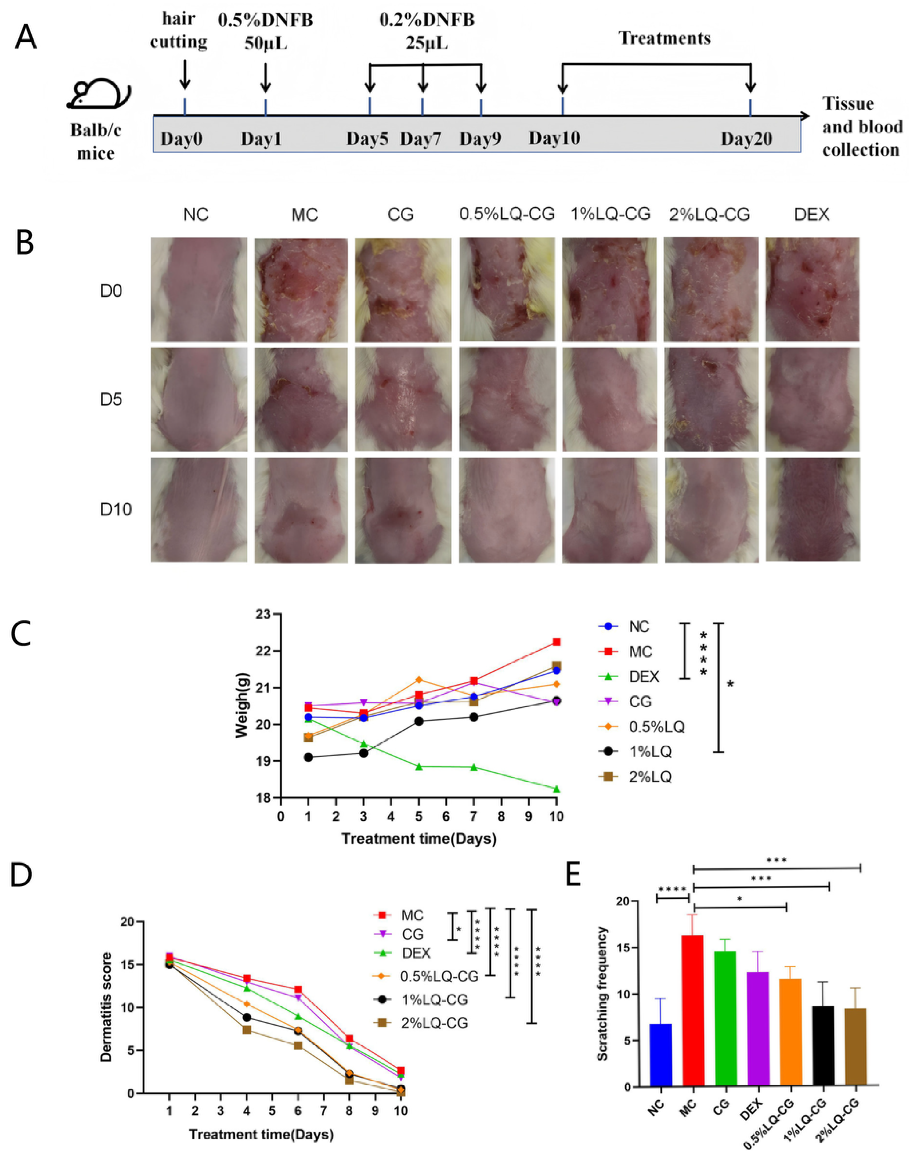
2.1. Ameliorative Effects of LQ-CG on DNFB-Induced Clinical Manifestations in Mice
2.2. LQ-CG Decreases Epidermal Thickness and Mast Cell Infiltration in Mice
2.3. LQ-CG Increases the Expression of Skin Barrier Proteins in Mice
2.4. LQ-CG Decreases Serum Inflammatory Cytokine Levels in Mice
2.5. LQ Suppresses Production of Inflammatory Cytokines In Vitro
2.6. Photographs of Spleens and Organ Indices of Mice
2.7. Discussion
3. Conclusions
4. Materials and Methods
4.1. Preparation of LQ-CG
4.2. Modeling and Treatment of AD-like Mouse
4.3. ELISA
4.4. Skin Histopathological Evaluation and Histological Analysis
4.5. Culture of RAW264.7 Cells
4.6. Cell Cytotoxicity Assay and ELISA
4.7. Statistical Methods
Author Contributions
Funding
Institutional Review Board Statement
Informed Consent Statement
Data Availability Statement
Acknowledgments
Conflicts of Interest
Abbreviations
| AD | Atopic dermatitis |
| LQ | Liquiritin |
| LQ-CG | Liquiritin carbomer gel |
| DNFB | 2,4-Dinitrofluorobenzene |
| LPS | Lipopolysaccharide |
| TJs | Tight junctions |
| Th2 | T-helper 2 |
| TSLP | Thymic stromal lymphopoietin |
| IL-13 | Interleukin-13 |
| IL-1β | Interleukin-1β |
| IL-6 | Interleukin-6 |
| TNF-α | Tumor necrosis factor-alpha |
| HRH4 | Histamine H4 receptor |
| CG | Carbomer gel |
| DNCB | 2,4-Dinitrochlorobenzene |
| DEX | Dexamethasone |
| NC | Normal control |
| MC | Model control |
| SD | Standard deviation |
| H&E | Hematoxylin and eosin |
| TB | Toluidine blue |
| IHC | Immunohistochemistry |
| ELISA | Enzyme-linked immunosorbent assay |
| TCSs | Topical corticosteroids |
| SPF | Specific pathogen-free |
References
- Ye, S.; Zhu, L.; Ruan, T.; Jia, J.; Mo, X.; Yan, F.; Liu, J.; Zhang, Y.; Chen, D. Comparative study of mouse models of atopic dermatitis. Heliyon 2025, 11, e41989. [Google Scholar] [CrossRef] [PubMed]
- Guttman-Yassky, E.; Simpson, E.; Bissonnette, R.; Eichenfield, L.F.; Kabashima, K.; Luna, P.C.; Hercogová, J.T.; Spelman, L.; Worm, M.; Esfandiari, E. ROCKET: A phase 3 program evaluating the efficacy and safety of rocatinlimab in moderate-to-severe atopic dermatitis. Immunotherapy 2025, 17, 83–94. [Google Scholar] [CrossRef]
- Drucker, A.M.; Wang, A.R.; Li, W.Q.; Sevetson, E.; Block, J.K.; Qureshi, A.A. The Burden of Atopic Dermatitis: Summary of a Report for the National Eczema Association. J. Investig. Dermatol. 2017, 137, 26–30. [Google Scholar] [CrossRef]
- Liu, K.; Gao, W.; Lu, H.G.; Chen, Z.G. Risk factors for anxiety and depression in patients with atopic dermatitis and their impact on prognosis. World J. Psychiatry 2025, 15, 104738. [Google Scholar] [CrossRef]
- Yang, I.; Jeong, N.H.; Choi, Y.A.; Kwon, T.K.; Lee, S.; Khang, D.; Kim, S.H. Monotropein mitigates atopic dermatitis-like skin inflammation through JAK/STAT signaling pathway inhibition. Biomed Pharmacother. 2024, 176, 116911. [Google Scholar] [CrossRef]
- Kang, Y.M.; Kim, H.M.; Lee, J.; Baek, J.S.; Lee, M.; An, H.J. Indole-3-carbinol alleviates allergic skin inflammation via periostin/thymic stromal lymphopoietin suppression in atopic dermatitis. Chin. Med. 2024, 19, 177. [Google Scholar] [CrossRef]
- Schmuth, M.; Eckmann, S.; Moosbrugger-Martinz, V.; Ortner-Tobider, D.; Blunder, S.; Trafoier, T.; Gruber, R.; Elias, P.M. Skin Barrier in Atopic Dermatitis. J. Investig. Dermatol. 2024, 144, 989–1000.e1001. [Google Scholar] [CrossRef]
- Nie, W.; Zhao, X.; Zhang, Y.; Zeng, C.; Yang, H.; Liu, B. Chlorogenic acid alleviates DNCB-induced atopic dermatitis by inhibiting the Akt1/NF-κB signaling pathway. Eur. J. Pharmacol. 2025, 998, 177534. [Google Scholar] [CrossRef] [PubMed]
- Elias, P.M. Stratum corneum defensive functions: An integrated view. J. Investig. Dermatol. 2005, 125, 183–200. [Google Scholar] [CrossRef] [PubMed]
- Candi, E.; Schmidt, R.; Melino, G. The cornified envelope: A model of cell death in the skin. Nat. Rev. Mol. Cell. Biol. 2005, 6, 328–340. [Google Scholar] [CrossRef]
- Kubo, A.; Nagao, K.; Amagai, M. Epidermal barrier dysfunction and cutaneous sensitization in atopic diseases. J. Clin. Investig. 2012, 122, 440–447. [Google Scholar] [CrossRef]
- Zang, C.; Cai, M.; Chen, Q.; Yu, M.; Yan, J.; Guo, Y.; Wang, M.; Wu, C.; Gao, Y.; Qi, Y. Elephantopus scaber attenuates MC903-caused atopic dermatitis and decreases TNF-α/IFN-γ-induced chemokines by suppressing MKP-1-mediated AP-1 signaling in keratinocytes. J. Ethnopharmacol. 2025, 352, 120267. [Google Scholar] [CrossRef]
- David Boothe, W.; Tarbox, J.A.; Tarbox, M.B. Atopic Dermatitis: Pathophysiology. Adv. Exp. Med. Biol. 2017, 1027, 21–37. [Google Scholar] [PubMed]
- Celebi Sözener, Z.; Cevhertas, L.; Nadeau, K.; Akdis, M.; Akdis, C.A. Environmental factors in epithelial barrier dysfunction. J. Allergy Clin. Immunol. 2020, 145, 1517–1528. [Google Scholar] [CrossRef] [PubMed]
- Lee, Y.J.; Song, J.Y.; Lee, S.H.; Lee, Y.; Hwang, K.T.; Lee, J.Y. Vinpocetine, a phosphodiesterase 1 inhibitor, mitigates atopic dermatitis-like skin inflammation. Korean J. Physiol. Pharmacol. 2024, 28, 303–312. [Google Scholar] [CrossRef] [PubMed]
- Huang, Z.; Fan, B.; Mao, W.; Kuai, L.; Feng, J.; Wang, Y.; Zhou, M.; Miao, X. Topical application of Artemisia annua L. essential oil ameliorates 2,4-dintrochlorobenzene-induced atopic dermatitis in mice. J. Ethnopharmacol. 2024, 333, 118439. [Google Scholar] [CrossRef]
- Ohsawa, Y.; Hirasawa, N. The role of histamine H1 and H4 receptors in atopic dermatitis: From basic research to clinical study. Allergol. Int. 2014, 63, 533–542. [Google Scholar] [CrossRef]
- Zhang, X.; Liang, C.; Yin, J.; Sun, Y.; Zhang, L. Identification of metabolites of liquiritin in rats by UHPLC-Q-TOF-MS/MS: Metabolic profiling and pathway comparison in vitro and in vivo. RSC Adv. 2018, 8, 11813–11827. [Google Scholar] [CrossRef]
- Liu, C.; Yuan, D.; Zhang, C.; Tao, Y.; Meng, Y.; Jin, M.; Song, W.; Wang, B.; Wei, L. Liquiritin Alleviates Depression-Like Behavior in CUMS Mice by Inhibiting Oxidative Stress and NLRP3 Inflammasome in Hippocampus. Evid. Based Complement. Altern. Med. 2022, 2022, 7558825. [Google Scholar] [CrossRef]
- He, S.H.; Liu, H.G.; Zhou, Y.F.; Yue, Q.F. Liquiritin (LT) exhibits suppressive effects against the growth of human cervical cancer cells through activating Caspase-3 in vitro and xenograft mice in vivo. Biomed. Pharmacother. 2017, 92, 215–228. [Google Scholar] [CrossRef]
- Tang, T.J.; Wang, X.; Wang, L.; Chen, M.; Cheng, J.; Zuo, M.Y.; Gu, J.F.; Ding, R.; Zhou, P.; Huang, J.L. Liquiritin inhibits H(2) O(2) -induced oxidative stress injury in H9c2 cells via the AMPK/SIRT1/NF-κB signaling pathway. J. Food Biochem. 2022, 46, e14351. [Google Scholar] [CrossRef] [PubMed]
- Xia, X.; Zhang, Y.; Zhu, L.; Ying, Y.; Hao, W.; Wang, L.; He, L.; Zhao, D.; Chen, J.X.; Gao, Y. Liquiritin apioside alleviates colonic inflammation and accompanying depression-like symptoms in colitis by gut metabolites and the balance of Th17/Treg. Phytomedicine 2023, 120, 155039. [Google Scholar] [CrossRef]
- Li, X.Q.; Cai, L.M.; Liu, J.; Ma, Y.L.; Kong, Y.H.; Li, H.; Jiang, M. Liquiritin suppresses UVB-induced skin injury through prevention of inflammation, oxidative stress and apoptosis through the TLR4/MyD88/NF-κB and MAPK/caspase signaling pathways. Int. J. Mol. Med. 2018, 42, 1445–1459. [Google Scholar] [CrossRef]
- Guo, D.; Wang, Q.; Li, A.; Li, S.; Wang, B.; Li, Y.; Yuan, J.; Guo, T.; Feng, S. Liquiritin targeting Th17 cells differentiation and abnormal proliferation of keratinocytes alleviates psoriasis via NF-κB and AP-1 pathway. Phytother. Res. 2024, 38, 174–186. [Google Scholar] [CrossRef]
- Li, Y.; Xia, C.; Yao, G.; Zhang, X.; Zhao, J.; Gao, X.; Yong, J.; Wang, H. Protective effects of liquiritin on UVB-induced skin damage in SD rats. Int. Immunopharmacol. 2021, 97, 107614. [Google Scholar] [CrossRef]
- Huang, Y.; Li, S.; Pan, J.; Song, C.; Chen, W.; Zhang, Y. Liquiritin Carbomer Gel Cold Paste Promotes Healing of Solar Dermatitis in Mice. Int. J. Mol. Sci. 2024, 25, 3767. [Google Scholar] [CrossRef]
- Zhang, Y.; Li, S.; Huang, Y.; Song, C.; Chen, W.; Yang, Y. Therapeutic Effect of Liquiritin Carbomer Gel on Topical Glucocorticoid-Induced Skin Inflammation in Mice. Pharmaceutics 2024, 16, 1001. [Google Scholar] [CrossRef]
- Meng, Y.; Xue, Y.; Liu, Y.; Wan, Z.; Gao, C.; Hang, L.; Yuan, H. Formation and Anti-inflammatory Evaluation of Novel Self-assembled Glycyrrhiza Nanoparticles. Chin. Herb. Med. 2024, 55, 2912–2922. [Google Scholar]
- Wang, J.; Ma, S.; Zhao, X.; Chen, J.; Liu, Y.; Deng, L.; Guo, Z.; Wu, Q. Preparation and pharmacodynamic evaluation of compound licorice microemulsion gel. Chin. J. Trad. Chin. Med. 2020, 45, 5193–5199. [Google Scholar]
- Agache, I.; Torres, M.; Eguiluz-Gracia, I.; Bradatan, E.; El Abd, K.; Bilo, M.B.; Rivolta, F.; Sangalli, A.; Bumbacea, R.; Ali, S. Economic Impact of Allergic Diseases and Asthma-The HEAD Pan-European Registry. Allergy 2025, 80, 1677–1701. [Google Scholar] [CrossRef] [PubMed]
- Sroka-Tomaszewska, J.; Trzeciak, M. Molecular Mechanisms of Atopic Dermatitis Pathogenesis. Int. J. Mol. Sci. 2021, 22, 4130. [Google Scholar] [CrossRef]
- Dabhadkar, M.; Kulkarni, M. Novel drug delivery systems in topical treatment of atopic dermatitis. Naunyn Schmiedebergs Arch. Pharmacol. 2025, 398, 9851–9872. [Google Scholar] [CrossRef] [PubMed]
- Kim, H.J.; Park, M.; Jang, S.; Song, H.K.; Lee, S.K.; Kim, T. Pulsatilla koreana Nakai Extract Attenuates Atopic Dermatitis-like Symptoms by Regulating Skin Barrier Factors and Inhibiting the JAK/STAT Pathway. Int. J. Mol. Sci. 2025, 26, 2994. [Google Scholar] [CrossRef] [PubMed]
- He, S.; Liang, X.; Chen, W.; Nima, Y.; Li, Y.; Gu, Z.; Lai, S.; Zhong, F.; Qiu, C.; Mo, Y. Osthole ameliorates chronic pruritus in 2,4-dichloronitrobenzene-induced atopic dermatitis by inhibiting IL-31 production. Chin. Herb. Med. 2025, 17, 368–379. [Google Scholar] [CrossRef]
- Wu, Y.; Zhou, Z.; Zhang, M.; Li, S.; Sun, M.; Song, Z. Hollow manganese dioxide-chitosan hydrogel for the treatment of atopic dermatitis through inflammation-suppression and ROS scavenging. J. Nanobiotechnol. 2023, 21, 432. [Google Scholar] [CrossRef]
- Nikolouli, E.; Mommert, S.; Dawodu, D.M.; Schaper-Gerhardt, K.; Stark, H.; Dittrich-Breiholz, O.; Gutzmer, R.; Werfel, T. The stimulation of TH2 cells results in increased IL-5 and IL-13 production via the H(4) receptor. Allergy 2024, 79, 2186–2196. [Google Scholar] [CrossRef] [PubMed]
- Yang, G.; Seok, J.K.; Kang, H.C.; Cho, Y.Y.; Lee, H.S.; Lee, J.Y. Skin Barrier Abnormalities and Immune Dysfunction in Atopic Dermatitis. Int. J. Mol. Sci. 2020, 21, 2867. [Google Scholar] [CrossRef]
- Furue, M. Regulation of Filaggrin, Loricrin, and Involucrin by IL-4, IL-13, IL-17A, IL-22, AHR, and NRF2: Pathogenic Implications in Atopic Dermatitis. Int. J. Mol. Sci. 2020, 21, 5382. [Google Scholar] [CrossRef]
- Chang, J.W.; Huang, X.; Jiang, W.; Lun, L.; Liu, W.; Xu, R.; Tang, R.; Xie, X.; Zhai, W.; Su, H. Abrocitinib versus dupilumab: Impact on skin barrier function and proteomics in atopic dermatitis. J. Am. Acad. Dermatol. 2025, 93, 406–414. [Google Scholar] [CrossRef]
- Oh, J.S.; Lee, S.J.; Choung, S.Y. Lithospermum erythrorhizon Alleviates Atopic Dermatitis-like Skin Lesions by Restoring Immune Balance and Skin Barrier Function in 2.4-Dinitrochlorobenzene-Induced NC/Nga Mice. Nutrients 2021, 13, 3209. [Google Scholar] [CrossRef]
- Fujii, M. Current Understanding of Pathophysiological Mechanisms of Atopic Dermatitis: Interactions among Skin Barrier Dysfunction, Immune Abnormalities and Pruritus. Biol. Pharm. Bull. 2020, 43, 12–19. [Google Scholar] [CrossRef]
- Wu, Y.; Wang, X.Q.; Wu, J.Y.; Chen, Y.J.; Bai, J.X.; Li, A.S.; Fan, X.Y.; Wong, L.Y.; Wang, L.; Fu, X.Q. A tri-compound formula comprising Ginsenoside Rg1, tetrandrine and icariin alleviates atopic dermatitis symptoms in a mouse model. Phytomedicine 2025, 141, 156737. [Google Scholar] [CrossRef]
- Conte, R.; De Luca, I.; Valentino, A.; Cerruti, P.; Pedram, P.; Cabrera-Barjas, G.; Moeini, A.; Calarco, A. Hyaluronic Acid Hydrogel Containing Resveratrol-Loaded Chitosan Nanoparticles as an Adjuvant in Atopic Dermatitis Treatment. J. Funct. Biomater. 2023, 14, 82. [Google Scholar] [CrossRef] [PubMed]
- Meng, J.; Li, Y.; Fischer, M.J.M.; Steinhoff, M.; Chen, W.; Wang, J. Th2 Modulation of Transient Receptor Potential Channels: An Unmet Therapeutic Intervention for Atopic Dermatitis. Front. Immunol. 2021, 12, 696784. [Google Scholar] [CrossRef]
- Xiao, Z.; Zhuo, Y.; Li, R.; Tan, Y. The recent advances of mast cells in the pathogenesis of atopic dermatitis. Front. Allergy 2025, 6, 1668742. [Google Scholar] [CrossRef]
- Montero-Vilchez, T.; Rodriguez-Pozo, J.A.; Diaz-Calvillo, P.; Salazar-Nievas, M.; Tercedor-Sanchez, J.; Molina-Leyva, A.; Arias-Santiago, S. Dupilumab Improves Skin Barrier Function in Adults with Atopic Dermatitis: A Prospective Observational Study. J. Clin. Med. 2022, 11, 3341. [Google Scholar] [CrossRef] [PubMed]
- Moon, S.; Stasikowska-Kanicka, O.; Wągrowska-Danilewicz, M.; Hawro, M.; Metz, M.; Maurer, M.; Hawro, T. Clinically uninvolved but not healthy-The skin of patients with atopic dermatitis is primed for itch and inflammation. J. Eur. Acad. Dermatol. Venereol. 2024, 38, 1089–1100. [Google Scholar] [CrossRef]
- Li, B.; Zhou, Z.; Zhang, Y.; Zhu, J.; Liu, Q.; Ma, J.; Gong, Z.; Xu, Z.; Shen, J.; Zhu, W. Uncovering key anti-inflammatory constituents and mechanism of Wuwei Xiaodu Decoction by a combined strategy of phytochemistry, AIDD, network pharmacology, and in vitro and in vivo assay. BMC Complement Med. Ther. 2025, 25, 344. [Google Scholar] [CrossRef] [PubMed]
- Sung, M.; Sim, S.; Lim, A.; Moon, J.S.; Jeon, J.; Heo, K.; Kwak, W.; Park, M.S.; Kwak, J.; Park, E. BCL-2 Multi-Strain Probiotics for Immunomodulation In Vitro and In Vivo Alleviation of Atopic Dermatitis. Microorganisms 2025, 13, 1950. [Google Scholar] [CrossRef]
- Zhang, Z.; Huo, J.; Feng, L.; Wang, J.; Fan, X.; Wang, W. Development and characterization of a Vaccinium vitis-idaea liposomal gel for the treatment of atopic dermatitis. Drug Dev. Ind. Pharm. 2025, 51, 273–283. [Google Scholar] [CrossRef]
- Qin, J.; Chen, J.; Peng, F.; Sun, C.; Lei, Y.; Chen, G.; Li, G.; Yin, Y.; Lin, Z.; Wu, L. Pharmacological activities and pharmacokinetics of liquiritin: A review. J. Ethnopharmacol. 2022, 293, 115257. [Google Scholar] [CrossRef]
- Wei, C.C.; Lin, C.L.; Shen, T.C.; Li, T.C.; Chen, A.C. Atopic Dermatitis and Association of Risk for Henoch-Schönlein Purpura (IgA Vasculitis) and Renal Involvement Among Children: Results From a Population-Based Cohort Study in Taiwan. Medicine 2016, 95, e2586. [Google Scholar] [CrossRef]
- Tan, L.; Wu, S.; Liu, L.; Wu, S.; Wang, Q.; Wang, C.; Li, Y.; Zhao, B.; Li, G. Bacterial cellulose based gel of glycyrrhizic acid gel for atopic dermatitis: Design, optimization, in vitro and in vivo investigation. Int. J. Biol. Macromol. 2025, 286, 138425. [Google Scholar] [CrossRef] [PubMed]
- Gilhar, A.; Reich, K.; Keren, A.; Kabashima, K.; Steinhoff, M.; Paus, R. Mouse models of atopic dermatitis: A critical reappraisal. Exp. Dermatol. 2021, 30, 319–336. [Google Scholar] [CrossRef] [PubMed]
- Huang, Y. Study on the Effect of Glycyrrhizin Gel Cold Compress Patch on Solar Dermatitis in Mice. Master’s Thesis, Guangdong Pharmaceutical University, Guangzhou, China, 2024. [Google Scholar]
- TSogt, U.; Kim, S.G.; Duan, S.; Lim, H.J.; Bao, J.; Song, H.R.; Kim, J.S.; Han, M.K. N-acetyl-L-alanine ameliorates atopic dermatitis-like symptoms by suppressing Th2 differentiation in DNFB-induced NC/Nga mice. BMB Rep. 2025, 58, 437–443. [Google Scholar] [CrossRef]
- Yang, N.; Shao, H.; Deng, J.; Yang, Y.; Tang, Z.; Wu, G.; Liu, Y. Dictamnine ameliorates chronic itch in DNFB-induced atopic dermatitis mice via inhibiting MrgprA3. Biochem. Pharmacol. 2023, 208, 115368. [Google Scholar] [CrossRef] [PubMed]
- Gao, J.F.; Tang, L.; Luo, F.; Zhang, Y.Y.; Chen, L.; Ding, H.; Meng, Z.D. Nicotinamide mononucleotide ameliorates DNFB-induced atopic dermatitis-like symptoms in mice by blocking activation of ROS-mediated JAK2/STAT5 signaling pathway. Int. Immunopharmacol. 2022, 109, 108812. [Google Scholar] [CrossRef]






| Ref. | Active Agent | Dosage Form | Disease Model | Key Findings | Limitations |
|---|---|---|---|---|---|
| [26] | Liquiritin | Carbomer gel cold paste | UVB-induced solar dermatitis | Anti-inflammatory, wound healing | Not applicable to AD, different dosage form |
| [27] | Liquiritin | Carbomer gel | Glucocorticoid-induced skin inflammation | Barrier restoration, reduced inflammation | Not evaluated in AD, no Th2 cytokine analysis |
| [28] | Licorice extract | Self-assembled nanoparticles | 2,4-Dinitrochlorobenzene (DNCB)-induced atopic dermatitis | Reduced histopathology and cytokines | Multi-component extract, complex preparation, no single active comparison |
| [29] | Glycyrrhizic acid, liquiritin, oxymatrine | Microemulsion gel | DNCB-induced chronic eczema | Reduced ear swelling and inflammation | Multi-component, disease model not AD, no DEX comparison |
| This work | Liquiritin | Carbomer gel | DNFB-induced atopic dermatitis | Upregulated barrier proteins, suppressed Th2 cytokines, comparable efficacy to DEX, and no organ index changes | Small sample size, and no mechanistic pathways |
Disclaimer/Publisher’s Note: The statements, opinions and data contained in all publications are solely those of the individual author(s) and contributor(s) and not of MDPI and/or the editor(s). MDPI and/or the editor(s) disclaim responsibility for any injury to people or property resulting from any ideas, methods, instructions or products referred to in the content. |
© 2026 by the authors. Licensee MDPI, Basel, Switzerland. This article is an open access article distributed under the terms and conditions of the Creative Commons Attribution (CC BY) license.
Share and Cite
Zhang, Y.; Tan, Q.; Li, S.; Hu, X.; Luo, A.; Li, M. Ameliorative Effects of Liquiritin Carbomer Gel on Dinitrofluorobenzene-Induced Atopic Dermatitis in Mice. Gels 2026, 12, 328. https://doi.org/10.3390/gels12040328
Zhang Y, Tan Q, Li S, Hu X, Luo A, Li M. Ameliorative Effects of Liquiritin Carbomer Gel on Dinitrofluorobenzene-Induced Atopic Dermatitis in Mice. Gels. 2026; 12(4):328. https://doi.org/10.3390/gels12040328
Chicago/Turabian StyleZhang, Yun, Qiqing Tan, Sijia Li, Xiangdi Hu, Aoxiang Luo, and Ming Li. 2026. "Ameliorative Effects of Liquiritin Carbomer Gel on Dinitrofluorobenzene-Induced Atopic Dermatitis in Mice" Gels 12, no. 4: 328. https://doi.org/10.3390/gels12040328
APA StyleZhang, Y., Tan, Q., Li, S., Hu, X., Luo, A., & Li, M. (2026). Ameliorative Effects of Liquiritin Carbomer Gel on Dinitrofluorobenzene-Induced Atopic Dermatitis in Mice. Gels, 12(4), 328. https://doi.org/10.3390/gels12040328

