Novel Zwitterionic Hydrogels with High and Tunable Toughness for Anti-Fouling Application
Abstract
1. Introduction
2. Results and Discussion
2.1. Preparation and Characterization of Poly(PMA-co-ODMAPMA) Hydrogel
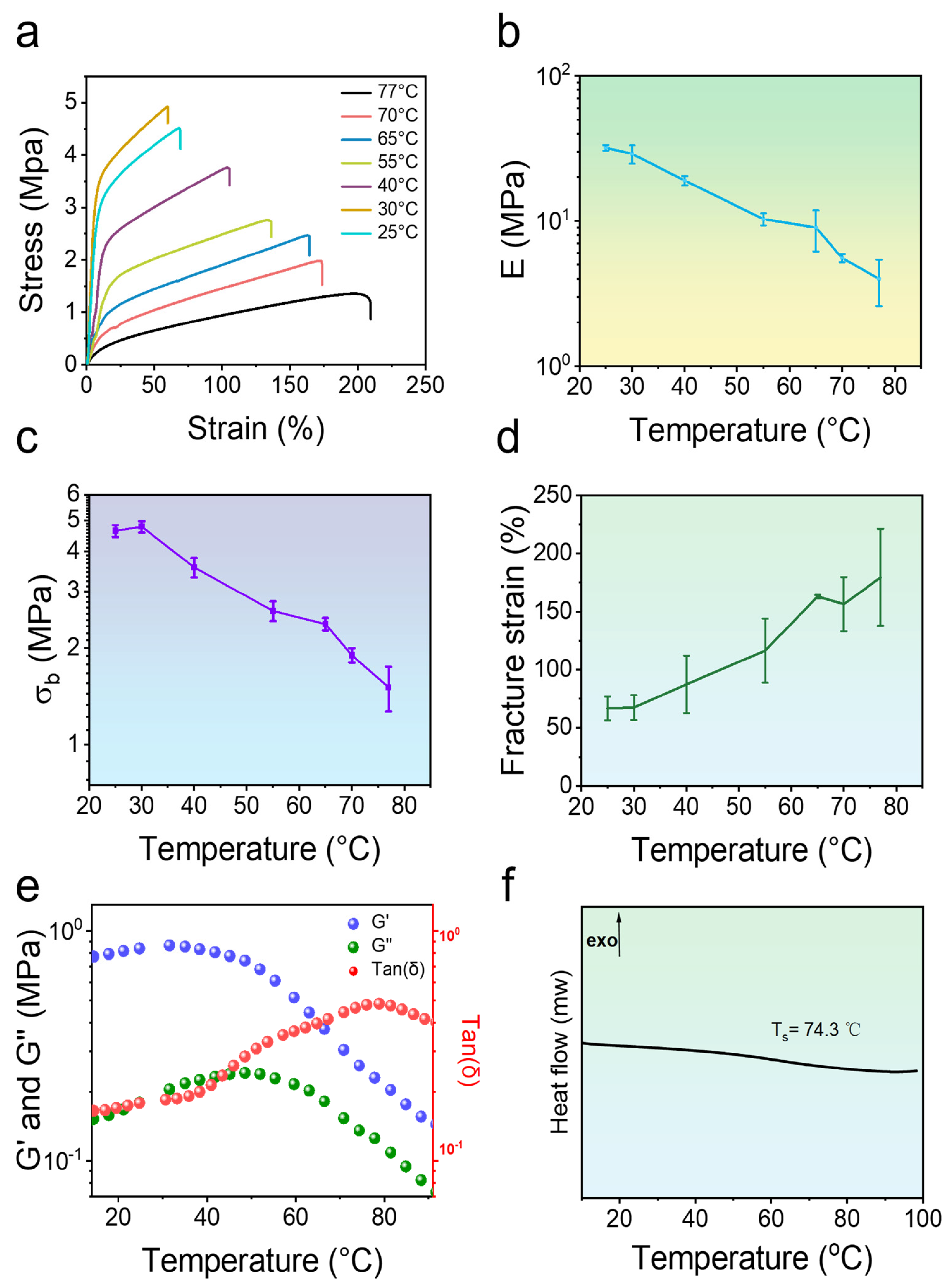
2.2. Mechanical Properties of Poly(PMA-co-ODMAPMA) Hydrogel
2.3. Adhesion Properties of Poly(PMA-co-ODMAPMA) Hydrogel
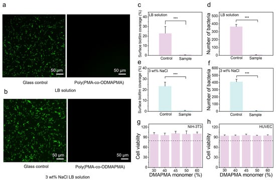
2.4. Anti-Bacterial Performance
3. Conclusions
4. Materials and Methods
4.1. Materials
4.2. Preparation of Poly(PMA-co-ODMAPMA) Hydrogel
4.3. Mechanical Properties of Poly(PMA-co-ODMAPMA) Hydrogel
4.4. Adhesion Properties of Poly(PMA-co-ODMAPMA) Hydrogel
4.5. Content of Poly(PMA-co-ODMAPMA) Hydrogel
4.6. Rheological Testing of Poly(PMA-co-ODMAPMA) Hydrogel
4.7. FT-IR Spectra of Poly(PMA-co-ODMAPMA) Hydrogel
4.8. Biofouling Test of Poly(PMA-co-ODMAPMA) Hydrogel
4.9. Biocompatibility of Poly(PMA-co-ODMAPMA) Hydrogel
4.10. Thermal Analysis
4.11. Elemental Analysis
4.12. Statistical Analysis
Author Contributions
Funding
Institutional Review Board Statement
Informed Consent Statement
Data Availability Statement
Conflicts of Interest
References
- Xu, X.; Guo, S.; Vancso, G.J. Perceiving and Countering Marine Biofouling: Structure, Forces, and Processes at Surfaces in Sea Water Across the Length Scales. Langmuir 2025, 41, 7996–8018. [Google Scholar] [CrossRef]
- Banerjee, I.; Pangule, R.C.; Kane, R.S. Antifouling Coatings: Recent Developments in the Design of Surfaces That Prevent Fouling by Proteins, Bacteria, and Marine Organisms. Adv. Mater. 2011, 23, 690–718. [Google Scholar] [CrossRef] [PubMed]
- Caruso, G. Microbial Colonization in Marine Environments: Overview of Current Knowledge and Emerging Research Topics. J. Mar. Sci. Eng. 2020, 8, 78. [Google Scholar] [CrossRef]
- Wang, X.; Jiang, Q.; Han, D.; Chen, Y.; Liu, W.; Pei, Y.; Duan, J.; Hou, B. Progress in anti-biofouling materials and coatings for the marine environment. J. Environ. Sci. 2025. [Google Scholar] [CrossRef]
- Li, Y.; Ning, C. Latest research progress of marine microbiological corrosion and bio-fouling, and new approaches of marine anti-corrosion and anti-fouling. Bioact. Mater. 2019, 4, 189–195. [Google Scholar] [CrossRef]
- Li, S.; Feng, K.; Li, J.; Li, Y.; Li, Z.; Yu, L.; Xu, X. Marine antifouling strategies: Emerging opportunities for seawater resource utilization. Chem. Eng. J. 2024, 486, 149859. [Google Scholar] [CrossRef]
- Zeng, L.; Lin, X.; Li, P.; Liu, F.-Q.; Guo, H.; Li, W.-H. Recent advances of organogels: From fabrications and functions to applications. Prog. Org. Coat. 2021, 159, 106417. [Google Scholar] [CrossRef]
- Qian, P.-Y.; Cheng, A.; Wang, R.; Zhang, R. Marine biofilms: Diversity, interactions and biofouling. Nat. Rev. Microbiol. 2022, 20, 671–684. [Google Scholar] [CrossRef]
- Ali, A.; Culliton, D.; Fahad, S.; Ali, Z.; Kang, E.-T.; Xu, L. Nature-inspired anti-fouling strategies for combating marine biofouling. Prog. Org. Coat. 2024, 189, 108349. [Google Scholar] [CrossRef]
- Wang, Z.; Zhang, H.; Chu, A.J.; Jackson, J.; Lin, K.; Lim, C.J.; Lange, D.; Chiao, M. Mechanically enhanced nested-network hydrogels as a coating material for biomedical devices. Acta Biomater. 2018, 70, 98–109. [Google Scholar] [CrossRef]
- Zeng, L.; Liu, Z.; Huang, J.; Wang, X.; Guo, H.; Li, W.-H. Anti-Fouling Performance of Hydrophobic Hydrogels with Unique Surface Hydrophobicity and Nanoarchitectonics. Gels 2022, 8, 407. [Google Scholar] [CrossRef]
- Zeng, L.; Cui, H.; Peng, H.; Sun, X.; Liu, Y.; Huang, J.; Lin, X.; Guo, H.; Li, W.-H. Oleophobic interaction mediated slippery organogels with ameliorated mechanical performance and satisfactory fouling-resistance. J. Mater. Sci. Technol. 2022, 121, 227–235. [Google Scholar] [CrossRef]
- Zeng, L.; Fu, Y.; Cui, H.; Zhao, Y.; Liu, Y.; Lin, X.; Chao, T.; Guo, H. Strong, Smart, and Slippery Organo-gels by Network Glassification. Adv. Funct. Mater. 2024, 34, 2407397. [Google Scholar] [CrossRef]
- Zhao, C.; Zhou, L.; Chiao, M.; Yang, W. Antibacterial hydrogel coating: Strategies in surface chemistry. Adv. Colloid. Interfac. 2020, 285, 102280. [Google Scholar] [CrossRef] [PubMed]
- Mehta, P.; Sharma, M.; Devi, M. Hydrogels: An overview of its classifications, properties, and applications. J. Mch Behav. Biomed. 2023, 147, 106145. [Google Scholar] [CrossRef] [PubMed]
- Kuzina, M.A.; Kartsev, D.D.; Stratonovich, A.V.; Levkin, P.A. Organogels versus Hydrogels: Advantages, Challenges, and Applications. Adv. Funct. Mater. 2023, 33, 2301421. [Google Scholar] [CrossRef]
- Shi, Q.; Mao, J.; Cai, Y.; Gao, H.; Li, S.; Cheng, D. Bioinspired ionic hydrogel materials with excellent antifouling properties and high conductivity in dry and cold environments. Polym. Chem. 2022, 13, 4711–4716. [Google Scholar] [CrossRef]
- He, G.; Liu, W.; Liu, Y.; Wei, S.; Yue, Y.; Dong, L.; Yu, L. Antifouling hydrogel with different mechanisms:Antifouling mechanisms, materials, preparations and applications. Adv. Colloid. Interfac. 2025, 335, 103359. [Google Scholar] [CrossRef]
- Li, L.; Scheiger, J.M.; Levkin, P.A. Design and Applications of Photoresponsive Hydrogels. Adv. Mater. 2019, 31, 1807333. [Google Scholar] [CrossRef]
- Gokhale, D.; Hamelberg, A.F.; Doyle, P.S. Multifunctional zwitterionic hydrogels for the rapid elimination of organic and inorganic micropollutants from water. Nat. Water 2024, 2, 62–71. [Google Scholar] [CrossRef]
- Li, P.; Zeng, L.; Guo, H.-L.; Guo, H.; Li, W.-H. Research Progress in Zwitterionic Hydrogels. Acta Polym. Sin. 2020, 51, 1307–1320. [Google Scholar]
- Zhang, H.; Wang, F.; Guo, Z. The antifouling mechanism and application of bio-inspired superwetting surfaces with effective antifouling performance. Adv. Colloid. Interfac. 2024, 325, 103097. [Google Scholar] [CrossRef]
- He, H.; Tang, Y.; Zheng, M.; Chang, Y.; Chen, H.; Wei, J.; Wu, J.; Zheng, J. Zwitterionic hydrogels from material design to wound dressing applications. Supramol. Mater. 2025, 4, 100108. [Google Scholar] [CrossRef]
- Qu, K.; Yuan, Z.; Wang, Y.; Song, Z.; Gong, X.; Zhao, Y.; Mu, Q.; Zhan, Q.; Xu, W.; Wang, L. Structures, properties, and applications of zwitterionic polymers. ChemPhysMater 2022, 1, 294–309. [Google Scholar] [CrossRef]
- Gao, L.; Varley, A.; Gao, H.; Li, B.; Li, X. Zwitterionic Hydrogels: From Synthetic Design to Biomedical Applications. Langmuir 2025, 41, 3007–3026. [Google Scholar] [CrossRef]
- Zhang, J.; Chen, L.; Chen, L.; Qian, S.; Mou, X.; Feng, J. Highly antifouling, biocompatible and tough double network hydrogel based on carboxybetaine-type zwitterionic polymer and alginate. Carbohyd. Polym. 2021, 257, 117627. [Google Scholar] [CrossRef]
- Liu, S.; Tang, J.; Ji, F.; Lin, W.; Chen, S. Recent Advances in Zwitterionic Hydrogels: Preparation, Property, and Biomedical Application. Gels 2022, 8, 46. [Google Scholar] [CrossRef]
- Zheng, S.Y.; Mao, S.; Yuan, J.; Wang, S.; He, X.; Zhang, X.; Du, C.; Zhang, D.; Wu, Z.L.; Yang, J. Molecularly Engineered Zwitterionic Hydrogels with High Toughness and Self-Healing Capacity for Soft Electronics Applications. Chem. Mater. 2021, 33, 8418–8429. [Google Scholar] [CrossRef]
- Liu, J.; Chen, J.; Liu, S.; Li, T.; Chen, Y.; Chen, L.; Cai, R.; Liao, X.; Zhao, T.; Chen, Y. Mechanical Training Drives Structural Remodeling of Zwitterionic Hydrogels. Mater. Horiz. 2025. [Google Scholar] [CrossRef]
- Fath Dehghan, H.N.; Abdolmaleki, A.; Pourahmadi, M.; Hozori, S.; Gaeini, E.; Mousavi, S.Y.; Arvaneh, A.-R.; Sadat-Shojai, M. Ultra-strength and anti-freezing zwitterionic hydrogels with high ion conductivity: Effect of the hydrophobic monomer in hydrogels mechanical properties. Polym. Test. 2024, 140, 108607. [Google Scholar] [CrossRef]
- Xiao, L.; Zheng, X.; Bai, J.; Tan, J.; Meng, D.; Zhang, Z.; Liu, H.; Gong, L.; Luo, S.; Ye, S.; et al. Ordered Interfacial Water Generated at Poly (ionic liquid) Membrane Surface Imparts Ultrafast Water Transport and Superoleophobicity. J. Am. Chem. Soc. 2025, 147, 3507–3516. [Google Scholar] [CrossRef]
- Bagde, S.; Rohera, B.D. Modification of the swelling behavior of a hydrophilic polymer as an approach to maintaining a constant gel layer thickness. J. Drug Deliv. Sci. Tec. 2024, 92, 105294. [Google Scholar] [CrossRef]
- Richbourg, N.R.; Peppas, N.A. The swollen polymer network hypothesis: Quantitative models of hydrogel swelling, stiffness, and solute transport. Prog. Polym. Sci. 2020, 105, 101243. [Google Scholar] [CrossRef]
- Hu, J.; Zhang, D.; Li, W.; Li, Y.; Shan, G.; Zuo, M.; Song, Y.; Wu, Z.; Ma, L.; Zheng, Q.; et al. Construction of a Soft Antifouling PAA/PSBMA Hydrogel Coating with High Toughness and Low Swelling through the Dynamic Coordination Bonding Provided by Al(OH)3 Nanoparticles. ACS Appl. Mater. Interfaces 2024, 16, 6433–6446. [Google Scholar] [CrossRef]
- Shen, J.; Du, M.; Wu, Z.; Song, Y.; Zheng, Q. Strategy to construct polyzwitterionic hydrogel coating with antifouling, drag-reducing and weak swelling performance. RSC Adv. 2019, 9, 2081–2091. [Google Scholar] [CrossRef]
- Hu, J.Y.; Jiao, D.; Hao, X.P.; Kong, X.; Zhang, X.N.; Du, M.; Zheng, Q.; Wu, Z.L. A Facile Strategy to Fabricate Tough and Adhesive Elastomers by In Situ Formation of Coordination Complexes as Physical Crosslinks. Adv. Funct. Mater. 2023, 33, 2307402. [Google Scholar] [CrossRef]
- Lin, X.; Wang, X.; Cui, H.; Ouyang, G.; Guo, H. A universal strategy for preparing tough and smart glassy hydrogels. Chem. Eng. J. 2023, 457, 141280. [Google Scholar] [CrossRef]
- Lin, X.; Wang, X.; Cui, H.; Rao, P.; Meng, Y.; Ouyang, G.; Guo, H. Hydrogels with ultra-highly additive adjustable toughness under quasi-isochoric conditions. Mater. Horiz. 2023, 10, 993–1004. [Google Scholar] [CrossRef]
- Wang, W.; Liu, Y.; Liu, Y.; Yang, X.; Wang, X. Highly sensitive smart hydrogels with pH-tunable toughness via signaling cascade amplification. Giant 2023, 16, 100197. [Google Scholar] [CrossRef]
- Li, F.; Wu, K.; Zhang, X.; Fu, Y.; Sun, T.; Guo, H.; Wang, X.; Guo, H.; Meng, Y. “Frozen” Ionogels with High and Tunable Toughness for Soft Electronics. Small 2025, 21, 2500477. [Google Scholar] [CrossRef]
- Wang, Z.; Liu, X.; Zhu, M.; Yang, J.; Tao, S.; Gong, Z.; Xu, M.; Pan, L. Recent advances in zwitterionic hydrogels: Structure, applications and challenges. J. Mater. Chem. A 2025, 13, 13693–13705. [Google Scholar] [CrossRef]
- Yin, H.; You, M.; Shi, X.; Yu, H.; Chen, Q. New insights into pure zwitterionic hydrogels with high strength and high toughness. Mater. Horiz. 2024, 11, 3946–3960. [Google Scholar] [CrossRef] [PubMed]
- Zhang, J.; Wu, M.; Peng, P.; Liu, J.; Lu, J.; Qian, S.; Feng, J. “Self-Defensive” Antifouling Zwitterionic Hydrogel Coatings on Polymeric Substrates. ACS Appl. Mater. Interfaces 2022, 14, 56097–56109. [Google Scholar] [CrossRef] [PubMed]
- Wang, H.; Meng, L.; Ye, Y.; Wu, J.; Zhu, S.; Liu, Y.; Li, K.; Yang, X.; Wei, M.; Wang, M.; et al. Antibacterial zwitterionic hydrogel for flexible and wearable ultrafast-response strain sensors with low hysteresis. Giant 2024, 17, 100234. [Google Scholar] [CrossRef]
- Wang, Y.; He, C.; Chen, C.; Dong, W.; Yang, X.; Wu, Y.; Kong, Q.; Yan, B. Thermoresponsive Self-Healing Zwitterionic Hydrogel as an In Situ Gelling Wound Dressing for Rapid Wound Healing. ACS Appl. Mater. Interfaces 2022, 14, 55342–55353. [Google Scholar] [CrossRef]
- Tang, Z.; Meng, S.; Yang, X.; Xiao, Y.; Wang, W.; Liu, Y.; Wu, K.; Zhang, X.; Guo, H.; Zhu, Y.Z.; et al. Neutrophil-Mimetic, ROS Responsive, and Oxygen Generating Nanovesicles for Targeted Interventions of Refractory Rheumatoid Arthritis. Small 2024, 20, 2307379. [Google Scholar] [CrossRef]
- Liu, Y.; Yang, X.; Wu, K.; Feng, J.; Zhang, X.; Li, A.; Cheng, C.; Zhu, Y.Z.; Guo, H.; Wang, X. Skin-Inspired and Self-Regulated Hydrophobic Hydrogel for Diabetic Wound Therapy. Adv. Mater. 2025, 37, 2414989. [Google Scholar] [CrossRef]
- Fu, Y.; Wang, Z.; Wu, K.; Li, F.; Zhang, X.; Cui, H.; Wang, X.; Guo, H.; Meng, Y. Bio-inspired multifunctional hydrogels with adhesive, anti-bacterial, anti-icing and sensing properties. Chin. Chem. Lett. 2025, 36, 110479. [Google Scholar] [CrossRef]
- Li, B.; Jain, P.; Ma, J.; Smith, J.K.; Yuan, Z.; Hung, H.-C.; He, Y.; Lin, X.; Wu, K.; Pfaendtner, J.; et al. Trimethylamine N-oxide–derived zwitterionic polymers: A new class of ultralow fouling bioinspired materials. Sci. Adv. 2019, 5, eaaw9562. [Google Scholar] [CrossRef]






| Entry | Nomenclature | Hydrophobic Monomer | Hydrophilic Monomer | Initiator | Crosslinker | ||
|---|---|---|---|---|---|---|---|
| n (mmol) | m (g) | n (mmol) | m (g) | n (mmol) | n (mmol) | ||
| 1 | poly(PMA-co-ODMAPMA 30%) | 35 | 5.68 | 15 | 2.55 | 0.15 | 0.1 |
| 2 | poly(PMA-co-ODMAPMA 42.5%) | 28.75 | 4.66 | 21.25 | 3.62 | 0.15 | 0.1 |
| 3 | poly(PMA-co-ODMAPMA 45%) | 27.5 | 4.46 | 22.5 | 3.83 | 0.15 | 0.1 |
| 4 | poly(PMA-co-ODMAPMA 47.5%) | 27.25 | 4.26 | 23.75 | 4.04 | 0.15 | 0.1 |
| 5 | poly(PMA-co-ODMAPMA 50%) | 25 | 4.05 | 25 | 4.25 | 0.15 | 0.1 |
| 6 | poly(PMA-co-ODMAPMA 55%) | 22.5 | 3.65 | 27.5 | 4.68 | 0.15 | 0.1 |
| 7 | poly(PMA-co-ODMAPMA 60%) | 20 | 3.23 | 30 | 5.11 | 0.15 | 0.1 |
Disclaimer/Publisher’s Note: The statements, opinions and data contained in all publications are solely those of the individual author(s) and contributor(s) and not of MDPI and/or the editor(s). MDPI and/or the editor(s) disclaim responsibility for any injury to people or property resulting from any ideas, methods, instructions or products referred to in the content. |
© 2025 by the authors. Licensee MDPI, Basel, Switzerland. This article is an open access article distributed under the terms and conditions of the Creative Commons Attribution (CC BY) license (https://creativecommons.org/licenses/by/4.0/).
Share and Cite
Wu, K.; Guo, X.; Feng, J.; Yang, X.; Li, F.; Wang, X.; Guo, H. Novel Zwitterionic Hydrogels with High and Tunable Toughness for Anti-Fouling Application. Gels 2025, 11, 587. https://doi.org/10.3390/gels11080587
Wu K, Guo X, Feng J, Yang X, Li F, Wang X, Guo H. Novel Zwitterionic Hydrogels with High and Tunable Toughness for Anti-Fouling Application. Gels. 2025; 11(8):587. https://doi.org/10.3390/gels11080587
Chicago/Turabian StyleWu, Kefan, Xiaoyu Guo, Jingyao Feng, Xiaoxue Yang, Feiyang Li, Xiaolin Wang, and Hui Guo. 2025. "Novel Zwitterionic Hydrogels with High and Tunable Toughness for Anti-Fouling Application" Gels 11, no. 8: 587. https://doi.org/10.3390/gels11080587
APA StyleWu, K., Guo, X., Feng, J., Yang, X., Li, F., Wang, X., & Guo, H. (2025). Novel Zwitterionic Hydrogels with High and Tunable Toughness for Anti-Fouling Application. Gels, 11(8), 587. https://doi.org/10.3390/gels11080587

