Whole-Cell Vaccine Preparation Through Prussian Blue Nanoparticles-Elicited Immunogenic Cell Death and Loading in Gel Microneedles Patches
Abstract
1. Introduction
2. Results and Discussion
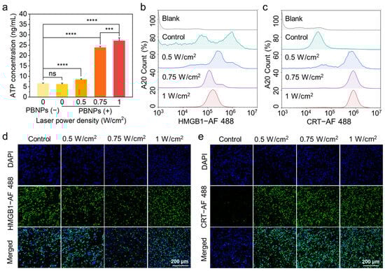
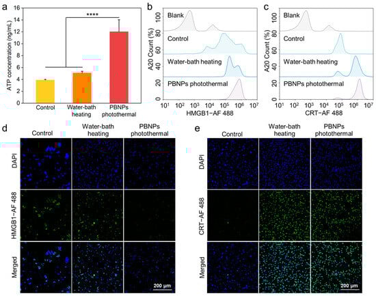
2.1. ICD Induced by Photothermal Effect Mediated by PBNPs In Vitro
2.2. Preparation and Characterization of A20 Whole-Cell Vaccine
2.3. In Vitro DCs and T Cells Activation Effect of A20 Whole-Cell Vaccine
2.4. Loading and Release of Porous Microneedles for Whole-Cell Vaccines
3. Conclusions
4. Materials and Methods
4.1. Materials
4.2. Cell Culture
4.3. Photothermal Effect of PBNPs Experiments In Vitro
4.4. Evaluation of Photothermal Effect Mediated by PBNPs on Cell Viability
4.5. Evaluation of the ICD Markers’ Expression
4.6. In Vitro PBNPs Effectively Induced ICD
4.7. Preparation of A20 Whole-Cell Vaccine by Ultrasonication
4.8. Generation of Primary T Cells and BMDCs
4.9. In Vitro DCs and T Cells Activation by A20 Whole-Cell Vaccine
4.10. Preparation of PLGA Porous Microneedles
4.11. Loading and Release of Whole-Cell Vaccines
4.12. Data Statistical Analysis
Supplementary Materials
Author Contributions
Funding
Institutional Review Board Statement
Informed Consent Statement
Data Availability Statement
Conflicts of Interest
References
- Ansell, S.M.; Armitage, J. Non-Hodgkin Lymphoma: Diagnosis and Treatment. Mayo Clin. Proc. 2005, 80, 1087–1097. [Google Scholar] [CrossRef]
- Ansell, S.M. Hodgkin Lymphoma: Diagnosis and Treatment. Mayo Clin. Proc. 2015, 90, 1574–1583. [Google Scholar] [CrossRef]
- Armitage, J.O.; Gascoyne, R.D.; Lunning, M.A.; Cavalli, F. Non-Hodgkin Lymphoma. Lancet 2017, 390, 298–310. [Google Scholar] [CrossRef] [PubMed]
- Shankland, K.R.; Armitage, J.O.; Hancock, B.W. Non-Hodgkin Lymphoma. Lancet 2012, 380, 848–857. [Google Scholar] [CrossRef] [PubMed]
- Graus, F.; Ariño, H.; Dalmau, J. Paraneoplastic Neurological Syndromes in Hodgkin and Non-Hodgkin Lymphomas. Blood 2014, 123, 3230–3238. [Google Scholar] [CrossRef] [PubMed]
- Higdon, M.L.; Atkinson, C.J.; Lawrence, K.V. Oncologic Emergencies: Recognition and Initial Management. Am. Fam. Physician 2018, 97, 741–748. [Google Scholar] [PubMed]
- Upadhyay, R.; Hammerich, L.; Peng, P.; Brown, B.; Merad, M.; Brody, J.D. Lymphoma: Immune Evasion Strategies. Cancers 2015, 7, 736–762. [Google Scholar] [CrossRef] [PubMed]
- Zhang, N.; Wu, J.; Wang, Q.; Liang, Y.; Li, X.; Chen, G.; Ma, L.; Liu, X.; Zhou, F. Global Burden of Hematologic Malignancies and Evolution Patterns over the Past 30 Years. Blood Lymphat. Cancer 2023, 13, 82. [Google Scholar] [CrossRef] [PubMed]
- Sung, H.; Ferlay, J.; Siegel, R.L.; Laversanne, M.; Soerjomataram, I.; Jemal, A.; Bray, F. Global Cancer Statistics 2020: GLOBOCAN Estimates of Incidence and Mortality Worldwide for 36 Cancers in 185 Countries. CA Cancer J. Clin. 2021, 71, 209–249. [Google Scholar] [CrossRef] [PubMed]
- Chu, Y.; Liu, Y.; Fang, X.; Jiang, Y.; Ding, M.; Ge, X.; Yuan, D.; Lu, K.; Li, P.; Li, Y.; et al. The Epidemiological Patterns of Non-Hodgkin Lymphoma: Global Estimates of Disease Burden, Risk Factors, and Temporal Trends. Front. Oncol. 2023, 13, 1059914. [Google Scholar] [CrossRef] [PubMed]
- Miranda-Filho, A.; Piñeros, M.; Znaor, A.; Marcos-Gragera, R.; Steliarova-Foucher, E.; Bray, F. Global Patterns and Trends in the Incidence of Non-Hodgkin Lymphoma. Cancer Causes Control 2019, 30, 489–499. [Google Scholar] [CrossRef] [PubMed]
- Swerdlow, S.H.; Campo, E.; Pileri, S.A.; Harris, N.L.; Stein, H.; Siebert, R.; Advani, R.; Ghielmini, M.; Salles, G.A.; Zelenetz, A.D.; et al. The 2016 Revision of the World Health Organization Classification of Lymphoid Neoplasms. Blood 2016, 127, 2375–2390. [Google Scholar] [CrossRef]
- de Leval, L.; Jaffe, E.S. Lymphoma Classification. Cancer J. 2020, 26, 176–185. [Google Scholar] [CrossRef] [PubMed]
- Lu, P. Staging and Classification of Lymphoma. Semin. Nucl. Med. 2005, 35, 160–164. [Google Scholar] [CrossRef]
- Non-Hodgkin’s Lymphoma Classification Project. A Clinical Evaluation of the International Lymphoma Study Group Classification of Non-Hodgkin’s Lymphoma. Blood 1997, 89, 3909–3918. [Google Scholar] [CrossRef]
- Harris, N.L.; Jaffe, E.S.; Diebold, J.; Flandrin, G.; Muller-Hermelink, H.K.; Vardiman, J. Lymphoma Classification–from Controversy to Consensus: The REAL and WHO Classification of Lymphoid Neoplasms. Ann. Oncol. 2000, 11, S3–S10. [Google Scholar] [CrossRef]
- Li, S.; Young, K.H.; Medeiros, L.J. Diffuse Large B-cell Lymphoma. Pathology 2018, 50, 74–87. [Google Scholar] [CrossRef] [PubMed]
- Sehn, L.H.; Salles, G. Diffuse Large B-cell Lymphoma. N. Engl. J. Med. 2021, 384, 842–858. [Google Scholar] [CrossRef]
- Martelli, M.; Ferreri, A.J.M.; Agostinelli, C.; Rocco, A.D.; Pfreundschuh, M.; Pileri, S.A. Diffuse Large B-cell Lymphoma. Crit. Rev. Oncol. Hematol. 2013, 87, 146–171. [Google Scholar] [CrossRef]
- Sehn, L.H. Paramount Prognostic Factors that Guide Therapeutic Strategies in Diffuse Large B-cell Lymphoma. Hematol. Am. Soc. Hematol. Educ. Program 2012, 2012, 402–409. [Google Scholar] [CrossRef]
- Le, D.T.; Pardoll, D.M.; Jaffee, E.M. Cellular Vaccine Approaches. Cancer J. 2010, 16, 304–310. [Google Scholar] [CrossRef] [PubMed]
- Guo, C.; Manjili, M.H.; Subjeck, J.R.; Sarkar, D.; Fisher, P.B.; Wang, X.Y. Therapeutic Cancer Vaccines: Past, Present, and Future. Adv. Cancer Res. 2013, 119, 421–475. [Google Scholar] [PubMed]
- Melero, I.; Gaudernack, G.; Gerritsen, W.; Huber, C.; Parmiani, G.; Scholl, S.; Thatcher, N.; Wagstaff, J.; Zielinski, C.; Faulkner, I.; et al. Therapeutic Vaccines for Cancer: An Overview of Clinical Trials. Nat. Rev. Clin. Oncol. 2014, 11, 509–524. [Google Scholar] [CrossRef] [PubMed]
- Banchereau, J.; Palucka, K. Cancer Vaccines on the Move. Nat. Rev. Clin. Oncol. 2018, 15, 9–10. [Google Scholar] [CrossRef] [PubMed]
- Kroemer, G.; Galassi, C.; Zitvogel, L.; Galluzzi, L. Immunogenic Cell Stress and Death. Nat. Immunol. 2022, 23, 487–500. [Google Scholar] [CrossRef] [PubMed]
- Blass, E.; Ott, P.A. Advances in the Development of Personalized Neoantigen-based Therapeutic Cancer Vaccines. Nat. Rev. Clin. Oncol. 2021, 18, 215–229. [Google Scholar] [CrossRef]
- Chiang, C.L.; Benencia, F.; Coukos, G. Whole Tumor Antigen Vaccines. Semin. Immunol. 2010, 22, 132–143. [Google Scholar] [CrossRef] [PubMed]
- Casares, N.; Pequignot, M.O.; Tesniere, A.; Ghiringhelli, F.; Roux, S.; Chaput, N.; Schmitt, E.; Hamai, A.; Hervas-Stubbs, S.; Obeid, M.; et al. Caspase-dependent Immunogenicity of Doxorubicin-induced Tumor Cell Death. J. Exp. Med. 2005, 202, 1691–1701. [Google Scholar] [CrossRef] [PubMed]
- Krysko, D.V.; Garg, A.D.; Kaczmarek, A.; Krysko, O.; Agostinis, P.; Vandenabeele, P. Immunogenic Cell Death and DAMPs in Cancer Therapy. Nat. Rev. Cancer. 2012, 12, 860–875. [Google Scholar] [CrossRef]
- Gong, T.; Liu, L.; Jiang, W.; Zhou, R. DAMP-sensing Receptors in Sterile Inflammation and Inflammatory Diseases. Nat. Rev. Immunol. 2020, 20, 95–112. [Google Scholar] [CrossRef]
- Kroemer, G.; Galluzzi, L.; Kepp, O.; Zitvogel, L. Immunogenic Cell Death in Cancer Therapy. Annu. Rev. Immunol. 2013, 31, 51–72. [Google Scholar] [CrossRef] [PubMed]
- Sloan, A.E.; Dansey, R.; Zamorano, L.; Barger, G.; Hamm, C.; Diaz, F.; Baynes, R.; Wood, G. Adoptive Immunotherapy in Patients with Recurrent Malignant Glioma: Preliminary Results of Using Autologous Whole-tumor Vaccine plus Granulocyte-macrophage Colony-stimulating Factor and Adoptive Transfer of Anti-CD3-activated Lymphocytes. Neurosurg. Focus 2000, 9, e9. [Google Scholar] [CrossRef]
- Massa, C.; Guiducci, C.; Arioli, I.; Parenza, M.; Colombo, M.P.; Melani, C. Enhanced Efficacy of Tumor Cell Vaccines Transfected with Secretable hsp70. Cancer Res. 2004, 64, 1502–1508. [Google Scholar] [CrossRef]
- Galluzzi, L.; Humeau, J.; Buqué, A.; Zitvogel, L.; Kroemer, G. Immunostimulation with Chemotherapy in the Era of Immune Checkpoint Inhibitors. Nat. Rev. Clin. Oncol. 2020, 17, 725–741. [Google Scholar] [CrossRef] [PubMed]
- Petroni, G.; Buqué, A.; Zitvogel, L.; Kroemer, G.; Galluzzi, L. Immunomodulation by Targeted Anticancer Agents. Cancer Cell 2021, 39, 310–345. [Google Scholar] [CrossRef] [PubMed]
- Rodriguez-Ruiz, M.E.; Vitale, I.; Harrington, K.J.; Melero, I.; Galluzzi, L. Immunological Impact of Cell Death Signaling Driven by Radiation on the Tumor Microenvironment. Nat. Immunol. 2020, 21, 120–134. [Google Scholar] [CrossRef] [PubMed]
- Levitsky, H.I.; Montgomery, J.; Ahmadzadeh, M.; Staveley-O’Carroll, K.; Guarnieri, F.; Longo, D.L.; Kwak, L.W. Immunization with Granulocyte-macrophage Colony-stimulating Factor-Transduced, but not B7-1-transduced, Lymphoma Cells Primes Idiotype-specific T Cells and Generates Potent Systemic Antitumor Immunity. J. Immunol. 1996, 156, 3858–3865. [Google Scholar] [CrossRef] [PubMed]
- Adam, C.; Mysliwietz, J.; Mocikat, R. Specific Targeting of Whole Lymphoma Cells to Dendritic Cells ex Vivo Provides a Potent Antitumor Vaccine. J. Transl. Med. 2007, 5, 16. [Google Scholar] [CrossRef]
- Chu, M.P.; Brody, J.; Kohrt, H.E.; Frank, M.J.; Khodadoust, M.; Reddy, S.; Advani, R.H.; Gupta, N.K.; Laport, G.; Maeda, L.S.; et al. Phase I/II Clinical Trial of CpG-activated Whole Cell Vaccine in Mantle Cell Lymphoma (MCL): Results in Safety and Efficacy from Planned Interim Analysis. Blood 2015, 126, 1536. [Google Scholar] [CrossRef]
- Frank, M.J.; Khodadoust, M.S.; Czerwinski, D.K.; Haabeth, O.A.W.; Chu, M.P.; Miklos, D.B.; Advani, R.H.; Alizadeh, A.A.; Gupta, N.K.; Maeda, L.S.; et al. Autologous Tumor Cell Vaccine Induces Antitumor T Cell Immune Responses in Patients with Mantle Cell Lymphoma: A Phase I/II Trial. J. Exp. Med. 2020, 217, e20191712. [Google Scholar] [CrossRef]
- Zhou, T.; Peng, J.; Hao, Y.; Shi, K.; Zhou, K.; Yang, Y.; Yang, C.; He, X.; Chen, X.; Qian, Z. The Construction of a Lymphoma Cell-based, DC-targeted Vaccine, and Its Application in Lymphoma Prevention and Cure. Bioact. Mater. 2021, 6, 697–711. [Google Scholar] [CrossRef] [PubMed]
- Dacarro, G.; Taglietti, A.; Pallavicini, P. Prussian Blue Nanoparticles as a Versatile Photothermal Tool. Molecules 2018, 23, 1414. [Google Scholar] [CrossRef]
- Fu, G.; Liu, W.; Feng, S.; Yue, X. Prussian Blue Nanoparticles Operate as a New Generation of Photothermal Ablation Agents for Cancer Therapy. Chem. Commun. 2012, 48, 11567–11569. [Google Scholar] [CrossRef]
- Bao, X.-Y.; Zheng, D.-F.; Mei, F.; Xue, R.; Wang, L.; Zhang, Y.; Dou, J. The Impact of IONPs and PBNPs Nanoparticles in Regulating Stemness of Ovarian Carcinoma Cells. Chin. Pharm. J. 2020, 55, 913–918. [Google Scholar]
- Attili-Qadri, S.; Karra, N.; Nemirovski, A.; Schwob, O.; Talmon, Y.; Nassar, T.; Benita, S. Oral delivery system prolongs blood circulation of docetaxel nanocapsules via lymphatic absorption. Proc. Natl. Acad. Sci. USA 2013, 110, 17498–17503. [Google Scholar] [CrossRef] [PubMed]
- Chen, J.; Wang, L.; Yao, Q.; Ling, R.; Li, K.; Wang, H. Drug concentrations in axillary lymph nodes after lymphatic chemotherapy on patients with breast cancer. Breast Cancer Res. 2004, 6, R474. [Google Scholar] [CrossRef] [PubMed]
- Harvey, A.J.; Kaestner, S.A.; Sutter, D.E.; Harvey, N.G.; Mikszta, J.A.; Pettis, R.J. Microneedle-based intradermal delivery enables rapid lymphatic uptake and distribution of protein drugs. Pharm. Res. 2011, 28, 107–116. [Google Scholar] [CrossRef] [PubMed]
- Larrañeta, E.; Lutton, R.E.; Woolfson, A.D.; Donnelly, R.F. Microneedle arrays as transdermal and intradermal drug delivery systems: Materials science, manufacture and commercial development. Mater. Sci. Eng. 2016, 104, 1–32. [Google Scholar] [CrossRef]
- Van Der Maaden, K.; Jiskoot, W.; Bouwstra, J. Microneedle technologies for (trans) dermal drug and vaccine delivery. J. Control. Release 2012, 161, 645–655. [Google Scholar] [CrossRef] [PubMed]
- Donnelly, R.F.; Singh, T.R.R.; Woolfson, A.D. Microneedle-based drug delivery systems: Microfabrication, drug delivery, and safety. Drug Deliv. 2010, 17, 187–207. [Google Scholar] [CrossRef]
- Kim, Y.-C.; Park, J.-H.; Prausnitz, M.-R. Microneedles for drug and vaccine delivery. Adv. Drug Deliv. Rev. 2012, 64, 1547–1568. [Google Scholar] [CrossRef] [PubMed]
- Reddy, S.T.; Van Der Vlies, A.J.; Simeoni, E.; Angeli, V.; Randolph, G.J.; O’Neil, C.P.; Lee, L.K.; Swartz, M.A.; Hubbell, J.A. Exploiting Lymphatic Transport and Complement Activation in Nanoparticle Vaccines. Nat. Biotechnol. 2007, 25, 1159–1164. [Google Scholar] [CrossRef] [PubMed]
- Manolova, V.; Flace, A.; Bauer, M.; Schwarz, K.; Saudan, P.; Bachmann, M.F. Nanoparticles Target Distinct Dendritic Cell Populations According to Their Size. Eur. J. Immunol. 2008, 38, 1404–1413. [Google Scholar]
- Foged, C.; Brodin, B.; Frokjaer, S.; Sundblad, A. Particle Size and Surface Charge Affect Particle Uptake by Human Dendritic Cells in an in Vitro Model. Int. J. Pharm. 2005, 298, 315–322. [Google Scholar] [CrossRef] [PubMed]
- Chang, T.Z.; Stadmiller, S.S.; Staskevicius, E.; Champion, J.A. Effects of Ovalbumin Protein Nanoparticle Vaccine Size and Coating on Dendritic Cell Processing. Biomater. Sci. 2017, 5, 223–233. [Google Scholar] [CrossRef]
- Gittard, S.D.; Chen, B.; Xu, H.; Ovsianikov, A.; Chichkov, B.N.; Monteiro-Riviere, N.A.; Narayan, R.J. The effects of geometry on skin penetration and failure of polymer microneedles. J. Adhes. Sci. Technol. 2013, 27, 227–243. [Google Scholar] [CrossRef] [PubMed]
- Klose, D.; Siepmann, F.; Elkharraz, K.; Krenzlin, S.; Siepmann, J. How Porosity and Size Affect the Drug Release Mechanisms from PLGA-based Microparticles. Int. J. Pharm. 2006, 314, 198–206. [Google Scholar] [CrossRef]
- Li, Q.-Q.; Wang, F.; Bai, H.-Y.; Cui, Y.; Ma, M.; Zhang, Y. Hollow Mesoporous Prussian Blue Nanoparticles Loaded with Daunorubicin for Acute Myeloid Leukemia Treatment. ACS Appl. Nano Mater. 2023, 6, 22128–22141. [Google Scholar] [CrossRef]
- Li, H.; Wang, Z.; Ogunnaike, E.A.; Wu, Q.; Chen, G.; Hu, Q.; Ci, T.; Chen, Z.; Wang, J.; Wen, D.; et al. Scattered seeding of CAR T cells in solid tumors augments anticancer efficacy. Natl. Sci. Rev. 2022, 9, nwab172. [Google Scholar] [CrossRef]









Disclaimer/Publisher’s Note: The statements, opinions and data contained in all publications are solely those of the individual author(s) and contributor(s) and not of MDPI and/or the editor(s). MDPI and/or the editor(s) disclaim responsibility for any injury to people or property resulting from any ideas, methods, instructions or products referred to in the content. |
© 2024 by the authors. Licensee MDPI, Basel, Switzerland. This article is an open access article distributed under the terms and conditions of the Creative Commons Attribution (CC BY) license (https://creativecommons.org/licenses/by/4.0/).
Share and Cite
Fu, W.; Li, Q.; Sheng, J.; Wu, H.; Ma, M.; Zhang, Y. Whole-Cell Vaccine Preparation Through Prussian Blue Nanoparticles-Elicited Immunogenic Cell Death and Loading in Gel Microneedles Patches. Gels 2024, 10, 838. https://doi.org/10.3390/gels10120838
Fu W, Li Q, Sheng J, Wu H, Ma M, Zhang Y. Whole-Cell Vaccine Preparation Through Prussian Blue Nanoparticles-Elicited Immunogenic Cell Death and Loading in Gel Microneedles Patches. Gels. 2024; 10(12):838. https://doi.org/10.3390/gels10120838
Chicago/Turabian StyleFu, Wenxin, Qianqian Li, Jingyi Sheng, Haoan Wu, Ming Ma, and Yu Zhang. 2024. "Whole-Cell Vaccine Preparation Through Prussian Blue Nanoparticles-Elicited Immunogenic Cell Death and Loading in Gel Microneedles Patches" Gels 10, no. 12: 838. https://doi.org/10.3390/gels10120838
APA StyleFu, W., Li, Q., Sheng, J., Wu, H., Ma, M., & Zhang, Y. (2024). Whole-Cell Vaccine Preparation Through Prussian Blue Nanoparticles-Elicited Immunogenic Cell Death and Loading in Gel Microneedles Patches. Gels, 10(12), 838. https://doi.org/10.3390/gels10120838
