Comparative Phosphoproteomics of Two Flammulina filiformis Cultivars with Differential Postharvest Browning Susceptibility
Abstract
1. Introduction
2. Materials and Methods
2.1. Sample Preparation
2.2. Protein Extraction and Quality Tests
2.3. Trypsin Treatment
2.4. LC-MS/MS Analysis—DIA Mode
2.5. The Identification and Quantification of Protein
2.6. The Functional Analysis of Protein and DPPs
2.7. Statistical Analysis
3. Results
3.1. Differential Protein Phosphorylation Profile of SB and RB Cultivars Before and After Storage
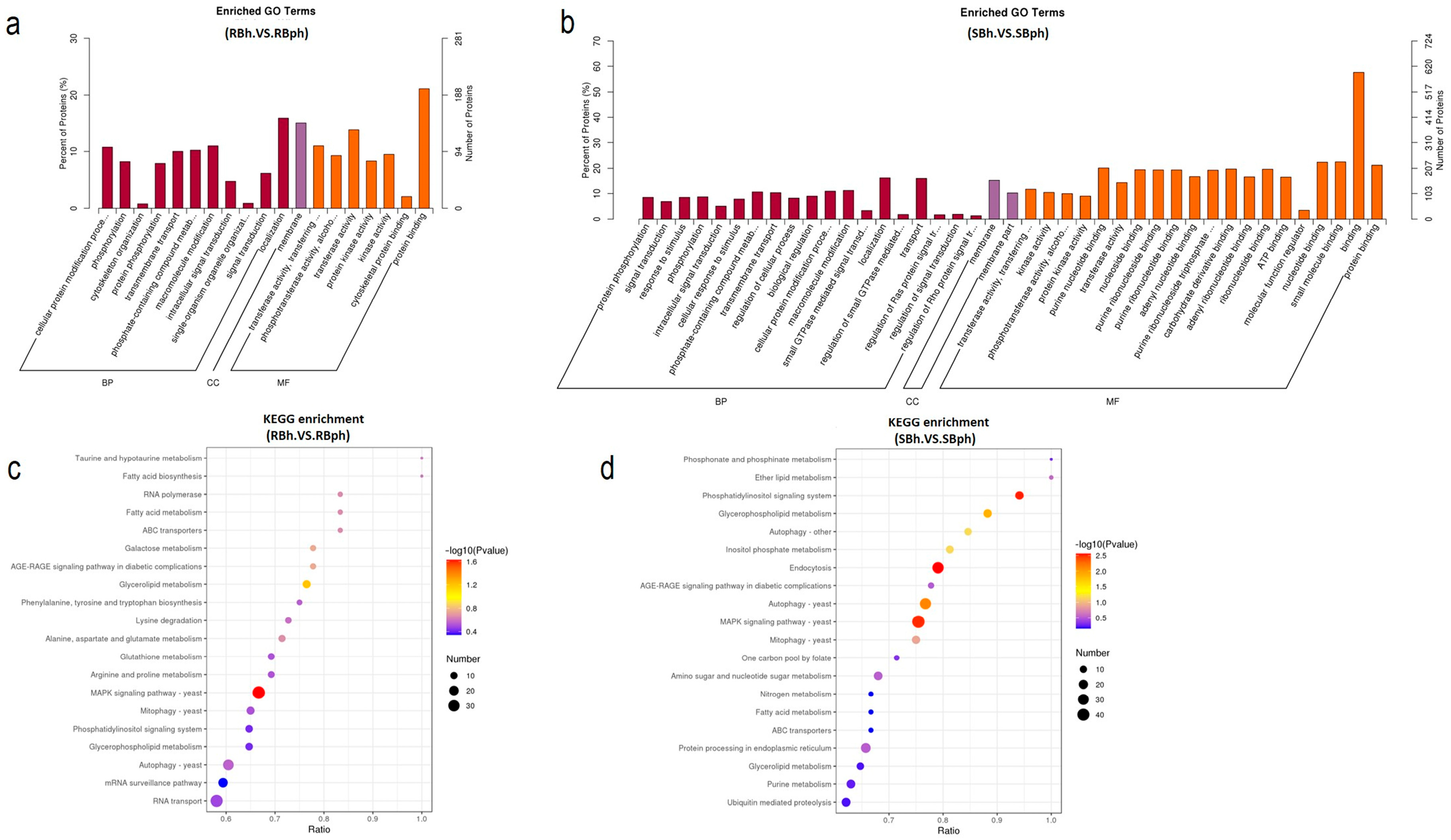
3.2. Comparative Functional Enrichment Analysis Between Two Cultivars During Storage
3.3. Differential Expression Analysis Between Two Cultivars During Storage
3.4. Identification and Profiling of Phosphoproteins Involved in Energy Metabolism
3.5. Phosphorylation Kinase Prediction Between Two Cultivars During Storage
3.6. In Silico Protein–Protein Interaction Network of Predicted Kinases and Energy Metabolism-Related Proteins
4. Discussion
4.1. Phosphoproteomic Remodeling Correlates with Browning Susceptibility
4.2. Association Between Altered Signaling Networks and the Browning Phenotype
4.3. Energy Metabolism Dysregulation and Its Correlation with ATP Depletion
4.4. Predicted Kinase Families and Their Potential Roles in Postharvest Signaling
4.5. Integration of Predicted Kinase Activity with Energy Metabolism Alterations
5. Conclusions
Author Contributions
Funding
Institutional Review Board Statement
Informed Consent Statement
Data Availability Statement
Conflicts of Interest
Abbreviations
| SB | Susceptible-to-browning |
| RB | Resistant-to-browning |
| DIA | Data-independent acquisition |
| PPI | Protein–protein interaction |
| ROS | Reactive oxygen species |
| MAPK | Mitogen-activated protein kinase |
| GPx | Glutathione peroxidase |
| PSMs | Peptide spectrum matches |
| FDR | False discovery rate |
| FC | Fold change |
| DPPs | Differentially regulated phosphoproteins |
| iRT | Internal retention time |
| GO | Gene Ontology |
| KEGG | Kyoto Encyclopedia of Genes and Genomes |
| PCA | Principal component analysis |
| PHK | Phosphorylase kinase |
| GSK3 | Glycogen synthase kinase 3 |
| CAMKL | Calcium/calmodulin-dependent protein kinases |
References
- Sun, R.; Han, J.; Yang, P.; Yang, S.; Xie, H.; Li, J.; Huang, C.; Yao, Q.; Wang, Q.; Li, H. Formula Screening and Optimization of Physical and Chemical Properties for Cultivating Flammulina filiformis Using Soybean Straw as Substrate. Horticulturae 2025, 11, 947. [Google Scholar] [CrossRef]
- Liu, J.; Sun, J.; He, R.; Xia, J.; He, P. The Situation of Counterfeited and Mislabeled Commercialized Edible Mushrooms in China and the Development of Possible Controls. Foods 2024, 13, 3097. [Google Scholar] [CrossRef] [PubMed]
- Niu, Y.; Yun, J.; Bi, Y.; Wang, T.; Zhang, Y.; Liu, H.; Zhao, F. Predicting the shelf life of postharvest Flammulina velutipes at various temperatures based on mushroom quality and specific spoilage organisms. Postharvest Biol. Technol. 2020, 167, 111235. [Google Scholar] [CrossRef]
- Fu, Y.; Tan, H.; Wang, B.; Peng, W.; Sun, Q.; Yu, Y. Integrated multi-omic analyses on yellow Flammulina filiformis cultivar reveal postharvest oxidative damage responses. Postharvest Biol. Technol. 2023, 195, 112111. [Google Scholar] [CrossRef]
- Fu, Y.; Yu, Y.; Tan, H.; Wang, B.; Peng, W.; Sun, Q. Metabolomics reveals dopa melanin involved in the enzymatic browning of the yellow cultivars of East Asian golden needle mushroom (Flammulina filiformis). Food Chem. 2021, 370, 131295. [Google Scholar] [CrossRef]
- Ma, S.; Zhang, H.; Xu, J. Characterization, antioxidant and anti-inflammation capacities of fermented Flammulina velutipes polyphenols. Molecules 2021, 26, 6205. [Google Scholar] [CrossRef] [PubMed]
- Gouda, M.H.B.; Zhang, C.; Wang, J.; Peng, S.; Chen, Y.; Luo, H.; Yu, L. ROS and MAPK cascades in the post-harvest senescence of horticultural products. J. Proteom. Bioinform. 2020, 13, 1–7. [Google Scholar] [CrossRef]
- Zhang, D.; Wang, H.; Hu, Y.; Liu, Y. Chitosan controls postharvest decay on cherry tomato fruit possibly via the mitogen-activated protein kinase signaling pathway. J. Agric. Food Chem. 2015, 63, 7399–7404. [Google Scholar] [CrossRef]
- Zhu, S.; Mo, Y.; Yang, Y.; Liang, S.; Xian, S.; Deng, Z.; Zhao, M.; Liu, S.; Liu, K. Genome-wide identification of MAPK family in papaya (Carica papaya) and their involvement in fruit postharvest ripening. BMC Plant Biol. 2024, 24, 68. [Google Scholar] [CrossRef]
- Bai, S.; Zhou, Z.; Mariga, A.M.; Shang, X.; Ma, N.; Fang, D.; Yang, W.; Hu, Q.; Gao, H.; Chen, H.; et al. CA-g-CS/PLA film packaging improved storage stability through the MAPK signaling pathway of postharvest Agaricus bisporus. Postharvest Biol. Technol. 2024, 209, 112688. [Google Scholar] [CrossRef]
- Loopmans, S.; Rohlenova, K.; van Brussel, T.; Stockmans, I.; Moermans, K.; Peredo, N.; Carmeliet, P.; Lambrechts, D.; Stegen, S.; Carmeliet, G. The pentose phosphate pathway controls oxidative protein folding and prevents ferroptosis in chondrocytes. Nat. Metab. 2025, 7, 182–195. [Google Scholar] [CrossRef]
- Qin, X.; Liu, T. Recent advances in genetic code expansion techniques for protein phosphorylation studies. J. Mol. Biol. 2022, 434, 167406. [Google Scholar] [CrossRef] [PubMed]
- Sun, L.; Wang, C.; Zhou, Z.; Li, Q. An integrated proteomic and phosphoproteomic landscape of chronic kidney disease. J. Proteom. 2025, 311, 105355. [Google Scholar] [CrossRef]
- Fang, H.; Zhang, Y.; Zhu, L.; Lyu, J.; Li, Q. In-depth proteomics and phosphoproteomics reveal biomarkers and molecular pathways of chronic intermittent hypoxia in mice. J. Proteom. 2025, 311, 105334. [Google Scholar] [CrossRef]
- Huang, D.W.; Sherman, B.T.; Lempicki, R.A. Bioinformatics enrichment tools: Paths toward the comprehensive functional analysis of large gene lists. Nucleic Acids Res. 2009, 37, 1–13. [Google Scholar] [CrossRef]
- Franceschini, A.; Szklarczyk, D.; Frankild, S.; Kuhn, M.; Simonovic, M.; Roth, A.; Lin, J.; Minguez, P.; Bork, P.; Von Mering, C. STRING v9. 1: Protein-protein interaction networks, with increased coverage and integration. Nucleic Acids Res. 2012, 41, D808–D815. [Google Scholar] [CrossRef]
- Sun, L.; Wang, S.; Lang, X.; Dai, H.; Long, S.; Li, M.; Wei, B.; Zhou, Q.; Ji, S. Phosphoproteomic Analysis Indicates Phosphorylated Proteins in Response to Postharvest Blueberries Fruit Softening during Shelf Life. J. Agric. Food Chem. 2024, 72, 21287–21299. [Google Scholar] [CrossRef] [PubMed]
- Zhu, Y.; Ji, S.; Li, P.; Kang, Y.; Wei, B.; Luo, M.; Zhou, Q. Integrating proteomics and phosphoproteomics to reveal the regulatory mechanism of yellowing in postharvest cold storage of broccoli. Postharvest Biol. Technol. 2025, 225, 113531. [Google Scholar] [CrossRef]
- Gao, H.; Huang, S.; Dong, T.; Yang, Q.; Yi, G. Analysis of resistant starch degradation in postharvest ripening of two banana cultivars: Focus on starch structure and amylases. Postharvest Biol. Technol. 2016, 119, 1–8. [Google Scholar] [CrossRef]
- Zhu, Y.; Li, S.; Jaume, A.; Jani, R.A.; Delevoye, C.; Raposo, G.; Marks, M.S. Type II phosphatidylinositol 4-kinases function sequentially in cargo delivery from early endosomes to melanosomes. J. Cell Biol. 2022, 221, e202110114. [Google Scholar] [CrossRef]
- Guo, W.; Wang, H.; Li, C. Signal pathways of melanoma and targeted therapy. Signal Transduct. Target. Ther. 2021, 6, 424. [Google Scholar] [CrossRef]
- Fernández-Medarde, A.; Santos, E. The RasGrf family of mammalian guanine nucleotide exchange factors. Biochim. Et Biophys. Acta Rev. Cancer 2011, 1815, 170–188. [Google Scholar] [CrossRef]
- Lin, L.; Lin, H.; Chen, Y.; Zhang, H.; Wang, X.; Lin, M.; Chen, Y.; Wang, H.; Fan, Z.; Lin, Y. Respiratory and energy metabolisms participate in the disease occurrence of fresh Chinese olive caused by Pestalotiopsis microspora. Postharvest Biol. Technol. 2023, 205, 112514. [Google Scholar] [CrossRef]
- Lin, Y.; Lin, H.; Chen, Y.; Wang, H.; Lin, M.; Ritenour, M.A.; Lin, Y. The role of ROS-induced change of respiratory metabolism in pulp breakdown development of longan fruit during storage. Food Chem. 2020, 305, 125439. [Google Scholar] [CrossRef] [PubMed]
- Liu, Q.; Xie, H.; Chen, Y.; Lin, M.; Hung, Y.-C.; Wang, H.; Fan, Z.; Lin, Y.; Lin, H. Acidic electrolyzed oxidizing water delayed the breakdown occurrence in pulp of fresh longan by regulating the metabolisms of respiratory and energy. Postharvest Biol. Technol. 2023, 205, 112531. [Google Scholar] [CrossRef]
- Sun, B.; Kuang, X.; Lin, H.; Lin, M.; Chen, Y.; Zeng, L.; Lin, Y.; Chen, Y.; Wang, H.; Fan, Z. The role of respiratory metabolism in chilling injury development of Chinese olive fruit during cold storage. Postharvest Biol. Technol. 2023, 205, 112489. [Google Scholar] [CrossRef]
- Wang, W.; Bose, S.K.; Jia, X.; Howlader, P.; Yin, H. A combined analysis of transcriptome and proteome reveals the regulation mechanism of alginate oligosaccharides on alleviating energy deficit in postharvest strawberry. Postharvest Biol. Technol. 2025, 220, 113302. [Google Scholar] [CrossRef]
- Aghdam, M.S.; Jannatizadeh, A.; Luo, Z.; Paliyath, G. Ensuring sufficient intracellular ATP supplying and friendly extracellular ATP signaling attenuates stresses, delays senescence and maintains quality in horticultural crops during postharvest life. Trends Food Sci. Technol. 2018, 76, 67–81. [Google Scholar] [CrossRef]
- Garcia, A.V.; Al-Yousif, M.; Hirt, H. Role of AGC kinases in plant growth and stress responses. Cell. Mol. Life Sci. 2012, 69, 3259–3267. [Google Scholar] [CrossRef]
- Knippschild, U.; Gocht, A.; Wolff, S.; Huber, N.; Löhler, J.; Stöter, M. The casein kinase 1 family: Participation in multiple cellular processes in eukaryotes. Cell. Signal. 2005, 17, 675–689. [Google Scholar] [CrossRef]
- Meng, X.; Zhang, S. MAPK cascades in plant disease resistance signaling. Annu. Rev. Phytopathol. 2013, 51, 245–266. [Google Scholar] [CrossRef]
- Wu, C.; Deng, W.; Shan, W.; Liu, X.; Zhu, L.; Cai, D.; Wei, W.; Yang, Y.; Chen, J.; Lu, W. Banana MKK1 modulates fruit ripening via the MKK1-MPK6-3/11-4-bZIP21 module. Cell Rep. 2023, 42, 112832. [Google Scholar] [CrossRef]
- Aghdam, M.S.; Razavi, F.; Jia, H. TOR and SnRK1 signaling pathways manipulation for improving postharvest fruits and vegetables marketability. Food Chem. 2024, 456, 139987. [Google Scholar] [CrossRef]
- Yue, X.; Guo, Z.; Shi, T.; Song, L.; Cheng, Y. Arabidopsis AGC protein kinases IREH1 and IRE3 control root skewing. J. Genet. Genom. 2019, 46, 259–267. [Google Scholar] [CrossRef] [PubMed]
- Hardie, D.G.; Ross, F.A.; Hawley, S.A. AMPK: A nutrient and energy sensor that maintains energy homeostasis. Nat. Rev. Mol. Cell Biol. 2012, 13, 251–262. [Google Scholar] [CrossRef]
- Zhang, J.; Lyu, H.; Chen, J.; Cao, X.; Du, R.; Ma, L.; Wang, N.; Zhu, Z.; Rao, J.; Wang, J. Releasing a sugar brake generates sweeter tomato without yield penalty. Nature 2024, 635, 647–656. [Google Scholar] [CrossRef]
- Timmins, J.M.; Ozcan, L.; Seimon, T.A.; Li, G.; Malagelada, C.; Backs, J.; Backs, T.; Bassel-Duby, R.; Olson, E.N.; Anderson, M.E. Calcium/calmodulin-dependent protein kinase II links ER stress with Fas and mitochondrial apoptosis pathways. J. Clin. Investig. 2009, 119, 2925–2941. [Google Scholar] [CrossRef] [PubMed]
- Han, W.; Hao, X.; Hong, Y.; Zhao, S.; Chen, X.; Wang, R.; Wang, Y.; Li, G. NMDARs antagonist MK801 suppresses LPS-induced apoptosis and mitochondrial dysfunction by regulating subunits of NMDARs via the CaM/CaMKII/ERK pathway. Cell Death Discov. 2023, 9, 59. [Google Scholar] [CrossRef] [PubMed]
- Yang, W.; Shi, C.; Hu, Q.; Wu, Y.; Fang, D.; Pei, F.; Mariga, A.M. Nanocomposite packaging regulate respiration and energy metabolism in Flammulina velutipes. Postharvest Biol. Technol. 2019, 151, 119–126. [Google Scholar] [CrossRef]
- Baanante, I.; De Frutos, P.G.; Bonamusa, L.; Fernandez, F. Regulation of fish glycolysis—Gluconeogenesis: Role of fructose 2, 6 P2 and PFK-2. Comp. Biochem. Physiol. Part B Comp. Biochem. 1991, 100, 11–17. [Google Scholar] [CrossRef]






Disclaimer/Publisher’s Note: The statements, opinions and data contained in all publications are solely those of the individual author(s) and contributor(s) and not of MDPI and/or the editor(s). MDPI and/or the editor(s) disclaim responsibility for any injury to people or property resulting from any ideas, methods, instructions or products referred to in the content. |
© 2026 by the authors. Licensee MDPI, Basel, Switzerland. This article is an open access article distributed under the terms and conditions of the Creative Commons Attribution (CC BY) license.
Share and Cite
Fu, Y.; Guo, X.; He, X.; Wang, B.; Peng, W.; Yu, Y. Comparative Phosphoproteomics of Two Flammulina filiformis Cultivars with Differential Postharvest Browning Susceptibility. J. Fungi 2026, 12, 115. https://doi.org/10.3390/jof12020115
Fu Y, Guo X, He X, Wang B, Peng W, Yu Y. Comparative Phosphoproteomics of Two Flammulina filiformis Cultivars with Differential Postharvest Browning Susceptibility. Journal of Fungi. 2026; 12(2):115. https://doi.org/10.3390/jof12020115
Chicago/Turabian StyleFu, Yu, Xiaojing Guo, Xiaolan He, Bo Wang, Weihong Peng, and Yang Yu. 2026. "Comparative Phosphoproteomics of Two Flammulina filiformis Cultivars with Differential Postharvest Browning Susceptibility" Journal of Fungi 12, no. 2: 115. https://doi.org/10.3390/jof12020115
APA StyleFu, Y., Guo, X., He, X., Wang, B., Peng, W., & Yu, Y. (2026). Comparative Phosphoproteomics of Two Flammulina filiformis Cultivars with Differential Postharvest Browning Susceptibility. Journal of Fungi, 12(2), 115. https://doi.org/10.3390/jof12020115

