Chromosome-Level Genome Announcement of the Monokaryotic Pleurotus ostreatus Strain PC80
Abstract
1. Introduction
2. Materials and Methods
2.1. Fungal Cultivation
2.2. Sequencing, Assembly, and Correction
2.3. Chromosome Assembly by Hi-C
2.4. RNA Extraction and Sequencing
2.5. Genome Size Estimation
2.6. Genome Completeness Assessment
2.7. Genome Annotation
2.8. Genomic Collinearity Analysis
2.9. Sequence Analysis for the Mating-Type Locus
3. Results and Discussion
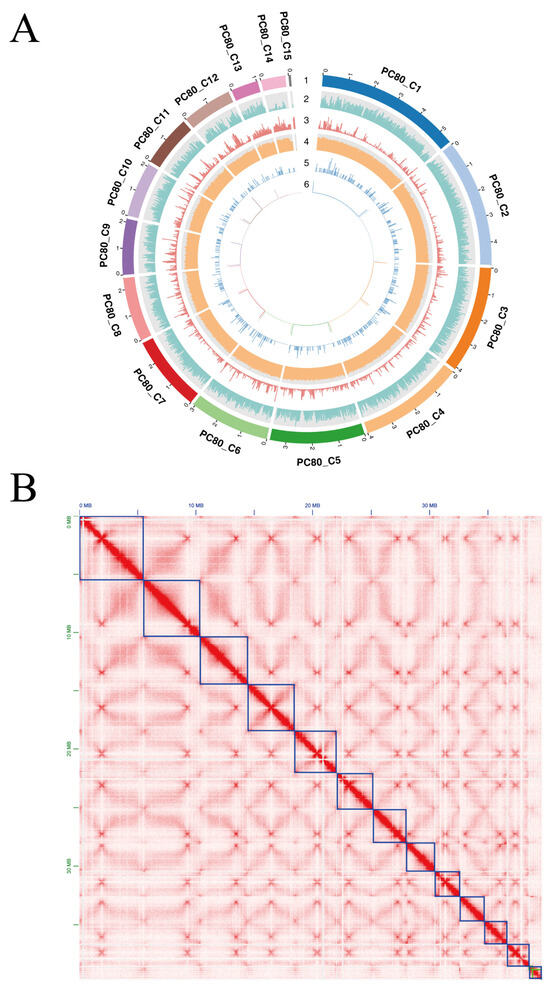
3.1. Genome Assembly of the P. ostreatus PC80 Strain
3.2. Repeat Annotation and Genome Prediction
3.3. Synteny Analysis Between P. ostreatus PC80 and PC9_AS
3.4. The Carbohydrate-Active Enzyme Family
3.5. Identification of the Mating Locus
3.5.1. matA Locus
3.5.2. matB Locus
4. Conclusions
Supplementary Materials
Author Contributions
Funding
Institutional Review Board Statement
Informed Consent Statement
Data Availability Statement
Conflicts of Interest
References
- Ruiz-Dueñas, F.J.; Barrasa, J.M.; Sánchez-García, M.; Camarero, S.; Miyauchi, S.; Serrano, A.; Linde, D.; Babiker, R.; Drula, E.; Ayuso-Fernández, I.; et al. Genomic analysis enlightens Agaricales lifestyle evolution and increasing peroxidase diversity. Mol. Biol. Evol. 2021, 38, 1428–1446. [Google Scholar] [CrossRef] [PubMed]
- Wal, P.; Dwivedi, J.; Kushwaha, S.; Yadav, A.; Singh, S.P.; Hanumanthachar, K.J. A comprehensive review on nutritional and medicinal properties of Pleurotus ostreatus: An oyster mushroom. Curr. Nutr. Food Sci. 2023, 19, 386–398. [Google Scholar] [CrossRef]
- Stastny, J.; Marsik, P.; Tauchen, J.; Bozik, M.; Mascellani, A.; Havlik, J.; Landa, P.; Jablonsky, I.; Treml, J.; Herczogova, P.; et al. Antioxidant and anti-inflammatory activity of five medicinal mushrooms of the genus Pleurotus. Antioxidants 2022, 11, 1569. [Google Scholar] [CrossRef]
- Nakazawa, T.; Kawauchi, M.; Otsuka, Y.; Han, J.; Koshi, D.; Schiphof, K.; Ramírez, L.; Pisabarro, A.G.; Honda, Y. Pleurotus ostreatus as a model mushroom in genetics, cell biology, and material sciences. Appl. Microbiol. Biotechnol. 2024, 108, 217. [Google Scholar] [CrossRef]
- Franco, P.C.I.; Shiraishi, I.S.; Dekker, R.F.H.; Barbosa-Dekker, A.M.; Borsato, D.; Angilelli, K.B.; Evaristo, G.P.C.; Simionato, J.I.; Daniel, J.F.S. Optimization of laccase production by Pleurotus ostreatus Florida and evaluation of metabolites generated during kraft lignin biotransformation. Waste Biomass Valorization 2023, 14, 2589–2597. [Google Scholar] [CrossRef]
- Fernández-Fueyo, E.; Ruiz-Dueñas, F.J.; Martínez, M.J.; Romero, A.; Hammel, K.E.; Medrano, F.J.; Martínez, A.T. Ligninolytic peroxidase genes in the oyster mushroom genome: Heterologous expression, molecular structure, catalytic and stability properties, and lignin-degrading ability. Biotechnol. Biofuels 2014, 7, 2. [Google Scholar] [CrossRef] [PubMed]
- Larraya, L.M.; Pérez, G.; Peñas, M.M.; Baars, J.J.; Mikosch, T.S.; Pisabarro, A.G.; Ramírez, L. Molecular karyotype of the white rot fungus Pleurotus ostreatus. Appl. Environ. Microbiol. 1999, 65, 3413–3417. [Google Scholar] [CrossRef]
- Riley, R.; Salamov, A.A.; Brown, D.W.; Nagy, L.G.; Floudas, D.; Held, B.W.; Levasseur, A.; Lombard, V.; Morin, E.; Otillar, R.; et al. Extensive sampling of basidiomycete genomes demonstrates inadequacy of the white-rot/brown-rot paradigm for wood decay fungi. Proc. Natl. Acad. Sci. USA 2014, 111, 9923–9928. [Google Scholar] [CrossRef]
- Lee, Y.-Y.; Vidal-Diez de Ulzurrun, G.; Schwarz, E.M.; Stajich, J.E.; Hsueh, Y.-P. Genome sequence of the oyster mushroom Pleurotus ostreatus strain PC9. G3 Bethesda Md 2021, 11, jkaa008. [Google Scholar] [CrossRef]
- Knop, D.; Yarden, O.; Hadar, Y. The ligninolytic peroxidases in the genus Pleurotus: Divergence in activities, expression, and potential applications. Appl. Microbiol. Biotechnol. 2015, 99, 1025–1038. [Google Scholar] [CrossRef] [PubMed]
- Nakazawa, T.; Yamaguchi, I.; Zhang, Y.; Saka, C.; Wu, H.; Kayama, K.; Kawauchi, M.; Sakamoto, M.; Honda, Y. Experimental evidence that lignin-modifying enzymes are essential for degrading plant cell wall lignin by Pleurotus ostreatus using CRISPR/Cas9. Environ. Microbiol. 2023, 25, 1909–1924. [Google Scholar] [CrossRef]
- Boontawon, T.; Nakazawa, T.; Horii, M.; Tsuzuki, M.; Kawauchi, M.; Sakamoto, M.; Honda, Y. Functional analyses of Pleurotus ostreatus Pcc1 and Clp1 using CRISPR/Cas9. Fungal Genet. Biol. 2021, 154, 103599. [Google Scholar] [CrossRef]
- Koltin, Y. Development of the Amut Bmut strain of Schizophyllum commune. Arch. Für Mikrobiol. 1970, 74, 123–128. [Google Scholar] [CrossRef]
- Kües, U. From two to many: Multiple mating types in basidiomycetes. Fungal Biol. Rev. 2015, 29, 126–166. [Google Scholar] [CrossRef]
- Barthélémy, D.; Belmonte, E.; Pilla, L.D.; Bardel, C.; Duport, E.; Gautier, V.; Payen, L. Direct comparative analysis of a pharmacogenomics panel with PacBio HiFi® long-read and Illumina short-read sequencing. J. Pers. Med. 2023, 13, 1655. [Google Scholar] [CrossRef] [PubMed]
- Liu, R.; Xu, R.; Yan, S.; Li, P.; Jia, C.; Sun, H.; Sheng, K.; Wang, Y.; Zhang, Q.; Guo, J.; et al. Hi-C, a chromatin 3D structure technique advancing the functional genomics of immune cells. Front. Genet. 2024, 15, 1377238. [Google Scholar] [CrossRef]
- Chang, Y.; Zhang, R.; Ma, Y.; Sun, W. A haplotype-resolved genome assembly of Rhododendron vialii based on PacBio HiFi reads and Hi-C data. Sci. Data 2023, 10, 451. [Google Scholar] [CrossRef]
- Guo, Y.; Tang, J.; Zhuo, Z.; Huang, J.; Fu, Z.; Song, J.; Liu, M.; Dong, Z.; Wang, Z. The first high-quality chromosome-level genome of Eretmochelys imbricata using HiFi and Hi-C data. Sci. Data 2023, 10, 604. [Google Scholar] [CrossRef]
- Chen, X.; Wei, Y.; Meng, G.; Wang, M.; Peng, X.; Dai, J.; Dong, C.; Huo, G. Telomere-to-telomere haplotype-resolved genomes of Agrocybe chaxingu reveals unique genetic features and developmental insights. J. Fungi 2024, 10, 602. [Google Scholar] [CrossRef]
- Zhang, K.; Yuan-Ying, S.; Cai, L. An optimized protocol of single spore isolation for fungi. Cryptogam. Mycol. 2013, 34, 349–356. [Google Scholar] [CrossRef]
- Porebski, S.; Bailey, L.G.; Baum, B.R. Modification of a CTAB DNA extraction protocol for plants containing high polysaccharide and polyphenol components. Plant Mol. Biol. Report. 1997, 15, 8–15. [Google Scholar] [CrossRef]
- Chen, S. Ultrafast one-pass FASTQ data preprocessing, quality control, and deduplication using fastp. iMeta 2023, 2, e107. [Google Scholar] [CrossRef]
- Cheng, H.; Concepcion, G.T.; Feng, X.; Zhang, H.; Li, H. Haplotype-resolved de novo assembly using phased assembly graphs with Hifiasm. Nat. Methods 2021, 18, 170–175. [Google Scholar] [CrossRef]
- Rao, S.S.P.; Huntley, M.H.; Durand, N.C.; Stamenova, E.K.; Bochkov, I.D.; Robinson, J.T.; Sanborn, A.L.; Machol, I.; Omer, A.D.; Lander, E.S.; et al. A 3D map of the human genome at kilobase resolution reveals principles of chromatin looping. Cell 2014, 159, 1665–1680. [Google Scholar] [CrossRef] [PubMed]
- Dudchenko, O.; Batra, S.S.; Omer, A.D.; Nyquist, S.K.; Hoeger, M.; Durand, N.C.; Shamim, M.S.; Machol, I.; Lander, E.S.; Aiden, A.P.; et al. De novo assembly of the Aedes aegypti genome using Hi-C yields chromosome-length scaffolds. Science 2017, 356, 92–95. [Google Scholar] [CrossRef]
- Bolger, A.M.; Lohse, M.; Usadel, B. Trimmomatic: A flexible trimmer for Illumina sequence data. Bioinforma. Oxf. Engl. 2014, 30, 2114–2120. [Google Scholar] [CrossRef]
- Ranallo-Benavidez, T.R.; Jaron, K.S.; Schatz, M.C. GenomeScope 2.0 and Smudgeplot for reference-free profiling of polyploid genomes. Nat. Commun. 2020, 11, 1432. [Google Scholar] [CrossRef]
- Marçais, G.; Kingsford, C. A fast, lock-free approach for efficient parallel counting of occurrences of k-mers. Bioinformatics 2011, 27, 764–770. [Google Scholar] [CrossRef]
- Manni, M.; Berkeley, M.R.; Seppey, M.; Simão, F.A.; Zdobnov, E.M. BUSCO update: Novel and streamlined workflows along with broader and deeper phylogenetic coverage for scoring of eukaryotic, prokaryotic, and viral genomes. Mol. Biol. Evol. 2021, 38, 4647–4654. [Google Scholar] [CrossRef] [PubMed]
- Li, H.; Durbin, R. Fast and accurate short read alignment with Burrows-Wheeler transform. Bioinformatics 2009, 25, 1754–1760. [Google Scholar] [CrossRef]
- Li, H. Minimap2: Pairwise alignment for nucleotide sequences. Bioinformatics 2018, 34, 3094–3100. [Google Scholar] [CrossRef]
- Kim, D.; Paggi, J.M.; Park, C.; Bennett, C.; Salzberg, S.L. Graph-based genome alignment and genotyping with HISAT2 and HISAT-genotype. Nat. Biotechnol. 2019, 37, 907–915. [Google Scholar] [CrossRef]
- Jurka, J.; Kapitonov, V.V.; Pavlicek, A.; Klonowski, P.; Kohany, O.; Walichiewicz, J. Repbase update, a database of eukaryotic repetitive elements. Cytogenet. Genome Res. 2005, 110, 462–467. [Google Scholar] [CrossRef]
- Chen, N. Using RepeatMasker to identify repetitive elements in genomic sequences. Curr. Protoc. Bioinforma. 2004, 4, 4.10.1–4.10.14. [Google Scholar] [CrossRef] [PubMed]
- Hoff, K.J.; Lange, S.; Lomsadze, A.; Borodovsky, M.; Stanke, M. BRAKER1: Unsupervised RNA-seq-based genome annotation with GeneMark-ET and AUGUSTUS. Bioinformatics 2016, 32, 767–769. [Google Scholar] [CrossRef]
- Marçais, G.; Delcher, A.L.; Phillippy, A.M.; Coston, R.; Salzberg, S.L.; Zimin, A. MUMmer4: A fast and versatile genome alignment system. PLoS Comput. Biol. 2018, 14, e1005944. [Google Scholar] [CrossRef]
- Wang, Y.; Tang, H.; Debarry, J.D.; Tan, X.; Li, J.; Wang, X.; Lee, T.; Jin, H.; Marler, B.; Guo, H.; et al. MCScanX: A toolkit for detection and evolutionary analysis of gene synteny and collinearity. Nucleic Acids Res. 2012, 40, e49. [Google Scholar] [CrossRef]
- Stajich, J.E.; Wilke, S.K.; Ahrén, D.; Au, C.H.; Birren, B.W.; Borodovsky, M.; Burns, C.; Canbäck, B.; Casselton, L.A.; Cheng, C.K.; et al. Insights into evolution of multicellular fungi from the assembled chromosomes of the mushroom Coprinopsis cinerea (Coprinus cinereus). Proc. Natl. Acad. Sci. USA 2010, 107, 11889–11894. [Google Scholar] [CrossRef] [PubMed]
- Wang, J.; Chitsaz, F.; Derbyshire, M.K.; Gonzales, N.R.; Gwadz, M.; Lu, S.; Marchler, G.H.; Song, J.S.; Thanki, N.; Yamashita, R.A.; et al. The conserved domain database in 2023. Nucleic Acids Res. 2023, 51, D384–D388. [Google Scholar] [CrossRef]
- Hallgren, J.; Tsirigos, K.D.; Pedersen, M.D.; Armenteros, J.J.A.; Marcatili, P.; Nielsen, H.; Krogh, A.; Winther, O. DeepTMHMM predicts alpha and beta transmembrane proteins using deep neural networks. bioRxiv 2022. [Google Scholar] [CrossRef]
- Wu, L.; Van Peer, A.; Song, W.; Wang, H.; Chen, M.; Tan, Q.; Song, C.; Zhang, M.; Bao, D. Cloning of the Lentinula edodes B mating-type locus and identification of the genetic structure controlling B mating. Gene 2013, 531, 270–278. [Google Scholar] [CrossRef] [PubMed]
- Edgar, R.C. MUSCLE: Multiple sequence alignment with high accuracy and high throughput. Nucleic Acids Res. 2004, 32, 1792–1797. [Google Scholar] [CrossRef]
- James, T.Y.; Liou, S.-R.; Vilgalys, R. The genetic structure and diversity of the A and B mating-type genes from the tropical oyster mushroom, Pleurotus djamor. Fungal Genet. Biol. 2004, 41, 813–825. [Google Scholar] [CrossRef]
- Loftus, B.J.; Fung, E.; Roncaglia, P.; Rowley, D.; Amedeo, P.; Bruno, D.; Vamathevan, J.; Miranda, M.; Anderson, I.J.; Fraser, J.A.; et al. The genome of the basidiomycetous yeast and human pathogen Cryptococcus neoformans. Science 2005, 307, 1321–1324. [Google Scholar] [CrossRef]
- Peer, A.F.v.; Park, S.-Y.; Shin, P.-G.; Jang, K.-Y.; Yoo, Y.-B.; Park, Y.-J.; Lee, B.-M.; Sung, G.-H.; James, T.Y.; Kong, W.-S. Comparative genomics of the mating-type loci of the mushroom Flammulina velutipes reveals widespread synteny and recent inversions. PLoS ONE 2011, 6, e22249. [Google Scholar] [CrossRef]
- Zhang, Z.; Wen, J.; Li, J.; Ma, X.; Yu, Y.; Tan, X.; Wang, Q.; Liu, B.; Li, X.; Li, Y.; et al. The evolution of genomic and epigenomic features in two Pleurotus fungi. Sci. Rep. 2018, 8, 8313. [Google Scholar] [CrossRef]
- Yang, R.-H.; Li, Y.; Wáng, Y.; Wan, J.-N.; Zhou, C.-L.; Wāng, Y.; Gao, Y.-N.; Mao, W.-J.; Tang, L.-H.; Gong, M.; et al. The genome of Pleurotus eryngii provides insights into the mechanisms of wood decay. J. Biotechnol. 2016, 239, 65–67. [Google Scholar] [CrossRef]
- Yu, H.; Zhang, M.; Sun, Y.; Li, Q.; Liu, J.; Song, C.; Shang, X.; Tan, Q.; Zhang, L.; Yu, H. Whole-genome sequence of a high-temperature edible mushroom Pleurotus giganteus (zhudugu). Front. Microbiol. 2022, 13, 941889. [Google Scholar] [CrossRef]
- Sun, X.; Wu, J.; Zhang, S.; Luo, L.; Mo, C.; Sheng, L.; Ma, A. Genome and comparative transcriptome dissection provide insights into molecular mechanisms of sclerotium formation in culinary-medicinal mushroom Pleurotus tuber-regium. Front. Microbiol. 2022, 12, 815954. [Google Scholar] [CrossRef] [PubMed]
- Li, H.; Wu, S.; Ma, X.; Chen, W.; Zhang, J.; Duan, S.; Gao, Y.; Kui, L.; Huang, W.; Wu, P.; et al. The genome sequences of 90 mushrooms. Sci. Rep. 2018, 8, 9982. [Google Scholar] [CrossRef] [PubMed]
- Yang, J.; Wan, W.; Xie, M.; Mao, J.; Dong, Z.; Lu, S.; He, J.; Xie, F.; Liu, G.; Dai, X.; et al. Chromosome-level reference genome assembly and gene editing of the dead-leaf butterfly Kallima inachus. Mol. Ecol. Resour. 2020, 20, 1080–1092. [Google Scholar] [CrossRef]
- Marbouty, M.; Cournac, A.; Flot, J.-F.; Marie-Nelly, H.; Mozziconacci, J.; Koszul, R. Metagenomic chromosome conformation capture (meta3C) unveils the diversity of chromosome organization in microorganisms. eLife 2014, 3, e03318. [Google Scholar] [CrossRef]
- Pérez, G.; Pangilinan, J.; Pisabarro, A.G.; Ramírez, L. Telomere organization in the ligninolytic basidiomycete Pleurotus ostreatus. Appl. Environ. Microbiol. 2009, 75, 1427–1436. [Google Scholar] [CrossRef]
- Feschotte, C. Transposable elements and the evolution of regulatory networks. Nat. Rev. Genet. 2008, 9, 397–405. [Google Scholar] [CrossRef]
- Castanera, R.; Pérez, G.; López, L.; Sancho, R.; Santoyo, F.; Alfaro, M.; Gabaldón, T.; Pisabarro, A.G.; Oguiza, J.A.; Ramírez, L. Highly expressed captured genes and cross-kingdom domains present in Helitrons create novel diversity in Pleurotus ostreatus and other fungi. BMC Genom. 2014, 15, 1071. [Google Scholar] [CrossRef] [PubMed]
- Zeilinger, S.; Gupta, V.K.; Dahms, T.E.S.; Silva, R.N.; Singh, H.B.; Upadhyay, R.S.; Gomes, E.V.; Tsui, C.K.-M.; Nayak, S.C. Friends or foes? Emerging insights from fungal interactions with plants. FEMS Microbiol. Rev. 2016, 40, 182–207. [Google Scholar] [CrossRef] [PubMed]
- Pallister, E.; Gray, C.J.; Flitsch, S.L. Enzyme promiscuity of carbohydrate active enzymes and their applications in biocatalysis. Curr. Opin. Struct. Biol. 2020, 65, 184–192. [Google Scholar] [CrossRef] [PubMed]
- Garron, M.-L.; Henrissat, B. The continuing expansion of CAZymes and their families. Curr. Opin. Chem. Biol. 2019, 53, 82–87. [Google Scholar] [CrossRef]
- Kameshwar, A.K.S.; Ramos, L.P.; Qin, W. CAZymes-based ranking of fungi (CBRF): An interactive web database for identifying fungi with extrinsic plant biomass degrading abilities. Bioresour. Bioprocess. 2019, 6, 51. [Google Scholar] [CrossRef]
- Ohm, R.A.; Riley, R.; Salamov, A.; Min, B.; Choi, I.-G.; Grigoriev, I.V. Genomics of wood-degrading fungi. Fungal Genet. Biol. 2014, 72, 82–90. [Google Scholar] [CrossRef]
- Segato, F.; Damasio, A.R.L.; Gonçalves, T.A.; Murakami, M.T.; Squina, F.M.; Polizeli, M.; Mort, A.J.; Prade, R.A. Two structurally discrete GH7-cellobiohydrolases compete for the same cellulosic substrate fiber. Biotechnol. Biofuels 2012, 5, 21. [Google Scholar] [CrossRef] [PubMed]
- Janeček, Š.; Svensson, B.; MacGregor, E.A. α-Amylase: An enzyme specificity found in various families of glycoside hydrolases. Cell. Mol. Life Sci. 2014, 71, 1149–1170. [Google Scholar] [CrossRef]
- Sakamoto, Y.; Nakade, K.; Sato, S.; Yoshida, K.; Miyazaki, K.; Natsume, S.; Konno, N. Lentinula edodes genome survey and postharvest transcriptome analysis. Appl. Environ. Microbiol. 2017, 83, e02990-16. [Google Scholar] [CrossRef]
- Levasseur, A.; Drula, E.; Lombard, V.; Coutinho, P.M.; Henrissat, B. Expansion of the enzymatic repertoire of the CAZy database to integrate auxiliary redox enzymes. Biotechnol. Biofuels 2013, 6, 41. [Google Scholar] [CrossRef] [PubMed]
- Sützl, L.; Foley, G.; Gillam, E.M.J.; Bodén, M.; Haltrich, D. The GMC superfamily of oxidoreductases revisited: Analysis and evolution of fungal GMC oxidoreductases. Biotechnol. Biofuels 2019, 12, 118. [Google Scholar] [CrossRef]
- Daou, M.; Faulds, C.B. Glyoxal oxidases: Their nature and properties. World J. Microbiol. Biotechnol. 2017, 33, 87. [Google Scholar] [CrossRef]
- Hutcheson, S.W.; Zhang, H.; Suvorov, M. Carbohydrase systems of Saccharophagus degradans degrading marine complex polysaccharides. Mar. Drugs 2011, 9, 645–665. [Google Scholar] [CrossRef]
- Zervakis, G.I.; Ntougias, S.; Gargano, M.L.; Besi, M.I.; Polemis, E.; Typas, M.A.; Venturella, G. A reappraisal of the Pleurotus eryngii complex—New species and taxonomic combinations based on the application of a polyphasic approach, and an identification key to Pleurotus taxa associated with Apiaceae plants. Fungal Biol. 2014, 118, 814–834. [Google Scholar] [CrossRef]
- Aragunde, H.; Biarnés, X.; Planas, A. Substrate recognition and specificity of chitin deacetylases and related family 4 carbohydrate esterases. Int. J. Mol. Sci. 2018, 19, 412. [Google Scholar] [CrossRef]
- Boraston, A.B.; Bolam, D.N.; Gilbert, H.J.; Davies, G.J. Carbohydrate-binding modules: Fine-tuning polysaccharide recognition. Biochem. J. 2004, 382, 769–781. [Google Scholar] [CrossRef] [PubMed]
- Zhao, Z.; Liu, H.; Wang, C.; Xu, J.-R. Erratum to: Comparative analysis of fungal genomes reveals different plant cell wall degrading capacity in fungi. BMC Genom. 2014, 15, 6. [Google Scholar] [CrossRef]
- Larraya, L.M.; Pérez, G.; Iribarren, I.; Blanco, J.A.; Alfonso, M.; Pisabarro, A.G.; Ramírez, L. Relationship between monokaryotic growth rate and mating type in the edible basidiomycete Pleurotus ostreatus. Appl. Environ. Microbiol. 2001, 67, 3385–3390. [Google Scholar] [CrossRef]
- Raudaskoski, M.; Kothe, E. Basidiomycete mating type genes and pheromone signaling. Eukaryot. Cell 2010, 9, 847–859. [Google Scholar] [CrossRef]
- Kües, U. Life history and developmental processes in the basidiomycete Coprinus cinereus. Microbiol. Mol. Biol. Rev. 2000, 64, 316–353. [Google Scholar] [CrossRef] [PubMed]
- Casselton, L.A.; Asante-Owusu, R.N.; Banham, A.H.; Kingsnorth, C.S.; Kües, U.; O’Shea, S.F.; Pardo, E.H. Mating type control of sexual development in Coprinus cinereus. Can. J. Bot. 1995, 73, 266–272. [Google Scholar] [CrossRef]
- Casselton, L.A.; Kües, U. The origin of multiple mating types in the model mushrooms Coprinopsis cinerea and Schizophyllum commune. In Sex in Fungi; John Wiley & Sons, Ltd.: Hoboken, NJ, USA, 2007; pp. 283–300. ISBN 978-1-68367-160-2. [Google Scholar]
- Pardo, E.H.; O’Shea, S.F.; Casselton, L.A. Multiple versions of the A mating type locus of Coprinus cinereus are generated by three paralogous pairs of multiallelic homeobox genes. Genetics 1996, 144, 87–94. [Google Scholar] [CrossRef]
- Kües, U.; Tymon, A.M.; Richardson, W.V.J.; May, G.; Gieser, P.T.; Casselton, L.A. A mating-type factors of Coprinus cinereus have variable numbers of specificity genes encoding two classes of homeodomain proteins. Mol. Gen. Genet. 1994, 245, 45–52. [Google Scholar] [CrossRef]
- Kües, U.; Asante-Owusu, R.N.; Mutasa, E.S.; Tymon, A.M.; Pardo, E.H.; O’Shea, S.F.; Göttgens, B.; Casselton, L.A. Two classes of homeodomain proteins specify the multiple a mating types of the mushroom Coprinus cinereus. Plant Cell 1994, 6, 1467–1475. [Google Scholar] [CrossRef] [PubMed][Green Version]
- Kües, U.; Göttgens, B.; Stratmann, R.; Richardson, W.V.; O’Shea, S.F.; Casselton, L.A. A chimeric homeodomain protein causes self-compatibility and constitutive sexual development in the mushroom Coprinus cinereus. EMBO J. 1994, 13, 4054–4059. [Google Scholar] [CrossRef] [PubMed]
- Kües, U.; Casselton, L.A. The origin of multiple mating types in mushrooms. J. Cell Sci. 1993, 104, 227–230. [Google Scholar] [CrossRef]
- Shnyreva, A.V.; Shnyreva, A.A. Structure analysis of the MatA locus of sexual compatibility in the edible mushroom Pleurotus ostreatus. Dokl. Biochem. Biophys. 2023, 511, 203–211. [Google Scholar] [CrossRef]
- Clarke, S. Protein isoprenylation and methylation at carboxyl-terminal cysteine residues. Annu. Rev. Biochem. 1992, 61, 355–386. [Google Scholar] [CrossRef]
- Feng, Y.; Davis, N.G. Feedback phosphorylation of the yeast A-factor receptor requires activation of the downstream signaling pathway from G protein through mitogen-activated protein kinase. Mol. Cell. Biol. 2000, 20, 563–574. [Google Scholar] [CrossRef]
- Kües, U.; James, T.Y.; Heitman, J. Mating type in basidiomycetes: Unipolar, bipolar, and tetrapolar patterns of sexuality. In Evolution of Fungi and Fungal-Like Organisms; Pöggeler, S., Wöstemeyer, J., Eds.; Springer: Berlin/Heidelberg, Germany, 2011; pp. 97–160. ISBN 978-3-642-19974-5. [Google Scholar]
- Kües, U.; Nelson, D.R.; Liu, C.; Yu, G.-J.; Zhang, J.; Li, J.; Wang, X.-C.; Sun, H. Genome analysis of medicinal Ganoderma spp. with plant-pathogenic and saprotrophic life-styles. Phytochemistry 2015, 114, 18–37. [Google Scholar] [CrossRef]
- Riquelme, M.; Challen, M.P.; Casselton, L.A.; Brown, A.J. The origin of multiple B mating specificities in Coprinus cinereus. Genetics 2005, 170, 1105–1119. [Google Scholar] [CrossRef] [PubMed]
- Huyer, G.; Kistler, A.; Nouvet, F.J.; George, C.M.; Boyle, M.L.; Michaelis, S. Saccharomyces cerevisiae A-factor mutants reveal residues critical for processing, activity, and export. Eukaryot. Cell 2006, 5, 1560–1570. [Google Scholar] [CrossRef] [PubMed]
- Kothe, E.; Gola, S.; Wendland, J. Evolution of multispecific mating-type alleles for pheromone perception in the homobasidiomycete fungi. Curr. Genet. 2003, 42, 268–275. [Google Scholar] [CrossRef] [PubMed]
- Casselton, L.A.; Olesnicky, N.S. Molecular genetics of mating recognition in basidiomycete fungi. Microbiol. Mol. Biol. Rev. 1998, 62, 55–70. [Google Scholar] [CrossRef]
- Xue, C.; Hsueh, Y.-P.; Heitman, J. Magnificent seven: Roles of G protein-coupled receptors in extracellular sensing in fungi. FEMS Microbiol. Rev. 2008, 32, 1010–1032. [Google Scholar] [CrossRef]





| General Features | PC80 | PC9_AS | PC9_JGI | PC15 |
|---|---|---|---|---|
| Total, nt | 40,638,700 | 35,032,978 | 35,630,309 | 34,342,730 |
| Number of scaffolds | 15 | 17 | 572 | 12 |
| N50 scaffold size, nt | 3,609,302 | 3,500,734 | 2,086,289 | 3,270,165 |
| Scaffold max. nt | 5,521,148 | 4,859,873 | 4,430,591 | 4,830,258 |
| Scaffold min. nt | 91,722 | 9086 | 2001 | 280,724 |
| GC content, % | 50.94 | 50.79 | 50.94 | 50.95 |
| BUSCO completeness, % | 98.8 | 97.2 | 97.2 | 97.6 |
| Classification | Number | Length | Percentage |
|---|---|---|---|
| CLASS I | |||
| LINE/R1 | 21 | 140,592 | 0.34% |
| LINE/R2 | 4 | 19,595 | 0.04% |
| LINE/Tad1 | 14 | 8801 | 0.02% |
| LTR/Gypsy | 630 | 1,947,966 | 4.79% |
| LTR/Unknown | 690 | 261,661 | 0.64% |
| LTR/Copia | 121 | 201,957 | 0.49% |
| LTR/Ngaro | 12 | 16,302 | 0.04% |
| LTR/Pao | 16 | 1969 | 0.00% |
| Total Class I repeat | 1509 | 2,598,467 | 6.39% |
| CLASS II | |||
| DNA tran/CMC-EnSpm | 28 | 136,891 | 0.33% |
| DNA tran/Kolobok-H | 11 | 92,152 | 0.22% |
| DNA tran/Zisupton | 37 | 109,481 | 0.26% |
| DNA tran/Maverick | 13 | 55,281 | 0.13% |
| DNA tran/P-Fungi | 10 | 46,557 | 0.11% |
| DNA tran/MULE-MuDR | 36 | 43,424 | 0.10% |
| DNA tran/TcMar-Sagan | 35 | 25,931 | 0.06% |
| DNA tran/PIF-Harbinger | 33 | 20,722 | 0.05% |
| DNA tran/TcMar-Tc1 | 17 | 10,182 | 0.02% |
| DNA tran/TcMar-Pogo | 33 | 7041 | 0.01% |
| DNA tran/TcMar-Fot1 | 4 | 2212 | 0.00% |
| DNA tran/hAT | 23 | 14,996 | 0.03% |
| Total Class II repeat | 280 | 556,784 | 1.37% |
| Unknown | 2771 | 2,190,565 | 5.39% |
| Satellite | 33 | 39,338 | 0.09% |
| Simple repeat | 6665 | 307,146 | 0.75% |
| rRNA | 92 | 204,174 | 0.50% |
| Low complexity | 1152 | 64,801 | 0.15% |
| Rolling-circles | 42 | 19,870 | 0.04% |
| Total repeat | 12,544 | 5,834,277 | 14.35% |
| Public Protein Database | Number of Genes | Percentage (%) |
|---|---|---|
| Nr | 12,917 | 89.86% |
| Pfam | 7980 | 55.52% |
| SwissProt | 6459 | 44.94% |
| KOG | 4217 | 29.34% |
| KEGG | 4261 | 29.64% |
| Total | 14,374 | 100.00% |
| Species | Total | GH | GT | AA | PL | CE | CBM |
|---|---|---|---|---|---|---|---|
| Pleurotus ostreatus PC80 | 634 | 246 | 52 | 169 | 53 | 31 | 83 |
| Pleurotus ostreatus PC9 | 402 | 165 | 47 | 83 | 19 | 17 | 71 |
| Pleurotus ostreatus PC15 | 554 | 240 | 64 | 118 | 29 | 22 | 81 |
| Pleurotus giganteus | 514 | 231 | 126 | 91 | 18 | 36 | 12 |
| Pleurotus tuoliensis | 322 | 150 | 51 | 51 | 24 | 29 | 17 |
| Pleurotus eryngii | 339 | 180 | 38 | 62 | 15 | 30 | 14 |
| Pleurotus placentodes | 434 | 184 | 38 | 97 | 17 | 10 | 88 |
| Pleurotus cystidiosus | 439 | 190 | 36 | 106 | 13 | 13 | 81 |
Disclaimer/Publisher’s Note: The statements, opinions and data contained in all publications are solely those of the individual author(s) and contributor(s) and not of MDPI and/or the editor(s). MDPI and/or the editor(s) disclaim responsibility for any injury to people or property resulting from any ideas, methods, instructions or products referred to in the content. |
© 2025 by the authors. Licensee MDPI, Basel, Switzerland. This article is an open access article distributed under the terms and conditions of the Creative Commons Attribution (CC BY) license (https://creativecommons.org/licenses/by/4.0/).
Share and Cite
Wu, J.; Sun, W.; Zheng, J.; Liu, J.; Liang, X.; Liu, Q.; Kong, W. Chromosome-Level Genome Announcement of the Monokaryotic Pleurotus ostreatus Strain PC80. J. Fungi 2025, 11, 563. https://doi.org/10.3390/jof11080563
Wu J, Sun W, Zheng J, Liu J, Liang X, Liu Q, Kong W. Chromosome-Level Genome Announcement of the Monokaryotic Pleurotus ostreatus Strain PC80. Journal of Fungi. 2025; 11(8):563. https://doi.org/10.3390/jof11080563
Chicago/Turabian StyleWu, Jie, Wenhua Sun, Jingkang Zheng, Jinling Liu, Xuedi Liang, Qin Liu, and Weili Kong. 2025. "Chromosome-Level Genome Announcement of the Monokaryotic Pleurotus ostreatus Strain PC80" Journal of Fungi 11, no. 8: 563. https://doi.org/10.3390/jof11080563
APA StyleWu, J., Sun, W., Zheng, J., Liu, J., Liang, X., Liu, Q., & Kong, W. (2025). Chromosome-Level Genome Announcement of the Monokaryotic Pleurotus ostreatus Strain PC80. Journal of Fungi, 11(8), 563. https://doi.org/10.3390/jof11080563
