Regulation of Conidiation and Aflatoxin B1 Biosynthesis by a Blue Light Sensor LreA in Aspergillus flavus
Abstract
1. Introduction
2. Materials and Methods
2.1. Light Source
2.2. Strains
2.3. Domain Structure and Phylogenetic Tree Analysis
2.4. Construction of Mutant Strains
2.5. Mycelial Growth and Conidia Analysis
2.6. Aflatoxin Analysis
2.7. Seed Infections
2.8. qRT-PCR
2.9. 3-D Modeling of LreA and LreA Mutant
2.10. Prediction of Potential Function Partners
2.11. Statistical Analysis
3. Results
3.1. Identification and Analysis of LreA in A. flavus
3.2. LreA Promotes Conidiation by Inducing the Expression of brlA and abaA
3.3. LreA Inhibits AFB1 Biosynthesis by Downregulating the Expression of Key Genes
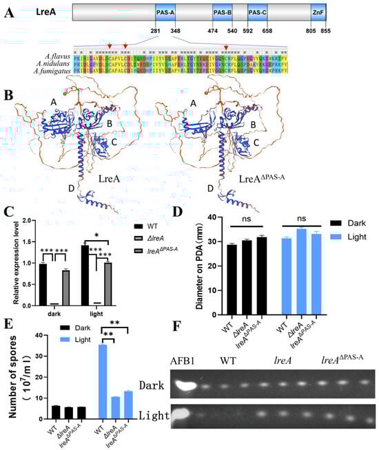
3.4. PAS (Per-ARNT-Sim) Domain Is Necessary for the Function of LreA
3.5. LreB Functions as a Potential Partner of LreA in A. flavus
4. Discussion
Author Contributions
Funding
Institutional Review Board Statement
Informed Consent Statement
Data Availability Statement
Conflicts of Interest
Appendix A
| Primer | Sequence (5′→3′) | Characteristics |
|---|---|---|
| lreA-a1 | GGGGATGACTTGGACTGTGAC | For ΔlreA upstream homology arm |
| lreA-a3 | GGGTGAAGAGCATTGTTTGAGGCCCCTTCCATGCTGTGGCTAAT | |
| lreA-b6 | GCATCAGTGCCTCCTCTCAGACGCCACCGCCACTATTGTTA | For ΔlreA downstream homology arm |
| lreA-b8 | TCTTCCCGCTTACCTTCCT | |
| lreA-a2 | GATGCTGAAATTGGGACTGGTG | For ΔlreA overlap PCR |
| lreA-b7 | GAGCTGGATATTCTGGTCAAGATGTA | |
| lreA-oF | CTCCGAAGCATTTGAACGACT | For ΔlreA test |
| lreA-oR | TTGTTGGCACCAGCTCTGTGA | |
| Q-lrea-F | CCACTCATCGCTTCATTCA | For lreA q-RT-PCR |
| Q-lrea-R | TTCGGTCTTGACACTACTTCG | |
| Co-A-a1 | GCGAGCATAGGACACGGTAG | For lreA-com upstream homology arm |
| Co-A-a3 | TAAAACCCTGGCTTCCCTCCTTCGCCTCAAACAATGCTCTTCACCC | |
| Co-A-b6 | GCATCAGTGCCTCCTCTCAGACGAACAGCACTTAGGCCTG | For lreA-com downstream homology arm |
| Co-A-b8 | CACATCCAGAGTCCCTTC | |
| Co-A-a2 | ACTGGGTCGTATGCCTGATG | For lreA-com overlap |
| Co-A-b7 | TCTTCCCGCTTACCTTCCTA | |
| lreB-A1 | AAGGTTCACTCATAGGCCACA | For ΔlreB upstream homology arm |
| lreB-A3 | GGGTGAAGAGCATTGTTTGAGGCGGAACTTCTCGTCCAATGCTG | |
| lreB-B6 | GCATCAGTGCCTCCTCTCAGACGAAACATATTCCTGCGGCGATAC | For ΔlreB downstream homology arm |
| lreB-B8 | TGCTGCTGCGAACCATAGACC | |
| lreB-A2 | TGAGGCATAATCTGATCCAGC | For ΔlreB overlap |
| lreB-B7 | CGAATAAAGATAACATCGGCTA | |
| CO-B-A1 CO-B-A3 | TGGTTTCCCTGGTGCCAACGATGG TGAAGAGCATTGTTTGAGGCCTAGATTTGATCTTGCCGTTTC | For lreB-com upstream homology arm |
| CO-B-B6 | CATCAGTGCCTCCTCTCAGACCCACCACCACCACCACTACGTGT | For lre-comB downstream homology arm |
| CO-B-B8 | TGGCTTCAACAGTTCTCCC | |
| CO-B-A2 | CGTCCGAACCGAACGACAG | For lreB-com overlap |
| CO-B-B7 | CCGCCAGCACAGCAAGAGT | |
| Q-lreB-F | TACCGATTGCGGAACCTCT | For lreB q-RT PCR |
| Q-lreB-R | TTGATCTTGCCGTTTCTTT | |
| AB-A1 | CTTCGTCTCCGTTCAACCT | For ΔlreAΔlreB upstream homology arm |
| AB-A3 | CAATTGCCCGTCTGTCAGATCCAACTTCTCGTCCAATGCTG | |
| AB-B6 | GGCTCATCGTCACCCCATGATAGGCTCCGTCCTGCTATTTCT | For ΔlreAΔlreB downstream homology arm |
| AB-B8 | TGGCTTCAACAGTTCTCCC | |
| AB-B7 | GATATTCTACCCGCCTGTG | For ΔlreAΔlreB overlap |
| AB-A2 | CTTCGTCTCCGTTCAACCT | |
| P1020-F | ATCGGCAATACCGTCCAGAAGC | For pyrG test |
| P801-R | CAGGAGTTCTCGGGTTGTCG | |
| lreB-OF | ATTGGACCGCTGCCGAACACG | For ΔlreB test |
| lreB-OR | ATGAGGCGACCCTGGCGAACAC | |
| PAS-A-A1 | CGCTTGCTACGGCCCGCACTTGCATG | For lreAΔPAS-AP1 |
| PAS-A-A3 | GCGCGAGGTGGTTTCGTCATCATTCGGTCTTGACACTACTTCG | |
| pyrG-F | GCCTCAAACAATGCTCTTCACCC | For A. fumigatus pyrG |
| pyrG-R | GTCTGAGAGGAGGCACTGATGC | |
| PAS-A-A4 | GAAGTAGTGTCAAGACCGAATGATGACGAAACCACCTCGCGC | For lreAΔPAS-AP2 |
| PAS-A-A5 | GAAGAGCATTGTTTGAGGCCGGTGGCTTTTTGGTTCTCTT | |
| PAS-A-B6 | TCAGTGCCTCCTCTCAGACCCACTATTGTTATCATCATCAT | For lreAΔPAS-AP3 |
| PAS-A-B8 | CAGGAGTTCTCGGGTTGTCG | |
| PAS-A-A2 | TTCGGACTCATTCCATCT | For nested PCR |
| PAS-A-B7 | CTCGGTGCCCATAAAGC | |
| LOV-F | ATAACGTCTGAAAGCTCCTCTG | For sequencing |
| LOV-R | TCAAACTTGGACCCTACTCG |
| Primer | Primer Sequence (5′→3′) | Characteristics |
|---|---|---|
| brlA-F | GCCTCCAGCGTCAACCTTC | For amplifying brlA |
| brlA-R | TCTCTTCAAATGCTCTTGCCTC | |
| abaA-F | TCTTCGGTTGATGGATGATTTC | For amplifying abaA |
| abaA-R | CCGTTGGGAGGCTGGGT | |
| aflR-F | AAAGCACCCTGTCTTCCCTAAC | For amplifying aflR |
| aflR-R | GAAGAGGTGGGTCAGTGTTTGTAG | |
| aflS-F | AAGCTAAGGCCGAGTCTGG | For amplifying aflS |
| aflS-R | CAGGTTGTGTTGCTGTTGATAG | |
| aflH-F | TTCTTGCTCCTTGGTTCAT | For amplifying aflH |
| aflH-R | GGTCAAAGATTCCCTCGG | |
| aflO-F | GATTGGGATGTGGTCATGCGATT | For amplifying aflO |
| aflO-R | GCCTGGGTCCGAAGAATGC | |
| aflJ-F | CGGCGTATGAGGAGAATG | For amplifying aflJ |
| aflJ-R | CTTCATCAACCTGGCATCA | |
| actin-F | ACGGTGTCGTCACAAACTGG | For amplifying actin |
| actin-R | GCGTATCGTCGTTACCTCATC | |
| q-LOV-F | ATGTCGTACCGCCTCCTGAC | For amplifying lreAΔPAS-A |
| q-LOV-R | TCCGCTGTATTTCTTTCGTATCCT |
References
- Corrochano, L.M. Light in the Fungal World: From Photoreception to Gene Transcription and Beyond. Annu. Rev. Genet. 2019, 53, 149–170. [Google Scholar] [CrossRef]
- Yu, Z.; Fischer, R. Light sensing and responses in fungi. Nat. Rev. Microbiol. 2019, 17, 25–36. [Google Scholar] [CrossRef] [PubMed]
- Bayram, O.; Krappmann, S.; Ni, M.; Bok, J.W.; Helmstaedt, K.; Valerius, O.; Braus-Stromeyer, S.; Kwon, N.J.; Keller, N.P.; Yu, J.H.; et al. VelB/VeA/LaeA complex coordinates light signal with fungal development and secondary metabolism. Science 2008, 320, 1504–1506. [Google Scholar] [CrossRef] [PubMed]
- Lee, K.; Loros, J.J.; Dunlap, J.C. Interconnected feedback loops in the Neurospora circadian system. Science 2000, 289, 107–110. [Google Scholar] [CrossRef] [PubMed]
- Chen, C.H.; Ringelberg, C.S.; Gross, R.H.; Dunlap, J.C.; Loros, J.J. Genome-wide analysis of light-inducible responses reveals hierarchical light signalling in Neurospora. Embo J. 2009, 28, 1029–1042. [Google Scholar] [CrossRef]
- Purschwitz, J.; Muller, S.; Kastner, C.; Schoser, M.; Haas, H.; Espeso, E.A.; Atoui, A.; Calvo, A.M.; Fischer, R. Functional and physical interaction of blue- and red-light sensors in Aspergillus nidulans. Curr. Biol. 2008, 18, 255–259. [Google Scholar] [CrossRef]
- Zhang, C.; Selvaraj, J.N.; Yang, Q.; Liu, Y. A Survey of Aflatoxin-Producing Aspergillus sp. from Peanut Field Soils in Four Agroecological Zones of China. Toxins 2017, 9, 40. [Google Scholar] [CrossRef]
- Yang, M.; Zhu, Z.; Zhuang, Z.; Bai, Y.; Wang, S.; Ge, F. Proteogenomic Characterization of the Pathogenic Fungus Aspergillus flavus Reveals Novel Genes Involved in Aflatoxin Production. Mol. Cell Proteom. 2021, 20, 100013. [Google Scholar] [CrossRef]
- Cao, W.; Yu, P.; Yang, K.; Cao, D. Aflatoxin B1: Metabolism, toxicology, and its involvement in oxidative stress and cancer development. Toxicol. Mech. Method. 2022, 32, 395–419. [Google Scholar] [CrossRef]
- Dhakal, A.; Hashmi, M.F.; Sbar, E. Aflatoxin Toxicity. In StatPearls [Internet]; [Updated 19 February 2023]; StatPearls Publishing: Treasure Island, FL, USA, 2023. Available online: https://www.ncbi.nlm.nih.gov/books/NBK557781/ (accessed on 1 January 2024).
- Li, Y.; Meng, X.; Guo, D.; Gao, J.; Huang, Q.; Zhang, J.; Fischer, R.; Shen, Q.; Yu, Z. A Simple and Low-Cost Strategy to Improve Conidial Yield and Stress Resistance of Trichoderma guizhouense through Optimizing Illumination Conditions. J. Fungi 2022, 8, 50. [Google Scholar] [CrossRef]
- Qin, L.; Li, D.; Zhao, J.; Yang, G.; Wang, Y.; Yang, K.; Tumukunde, E.; Wang, S.; Yuan, J. The membrane mucin Msb2 regulates aflatoxin biosynthesis and pathogenicity in fungus Aspergillus flavus. Microb. Biotechnol. 2021, 14, 628–642. [Google Scholar] [CrossRef] [PubMed]
- Jia, K.; Yan, L.; Jia, Y.; Xu, S.; Yan, Z.; Wang, S. aflN Is Involved in the Biosynthesis of Aflatoxin and Conidiation in Aspergillus flavus. Toxins 2021, 13, 831. [Google Scholar] [CrossRef] [PubMed]
- Chang, P.K.; Scharfenstein, L.L.; Wei, Q.; Bhatnagar, D. Development and refinement of a high-efficiency gene-targeting system for Aspergillus flavus. J. Microbiol. Meth 2010, 81, 240–246. [Google Scholar] [CrossRef]
- Jia, K.; Zhang, D.; Jia, Q.; Zhang, Q.Y. Regulation of Fgf15 expression in the intestine by glucocorticoid receptor. Mol. Med. Rep. 2019, 19, 2953–2959. [Google Scholar] [CrossRef]
- Livak, K.J.; Schmittgen, T.D. Analysis of relative gene expression data using real-time quantitative PCR and the 2(-Delta Delta C(T)) Method. Methods 2001, 25, 402–408. [Google Scholar] [CrossRef] [PubMed]
- Schmittgen, T.D.; Livak, K.J. Analyzing real-time PCR data by the comparative C(T) method. Nat. Protoc. 2008, 3, 1101–1108. [Google Scholar] [CrossRef]
- Cho, H.J.; Son, S.H.; Chen, W.; Son, Y.E.; Lee, I.; Yu, J.H.; Park, H.S. Regulation of Conidiogenesis in Aspergillus flavus. Cells-Basel 2022, 11, 2796. [Google Scholar] [CrossRef]
- Pfeifer, A.; Majerus, T.; Zikihara, K.; Matsuoka, D.; Tokutomi, S.; Heberle, J.; Kottke, T. Time-Resolved Fourier Transform Infrared Study on Photoadduct Formation and Secondary Structural Changes within the Phototropin LOV Domain. Biophys. J. 2009, 96, 1462–1470. [Google Scholar] [CrossRef]
- Fuller, K.K.; Ringelberg, C.S.; Loros, J.J.; Dunlap, J.C. The fungal pathogen Aspergillus fumigatus regulates growth, metabolism, and stress resistance in response to light. mBio 2013, 4, e00142-13. [Google Scholar] [CrossRef]
- Galindo, L.J.; Milner, D.S.; Gomes, S.L.; Richards, T.A. A light-sensing system in the common ancestor of the fungi. Curr. Biol. 2022, 32, 3146–3153. [Google Scholar] [CrossRef]
- Etxebeste, O.; Garzia, A.; Espeso, E.A.; Ugalde, U. Aspergillus nidulans asexual development: Making the most of cellular modules. Trends Microbiol. 2010, 18, 569–576. [Google Scholar] [CrossRef] [PubMed]
- Qin, L.; Yang, L.; Zhao, J.; Zeng, W.; Su, M.; Wang, S.; Yuan, J. GTPase Rac Regulates Conidiation, AFB1 Production and Stress Response in Pathogenic Fungus Aspergillus flavus. Toxins 2022, 14, 581. [Google Scholar] [CrossRef]
- Park, H.S.; Yu, J.H. Developmental regulators in Aspergillus fumigatus. J. Microbiol. 2016, 54, 223–231. [Google Scholar] [CrossRef]
- Yu, J.H. Regulation of Development in Aspergillus nidulans and Aspergillus fumigatus. Mycobiology 2010, 38, 229–237. [Google Scholar] [CrossRef] [PubMed]
- Adams, T.H.; Boylan, M.T.; Timberlake, W.E. brlA is necessary and sufficient to direct conidiophore development in Aspergillus nidulans. Cell 1988, 54, 353–362. [Google Scholar] [CrossRef]
- Han, S.; Adams, T.H. Complex control of the developmental regulatory locus brlA in Aspergillus nidulans. Mol. Genet. Genom. 2001, 266, 260–270. [Google Scholar] [CrossRef] [PubMed]
- Son, Y.E.; Yu, J.H.; Park, H.S. Regulators of the Asexual Life Cycle of Aspergillus nidulans. Cells 2023, 12, 1544. [Google Scholar] [CrossRef]
- Georgianna, D.R.; Payne, G.A. Genetic regulation of aflatoxin biosynthesis: From gene to genome. Fungal Genet. Biol. 2009, 46, 113–125. [Google Scholar] [CrossRef]
- Yabe, K.; Nakajima, H. Enzyme reactions and genes in aflatoxin biosynthesis. Appl. Microbiol. Biot. 2004, 64, 745–755. [Google Scholar] [CrossRef]
- Caceres, I.; Khoury, A.A.; Khoury, R.E.; Lorber, S.; Oswald, I.P.; Khoury, A.E.; Atoui, A.; Puel, O.; Bailly, J.D. Aflatoxin Biosynthesis and Genetic Regulation: A Review. Toxins 2020, 12, 150. [Google Scholar] [CrossRef]
- Heintz, U.; Meinhart, A.; Winkler, A. Multi-PAS domain-mediated protein oligomerization of PpsR from Rhodobacter sphaeroides. Acta Crystallogr. D Biol. Crystallogr. 2014, 70, 863–876. [Google Scholar] [CrossRef]
- Christie, J.M.; Blackwood, L.; Petersen, J.; Sullivan, S. Plant flavoprotein photoreceptors. Plant Cell Physiol. 2015, 56, 401–413. [Google Scholar] [CrossRef] [PubMed]
- Crosson, S.; Moffat, K. Photoexcited structure of a plant photoreceptor domain reveals a light-driven molecular switch. Plant Cell 2002, 14, 1067–1075. [Google Scholar] [CrossRef] [PubMed]
- Dasgupta, A.; Fuller, K.K.; Dunlap, J.C.; Loros, J.J. Seeing the world differently: Variability in the photosensory mechanisms of two model fungi. Env. Microbiol. 2016, 18, 5–20. [Google Scholar] [CrossRef] [PubMed]
- Xu, S.Y.; Yu, L.; Luo, X.C.; Ying, S.H.; Feng, M.G. Co-Regulatory Roles of WC1 and WC2 in Asexual Development and Photoreactivation of Beauveria bassiana. J. Fungi 2023, 9, 290. [Google Scholar] [CrossRef]
- Froehlich, A.C.; Liu, Y.; Loros, J.J.; Dunlap, J.C. White Collar-1, a circadian blue light photoreceptor, binding to the frequency promoter. Science 2002, 297, 815–819. [Google Scholar] [CrossRef]





| Strain Name | Genotype | Source |
|---|---|---|
| Wild-type (WT) | Δku70, ΔniaD, ΔpyrG::pyrG | Preserved in this laboratory |
| CA14 PTS | ∆ku70, ΔniaD, ∆pyrG | Purchased from FGSC |
| ΔlreA | Δku70, ΔniaD, ∆pyrG, ΔlreA::pyrG | This study |
| lreA-com | Δku70, ΔniaD, ΔpyrG::lreA, pyrG | This study |
| ΔlreB | Δku70, ΔniaD, ∆pyrG, ΔlreB::pyrG | This study |
| lreB-com | Δku70, ΔniaD, ΔpyrG::lreB, pyrG | This study |
| ΔlreAΔlreB | Δku70, ΔniaD, ∆pyrG, ΔlreA::pyrG, ΔlreB::ptrA | This study |
| lreAΔPAS-A | Δku70, ΔniaD, ΔpyrG::PAS-A, pyrG | This study |
| Partners | Annotation |
|---|---|
| AFLA_065850 | Sensor histidine kinase/response regulator (putative) |
| AFLA_051690 | Cutinase gene palindrome-binding protein (putative) |
| velB | Velvet complex subunit B |
| LaeA | Secondary metabolism regulator laeA |
| AFLA_014710 | Importin subunit alpha |
Disclaimer/Publisher’s Note: The statements, opinions and data contained in all publications are solely those of the individual author(s) and contributor(s) and not of MDPI and/or the editor(s). MDPI and/or the editor(s) disclaim responsibility for any injury to people or property resulting from any ideas, methods, instructions or products referred to in the content. |
© 2024 by the authors. Licensee MDPI, Basel, Switzerland. This article is an open access article distributed under the terms and conditions of the Creative Commons Attribution (CC BY) license (https://creativecommons.org/licenses/by/4.0/).
Share and Cite
Jia, K.; Jia, Y.; Zeng, Q.; Yan, Z.; Wang, S. Regulation of Conidiation and Aflatoxin B1 Biosynthesis by a Blue Light Sensor LreA in Aspergillus flavus. J. Fungi 2024, 10, 650. https://doi.org/10.3390/jof10090650
Jia K, Jia Y, Zeng Q, Yan Z, Wang S. Regulation of Conidiation and Aflatoxin B1 Biosynthesis by a Blue Light Sensor LreA in Aspergillus flavus. Journal of Fungi. 2024; 10(9):650. https://doi.org/10.3390/jof10090650
Chicago/Turabian StyleJia, Kunzhi, Yipu Jia, Qianhua Zeng, Zhaoqi Yan, and Shihua Wang. 2024. "Regulation of Conidiation and Aflatoxin B1 Biosynthesis by a Blue Light Sensor LreA in Aspergillus flavus" Journal of Fungi 10, no. 9: 650. https://doi.org/10.3390/jof10090650
APA StyleJia, K., Jia, Y., Zeng, Q., Yan, Z., & Wang, S. (2024). Regulation of Conidiation and Aflatoxin B1 Biosynthesis by a Blue Light Sensor LreA in Aspergillus flavus. Journal of Fungi, 10(9), 650. https://doi.org/10.3390/jof10090650
