Forest Type and Climate Outweigh Soil Bank in Shaping Dynamic Changes in Macrofungal Diversity in the Ancient Tree Park of Northeast China
Abstract
1. Introduction
2. Materials and Methods
2.1. Study Site and Sporocarp Sampling
2.2. Species Identification and Community Composition Analysis
2.3. Habitat Soil Sampling, Identification, and Statistical Analysis
2.4. Correlations between Above-Ground Macrofungi and Below-Ground Habitat Soil Fungi
3. Results
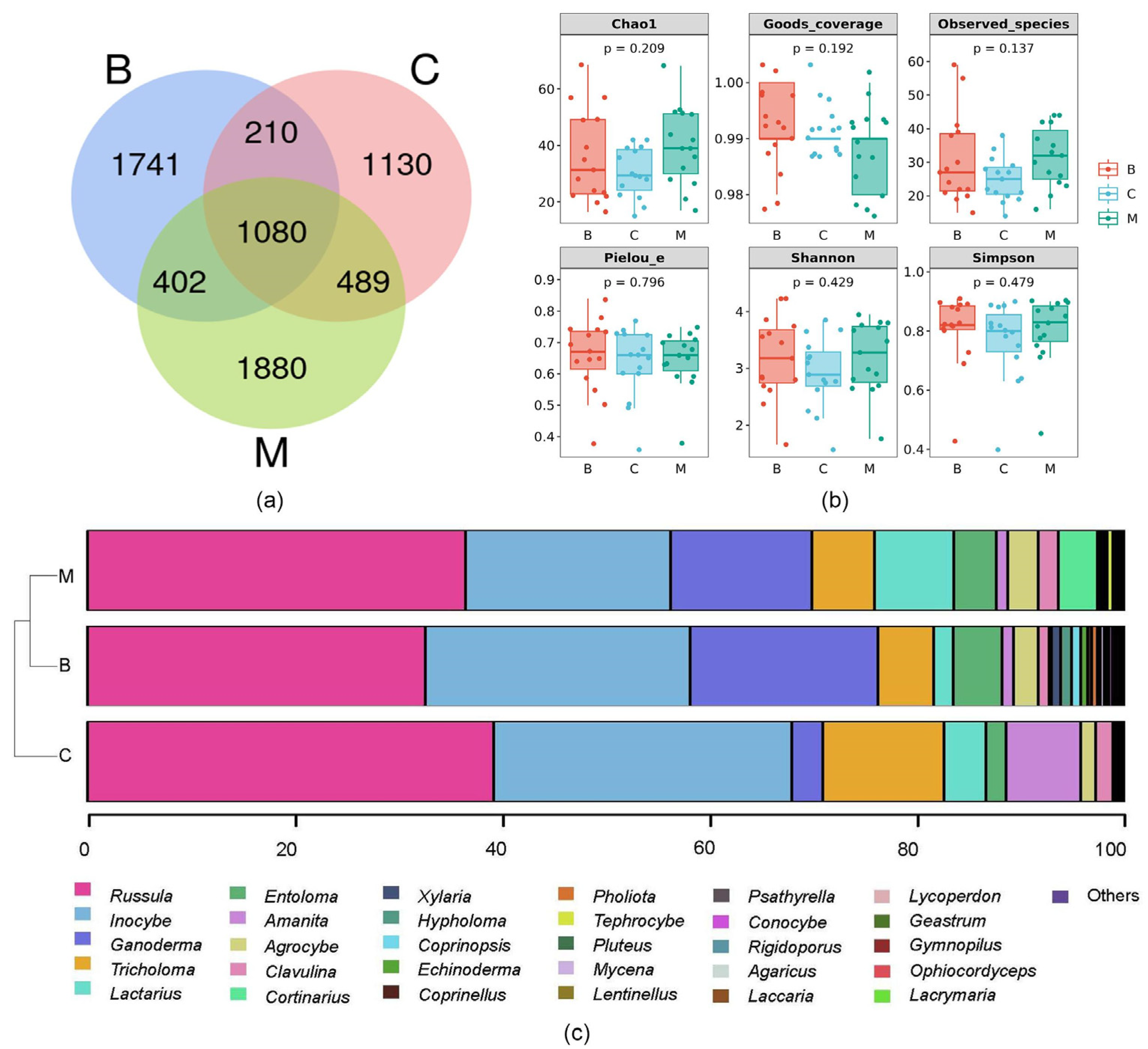
3.1. Macrofungal Species Composition in Ancient Tree Park
3.2. Dynamic Change in Macrofungal Composition in the Ancient Tree Park
3.2.1. Macrofungal Composition in Different Vegetation Types
3.2.2. The Effects of Climatic Factors on the Macrofungi Composition
3.3. Soil Fungal Community Structure in Habitats
3.4. Relationships of Above-Ground Macrofungi with Soil Fungi in the Habitat
4. Discussion
4.1. The Community Composition of Macrofungi Varied with Forest Types
4.2. Climate Affects the Composition of Macrofungi
4.3. Soil Banks Were Not a Major Factor in the Variation in Macrofungal Diversity
5. Conclusions
Supplementary Materials
Author Contributions
Funding
Institutional Review Board Statement
Informed Consent Statement
Data Availability Statement
Conflicts of Interest
References
- Gaston, K.J. Global patterns in biodiversity. Nature 2000, 405, 220–227. [Google Scholar] [CrossRef]
- Wei, Y.; Zhang, L.; Wang, J.; Wang, W.; Niyati, N.; Guo, Y.; Wang, X. Chinese caterpillar fungus (Ophiocordyceps sinensis) in China: Current distribution, trading, and futures under climate change and overexploitation. Sci. Total Environ. 2021, 755, 142548. [Google Scholar] [CrossRef] [PubMed]
- Juan-Ovejero, R.; Briones, M.J.I.; Öpik, M. Fungal diversity in peatlands and its contribution to carbon cycling. Appl. Soil Ecol. 2020, 146, 103393. [Google Scholar] [CrossRef]
- Vetter, J. The role of fungi in the carbon- and nitrogen cycles. Acta Microbiol. Immunol. Hung. 1999, 46, 197–198. [Google Scholar] [CrossRef] [PubMed][Green Version]
- Bohu, T.; Anand, R.R.; Kaksonen, A.H.; González-Álvarez, I.; Pages, A.; Noble, R.R.P.; Lintern, M.J.; Spinks, S.C.; Zhuang, X. The role of fungi in the biogeochemical cycling of supergene gold and satellite transition metals: A potential new exploration tool. Ore Geol. Rev. 2022, 140, 104595. [Google Scholar] [CrossRef]
- Steiner, M.; Linkov, I.; Yoshida, S. The role of fungi in the transfer and cycling of radionuclides in forest ecosystems. J. Environ. Radioact. 2002, 58, 217–241. [Google Scholar] [CrossRef]
- Luo, Z.B.; Wu, C.; Zhang, C.; Li, H.; Lipka, U.; Polle, A. The role of ectomycorrhizas in heavy metal stress tolerance of host plants. Environ. Exp. Bot. 2014, 108, 47–62. [Google Scholar] [CrossRef]
- Dell, B. Role of mycorrhizal fungi in ecosystems. CMU J. 2002, 1, 47–60. [Google Scholar]
- Yu, F.Q.; Liu, P.G. Reviews and prospects of the ectomycorrhizal research and application. Acta Ecol. Sin. 2002, 22, 2217–2226. [Google Scholar]
- Lankiewicz, T.S.; Choudhary, H.; Gao, Y.; Amer, B.; Lillington, S.P.; Leggieri, P.A.; Brown, J.L.; Swift, C.L.; Lipzen, A.; Na, H.; et al. Lignin deconstruction by anaerobic fungi. Nat. Microbiol. 2023, 8, 596–610. [Google Scholar] [CrossRef]
- Voříšková, J.; Baldrian, P. Fungal community on decomposing leaf litter undergoes rapid successional changes. ISME J. 2012, 7, 477–486. [Google Scholar] [CrossRef] [PubMed]
- Huang, Y.; Busk, P.K.; Lange, L. Cellulose and hemicellulose-degrading enzymes in Fusarium commune transcriptome and functional characterization of three identified xylanases. Enzym. Microb. Technol. 2015, 73–74, 9–19. [Google Scholar] [CrossRef] [PubMed]
- Wang, Y.L.; Zhang, X.; Xu, Y.; Babalola, B.J.; Xiang, S.M.; Zhao, Y.L.; Fan, Y.J. Fungal diversity and community assembly of ectomycorrhizal fungi associated with five pine species in inner Mongolia, China. Front. Microbiol. 2021, 12, 646821. [Google Scholar] [CrossRef] [PubMed]
- Gómez-Hernández, M.; Williams-Linera, G.; Guevara, R.; Lodge, D.J. Patterns of macromycete community assemblage along an elevation gradient: Options for fungal gradient and metacommunity analyse. Biodivers. Conserv. 2012, 21, 2247–2268. [Google Scholar] [CrossRef]
- Wang, Y.Y.; Yu, J.H.; Xiao, L.; Zhong, Z.L.; Wang, Q.; Wang, W.J. Dominant species abundance, vertical structure and plant diversity response to nature forest protection in northeastern China: Conservation effects and implications. Forests 2020, 11, 295. [Google Scholar] [CrossRef]
- Pouska, V.; Svoboda, M.; Lepšová, A. The diversity of wood-decaying fungi in relation to changing site conditions in an old-growth mountain spruce forest, Central Europe. Eur. J. For. Res. 2010, 129, 219–231. [Google Scholar] [CrossRef]
- Pachit, P.; Piapukiew, J.; Disyatat, N.R. Temporal dynamics of ectomycorrhizal fungal communities in Shorea siamensis forest fragments. Fungal Ecol. 2023, 61, 101208. [Google Scholar] [CrossRef]
- Kujawska, M.B.; Rudawska, M.; Wilgan, R.; Leski, T. Similarities and differences among soil fungal assemblages in managed forests and formerly managed forest reserves. Forests 2021, 12, 353. [Google Scholar] [CrossRef]
- Luo, X.; Karunarathna, S.; Luo, Y.; Xu, K.; Xu, J.; Chamyuang, S.; Mortimer, P. Drivers of macrofungal composition and distribution in Yulong Snow Mountain, southwest China. Mycosphere 2016, 7, 727–740. [Google Scholar] [CrossRef]
- Ponce, Á.; Alday, J.G.; Martínez de Aragón, J.; Collado, E.; Morera, A.; Bonet, J.A.; de-Miguel, S. Environmental drivers shaping the macrofungal sporocarp community in Mediterranean Quercus ilex stands. For. Ecol. Manag. 2022, 524, 120523. [Google Scholar] [CrossRef]
- Giauque, H.; Hawkes, C.V. Historical and current climate drive spatial and temporal patterns in fungal endophyte diversity. Fungal Ecol. 2016, 20, 108–114. [Google Scholar] [CrossRef]
- Trudell, S.A.; Edmonds, R.L. Macrofungus communities correlate with moisture and nitrogen abundance in two old-growth conifer forests, Olympic National Park, Washington, USA. Can. J. Bot. 2004, 82, 781–800. [Google Scholar] [CrossRef]
- Wang, J.; Shi, X.; Zheng, C.; Suter, H.; Huang, Z. Different responses of soil bacterial and fungal communities to nitrogen deposition in a subtropical forest. Sci. Total Environ. 2021, 755, 142449. [Google Scholar] [CrossRef] [PubMed]
- Mukhtar, H.; Lin, C.M.; Wunderlich, R.F.; Cheng, L.C.; Ko, M.C.; Lin, Y.P. Climate and land cover shape the fungal community structure in topsoil. Sci. Total Environ. 2021, 751, 141721. [Google Scholar] [CrossRef]
- Hofmeister, J.; Hošek, J.; Brabec, M.; Dvořák, D.; Beran, M.; Deckerová, H.; Burel, J.; Kříž, M.; Borovička, J.; Běťák, J.; et al. Richness of ancient forest plant species indicates suitable habitats for macrofungi. Biodivers. Conserv. 2014, 23, 2015–2031. [Google Scholar] [CrossRef]
- Blaser, S.; Prati, D.; Senn-Irlet, B.; Fischer, M. Effects of forest management on the diversity of deadwood-inhabiting fungi in central European forests. For. Ecol. Manag. 2013, 304, 42–48. [Google Scholar] [CrossRef]
- Müller, J.; Engel, H.; Blaschke, M. Assemblages of wood-inhabiting fungi related to silvicultural management intensity in beech forests in southern Germany. Eur. J. For. Res. 2007, 126, 513–527. [Google Scholar] [CrossRef]
- Xu, Y.; Chen, Y.; Dang, P.; Jiang, X.; Zheng, W.; Lei, J.; Yan, W. Decay of fallen wood and elevation affects soil fungal community assembly and indirectly controls community diversity. Appl. Soil Ecol. 2023, 182, 104683. [Google Scholar] [CrossRef]
- Tyub, S.; Kamili, A.N.; Reshi, Z.A.; Rashid, I.; Mokhdomi, T.A.; Bukhari, S.; Amin, A.; Wafai, A.H.; Qadri, R.A. Root-associated fungi of Pinus wallichiana in Kashmir Himalaya. Can. J. For. Res. 2018, 48, 923–929. [Google Scholar] [CrossRef]
- Sanaei, A.; Sayer, E.J.; Yuan, Z.Q.; Lin, F.; Fang, S.; Ye, J.; Liu, S.f.; Hao, Z.Q.; Wang, X.G. Soil stoichiometry mediates links between tree functional diversity and soil microbial diversity in a Ttemperate forest. Ecosystems 2022, 25, 291–307. [Google Scholar] [CrossRef]
- Chen, Y.; Zhang, F.; Huang, B.; Wang, J.; Huang, H.; Song, Z.; Nong, S.; Huang, C.; Wei, J.; Jia, H. Effects of Oxathiapiprolin on the structure, diversity and function of soil fungal community. Toxics 2022, 10, 548. [Google Scholar] [CrossRef] [PubMed]
- Ma, X.; Song, Y.; Song, C.; Wang, X.; Wang, N.; Gao, S.; Cheng, X.; Liu, Z.; Gao, J.; Du, Y. Effect of nitrogen addition on soil microbial functional gene abundance and community diversity in permafrost peatland. Microorganisms 2021, 9, 2498. [Google Scholar] [CrossRef]
- Guo, Y.; Ji, L.; Wang, M.; Shan, C.; Shen, F.; Yang, Y.; He, G.; Purahong, W.; Yang, L. View from the Top: Insights into the diversity and community assembly of ectomycorrhizal and Ssaprotrophic fungi along an altitudinal gradient in chinese boreal Larix gmelinii-dominated forests. Microorganisms 2022, 10, 1997. [Google Scholar] [CrossRef] [PubMed]
- He, M.Q.; Zhao, R.L.; Hyde, K.D.; Begerow, D.; Kemler, M.; Yurkov, A.; McKenzie, E.H.C.; Raspé, O.; Kakishima, M.; Sánchez-Ramírez, S.; et al. Notes, outline and divergence times of Basidiomycota. Fungal Divers. 2019, 99, 105–367. [Google Scholar] [CrossRef]
- Wijayawardene, N.N.; Hyde, K.D.; Lumbsch, H.T.; Liu, J.K.; Maharachchikumbura, S.S.N.; Ekanayaka, A.H.; Tian, Q.; Phookamsak, R. Outline of Ascomycota: 2017. Fungal Divers. 2018, 88, 167–263. [Google Scholar] [CrossRef]
- Bellemain, E.; Carlsen, T.; Brochmann, C.; Coissac, E.; Taberlet, P.; Kauserud, H. ITS as an environmental DNA barcode for fungi: An in silico approach reveals potential PCR biases. BMC Microbiol. 2010, 10, 189. [Google Scholar] [CrossRef]
- Lyu, F.; Han, F.; Ge, C.; Mao, W.; Chen, L.; Hu, H.; Chen, G.; Lang, Q.; Fang, C. OmicStudio: A composable bioinformatics cloud platform with real-time feedback that can generate high-quality graphs for publication. iMeta 2023, 2, e85. [Google Scholar] [CrossRef]
- Nguyen, N.H.; Song, Z.; Bates, S.T.; Branco, S.; Tedersoo, L.; Menke, J.; Schilling, J.S.; Kennedy, P.G. FUNGuild: An open annotation tool for parsing fungal community datasets by ecological guild. Fungal Ecol. 2016, 20, 241–248. [Google Scholar] [CrossRef]
- Gomes, N.C.M.; Karlsson, I.; Friberg, H.; Steinberg, C.; Persson, P. Fungicide effects on fungal community composition in the wheat phyllosphere. PLoS ONE 2014, 9, e111786. [Google Scholar] [CrossRef]
- Bolyen, E.; Rideout, J.R.; Dillon, M.R.; Bokulich, N.A.; Abnet, C.; Al-Ghalith, G.A.; Alexander, H.; Alm, E.J.; Arumugam, M.; Asnicar, F.; et al. QIIME 2: Reproducible, interactive, scalable, and extensible microbiome data science. PeerJ Prepr. 2018, 6, e27295v2. [Google Scholar] [CrossRef]
- Martin, M. Cutadapt removes adapter sequences from high-throughput sequencing reads. EMBnet J. 2011, 17, 10–12. [Google Scholar] [CrossRef]
- Zhang, J.; Kobert, K.; Flouri, T.; Stamatakis, A. PEAR: A fast and accurate Illumina Paired-End reAd mergeR. Bioinformatics 2014, 30, 614–620. [Google Scholar] [CrossRef] [PubMed]
- Rognes, T.; Flouri, T.; Nichols, B.; Quince, C.; Mahé, F. VSEARCH: A versatile open source tool for metagenomics. PeerJ 2016, 4, e2584. [Google Scholar] [CrossRef] [PubMed]
- Izati, N.; Sugiyarto; Purwoko, T. Diversity and distribution of macrofungi in pine forest and mixed forest in Mount Merbabu National Park. IOP Conf. Ser. Mater. Sci. Eng. 2020, 935, 012030. [Google Scholar] [CrossRef]
- Paz, C.; Gallon, M.D.S.; Putzke, J.; Ganade, G. Changes in macrofungal communities following forest conversion into tree plantations in southern Brazil. Biotropica 2015, 47, 616–625. [Google Scholar] [CrossRef]
- Comandini, O.; Erős-Honti, Z.; Arzu, R.F.; Leonardi, M. Molecular and morpho-anatomical description of mycorrhizas of Lactarius rimosellus on Quercus sp., with ethnomycological notes on Lactarius in Guatemala. Mycorrhiza 2011, 22, 279–287. [Google Scholar] [CrossRef] [PubMed]
- Li, H.; Guo, L.; Zhou, G.Y.; Liu, J.A. Analysis of genetic diversity of Lactarius hatsudake in South China. Can. J. Microbiol 2011, 57, 661–666. [Google Scholar] [CrossRef]
- Naseer, A.; Khalid, A.N. Amanita pseudovaginata from Pakistan. World J. Biol. Biotechnol. 2020, 5, 19–21. [Google Scholar] [CrossRef]
- Saba, M.; Haelewaters, D.; Fiaz, M.; Khalid, A.N.; Pfister, D.H. Amanita mansehraensis, a new species in section Vaginatae from Pakistan. Phytotaxa 2019, 409, 189–201. [Google Scholar] [CrossRef]
- Stankevičienė, D.; Kasparavičius, J. Studies on ectomycorrhizal basidiomycete in pine forest on the Lithuania–Poland transboundary region. Acta Mycol. 2007, 42, 59–68. [Google Scholar] [CrossRef][Green Version]
- Manz, C.; Adamcik, S.; Looney, B.; Corrales, A. Four new species of Russula subsection Roseinae from tropical montane forests in western Panama. PLoS ONE 2021, 16, e0257616. [Google Scholar] [CrossRef] [PubMed]
- Villarreal-Ruiz, L.; Neri-Luna, C. Testing sampling effort and relative abundance descriptors of belowground ectomycorrhizal fungi in a UK planted scots pine woodland. Mycology 2017, 9, 106–115. [Google Scholar] [CrossRef] [PubMed]
- Bödeker, I.T.M.; Clemmensen, K.E.; Boer, W.d.; Martin, F.; Olson, A.; Lindahl, B.D. Ectomycorrhizal Cortinarius species participate in enzymatic oxidation of humus in northern forest ecosystems. New Phytol. 2014, 203, 245–256. [Google Scholar] [CrossRef] [PubMed]
- Copoț, O.; Mardari, C.; Bîrsan, C.C.; Tănase, C. Lignicolous fungal assemblages and relationships with environment in broadleaved and mixed forests from the north-east region of Romania. Plant Ecol. Evol. 2020, 153, 45–58. [Google Scholar] [CrossRef]
- Gates, G.M.; Mohammed, C.; Wardlaw, T.; Ratkowsky, D.A.; Davidson, N.J. The ecology and diversity of wood-inhabiting macrofungi in a native Eucalyptus obliqua forest of southern Tasmania, Australia. Fungal Ecol. 2011, 4, 56–67. [Google Scholar] [CrossRef]
- Li, S.J.; Zhu, T.H.; Liu, G.H.; Zhu, H.M.Y. Diversity of macrofungal community in Bifeng Gorge: The core giant panda habitat in China. Afr. J. Biotechnol. 2012, 11, 1970–1976. [Google Scholar] [CrossRef][Green Version]
- Gomez-Hernandez, M.; Williams-Linera, G. Diversity of macromycetes determined by tree species, vegetation structure, and microenvironment in tropical cloud forests in Veracruz, Mexico. Botany 2011, 89, 203–216. [Google Scholar] [CrossRef]
- Kewessa, G.; Dejene, T.; Alem, D.; Tolera, M.; Martín-Pinto, P. Forest type and site conditions influence the diversity and biomass of edible macrofungal species in Ethiopia. J. Fungi 2022, 8, 1023. [Google Scholar] [CrossRef]
- Couceiro, D.M.; Couceiro, S.R.M. Wood-inhabiting macrofungi Hymenochaetales and Polyporales (Basidiomycota) in the Amazon Forest: Relationship the abiotic factors and substrate colonization. An. Acad. Bras. Ciênc. 2022, 94, e20210554. [Google Scholar] [CrossRef]
- Angelini, P.; Bistocchi, G.; Arcangeli, A.; Rubini, A.; Venanzoni, R. Inventory, diversity and communities of macrofungi in the Collestrada forest (Umbria, central Italy). Plant Biosyst. Int. J. Deal. All Asp. 2016, 150, 1096–1105. [Google Scholar] [CrossRef]
- Zhang, Y.; Zhou, D.Q.; Zhao, Q.; Zhou, T.X.; Hyde, K.D. Diversity and ecological distribution of macrofungi in the Laojun Mountain region, southwestern China. Biodivers. Conserv. 2010, 19, 3545–3563. [Google Scholar] [CrossRef]
- Shuhada, S.N.; Salim, S.; Nobilly, F.; Lechner, A.M.; Azhar, B. Conversion of peat swamp forest to oil palm cultivation reduces the diversity and abundance of macrofungi. Glob. Ecol. Conserv. 2020, 23, e01122. [Google Scholar] [CrossRef]
- Mueller, G.M.; Schmit, J.P.; Leacock, P.R.; Buyck, B.; Cifuentes, J.; Desjardin, D.E.; Halling, R.E.; Hjortstam, K.; Iturriaga, T.; Larsson, K.-H.; et al. Global diversity and distribution of macrofungi. Biodivers. Conserv. 2007, 16, 37–48. [Google Scholar] [CrossRef]
- Wang, Y.Y.; Wen, H.; Wang, K.; Sun, J.X.; Yu, J.H.; Wang, Q.G.; Wang, W.J. Forest plant and macrofungal diferences in the greater and lesser Khingan Mountains in northeast China: A regional-historical comparison and its implications. J. For. Res. 2022, 33, 623–641. [Google Scholar] [CrossRef]
- Dickie, I.A.; Bolstridge, N.; Cooper, J.A.; Peltzer, D.A. Co-invasion by Pinus and its mycorrhizal fungi. New Phytol. 2010, 187, 475–484. [Google Scholar] [CrossRef]
- Hu, J.J.; Zhao, G.P.; Tuo, Y.L.; Qi, Z.X.; Yue, L.; Zhang, B.; Li, Y. Ecological factors influencing the occurrence of macrofungi from eastern mountainous areas to the central plains of Jilin province, China. J. Fungi 2022, 8, 871. [Google Scholar] [CrossRef]
- Raghavendra, A.K.H.; Bissett, A.B.; Thrall, P.H.; Morin, L.; Steinrucken, T.V.; Galea, V.J.; Goulter, K.C.; van Klinken, R.D. Characterisation of above-ground endophytic and soil fungal communities associated with dieback-affected and healthy plants in five exotic invasive species. Fungal Ecol. 2017, 26, 114–124. [Google Scholar] [CrossRef]
- Collado, E.; Castaño, C.; Bonet, J.A.; Hagenbo, A.; Martínez de Aragón, J.; de-Miguel, S. Divergent above- and below-ground responses of fungal functional groups to forest thinning. Soil Biol. Biochem. 2020, 150, 108010. [Google Scholar] [CrossRef]
- Sheedy, E.M.; Van de Wouw, A.P.; Howlett, B.J.; May, T.W. Population genetic structure of the ectomycorrhizal fungus Laccaria sp. A resembles that of its host tree Nothofagus cunninghamii. Fungal Ecol. 2015, 13, 23–32. [Google Scholar] [CrossRef]
- Boeraeve, M.; Honnay, O.; Jacquemyn, H. Effects of host species, environmental filtering and forest age on community assembly of ectomycorrhizal fungi in fragmented forests. Fungal Ecol. 2018, 36, 89–98. [Google Scholar] [CrossRef]
- Koizumi, T.; Hattori, M.; Nara, K. Ectomycorrhizal fungal communities in alpine relict forests of Pinus pumila on Mt. Norikura, Japan. Mycorrhiza 2018, 28, 129–145. [Google Scholar] [CrossRef] [PubMed]
- Jang, S.-K.; Kim, S.-W. Relationship between higher fungi distribution and climatic factors in naejangsan national park. Korean J. Mycol. 2012, 40, 19–38. [Google Scholar] [CrossRef]
- LeDuc, S.D.; Lilleskov, E.A.; Horton, T.R.; Rothstein, D.E. Ectomycorrhizal fungal succession coincides with shifts in organic nitrogen availability and canopy closure in post-wildfire jack pine forests. Oecologia 2012, 172, 257–269. [Google Scholar] [CrossRef] [PubMed]







| Phylum | Class | Order | Family | Genus | Vegetation Types |
|---|---|---|---|---|---|
| Ascomycota | Leotiomycetes | Helotiales | Bulgariaceae | Bulgaria | C |
| Pezizomycetes | Pezizales | Pyronemataceae | Otidea | C, M | |
| Sarcoscyphaceae | Sarcoscypha | B, M | |||
| Sordariomycetes | Hypocreales | Ophiocordycipitaceae | Ophiocordyceps | C | |
| Xylariales | Hypoxylaceae | Daldinia | B, M | ||
| Xylariaceae | Xylaria | B, C, M | |||
| Basidiomycota | Agaricomycetes | Agaricales | Agaricaceae | Agaricus | B, M |
| Echinoderma | B, M | ||||
| Lepiota | B, C, M | ||||
| Amanitaceae | Amanita | B, C, M | |||
| Arrhenieae | Arrhenia | M | |||
| Bolbitiaceae | Conocybe | M | |||
| Callistosporiaceae | Callistosporium | B, C | |||
| Cortinariaceae | Cortinarius | B, C, M | |||
| Crepidotaceae | Crepidotus | B, C, M | |||
| Entolomataceae | Entocybe | M | |||
| Entoloma | B, C, M | ||||
| Hydnangiaceae | Laccaria | C, M | |||
| Hygrophoraceae | Ampulloclitocybe | M | |||
| Inocybaceae | Inocybe | B, C, M | |||
| Pseudosperma | C | ||||
| Lycoperdaceae | Lycoperdon | C, M | |||
| Lyophyllaceae | Calocybe | C | |||
| Hypsizygus | M | ||||
| Lyophyllum | M | ||||
| Tephrocybe | C, M | ||||
| Marasmiaceae | Atheniella | M | |||
| Campanella | C, M | ||||
| Crinipellis | B | ||||
| Marasmius | B, C, M | ||||
| Mycenaceae | Mycena | B, C, M | |||
| Panellus | C | ||||
| Xeromphalina | C, M | ||||
| Omphalotaceae | Gymnopus | B, C, M | |||
| Lentinula | B, M | ||||
| Marasmiellus | C, M | ||||
| Rhodocollybia | M | ||||
| Physalacriaceae | Armillaria | B, C, M | |||
| Oudemansiella | B, C, M | ||||
| Pleurotaceae | Hohenbuehelia | M | |||
| Pleurotus | B, C, M | ||||
| Pluteaceae | Pluteus | B, C, M | |||
| Volvopluteus | B | ||||
| Psathyrellaceae | Coprinellus | B | |||
| Coprinopsis | B, M | ||||
| Lacrymaria | C | ||||
| Psathyrella | B, C, M | ||||
| Pseudoclitocybaceae | Harmajaea | B | |||
| Pterulaceae | Pterula | C | |||
| Schizophyllaceae | Schizophyllum | M | |||
| Squamanitaceae | Cystoderma | B, C, M | |||
| Strophariaceae | Agrocybe | B, M | |||
| Galerina | B, M | ||||
| Gymnopilus | M | ||||
| Hebeloma | B, C | ||||
| Hypholoma | B, C, M | ||||
| Pholiota | B, C, M | ||||
| Stropharia | B | ||||
| Tricholomataceae | Clitocybe | B, C, M | |||
| Infundibulicybe | C, M | ||||
| Lepista | C, M | ||||
| Melanoleuca | B, C, M | ||||
| Notholepista | M | ||||
| Pseudoomphalina | C | ||||
| Singerocybe | M | ||||
| Tricholoma | B, C | ||||
| Tubariaceae | Tubaria | B | |||
| Auriculariales | Auriculariaceae | Auricularia | M | ||
| Boletales | Boletaceae | Boletus | M | ||
| Cantharellales | Hydnaceae | Clavulina | C | ||
| Geastrales | Geastraceae | Geastrum | M | ||
| Gloeophyllales | Gloeophyllaceae | Neolentinus | B, C, M | ||
| Gomphales | Gomphaceae | Ramaria | B, C, M | ||
| Hymenochaetales | Hymenochaetaceae | Onnia | B, C, M | ||
| Porodaedalea | M | ||||
| Phallales | Phallaceae | Phallus | B | ||
| Polyporales | Ganodermataceae | Ganoderma | B, M | ||
| Laetiporaceae | Laetiporus | B | |||
| Meripilaceae | Rigidoporus | M | |||
| Phanerochaetaceae | Bjerkandera | B | |||
| Polyporaceae | Picipes | B, C | |||
| Trametes | B, C, M | ||||
| Trichaptum | B, C, M | ||||
| Postiaceae | Postia | M | |||
| Sparassidaceae | Sparassis | B, M | |||
| Russulales | Auriscalpiaceae | Lentinellus | B, M | ||
| Hericiaceae | Hericium | B, M | |||
| Russulaceae | Lactarius | B, C, M | |||
| Russula | B, C, M | ||||
| Stereaceae | Stereum | B, M | |||
| Thelephorales | Thelephoraceae | Thelephora | C | ||
| Dacrymycetes | Dacrymycetales | Dacrymycetaceae | Calocera | C, M | |
| Dacryopinax | B, M | ||||
| Tremellomycetes | Tremellales | Aporpiaceae | Elmerina | C, M |
| Dominant Family | Number of Species | Relative Proportions (%) | Dominant Genus | Number of Species | Relative Proportions (%) |
|---|---|---|---|---|---|
| Russulaceae | 19 | 9.05% | Russula | 14 | 6.67% |
| Tricholomataceae | 18 | 8.57% | Mycena | 12 | 5.71% |
| Mycenaceae | 16 | 7.62% | Clitocybe | 10 | 4.76% |
| Strophariaceae | 16 | 7.62% | |||
| Total | 69 | 32.86% | Total | 36 | 17.14% |
Disclaimer/Publisher’s Note: The statements, opinions and data contained in all publications are solely those of the individual author(s) and contributor(s) and not of MDPI and/or the editor(s). MDPI and/or the editor(s) disclaim responsibility for any injury to people or property resulting from any ideas, methods, instructions or products referred to in the content. |
© 2023 by the authors. Licensee MDPI, Basel, Switzerland. This article is an open access article distributed under the terms and conditions of the Creative Commons Attribution (CC BY) license (https://creativecommons.org/licenses/by/4.0/).
Share and Cite
Zhu, Z.; Liu, X.; Hsiang, T.; Ji, R.; Liu, S. Forest Type and Climate Outweigh Soil Bank in Shaping Dynamic Changes in Macrofungal Diversity in the Ancient Tree Park of Northeast China. J. Fungi 2023, 9, 856. https://doi.org/10.3390/jof9080856
Zhu Z, Liu X, Hsiang T, Ji R, Liu S. Forest Type and Climate Outweigh Soil Bank in Shaping Dynamic Changes in Macrofungal Diversity in the Ancient Tree Park of Northeast China. Journal of Fungi. 2023; 9(8):856. https://doi.org/10.3390/jof9080856
Chicago/Turabian StyleZhu, Zhaoxiang, Xin Liu, Tom Hsiang, Ruiqing Ji, and Shuyan Liu. 2023. "Forest Type and Climate Outweigh Soil Bank in Shaping Dynamic Changes in Macrofungal Diversity in the Ancient Tree Park of Northeast China" Journal of Fungi 9, no. 8: 856. https://doi.org/10.3390/jof9080856
APA StyleZhu, Z., Liu, X., Hsiang, T., Ji, R., & Liu, S. (2023). Forest Type and Climate Outweigh Soil Bank in Shaping Dynamic Changes in Macrofungal Diversity in the Ancient Tree Park of Northeast China. Journal of Fungi, 9(8), 856. https://doi.org/10.3390/jof9080856

