Soil Chemical Properties, Metabolome, and Metabarcoding Give the New Insights into the Soil Transforming Process of Fairy Ring Fungi Leucocalocybe mongolica
Abstract
:1. Introduction
2. Materials and Methods
2.1. Materials
2.2. Methods
2.2.1. Assessment of Soil Chemical Properties
2.2.2. Soil Metabolome Survey
2.2.3. Metabarcoding Survey
3. Results and Discussion
3.1. Soil Chemical Properties
3.1.1. Soil NPK Status
3.1.2. Soil Enzyme Activity
3.1.3. Other Soil Properties
3.2. Soil Metabolome
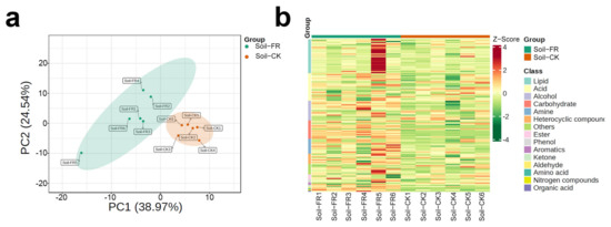
3.2.1. Metabolite Composition
3.2.2. Differential Metabolites
3.3. Soil Microbial Diversity
3.3.1. Metabarcoding
3.3.2. Soil Microbial Alpha Diversity
3.3.3. Key Soil Microbial Taxa
4. Conclusions
Supplementary Materials
Author Contributions
Funding
Institutional Review Board Statement
Informed Consent Statement
Data Availability Statement
Conflicts of Interest
References
- Xu, Q.; Ling, N.; Chen, H.; Duan, Y.; Wang, S.; Shen, Q.; Vandenkoornhuyse, P. Long-Term Chemical-Only Fertilization Induces a Diversity Decline and Deep Selection on the Soil Bacteria. mSystems 2020, 5, e00337-20. [Google Scholar] [CrossRef] [PubMed]
- Cui, M.; Zeng, L.; Qin, W.; Feng, J. Measures for reducing nitrate leaching in orchards: A review. Environ. Pollut. 2020, 263, 114553. [Google Scholar] [CrossRef] [PubMed]
- Li, S.; Lei, Y.; Zhang, Y.; Liu, J.; Shi, X.; Jia, H.; Wang, C.; Chen, F.; Chu, Q. Rational trade-offs between yield increase and fertilizer inputs are essential for sustainable intensification: A case study in wheat–maize cropping systems in China. Sci. Total Environ. 2019, 679, 328–336. [Google Scholar] [CrossRef] [PubMed]
- Vitousek, P.M.; Naylor, R.; Crews, T.; David, M.B.; Drinkwater, L.E.; Holland, E.; Johnes, P.J.; Katzenberger, J.; Martinelli, L.A.; Matson, P.A.; et al. Nutrient Imbalances in Agricultural Development. Science 2009, 324, 1519–1520. [Google Scholar] [CrossRef]
- Duan, M.; Bau, T. Grassland fairy rings of Leucocalocybe mongolica represent the center of a rich soil microbial community. Braz. J. Microbiol. 2021, 52, 1357–1369. [Google Scholar] [CrossRef]
- Zotti, M.; De Filippis, F.; Cesarano, G.; Ercolini, D.; Tesei, G.; Allegrezza, M.; Giannino, F.; Mazzoleni, S.; Bonanomi, G. One ring to rule them all: An ecosystem engineer fungus fosters plant and microbial diversity in a Mediterranean grassland. New Phytol. 2020, 227, 884–898. [Google Scholar] [CrossRef]
- Choi, J.-H.; Ohnishi, T.; Yamakawa, Y.; Takeda, S.; Sekiguchi, S.; Maruyama, W.; Yamashita, K.; Suzuki, T.; Morita, A.; Ikka, T.; et al. The Source of “Fairy Rings”: 2-Azahypoxanthine and its Metabolite Found in a Novel Purine Metabolic Pathway in Plants. Angew. Chem. Int. Ed. 2014, 53, 1552–1555. [Google Scholar] [CrossRef]
- Hiltunen, M.; Ament-Velásquez, S.L.; Johannesson, H. The assembled and annotated genome of the fairy-ring fungus Marasmius oreades. Genome Biol. Evol. 2021, 13, evab126. [Google Scholar] [CrossRef]
- Takano, T.; Yamamoto, N.; Suzuki, T.; Dohra, H.; Choi, J.-H.; Terashima, Y.; Yokoyama, K.; Kawagishi, H.; Yano, K. Genome sequence analysis of the fairy ring-forming fungus Lepista sordida and gene candidates for interaction with plants. Sci. Rep. 2019, 9, 5888. [Google Scholar] [CrossRef]
- Shantz, H.L.; Piemeisel, R.L. Fungus fairy rings in eastern Colorado and their effect on vegetation. J. Agric. Res. 1917, 11, 191–246. [Google Scholar]
- Duan, M.; Bao, H.; Bau, T. Analyses of transcriptomes and the first complete genome of Leucocalocybe mongolica provide new insights into phylogenetic relationships and conservation. Sci. Rep. 2021, 11, 2930. [Google Scholar] [CrossRef]
- Yang, C.; Zhang, F.; Liu, N.; Hu, J.; Zhang, Y. Changes in soil bacterial communities in response to the fairy ring fungus Agaricus gennadii in the temperate steppes of China. Pedobiologia 2018, 69, 34–40. [Google Scholar] [CrossRef]
- Xing, R.; Yan, H.-Y.; Gao, Q.-B.; Zhang, F.-Q.; Wang, J.-L.; Chen, S.-L. Microbial communities inhabiting the fairy ring of Floccularia luteovirens and isolation of potential mycorrhiza helper bacteria. J. Basic Microbiol. 2018, 58, 554–563. [Google Scholar] [CrossRef]
- Caesar-Tonthat, T.C.; Espeland, E.; Caesar, A.J.; Sainju, U.M.; Lartey, R.T.; Gaskin, J.F. Effects of Agaricus lilaceps Fairy Rings on Soil Aggregation and Microbial Community Structure in Relation to Growth Stimulation of Western Wheatgrass (Pascopyrum smithii) in Eastern Montana Rangeland. Microb. Ecol. 2013, 66, 120–131. [Google Scholar] [CrossRef]
- Fidanza, M.A.; Cisar, J.L.; Kostka, S.J.; Gregos, J.S.; Schlossberg, M.J.; Franklin, M. Preliminary investigation of soil chemical and physical properties associated with type-I fairy ring symptoms in turfgrass. Hydrol. Process. 2007, 21, 2285–2290. [Google Scholar] [CrossRef]
- Gramss, G.; Voigt, K.-D.; Bergmann, H. Factors influencing water solubility and plant availability of mineral compounds in the tripartite fairy rings of Marasmius oreades (Bolt.: Fr.) Fr. J. Basic Microbiol. 2005, 45, 41–54. [Google Scholar] [CrossRef]
- Ouchi, H.; Namiki, T.; Iwamoto, K.; Matsuzaki, N.; Inai, M.; Kotajima, M.; Wu, J.; Choi, J.-H.; Kimura, Y.; Hirai, H.; et al. S-Adenosylhomocysteine Analogue of a Fairy Chemical, Imidazole-4-carboxamide, as its Metabolite in Rice and Yeast and Synthetic Investigations of Related Compounds. J. Nat. Prod. 2021, 84, 453–458. [Google Scholar] [CrossRef]
- Ito, A.; Choi, J.-H.; Takemura, H.; Kotajima, M.; Wu, J.; Tokuyama, S.; Hirai, H.; Asakawa, T.; Ouchi, H.; Inai, M.; et al. Biosynthesis of the Fairy Chemicals, 2-Azahypoxanthine and Imidazole-4-carboxamide, in the Fairy Ring-Forming Fungus Lepista sordida. J. Nat. Prod. 2020, 83, 2469–2476. [Google Scholar] [CrossRef]
- Takemura, H.; Choi, J.-H.; Matsuzaki, N.; Taniguchi, Y.; Wu, J.; Hirai, H.; Motohashi, R.; Asakawa, T.; Ikeuchi, K.; Inai, M.; et al. A Fairy Chemical, Imidazole-4-carboxamide, is Produced on a Novel Purine Metabolic Pathway in Rice. Sci. Rep. 2019, 9, 9899. [Google Scholar] [CrossRef]
- Withers, E.; Hill, P.W.; Chadwick, D.R.; Jones, D.L. Use of untargeted metabolomics for assessing soil quality and microbial function. Soil Biol. Biochem. 2020, 143, 107758. [Google Scholar] [CrossRef]
- Song, Y.; Li, X.; Yao, S.; Yang, X.; Jiang, X. Correlations between soil metabolomics and bacterial community structures in the pepper rhizosphere under plastic greenhouse cultivation. Sci. Total Environ. 2020, 728, 138439. [Google Scholar] [CrossRef]
- Vranova, V.; Rejsek, K.; Formanek, P. Aliphatic, Cyclic, and Aromatic Organic Acids, Vitamins, and Carbohydrates in Soil: A Review. Sci. World J. 2013, 2013, 524239. [Google Scholar] [CrossRef] [Green Version]
- Gunina, A.; Kuzyakov, Y. Sugars in soil and sweets for microorganisms: Review of origin, content, composition and fate. Soil Biol. Biochem. 2015, 90, 87–100. [Google Scholar] [CrossRef]
- Duan, M.; Bau, T. Initial sample processing can influence the soil microbial metabarcoding surveys, revealed by Leucocalocybe mongolica fairy ring ecosystem. Biotechnol. Biotechnol. Equip. 2021, 35, 1427–1438. [Google Scholar] [CrossRef]
- Guo, M.; Wu, F.; Hao, G.; Qi, Q.; Li, R.; Li, N.; Wei, L.; Chai, T. Bacillus subtilis Improves Immunity and Disease Resistance in Rabbits. Front. Immunol. 2017, 8, 354. [Google Scholar] [CrossRef] [PubMed] [Green Version]
- Toju, H.; Tanabe, A.; Yamamoto, S.; Sato, H. High-Coverage ITS Primers for the DNA-Based Identification of Ascomycetes and Basidiomycetes in Environmental Samples. PLoS ONE 2012, 7, e40863. [Google Scholar] [CrossRef] [Green Version]
- Wang, Q.; Garrity, G.M.; Tiedje, J.M.; Cole, J.R. Naïve Bayesian Classifier for Rapid Assignment of rRNA Sequences into the New Bacterial Taxonomy. Appl. Environ. Microbiol. 2007, 73, 5261–5267. [Google Scholar] [CrossRef] [Green Version]
- Pruesse, E.; Quast, C.; Knittel, K.; Fuchs, B.M.; Ludwig, W.; Peplies, J.; Glöckner, F.O. SILVA: A comprehensive online resource for quality checked and aligned ribosomal RNA sequence data compatible with ARB. Nucleic Acids Res. 2007, 35, 7188–7196. [Google Scholar] [CrossRef] [Green Version]
- Nilsson, R.H.; Larsson, K.-H.; Taylor, A.F.S.; Bengtsson-Palme, J.; Jeppesen, T.S.; Schigel, D.; Kennedy, P.; Picard, K.; Glöckner, F.O.; Tedersoo, L.; et al. The UNITE database for molecular identification of fungi: Handling dark taxa and parallel taxonomic classifications. Nucleic Acids Res. 2019, 47, D259–D264. [Google Scholar] [CrossRef]
- Chen, H.; Boutros, P.C. VennDiagram: A package for the generation of highly-customizable Venn and Euler diagrams in R. BMC Bioinform. 2011, 12, 35. [Google Scholar] [CrossRef] [Green Version]
- Caporaso, J.G.; Kuczynski, J.; Stombaugh, J.; Bittinger, K.; Bushman, F.D.; Costello, E.K.; Fierer, N.; Gonzalez Peña, A.; Goodrich, J.K.; Gordon, J.I.; et al. QIIME allows analysis of high-throughput community sequencing data. Nat. Methods 2010, 7, 335–336. [Google Scholar] [CrossRef] [PubMed] [Green Version]
- Segata, N.; Izard, J.; Waldron, L.; Gevers, D.; Miropolsky, L.; Garrett, W.S.; Huttenhower, C. Metagenomic biomarker discovery and explanation. Genome Biol. 2011, 12, R60. [Google Scholar] [CrossRef] [PubMed] [Green Version]
- Yang, C.; Li, J.; Liu, N.; Zhang, Y. Effects of fairy ring fungi on plants and soil in the alpine and temperate grasslands of China. Plant Soil 2019, 441, 499–510. [Google Scholar] [CrossRef]
- Wang, Y.-Y.; Cheng, Y.-H.; Chen, K.-E.; Tsay, Y.-F. Nitrate Transport, Signaling, and Use Efficiency. Annu. Rev. Plant Biol. 2018, 69, 85–122. [Google Scholar] [CrossRef]
- Li, S.-X.; Wang, Z.-H.; Stewart, B.A. Chapter Five—Responses of Crop Plants to Ammonium and Nitrate N. In Advances in Agronomy; Sparks, D.L., Ed.; Academic Press: Cambridge, MA, USA, 2013; Volume 118, pp. 205–397. [Google Scholar]
- Li, J.; Pu, L.; Zhu, M.; Zhang, J.; Li, P.; Dai, X.; Xu, Y.; Liu, L. Evolution of soil properties following reclamation in coastal areas: A review. Geoderma 2014, 226–227, 130–139. [Google Scholar] [CrossRef]
- Sutarlie, L.; Yang, K.-L. Hybrid cellulase aggregate with a silica core for hydrolysis of cellulose and biomass. J. Colloid Interface Sci. 2013, 411, 76–81. [Google Scholar] [CrossRef]
- Bentil, J.A.; Thygesen, A.; Mensah, M.; Lange, L.; Meyer, A.S. Cellulase production by white-rot basidiomycetous fungi: Solid-state versus submerged cultivation. Appl. Microbiol. Biotechnol. 2018, 102, 5827–5839. [Google Scholar] [CrossRef]
- Sethi, S.; Datta, A.; Gupta, B.L.; Gupta, S. Optimization of Cellulase Production from Bacteria Isolated from Soil. ISRN Biotechnol. 2013, 2013, 985685. [Google Scholar] [CrossRef] [Green Version]
- Chen, J.; Luo, Y.; van Groenigen, K.J.; Hungate, B.A.; Cao, J.; Zhou, X.; Wang, R.-W. A keystone microbial enzyme for nitrogen control of soil carbon storage. Sci. Adv. 2018, 4, eaaq1689. [Google Scholar] [CrossRef] [Green Version]
- Zotti, M.; Bonanomi, G.; Mancinelli, G.; Barquero, M.; De Filippis, F.; Giannino, F.; Mazzoleni, S.; González-Andrés, F. Riding the wave: Response of bacterial and fungal microbiota associated with the spread of the fairy ring fungus Calocybe gambosa. Appl. Soil Ecol. 2021, 163, 103963. [Google Scholar] [CrossRef]
- Kalač, P.; Svoboda, L. A review of trace element concentrations in edible mushrooms. Food Chem. 2000, 69, 273–281. [Google Scholar] [CrossRef]
- Palmer, C.M.; Guerinot, M.L. Facing the challenges of Cu, Fe and Zn homeostasis in plants. Nat. Chem. Biol. 2009, 5, 333–340. [Google Scholar] [CrossRef] [Green Version]
- Li, J.; Cao, X.; Jia, X.; Liu, L.; Cao, H.; Qin, W.; Li, M. Iron Deficiency Leads to Chlorosis Through Impacting Chlorophyll Synthesis and Nitrogen Metabolism in Areca catechu L. Front. Plant Sci. 2021, 12, 710093. [Google Scholar] [CrossRef]
- Brdar-Jokanović, M. Boron Toxicity and Deficiency in Agricultural Plants. Int. J. Mol. Sci. 2020, 21, 1424. [Google Scholar] [CrossRef] [Green Version]
- Kopriva, S.; Calderwood, A.; Weckopp, S.C.; Koprivova, A. Plant sulfur and Big Data. Plant Sci. 2015, 241, 1–10. [Google Scholar] [CrossRef] [Green Version]
- Canarini, A.; Kaiser, C.; Merchant, A.; Richter, A.; Wanek, W. Root Exudation of Primary Metabolites: Mechanisms and Their Roles in Plant Responses to Environmental Stimuli. Front. Plant Sci. 2019, 10, 157. [Google Scholar] [CrossRef] [Green Version]
- Lowe, L.E. Chapter 2 Carbohydrates in Soil. In Developments in Soil Science; Schnitzer, M., Khan, S.U., Eds.; Elsevier: Amsterdam, The Netherlands, 1978; Volume 8, pp. 65–93. [Google Scholar]
- Zaher, H.; Sabir, M.; Benjelloun, H.; Paul-Igor, H. Effect of forest land use change on carbohydrates, physical soil quality and carbon stocks in Moroccan cedar area. J. Environ. Manag. 2020, 254, 109544. [Google Scholar] [CrossRef]
- Bhatti, A.A.; Haq, S.; Bhat, R.A. Actinomycetes benefaction role in soil and plant health. Microb. Pathog. 2017, 111, 458–467. [Google Scholar] [CrossRef]
- Cui, Y.; Fang, L.; Guo, X.; Wang, X.; Wang, Y.; Li, P.; Zhang, Y.; Zhang, X. Responses of soil microbial communities to nutrient limitation in the desert-grassland ecological transition zone. Sci. Total Environ. 2018, 642, 45–55. [Google Scholar] [CrossRef]
- Yang, C.; Sun, J. Soil Salinity Drives the Distribution Patterns and Ecological Functions of Fungi in Saline-Alkali Land in the Yellow River Delta, China. Front. Microbiol. 2020, 11, 594284. [Google Scholar] [CrossRef]
- NY/T 87-1988; Method for Determination of Total Potassium in Soils. PRC National Standard: Beijing, China, 1988. Available online: https://www.sdtdata.com/fx/fmoa/tsLibCard/108187.html (accessed on 7 June 2021).
- GB/T 32737-2016; Determination of Nitrate Nitrogen in Soil—Ultraviolet Spectrophotometry Method. PRC National Standard: Beijing, China, 2016. Available online: http://openstd.samr.gov.cn/bzgk/gb/newGbInfo?hcno=D327D763CF0395C0B3983678081DBB7A (accessed on 7 June 2021).
- Lu, R. Methods for Soil Agrochemical Analysis; China Agricultural Science and Technology Press: Beijing, China, 2000. [Google Scholar]
- LY/T 1228-2015; Nitrogen Determination Methods of Forest Soils. PRC National Standard: Beijing, China, 2015. Available online: http://std.samr.gov.cn/hb/search/stdHBDetailed?id=8B1827F23D07BB19E05397BE0A0AB44A (accessed on 7 June 2021).
- Agricultural Chemistry Professional Committee of Chinese Soil Society. Methods for Conventional Analysis of Soil Agrochemistry; Science Press: Beijing, China, 1983. [Google Scholar]
- NY/T 88-1988; Method for Etermination of Soil Total Phosphorus. PRC National Standard: Beijing, China, 1988. Available online: https://www.sdtdata.com/fx/fmoa/tsLibCard/108188.html (accessed on 7 June 2021).
- Bao, S. Soil Agrochemical Analysis, 3rd ed.; China Agriculture Press: Beijing, China, 2000. [Google Scholar]
- González Medeiros, J.J.; Pérez Cid, B.; Fernández Gómez, E. Analytical phosphorus fractionation in sewage sludge and sediment samples. Anal. Bioanal. Chem. 2005, 381, 873–878. [Google Scholar] [CrossRef] [PubMed]
- NY/T 1121.7-2014; Soil Testing—Part 7: Method for Determination of Avalible Phosphorus in Soil. PRC National Standard: Beijing, China, 2014. Available online: http://std.samr.gov.cn/hb/search/stdHBDetailed?id=AF7D4A1CE64B1558E05397BE0A0A9D1D (accessed on 7 June 2021).
- NY/T 889-2004; Determination of Exchangeable Potassium and Non-Exchangeable Potassium Content in Soil. PRC National Standard: Beijing, China, 2004. Available online: http://std.samr.gov.cn/hb/search/stdHBDetailed?id=B89758B5DB2E1A3BE05397BE0A0A594D (accessed on 7 June 2021).
- Lin, X. Principles and Methods of Soil Microbial Research; Higher Education Press: Beijing, China, 2010. [Google Scholar]
- Li, Z.; Luo, Y.; Teng, Y. Soil and Environmental Microbiology Methods; Science Press: Beijing, China, 2008; pp. 395–402. [Google Scholar]
- Eivazi, F.; Tabatabai, M.A. Glucosidases and galactosidases in soils. Soil Biol. Biochem. 1988, 20, 601–606. [Google Scholar] [CrossRef]
- NY/T 1121.6-2006.; Soil testing—Part 6: Method for Determination of Soil Organic Matter. PRC National Standard: Beijing, China, 2006. Available online: http://std.samr.gov.cn/hb/search/stdHBDetailed?id=B7A5B403D0765CE9E05397BE0A0A203B (accessed on 7 June 2021).
- HJ 695-2014; Soil. Determination of Organic Carbon. Combustion Oxidation Nondispersive Infrared Absorption Method. PRC National Standard: Beijing, China, 2014. Available online: http://std.samr.gov.cn/hb/search/stdHBDetailed?id=A2DCC2E156D60EB6E05397BE0A0A2828 (accessed on 7 June 2021).
- Li, T.; Guo, Z.; Kou, C.; Lu, J.; Zhang, X.; Yang, X. Effects of extraction methods on determination of soil soluble organic carbon. Ecol. Environ. Sci. 2017, 26, 1878–1883. [Google Scholar] [CrossRef]
- Li, D.; Zhang, X. Direct determination of fourteen elements in soil by ICP-AES and ISE. J. Instrum. Anal. 1993, 45, 66–69. Available online: https://kns.cnki.net/kcms/detail/detail.aspx?dbcode=CJFD&dbname=CJFD9093&filename=TEST199304016&uniplatform=NZKPT&v=scEFmOxTZY0sphhT0e05NdujwPNVPoFrBbU59GPC6lEPxT91SrGDYDSs3Li_BMc6 (accessed on 7 June 2021).
- NY/T 1121.8-2006.; Soil Testing—Part 8: Method for Determination of Soil Avalible Boron. PRC National Standard: Beijing, China, 2006. Available online: http://std.samr.gov.cn/hb/search/stdHBDetailed?id=B7A5B403D0785CE9E05397BE0A0A203B (accessed on 7 June 2021).
- Zhang, X.; Zheng, Y.; He, X.; Lin, C.; Chen, N. Improvement of extraction and determination method of soil total sulfur. J. Anhui Agric. Sci. 2017, 45, 91–93. [Google Scholar] [CrossRef]
- NY/T 1121.14-2006; Soil Testing—Part 14: Method for Determination of Soil Avalible Sulphur. PRC National Standard: Beijing, China, 2006. Available online: http://std.samr.gov.cn/hb/search/stdHBDetailed?id=B7A5B403D06D5CE9E05397BE0A0A203B (accessed on 7 June 2021).
- NY/T 890-2004; Determination of Available Zinc, Manganese, Iron, Copper in Soil. Extraction with Buffered DTPA Solution. PRC National Standard: Beijing, China, 2004. Available online: http://std.samr.gov.cn/hb/search/stdHBDetailed?id=B89758B5DB2F1A3BE05397BE0A0A594D (accessed on 7 June 2021).





| ID | CK | FR | p Value | Type | ||||
|---|---|---|---|---|---|---|---|---|
| CK1 | CK2 | CK3 | FR1 | FR2 | FR3 | |||
| N | 2795.83 | 2703.68 | 2825.42 | 2909.43 | 3033.36 | 2951.51 | 0.0213 | upregulated |
| nitrate-N | 11.48 | 12.11 | 12.36 | 18.34 | 17.52 | 17.83 | <0.0001 | upregulated |
| nitrite-N | 0.3987 | 0.3960 | 0.3983 | 0.0469 | 0.0488 | 0.0475 | <0.0001 | downregulated |
| alkaline-N | 219.29 | 218.10 | 198.92 | 234.87 | 229.87 | 216.54 | 0.1552 | non-significant |
| ammonia-N | 18.43 | 17.39 | 17.60 | 15.57 | 14.94 | 15.68 | 0.0036 | downregulated |
| micro-N | 591.88 | 565.30 | 541.23 | 404.29 | 420.53 | 390.30 | <0.0001 | downregulated |
| P | 471.91 | 457.57 | 474.98 | 459.12 | 450.56 | 432.82 | 0.0935 | non-significant |
| organo-P | 390.14 | 398.88 | 394.07 | 384.34 | 372.05 | 361.37 | 0.0374 | downregulated |
| inorganic-P | 52.72 | 55.23 | 51.76 | 65.17 | 71.31 | 63.61 | 0.0063 | downregulated |
| alkaline available-P | 6.28 | 6.04 | 6.26 | 2.90 | 3.04 | 2.53 | <0.0001 | downregulated |
| K | 18,161.25 | 17,639.43 | 18,416.79 | 16,918.35 | 17,968.72 | 17,108.40 | 0.1347 | non-significant |
| available-K | 438.25 | 435.59 | 426.41 | 317.71 | 319.99 | 325.18 | <0.0001 | downregulated |
| slowly available-K | 3987.07 | 3908.38 | 3903.42 | 3333.36 | 3352.78 | 3337.52 | <0.0001 | downregulated |
| ID | CK | FR | p Value | Type | ||||
|---|---|---|---|---|---|---|---|---|
| CK1 | CK2 | CK3 | FR1 | FR2 | FR3 | |||
| cellulase | 1799.58 | 1806.84 | 1790.85 | 2816.05 | 2775.05 | 2747.78 | 0.0002 | upregulated |
| urease | 399.98 | 414.09 | 408.61 | 285.08 | 282.83 | 281.26 | 0.0005 | downregulated |
| sucrase | 123.04 | 127.48 | 126.95 | 120.20 | 120.46 | 117.19 | 0.0231 | downregulated |
| catalase | 3.27 | 3.10 | 3.11 | 2.90 | 3.08 | 2.89 | 0.0687 | non-significant |
| dehydrogenase | 0.0082 | 0.0063 | 0.0066 | 0.0063 | 0.0078 | 0.0086 | 0.5728 | non-significant |
| β-glucosidase | 208.95 | 276.29 | 228.90 | 244.36 | 210.90 | 232.91 | 0.724 | non-significant |
| acid phosphatase | 1.85 | 1.76 | 1.69 | 1.86 | 2.07 | 1.99 | 0.0594 | non-significant |
| neutral phosphatase | 1.39 | 1.38 | 1.67 | 1.46 | 1.68 | 1.53 | 0.5358 | non-significant |
| alkaline phosphatase | 1.77 | 1.71 | 1.74 | 1.41 | 1.64 | 1.36 | 0.0883 | non-significant |
| ID | CK | FR | p Value | Type | ||||
|---|---|---|---|---|---|---|---|---|
| CK1 | CK2 | CK3 | FR1 | FR2 | FR3 | |||
| organic matter | 68,379 | 68,129 | 68,480 | 63,213 | 63,842 | 63,946 | 0.0005 | downregulated |
| carbon | 119,500 | 117,300 | 121,400 | 123,700 | 105,600 | 105,300 | 0.3244 | non-significant |
| dissolved organic carbon | 50.15 | 49.41 | 53.03 | 42.69 | 37.32 | 38.06 | 0.0071 | downregulated |
| micro-carbon | 591.88 | 565.30 | 541.23 | 404.29 | 420.53 | 390.30 | 0.0018 | downregulated |
| boron | 19.07 | 28.16 | 25.33 | 24.17 | 28.06 | 18.31 | 0.8716 | non-significant |
| available boron | 0.5584 | 0.5665 | 0.4804 | 0.9437 | 1.0321 | 0.9958 | 0.0003 | downregulated |
| sulfur | 104.84 | 112.24 | 112.76 | 112.18 | 122.74 | 117.89 | 0.1292 | non-significant |
| available sulfur | 9.25 | 9.76 | 10.11 | 11.12 | 11.03 | 11.74 | 0.0094 | upregulated |
| salt | 3424.66 | 2939.88 | 3087.97 | 2791.18 | 2704.87 | 2688.49 | 0.0921 | non-significant |
| manganese | 11.70 | 11.18 | 11.44 | 39.39 | 41.30 | 29.05 | 0.022 | upregulated |
| iron | 20.58 | 22.54 | 29.12 | 231.58 | 241.35 | 224.84 | <0.0001 | upregulated |
| copper | 0.56 | 0.68 | 0.56 | 2.68 | 2.67 | 2.49 | <0.0001 | upregulated |
| zinc | 1.65 | 1.65 | 1.69 | 79.29 | 81.47 | 80.97 | <0.0001 | upregulated |
| sodium | 17,515.31 | 17,821.64 | 15,953.07 | 14,136.30 | 14,455.60 | 12,930.58 | 0.0131 | downregulated |
| magnesium | 5163.16 | 5330.03 | 4993.51 | 5603.07 | 5783.24 | 5154.78 | 0.1935 | non-significant |
| calcium | 6180.07 | 5900.17 | 5869.81 | 5951.18 | 5887.98 | 5208.89 | 0.3362 | non-significant |
| Compounds | Formula | Class | VIP | p-Value | Type |
|---|---|---|---|---|---|
| 22-Hydroxydocosanoic Acid | C22H44O3 | Acid | 1.64 | 6.05 × 10−8 | upregulated |
| Benzoic Acid | C7H6O2 | Acid | 1.65 | 1.30 × 10−6 | downregulated |
| 2,3,4-Trihydroxy-3-(Hydroxymethyl)Butanal | C5H10O5 | Aldehyde | 1.66 | 3.63 × 10−6 | upregulated |
| N-tetradecyl-2-ButylAmine | C18H39N | Amine | 1.67 | 9.41 × 10−8 | upregulated |
| 5-oxo-DL-Proline | C5H7NO3 | Amino acid | 1.64 | 3.15 × 10−5 | upregulated |
| 4-(1-methyl-1-phenylethyl)-Phenol | C15H16O | Aromatics | 1.61 | 1.54 × 10−4 | downregulated |
| Sucrose | C12H22O11 | Carbohydrate | 1.63 | 4.73 × 10−4 | upregulated |
| .beta.-D-galactopyranosyl-4-O-.beta.-D-Glucopyranose 2 | C12H22O11 | Carbohydrate | 1.56 | 2.09 × 10−4 | downregulated |
| Galacto-heptulose 2 | C7H14O7 | Carbohydrate | 1.66 | 5.65 × 10−6 | upregulated |
| D(+)-Talose | C6H12O6 | Carbohydrate | 1.67 | 3.15 × 10−4 | upregulated |
| Glucose 1 | C6H12O6 | Carbohydrate | 1.61 | 2.63 × 10−5 | downregulated |
| Fructose 2 | C6H12O6 | Carbohydrate | 1.66 | 2.23 × 10−4 | upregulated |
| D-Allose 2 | C6H12O6 | Carbohydrate | 1.66 | 3.63 × 10−4 | upregulated |
| Rhamnose | C6H12O5 | Carbohydrate | 1.66 | 6.73 × 10−8 | upregulated |
| D-Arabinitol 2 | C5H12O5 | Carbohydrate | 1.62 | 7.00 × 10−4 | upregulated |
| 1-Deoxy-d-arabitol | C5H12O4 | Carbohydrate | 1.62 | 1.33 × 10−5 | upregulated |
| Malic Acid | C4H6O5 | Organic acid | 1.55 | 7.98 × 10−3 | upregulated |
| Bacteria | Fungi | |||||
|---|---|---|---|---|---|---|
| Sample ID | Clean Tags | Average Length (nt) | OTU Number | Clean Tags | Average Length (nt) | OTU Number |
| CK1 | 63,849 | 400 | 2672 | 87,545 | 257 | 1164 |
| CK2 | 64,458 | 404 | 2761 | 86,421 | 257 | 1197 |
| CK3 | 53,402 | 417 | 2339 | 88,679 | 249 | 1128 |
| FR1 | 64,249 | 400 | 2483 | 74,847 | 248 | 1207 |
| FR2 | 66,006 | 409 | 2635 | 78,312 | 247 | 1215 |
| FR3 | 55,966 | 405 | 2602 | 82,394 | 246 | 1259 |
Publisher’s Note: MDPI stays neutral with regard to jurisdictional claims in published maps and institutional affiliations. |
© 2022 by the authors. Licensee MDPI, Basel, Switzerland. This article is an open access article distributed under the terms and conditions of the Creative Commons Attribution (CC BY) license (https://creativecommons.org/licenses/by/4.0/).
Share and Cite
Duan, M.; Lu, M.; Lu, J.; Yang, W.; Li, B.; Ma, L.; Wang, L. Soil Chemical Properties, Metabolome, and Metabarcoding Give the New Insights into the Soil Transforming Process of Fairy Ring Fungi Leucocalocybe mongolica. J. Fungi 2022, 8, 680. https://doi.org/10.3390/jof8070680
Duan M, Lu M, Lu J, Yang W, Li B, Ma L, Wang L. Soil Chemical Properties, Metabolome, and Metabarcoding Give the New Insights into the Soil Transforming Process of Fairy Ring Fungi Leucocalocybe mongolica. Journal of Fungi. 2022; 8(7):680. https://doi.org/10.3390/jof8070680
Chicago/Turabian StyleDuan, Mingzheng, Meiling Lu, Jia Lu, Wenjing Yang, Bo Li, Li Ma, and Lingqiang Wang. 2022. "Soil Chemical Properties, Metabolome, and Metabarcoding Give the New Insights into the Soil Transforming Process of Fairy Ring Fungi Leucocalocybe mongolica" Journal of Fungi 8, no. 7: 680. https://doi.org/10.3390/jof8070680
APA StyleDuan, M., Lu, M., Lu, J., Yang, W., Li, B., Ma, L., & Wang, L. (2022). Soil Chemical Properties, Metabolome, and Metabarcoding Give the New Insights into the Soil Transforming Process of Fairy Ring Fungi Leucocalocybe mongolica. Journal of Fungi, 8(7), 680. https://doi.org/10.3390/jof8070680

