Vertically Transmitted Epichloë Systemic Endophyte Enhances Drought Tolerance of Achnatherum inebrians Host Plants through Promoting Photosynthesis and Biomass Accumulation
Abstract
:1. Introduction
2. Material and Methods
2.1. Seed Origin, Plant Materials, and Experimental Design
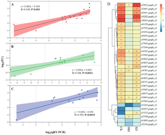
2.2. Differentially Expressed Genes
2.3. Indexes of Plant Growth and Photosynthesis
2.4. Data Analysis of Plant Parameters
3. Results
3.1. Differentially Expressed Genes in Photosynthesis
3.2. Photosynthesis
3.3. Plant Growth and Biomass
3.4. Meta-Analysis
4. Discussion
Supplementary Materials
Author Contributions
Funding
Institutional Review Board Statement
Informed Consent Statement
Data Availability Statement
Acknowledgments
Conflicts of Interest
References
- Ciais, P.; Reichstein, M.; Viovy, N.; Granier, A.; Ogee, J.; Allard, V.; Aubinet, M.; Buchmann, N.; Bernhofer, C.; Carrara, A.J.N. Europe-wide reduction in primary productivity caused by the heat and drought in 2003. Nature 2005, 437, 529–533. [Google Scholar] [CrossRef] [PubMed]
- Cornelius, C.; Leingärtner, A.; Hoiss, B.; Krauss, J.; Steffan-Dewenter, I.; Menzel, A. Phenological response of grassland species to manipulative snowmelt and drought along an altitudinal gradient. J. Exp. Bot. 2013, 64, 241–251. [Google Scholar] [CrossRef] [PubMed]
- Hewitt, K.G.; Popay, A.J.; Hofmann, R.W.; Caradus, J.R. Epichloë-a lifeline for temperate grasses under combined drought and insect pressure. Grass Res. 2021, 1, 7. [Google Scholar] [CrossRef]
- Langridge, P.; Reynolds, M. Breeding for drought and heat tolerance in wheat. Theor. Appl. Genet. 2021, 134, 1753–1769. [Google Scholar] [CrossRef]
- De Vries, F.T.; Griffiths, R.I.; Knight, C.G.; Nicolitch, O.; Williams, A. Harnessing rhizosphere microbiomes for drought-resilient crop production. Science 2020, 368, 270–274. [Google Scholar] [CrossRef]
- Decunta, F.A.; Pérez, L.I.; Malinowski, D.P.; Molina-Montenegro, M.A.; Gundel, P.E. A systematic review on the effects of Epichloë fungal endophytes on drought tolerance in cool-season grasses. Front. Plant. Sci. 2021, 12, 644731. [Google Scholar] [CrossRef]
- Schardl, C.L.; Leuchtmann, A.; Spiering, M.J. Symbioses of grasses with seedborne fungal endophytes. Ann. Rev. Plant Biol. 2004, 55, 315–340. [Google Scholar] [CrossRef]
- Gibert, A.; Tozer, W.; Westoby, M. Plant performance response to eight different types of symbiosis. New Phytol. 2019, 222, 526–542. [Google Scholar] [CrossRef]
- Lee, K.; Missaoui, A.; Mahmud, K.; Presley, H.; Lonnee, M. Interaction between grasses and Epichloë endophytes and its significance to biotic and abiotic stress tolerance and the rhizosphere. Microorganisms 2021, 9, 2186. [Google Scholar] [CrossRef]
- Christensen, M.J.; Bennett, R.J.; Ansari, H.A.; Koga, H.; Johnson, R.D.; Bryan, G.T.; Simpson, W.R.; Koolaard, J.P.; Nickless, E.M.; Voisey, C.R. Epichloë endophytes grow by intercalary hyphal extension in elongating grass leaves. Fungal. Genet. Biol. 2008, 45, 84–93. [Google Scholar] [CrossRef]
- Morse, L.J.; Day, T.A.; Faeth, S.H. Effect of Neotyphodium endophyte infection on growth and leaf gas exchange of Arizona fescue under contrasting water availability regimes. Environ. Exp. Bot. 2002, 48, 257–268. [Google Scholar] [CrossRef]
- Xu, W.B.; Li, M.M.; Lin, W.H.; Nan, Z.B.; Tian, P. Effects of Epichloë sinensis endophyte and host ecotype on physiology of Festuca sinensis under different soil moisture conditions. Plants 2021, 10, 1649. [Google Scholar] [CrossRef]
- Nagabhyru, P.; Dinkins, R.D.; Wood, C.L.; Bacon, C.W.; Schardl, C.L. Tall fescue endophyte effects on tolerance to water-deficit stress. BMC Plant Biol. 2013, 13, 127. [Google Scholar] [CrossRef] [PubMed] [Green Version]
- Zhao, Z.R.; Kou, M.Z.; Zhong, R.; Xia, C.; Christensen, M.J.; Zhang, X.X. Transcriptome analysis revealed plant hormone biosynthesis and response pathway modification by Epichloë gansuensis in Achnatherum inebrians under different soil moisture availability. J. Fungi 2021, 7, 640. [Google Scholar] [CrossRef]
- Elmi, A.A.; West, C.P. Endophyte infection effects on stomatal conductance, osmotic adjustment and drought recovery of tall fescue. New Phytol. 1995, 131, 61–67. [Google Scholar] [CrossRef] [PubMed]
- Xia, C.; Christensen, M.J.; Zhang, X.X.; Nan, Z.B. Effect of Epichloë gansuensis endophyte and transgenerational effects on the water use efficiency, nutrient and biomass accumulation of Achnatherum inebrians under soil water deficit. Plant Soil 2018, 424, 555–571. [Google Scholar] [CrossRef]
- Ort, D.R.; Merchant, S.S.; Jean, A.; Alice, B.; Blankenship, R.E.; Ralph, B.; Roberta, C.; Hanson, M.R.; Hibberd, J.M.; Long, S.P.; et al. Redesigning photosynthesis to sustainably meet global food and bioenergy demand. Proc. Natl. Acad. Sci. USA 2015, 112, 8529–8536. [Google Scholar] [CrossRef] [Green Version]
- Spiering, M.J.; Greer, D.H.; Schmid, J. Effects of the fungal endophyte, Neotyphodium lolii, on net photosynthesis and growth rates of perennial ryegrass (Lolium perenne) are independent of in planta endophyte concentration. Ann. Bot. 2006, 98, 379–387. [Google Scholar] [CrossRef] [Green Version]
- Rozpądek, P.; Wężowicz, K.; Nosek, M.; Ważny, R.; Tokarz, K.; Lembicz, M.; Miszalski, Z.; Turnau, K. The fungal endophyte Epichloë typhina, improves photosynthesis efficiency of its host orchard grass (dactylis glomerata). Planta 2015, 242, 1025–1035. [Google Scholar] [CrossRef] [Green Version]
- Zhang, Y.P.; Zhou, Y.F.; Zhang, X.X.; Duan, T.Y.; Nan, Z.B. Effects of Epichloë endophyte on antioxidant enzymes activities, photosynthesis and growth of three ecotypes of Elymus dahuricus. Front. Agric. Sci. Eng. 2018, 5, 148–158. [Google Scholar] [CrossRef] [Green Version]
- Nan, Z.B.; Li, C.J. Neotyphodium in native grasses in China and observations on endophyte/host interactions. In Proceedings of the 4th International Neotyphodium/Grass Interactions Symposium, Soest, Germany, 27–29 September 2000. [Google Scholar]
- Li, C.J.; Nan, Z.B.; van Paul, H.; Dapprich, P.D.; Liu, Y. A new Neotyphodium species symbiotic with drunken horse grass (Achnatherum inebrians) in China. Mycotaxon 2004, 90, 141–147. [Google Scholar]
- Chen, L.; Li, X.Z.; Li, C.J.; Swoboda, G.A.; Young, C.A.; Sugawara, K.; Leuchtmann, A.; Schardl, C.L. Two distinct Epichloë species symbiotic with Achnatherum inebrians, drunken horse grass. Mycologia 2015, 107, 863–873. [Google Scholar] [CrossRef] [PubMed] [Green Version]
- Liang, Y.; Wang, H.C.; Li, C.J.; Nan, Z.B.; Li, F.D. Effects of feeding drunken horse grass infected with Epichloë gansuensis endophyte on animal performance, clinical symptoms and physiological parameters in sheep. BMC Vet. Res. 2017, 13, 223. [Google Scholar] [CrossRef] [PubMed] [Green Version]
- Zhang, X.X.; Xia, C.; Nan, Z.B. Effects of symbiotic Epichloë gansuensis endophyte on drunken horse grass (Achnatherum inebrians) growth and seed production. N. Z. J. Agric. Res. 2015, 58, 234–240. [Google Scholar] [CrossRef]
- Xia, C.; Li, N.N.; Zhang, X.X.; Feng, Y.; Christensen, M.J.; Nan, Z.B. An Epichloë endophyte improves photosynthetic ability and dry matter production of its host Achnatherum inebrians infected by Blumeria graminis under various soil water conditions. Fungal Ecol. 2016, 22, 26–33. [Google Scholar] [CrossRef]
- Yao, X.; Fan, Y.B.; Chai, Q.; Johnson, R.D.; Nan, Z.B.; Li, C.J. Modification of susceptible and toxic herbs on grassland disease. Sci. Rep. 2016, 6, 30635. [Google Scholar] [CrossRef]
- Yao, X.; Chen, Z.J.; Wei, X.K.; Chen, S.H.; White, J.; Huang, X.; Li, C.J.; Nan, Z.B. A toxic grass Achnatherum inebrians serves as a diversity refuge for the soil fungal community in rangelands of northern China. Plant Soil 2020, 448, 425–438. [Google Scholar] [CrossRef]
- Kou, M.Z.; Bastías, D.A.; Christensen, M.J.; Zhong, R.; Nan, Z.B.; Zhang, X.X. The plant salicylic acid signalling pathway regulates the infection of a biotrophic pathogen in grasses associated with an Epichloë endophyte. J. Fungi 2021, 7, 633. [Google Scholar] [CrossRef]
- Li, N.N.; Zhao, Y.F.; Xia, C.; Zhong, R.; Zhang, X.X. Effects of thiophanate methyl on seed borne Epichloë fungal endophyte of Achnatherum inebrians. Pratac. Sci. 2016, 33, 1306–1314, (In Chinese with English abstract). [Google Scholar]
- Zhong, R.; Xia, C.; Ju, Y.; Zhang, X.X.; Duan, T.Y.; Nan, Z.B.; Li, C.J. A foliar Epichloë endophyte and soil moisture modified belowground arbuscular mycorrhizal fungal biodiversity associated with Achnatherum inebrians. Plant Soil 2021, 458, 105–122. [Google Scholar] [CrossRef]
- Li, B.; Colin, N.D. RSEM: Accurate transcript quantification from RNA Seq data with or without a reference genome. BMC Bioinform. 2011, 12, 323. [Google Scholar] [CrossRef] [PubMed] [Green Version]
- Storey, J.D. The positive false discovery rate: A Bayesian interpretation and the q-value. Ann. Stat. 2003, 31, 2013–2035. [Google Scholar] [CrossRef]
- Mao, X.; Yuan, C.; Yin, G. Numerical method for stationary distribution of stochastic differential equations with Markovian switching. J. Comput. Appl. Math. 2005, 174, 1–27. [Google Scholar] [CrossRef]
- Kanehisa, M.; Goto, S.; Kawashima, S.; Okuno, Y.; Hattori, M. The KEGG resource for deciphering the genome. Nucleic Acids Res. 2004, 32, 277–280. [Google Scholar] [CrossRef] [Green Version]
- Kumar, S.; Stecher, G.; Li, M.; Knyaz, C.; Tamura, K. MEGA X: Molecular evolutionary genetics analysis across computing platforms. Mol. Biol. Evol. 2018, 35, 1547–1549. [Google Scholar] [CrossRef]
- Bastías, D.A.; Gianoli, E.; Gundel, P.E. Fungal endophytes can eliminate the plant growth-defence trade-off. New Phytol. 2021, 230, 2105–2113. [Google Scholar] [CrossRef]
- Xia, C.; Li, N.N.; Zhang, Y.W.; Li, C.J.; Zhang, X.X.; Nan, Z.B. Role of Epichloë endophytes in defense responses of cool-season grasses to pathogens: A review. Plant Dis. 2018, 102, 2061–2073. [Google Scholar] [CrossRef] [Green Version]
- Bastias, D.A.; Martınez-Ghersa, M.A.; Ballare, C.L.; Gundel, P.E. Epichloë fungal endophytes and plant defenses: Not just alkaloids. Trends Plant. Sci. 2017, 22, 939–948. [Google Scholar] [CrossRef]
- Swarthout, D.; Harper, E.; Judd, S.; Gonthier, D.; Shyne, R.; Stowe, T.; Bultman, T. Measures of leaf-level water-use efficiency in drought stressed endophyte infected and non-infected tall fescue grasses. Environ. Exp. Bot. 2009, 66, 88–93. [Google Scholar] [CrossRef]
- Ponce, M.A.; Bompadre, M.J.; Scervino, J.M.; Ocampo, J.A.; Chaneton, E.J.; Godeas, A.M. Flavonoids, benzoic acids and cinnamic acids isolated from shoots and roots of Italian ryegrass (Lolium multiflorum Lam.) with and without endophyte association and arbuscular mycorrhizal fungus. Biochem. Syst. Ecol. 2009, 37, 245–253. [Google Scholar] [CrossRef]
- Bastías, D.A.; Martínez-Ghersa, M.A.; Newman, J.; Card, S.D.; Mace, W.J.; Gundel, P.E. The plant hormone salicylic acid interacts with the mechanism of anti-herbivory conferred by fungal endophyte in grasses. Plant Cell Environ. 2018, 41, 395–405. [Google Scholar] [CrossRef] [PubMed]
- Hou, W.P.; Wang, J.F.; Christensen, M.J.; Liu, J.; Zhang, Y.Q.; Liu, Y.L.; Cheng, C. Metabolomics insights into the mechanism by which Epichloë gansuensis endophyte increased Achnatherum inebrians tolerance to low nitrogen stress. Plant Soil 2021, 463, 487–508. [Google Scholar] [CrossRef]
- Khan, A.; Bassett, S.; Voisey, C.; Gaborit, C.; Johnson, L.; Christensen, M.; McCulloch, A.; Bryan, G.; Johnson, R. Gene expression profiling of the endophytic fungus Neotyphodium lolii in association with its host plant perennial ryegrass. Australas. Plant Path. 2010, 39, 467–476. [Google Scholar] [CrossRef]
- Chen, N.; He, R.L.; Chai, Q.; Li, C.J.; Nan, Z.B. Transcriptomic analyses giving insights into molecular regulation mechanisms involved in cold tolerance by Epichloë endophyte in seed germination of Achnatherum inebrians. Plant Growth Regul. 2016, 80, 367–375. [Google Scholar] [CrossRef]
- Dinkins, R.D.; Nagabhyru, P.; Graham, M.A.; Boykin, D.; Schardl, C.L. Transcriptome response of Lolium arundinaceum to its fungal endophyte Epichloë coenophiala. New Phytol. 2017, 213, 324–337. [Google Scholar] [CrossRef]
- Dinkins, R.D.; Nagabhyru, P.; Young, C.A.; West, C.P.; Schardl, C.L. Transcriptome analysis and differential expression in tall fescue harboring different endophyte strains in response to water deficit. Plant Genome 2019, 12, 180071. [Google Scholar] [CrossRef] [Green Version]
- Ambrose, K.V.; Belanger, F.C. SOLiD-SAGE of endophyte-infected red fescue reveals numerous effects on host transcriptome and an abundance of highly expressed fungal secreted proteins. PLoS ONE 2012, 7, e53214. [Google Scholar] [CrossRef] [Green Version]
- Amalric, C.; Sallanon, H.; Monnet, F.; Hitmi, A.; Coudret, A. Gas exchange and chlorophyll fluorescence in symbiotic and non-symbiotic ryegrass under water stress. Photosynthetica 1999, 37, 107–112. [Google Scholar] [CrossRef]





| Unigene ID | Description | Top Blast | Identity |
|---|---|---|---|
| c61885.graph_c1 | PSII CP47 reaction center protein | KM974729.1 | 99.57% |
| c59956.graph_c0 | PSII CP43 chlorophyll apoprotein | YP_009156694.1 | 100.00% |
| c51264.graph_c3 | PSII cytochrome b559 subunit alpha | MK593558.1 | 82.80% |
| c47798.graph_c0 | PSII 22kDa protein | WP_119617769.1 | 80.18% |
| c57444.graph_c0 | PSI subunit PsaO | BAJ90241.1 | 92.65% |
| c60128.graph_c1 | PSII oxygen-evolving enhancer protein 2 | KAF0929002.1 | 87.78% |
| c54875.graph_c1 | PSII oxygen-evolving enhancer protein 2 | XM_003557926.4 | 86.96% |
| c58037.graph_c0 | PSII oxygen-evolving enhancer protein 3 | ABG75753.1 | 94.33% |
| c51322.graph_c1 | PSII Psb27 protein | XP_003563195.1 | 88.51% |
| c47702.graph_c0 | PSI subunit IV | XM_003559195.4 | 83.87% |
| c61616.graph_c4 | cytochrome c6 | WP_149346037.1 | 97.69% |
| c52166.graph_c0 | plastocyanin | XM_020303247.1 | 84.16% |
| c47702.graph_c0 | ferredoxin | P00228.2 | 89.58% |
| c45025.graph_c0 | ferredoxin | XP_003558196.1 | 92.33% |
| c51525.graph_c1 | ferredoxin--NADP+ reductase | RLM86482.1 | 91.06% |
| c46095.graph_c0 | ferredoxin--NADP+ reductase | XP_020192565.1 | 93.15% |
| c57544.graph_c0 | cytochrome c6 | XM_020322066.1 | 88.89% |
| c19569.graph_c0 | F-type H+-transporting ATPase subunit delta | OAY75305.1 | 90.67% |
| c33081.graph_c0 | lhcB protein 1 | KAE8804052.1 | 88.41% |
| c36282.graph_c0 | lhcB protein 1 | AK450185.1 | 80.54% |
| c47622.graph_c0 | lhcB protein 1 | PNX82175.1 | 98.04% |
| c56765.graph_c1 | lhcB protein 1 | XP_010237260.1 | 92.68% |
| c56765.graph_c3 | lhcB protein 1 | JF747382.1 | 97.22% |
| c58363.graph_c2 | lhcB protein 1 | XM_010238958.3 | 81.22% |
| c60825.graph_c3 | lhcB protein 1 | XM_020308118.1 | 85.50% |
| c64087.graph_c0 | lhcB protein 1 | VAH08634.1 | 100.00% |
| c65061.graph_c0 | lhcB protein 1 | AK446357.1 | 81.93% |
| c60825.graph_c0 | lhcB protein 1 | XP_003562323.1 | 98.62% |
| c60825.graph_c2 | lhcB protein 2 | 1707316B | 97.47% |
| c54664.graph_c2 | lhcB protein 2 | XP_003562898.1 | 96.49% |
| c47083.graph_c1 | lhcB protein 3 | XP_003577654.1 | 100.00% |
| c47083.graph_c2 | lhcB protein 5 | XP_006662849.1 | 83.00% |
| c46715.graph_c0 | lhcB protein 5 | XP_020200697.1 | 95.06% |
| Response Variable | Treatments | Df(n,d) | F | p-Value |
|---|---|---|---|---|
| Chlorophyll content (n = 9) | Symbiosis | 1,48 | 18.128 | <0.001 |
| Soil moisture | 2,48 | 127.886 | <0.001 | |
| Symbiosis x Soil moisture | 2,48 | 8.925 | <0.001 | |
| Photosynthetic rate(mmol CO2 m−2 s−1) (n = 9) | Symbiosis | 1,48 | 27.700 | <0.001 |
| Soil moisture | 2,48 | 34.208 | <0.001 | |
| Symbiosis x Soil moisture | 2,48 | 1.962 | 0.152 | |
| Tiller number (#*plant−1) (n = 9) | Symbiosis | 1,48 | 1.064 | 0.308 |
| Soil moisture | 2,48 | 306.511 | <0.001 | |
| Symbiosis x Soil moisture | 2,48 | 1.574 | 0.218 | |
| Total biomass (g) (n = 9) | Symbiosis | 1,48 | 339.720 | <0.001 |
| Soil moisture | 2,48 | 424.020 | <0.001 | |
| Symbiosis x Soil moisture | 2,48 | 7.670 | 0.001 | |
| per-tiller biomass (g) (n = 9) | Symbiosis | 1,48 | 29.740 | <0.001 |
| Soil moisture | 2,48 | 183.900 | <0.001 | |
| Symbiosis x Soil moisture | 2,48 | 7.850 | 0.001 |
Publisher’s Note: MDPI stays neutral with regard to jurisdictional claims in published maps and institutional affiliations. |
© 2022 by the authors. Licensee MDPI, Basel, Switzerland. This article is an open access article distributed under the terms and conditions of the Creative Commons Attribution (CC BY) license (https://creativecommons.org/licenses/by/4.0/).
Share and Cite
Zhong, R.; Bastías, D.A.; Zhang, X.; Li, C.; Nan, Z. Vertically Transmitted Epichloë Systemic Endophyte Enhances Drought Tolerance of Achnatherum inebrians Host Plants through Promoting Photosynthesis and Biomass Accumulation. J. Fungi 2022, 8, 512. https://doi.org/10.3390/jof8050512
Zhong R, Bastías DA, Zhang X, Li C, Nan Z. Vertically Transmitted Epichloë Systemic Endophyte Enhances Drought Tolerance of Achnatherum inebrians Host Plants through Promoting Photosynthesis and Biomass Accumulation. Journal of Fungi. 2022; 8(5):512. https://doi.org/10.3390/jof8050512
Chicago/Turabian StyleZhong, Rui, Daniel A. Bastías, Xingxu Zhang, Chunjie Li, and Zhibiao Nan. 2022. "Vertically Transmitted Epichloë Systemic Endophyte Enhances Drought Tolerance of Achnatherum inebrians Host Plants through Promoting Photosynthesis and Biomass Accumulation" Journal of Fungi 8, no. 5: 512. https://doi.org/10.3390/jof8050512
APA StyleZhong, R., Bastías, D. A., Zhang, X., Li, C., & Nan, Z. (2022). Vertically Transmitted Epichloë Systemic Endophyte Enhances Drought Tolerance of Achnatherum inebrians Host Plants through Promoting Photosynthesis and Biomass Accumulation. Journal of Fungi, 8(5), 512. https://doi.org/10.3390/jof8050512

