Transcriptomics Integrated with Metabolomics Reveals 2-Methoxy-1, 4-Naphthoquinone-Based Carbon Dots Induced Molecular Shifts in Penicillium italicum
Abstract
:1. Introduction
2. Materials and Methods
2.1. Synthesis of CDs
2.2. Microorganism and Minimum Inhibitory Concentration (MIC) Test
2.3. Effect of 2−CDs on the Growth of P. italicum
2.4. Scanning Electron Microscopic (SEM) Observation
2.5. Transmission Electron Microscopic (TEM) Observation
2.6. Transcriptome Profiling of P. italicum
2.7. Untargeted Metabolome Analyses of P. italicum
2.8. RTq−PCR Analysis
3. Results
3.1. Characteristics of MNQ-Based CDs
3.2. Effects of 2−CDs and 5−CDs on P. italicum
3.3. Effect of 2−CDs on the Growth and Morphology of P. italicum
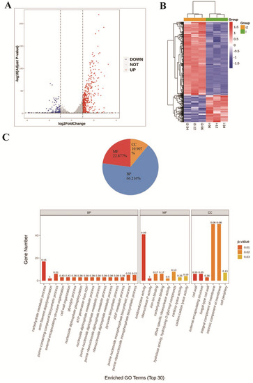
3.4. Transcriptobomics Profile of P. italicum Treated with 2−CDs
3.5. Untargeted Metabolomics Profile of P. italicum Treated with 2−CDs
3.6. Transcriptomics–Metabolomics Integrative Analysis in P. italicum Treated with 2−CDs
4. Discussion
5. Conclusions
Supplementary Materials
Author Contributions
Funding
Institutional Review Board Statement
Informed Consent Statement
Data Availability Statement
Conflicts of Interest
References
- Chen, J.; Shen, Y.; Chen, C. Inhibition of key citrus postharvest fungal strains by plant extracts In Vitro and In Vivo: A review. Plants 2019, 8, 26. [Google Scholar] [CrossRef] [PubMed] [Green Version]
- Zhu, Y.; Gasilova, N.; Jović, M.; Qiao, L.; Liu, B.; Lovey, L.T.; Picke, H.; Girault, H.H. Detection of antimicrobial resistance-associated proteins by titanium dioxide-facilitated intact bacteria mass spectrometry. Chem. Sci. 2018, 9, 2212–2221. [Google Scholar] [CrossRef] [PubMed] [Green Version]
- Guo, M.; Zhang, X.; Li, M. Label-free proteomic analysis of molecular effects of 2-Methoxy-1, 4-naphthoquinone on Penicillium italicum. Int. J. Mol. Sci. 2019, 20, 3459. [Google Scholar] [CrossRef] [PubMed] [Green Version]
- Gatto, M.A.; Ippolito, A.; Linsalata, V.; Casaatano, N.A.; Nigro, F.; Vanadia, S.; Venere, D.D. Activity of extracts from wild edible herbs against postharvest fungal diseases of fruit and vegetables. Postharvest Biol. Technol. 2011, 61, 72–82. [Google Scholar] [CrossRef]
- Chen, C.; Cai, N.; Chen, J.; Wan, C. Clove essential oil as an alternative approach to control postharvest blue mold caused by Penicillium italicum in citrus fruit. Biomolecules 2019, 9, 197. [Google Scholar] [CrossRef] [Green Version]
- Guo, M.; Liu, J.; Xu, Z.; Zhang, X.; Huang, R. 2-Methoxy-1, 4-naphthoquinone induces metabolic shifts in Penicillium digitatum revealed by high-dimensional biological data. J. Agric. Food. Chem. 2020, 68, 9697–9706. [Google Scholar] [CrossRef]
- Li, H.; Kang, Z.; Liu, Y.; Lee, S. Carbon nanodots: Synthesis, properties and applications. J. Mater. Chem. 2012, 22, 24230–24253. [Google Scholar] [CrossRef]
- Feng, H.; Qian, Z. Functional carbon quantum dots: A versatile platform for chemosensing and biosensing. Chem. Rec. 2018, 18, 491–505. [Google Scholar] [CrossRef]
- Song, Y.; Zhu, S.; Yang, B. Bioimaging based on fluorescent carbon dots. Rsc Adv. 2014, 4, 27184–27200. [Google Scholar] [CrossRef]
- Maruthapandi, M.; Natan, M.; Jacobi, G.; Banin, E.; Luong, J.H.T.; Gedanken, A. Antibacterial activity against methicillin-resistant Staphylococcus aureus of colloidal polydopamine prepared by carbon dot stimulated polymerization of dopamine. Nanomaterials 2020, 9, 1731. [Google Scholar] [CrossRef] [Green Version]
- Jiang, K.; Hu, S.; Wang, Y.; Li, Z.; Lin, H. Photo-stimulated polychromatic room temperature phosphorescence of carbon dots. Small 2020, 16, 2001909. [Google Scholar] [CrossRef] [PubMed]
- Jiang, K.; Gao, X.; Feng, X.; Wang, Y.; Li, Z.; Lin, H. Carbon dots with dual-emissive, robust, and aggregation-induced room-temperature phosphorescence characteristics. Angew. Chem. Int. Edit. 2019, 59, 1263–1269. [Google Scholar] [CrossRef] [PubMed]
- Verma, A.; Arshad, F.; Ahmad, K.; Goswami, U.; Samanta, S.K.; Sahoo, A.K.; Sk, M.P. Role of surface charge in enhancing antibacterial activity of fluorescent carbon dots. Nanotechnology 2020, 31, 95101. [Google Scholar] [CrossRef]
- Chung, Y.J.; Lee, C.H.; Lim, J.; Jang, J.; Kang, H.; Park, C.B. Photomodulating carbon dots for spatiotemporal suppression of Alzheimer’s β-amyloid aggregation. ACS Nano 2020, 14, 16973–16983. [Google Scholar] [CrossRef] [PubMed]
- Lee, U.; Heo, E.; Le, T.; Lee, H.; Kim, S.; Lee, S.; Jo, H.; Yoon, H. Carbon dots for epoxy curing: Anti-forgery patterns with long-term luminescent stability. Chem. Eng. J. 2021, 405, 126988. [Google Scholar] [CrossRef]
- Kapeli, K.; Pratt, G.A.; Vu, A.Q.; Hutt, K.R.; Martinez, F.J.; Sundararaman, B.; Batra, R.; Freese, P.; Lambert, N.J.; Huelga, S.C.; et al. Distinct and shared functions of ALS-associated proteins TDP-43, FUS and TAF15 revealed by multisystem analyses. Nat. Commun. 2016, 7, 12143. [Google Scholar] [CrossRef] [PubMed] [Green Version]
- Chen, C.; Qi, W.; Peng, X. Inhibitory effect of 7-Demethoxytylophorine on Penicillium italicum and its possible mechanism. Microorganisms 2019, 7, 36. [Google Scholar] [CrossRef] [Green Version]
- Gao, Y.; He, L.; Li, X. Toxicity and biochemical action of the antibiotic fungicide tetramycin on Colletotrichum scovillei. Pestic. Biochem. Phys. 2018, 147, 51–58. [Google Scholar] [CrossRef]
- Luo, J.; Xu, F.; Zhang, X. Transcriptome analysis of Penicillium italicum in response to the flavonoids from Sedum aizoon L. World J. Microbiol. Biotechnol. 2020, 36, 62. [Google Scholar] [CrossRef]
- Ashburner, M.; Ball, C.A.; Blake, J.A.; Botstein, D.; Butler, H.; Cherry, J.M.; Davis, A.P.; Dolinski, K.; Dwight, S.S.; Eppig, J.T.; et al. Gene ontology: Tool for the unification of biology. The Gene Ontology Consortium. Nat. Genet. 2000, 25, 25–29. [Google Scholar] [CrossRef] [Green Version]
- Consortium, T.G.O. The Gene Ontology Resource: 20 years and still GOing strong. Nucleic Acids Res. 2019, 47, D330–D338. [Google Scholar]
- Consortium, T.G.O. The Gene Ontology resource: Enriching a GOld mine. Nucleic Acids Res. 2021, 49, D325–D334. [Google Scholar] [CrossRef] [PubMed]
- Lin, Y.; Huang, L.; Zhang, X. Multi-omics analysis reveals anti-Staphylococcus aureus activity of Actinomycin D originating from Streptomyces parvulus. Int. J. Mol. Sci. 2021, 22, 12231. [Google Scholar] [CrossRef] [PubMed]
- Liu, X.; Zhang, L.; You, L. Toxicological responses to acute mercury exposure for three species of Manila clam Ruditapes philippinarum by NMR-based metabolomics. Environ. Toxicol. Phar. 2011, 31, 323–332. [Google Scholar] [CrossRef]
- Li, G.; Gao, W.; Xu, Y.; Xie, M.; Tang, S.; Yin, P.; Guo, S.; Chu, S.; Sultana, S.; Cui, S. Serum metabonomics study of pregnant women with gestational diabetes mellitus based on LC-MS. Saudi. J. Biol. Sci. 2019, 26, 2057–2063. [Google Scholar] [CrossRef]
- Guo, Y.; Gao, C.; Wang, M. Metabolome and transcriptome analyses reveal flavonoids biosynthesis differences in Ginkgo biloba associated with environmental conditions. Ind. Crop. Prod. 2020, 158, 112963. [Google Scholar] [CrossRef]
- Liu, D.; Li, M.; Liu, Y. Integration of the metabolome and transcriptome reveals the resistance mechanism to low nitrogen in wild soybean seedling roots. Environ. Exp. Bot. 2020, 175, 104043. [Google Scholar] [CrossRef]
- Zhang, Q.; Wang, L.; Liu, Z. Transcriptome and metabolome profiling unveil the mechanisms of Ziziphus jujuba Mill. peel coloration. Food. Chem. 2020, 312, 125903. [Google Scholar] [CrossRef]
- Vijayakumar, S.V.S.; Rahman, P.R.P.K.; Angione, C.A.C. A hybrid flux balance analysis and machine learning pipeline elucidates metabolic adaptation in cyanobacteria. Iscience 2020, 23, 101818. [Google Scholar] [CrossRef]
- Huyskens-Keil, S.; Prono-Widayat, H.; Lüdders, P.; Schreiner, M. Postharvest quality of pepino (Solanum muricatum Ait.) fruit in controlled atmosphere storage. J. Food. Eng. 2006, 77, 628–634. [Google Scholar] [CrossRef]
- Li, Q.; Wu, F.; Li, T. 1-Methylcyclopropene extends the shelf-life of ‘Shatangju’ mandarin (Citrus reticulate Blanco) fruit with attached leaves. Postharvest Biol. Technol. 2012, 67, 92–95. [Google Scholar] [CrossRef]
- Kanashiro, A.M.; Akiyama, D.Y.; Kupper, K.C.; Fill, T.P. Penicillium italicum: An underexplored postharvest pathogen. Front. Microbiol. 2020, 11, 606852. [Google Scholar] [CrossRef]
- Ballester, A.; Lafuente, M.T.; González-Candelas, L. Citrus phenylpropanoids and defence against pathogens. Part II: Gene expression and metabolite accumulation in the response of fruits to Penicillium digitatum infection. Food. Chem. 2013, 136, 285–291. [Google Scholar] [CrossRef] [Green Version]
- Liu, J.; Sui, Y.; Wisniewski, M. Review: Utilization of antagonistic yeasts to manage postharvest fungal diseases of fruit. Int. J. Food Microbiol. 2013, 167, 153–160. [Google Scholar] [CrossRef] [PubMed]
- Chen, C.; Wan, C.; Peng, X. A flavonone pinocembroside inhibits Penicillium italicum growth and blue mold development in ‘Newhall’ navel oranges by targeting membrane damage mechanism. Pestic. Biochem. Physiol. 2020, 165, 104505. [Google Scholar] [CrossRef] [PubMed]
- Yang, S.; Liu, L.; Li, D. Use of active extracts of poplar buds against Penicillium italicum and possible modes of action. Food. Chem. 2016, 196, 610–618. [Google Scholar] [CrossRef]
- Onathan, M.; Scholey, I.B.A.M. Cell division. Nature 2003, 422, 746–752. [Google Scholar]
- Li, H.; Zhang, Z.; Qin, G. Actin is required for cellular development and virulence of botrytis cinerea via the mediation of secretory proteins. Msystems 2020, 5, e719–e732. [Google Scholar] [CrossRef] [Green Version]
- Hohmann, T.; Dehghani, F. The cytoskeleton: A complex interacting meshwork. Cells 2019, 8, 362. [Google Scholar] [CrossRef] [Green Version]
- Reymann, A.; Suarez, C.; Guérin, C.; Martiel, J.; Staiger, C.J.; Blanchoin, L.; Boujemaa-Paterski, R. Turnover of branched actin filament networks by stochastic fragmentation with ADF/cofilin. Mol. Biol. Cell. 2011, 22, 2541–2550. [Google Scholar] [CrossRef]
- Berepiki, A.; Lichius, A.; Read, N.D. Actin organization and dynamics in filamentous fungi. Nat. Rev. Microbiol. 2011, 9, 876–887. [Google Scholar] [CrossRef] [PubMed]
- Espinoza-Simón, E.; Chiquete-Félix, N.; Morales-García, L.; Pedroza-Dávila, U.; Pérez-Martínez, X.; Araiza-Olivera, D.; Torres-Quiroz, F.; Uribe-Carvajal, S. In Saccharomyces cerevisiae, withdrawal of the carbon source results in detachment of glycolytic enzymes from the cytoskeleton and in actin reorganization. Fungal Biol. 2020, 124, 15–23. [Google Scholar] [CrossRef] [PubMed]
- Wang, J.; Morris, A.J.; Tolan, D.R.; Pagliaro, L. The molecular nature of the F-actin binding activity of aldolase revealed with site-directed mutants. J. Bio. Chem. 1996, 271, 6861–6865. [Google Scholar] [CrossRef] [Green Version]
- Heidwolf Arnold, D.P. Binding of aldolase and triosephosphate dehydrogenase to F-actin and modification of catalytic properties of aldolase. Eur. J. Biochem. 1970, 15, 360–366. [Google Scholar] [CrossRef]
- DeWane, G.; Salvi, A.M.; DeMali, K.A. Fueling the cytoskeleton-links between cell metabolism and actin remodeling. J. Cell. Sci. 2021, 134, s248385. [Google Scholar] [CrossRef]
- Araiza-Olivera, D.; Chiquete-Felix, N.; Rosas-Lemus, M.; Sampedro, J.G.; Peña, A.; Mujica, A.; Uribe-Carvajal, S. A glycolytic metabolon in Saccharomyces cerevisiae is stabilized by F-actin. FEBS J. 2013, 280, 3887–3905. [Google Scholar] [CrossRef]
- Li, Y.; Guo, L.; Zhou, Z. Exploring the antifungal mechanism of limonin-loaded eugenol emulsion against Penicillium italicum: From the perspective of microbial metabolism. Postharvest. Biol. Technol. 2021, 182, 111704. [Google Scholar] [CrossRef]
- Zhou, K.; Gaullier, G.; Luger, K. Nucleosome structure and dynamics are coming of age. Nat. Struc. Mol. Biol. 2019, 26, 3–13. [Google Scholar] [CrossRef]
- Black, J.C.; Rechem, C.; Whetstine, J.R. Histone lysine methylation dynamics: Establishment, regulation, and biological impact. Mol. Cell. 2012, 48, 491–507. [Google Scholar] [CrossRef] [Green Version]
- Luger, K.; Mäder, A.W.; Richmond, R.K.; Sargent, D.F.; Richmond, T.J. Crystal structure of the nucleosome core particle at 2.8 Å resolution. Nature 1997, 389, 251–260. [Google Scholar] [CrossRef]
- Peng, Y.; Li, S.; Landsman, D.; Panchenko, A.R. Histone tails as signaling antennas of chromatin. Curr. Opin. Struct. Biol. 2021, 67, 153–160. [Google Scholar] [CrossRef] [PubMed]










Publisher’s Note: MDPI stays neutral with regard to jurisdictional claims in published maps and institutional affiliations. |
© 2022 by the authors. Licensee MDPI, Basel, Switzerland. This article is an open access article distributed under the terms and conditions of the Creative Commons Attribution (CC BY) license (https://creativecommons.org/licenses/by/4.0/).
Share and Cite
Chen, X.; Li, W.; Chen, J.; Zhang, X.; Zhang, W.; Duan, X.; Lei, B.; Huang, R. Transcriptomics Integrated with Metabolomics Reveals 2-Methoxy-1, 4-Naphthoquinone-Based Carbon Dots Induced Molecular Shifts in Penicillium italicum. J. Fungi 2022, 8, 420. https://doi.org/10.3390/jof8050420
Chen X, Li W, Chen J, Zhang X, Zhang W, Duan X, Lei B, Huang R. Transcriptomics Integrated with Metabolomics Reveals 2-Methoxy-1, 4-Naphthoquinone-Based Carbon Dots Induced Molecular Shifts in Penicillium italicum. Journal of Fungi. 2022; 8(5):420. https://doi.org/10.3390/jof8050420
Chicago/Turabian StyleChen, Xiaodan, Wei Li, Jianying Chen, Xiaoyong Zhang, Wei Zhang, Xuewu Duan, Bingfu Lei, and Riming Huang. 2022. "Transcriptomics Integrated with Metabolomics Reveals 2-Methoxy-1, 4-Naphthoquinone-Based Carbon Dots Induced Molecular Shifts in Penicillium italicum" Journal of Fungi 8, no. 5: 420. https://doi.org/10.3390/jof8050420
APA StyleChen, X., Li, W., Chen, J., Zhang, X., Zhang, W., Duan, X., Lei, B., & Huang, R. (2022). Transcriptomics Integrated with Metabolomics Reveals 2-Methoxy-1, 4-Naphthoquinone-Based Carbon Dots Induced Molecular Shifts in Penicillium italicum. Journal of Fungi, 8(5), 420. https://doi.org/10.3390/jof8050420

