Distribution of Kazachstania Yeast in Thai Traditional Fermented Fish (Plaa-Som) in Northeastern Thailand
Abstract
1. Introduction
2. Materials and Methods
2.1. Collection of Plaa-Som Samples
2.2. Chemical Analyses
2.2.1. Measurement of pH
2.2.2. Determination of Total Acidity
2.2.3. Determination of Salt Content
2.2.4. Yeast Isolation
2.2.5. Yeast Identification
2.2.6. Yeast Community Analysis
3. Results
3.1. Collection of Plaa-Som Samples
3.2. Determination of Salt Content
3.3. Determination of pH
3.4. Determination of Total Acidity
3.5. Yeast Recovery and Isolation
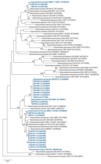
3.6. Yeast Identification
3.7. Yeast Community Analysis
4. Conclusions
Author Contributions
Funding
Institutional Review Board Statement
Informed Consent Statement
Data Availability Statement
Acknowledgments
Conflicts of Interest
References
- Sanpamongkolchai, W. Ethnic fermented foods and beverages of Thailand. In Ethnic Fermented Foods and Alcoholic Beverages of Asia; Tamang, J., Ed.; Springer: New Delhi, India, 2016; pp. 151–163. [Google Scholar]
- Kopermsub, P.; Yunchalard, S. Safety control indices for plaa-som, a Thai fermented fish product. Afr. J. Microbiol. Res. 2008, 2, 18–25. [Google Scholar] [CrossRef]
- 26/2546 Thai Community Products; Thai Industrial Standards Institute: Bangkok, Thailand, 2005.
- Motarjemi, Y. Impact of small scale fermentation technology on food safety in developing country. Int. J. Food Microbiol. 2002, 75, 213–229. [Google Scholar] [CrossRef]
- Lee, C.H. Lactic acid fermented foods and their benefits in Asia. Food Control 1997, 8, 259–269. [Google Scholar] [CrossRef]
- Paludan-Müller, C.; Madsen, M.; Sophanodora, P.; Gram, L.; Møller, P.L. Fermentation and microflora of plaa-som, a Thai fermented fish product prepared with different salt concentrations. Int. J. Food Microbiol. 2002, 73, 61–70. [Google Scholar] [CrossRef]
- Valyasevia, R.; Rolle, R.S. An overview of small-scale food fermentation technologies in developing countries with special reference to Thailand: Scope for their improvement. Int. J. Food Microbiol. 2002, 75, 231–239. [Google Scholar] [CrossRef]
- Adams, M.R.; Cooke, R.D.; Rattagool, P. Fermented Fish Products of South East Asia Fishery; Technology Development Institute Department of Fisheries, Ministry of Agriculture and Cooperatives: Bangkok, Thailand, 1991.
- Tamang, J.P.; Thapa, N.; Tamang, B.; Rai, A.; Chettr, R. Microorganisms in fermented foods and beverages. In Health Benefits of Fermented Foods and Beverages; Tamang, J.P., Ed.; CRC Press: Boca Raton, FL, USA, 2015; pp. 1–110. [Google Scholar]
- Anal, A.K. Quality ingredients and safety concerns for traditional fermented foods and beverages from Asia: A review. Fermentation 2019, 5, 8. [Google Scholar] [CrossRef]
- Narzary, Y.; Das, S.; Goyal, A.K.; Lam, S.S.; Sarma, H.; Sharma, D. Fermented fish products in South and Southeast Asian cuisine: Indigenous technology processes, nutrient composition, and cultural significance. J. Ethn. Foods 2021, 8, 33. [Google Scholar] [CrossRef]
- Aidoo, K.E.; Nout, M.J.R.; Sarkar, P.K. Occurrence and function of yeasts in Asian indigenous fermented foods. FEMS Yeast Res. 2006, 6, 30–39. [Google Scholar] [CrossRef]
- Johansen, P.G.; Owusu-Kwarteng, J.; Parkouda, C.; Padonou, S.W.; Jespersen, L. Occurrence and importance of yeasts in indigenous fermented food and beverages produced in sub-Saharan Africa. Front. Microbiol. Food Microbiol. 2019, 10, 1789. [Google Scholar] [CrossRef]
- Steinkraus, K.H. Fermentations in world food processing. Compr. Rev. Food Sci. Food Saf. 2002, 1, 23–32. [Google Scholar] [CrossRef]
- Hwanhlem, N.; Buradaleng, S.; Wattanachant, S.; Benjakul, S.; Tani, A.; Maneerat, S. Isolation and screening of lactic acid bacteria from Thai traditional fermented fish (Plasom) and production of Plasom from selected strains. Food Control 2011, 22, 401–407. [Google Scholar] [CrossRef]
- Kopermsub, P.; Yunchalard, S. Identification of lactic acid bacteria associated with the production of plaa-som, a traditional fermented fish product of Thailand. Int. J. Food Microbiol. 2010, 138, 200–204. [Google Scholar] [CrossRef] [PubMed]
- Tanasupawat, S.; Komagata, K. Lactic acid bacteria in fermented foods in Thailand. World J. Microbiol. Biotechnol. 1995, 11, 253–256. [Google Scholar] [CrossRef] [PubMed]
- Ammor, M.S.; Mayo, B. Selection criteria for lactic acid bacteria to be used as functional starter cultures in dry sausage production: An update. Meat Sci. 2007, 76, 138–146. [Google Scholar] [CrossRef] [PubMed]
- Nanasombat, S.; Phunpruch, S.; Jaichalad, T. Screening and identification of lactic acid bacteria from raw seafoods and Thai fermented seafood products for their potential use as starter cultures. Songklanakarin J. Sci. Technol. 2012, 34, 255–262. [Google Scholar]
- Østergaard, A.; Embarek, P.K.B.; Wedell-Neergaard, C.; Huss, H.H.; Gram, L. Characterization of anti-listerial lactic acid bacteria isolated from Thai fermented fish products. Food Microbiol. 1998, 15, 223–233. [Google Scholar] [CrossRef]
- Kuncharoen, N.; Techo, S.; Savarajara, A.; Tanasupawat, S. Dentification and lipolytic activity of yeasts isolated from foods and wastes. Mycol. Int. J. Fugal Biol. 2020, 11, 279–286. [Google Scholar] [CrossRef]
- Suzuki, M.; Nakase, T.; Daengsubha, W.; Chaowsangket, M.; Suyanandana, P.; Komagata, K. Identification of yeasts isolated from fermented foods and related materials in Thailand. J. Gen. Appl. Microbiol. 1987, 33, 205–219. [Google Scholar] [CrossRef]
- AOAC International. Official Methods of Analysis of AOAC International; AOAC International: Gaithersburg, MD, USA, 2000. [Google Scholar]
- AOAC International. Official Methods of Analysis of AOAC international; AOAC International: Gaithersburg, MD, USA, 2012. [Google Scholar]
- Mekkerdchoo, O.; Jirachanchai, P.; Srzednicki, G.; Lohitnavy, N. Potential of natural isolated yeasts from Thai vineyard and their ability to growth in limited nitrogen source of wine production. J. Food Sci. Agric. Technol. 2019, 5, 177–183. [Google Scholar]
- Limtong, S.; Yongmanitchai, W.; Tun, M.M.; Kawasaki, H.; Seki, T. Kazachstania siamensis sp. nov., an ascomycetous yeast species from forest soil in Thailand. Int. J. Syst. Evol. Microbiol. 2007, 57, 419–422. [Google Scholar] [CrossRef]
- Kurtzman, C.P.; Robnett, C.J. Identification and phylogeny of ascomycetous yeasts from analysis of nuclear large subunit (26S) ribosomal DNA partial sequences. Antonie Van Leeuwenhoek 1998, 73, 331–371. [Google Scholar] [CrossRef] [PubMed]
- White, T.J.; Bruns, T.; Lee, S.; Taylor, J.W. Amplification and direct sequencing of fungal ribosomal RNA genes for phylogenetics. In PCR Protocols: A Guide to Methods and Applications; Innis, M.A., Gelfand, D.H., Sninsky, J.J., White, T.J., Eds.; Academic Press: New York, NY, USA, 1990; pp. 315–322. [Google Scholar]
- Altschul, S.F.; Madden, T.L.; Schäffer, A.A.; Zhang, J.; Zhang, Z.; Miller, W.; Lipman, D.J. Gapped BLAST and PSI-BLAST: A new generation of protein database search programs. Nucleic Acids Res. 1997, 25, 3389–3402. [Google Scholar] [CrossRef] [PubMed]
- Kumar, S.; Stecher, G.; Tamura, K. MEGA7: Molecular evolutionary genetics analysis version 7.0 for bigger datasets. Mol. Biol. Evol. 2016, 33, 1870–1874. [Google Scholar] [CrossRef] [PubMed]
- Felsenstein, J. Confidence limits on phylogenies: An approach using the bootstrap. Evolution 1985, 39, 783–791. [Google Scholar] [CrossRef] [PubMed]
- Tóthmérész, B. Comparison of different methods for diversity ordering. J. Veg. Sci. 1995, 6, 283–290. [Google Scholar] [CrossRef]
- Saithong, P.; Panthavee, W.; Boonyaratanakornkit, M.; Sikkhamondhol, C. Use of a starter culture of lactic acid bacteria in plaa-som, a Thai fermented fish. J. Biosci. Bioeng. 2010, 110, 553–557. [Google Scholar] [CrossRef] [PubMed]
- Hutkins, R.W. Microbiology and Technology of Fermented Foods; Wiley-Blackwell: Hoboken, NJ, USA, 2008. [Google Scholar]
- Lee, S.Y.; Kang, D.H. Microbial safety of pickled fruits and vegetables and hurdle technology. Internet J. Food Saf. 2004, 4, 21–32. [Google Scholar]
- Paludan-Müller, C. The Microbiology of Low-Salt Fermented Fish Products; FAO: Bangkok, Thailand, 1998. [Google Scholar]
- Campbell-Platt, G. Fermented Foods of the World: A Dictionary and Guide; Butterworths: London, UK, 1987. [Google Scholar]
- Yunchalard, S.; Vichitphan, S.; Nontaso, N.; Kopermsub, P. Microbial population and chemical changes during fermentation of Plaa-som, a Thai fermented fish product (Thai). Asia-Pac. J. Sci. Technol. 2005, 10, 188–198. [Google Scholar]
- Steinkraus, K.H. Handbook of Indigenous Fermented Foods, 2nd ed.; CRC Press: Boca Raton, FL, USA, 2018. [Google Scholar]
- Gänzle, M.G. Lactic metabolism revisited: Metabolism of lactic acid bacteria in food fermentations and food spoilage. Curr. Opin. Food Sci. 2015, 2, 106–117. [Google Scholar] [CrossRef]
- Ayanniran, A.I.; Abiodun, S.; Lachance, M.-A. Biochemical and molecular characterization of yeasts isolated from Nigerian traditional fermented food products. Afr. J. Microbiol. Res. 2020, 14, 481–486. [Google Scholar] [CrossRef]
- Kurtzman, C.P.; Fell, J.W.; Boekhout, T.; Robert, V. Methods for isolation, phenotypic characterization and maintenance of yeasts. In The Yeasts; Kurtzma, C.P., Fell, J.W., Boekhout, T., Eds.; Elsevier Science: Amsterdam, The Netherlands, 2011; pp. 87–110. [Google Scholar]
- Watanaputi, S.P.; Chanyavongse, R.; Tubplean, S.; Tanasuphavatana, S.; Srimahasongkhraam, S. Microbiological analysis of Thai fermented foods. J. Grad. Sch. Chulalongkorn Univ. 1983, 4, 11–24. [Google Scholar]
- Liu, P.; Xiang, Q.; Sun, W.; Wang, X.; Lin, J.; Che, Z.; Ma, P. Correlation between microbial communities and key flavors during post-fermentation of Pixian broad bean paste. Food Res. Int. 2020, 137, 109513. [Google Scholar] [CrossRef] [PubMed]
- Yang, M.; Huang, J.; Zhou, R.; Jina, Y.; Wu, C. Exploring major variable factors influencing flavor and microbial characteristics of Pixian Doubanjiang. Food Res. Int. 2022, 152, 110920. [Google Scholar] [CrossRef] [PubMed]
- Suzuki, A.; Muraoka, N.; Nakamura, M.; Yanagisawa, Y.; Amachi, S. Identification of undesirable white-colony-forming yeasts appeared on the surface of Japanese kimchi. Biosci. Biotechnol. Biochem. 2018, 82, 334–342. [Google Scholar] [CrossRef] [PubMed]
- Ridawati; Jenie, B.S.L.; Djuwita, I.; Sjamsuridzal, W. Genetic diversity of osmophilic yeasts isolated from Indonesian foods with high concentration of sugar. Microbiol. Indones. 2010, 4, 113–118. [Google Scholar] [CrossRef]
- Nisiotou, A.A.; Nychas, G.-J.E. Kazachstania hellenica sp. nov., a novel ascomycetous yeast from a Botrytis-affected grape must fermentation. Int. J. Syst. Evol. Microbiol. 2008, 58, 1263–1267. [Google Scholar] [CrossRef][Green Version]
- Cheng, L.; Luo, J.; Li, P.; Yu, H.; Huang, J.; Luo, L. Microbial diversity and flavor formation in onion fermentation. Food Funct. 2014, 5, 2338–2347. [Google Scholar] [CrossRef]
- Carbonetto, B.; Nidelet, T.; Guezenec, S.; Perez, M.; Segond, D.; Sicard, D. Interactions between Kazachstania humilis yeast species and lactic acid bacteria in sourdough. Microorganisms 2020, 8, 240. [Google Scholar] [CrossRef]
- De Vuyst, L.; Kerrebroeck, S.V.; Harth, H.; Huys, G.; Daniel, H.-M.; Weckx, S. Microbial ecology of sourdough fermentations: Diverse or uniform? Food Microbiol. 2014, 37, 11–29. [Google Scholar] [CrossRef]
- Jacques, N.; Sarilar, V.; Urien, C.; Lopes, M.R.; Morais, C.G.; Uetanabaro, A.P.T.; Tinsley, C.R.; Rosa, C.A.; Sicard, D.; Casaregola, S. Three novel ascomycetous yeast species of the Kazachstania clade, Kazachstania saulgeensis sp. nov., Kazachstania serrabonitensis sp. nov. and Kazachstania australis sp. nov. Reassignment of Candida humilis to Kazachstania humilis fa comb. nov. and Candida pseudohumilis to Kazachstania pseudohumilis fa comb. nov. Int. J. Syst. Evol. Microbiol. 2016, 66, 5192–5200. [Google Scholar] [CrossRef]
- Kim, M.-J.; Lee, H.-W.; Kim, J.Y.; Kang, S.E.; Roh, S.W.; Hong, S.W.; Yoo, S.R.; Kim, T.-W. Impact of fermentation conditions on the diversity of white colony-forming yeast and analysis of metabolite changes by white colony-forming yeast in kimchi. Food Res. Int. 2020, 136, 109315. [Google Scholar] [CrossRef] [PubMed]
- Punyauppa-path, S.; Punyauppa-path, P.; Tingthong, S.; Sakpuntoon, V.; Khunnamwong, P.; Limtong, S.; Srisuk, N. Kazachstania surinensis f.a., sp. nov., a novel yeast species isolated from Thai traditional fermented food. Int. J. Syst. Evol. Microbiol. 2022, 72, 1–7. [Google Scholar] [CrossRef] [PubMed]
- Liu, S.Q. Favors and food fermentation. In Handbook of Fermented Food and Beverage Technology, 2nd ed.; Hui, Y.H., Evranuz, E.Ö., Eds.; CRC Press: Boca Raton, FL, USA, 2012; Volume 1, pp. 23–34. [Google Scholar]
- Ling, Y.; Dong, Z.; Rongqing, Z.; Yi, T.; Tao, W.; Jia, Z. Distribution and function of dominant yeast species in the fermentation of strong-flavor baijiu. World J. Microbiol. Biotechnol. 2021, 37, 1–12. [Google Scholar] [CrossRef]
- Jood, I.; Hoff, J.W.; Setati, M.E. Evaluating fermentation characteristics of Kazachstania spp. and their potential influence on wine quality. World J. Microbiol. Biotechnol. 2017, 33, 1–11. [Google Scholar] [CrossRef] [PubMed]
- Hutzler, M.; Riedl, R.; Koob, J.; Jacob, F. Fermentation and spoilage yeasts and their relevance for the beverage industry-a review. Brew. Sci. 2012, 65, 33–52. [Google Scholar]
- Lima, G.B.L.; Rosa, C.A.; Johann, S.; de Lourdes Almedia Vieria, M.; de Cássia Oliveira Gomes, F. Yeasts isolated from tropical fruit ice creams: Diversity, antifungal susceptibility and adherence to buccal epithelial cells. Braz. J. Food Technol. 2019, 22, e2018197. [Google Scholar] [CrossRef]
- Pitt, J.I.; Hocking, A.D. Fungi and Food Spoilage; Springer: New York, USA, 2009; Volume 509. [Google Scholar]
- Rajkowska, K.; Kunicka-Styczyńska, A. Typing and virulence factors of food-borne Candida spp. isolates. Int. J. Food Microbiol. 2018, 279, 57–63. [Google Scholar] [CrossRef]
- Kesenkaş, H.; Gürsoy, O.; Özbaş, H. Kefir. In Fermented Foods in Health and Disease Prevention; Frias, J., Martinez-Villaluenga, C., Peñas, E., Eds.; Academic Press: Cambridge, MA, USA, 2017; pp. 339–345. [Google Scholar]
- Deak, T. Handbook of Food Spoilage Yeasts, 2nd ed.; CRC Press: Boca Raton, FL, USA, 2007. [Google Scholar]
- Fleet, G.H. Yeast spoilage of foods and beverages. In The Yeasts: A Taxonomic Study, 5th ed.; Kurtzman, C.P., Fell, J.W., Boekhout, T., Eds.; Elsevier: Amsterdam, The Netherlands, 2011; pp. 53–63. [Google Scholar]
- Tudor, E.A.; Board, R.G. Food-spoilage yeasts. In The Yeasts: Yeast Technology, 2nd ed.; Rose, A.H., Harrison, J.S., Eds.; Academic Press: London, UK, 1993; Volume 5, pp. 435–516. [Google Scholar]
- Chen, X.-F.; Zhang, W.; Fan, X.; Hou, X.; Liu, X.-Y.; Huang, J.-J.; Kang, W.; Zhang, G.; Zhang, H.; Yang, W.-H.; et al. Antifungal susceptibility profiles and resistance mechanisms of clinical Diutina catenulata Isolates With high MIC values. Front. Cell. Infect. Microbiol. 2021, 11, 739496. [Google Scholar] [CrossRef]
- Bajaj, B.K.; Raina, S.; Singh, S. Killer toxin from a novel killer yeast Pichia kudriavzevii RY55 with idiosyncratic antibacterial activity. J. Basic Microbiol. 2013, 53, 645–656. [Google Scholar] [CrossRef]
- Psomas, E.I.; Fletouris, D.J.; Litopoulou-Tzanetaki, E.; Tzanetakis, N. Assimilation of cholesterol by yeast strains isolated from infant feces and Feta cheese. J. Anim. Plant Sci. 2003, 86, 3416–3422. [Google Scholar] [CrossRef]
- Bibi, F.; Ali, Z. Measurement of diversity indices of avian communities at Taunsa barrage wildlife sanctuary, Pakistan. J. Anim. Plant Sci. 2013, 23, 469–474. [Google Scholar]
- Srisuk, N.; Nutaratat, P.; Surussawadee, J.; Limtong, S. Yeast communities in sugarcane phylloplane. Microbiology 2019, 88, 353–369. [Google Scholar] [CrossRef]
- Ortiz-Burgos, S. Shannon-Weaver diversity index. In Encyclopedia of Estuaries; Kennish, M.J., Ed.; Encyclopedia of Earth Sciences Series; Springer: Dordrecht, The Netherlands, 2016; pp. 572–573. [Google Scholar]
- Hammond, M.E.; Pokorný, R. Diversity of tree species in gap regeneration under tropical moist semi-deciduous forest: An example from bia tano forest reserve. Diversity 2020, 12, 301. [Google Scholar] [CrossRef]







| Location | GPS | Collection Date |
|---|---|---|
| Warin Municipal fresh market, Prathum Thep Phakdi Road, Warin Chamrap district, Ubon Ratchathani * province | 15°11′58.0″ N 104°51′57.1″ E | 2 January 2021 |
| Warin Municipal fresh market, Prathum Thep Phakdi Road, Warin Chamrap district, Ubon Ratchathani * province | 15°11′58.0″ N 104°51′57.1″ E | 3 January 2021 |
| Noi Ruen Rom fresh market, Lak Mueang Road, Mueang Surin district, Surin * province | 14°52′50.4″ N 103°29′49.6″ E | 14 January 2021 |
| Ton Ma Kluea market, Ratchakan Rodfai 3 Road, Mueang Sisaket, Sisaket * province | 15°06′58.0″ N 104°19′56.2″ E | 15 January 2021 |
| Municipal fresh market 1, Muang Khon Kaen, Khon Kaen * province | 16°25′34.8″ N 102°50′04.3″ E | 19 January 2021 |
| Provinces | Samples with Detectable Yeasts | Samples without Detectable Yeasts | Total | |
|---|---|---|---|---|
| Number of Samples | Percentage of Samples with Detectable Yeasts | |||
| Ubon Ratchathani (UB) | 4 | 5 | 9 (n) | 44.44 |
| Sisaket (SK) | 5 | 1 | 6 (n) | 83.33 |
| Surine (SR) | 6 | 7 | 13 (n) | 46.15 |
| Khon Kaen (KK) | 5 | 2 | 7 (n) | 71.43 |
| Total | 20 | 15 | 35 (n) | 57.14 |
| Species | Number of Isolates | Relative Frequency (%) |
|---|---|---|
| Candida tropicalis (Candida/Lodderomyces clade) | 2 | 3.85 |
| C. metapsilosis (Candida/Lodderomyces clade) | 1 | 1.92 |
| C. parapsilosis (Candida/Lodderomyces clade) | 3 | 5.77 |
| C. prachuapensis (Candida/Lodderomyces clade) | 1 | 1.92 |
| C. intermedia (Clavispora clade) | 2 | 3.85 |
| C. glabrata (Nakaseomyces clade) | 2 | 3.85 |
| Diutina catenulata (2) | 2 | 3.85 |
| Filobasidium uniguttulatum (1) | 1 | 1.92 |
| Kazachstania servazzii | 2 | 3.85 |
| K. humilis | 2 | 3.85 |
| K. exigual | 8 | 15.38 |
| K. turicensis | 2 | 3.85 |
| Kazachstania sp. | 9 | 17.31 |
| Pichia kudriavzevii (2) | 3 | 5.77 |
| Saccharomyces cerevisiae (1) | 1 | 1.92 |
| Torulaspora delbrueckii (1) | 3 | 5.77 |
| Yarrowia lipolytica | 8 | 15.38 |
| Total | 52 | 100.00 |
| Isolation Code | Closest Species (GenBank Accession Number) | Nucleotide in D1/D2 Region | Result of Identification | ||||
|---|---|---|---|---|---|---|---|
| Identity/ Total | Similarity (%) | No. of Gap | Substitution | ||||
| No | % | ||||||
| UBFS 11-1 | Kazachstania turicensis CBS 8665T (NG_058312) | 577/578 | 99.82 | 0 | 1 | 0.17 | Kazachstania turicensis |
| UBFS 16-1 | Kazachstania servazzii NRRL Y-12661T (NG_055029) | 591/592 | 99.83 | 0 | 1 | 0.17 | Kazachstania servazzii |
| UBFS 16-2 | Kazachstania turicensis CBS 8665T (NG_058312) | 577/578 | 99.82 | 0 | 1 | 0.17 | Kazachstania turicensis |
| UBFS 16-3 | Kazachstania servazzii NRRL Y-12661T (NG_055029) | 591/592 | 99.83 | 0 | 1 | 0.17 | Kazachstania servazzii |
| UBFS 17-1 | Saccharomyces cerevisiae NRRL Y-12632T (NG_042623) | 592/592 | 100 | 0 | 0 | 0 | Saccharomyces cerevisiae |
| UBPS-1 | Pichia kudriavzevii CBS 5147T (MH545928) | 578/584 | 100 | 6 | 0 | 0 | Pichia kudriavzevii |
| UBPS-5 | Pichia kudriavzevii CBS 5147T (MH545928) | 576/584 | 99.65 | 6 | 2 | 0.34 | Pichia kudriavzevii |
| UBPS-6 | Kazachstania humilis CBS 5658T (KY106507) | 586/590 | 99.32 | 0 | 4 | 0.68 | Kazachstania sp. ** |
| SRFS 42-1 | Diutinaatenulate CBS 565T (MK394156) | 485/485 | 100 | 0 | 0 | 0 | Diutina catenulate |
| SRFS 42-2 | Kazachstania humilis CBS 5658T (KY106507) | 589/590 | 99.83 | 0 | 1 | 0.17 | Kazachstania humilis |
| SRFS 43-1 | Kazachstania humilis CBS 5658T (KY106507) | 588/590 | 99.66 | 0 | 2 | 0.33 | Kazachstania humilis |
| SRFS 45-1 | Candida prachuapensis CBS 11024T (NG_054767) | 570/570 | 100 | 0 | 0 | 0 | Candida prachuapensis |
| SRFS 47-1 | Diutinaatenulate CBS 565T (MK394156) | 484/485 | 99.79 | 0 | 1 | 0.21 | Diutina catenulata |
| SRFS 56-1 | Pichia kudriavzevii CBS 5147T (MH545928) | 583/584 | 99.82 | 0 | 1 | 0.18 | Pichia kudriavzevii |
| SRFS 56-2 | Candida glabrata CBS 138T (MH545922) | 599/601 | 99.66 | 0 | 2 | 0.33 | Candida glabrata |
| SRFS 56-3 | Kazachstania humilis CBS 5658T (KY106507) | 585/591 | 99.15 | 1 | 5 | 0.85 | Kazachstania sp. * |
| SRFS 56-7 | Candida tropicalis CBS 94T (KY106838) | 551/552 | 100 | 1 | 0 | 0 | Candida tropicalis |
| SRFS 57-1 | Candida tropicalis CBS 94T (KY106838) | 551/552 | 100 | 1 | 0 | 0 | Candida tropicalis |
| SRFS 57-2 | Kazachstania humilis CBS 5658T (KY106507) | 585/591 | 99.15 | 1 | 5 | 0.85 | Kazachstania sp. * |
| SRFS 57-3 | Candida glabrata CBS 138T (MH545922) | 599/601 | 99.66 | 0 | 2 | 0.33 | Candida glabrata |
| SKFS 62-1 | Kazachstania humilis CBS 5658T (KY106507) | 585/590 | 99.15 | 0 | 5 | 0.85 | Kazachstania sp. * |
| SKFS 63-1 | Kazachstania humilis CBS 5658T (KY106507) | 585/590 | 99.15 | 0 | 5 | 0.85 | Kazachstania sp. ** |
| SKFS 63-2 | Kazachstania humilis CBS 5658T (KY106507) | 585/590 | 99.15 | 0 | 5 | 0.85 | Kazachstania sp. ** |
| SKFS 65-1 | Kazachstania humilis CBS 5658T (KY106507) | 586/590 | 99.32 | 0 | 4 | 0.67 | Kazachstania sp. ** |
| SKFS 66-1 | Kazachstania humilis CBS 5658T (KY106507) | 585/590 | 99.15 | 0 | 5 | 0.85 | Kazachstania sp. * |
| SKFS 67-1 | Kazachstania humilis CBS 5658T (KY106507) | 585/590 | 99.15 | 0 | 5 | 0.85 | Kazachstania sp. * |
| KKFSJ 1-1 | Kazachstania exigua CBS 379T (NG_055049) | 588/589 | 99.83 | 0 | 1 | 0.17 | Kazachstania exigua |
| KKFSJ 1-2 | Kazachstania exigua CBS 379T (NG_055049) | 587/589 | 99.66 | 0 | 2 | 0.33 | Kazachstania exigua |
| KKFSJ 1-3 | Yarrowia lipolytica CBS 6124T (MH545931) | 524/525 | 100 | 1 | 0 | 0 | Yarrowia lipolytica |
| KKFSP 1-1 | Kazachstania exigua CBS 379T (NG_055049) | 588/589 | 99.83 | 0 | 1 | 0.17 | Kazachstania exigua |
| KKFSP 1-2 | Kazachstania exigua CBS 379T (NG_055049) | 588/589 | 99.83 | 0 | 1 | 0.16 | Kazachstania exigua |
| KKFSP 1-3 | Kazachstania exigua CBS 379T (NG_055049) | 588/589 | 99.83 | 0 | 1 | 0.16 | Kazachstania exigua |
| KKFSP 1-4 | Kazachstania exigua CBS 379T (NG_055049) | 588/589 | 99.83 | 0 | 1 | 0.16 | Kazachstania exigua |
| KKFSP 1-5 | Kazachstania exigua CBS 379T (NG_055049) | 588/589 | 99.83 | 0 | 1 | 0.17 | Kazachstania exigua |
| KKFSP 1-6 | Kazachstania exigua CBS 379T (NG_055049) | 589/591 | 100 | 2 | 0 | 0 | Kazachstania exigua |
| KKFSP 1-7 | Candida parapsilosis CBS 604T (MH545914) | 587/590 | 100 | 3 | 0 | 0 | Candida parapsilosis |
| KKFSP 1-8 | Yarrowia lipolytica CBS 6124T (MH545931) | 523/525 | 99.8 | 1 | 1 | 0.2 | Yarrowia lipolytica |
| KKFSP 2-1 | Filobasidium uniguttulatum CBS 1730T (KY107727) | 532/534 | 100 | 2 | 0 | 0 | Filobasidium uniguttulatum |
| KKFSP 2-2 | Candida parapsilosis CBS 604T (MH545914) | 589/590 | 99.83 | 0 | 1 | 0.17 | Candida parapsilosis |
| KKFSP 2-3 | Torulaspora delbrueckii CBS 1146T (NG_058413) | 593/593 | 100 | 0 | 0 | 0 | Torulaspora delbrueckii |
| KKFSP 2-4 | Torulaspora delbrueckii CBS 1146T (NG_058413) | 592/593 | 99.83 | 0 | 1 | 0.17 | Torulaspora delbrueckii |
| KKFSP 2-5 | Torulaspora delbrueckii CBS 1146T (NG_058413) | 592/593 | 99.83 | 0 | 1 | 0.17 | Torulaspora delbrueckii |
| KKFSC 1-1 | Yarrowia lipolytica CBS 6124T (MH545931) | 521/526 | 100 | 5 | 0 | 0 | Yarrowia lipolytica |
| KKFSC 1-2 | Candida intermedia CBS 572T (AY497683) | 350/353 | 99.71 | 2 | 1 | 0.19 | Candida intermedia |
| KKFSC 1-3 | Yarrowia lipolytica CBS 6124T (MH545931) | 523/525 | 99.8 | 1 | 1 | 0.19 | Yarrowia lipolytica |
| KKFSC 1-4 | Yarrowia lipolytica CBS 6124T (MH545931) | 521/525 | 100 | 4 | 0 | 0 | Yarrowia lipolytica |
| KKFSC 1-5 | Candida intermedia CBS 572T (AY497683) | 348/354 | 99.14 | 3 | 3 | 0.85 | Candida intermedia |
| KKFSC 1-6 | Candida metapsilosis CBS 10907T (MK394127) | 589/590 | 99.83 | 0 | 1 | 0.16 | Candida metapsilosis |
| KKFSG 1-1 | Yarrowia lipolytica CBS 6124T (MH545931) | 523/524 | 100 | 1 | 0 | 0 | Yarrowia lipolytica |
| KKFSG 1-2 | Yarrowia lipolytica CBS 6124T (MH545931) | 523/524 | 99.8 | 0 | 1 | 0 | Yarrowia lipolytica |
| KKFSG 1-3 | Candida parapsilosis CBS 604T (MH545914) | 589/590 | 99.83 | 0 | 1 | 0 | Candida parapsilosis |
| KKFSG 1-4 | Yarrowia lipolytica CBS 6124T (MH545931) | 524/525 | 100 | 1 | 0 | 0 | Yarrowia lipolytica |
| Diversity Indices | Overall | UB | SR | SK | KK |
|---|---|---|---|---|---|
| Shannon–Wiener index (H’) | 1.584 | 0.9 | 1.237 | 0 | 1.438 |
| Evenness index (J’) | 0.82 | 0.82 | 0.89 | indet | 0.89 |
| Yeast Community | Sorensen’s Coefficient Similarity Index (SCSI) |
|---|---|
| UB-SR | 0.571 |
| UB-SK | 0.50 |
| UB-KK | 0.25 |
| SR-SK | 0.40 |
| SR-KK | 0.444 |
| SK-KK | 0.333 |
Publisher’s Note: MDPI stays neutral with regard to jurisdictional claims in published maps and institutional affiliations. |
© 2022 by the authors. Licensee MDPI, Basel, Switzerland. This article is an open access article distributed under the terms and conditions of the Creative Commons Attribution (CC BY) license (https://creativecommons.org/licenses/by/4.0/).
Share and Cite
Punyauppa-path, S.; Kiatprasert, P.; Punyauppa-path, P.; Rattanachaikunsopon, P.; Khunnamwong, P.; Limtong, S.; Srisuk, N. Distribution of Kazachstania Yeast in Thai Traditional Fermented Fish (Plaa-Som) in Northeastern Thailand. J. Fungi 2022, 8, 1029. https://doi.org/10.3390/jof8101029
Punyauppa-path S, Kiatprasert P, Punyauppa-path P, Rattanachaikunsopon P, Khunnamwong P, Limtong S, Srisuk N. Distribution of Kazachstania Yeast in Thai Traditional Fermented Fish (Plaa-Som) in Northeastern Thailand. Journal of Fungi. 2022; 8(10):1029. https://doi.org/10.3390/jof8101029
Chicago/Turabian StylePunyauppa-path, Sukrita, Pongpat Kiatprasert, Prasongsom Punyauppa-path, Pongsak Rattanachaikunsopon, Pannida Khunnamwong, Savitree Limtong, and Nantana Srisuk. 2022. "Distribution of Kazachstania Yeast in Thai Traditional Fermented Fish (Plaa-Som) in Northeastern Thailand" Journal of Fungi 8, no. 10: 1029. https://doi.org/10.3390/jof8101029
APA StylePunyauppa-path, S., Kiatprasert, P., Punyauppa-path, P., Rattanachaikunsopon, P., Khunnamwong, P., Limtong, S., & Srisuk, N. (2022). Distribution of Kazachstania Yeast in Thai Traditional Fermented Fish (Plaa-Som) in Northeastern Thailand. Journal of Fungi, 8(10), 1029. https://doi.org/10.3390/jof8101029

