Deletion of the Stress Response Gene DDR48 from Histoplasma capsulatum Increases Sensitivity to Oxidative Stress, Increases Susceptibility to Antifungals, and Decreases Fitness in Macrophages
Abstract
1. Introduction
2. Materials and Methods
2.1. Strains and Culture Conditions
2.2. Generation of the ddr48∆ Mutant and DDR48-Complemented Strains
2.3. Nucleic Acid Extractions and Blotting
2.4. Quantitative Real-Time PCR
2.5. Cellular Stress Challenge
2.6. Susceptibility to Superoxides and Peroxides
2.7. ROS Measurements
2.8. Protein Extraction
2.9. Catalase and Superoxide Dismutase (SOD) Assays
2.10. Susceptibility to Antifungal Agents
2.11. In Vitro Macrophage Infections
2.12. Phagocytosis Assay
2.13. Statistical Analysis
3. Results
3.1. Identification of DDR48 in H. capsulatum
3.2. DDR48 Is Constitutively Expressed in Histoplasma Mycelia and Inducible in Histoplasma Yeasts under Stress
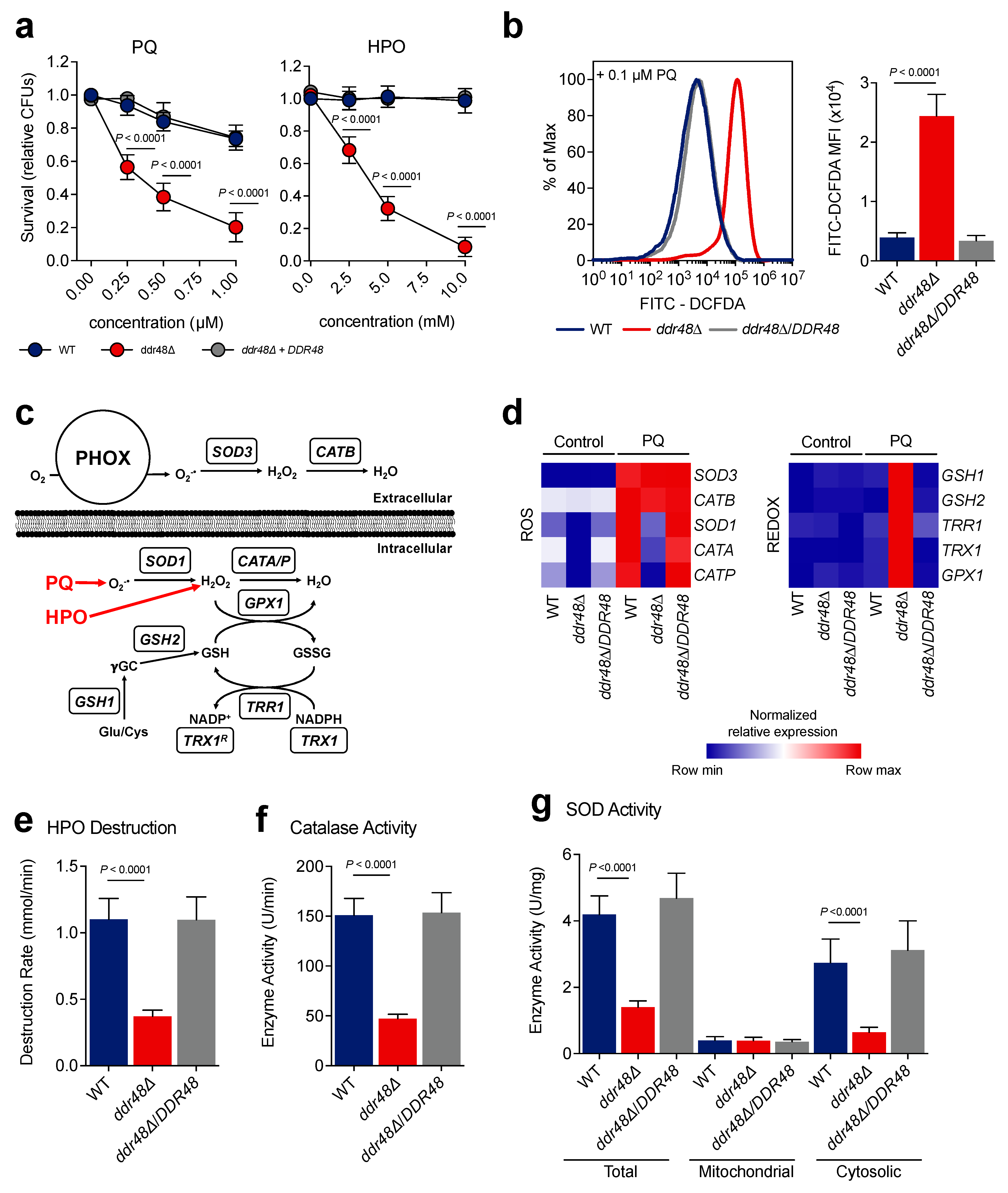
3.3. Loss of DDR48 Alters Intracellular Oxidative Stress Response and Increases Sensitivity to Oxidative Stress
3.4. ddr48∆ Yeasts Are More Susceptible to Killing by Amphotericin-B and Ketoconazole
3.5. ddr48∆ Yeasts Exhibit an Aberrant Ergosterol Biosynthesis Transcriptional Program before and after Antifungal Drug Treatment
3.6. ddr48∆ Yeasts Exhibit Decreased Survival in Macrophages
4. Discussion
Supplementary Materials
Author Contributions
Funding
Institutional Review Board Statement
Informed Consent Statement
Data Availability Statement
Acknowledgments
Conflicts of Interest
References
- Treger, J.M.; McEntee, K. Structure of the DNA Damage-Inducible Gene DDR48 and Evidence for Its Role in Mutagenesis in Saccharomyces cerevisiae. Mol. Cell Biol. 1990, 10, 3174–3184. [Google Scholar]
- Sheng, S.; Schuster, S.M. Purification and characterization of Saccharomyces cerevisiae DNA damage-responsive protein 48 (DDRP 48). J. Biol. Chem. 1993, 268, 4752–4758. [Google Scholar] [CrossRef]
- Mitsuhashi, K.; Ito, D.; Mashima, K.; Oyama, M.; Takahashi, S.; Suzuki, N. De novo design of RNA-binding proteins with a prion-like domain related to ALS/FTD proteinopathies. Sci. Rep. 2017, 7, 16871. [Google Scholar] [CrossRef]
- Hennig, S.; Kong, G.; Mannen, T.; Sadowska, A.; Kobelke, S.; Blythe, A.; Knott, G.J.; Iyer, K.S.; Ho, D.; Newcombe, E.A.; et al. Prion-like domains in RNA binding proteins are essential for building subnuclear paraspeckles. J. Cell Biol. 2015, 210, 529–539. [Google Scholar] [CrossRef]
- Anderson, P.; Kedersha, N. RNA granules: Post-transcriptional and epigenetic modulators of gene expression. Nat. Rev. Mol. Cell Biol. 2009, 10, 430–436. [Google Scholar] [PubMed]
- Anderson, P.; Kedersha, N. RNA granules. J. Cell Biol. 2006, 172, 803–808. [Google Scholar] [CrossRef] [PubMed]
- Jin, M.; Fuller, G.G.; Han, T.; Yao, Y.; Alessi, A.F.; Freeberg, M.A.; Roach, N.P.; Moresco, J.J.; Karnovsky, A.; Baba, M.; et al. Glycolytic Enzymes Coalesce in G Bodies under Hypoxic Stress. Cell Rep. 2017, 20, 895–908. [Google Scholar] [CrossRef] [PubMed]
- Li, Z.; Barajas, D.; Panavas, T.; Herbst, D.A.; Nagy, P.D. Cdc34p Ubiquitin-Conjugating Enzyme Is a Component of the Tombusvirus Replicase Complex and Ubiquitinates p33 Replication Protein. J. Virol. 2008, 82, 6911–6926. [Google Scholar] [CrossRef]
- Banerjee, D.; Martin, N.; Nandi, S.; Shukla, S.; Dominguez, A.; Mukhopadhyay, G.; Prasad, R. A genome-wide steroid response study of the major human fungal pathogen Candida albicans. Mycopathologia 2007, 164, 1–17. [Google Scholar] [CrossRef]
- Enjalbert, B.; Smith, D.A.; Cornell, M.J.; Alam, I.; Nicholls, S.; Brown, A.J.P.; Quinn, J. Role of the Hog1 Stress-Activated Protein Kinase in the Global Transcriptional Response to Stress in the Fungal Pathogen Candida albicans. Mol. Biol. Cell 2006, 17, 1018–1032. [Google Scholar] [CrossRef]
- Mostafa, M.S.; Awad, A.R. Association of ADH1 and DDR48 expression with azole resistance in Candida albicans. Int. Arab. J. Antimicrob. Agents 2014, 4, 1–10. [Google Scholar] [CrossRef][Green Version]
- Cleary, I.A.; MacGregor, N.B.; Saville, S.P.; Thomas, D.P. Investigating the Function of Ddr48p in Candida albicans. Eukaryot. Cell 2012, 11, 718–724. [Google Scholar] [CrossRef] [PubMed]
- Hromatka, B.S.; Noble, S.M.; Johnson, A.D. Transcriptional response of Candida albicans to nitric oxide and the role of the YHB1 gene in nitrosative stress and virulence. Mol. Biol. Cell 2005, 16, 13. [Google Scholar] [CrossRef] [PubMed]
- Tournu, H.; Tripathi, G.; Bertram, G.; Macaskill, S.; Mavor, A.; Walker, L.; Odds, F.C.; Gow, N.A.R.; Brown, A.J.P. Global role of the protein kinase Gcn2 in the human pathogen Candida albicans. Eukaryot. Cell 2005, 4, 1687–1696. [Google Scholar] [CrossRef] [PubMed]
- Dib, L.; Hayek, P.; Sadek, H.; Beyrouthy, B.; Khalaf, R.A. The Candida albicans DDR48 Protein Is Essential for Filamentation, Stress Response, and Confers Partial Antifungal Drug Resistance. Med. Sci. Monit. 2008, 14, 113–121. [Google Scholar]
- Singh, V.; Sinha, I.; Sadhale, P.P. Global Analysis of Altered Gene Expression during Morphogenesis of Candida Albicans In Vitro. Biochem. Biophys. Res. Commun. 2005, 334, 1149–1158. [Google Scholar] [CrossRef]
- Kusch, H.; Engelmann, S.; Bode, R.; Albrecht, D.; Morschhäuser, J.; Hecker, M. A Proteomic View of Candida Albicans Yeast Cell Metabolism in Exponential and Stationary Growth Phases. Int. J. Med. Microbiol. 2008, 298, 291–318. [Google Scholar] [CrossRef]
- Walsh, T.J.; Dixon, D.M. Spectrum of Mycoses. In Medical Microbiology; University of Texas Medical Branch at Galveston: Galveston, TX, USA, 1996; pp. 919–925. [Google Scholar]
- Kauffman, C.A. Histoplasmosis: A Clinical and Laboratory Update. Clin. Microbiol. Rev. 2007, 20, 115–132. [Google Scholar] [CrossRef] [PubMed]
- Ajello, L. The Medical Mycological Iceberg. HSMHA Health Rep. 1971, 86, 437–448. [Google Scholar] [CrossRef]
- Maiga, A.W.; Deppen, S.; Scaffidi, B.K.; Baddley, J.; Aldrich, M.C.; Dittus, R.S.; Grogan, E.L. Mapping Histoplasma Capsulatum Exposure, United States. Emerg. Infect. Dis. 2018, 24, 1835–1839. [Google Scholar] [CrossRef]
- Rippon, J.W. Dimorphism in Pathogenic Fungi. CRC Crit. Rev. Microbiol. 1980, 8, 49–97. [Google Scholar] [CrossRef] [PubMed]
- Webster, R.H.; Sil, A. Conserved Factors Ryp2 and Ryp3 Control Cell Morphology and Infectious Spore Formation in the Fungal Pathogen Histoplasma Capsulatum. Proc. Natl. Acad. Sci. USA 2008, 105, 14573–14578. [Google Scholar] [CrossRef]
- Nguyen, V.Q.; Sil, A. Temperature-Induced Switch to the Pathogenic Yeast Form of Histoplasma Capsulatum Requires Ryp1, a Conserved Transcriptional Regulator. Proc. Natl. Acad. Sci. USA 2008, 105, 4880–4885. [Google Scholar] [CrossRef]
- Nemecek, J.C. Global Control of Dimorphism and Virulence in Fungi. Science 2006, 312, 583–588. [Google Scholar] [CrossRef]
- Deepe, G.S.; Gibbons, R.S.; Smulian, A.G. Histoplasma Capsulatum Manifests Preferential Invasion of Phagocytic Subpopulations in Murine Lungs. J. Leukoc. Biol. 2008, 84, 669–678. [Google Scholar] [CrossRef]
- Ray, S.C.; Rappleye, C.A. Flying under the Radar: Histoplasma Capsulatum Avoidance of Innate Immune Recognition. Semin Cell Dev. Biol. 2019, 89, 91–98. [Google Scholar] [CrossRef] [PubMed]
- Howard, D.H. Intracellular growth of Histoplasma capsulatum. J. Bacteriol. 1965, 89, 518–523. [Google Scholar] [CrossRef] [PubMed]
- Newman, S.L.; Bucher, C.; Rhodes, J.; Bullock, W.E. Phagocytosis of Histoplasma Capsulatum Yeasts and Microconidia by Human Cultured Macrophages and Alveolar Macrophages. Cellular Cytoskeleton Requirement for Attachment and Ingestion. J. Clin. Investig. 1990, 85, 223–230. [Google Scholar] [CrossRef]
- Klimpel, K.R.; Goldman, W.E. Isolation and Characterization of Spontaneous Avirulent Variants of Histoplasma capsulatum. Infect. Immun. 1987, 55, 528–533. [Google Scholar] [CrossRef]
- Worsham, P.L.; Goldman, W.E. Quantitative Plating of Histoplasma Capsulatum without Addition of Conditioned Medium or Siderophores. J. Med. Vet. Mycol. 1988, 26, 137–143. [Google Scholar] [CrossRef]
- Tian, X.; Shearer, G. The Mold-Specific MS8 Gene Is Required for Normal Hypha Formation in the Dimorphic Pathogenic Fungus Histoplasma capsulatum. Eukaryot. Cell 2002, 1, 249–256. [Google Scholar] [CrossRef]
- Crossley, D.; Naraharisetty, V.; Shearer, G. The Mould-Specific M46 Gene Is Not Essential for Yeast-Mould Dimorphism in the Pathogenic Fungus Histoplasma capsulatum. Med. Mycol. 2016, 54, 876–884. [Google Scholar] [CrossRef] [PubMed]
- Sebghati, T.S.; Engle, J.T.; Goldman, W.E. Intracellular Parasitism by Histoplasma Capsulatum: Fungal Virulence and Calcium Dependence. Science 2000, 290, 1368–1372. [Google Scholar] [CrossRef] [PubMed]
- Woods, J.P.; Retallack, D.M.; Heinecke, E.L.; Goldman, W.E. Rare Homologous Gene Targeting in Histoplasma Capsulatum: Disruption of the URA5Hc Gene by Allelic Replacement. J. Bacteriol. 1998, 180, 9. [Google Scholar] [CrossRef] [PubMed]
- Carr, J.; Shearer, G. Genome Size, Complexity, and Ploidy of the Pathogenic Fungus Histoplasma Capsulatum. J. Bacteriol. 1998, 180, 7. [Google Scholar] [CrossRef]
- Livak, K.J.; Schmittgen, T.D. Analysis of Relative Gene Expression Data Using Real-Time Quantitative PCR and the 2−ΔΔCT Method. Methods 2001, 25, 402–408. [Google Scholar] [CrossRef]
- Eruslanov, E.; Kusmartsev, S. Identification of ROS Using Oxidized DCFDA and Flow-Cytometry. In Advanced Protocols in Oxidative Stress II; Armstrong, D., Ed.; Methods in Molecular Biology; Humana Press: Totowa, NJ, USA, 2010; Volume 594, pp. 57–72. ISBN 978-1-60761-410-4. [Google Scholar]
- Guimarães, A.J.; Hamilton, A.J.; de M. Guedes, H.L.; Nosanchuk, J.D.; Zancopé-Oliveira, R.M. Biological Function and Molecular Mapping of M Antigen in Yeast Phase of Histoplasma Capsulatum. PLoS ONE 2008, 3, e3449. [Google Scholar] [CrossRef]
- Holbrook, E.D.; Smolnycki, K.A.; Youseff, B.H.; Rappleye, C.A. Redundant Catalases Detoxify Phagocyte Reactive Oxygen and Facilitate Histoplasma Capsulatum Pathogenesis. Infect. Immun. 2013, 81, 2334–2346. [Google Scholar] [CrossRef] [PubMed]
- Li, Y.; Schellhorn, H.E. Rapid Kinetic Microassay for Catalase Activity. J. Biomol. Tech. 2007, 18, 3. [Google Scholar]
- Goughenour, K.D.; Balada-Llasat, J.-M.; Rappleye, C.A. Quantitative Microplate-Based Growth Assay for Determination of Antifungal Susceptibility of Histoplasma Capsulatum Yeasts. J. Clin. Microbiol. 2015, 53, 3286–3295. [Google Scholar] [CrossRef]
- Cordero, R.J.B.; Liedke, S.C.; de S. Araújo, G.R.; Martinez, L.R.; Nimrichter, L.; Frases, S.; Peralta, J.M.; Casadevall, A.; Rodrigues, M.L.; Nosanchuk, J.D.; et al. Enhanced Virulence of Histoplasma Capsulatum through Transfer and Surface Incorporation of Glycans from Cryptococcus Neoformans during Co-Infection. Sci. Rep. 2016, 6, 21765. [Google Scholar]
- Tian, X.; Shearer, G. Cloning and Analysis of Mold-Specific Genes in the Dimorphic Fungus Histoplasma Capsulatum. Gene 2001, 275, 107–114. [Google Scholar] [CrossRef]
- Cordin, O.; Banroques, J.; Tanner, N.K.; Linder, P. The DEAD-Box Protein Family of RNA Helicases. Gene 2006, 367, 17–37. [Google Scholar] [CrossRef] [PubMed]
- de la Cruz, J.; Kressler, D.; Linder, P. Unwinding RNA in Saccharomyces Cerevisiae: DEAD-Box Proteins and Related Families. Trends Biochem. Sci. 1999, 24, 192–198. [Google Scholar] [CrossRef]
- Worsham, P.L.; Goldman, W.E. Development of a Genetic Transformation System for Histoplasma Capsulatum: Complementation of Uracil Auxotrophy. Mol. Gen. Genet. 1990, 221, 358–362. [Google Scholar] [CrossRef]
- Barker, K.S. Genome-Wide Expression Profiling Reveals Genes Associated with Amphotericin B and Fluconazole Resistance in Experimentally Induced Antifungal Resistant Isolates of Candida Albicans. J. Antimicrob. Chemother. 2004, 54, 376–385. [Google Scholar] [CrossRef]
- Ramírez-Quijas, M.D.; López-Romero, E.; Cuéllar-Cruz, M. Proteomic Analysis of Cell Wall in Four Pathogenic Species of Candida Exposed to Oxidative Stress. Microb. Pathog. 2015, 87, 1–12. [Google Scholar] [CrossRef]
- Salmon, T.B. Biological Consequences of Oxidative Stress-Induced DNA Damage in Saccharomyces cerevisiae. Nucleic Acids Res. 2004, 32, 3712–3723. [Google Scholar] [CrossRef] [PubMed]
- Bus, J.S.; Gibson, J.E. Paraquat: Model for Oxidant-Initiated Toxicity. Environ. Health Perspect. 1984, 55, 37–46. [Google Scholar] [CrossRef]
- McEwen, J.E.; York, J.L.; Kruft, V.; Johnson, C.H.; Klotz, M.G. Redundancy, Phylogeny and Differential Expression of Histoplasma Capsulatum Catalases. Microbiology 2002, 148, 1129–1142. [Google Scholar]
- Youseff, B.H.; Holbrook, E.D.; Smolnycki, K.A.; Rappleye, C.A. Extracellular Superoxide Dismutase Protects Histoplasma Yeast Cells from Host-Derived Oxidative Stress. PLoS Pathog. 2012, 8, e1002713. [Google Scholar] [CrossRef]
- Ross, S.J.; Findlay, V.J.; Malakasi, P.; Morgan, B.A. Thioredoxin Peroxidase Is Required for the Transcriptional Response to Oxidative Stress in Budding Yeast. Mol. Biol. Cell 2000, 11, 2631–2642. [Google Scholar] [CrossRef] [PubMed]
- Leith, K.M.; Hazen, K.C. Paraquat Induced Thiol Modulation of Histoplasma capsulatum Morphogenesis. Mycopathologia 1988, 103, 21–27. [Google Scholar] [CrossRef]
- Briones-Martin-del-Campo, M.; Orta-Zavalza, E.; Cañas-Villamar, I.; Gutiérrez-Escobedo, G.; Juárez-Cepeda, J.; Robledo-Márquez, K.; Arroyo-Helguera, O.; Castaño, I.; De Las Peñas, A. The Superoxide Dismutases of Candida Glabrata Protect against Oxidative Damage and Are Required for Lysine Biosynthesis, DNA Integrity and Chronological Life Survival. Microbiology 2015, 161, 300–310. [Google Scholar] [CrossRef]
- Gutiérrez-Escobedo, G.; Orta-Zavalza, E.; Castaño, I.; De Las Peñas, A. Role of Glutathione in the Oxidative Stress Response in the Fungal Pathogen Candida Glabrata. Curr. Genet. 2013, 59, 91–106. [Google Scholar] [CrossRef]
- Li, R.-K.; Ciblak, M.A.; Nordoff, N.; Pasarell, L.; Warnock, D.W.; McGinnis, M.R. In Vitro Activities of Voriconazole, Itraconazole, and Amphotericin B against Blastomyces Dermatitidis, Coccidioides Immitis, and Histoplasma Capsulatum. Antimicrob. Agents Chemother. 2000, 44, 1734–1736. [Google Scholar] [CrossRef]
- Delhom, R.; Nelson, A.; Laux, V.; Haertlein, M.; Knecht, W.; Fragneto, G.; Wacklin-Knecht, H.P. The Antifungal Mechanism of Amphotericin B Elucidated in Ergosterol and Cholesterol-Containing Membranes Using Neutron Reflectometry. Nanomaterials 2020, 10, 2439. [Google Scholar] [CrossRef]
- Borgers, M. The Mechanism of Action of the New Antimycotic Ketoconazole. Am. J. Med. 1983, 74, 2–8. [Google Scholar] [CrossRef]
- Gray, K.C.; Palacios, D.S.; Dailey, I.; Endo, M.M.; Uno, B.E.; Wilcock, B.C.; Burke, M.D. Amphotericin Primarily Kills Yeast by Simply Binding Ergosterol. Proc. Natl. Acad. Sci. USA 2012, 109, 2234–2239. [Google Scholar] [CrossRef] [PubMed]
- Lam, G.Y.; Huang, J.; Brumell, J.H. The Many Roles of NOX2 NADPH Oxidase-Derived ROS in Immunity. Semin. Immunopathol. 2010, 32, 415–430. [Google Scholar] [CrossRef] [PubMed]
- Decker, C.J.; Parker, R. P-Bodies and Stress Granules: Possible Roles in the Control of Translation and mRNA Degradation. Cold Spring Harb. Perspect. Biol. 2012, 4, a012286. [Google Scholar] [CrossRef] [PubMed]
- Buchan, J.R.; Muhlrad, D.; Parker, R. P Bodies Promote Stress Granule Assembly in Saccharomyces cerevisiae. J. Cell Biol. 2008, 183, 441–455. [Google Scholar] [CrossRef]
- Balagopal, V.; Parker, R. Polysomes, P Bodies and Stress Granules: States and Fates of Eukaryotic MRNAs. Curr. Opin. Cell Biol. 2009, 21, 403–408. [Google Scholar] [CrossRef] [PubMed]
- Sun, Z.; Diaz, Z.; Fang, X.; Hart, M.P.; Chesi, A.; Shorter, J.; Gitler, A.D. Molecular Determinants and Genetic Modifiers of Aggregation and Toxicity for the ALS Disease Protein FUS/TLS. PLoS Biol. 2011, 9, e1000614. [Google Scholar] [CrossRef] [PubMed]
- Hilliker, A. Analysis of RNA Helicases in P-Bodies and Stress Granules. In Methods in Enzymology; Elsevier: Amsterdam, The Netherlands, 2012; Volume 511, pp. 323–346. ISBN 978-0-12-396546-2. [Google Scholar]
- Jankowsky, E.; Fairman, M.; Yang, Q. RNA Helicases: Versatile ATP-Driven Nanomotors. J. Nanosci. Nanotechnol. 2005, 5, 1983–1989. [Google Scholar] [CrossRef]
- Wang, J.-J.; Lee, C.-L.; Pan, T.-M. Improvement of Monacolin K, Gamma-Aminobutyric Acid and Citrinin Production Ratio as a Function of Environmental Conditions of Monascus Purpureus NTU 601. J. Ind. Microbiol. Biotechnol. 2003, 30, 669–676. [Google Scholar] [CrossRef]
- Pitt, R.E. A Descriptive Model of Mold Growth and Aflatoxin Formation as Affected by Environmental Conditions. J. Food Prot. 1993, 56, 139–146. [Google Scholar] [CrossRef]
- Bohnert, H.J. Adaptations to Environmental Stresses. Plant Cell 1995, 7, 1099–1111. [Google Scholar] [CrossRef]
- Gasch, A.P.; Werner-Washburne, M. The Genomics of Yeast Responses to Environmental Stress and Starvation. Funct. Integr. Genom. 2002, 2, 181–192. [Google Scholar] [CrossRef]
- Tiwari, S.; Thakur, R.; Shankar, J. Role of Heat-Shock Proteins in Cellular Function and in the Biology of Fungi. Biotechnol. Res. Int. 2015, 2015, 1–11. [Google Scholar] [CrossRef]
- Minchiotti, G.; Gargano, S.; Maresca, B. Molecular Cloning and Expression of Hsp82 Gene of the Dimorphic Pathogenic Fungus Histoplasma capsulatum. Biochim. Biophys. Acta (BBA) Gene Struct. Expr. 1992, 1131, 103–107. [Google Scholar] [CrossRef]
- Haslbeck, M.; Vierling, E. A First Line of Stress Defense: Small Heat Shock Proteins and Their Function in Protein Homeostasis. J. Mol. Biol. 2015, 427, 1537–1548. [Google Scholar] [CrossRef] [PubMed]
- Vogel, J.L.; Parsellt, D.A.; Lindquist, S. Heat-Shock Proteins Hspl04 and Hsp70 Reactivate mRNA Splicing after Heat Inactivation. Curr. Biol. 1995, 5, 306–317. [Google Scholar] [CrossRef]
- Mühlhofer, M.; Berchtold, E.; Stratil, C.G.; Csaba, G.; Kunold, E.; Bach, N.C.; Sieber, S.A.; Haslbeck, M.; Zimmer, R.; Buchner, J. The Heat Shock Response in Yeast Maintains Protein Homeostasis by Chaperoning and Replenishing Proteins. Cell Rep. 2019, 29, 4593–4607. [Google Scholar] [CrossRef]
- Bose, S.; Dutko, J.A.; Zitomer, R.S. Genetic Factors That Regulate the Attenuation of the General Stress Response of Yeast. Genetics 2005, 169, 1215–1226. [Google Scholar] [CrossRef]
- Canadell, D.; García-Martínez, J.; Alepuz, P.; Pérez-Ortín, J.E.; Ariño, J. Impact of High PH Stress on Yeast Gene Expression: A Comprehensive Analysis of MRNA Turnover during Stress Responses. Biochim. Biophys. Acta (BBA) Gene Regul. Mech. 2015, 1849, 653–664. [Google Scholar] [CrossRef]
- Gutin, J.; Joseph-Strauss, D.; Sadeh, A.; Shalom, E.; Friedman, N. Genetic Screen of the Yeast Environmental Stress Response Dynamics Uncovers Distinct Regulatory Phases. Mol. Syst. Biol. 2019, 15, e8939. [Google Scholar] [CrossRef]
- Weng, M.; Yang, Y.; Feng, H.; Pan, Z.; Shen, W.-H.; Zhu, Y.; Dong, A. Histone Chaperone ASF1 Is Involved in Gene Transcription Activation in Response to Heat Stress in A Rabidopsis Thaliana: AtASF1 in Heat Stress Response. Plant Cell Environ. 2014, 37, 2128–2138. [Google Scholar] [CrossRef]
- Boorsma, A.; de Nobel, H.; ter Riet, B.; Bargmann, B.; Brul, S.; Hellingwerf, K.J.; Klis, F.M. Characterization of the Transcriptional Response to Cell Wall Stress in Saccharomyces cerevisiae. Yeast 2004, 21, 413–427. [Google Scholar] [CrossRef] [PubMed]
- Roetzer, A.; Gregori, C.; Jennings, A.M.; Quintin, J.; Ferrandon, D.; Butler, G.; Kuchler, K.; Ammerer, G.; Schüller, C. Candida glabrata Environmental Stress Response Involves Saccharomyces cerevisiae Msn2/4 Orthologous Transcription Factors. Mol. Microbiol. 2008, 69, 603–620. [Google Scholar] [CrossRef]
- Zaki, N.Z. Candida albicans TRR1 Heterozygotes Show Increased Sensitivity to Oxidative Stress and Decreased Pathogenicity. Afr. J. Microbiol. Res. 2012, 6, 1796–1805. [Google Scholar]
- Wheat, J. Histoplasmosis: Recognition and Treatment. Clinical Infectious Diseases Supplemental S19–S27. Available online: https://www.jstor.org/stable/pdf/4458030.pdf (accessed on 12 February 2021).
- Wheat, J.; Marichal, P.; Vanden Bossche, H.; Le Monte, A.; Connolly, P. Hypothesis on the Mechanism of Resistance to Fluconazole in Histoplasma capsulatum. Antimicrob. Agents Chemother. 1997, 41, 410–414. [Google Scholar] [CrossRef] [PubMed]






| Strain 1 | Genotype 2 | Other |
|---|---|---|
| Designation | ||
| WU27 | ura5∆ | WT, DDR48(+) |
| USM10 | ura5∆ ddr48-3∆::hph | ddr48∆ |
| USM13 | ura5∆ ddr48-3∆::hph/pLE04 (URA5, DDR48) | ddr48∆/DDR48 |
Publisher’s Note: MDPI stays neutral with regard to jurisdictional claims in published maps and institutional affiliations. |
© 2021 by the authors. Licensee MDPI, Basel, Switzerland. This article is an open access article distributed under the terms and conditions of the Creative Commons Attribution (CC BY) license (https://creativecommons.org/licenses/by/4.0/).
Share and Cite
Blancett, L.T.; Runge, K.A.; Reyes, G.M.; Kennedy, L.A.; Jackson, S.C.; Scheuermann, S.E.; Harmon, M.B.; Williams, J.C.; Shearer, G., Jr. Deletion of the Stress Response Gene DDR48 from Histoplasma capsulatum Increases Sensitivity to Oxidative Stress, Increases Susceptibility to Antifungals, and Decreases Fitness in Macrophages. J. Fungi 2021, 7, 981. https://doi.org/10.3390/jof7110981
Blancett LT, Runge KA, Reyes GM, Kennedy LA, Jackson SC, Scheuermann SE, Harmon MB, Williams JC, Shearer G Jr. Deletion of the Stress Response Gene DDR48 from Histoplasma capsulatum Increases Sensitivity to Oxidative Stress, Increases Susceptibility to Antifungals, and Decreases Fitness in Macrophages. Journal of Fungi. 2021; 7(11):981. https://doi.org/10.3390/jof7110981
Chicago/Turabian StyleBlancett, Logan T., Kauri A. Runge, Gabriella M. Reyes, Lauren A. Kennedy, Sydney C. Jackson, Sarah E. Scheuermann, Mallory B. Harmon, Jamease C. Williams, and Glenmore Shearer, Jr. 2021. "Deletion of the Stress Response Gene DDR48 from Histoplasma capsulatum Increases Sensitivity to Oxidative Stress, Increases Susceptibility to Antifungals, and Decreases Fitness in Macrophages" Journal of Fungi 7, no. 11: 981. https://doi.org/10.3390/jof7110981
APA StyleBlancett, L. T., Runge, K. A., Reyes, G. M., Kennedy, L. A., Jackson, S. C., Scheuermann, S. E., Harmon, M. B., Williams, J. C., & Shearer, G., Jr. (2021). Deletion of the Stress Response Gene DDR48 from Histoplasma capsulatum Increases Sensitivity to Oxidative Stress, Increases Susceptibility to Antifungals, and Decreases Fitness in Macrophages. Journal of Fungi, 7(11), 981. https://doi.org/10.3390/jof7110981

