Characterization of CaPEX8 in Peroxisome Biogenesis and Pathogenicity of Colletotrichum aenigma
Abstract
1. Introduction
2. Materials and Methods
2.1. Fungal Strains, Growth Conditions and Transformation
2.2. Bioinformatic Analysis
2.3. CaPEX8 Knockout and Complementation
2.4. Phenotypic Characterization
2.5. Generation of Fluorescent Protein Fusion Constructs
2.6. Strain Fatty Acid Utilization Assays
2.7. Stress Susceptibility and Reactive Oxygen Species (ROS) Content Assays
2.8. Pathogenicity Assay
2.9. Fluorescence and Transmission Electron Microscopy (TEM)
2.10. Quantitative Real-Time PCR (qPCR) Methods
3. Results
3.1. Identification of CaPex8 in C. aenigma
3.2. CaPex8 Localizes to Peroxisomes
3.3. Construction and Validation of the CaPEX8 Knockout Mutant
3.4. CaPex8 Is Essential for Peroxisomal PTS1 Matrix Protein Import
3.5. CaPex8 Is Involved in Conidiation in C. aenigma
3.6. CaPex8 Is Involved in Lipid Metabolism
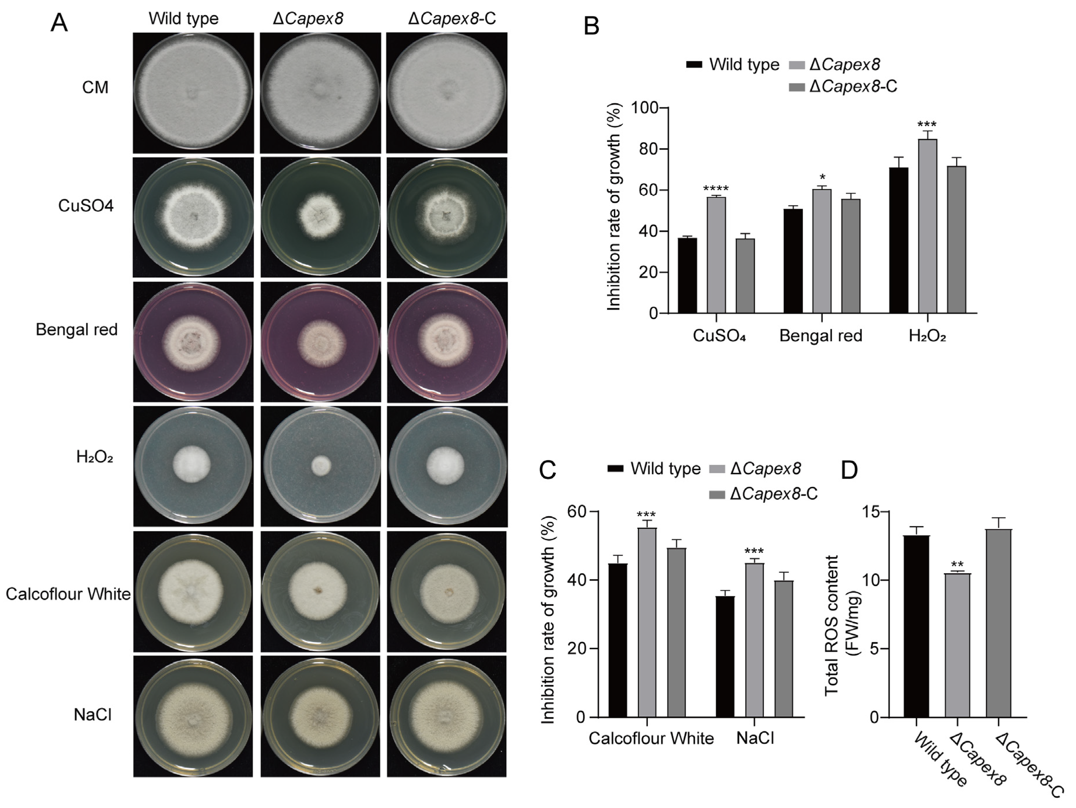
3.7. CaPex8 Is Essential for Multiple Stress Responses
3.8. CaPex8 Is Required for Pathogenicity
3.9. CaPex8 Is Essential for Peroxisome Biogenesis
4. Discussion
Supplementary Materials
Author Contributions
Funding
Institutional Review Board Statement
Informed Consent Statement
Data Availability Statement
Acknowledgments
Conflicts of Interest
References
- Chen, X.Y.; Dai, D.J.; Zhao, S.F.; Shen, Y.; Wang, H.D.; Zhang, C.Q. Genetic Diversity of Colletotrichum spp. Causing Strawberry Anthracnose in Zhejiang, China. Plant Dis. 2020, 104, 1351–1357. [Google Scholar] [CrossRef] [PubMed]
- Kim, J.S.; Hassan, O.; Go, M.J.; Chang, T. First Report of Colletotrichum aenigma Causing Anthracnose of Grape (Vitis vinifera) in Korea. Plant Dis. 2021, 105, 2729. [Google Scholar] [CrossRef]
- Zhang, L.; Song, L.; Xu, X.; Zou, X.; Duan, K.; Gao, Q. Characterization and Fungicide Sensitivity of Colletotrichum Species Causing Strawberry Anthracnose in Eastern China. Plant Dis. 2020, 104, 1960–1968. [Google Scholar] [CrossRef] [PubMed]
- Chen, Y.; Fu, D.; Wang, W.; Gleason, M.L.; Zhang, R.; Liang, X.; Sun, G. Diversity of Colletotrichum Species Causing Apple Bitter Rot and Glomerella Leaf Spot in China. J. Fungi 2022, 8, 740. [Google Scholar] [CrossRef]
- Wang, Y.; Qin, H.Y.; Liu, Y.X.; Fan, S.T.; Sun, D.; Yang, Y.M.; Li, C.Y.; Ai, J. First Report of Anthracnose Caused by Colletotrichum aenigma on Actinidia arguta in China. Plant Dis. 2019, 103, 372–373. [Google Scholar] [CrossRef]
- Wanders, R.J. Peroxisomes, lipid metabolism, and peroxisomal disorders. Mol. Genet. Metab. 2004, 83, 16–27. [Google Scholar] [CrossRef]
- Okumoto, K.; Tamura, S.; Honsho, M.; Fujiki, Y. Peroxisome: Metabolic Functions and Biogenesis. Adv. Exp. Med. Biol. 2020, 1299, 3–17. [Google Scholar]
- Hiltunen, J.K.; Mursula, A.M.; Rottensteiner, H.; Wierenga, R.K.; Kastaniotis, A.J.; Gurvitz, A. The biochemistry of peroxisomal beta-oxidation in the yeast Saccharomyces cerevisiae. FEMS Microbiol. Rev. 2003, 27, 35–64. [Google Scholar] [CrossRef]
- Li, L.; Yu, M.X.; Guo, J.; Hao, Z.N.; Zhang, Z.; Lu, Z.Q.; Wang, J.Y.; Zhu, X.M.; Wang, Y.L.; Chen, J.; et al. The peroxins BcPex8, BcPex10, and BcPex12 are required for the development and pathogenicity of Botrytis cinerea. Front. Microbiol. 2022, 13, 962500. [Google Scholar] [CrossRef]
- Li, L.; Wang, J.; Zhang, Z.; Wang, Y.; Liu, M.; Jiang, H.; Chai, R.; Mao, X.; Qiu, H.; Liu, F.; et al. MoPex19, which is essential for maintenance of peroxisomal structure and woronin bodies, is required for metabolism and development in the rice blast fungus. PLoS ONE 2014, 9, e85252. [Google Scholar] [CrossRef] [PubMed]
- Zhang, L.; Liu, C.; Wang, L.; Sun, S.; Liu, A.; Liang, Y.; Yu, J.; Dong, H. FgPEX1 and FgPEX10 are required for the maintenance of Woronin bodies and full virulence of Fusarium graminearum. Curr. Genet. 2019, 65, 1383–1396. [Google Scholar] [CrossRef] [PubMed]
- Liu, Q.; Li, D.; Jiang, K.; Zhang, K.Q.; Yang, J. AoPEX1 and AoPEX6 Are Required for Mycelial Growth, Conidiation, Stress Response, Fatty Acid Utilization, and Trap Formation in Arthrobotrys oligospora. Microbiol. Spectr. 2022, 10, e0027522. [Google Scholar] [CrossRef]
- Walter, T.; Erdmann, R. Current Advances in Protein Import into Peroxisomes. Protein J. 2019, 38, 351–362. [Google Scholar] [CrossRef]
- Skowyra, M.L.; Rapoport, T.A. PEX5 translocation into and out of peroxisomes drives matrix protein import. Mol. Cell 2022, 82, 3209–3225.e7. [Google Scholar] [CrossRef]
- Platta, H.W.; Jeske, J.; Schmidt, N.; Erdmann, R. ATP-Dependent Steps in Peroxisomal Protein Import. Annu. Rev. Biochem. 2024, 93, 233–259. [Google Scholar] [CrossRef]
- Kim, Y.H.; Jo, D.S.; Park, N.Y.; Bae, J.E.; Kim, J.B.; Lee, H.J.; Kim, S.H.; Kim, S.H.; Lee, S.; Son, M.; et al. Inhibition of BRD4 Promotes Pexophagy by Increasing ROS and ATM Activation. Cells 2022, 11, 2839. [Google Scholar] [CrossRef]
- Lodhi, I.J.; Semenkovich, C.F. Peroxisomes: A nexus for lipid metabolism and cellular signaling. Cell Metab. 2014, 19, 380–392. [Google Scholar] [CrossRef]
- Wang, J.; Zhang, Z.; Wang, Y.; Li, L.; Chai, R.; Mao, X.; Jiang, H.; Qiu, H.; Du, X.; Lin, F.; et al. PTS1 peroxisomal import pathway plays shared and distinct roles to PTS2 pathway in development and pathogenicity of Magnaporthe oryzae. PLoS ONE 2013, 8, e55554. [Google Scholar] [CrossRef]
- Min, K.; Son, H.; Lee, J.; Choi, G.J.; Kim, J.C.; Lee, Y.W. Peroxisome function is required for virulence and survival of Fusarium graminearum. Mol. Plant Microbe Interact. 2012, 25, 1617–1627. [Google Scholar] [CrossRef] [PubMed]
- Agne, B.; Meindl, N.M.; Niederhoff, K.; Einwächter, H.; Rehling, P.; Sickmann, A.; Meyer, H.E.; Girzalsky, W.; Kunau, W.H. Pex8p: An intraperoxisomal organizer of the peroxisomal import machinery. Mol. Cell 2003, 11, 635–646. [Google Scholar] [CrossRef] [PubMed]
- Deckers, M.; Emmrich, K.; Girzalsky, W.; Awa, W.L.; Kunau, W.H.; Erdmann, R. Targeting of Pex8p to the peroxisomal importomer. Eur. J. Cell Biol. 2010, 89, 924–931. [Google Scholar] [CrossRef]
- Rehling, P.; Skaletz-Rorowski, A.; Girzalsky, W.; Voorn-Brouwer, T.; Franse, M.M.; Distel, B.; Veenhuis, M.; Kunau, W.H.; Erdmann, R. Pex8p, an intraperoxisomal peroxin of Saccharomyces cerevisiae required for protein transport into peroxisomes binds the PTS1 receptor pex5p. J. Biol. Chem. 2000, 275, 3593–3602. [Google Scholar] [CrossRef]
- Wu, Y.; Chen, Y.; Lu, H.; Ying, C. Miltefosine exhibits fungicidal activity through oxidative stress generation and Aif1 activation in Candida albicans. Int. J. Antimicrob. Agents 2023, 62, 106819. [Google Scholar] [CrossRef]
- Suaste-Olmos, F.; Zirión-Martínez, C.; Takano-Rojas, H.; Peraza-Reyes, L. Meiotic development initiation in the fungus Podospora anserina requires the peroxisome receptor export machinery. Biochim. Biophys. Acta Mol. Cell Res. 2018, 1865, 572–586. [Google Scholar] [CrossRef] [PubMed]
- Rho, H.S.; Kang, S.; Lee, Y.H. Agrobacterium tumefaciens-mediated transformation of the plant pathogenic fungus, Magnaporthe grisea. Mol. Cells 2001, 12, 407–411. [Google Scholar] [CrossRef] [PubMed]
- Ramos-Pamplona, M.; Naqvi, N.I. Host invasion during rice-blast disease requires carnitine-dependent transport of peroxisomal acetyl-CoA. Mol. Microbiol. 2006, 61, 61–75. [Google Scholar] [CrossRef]
- Tang, J.; Bai, J.; Chen, X.; Zheng, L.; Liu, H.; Huang, J. Two protein kinases UvPmk1 and UvCDC2 with significant functions in conidiation, stress response and pathogenicity of rice false smut fungus Ustilaginoidea virens. Curr. Genet. 2020, 66, 409–420. [Google Scholar] [CrossRef] [PubMed]
- Lu, J.; Cao, H.; Zhang, L.; Huang, P.; Lin, F. Systematic analysis of Zn2Cys6 transcription factors required for development and pathogenicity by high-throughput gene knockout in the rice blast fungus. PLoS Pathog. 2014, 10, e1004432. [Google Scholar] [CrossRef]
- Kenne, G.J.; Gummadidala, P.M.; Omebeyinje, M.H.; Mondal, A.M.; Bett, D.K.; McFadden, S.; Bromfield, S.; Banaszek, N.; Velez-Martinez, M.; Mitra, C.; et al. Activation of Aflatoxin Biosynthesis Alleviates Total ROS in Aspergillus parasiticus. Toxins 2018, 10, 57. [Google Scholar] [CrossRef]
- Livak, K.J.; Schmittgen, T.D. Analysis of relative gene expression data using real-time quantitative PCR and the 2(-Delta Delta C(T)) Method. Methods 2001, 25, 402–408. [Google Scholar] [CrossRef]
- Son, Y.E.; Cho, H.J.; Park, H.S. The MYB-like protein MylA contributes to conidiogenesis and conidial germination in Aspergillus nidulans. Commun. Biol. 2024, 7, 768. [Google Scholar] [CrossRef]
- Xiang, Q.; Judelson, H.S. Myb transcription factors and light regulate sporulation in the oomycete Phytophthora infestans. PLoS ONE 2014, 9, e92086. [Google Scholar] [CrossRef] [PubMed]
- Matheis, S.; Yemelin, A.; Scheps, D.; Andresen, K.; Jacob, S.; Thines, E.; Foster, A.J. Functions of the Magnaporthe oryzae Flb3p and Flb4p transcription factors in the regulation of conidiation. Microbiol. Res. 2017, 196, 106–117. [Google Scholar] [CrossRef]
- Garzia, A.; Etxebeste, O.; Herrero-García, E.; Ugalde, U.; Espeso, E.A. The concerted action of bZip and cMyb transcription factors FlbB and FlbD induces brlA expression and asexual development in Aspergillus nidulans. Mol. Microbiol. 2010, 75, 1314–1324. [Google Scholar] [CrossRef] [PubMed]
- Shin, S.; Park, J.; Yang, L.; Kim, H.; Choi, G.J.; Lee, Y.-W.; Kim, J.-E.; Son, H. Con7 is a key transcription regulator for conidiogenesis in the plant pathogenic fungus Fusarium graminearum. mSphere 2024, 9, e0081823. [Google Scholar] [CrossRef]
- Wen, G.; Lu, X.; Liang, J.; Liu, Y.; Zhang, X.; Lu, G.; Wang, Z.; Yu, W. The Global Transcription Factor FvCon7 Plays a Role in the Morphology, FB1 Toxin Production, and Pathogenesis of Fusarium verticillioides. Plants 2025, 14, 2725. [Google Scholar] [CrossRef] [PubMed]
- Du, Y.; Zhu, J.; Tian, Z.; Long, C. PdStuA Is a Key Transcription Factor Controlling Sporulation, Hydrophobicity, and Stress Tolerance in Penicillium digitatum. J. Fungi 2023, 9, 941. [Google Scholar] [CrossRef]
- Li, L.; Wang, J.; Chen, H.; Chai, R.; Zhang, Z.; Mao, X.; Qiu, H.; Jiang, H.; Wang, Y.; Sun, G. Pex14/17, a filamentous fungus-specific peroxin, is required for the import of peroxisomal matrix proteins and full virulence of Magnaporthe oryzae. Mol. Plant Pathol. 2017, 18, 1238–1252. [Google Scholar] [CrossRef]
- Asakura, M.; Okuno, T.; Takano, Y. Multiple contributions of peroxisomal metabolic function to fungal pathogenicity in Colletotrichum lagenarium. Appl. Environ. Microbiol. 2006, 72, 6345–6354. [Google Scholar] [CrossRef]
- Gao, F.Y.; Li, L.; Wang, J.Y.; Wang, Y.L.; Sun, G.C. The functions of PEX genes in peroxisome biogenesis and pathogenicity in phytopathogenic fungi. Yi Chuan 2017, 39, 908–917. [Google Scholar]
- Yu, W.; Lin, M.; Peng, M.; Yan, H.; Wang, J.; Zhou, J.; Lu, G.; Wang, Z.; Shim, W.B. Fusarium verticillioides FvPex8 Is a Key Component of the Peroxisomal Docking/Translocation Module That Serves Important Roles in Fumonisin Biosynthesis but Not in Virulence. Mol. Plant Microbe Interact. 2021, 34, 803–814. [Google Scholar] [CrossRef]
- Smith, J.J.; Rachubinski, R.A. A role for the peroxin Pex8p in Pex20p-dependent thiolase import into peroxisomes of the yeast Yarrowia lipolytica. J. Biol. Chem. 2001, 276, 1618–1625. [Google Scholar] [CrossRef]
- Ma, C.; Schumann, U.; Rayapuram, N.; Subramani, S. The peroxisomal matrix import of Pex8p requires only PTS receptors and Pex14p. Mol. Biol. Cell 2009, 20, 3680–3689. [Google Scholar] [CrossRef]
- Falter, C.; Reumann, S. The essential role of fungal peroxisomes in plant infection. Mol. Plant Pathol. 2022, 23, 781–794. [Google Scholar] [CrossRef] [PubMed]
- Schrader, M.; Fahimi, H.D. Peroxisomes and oxidative stress. Biochim. Biophys. Acta 2006, 1763, 1755–1766. [Google Scholar] [CrossRef] [PubMed]
- Zhang, L.; Léon, S.; Subramani, S. Two independent pathways traffic the intraperoxisomal peroxin PpPex8p into peroxisomes: Mechanism and evolutionary implications. Mol. Biol. Cell 2006, 17, 690–699. [Google Scholar] [CrossRef] [PubMed][Green Version]
- Liu, Q.; Zhang, Q.; Xue, H.; Bi, Y.; Yang, X.; Zong, Y.; Liu, Z.; Chen, J.; Dov, P. TrPLD1 and TrPLD2 modulate reactive oxygen species production and pathogenicity in Trichothecium roseum infected apple fruit. Food Microbiol. 2024, 199, 112222. [Google Scholar] [CrossRef]









Disclaimer/Publisher’s Note: The statements, opinions and data contained in all publications are solely those of the individual author(s) and contributor(s) and not of MDPI and/or the editor(s). MDPI and/or the editor(s) disclaim responsibility for any injury to people or property resulting from any ideas, methods, instructions or products referred to in the content. |
© 2026 by the authors. Licensee MDPI, Basel, Switzerland. This article is an open access article distributed under the terms and conditions of the Creative Commons Attribution (CC BY) license.
Share and Cite
Lin, Y.-X.; Cai, Y.-Y.; Yu, S.-D.; Wang, J.; Wang, X.-H.; Hao, Z.-N.; Zhang, Z.; Qiu, H.-P.; Chai, R.-Y.; Wang, Y.-L.; et al. Characterization of CaPEX8 in Peroxisome Biogenesis and Pathogenicity of Colletotrichum aenigma. J. Fungi 2026, 12, 241. https://doi.org/10.3390/jof12040241
Lin Y-X, Cai Y-Y, Yu S-D, Wang J, Wang X-H, Hao Z-N, Zhang Z, Qiu H-P, Chai R-Y, Wang Y-L, et al. Characterization of CaPEX8 in Peroxisome Biogenesis and Pathogenicity of Colletotrichum aenigma. Journal of Fungi. 2026; 12(4):241. https://doi.org/10.3390/jof12040241
Chicago/Turabian StyleLin, Yan-Xi, Ying-Ying Cai, Shen-Dan Yu, Jing Wang, Xin-He Wang, Zhong-Na Hao, Zhen Zhang, Hai-Ping Qiu, Rong-Yao Chai, Yan-Li Wang, and et al. 2026. "Characterization of CaPEX8 in Peroxisome Biogenesis and Pathogenicity of Colletotrichum aenigma" Journal of Fungi 12, no. 4: 241. https://doi.org/10.3390/jof12040241
APA StyleLin, Y.-X., Cai, Y.-Y., Yu, S.-D., Wang, J., Wang, X.-H., Hao, Z.-N., Zhang, Z., Qiu, H.-P., Chai, R.-Y., Wang, Y.-L., Liao, Q.-S., & Wang, J.-Y. (2026). Characterization of CaPEX8 in Peroxisome Biogenesis and Pathogenicity of Colletotrichum aenigma. Journal of Fungi, 12(4), 241. https://doi.org/10.3390/jof12040241

